Bioactivity-Guided Fractionation of Dragon’s Blood Phenolic Extracts Reveals Loureirin D as a P2Y12 Inhibitor Mediating Antiplatelet Effects
Abstract
1. Introduction
2. Results
2.1. The Antithrombotic Effect of DBE
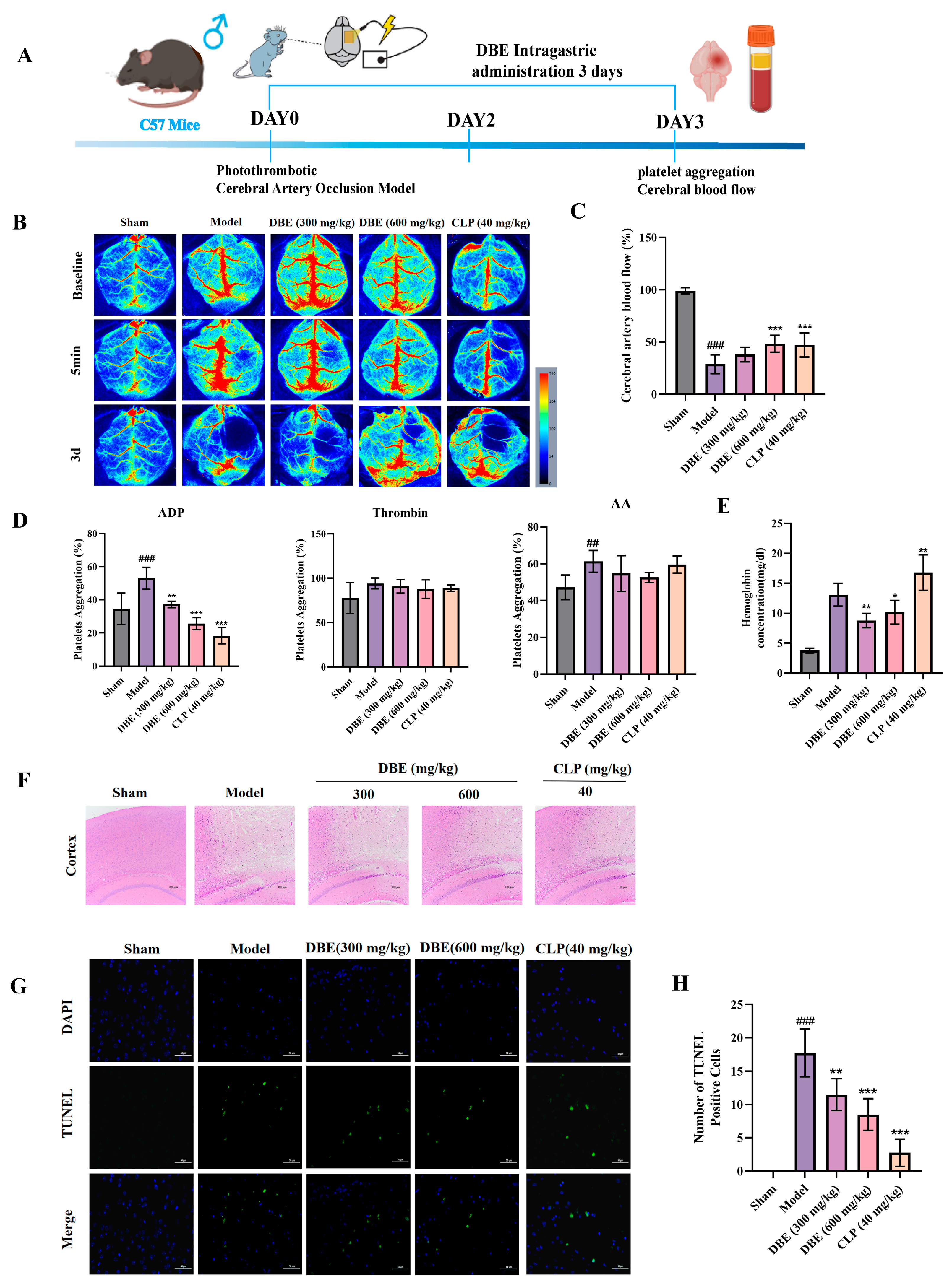
2.2. Neuroprotective Effects of DBE in Ischemic Stroke
2.3. Analysis of the Antithrombotic Active Components in DBE
2.4. Active Fraction in DBE for Alleviating Ischemic Stroke
2.5. Evaluation of Compounds in the Fr. EA of DBE for Their Ability to Inhibit ADP-Induced Platelet Aggregation
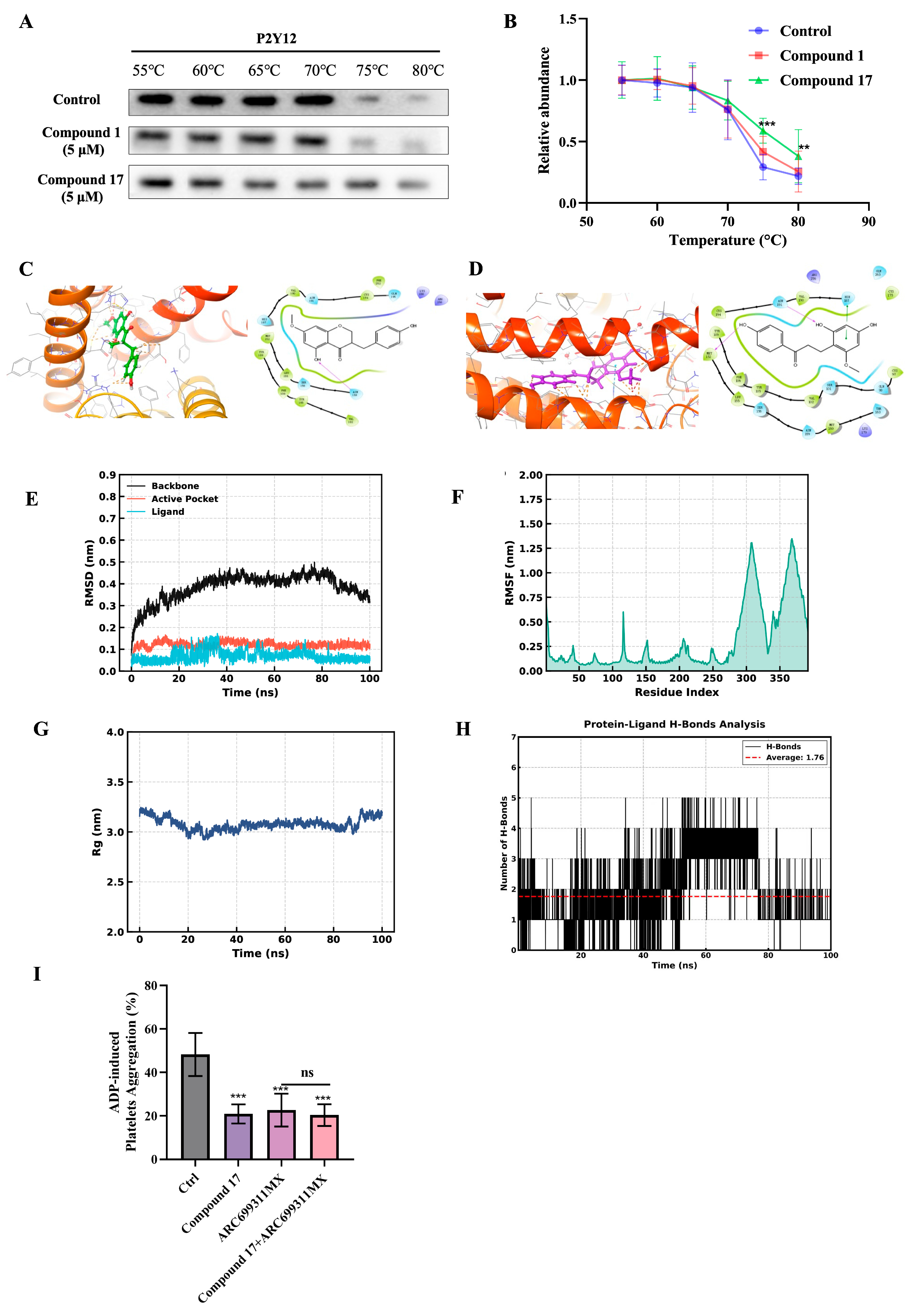
2.6. Identification of the Most Promising Compounds for Binding to the P2Y12 Receptor
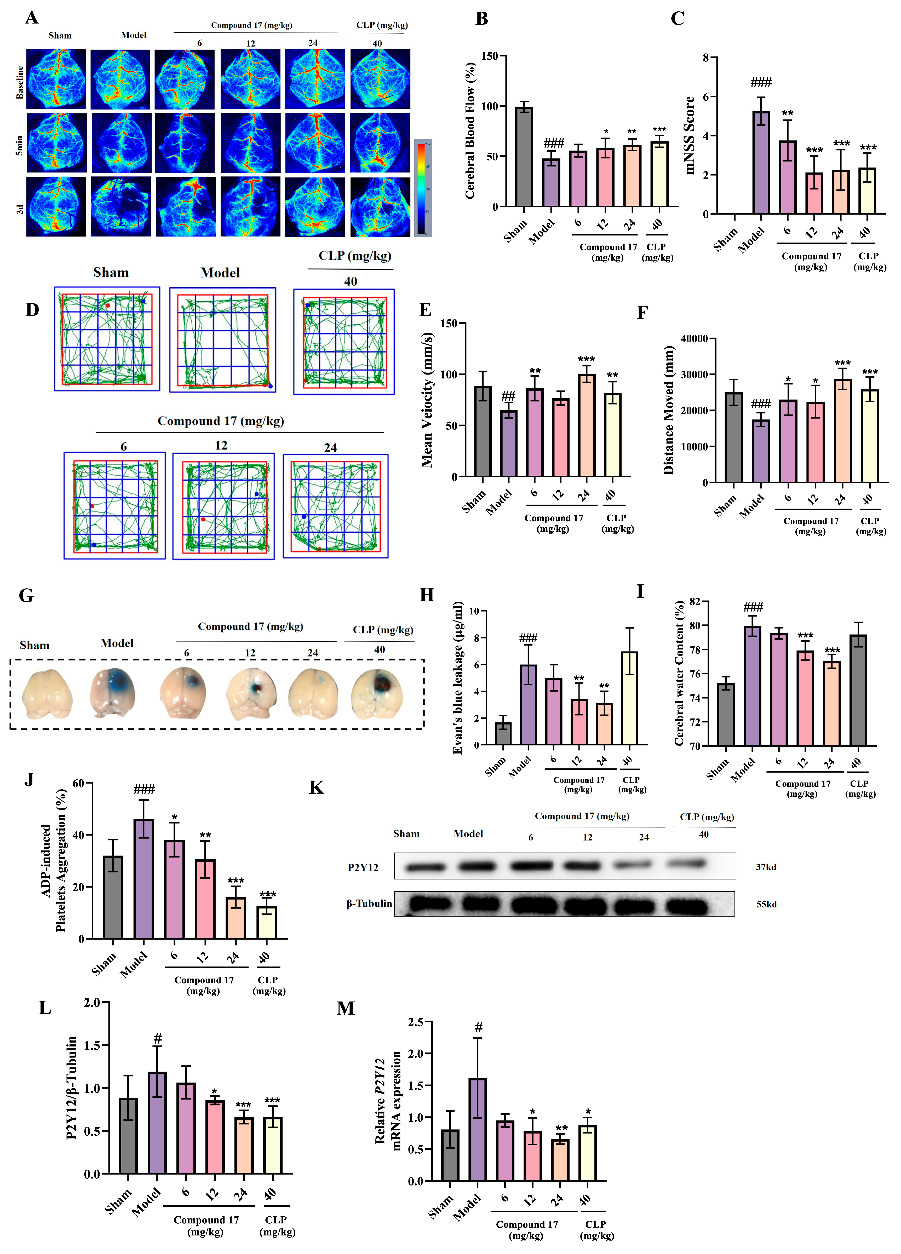
2.7. Assessment of the Anti-Ischemic Stroke Efficacy of Compound 17 In Vivo
3. Discussion
4. Materials and Methods
4.1. General Experimental Procedures
4.2. Plant Materials
4.3. Isolation and Purification
4.4. Animals
4.5. Photothrombotic-Induced Stroke (PT-Stroke) Model
4.6. Ferric Chloride (FeCl3)-Induced Carotid Artery Thrombosis Model
4.7. Quantification of Blood Flow
4.8. Hematoxylin and Eosin (H&E) Staining
4.9. TUNEL Staining
4.10. Neurological Score
4.11. Open Field Test
4.12. Evans Blue Leakage Assay
4.13. Cerebral Water Content Analysis
4.14. Assessment of Cerebral Hemoglobin Levels
4.15. Preparation of Rat Platelets
4.16. Platelet Aggregation Assay
4.17. Molecular Docking Analysis
4.18. Molecular Dynamics Simulations and Trajectory Analysis
4.19. Cellular Thermal Shift Assay (CETSA)
4.20. Real-Time Quantitative PCR (RT-qPCR)
- β-actin: F: GGC-TGTATTCCCCTCCATCG, R: CCAGTTGGT-AACAATGCCATGT;
- P2Y12: F: CATTGCTGTACACCGTCCTG, R: GGCTCCCAGTTTAGCATCAC;
4.21. Western Blot Analysis
4.22. Statistical Analysis
5. Conclusions
Author Contributions
Funding
Institutional Review Board Statement
Informed Consent Statement
Data Availability Statement
Conflicts of Interest
Abbreviations
References
- Ma, Q.; Li, R.; Wang, L.; Yin, P.; Wang, Y.; Yan, C.; Ren, Y.; Qian, Z.; Vaughn, M.G.; McMillin, S.E.; et al. Temporal trend and attributable risk factors of stroke burden in China, 1990–2019: An analysis for the Global Burden of Disease Study 2019. Lancet Public Health 2021, 6, e897–e906. [Google Scholar] [CrossRef]
- Campbell, B.C.V.; De Silva, D.A.; Macleod, M.R.; Coutts, S.B.; Schwamm, L.H.; Davis, S.M.; Donnan, G.A. Ischaemic stroke. Nat. Rev. Dis. Primers 2019, 5, 70. [Google Scholar] [CrossRef]
- Yun, S.-H.; Sim, E.-H.; Goh, R.-Y.; Park, J.-I.; Han, J.-Y. Platelet Activation: The Mechanisms and Potential Biomarkers. Biomed. Res. Int. 2016, 2016, 9060143. [Google Scholar] [CrossRef]
- Yeung, J.; Li, W.; Holinstat, M. Platelet Signaling and Disease: Targeted Therapy for Thrombosis and Other Related Diseases. Pharmacol. Rev. 2018, 70, 526–548. [Google Scholar] [CrossRef] [PubMed]
- Wu, Y.; Shen, H.; Cai, B.; Chen, C.; Yin, Q.; Zhao, Y.; Zhou, G. Factors associated with clopidogrel resistance and clinical outcomes in ischemic cerebrovascular disease: A retrospective study. J. Stroke Cerebrovasc. Dis. 2024, 33, 107684. [Google Scholar] [CrossRef] [PubMed]
- Xia, F.; Lin, L.-S.; Ye, Y.-S.; Yang, L.; Zhao, J.-H.; Xu, G. 11,12-seco-Abietane-type diterpene lactones with potential antiplatelet activity from Salvia prattii. Bioorgan. Chem. 2023, 140, 106834. [Google Scholar] [CrossRef]
- Zhang, D.-Y.; Peng, R.-Q.; Wang, X.; Zuo, H.-L.; Lyu, L.-Y.; Yang, F.-Q.; Hu, Y.-J. A network pharmacology-based study on the quality control markers of antithrombotic herbs: Using Salvia miltiorrhiza-Ligusticum chuanxiong as an example. J. Ethnopharmacol. 2022, 292, 115197. [Google Scholar] [CrossRef]
- Yang, T.-R.; Zhang, T.; Mu, N.-H.; Ruan, L.-B.; Duan, J.-L.; Zhang, R.-P.; Miao, Y.-B. Resina draconis inhibits the endoplasmic-reticulum-induced apoptosis of myocardial cells via regulating miR-423-3p/ERK signaling pathway in a tree shrew myocardial ischemia–reperfusion model. J. Biosci. 2019, 44, 53. [Google Scholar] [CrossRef] [PubMed]
- Zhou, J.M.; Wang, H.M.; Lv, Y.Z.; Wang, Z.Z.; Xiao, W. Anti-atherosclerotic effect of Longxuetongluo Capsule in high cholesterol diet induced atherosclerosis model rats. Biomed. Pharmacother. 2018, 97, 793–801. [Google Scholar] [CrossRef]
- Xu, J.; Liu, J.; Mi, Y.; Zhao, T.; Mu, D.; Meng, Q.; Wang, F.; Li, N.; Hou, Y. Triad3A-Dependent TLR4 Ubiquitination and Degradation Contributes to the Anti-Inflammatory Effects of Pterostilbene on Vascular Dementia. J. Agric. Food Chem. 2022, 70, 5896–5910. [Google Scholar] [CrossRef]
- Chen, X.; Zhao, Y.; Yang, A.; Tian, Y.; Pang, D.; Sun, J.; Tang, L.; Huang, H.; Wang, Y.; Zhao, Y.; et al. Chinese Dragon’s Blood EtOAc Extract Inhibits Liver Cancer Growth Through Downregulation of Smad3. Front. Pharmacol. 2020, 11, 669. [Google Scholar] [CrossRef]
- Yang, Y.; Chong, Y.; Chen, M.; Dai, W.; Zhou, X.; Ji, Y.; Qiu, G.; Du, X. Targeting lactate dehydrogenase a improves radiotherapy efficacy in non-small cell lung cancer: From bedside to bench. J. Transl. Med. 2021, 19, 170. [Google Scholar] [CrossRef]
- Xin, N.; Yang, F.-J.; Li, Y.; Li, Y.-J.; Dai, R.-J.; Meng, W.-W.; Chen, Y.; Deng, Y.-L. Dragon’s blood dropping pills have protective effects on focal cerebral ischemia rats model. Phytomedicine 2013, 21, 68–74. [Google Scholar] [CrossRef]
- Sun, J.; Liu, J.-N.; Fan, B.; Chen, X.-N.; Pang, D.-R.; Zheng, J.; Zhang, Q.; Zhao, Y.-F.; Xiao, W.; Tu, P.-F.; et al. Phenolic constituents, pharmacological activities, quality control, and metabolism of Dracaena species: A review. J. Ethnopharmacol. 2019, 244, 112138. [Google Scholar] [CrossRef] [PubMed]
- Pan, B.; Sun, J.; Liu, Z.; Wang, L.; Huo, H.; Zhao, Y.; Tu, P.; Xiao, W.; Zheng, J.; Li, J. Longxuetongluo Capsule protects against cerebral ischemia/reperfusion injury through endoplasmic reticulum stress and MAPK-mediated mechanisms. J. Adv. Res. 2021, 33, 215–225. [Google Scholar] [CrossRef] [PubMed]
- Yang, P.-X.; Fan, X.-X.; Liu, M.-X.; Zhang, X.-Z.; Cao, L.; Wang, Z.-Z.; Tian, J.-Z.; Zhang, Y.-W.; Xiao, W. Longxuetongluo Capsule alleviate ischemia/reperfusion induced cardiomyocyte apoptosis through modulating oxidative stress and mitochondrial dysfunction. Phytomedicine 2024, 134, 155993. [Google Scholar] [CrossRef]
- Fan, J.-Y.; Yi, T.; Sze-To, C.-M.; Zhu, L.; Peng, W.-L.; Zhang, Y.-Z.; Zhao, Z.-Z.; Chen, H.-B. A Systematic Review of the Botanical, Phytochemical and Pharmacological Profile of Dracaena cochinchinensis, a Plant Source of the Ethnomedicine “Dragon’s Blood”. Molecules 2014, 19, 10650–10669. [Google Scholar] [CrossRef] [PubMed]
- Lang, G.-Z.; Li, C.-J.; Gaohu, T.-Y.; Li, C.; Ma, J.; Yang, J.-Z.; Zhou, T.-T.; Yuan, Y.-H.; Ye, F.; Wei, J.-H.; et al. Bioactive flavonoid dimers from Chinese dragon’s blood, the red resin of Dracaena cochinchinensis. Bioorgan. Chem. 2020, 97, 103659. [Google Scholar] [CrossRef]
- Li, N.; Ma, Z.; Li, M.; Xing, Y.; Hou, Y. Natural potential therapeutic agents of neurodegenerative diseases from the traditional herbal medicine Chinese dragon’s blood. J. Ethnopharmacol. 2014, 152, 508–521. [Google Scholar] [CrossRef]
- Jiang, M.; Su, X.; Liu, J.; Zheng, C.; Li, X. Systems Pharmacology-Dissection of the Molecular Mechanisms of Dragon’s Blood in Improving Ischemic Stroke Prognosis. Evid.-Based Complement. Altern. Med. 2020, 2020, 4858201. [Google Scholar] [CrossRef]
- Xin, N.; Li, Y.-J.; Dai, R.-J.; Meng, W.-W.; Chen, Y.; Schläppi, M.; Deng, Y.-L. Dragon’s Blood extract has antithrombotic properties, affecting platelet aggregation functions and anticoagulation activities. J. Ethnopharmacol. 2011, 135, 510–514. [Google Scholar] [CrossRef] [PubMed]
- Yi, T.; Chen, H.-B.; Zhao, Z.-Z.; Yu, Z.-L.; Jiang, Z.-H. Comparison of the chemical profiles and anti-platelet aggregation effects of two “Dragon’s Blood” drugs used in traditional Chinese medicine. J. Ethnopharmacol. 2011, 133, 796–802. [Google Scholar] [CrossRef]
- Chang, H.; Yanachkov, I.B.; Dix, E.J.; Li, Y.F.; Barnard, M.R.; Wright, G.E.; Michelson, A.D.; Frelinger, A.L. Modified diadenosine tetraphosphates with dual specificity for P2Y1 and P2Y12 are potent antagonists of ADP-induced platelet activation. J. Thromb. Haemost. 2012, 10, 2573–2580. [Google Scholar] [CrossRef]
- Holmsen, H.; Weiss, H.J. Secretable storage pools in platelets. Annu. Rev. Med. 1979, 30, 119–134. [Google Scholar] [CrossRef]
- Cattaneo, M.; Canciani, M.T.; Lecchi, A.; Kinlough-Rathbone, R.L.; Packham, M.A.; Mannucci, P.M.; Mustard, J.F. Released Adenosine Diphosphate Stabilizes Thrombin-Induced Human Platelet Aggregates. Blood 1990, 75, 1081–1086. [Google Scholar] [CrossRef][Green Version]
- Shankar, H.; Garcia, A.; Prabhakar, J.; Kim, S.; Kunapuli, S.P. P2Y12 receptor-mediated potentiation of thrombin-induced thromboxane A2 generation in platelets occurs through regulation of Erk1/2 activation. J. Thromb. Haemost. 2006, 4, 638–647. [Google Scholar] [CrossRef]
- Lowenstern, A.; Storey, R.F.; Neely, M.; Sun, J.-L.; Angiolillo, D.J.; Cannon, C.P.; Himmelmann, A.; Huber, K.; James, S.K.; Katus, H.A.; et al. PLATO Investigators, Platelet-related biomarkers and their response to inhibition with aspirin and p2y12-receptor antagonists in patients with acute coronary syndrome. J. Thromb. Thrombolysis 2017, 44, 145–153. [Google Scholar] [CrossRef]
- Yi, X.; Lin, J.; Wang, C.; Zhang, B.; Chi, W. A Comparative Study of Dual Versus Monoantiplatelet Therapy in Patients with Acute Large-Artery Atherosclerosis Stroke. J. Stroke Cerebrovasc. Dis. 2014, 23, 1975–1981. [Google Scholar] [CrossRef]
- Cattaneo, M. P2Y12 receptors: Structure and function. J. Thromb. Haemost. 2015, 13, S10–S16. [Google Scholar] [CrossRef] [PubMed]
- Kalantzi, K.I.; Dimitriou, A.A.; Goudevenos, J.A.; Tselepis, A.D. The platelet hyporesponsiveness to clopidogrel in acute coronary syndrome patients treated with 75 mg/day clopidogrel may be overcome within 1 month of treatment. Platelets 2012, 23, 121–131. [Google Scholar] [CrossRef] [PubMed]
- Morillas, A.G.; Besson, V.C.; Lerouet, D. Microglia and Neuroinflammation: What Place for P2RY12? Int. J. Mol. Sci. 2021, 22, 1636. [Google Scholar] [CrossRef]
- Gao, B.; Huang, L.; Liu, H.; Wu, H.; Zhang, E.; Yang, L.; Wu, X.; Wang, Z. Platelet P2Y12 receptors are involved in the haemostatic effect of notoginsenoside Ft1, a saponin isolated from Panax notoginseng. Br. J. Pharmacol. 2014, 171, 214–223. [Google Scholar] [CrossRef]
- Kang, W.S.; Lim, I.H.; Yuk, D.Y.; Chung, K.H.; Park, J.B.; Yoo, H.S.; Yun, Y.P. Antithrombotic activities of green tea catechins and (−)-epigallocatechin gallate. Thromb. Res. 1999, 96, 229–237. [Google Scholar] [CrossRef]
- Mutanyatta, J.; Matapa, B.G.; Shushu, D.D.; Abegaz, B.M. Homoisoflavonoids and xanthones from the tubers of wild and in vitro regenerated Ledebouria graminifolia and cytotoxic activities of some of the homoisoflavonoids. Phytochemistry 2003, 62, 797–804. [Google Scholar] [CrossRef]
- Zheng, Q.-A.; Zhang, Y.-J.; Yang, C.-R. A new meta-homoisoflavane from the fresh stems of Dracaena cochinchinensis. J. Asian Nat. Prod. Res. 2006, 8, 571–577. [Google Scholar] [CrossRef]
- Liu, M.; Wilairat, P.; Croft, S.L.; Tan, A.L.-C.; Go, M.-L. Structure–activity relationships of antileishmanial and antimalarial chalcones. Bioorgan. Med. Chem. 2003, 11, 2729–2738, Erratum in Bioorgan. Med. Chem. 2004, 12, 1569. [Google Scholar] [CrossRef] [PubMed]
- Zhao, J.-W.; Chen, D.-S.; Deng, C.-S.; Wang, Q.; Zhu, W.; Lin, L. Evaluation of anti-inflammatory activity of compounds isolated from the rhizome of Ophiopogon japonicas. BMC Complement. Altern. Med. 2017, 17, 7. [Google Scholar] [CrossRef] [PubMed]
- Namikoshi, M.; Saitoh, T. Homoisoflavonoids and Related Compounds. IV. Absolute Configurations of Homoisoflavonoids from Caesalpinia sappan L. Chem. Pharm. Bull. 1987, 35, 3597–3602. [Google Scholar] [CrossRef]
- Likhitwitayawuid, K.; Sawasdee, K.; Kirtikara, K. Flavonoids and stilbenoids with COX-1 and COX-2 inhibitory activity from Dracaena loureiri. Planta Med. 2002, 68, 841–843. [Google Scholar] [CrossRef]
- Masaoud, M.; Ripperger, H.; Porzel, A.; Adam, G. Flavonoids of dragon’s blood from Dracaena cinnabari. Phytochemistry 1995, 38, 745–749. [Google Scholar] [CrossRef]
- Lu, W.; Wang, X.; Chen, J.; Lu, Y.; Wu, N.; Kang, W.; Zheng, Q. Studies on the chemical constituents of chloroform extract of Dracaena cochinchinensis. Acta Pharm. Sin. 1998, 33, 755–758. [Google Scholar]
- González, A.G.; León, F.; Sánchez-Pinto, L.; Padrón, J.I.; Bermejo, J. Phenolic compounds of Dragon’s blood from Dracaena draco. J. Nat. Prod. 2000, 63, 1297–1299. [Google Scholar] [CrossRef]
- Seo, H.; Kim, S.; Mahmud, H.A.; Islam, M.I.; Nam, K.-W.; Lee, B.-E.; Lee, H.; Cho, M.-L.; Shin, H.-M.; Song, H.-Y. In vitro Antitubercular Activity of 3-Deoxysappanchalcone Isolated From the Heartwood of Caesalpinia sappan Linn. Phytother. Res. 2017, 31, 1600–1606. [Google Scholar] [CrossRef] [PubMed]
- Wang, J.L.; Li, X.C.; Jiang, D.F.; Yang, C.R. Chemical constituents of Dragon’s blood resin from Dracaena cochinchinensis in Yunnan and their antifungal activity. Acta Bot. Yunnanica 1995, 17, 336–340. [Google Scholar]
- Prommee, N.; Itharat, A.; Thongdeeying, P.; Makchuchit, S.; Pipatrattanaseree, W.; Tasanarong, A.; Ooraikul, B.; Davies, N.M. Exploring in vitro anti-proliferative and anti-inflammatory activities of Prasachandaeng remedy, and its bioactive compounds. BMC Complement. Med. Ther. 2022, 22, 217. [Google Scholar] [CrossRef]
- Meksuriyen, D.; Cordell, G.A. Retrodihydrochalcones from Dracaena loureiri. J. Nat. Prod. 1988, 51, 1129–1135. [Google Scholar] [CrossRef]
- Dutra-Behrens, M.; Schmeda-Hirschmann, G. New Homoisoflavanes, a New Alkaloid and Spirostane Steroids from the Roots of Herreria montevidensis Klotzsch ex Griseb. (Herreriaceae). Molecules 2016, 21, 1589. [Google Scholar] [CrossRef]
- Cooke, R.G.; Down, J.G. Colouring matters of Australian plants. XVI. Minor constituents of Dianella revoluta and Stypandra grandis. Aust. J. Chem. 1971, 24, 1257–1265. [Google Scholar] [CrossRef]
- Siridechakorn, I.; Cheenpracha, S.; Ritthiwigrom, T.; Phakhodee, W.; Deachathai, S.; Machan, T.; Ruankeaw, N.; Laphookhieo, S. Isopimarane diterpenes and flavan derivatives from the twigs of Caesalpinia furfuracea. Phytochem. Lett. 2014, 7, 186–189. [Google Scholar] [CrossRef]
- Wang, L.-Q.; Zhao, Y.-X.; Hu, J.M.; Jia, A.-Q.; Zhou, J. Stilbene Derivatives from Gnetum montanum Markgr. f. megalocarpum Markgr. Helv. Chim. Acta 2008, 91, 159–164. [Google Scholar] [CrossRef]
- Zhou, L.; Duan, Y.-F.; Wang, Y.-H.; Ren, Y.; Zhang, X.-W.; Li, H.-W.; Zhang, Z.-Q.; Xu, J.-Y.; Wang, P. Evaluation of chemical constituents of Draconis Sanguis and its protective effect on renal tubular injury in diabetic kidney disease. China J. Chin. Mater. Medica 2024, 49, 1249–1254. [Google Scholar] [CrossRef]
- Houillé, B.; Papon, N.; Boudesocque, L.; Bourdeaud, E.; Besseau, S.; Courdavault, V.; Enguehard-Gueiffier, C.; Delanoue, G.; Guérin, L.; Bouchara, J.-P.; et al. Antifungal Activity of Resveratrol Derivatives against Candida Species. J. Nat. Prod. 2014, 77, 1658–1662. [Google Scholar] [CrossRef] [PubMed]
- Rust, R.; Grönnert, L.; Gantner, C.; Enzler, A.; Mulders, G.; Weber, R.Z.; Siewert, A.; Limasale, Y.D.P.; Meinhardt, A.; Maurer, M.A.; et al. Nogo-A targeted therapy promotes vascular repair and functional recovery following stroke. Proc. Natl. Acad. Sci. USA 2019, 116, 14270–14279. [Google Scholar] [CrossRef]
- Ding, W.; Cai, C.; Zhu, X.; Wang, J.; Jiang, Q. Parthenolide ameliorates neurological deficits and neuroinflammation in mice with traumatic brain injury by suppressing STAT3/NF-κB and inflammasome activation. Int. Immunopharmacol. 2022, 108, 108913. [Google Scholar] [CrossRef] [PubMed]







| 1 a | 2 a | 7 a | 12 b | 17 a | 24 b | |
|---|---|---|---|---|---|---|
| pos. | δH (J in Hz) | δH (J in Hz) | δH (J in Hz) | δH (J in Hz,) | δH (J in Hz) | δH (J in Hz) |
| H-2a | 4.19 (dd, 3.6, 11.1) | 4.33 (d, 4.1, 11.4) | 3.97 (d, 11.4) | 3.72 (m) | 3.04 (t, 2H 7.2, H-α) | 6.66 (d, 2.2) |
| H-2b | 4.03 (dd, 6.5, 11.1) | 4.16 (d, 7.5, 11.4) | 4.01 (d, 11.4) | 4.11 (m) | 2.87 (t, 2H 7.2, H-β) | - |
| H-3 | 2.64 (m) | 2.77 (m) | - | 2.25 (m) | 5.96 (d, 2.1) | - |
| H-4a | - | - | - | 2.21 (m) | - | 6.38 (t, 2.2) |
| H-4b | - | - | - | 2.70 (m) | - | - |
| H-5 | - | 7.75 (d, 8.7) | - | - | 5.98 (d, 2.1) | - |
| H-6 | 5.95 (d, 2.1) | 6.52 (dd, 1.9, 8.9) | 5.91 (brs) | 6.03 (d, 2.3) | - | 6.66 (d, 2.2) |
| H-7 | - | - | - | - | - | 6.89 (d, 16.0) |
| H-8 | 6.06 (d, 2.0) | 6.33 (d, 1.8) | 5.92 (brs) | 6.05 (d, 2.3) | - | 7.02 (d, 16.0) |
| H-9a | 3.01 (dd, 3.1, 12.5) | 3.09 (dd, 4.3, 13.6) | 2.88 (d, 14.2) | 2.59 (d, 7.1) | - | - |
| H-9b | 2.60 (m) | 2.65 (d, 10.4, 13.6) | 2.91 (d, 14.2) | 2.59 (d, 7.1) | - | - |
| H-2′ | 7.03 (d, 8.4) | 7.08 (d, 8.2) | 7.08 (d, 8.3) | 7.06 (d, 8.4) | 7.89 (d, 8.7) | 7.40 (d, 8.5) |
| H-3′ | 6.72 (d, 8.4) | 6.76 (d, 8.4) | 6.73 (d, 8.3) | 6.78 (d, 8.4) | 6.82 (d, 8.7) | 6.83 (d, 8.5) |
| H-5′ | 6.72 (d, 8.4) | 6.76 (d, 8.4) | 6.78 (d, 8.4) | 6.82 (d, 8.7) | 6.83 (d, 8.5) | |
| H-6′ | 7.03 (d, 8.4) | 7.08 (d, 8.2) | 7.06 (d, 8.4) | 7.89 (d, 8.7) | 7.40 (d, 8.5) | |
| 2-OMe | - | - | - | - | 3.70 (s) | - |
| 3-OMe | - | - | - | - | - | 3.83 (s) |
| 5-OMe | - | - | - | 3.75 (s) | - | 3.83 (s) |
| 6-OMe | - | - | - | - | - | - |
| 7-OMe | 3.80 (s) | - | - | 3.76 (s) | - | - |
| pos. | 1 a | 2 a | 7 a | 12 b | 17 a | 24 b |
|---|---|---|---|---|---|---|
| 1 | - | - | - | - | 108.1 | 130.2 |
| 2 | 69.8 | 70.7 | 72.8 | 69.9 | 160.4 | 104.6 |
| 3 | 49.9 | 49.8 | 73.5 | 34.0 | 91.9 | 161.1 |
| 4 | 194.0 | 195.1 | 199.9 | 25.3 | 157.9 | 99.8 |
| 4a | 105.3 | 114.5 | 101.3 | 103.1 | - | - |
| 5 | 166.7 | 130.3 | 165.7 | 158.9 | 96.5 | 161.1 |
| 6 | 96.7 | 111.9 | 96.2 | 93.3 | 157.4 | 104.6 |
| 7 | 164.5 | 166.6 | 168.9 | 159.4 | 202.8 | 128.9 |
| 8 | 94.2 | 103.5 | 97.5 | 91.4 | 39.5 | 126.7 |
| 8a | 166.4 | 157.1 | 164.4 | 155.9 | - | - |
| 9 | 33.4 | 33.0 | 40.7 | 37.6 | 19.9 | - |
| 1′ | 130.6 | 130.4 | 126.9 | 131.9 | 129.8 | 139.8 |
| 2′ | 131.1 | 131.1 | 132.8 | 130.3 | 132.0 | 128.1 |
| 3′ | 116.3 | 116.4 | 115.9 | 115.4 | 116.1 | 115.8 |
| 4′ | 157.0 | 165.3 | 157.5 | 154.1 | 163.6 | 155.6 |
| 5′ | 116.3 | 116.4 | - | 115.4 | 116.1 | 115.8 |
| 6′ | 131.1 | 131.1 | - | 130.3 | 132.0 | 128.1 |
| 2-OMe | - | - | - | - | 55.8 | - |
| 3-OMe | - | - | - | - | - | 55.4 |
| 5-OMe | - | - | - | 55.46 | - | 55.4 |
| 7-OMe | 56.2 | - | - | 55.50 | - | - |
| NO. | t (min) | Adduction | Score | Fragmentation Score | Error (ppm) | Fragments | Formula | Identification |
|---|---|---|---|---|---|---|---|---|
| 1 | 7.29 | M+H | 72.4 | 89.8 | −0.84 | 239.07034 | C15H10O3 | 7-Hydroxyflavone |
| 2 | 9.06 | M−H | 68.41 | 77.38 | 0.70 | 108.02054, 134.03627, 285.11298 | C17H18O4 | Loureirin A |
| 3 | 11.32 | M+H−H2O | 69.93 | 83.68 | 1.22 | 71.04923, 113.05987, 159.11687, 251.17909, 269.19028, 281.22601, 299.23737, 375.26877, 393.27853, 411.28906 | C27H40O4 | delta5-Convallamarogenin |
| 4 | 7.01 | M+H | 61.04 | 39.52 | 0.00 | 81.07001, 107.04925, 109.06492, 122.03631, 125.05981, 155.07036, 167.07037 | C9H10O3 | ISOPEONOL |
| 5 | 5.39 | M−H | 49.01 | 71.28 | 1.06 | 240.04222, 268.03751, 283.06082 | C16H12O5 | Kakkatin |
| 6 | 7.33 | M+H | 54.85 | 72.43 | 0.00 | 107.04926, 181.04967, 287.09149 | C16H14O5 | (2R,3R)-3,7-dihydroxy-6-methoxyflavanone |
| 7 | 6.05 | M+H | 50.1 | 95.38 | 0.00 | 141.05478, 149.05992, 153.05475 | C16H16O5 | Loureirin D |
| 8 | 11.13 | M+Na | 44.24 | 88.06 | −8.47 | 135.1168, 147.1167, 149.1327, 151.1120, 161.1327, 179.1434, 231.2109, 241.1952, 259.2061, 277.2164 | C16H32O3 | Ethyl,alpha-hydroxymyristate |
| 9 | 7.79 | M+H | 58.93 | 94.82 | 0.33 | 149.05992, 155.07033, 167.07043 | C17H18O5 | phenethyl,vanillate |
| 10 | 6.07 | M−H | 46.22 | 93.79 | 7.60 | 93.03344, 139.03909, 147.0442, 151.03912, 229.13539, 287.09241, 309.07419 | C19H16O7 | 2′-hydroxymethylophiopogonone a |
| 11 | 11.13 | M+H | 53.28 | 42.98 | 7.25 | 317.20886 | C20H28O3 | (+)-Hardwickiic acid |
| 12 | 11.02 | M−H | 48.19 | 54.92 | 7.67 | 183.13811, 297.24316, 319.22525, 365.23047 | C21H34O5 | Isomuronic acid |
| 13 | 4.79 | M+H | 66.23 | 41.10428571 | −0.63 | 121.0286, 147.0807, 181.08615, 287.09134, 319.11761 | C17H18O6 | 10-o-methyl protosappanin b |
| 14 | 8.00 | M+FA−H | 48.95 | 66.55 | 0.91 | 135.04402, 139.03899, 147.0441, 151.03899, 287.09222, 299.09216, 439.13956 | C23H22O6 | (+)-purpurin 2 |
| 15 | 13.69 | M+FA−H | 67 | 89.95 | 0.45 | 403.35791, 447.34766 | C27H46O2 | Furostanol |
| 16 | 8.95 | M+H | 48.46 | 64.76 | 0.00 | 245.15349, 337.25281, 355.26303, 373.27371 | C24H36O3 | 2-[(9Z,12Z)-heptadeca-9,12-dienyl]-6-hydroxybenzoic acid |
| 17 | 9.04 | M−H | 49.59 | 70.75 | 0.37 | 311.1279, 312.1311, 313.1052, 313.1357, 377.1388, 395.1472, 403.1552, 449.1569, 497.1968, 543.2028 | C32H32O8 | nobiline |
| 18 | 9.91 | M+NH4 | 74.06 | 93.56 | −0.46 | 107.08563, 119.0857, 135.08054, 229.87602, 281.13885, 415.21146 | C24H30O6 | caesaldekarin e |
| 19 | 9.14 | M+Cl | 45.14 | 82.07 | −3.24 | 93.03341, 135.04408, 321.07629, 415.11832, 555.16656 | C26H32O11 | camaldulenside |
| 20 | 7.80 | M+H | 52.81 | 90.86 | 0.21 | 137.05981 | C30H28O6 | marchantin k |
| 21 | 9.21 | M+K | 49.32 | 85.34 | −3.68 | 137.05984 | C28H40O8 | TAXUSIN |
| 22 | 10.16 | M+K | 42.45 | 56.53 | 5.70 | 73.02848, 251.17941, 269.19003, 287.20056, 419.24283, 561.34241 | C33H50N2O3 | pachysandrine a |
| 23 | 9.17 | M+Na | 53.56 | 94.1 | 0.61 | 339.12045 | C36H40O10 | orthosiphonone d |
Disclaimer/Publisher’s Note: The statements, opinions and data contained in all publications are solely those of the individual author(s) and contributor(s) and not of MDPI and/or the editor(s). MDPI and/or the editor(s) disclaim responsibility for any injury to people or property resulting from any ideas, methods, instructions or products referred to in the content. |
© 2025 by the authors. Licensee MDPI, Basel, Switzerland. This article is an open access article distributed under the terms and conditions of the Creative Commons Attribution (CC BY) license.
Share and Cite
Peng, J.; Wang, P.; Chen, Y.; Liao, X.; Guo, H.; Zhang, P.; Zhang, J. Bioactivity-Guided Fractionation of Dragon’s Blood Phenolic Extracts Reveals Loureirin D as a P2Y12 Inhibitor Mediating Antiplatelet Effects. Int. J. Mol. Sci. 2026, 27, 282. https://doi.org/10.3390/ijms27010282
Peng J, Wang P, Chen Y, Liao X, Guo H, Zhang P, Zhang J. Bioactivity-Guided Fractionation of Dragon’s Blood Phenolic Extracts Reveals Loureirin D as a P2Y12 Inhibitor Mediating Antiplatelet Effects. International Journal of Molecular Sciences. 2026; 27(1):282. https://doi.org/10.3390/ijms27010282
Chicago/Turabian StylePeng, Jiawen, Peng Wang, Ying Chen, Xin Liao, Hui Guo, Pei Zhang, and Jiange Zhang. 2026. "Bioactivity-Guided Fractionation of Dragon’s Blood Phenolic Extracts Reveals Loureirin D as a P2Y12 Inhibitor Mediating Antiplatelet Effects" International Journal of Molecular Sciences 27, no. 1: 282. https://doi.org/10.3390/ijms27010282
APA StylePeng, J., Wang, P., Chen, Y., Liao, X., Guo, H., Zhang, P., & Zhang, J. (2026). Bioactivity-Guided Fractionation of Dragon’s Blood Phenolic Extracts Reveals Loureirin D as a P2Y12 Inhibitor Mediating Antiplatelet Effects. International Journal of Molecular Sciences, 27(1), 282. https://doi.org/10.3390/ijms27010282
