Der p 23, A Frequent IgE Sensitizer in Humans, Induces Airway Inflammation in Mice
Abstract
1. Introduction
2. Results
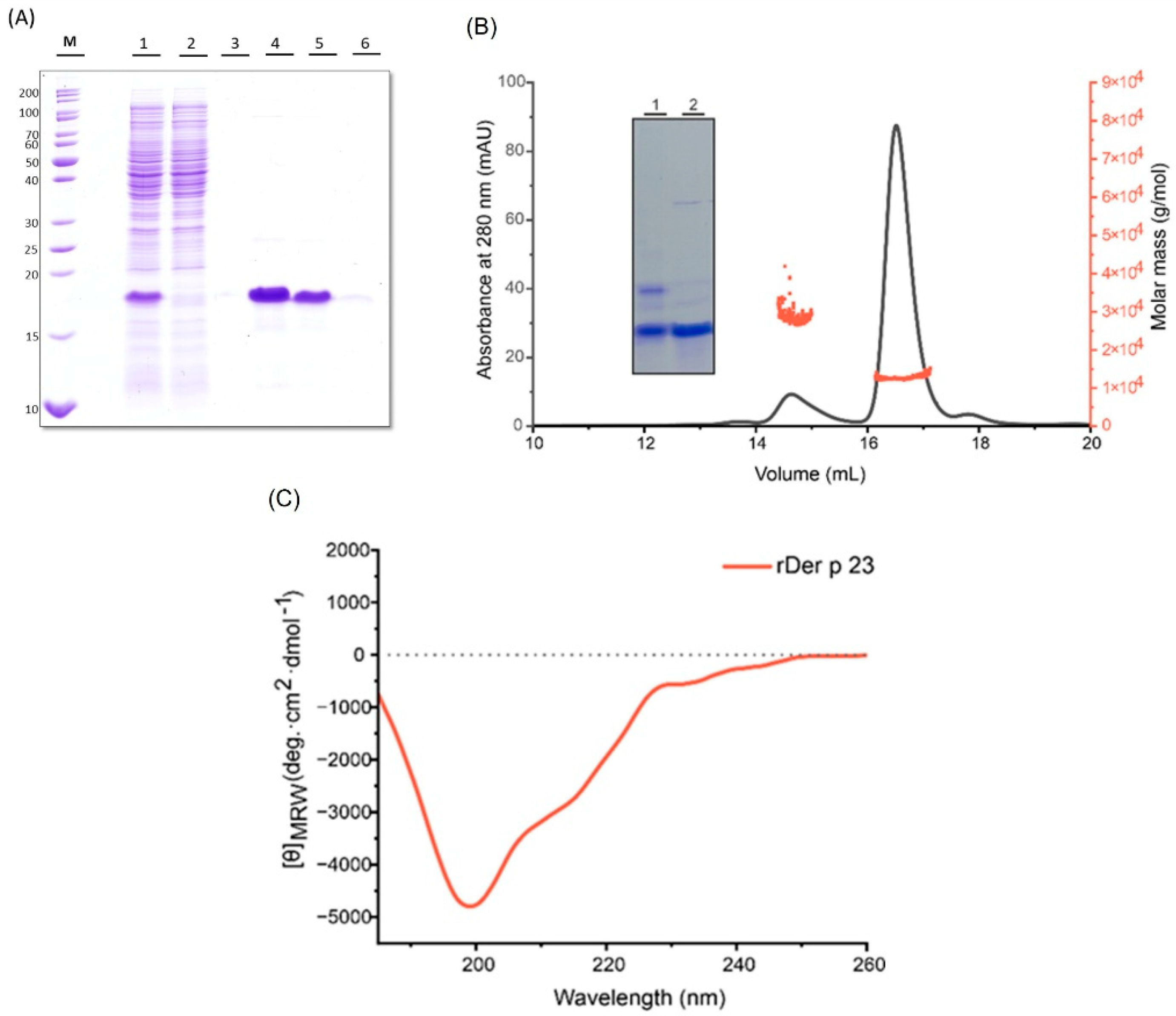
2.1. rDer p 23 Was Produced with a High Degree of Stability and Purity
2.2. rDer p 23 Induced High Bronchial Hyperresponsiveness and Airway Resistance in the Mouse Model
2.3. rDer p 23 Induced Tissue Inflammation and Hypersecretion of Mucus in the Airways
2.4. rDer p 23 Recruits Proinflammatory Cells into Mouse Airway
2.5. rDer p 23 Did Not Induce Significant Changes in ILC-2 Frequency in the Lung
2.6. rDer p 23 Induced Humoral Response of Type-2 Profile
2.7. rDer p 23 Induced a Type-2 Cytokine Profile
2.8. rDer p 23 Did Not Induce Changes in Regulatory T Cell Frequency
2.9. rDer p 23 Exhibits High IgE Reactivity in Asthmatic Patients
3. Discussion
4. Materials and Methods
4.1. Expression and Purification of Recombinant Der p 23
4.2. Preparation of D. Pteronyssinus Extract
4.3. Structural Analysis
4.3.1. Size Exclusion Chromatography Coupled to Multi-Angle Light Scattering
4.3.2. Stability Assay
4.3.3. Circular Dichroism Spectroscopy
4.4. Studies in Blalb/c Mice
4.4.1. Allergic Airway Inflammation Model
4.4.2. Bronchial Reactivity to Methacholine Challenge
4.4.3. Euthanasia and Collection of Biological Samples
4.4.4. Bronchoalveolar Lavage Fluid Processing for Cytokine and Inflammatory Cells Analysis
4.4.5. Identification of ILC-2 in Lungs
4.4.6. Determination of Cytokines in Splenocyte Cell Culture
4.4.7. Identification of Regulatory T Cells
4.4.8. Lung Histological Analysis
4.4.9. Determination of Antibody Serum Levels
4.5. Human IgE Response to rDer p 23
4.5.1. Study Population
4.5.2. Evaluation of the IgE Reactivity to rDer p 23 by ELISA
4.5.3. Skin Prick Test
4.5.4. Basophil Activation Test
4.5.5. Statistical Analysis
Supplementary Materials
Author Contributions
Funding
Institutional Review Board Statement
Informed Consent Statement
Data Availability Statement
Acknowledgments
Conflicts of Interest
References
- Diseases, G.B.D.; Injuries, C. Global burden of 369 diseases and injuries in 204 countries and territories, 1990-2019: A systematic analysis for the Global Burden of Disease Study 2019. Lancet 2020, 396, 1204–1222. [Google Scholar] [CrossRef]
- Sanchez-Borges, M.; Fernandez-Caldas, E.; Thomas, W.R.; Chapman, M.D.; Lee, B.W.; Caraballo, L.; Acevedo, N.; Chew, F.T.; Ansotegui, I.J.; Behrooz, L.; et al. International consensus (ICON) on: Clinical consequences of mite hypersensitivity, a global problem. World Allergy Organ. J. 2017, 10, 14. [Google Scholar] [CrossRef]
- Caraballo, L.; Zakzuk, J.; Lee, B.W.; Acevedo, N.; Soh, J.Y.; Sanchez-Borges, M.; Hossny, E.; Garcia, E.; Rosario, N.; Ansotegui, I.; et al. Particularities of allergy in the Tropics. World Allergy Organ. J. 2016, 9, 20. [Google Scholar] [CrossRef]
- Zakzuk, J.; Mercado, D.; Bornacelly, A.; Sanchez, J.; Ahumada, V.; Acevedo, N.; Caraballo, L. Hygienic conditions influence sensitization to Blomia tropicalis allergenic components: Results from the FRAAT birth cohort. Pediatr. Allergy Immunol. 2019, 30, 172–178. [Google Scholar] [CrossRef]
- Zakzuk, J.; Acevedo, N.; Cifuentes, L.; Bornacelly, A.; Sanchez, J.; Ahumada, V.; Ring, J.; Ollert, M.; Caraballo, L. Early life IgE responses in children living in the tropics: A prospective analysis. Pediatr. Allergy Immunol. 2013, 24, 788–797. [Google Scholar] [CrossRef]
- Puerta, L.; Fernandez-Caldas, E.; Lockey, R.F.; Caraballo, L.R. Mite allergy in the tropics: Sensitization to six domestic mite species in Cartagena, Colombia. J. Investig. Allergol. Clin. Immunol. 1993, 3, 198–204. [Google Scholar] [PubMed]
- Fernandez-Caldas, E.; Puerta, L.; Mercado, D.; Lockey, R.F.; Caraballo, L.R. Mite fauna, Der p I, Der f I and Blomia tropicalis allergen levels in a tropical environment. Clin. Exp. Allergy 1993, 23, 292–297. [Google Scholar] [CrossRef]
- Chew, F.T.; Zhang, L.; Ho, T.M.; Lee, B.W. House dust mite fauna of tropical Singapore. Clin. Exp. Allergy 1999, 29, 201–206. [Google Scholar] [CrossRef]
- Hesse, L.; van Ieperen, N.; Habraken, C.; Petersen, A.H.; Korn, S.; Smilda, T.; Goedewaagen, B.; Ruiters, M.H.; van der Graaf, A.C.; Nawijn, M.C. Subcutaneous immunotherapy with purified Der p1 and 2 suppresses type 2 immunity in a murine asthma model. Allergy 2018, 73, 862–874. [Google Scholar] [CrossRef] [PubMed]
- Pittner, G.; Vrtala, S.; Thomas, W.R.; Weghofer, M.; Kundi, M.; Horak, F.; Kraft, D.; Valenta, R. Component-resolved diagnosis of house-dust mite allergy with purified natural and recombinant mite allergens. Clin. Exp. Allergy 2004, 34, 597–603. [Google Scholar] [CrossRef]
- Mondol, E.; Donado, K.; Regino, R.; Hernandez, K.; Mercado, D.; Mercado, A.C.; Benedetti, I.; Puerta, L.; Zakzuk, J.; Caraballo, L. The Allergenic Activity of Blo t 2, a Blomia tropicalis IgE-Binding Molecule. Int. J. Mol. Sci. 2023, 24, 5543. [Google Scholar] [CrossRef] [PubMed]
- Caraballo, L.; Valenta, R.; Acevedo, N.; Zakzuk, J. Are the Terms Major and Minor Allergens Useful for Precision Allergology? Front. Immunol. 2021, 12, 651500. [Google Scholar] [CrossRef]
- Caraballo, L. Exploring the relationship between house dust mites and asthma. Expert. Rev. Clin. Immunol. 2024, 20, 1019–1022. [Google Scholar] [CrossRef]
- Muddaluru, V.; Valenta, R.; Vrtala, S.; Schlederer, T.; Hindley, J.; Hickey, P.; Larche, M.; Tonti, E. Comparison of house dust mite sensitization profiles in allergic adults from Canada, Europe, South Africa and USA. Allergy 2021, 76, 2177–2188. [Google Scholar] [CrossRef] [PubMed]
- Forchert, L.; Potapova, E.; Panetta, V.; Dramburg, S.; Perna, S.; Posa, D.; Resch-Marat, Y.; Lupinek, C.; Rohrbach, A.; Grabenhenrich, L.; et al. Der p 23-specific IgE response throughout childhood and its association with allergic disease: A birth cohort study. Pediatr. Allergy Immunol. 2022, 33, e13829. [Google Scholar] [CrossRef] [PubMed]
- Romero-Sanchez, L.; Otero, A.; Gonzalez-Rivas, M.; Lojo, S.; Gonzalez-Quintela, A.; Vidal, C. Der p 23 sensitization in patients with house dust mite respiratory allergy. Eur. Ann. Allergy Clin. Immunol. 2024, 56, 79–85. [Google Scholar] [CrossRef]
- Wan, H.; Winton, H.L.; Soeller, C.; Gruenert, D.C.; Thompson, P.J.; Cannell, M.B.; Stewart, G.A.; Garrod, D.R.; Robinson, C. Quantitative structural and biochemical analyses of tight junction dynamics following exposure of epithelial cells to house dust mite allergen Der p 1. Clin. Exp. Allergy 2000, 30, 685–698. [Google Scholar] [CrossRef]
- Cayrol, C.; Duval, A.; Schmitt, P.; Roga, S.; Camus, M.; Stella, A.; Burlet-Schiltz, O.; Gonzalez-de-Peredo, A.; Girard, J.P. Environmental allergens induce allergic inflammation through proteolytic maturation of IL-33. Nat. Immunol. 2018, 19, 375–385. [Google Scholar] [CrossRef]
- Zhang, J.; Chen, J.; Allen-Philbey, K.; Perera Baruhupolage, C.; Tachie-Menson, T.; Mangat, S.C.; Garrod, D.R.; Robinson, C. Innate generation of thrombin and intracellular oxidants in airway epithelium by allergen Der p 1. J. Allergy Clin. Immunol. 2016, 138, 1224–1227. [Google Scholar] [CrossRef]
- Asokananthan, N.; Graham, P.T.; Stewart, D.J.; Bakker, A.J.; Eidne, K.A.; Thompson, P.J.; Stewart, G.A. House dust mite allergens induce proinflammatory cytokines from respiratory epithelial cells: The cysteine protease allergen, Der p 1, activates protease-activated receptor (PAR)-2 and inactivates PAR-1. J. Immunol. 2002, 169, 4572–4578. [Google Scholar] [CrossRef]
- Yin, S.C.; Liao, E.C.; Chiu, C.L.; Chang, C.Y.; Tsai, J.J. Der p2 Internalization by Epithelium Synergistically Augments Toll-like Receptor-Mediated Proinflammatory Signaling. Allergy Asthma Immunol. Res. 2015, 7, 393–403. [Google Scholar] [CrossRef]
- Trompette, A.; Divanovic, S.; Visintin, A.; Blanchard, C.; Hegde, R.S.; Madan, R.; Thorne, P.S.; Wills-Karp, M.; Gioannini, T.L.; Weiss, J.P.; et al. Allergenicity resulting from functional mimicry of a Toll-like receptor complex protein. Nature 2009, 457, 585–588. [Google Scholar] [CrossRef]
- Caraballo, L.; Valenta, R.; Puerta, L.; Pomes, A.; Zakzuk, J.; Fernandez-Caldas, E.; Acevedo, N.; Sanchez-Borges, M.; Ansotegui, I.; Zhang, L.; et al. The allergenic activity and clinical impact of individual IgE-antibody binding molecules from indoor allergen sources. World Allergy Organ. J. 2020, 13, 100118. [Google Scholar] [CrossRef]
- Li, Y.; Wang, Z.; Duan, S.; Wang, X.; Zhang, Y.; Bachert, C.; Zhang, N.; Wang, W.; Ying, S.; Lan, F.; et al. TLR4+group 2 innate lymphoid cells contribute to persistent type 2 immunity in airway diseases. Nat. Commun. 2025, 16, 7108. [Google Scholar] [CrossRef]
- Kim, H.Y.; Chang, Y.J.; Subramanian, S.; Lee, H.H.; Albacker, L.A.; Matangkasombut, P.; Savage, P.B.; McKenzie, A.N.; Smith, D.E.; Rottman, J.B.; et al. Innate lymphoid cells responding to IL-33 mediate airway hyperreactivity independently of adaptive immunity. J. Allergy Clin. Immunol. 2012, 129, 216–227.e6. [Google Scholar] [CrossRef]
- Klein Wolterink, R.G.; Kleinjan, A.; van Nimwegen, M.; Bergen, I.; de Bruijn, M.; Levani, Y.; Hendriks, R.W. Pulmonary innate lymphoid cells are major producers of IL-5 and IL-13 in murine models of allergic asthma. Eur. J. Immunol. 2012, 42, 1106–1116. [Google Scholar] [CrossRef] [PubMed]
- Mueller, G.A.; Randall, T.A.; Glesner, J.; Pedersen, L.C.; Perera, L.; Edwards, L.L.; DeRose, E.F.; Chapman, M.D.; London, R.E.; Pomes, A. Serological, genomic and structural analyses of the major mite allergen Der p 23. Clin. Exp. Allergy 2016, 46, 365–376. [Google Scholar] [CrossRef]
- Weghofer, M.; Grote, M.; Resch, Y.; Casset, A.; Kneidinger, M.; Kopec, J.; Thomas, W.R.; Fernandez-Caldas, E.; Kabesch, M.; Ferrara, R.; et al. Identification of Der p 23, a peritrophin-like protein, as a new major Dermatophagoides pteronyssinus allergen associated with the peritrophic matrix of mite fecal pellets. J. Immunol. 2013, 190, 3059–3067. [Google Scholar] [CrossRef] [PubMed]
- Jimenez-Feijoo, R.; Pascal, M.; Moya, R.; Riggioni, C.; Dominguez, O.; Lozano, J.; Alvaro-Lozano, M.; Piquert, M.; Machinena, A.; Folque, M.; et al. Molecular Diagnosis in House Dust Mite-Allergic Patients Suggests That Der p 23 Is Clinically Relevant in Asthmatic Children. J. Investig. Allergol. Clin. Immunol. 2020, 30, 127–132. [Google Scholar] [CrossRef] [PubMed]
- Gao, Y.; Li, J.; Xu, X.; Wang, C.; Zhang, Y.; Zhang, L. Sensitisation to House Dust Mite Component Der p 23 Is Associated with Severe Symptoms and Asthma in Allergic Rhinitis Patients. Int. Arch. Allergy Immunol. 2023, 184, 906–913. [Google Scholar] [CrossRef]
- Arlian, L.G.; Bernstein, D.; Bernstein, I.L.; Friedman, S.; Grant, A.; Lieberman, P.; Lopez, M.; Metzger, J.; Platts-Mills, T.; Schatz, M.; et al. Prevalence of dust mites in the homes of people with asthma living in eight different geographic areas of the United States. J. Allergy Clin. Immunol. 1992, 90, 292–300. [Google Scholar] [CrossRef]
- Lai, C.L.; Shyur, S.D.; Wu, C.Y.; Chang, C.L.; Chu, S.H. Specific IgE to 5 different major house dust mites among asthmatic children. Acta Paediatr. Taiwanica 2002, 43, 265–270. [Google Scholar]
- Soh, W.T.; Le Mignon, M.; Suratannon, N.; Satitsuksanoa, P.; Chatchatee, P.; Wongpiyaboron, J.; Vangveravong, M.; Rerkpattanapipat, T.; Sangasapaviliya, A.; Nony, E.; et al. The House Dust Mite Major Allergen Der p 23 Displays O-Glycan-Independent IgE Reactivities but No Chitin-Binding Activity. Int. Arch. Allergy Immunol. 2015, 168, 150–160. [Google Scholar] [CrossRef] [PubMed]
- Eder, K.; Becker, S.; Gellrich, D.; Zieglmayer, P.; Groger, M. The Role of Der p 23 Sensitization: An Analysis of 474 Patients Sensitized to Mite. Int. Arch. Allergy Immunol. 2020, 181, 689–698. [Google Scholar] [CrossRef]
- Kirkland, T.N.; Finley, F.; Orsborn, K.I.; Galgiani, J.N. Evaluation of the proline-rich antigen of Coccidioides immitis as a vaccine candidate in mice. Infect. Immun. 1998, 66, 3519–3522. [Google Scholar] [CrossRef]
- Glaab, T.; Ziegert, M.; Baelder, R.; Korolewitz, R.; Braun, A.; Hohlfeld, J.M.; Mitzner, W.; Krug, N.; Hoymann, H.G. Invasive versus noninvasive measurement of allergic and cholinergic airway responsiveness in mice. Respir. Res. 2005, 6, 139. [Google Scholar] [CrossRef]
- Woo, L.; Guo, W.; Wang, X.; Young, A.; Salehi, S.; Hin, A.; Zhang, Y.; Scott, J.; Chow, C. A 4-week model of house dust mite (HDM) induced allergic airways inflammation with airway remodeling. Sci. Rep. 2018, 8, 6925. [Google Scholar] [CrossRef] [PubMed]
- Zakzuk, J.; Benedetti, I.; Fernandez-Caldas, E.; Caraballo, L. The influence of chitin on the immune response to the house dust mite allergen Blo T 12. Int. Arch. Allergy Immunol. 2014, 163, 119–129. [Google Scholar] [CrossRef] [PubMed]
- Petak, F.; Habre, W.; Donati, Y.R.; Hantos, Z.; Barazzone-Argiroffo, C. Hyperoxia-induced changes in mouse lung mechanics: Forced oscillations vs. barometric plethysmography. J. Appl. Physiol. 2001, 90, 2221–2230. [Google Scholar] [CrossRef]
- Chua, Y.L.; Liong, K.H.; Huang, C.H.; Wong, H.S.; Zhou, Q.; Ler, S.S.; Tang, Y.; Low, C.P.; Koh, H.Y.; Kuo, I.C.; et al. Blomia tropicalis-Specific TCR Transgenic Th2 Cells Induce Inducible BALT and Severe Asthma in Mice by an IL-4/IL-13-Dependent Mechanism. J. Immunol. 2016, 197, 3771–3781. [Google Scholar] [CrossRef]
- Gough, L.; Campbell, E.; Bayley, D.; Van Heeke, G.; Shakib, F. Proteolytic activity of the house dust mite allergen Der p 1 enhances allergenicity in a mouse inhalation model. Clin. Exp. Allergy 2003, 33, 1159–1163. [Google Scholar] [CrossRef]
- Feo-Lucas, L.; Godio, C.; Minguito de la Escalera, M.; Alvarez-Ladron, N.; Villarrubia, L.H.; Vega-Perez, A.; Gonzalez-Cintado, L.; Dominguez-Andres, J.; Garcia-Fojeda, B.; Montero-Fernandez, C.; et al. Airway allergy causes alveolar macrophage death, profound alveolar disorganization and surfactant dysfunction. Front. Immunol. 2023, 14, 1125984. [Google Scholar] [CrossRef]
- Matricardi, P.M. Allergen immunotherapy based on molecular diagnostics: Pediatric aspects. Allergo J. Int. 2025, 34, 31–39. [Google Scholar] [CrossRef]
- Mansouri, S.; Katikaneni, D.S.; Gogoi, H.; Pipkin, M.; Machuca, T.N.; Emtiazjoo, A.M.; Jin, L. Lung IFNAR1hi TNFR2+ cDC2 promotes lung regulatory T cells induction and maintains lung mucosal tolerance at steady state. Mucosal Immunol. 2020, 13, 595–608. [Google Scholar] [CrossRef] [PubMed]
- Lin, W.; Truong, N.; Grossman, W.J.; Haribhai, D.; Williams, C.B.; Wang, J.; Martin, M.G.; Chatila, T.A. Allergic dysregulation and hyperimmunoglobulinemia E in Foxp3 mutant mice. J. Allergy Clin. Immunol. 2005, 116, 1106–1115. [Google Scholar] [CrossRef] [PubMed]
- Chiang, C.Y.; Chang, J.H.; Chuang, H.C.; Fan, C.K.; Hou, T.Y.; Lin, C.L.; Lee, Y.L. Schisandrin B promotes Foxp3+ regulatory T cell expansion by activating heme oxygenase-1 in dendritic cells and exhibits immunomodulatory effects in Th2-mediated allergic asthma. Eur. J. Pharmacol. 2022, 918, 174775. [Google Scholar] [CrossRef] [PubMed]
- Caraballo, L.; Puerta, L.; Fernandez-Caldas, E.; Lockey, R.F.; Martinez, B. Sensitization to mite allergens and acute asthma in a tropical environment. J. Investig. Allergol. Clin. Immunol. 1998, 8, 281–284. [Google Scholar]
- Ahumada, V.; Garcia, E.; Dennis, R.; Rojas, M.X.; Rondon, M.A.; Perez, A.; Penaranda, A.; Barragan, A.M.; Jimenez, S.; Kennedy, M.W.; et al. IgE responses to Ascaris and mite tropomyosins are risk factors for asthma. Clin. Exp. Allergy 2015, 45, 1189–1200. [Google Scholar] [CrossRef]
- Yi, M.H.; Yong, T.S.; Kim, C.R.; Jeong, K.Y.; Kim, J.Y. IgE-sensitization and cross-reactivity of Der f 23 and Der p 23 in Korean patients with allergy. Asian Pac. J. Allergy Immunol. 2025. [Google Scholar] [CrossRef]
- Sturm, E.M.; Kranzelbinder, B.; Heinemann, A.; Groselj-Strele, A.; Aberer, W.; Sturm, G.J. CD203c-based basophil activation test in allergy diagnosis: Characteristics and differences to CD63 upregulation. Cytom. B Clin. Cytom. 2010, 78, 308–318. [Google Scholar] [CrossRef]
- Randall, T.A.; Mullikin, J.C.; Mueller, G.A. The Draft Genome Assembly of Dermatophagoides pteronyssinus Supports Identification of Novel Allergen Isoforms in Dermatophagoides Species. Int. Arch. Allergy Immunol. 2018, 175, 136–146. [Google Scholar] [CrossRef]
- Sookrung, N.; Jotikaprasardhna, P.; Bunnag, C.; Chaicumpa, W.; Tungtrongchitr, A. Concordance of skin prick test and serum-specific IgE to locally produced component-resolved diagnostics for cockroach allergy. Ann. Allergy Asthma Immunol. 2019, 122, 93–98. [Google Scholar] [CrossRef]
- Spiewak, R.; Gregorius, A.; Ostrowski, G.; Czarnobilska, E. Optimization of Basophil Activation Test in the Diagnosis and Qualification for Allergen-Specific Immunotherapy in Children with Respiratory Allergy to the House Dust Mite Dermatophagoides pteronyssinus. Int. J. Mol. Sci. 2024, 25, 9959. [Google Scholar] [CrossRef]
- Liu, S.; Tobias, R.; McClure, S.; Styba, G.; Shi, Q.; Jackowski, G. Removal of endotoxin from recombinant protein preparations. Clin. Biochem. 1997, 30, 455–463. [Google Scholar] [CrossRef] [PubMed]
- Micsonai, A.; Moussong, E.; Wien, F.; Boros, E.; Vadászi, H.; Murvai, N.; Lee, Y.-H.; Molnár, T.; Réfrégiers, M.; Goto, Y. BeStSel: Webserver for secondary structure and fold prediction for protein CD spectroscopy. Nucleic Acids Res. 2022, 50, W90–W98. [Google Scholar] [CrossRef]
- EC. Directive 2010/63/EU of the European Parliament and of the Council of 22 September 2010 on the protection of animals used for scientific purposes. Off. J. Eur. Union 2010, 276, 33–79. [Google Scholar]
- Romera-Hernandez, M.; Matha, L.; Steer, C.A.; Ghaedi, M.; Takei, F. Identification of Group 2 Innate Lymphoid Cells in Mouse Lung, Liver, Small Intestine, Bone Marrow, and Mediastinal and Mesenteric Lymph Nodes. Curr. Protoc. Immunol. 2019, 125, e73. [Google Scholar] [CrossRef]
- Myou, S.; Leff, A.R.; Myo, S.; Boetticher, E.; Tong, J.; Meliton, A.Y.; Liu, J.; Munoz, N.M.; Zhu, X. Blockade of inflammation and airway hyperresponsiveness in immune-sensitized mice by dominant-negative phosphoinositide 3-kinase-TAT. J. Exp. Med. 2003, 198, 1573–1582. [Google Scholar] [CrossRef] [PubMed]
- Tanaka, H.; Masuda, T.; Tokuoka, S.; Komai, M.; Nagao, K.; Takahashi, Y.; Nagai, H. The effect of allergen-induced airway inflammation on airway remodeling in a murine model of allergic asthma. Inflamm. Res. 2001, 50, 616–624. [Google Scholar] [CrossRef] [PubMed]
- Rajvanshi, N.; Kumar, P.; Goyal, J.P. Global initiative for asthma guidelines 2024: An update. Indian Pediatr. 2024, 61, 781–786. [Google Scholar] [CrossRef]








| Demographic Features | Asthma (N = 161) |
|---|---|
| Age (years), Median (IQR) | 31 (23–45) |
| Males, n (%) | 55 (34.2%) |
| Females, n (%) | 106 (65.8%) |
| BMI (kg/m2), Median (IQR) | 26 (23–29) |
| Socio-economic conditions | |
| Completed technical/university education, n (%) | 103 (64.0) |
| Urban area of residency, n (%) | 152 (94.4) |
| Low socio-economic status, n (%) | 130 (80.7) |
| Access to sewer service, n (%) | 146 (90.7) |
| Access to clean water service, n (%) | 157 (97.5) |
| Access to garbage collection service, n (%) | 157 (97.5) |
| Access to natural gas service, n (%) | 160 (99.4) |
| IgE Sensitization | |
| Sensitization to rDer p 23, n (%) | 81 (50.3) |
| Sensitization to D. pteronyssinus extract, n (%) | 111 (68.9) |
| Sensitization to rDer p 23 in D. pteronyssinus extract positives, n/N (%) | 75/111 (67.5) |
| Biomarkers and lung function tests | |
|
FeNO, Median (IQR)
n | 43 (25–80) 149 |
|
Blood eosinophils, Median (IQR)
n | 240 (134–400) 149 |
|
FEV1), Mean (SD)
n | 80 (16) 152 |
|
FVC, Mean (SD)
n | 93 (15) 152 |
|
FEV1/FVC, Median (IQR)
n | 0.75 (0.68–0.82) 152 |
Disclaimer/Publisher’s Note: The statements, opinions and data contained in all publications are solely those of the individual author(s) and contributor(s) and not of MDPI and/or the editor(s). MDPI and/or the editor(s) disclaim responsibility for any injury to people or property resulting from any ideas, methods, instructions or products referred to in the content. |
© 2025 by the authors. Licensee MDPI, Basel, Switzerland. This article is an open access article distributed under the terms and conditions of the Creative Commons Attribution (CC BY) license (https://creativecommons.org/licenses/by/4.0/).
Share and Cite
Donado, K.; Durango, L.; Benedetti, I.; Todorovic, N.; Regino, R.; Lozano, A.; Marrugo, V.; Reina, R.; Mercado, D.; Acevedo, N.; et al. Der p 23, A Frequent IgE Sensitizer in Humans, Induces Airway Inflammation in Mice. Int. J. Mol. Sci. 2025, 26, 10765. https://doi.org/10.3390/ijms262110765
Donado K, Durango L, Benedetti I, Todorovic N, Regino R, Lozano A, Marrugo V, Reina R, Mercado D, Acevedo N, et al. Der p 23, A Frequent IgE Sensitizer in Humans, Induces Airway Inflammation in Mice. International Journal of Molecular Sciences. 2025; 26(21):10765. https://doi.org/10.3390/ijms262110765
Chicago/Turabian StyleDonado, Karen, Luis Durango, Inés Benedetti, Nikolina Todorovic, Ronald Regino, Ana Lozano, Victoria Marrugo, Randy Reina, Dilia Mercado, Nathalie Acevedo, and et al. 2025. "Der p 23, A Frequent IgE Sensitizer in Humans, Induces Airway Inflammation in Mice" International Journal of Molecular Sciences 26, no. 21: 10765. https://doi.org/10.3390/ijms262110765
APA StyleDonado, K., Durango, L., Benedetti, I., Todorovic, N., Regino, R., Lozano, A., Marrugo, V., Reina, R., Mercado, D., Acevedo, N., Zakzuk, J., Fernández-Caldas, E., Keller, W., Puerta, L., & Caraballo, L. (2025). Der p 23, A Frequent IgE Sensitizer in Humans, Induces Airway Inflammation in Mice. International Journal of Molecular Sciences, 26(21), 10765. https://doi.org/10.3390/ijms262110765

