Leaf Anatomical and Transcriptomic Coordination Underlies Drought Resilience in Psammophytes
Abstract
1. Introduction
2. Results
2.1. Analysis of Leaf Anatomical Traits
2.2. Transcriptome Sequencing Annotation and Identification of Differentially Expressed Genes (DEGs)
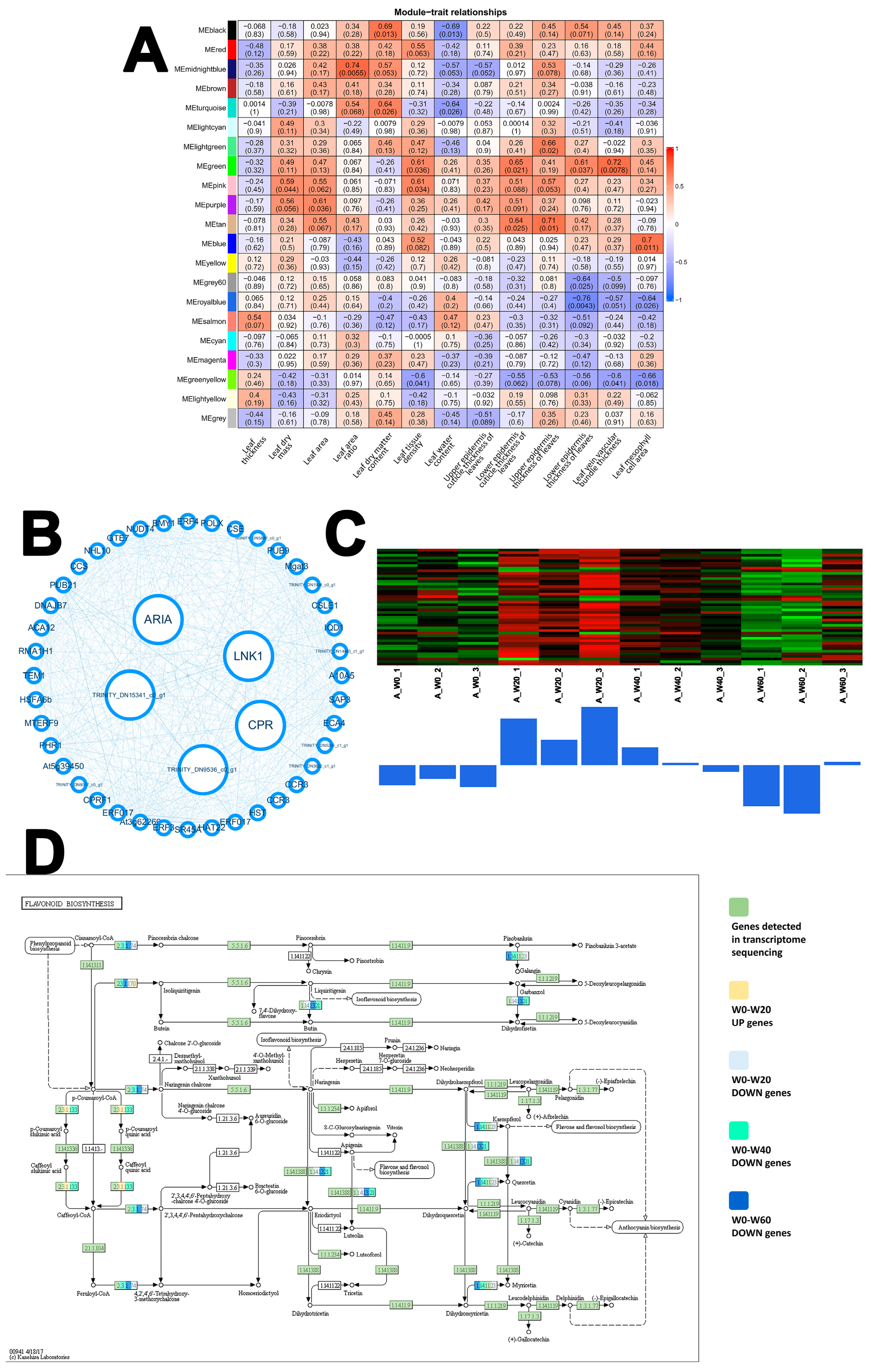
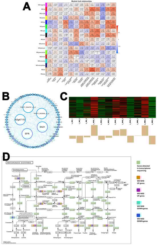
2.3. Correlation Between Leaf Key Genes and Morphological and Anatomical Characteristics Traits
3. Discussion
4. Materials and Methods
4.1. Experimental Design and Plant Materials
4.2. Measurement of Morphological and Anatomical Traits
4.3. RNA-Seq Data Processing and Transcriptome Assembly
4.4. GO and KEGG Enrichment Analysis of DEGs
4.5. WGCNA
4.6. Statistical Analysis
5. Conclusions
Supplementary Materials
Author Contributions
Funding
Institutional Review Board Statement
Informed Consent Statement
Data Availability Statement
Acknowledgments
Conflicts of Interest
References
- Reynolds, J.F.; Smith, D.M.S.; Lambin, E.F.; Turner, B.L.; Mortimore, M.; Batterbury, S.P.J.; Downing, T.E.; Dowlatabadi, H.; Fernández, R.J.; Herrick, J.E.; et al. Global Desertification: Building a Science for Dryland Development. Science 2007, 316, 847–851. [Google Scholar] [CrossRef]
- Zhu, Y.; Zhang, J.; Zhang, Y.; Qin, S.; Shao, Y.; Gao, Y. Responses of vegetation to climatic variations in the desert region of northern China. Catena 2019, 175, 27–36. [Google Scholar] [CrossRef]
- Sun, F.; Yang, S.; Chen, P. Climatic warming-drying trend in Northeastern China during the last 44 years and its effects. Chin. J. Ecol. 2005, 24, 751–755+762. (In Chinese) [Google Scholar]
- Harris, G.R.; Sexton, D.M.H.; Booth, B.B.B.; Collins, M.; Murphy, J.M. Probabilistic projections of transient climate change. Clim. Dyn. 2013, 40, 2937–2972. [Google Scholar] [CrossRef]
- Sun, C.; Zhu, L.; Liu, Y.; Hao, Z.; Zhang, J. Changes in the drought condition over northern East Asia and the connections with extreme temperature and precipitation indices. Glob. Planet. Change 2021, 207, 103645. [Google Scholar] [CrossRef]
- Sun, F.; Wu, Z.; Yang, S. Temporal and spatial variations of extreme precipitation and dryness events in Northeast China in last 50 years. Chin. J. Ecol. 2006, 25, 779–784. (In Chinese) [Google Scholar]
- Zhang, W.; Zhou, T. Increasing impacts from extreme precipitation on population over China with global warming. Sci. Bull. 2020, 65, 243–252. [Google Scholar] [CrossRef]
- Wen, H.; Zhao, H. Analysis on the Distribution and Correlation of the Vegetation Characteristics and Soil Properties over the Degenerated Sandy Grasslands. Arid Zone Res. 2004, 21, 76–80. (In Chinese) [Google Scholar] [CrossRef]
- Luo, W.; Hu, G.; Gao, Q. Dynamic Study on Soil Organic Carbon Reservoir in Inner Mongolia Grassland Under Grassland Ecological Management. J. Ecol. Rural. Environ. 2020, 36, 1588–1597. (In Chinese) [Google Scholar] [CrossRef]
- Shi, C.; Li, Y.; Cheng, J.; Zhang, T.; Guo, Y.; Li, Y. Spatial heterogeneity of plant and soil systems at the patch scalein a typical steppe in Inner Mongolia. Pratac. Sci. 2019, 36, 1498–1507. (In Chinese) [Google Scholar]
- Wang, X.; Wang, R.; Gao, J. Precipitation and soil nutrients determine the spatial variability of grassland productivity at large scales in China. Front. Plant Sci. 2022, 13, 996313. [Google Scholar] [CrossRef] [PubMed]
- Wu, Y.; Li, H.; Cui, J.; Han, Y.; Li, H.; Miao, B.; Tang, Y.; Li, Z.; Zhang, J.; Wang, L.; et al. Precipitation variation: A key factor regulating plant diversity in semi-arid livestock grazing lands. Front. Plant Sci. 2024, 15, 1294895. [Google Scholar] [CrossRef] [PubMed]
- De Boeck, H.J.; Bloor, J.M.G.; Kreyling, J.; Ransijn, J.C.G.; Nijs, I.; Jentsch, A.; Zeiter, M. Patterns and drivers of biodiversity–stability relationships under climate extremes. J. Ecol. 2018, 106, 890–902. [Google Scholar] [CrossRef]
- Li, G.; Han, H.; Du, Y.; Hui, D.; Xia, J.; Niu, S.; Li, X.; Wan, S. Effects of warming and increased precipitation on net ecosystem productivity: A long-term manipulative experiment in a semiarid grassland. Agric. For. Meteorol. 2017, 232, 359–366. [Google Scholar] [CrossRef]
- Chen, Q.; Niu, B.; Hu, Y.; Luo, T.; Zhang, G. Warming and increased precipitation indirectly affect the composition and turnover of labile-fraction soil organic matter by directly affecting vegetation and microorganisms. Sci. Total Environ. 2020, 714, 136787. [Google Scholar] [CrossRef]
- Yang, T.; Zhong, X.; Chen, J.; Nielsen, U.N.; Ochoa-Hueso, R.; Qu, Y.; Sui, Y.; Gao, W.; Sun, W. Ecosystem-level decoupling in response to reduced precipitation frequency and degradation in steppe grassland. Funct. Ecol. 2023, 37, 2910–2926. [Google Scholar] [CrossRef]
- Cornic, G.; Massacci, A. Leaf Photosynthesis Under Drought Stress. In Photosynthesis and the Environment; Springer: Dordrecht, The Netherlands, 1996; pp. 347–366. [Google Scholar]
- Zhou, Z.; Li, P. Morphological and anatomical studies on drought tolerant plants in China. Arid Zone Res. 2002, 19, 35–40. (In Chinese) [Google Scholar] [CrossRef]
- Tuba, Z. Xerophytes; Gebrüder Borntraeger: Berlin/Stuttgart, Germany, 1992; pp. 176–192. [Google Scholar]
- Liu, Y.; Chen, X.; Guo, Y.; Duan, N.; Hao, X.; Han, C.; Li, G. Research progress on the response of desert drought tolerant shrubs to drought stress. World For. Res. 2023, 36, 21–26. (In Chinese) [Google Scholar] [CrossRef]
- Imadi, S.R.; Kazi, A.G.; Ahanger, M.A.; Gucel, S.; Ahmad, P. Plant transcriptomics and responses to environmental stress: An overview. J. Genet. 2015, 94, 525–537. [Google Scholar] [CrossRef]
- Rizvi, M.Z.; Abid, M.; Pandey, S.N.; Abid Ali Khan, M.M. Role of Transcriptomics in Elucidating Mechanism of Abiotic Stress Tolerance in Plants. In Microbial Biotechnology for Sustainable Agriculture Volume 2; Springer: Singapore, 2024; pp. 159–194. [Google Scholar]
- Marcolino-Gomes, J.; Rodrigues, F.A.; Oliveira, M.C.N.; Farias, J.R.B.; Neumaier, N.; Abdelnoor, R.V.; Marcelino-Guimarães, F.C.; Nepomuceno, A.L. Expression Patterns of GmAP2/EREB-Like Transcription Factors Involved in Soybean Responses to Water Deficit. PLoS ONE 2013, 8, e62294. [Google Scholar] [CrossRef]
- Aslam, N.; Li, Q.; Bashir, S.; Yuan, L.; Qiao, L.; Li, W. Integrated Review of Transcriptomic and Proteomic Studies to Understand Molecular Mechanisms of Rice’s Response to Environmental Stresses. Biology 2024, 13, 659. [Google Scholar] [CrossRef]
- Niu, Y.; Li, J.; Sun, F.; Song, T.; Han, B.; Liu, Z.; Su, P. Comparative transcriptome analysis reveals the key genes and pathways involved in drought stress response of two wheat (Triticum aestivum L) varieties. Genomics 2023, 115, 110688. [Google Scholar] [CrossRef]
- Chen, F.; Ha, X.; Ma, T.; Ma, H. Comparative analysis of the physiological and transcriptomic profiles reveals alfalfa drought resistance mechanisms. BMC Plant Biol. 2024, 24, 954. [Google Scholar] [CrossRef] [PubMed]
- Wan, L.; Li, Y.; Li, S.; Li, X. Transcriptomic Profiling Revealed Genes Involved in Response to Drought Stress in Alfalfa. J. Plant Growth Regul. 2022, 41, 92–112. [Google Scholar] [CrossRef]
- Gao, F.; Wang, J.; Wei, S.; Li, Z.; Wang, N.; Li, H.; Feng, J.; Li, H.; Zhou, Y.; Zhang, F. Transcriptomic Analysis of Drought Stress Responses in Ammopiptanthusmongolicus Leaves Using the RNA-Seq Technique. PLoS ONE 2015, 10, e0124382. [Google Scholar] [CrossRef]
- Wu, Y.; Wei, W.; Pang, X.; Wang, X.; Zhang, H.; Dong, B.; Xing, Y.; Li, X.; Wang, M. Comparative transcriptome profiling of a desert evergreen shrub, Ammopiptanthusmongolicus, in response to drought and cold stresses. BMC Genom. 2014, 15, 671. [Google Scholar] [CrossRef]
- Liu, H.; Wang, Q.; Wang, J.; Liu, Y.; Renzeng, W.; Zhao, G.; Niu, K. Key factors for differential drought tolerance in two contrasting wild materials of Artemisia wellbyi identified using comparative transcriptomics. BMC Plant Biol. 2022, 22, 445. [Google Scholar] [CrossRef]
- Jia, X.; Sun, C.; Zuo, Y.; Li, G.; Li, G.; Ren, L.; Chen, G. Integrating transcriptomics and metabolomics to characterise the response of Astragalus membranaceusBge. var. mongolicus (Bge.) to progressive drought stress. BMC Genom. 2016, 17, 188. [Google Scholar] [CrossRef]
- Tiedge, K.; Li, X.; Merrill, A.T.; Davisson, D.; Chen, Y.; Yu, P.; Tantillo, D.J.; Last, R.L.; Zerbe, P. Comparative transcriptomics and metabolomics reveal specialized metabolite drought stress responses in switchgrass (Panicum virgatum). New Phytol. 2022, 236, 1393–1408. [Google Scholar] [CrossRef]
- Fan, J.; Xu, Y.; Ge, H.; Yang, W. Vegetation growth variation in relation to topography in Horqin Sandy Land. Ecol. Indic. 2020, 113, 106215. [Google Scholar] [CrossRef]
- Liu, L.; Zhao, X.; Meng, Q.; Zhao, H.; Lu, X.; Gao, J.; Chang, X. Annual Precipitation Fluctuation and Spatial Differentiation Characteristics of the Horqin Region. Sustainability 2017, 9, 111. [Google Scholar] [CrossRef]
- Wahid, A.; Farooq, M.; Hussain, I.; Rasheed, R.; Galani, S. Responses and Management of Heat Stress in Plants. In Environmental Adaptations and Stress Tolerance of Plants in the Era of Climate Change; Springer: New York, NY, USA, 2012; pp. 135–157. [Google Scholar]
- Santos, M.G.; Oliveira, M.T.; Figueiredo, K.V.; Falcão, H.M.; Arruda, E.C.P.; Almeida-Cortez, J.; Sampaio, E.V.S.B.; Ometto, J.P.H.B.; Menezes, R.S.C.; Oliveira, A.F.M.; et al. Caatinga, the Brazilian dry tropical forest: Can it tolerate climate changes? Theor. Exp. Plant Physiol. 2014, 26, 83–99. [Google Scholar] [CrossRef]
- Ding, P.; Fang, L.; Wang, G.; Li, X.; Huang, S.; Gao, Y.; Zhu, J.; Xiao, L.; Tong, J.; Chen, F.; et al. Wheat methionine sulfoxide reductase A4.1 interacts with heme oxygenase 1 to enhance seedling tolerance to salinity or drought stress. Plant Mol. Biol. 2019, 101, 203–220. [Google Scholar] [CrossRef] [PubMed]
- Maqsood, M.F.; Shahbaz, M.; Kanwal, S.; Kaleem, M.; Shah, S.M.R.; Luqman, M.; Iftikhar, I.; Zulfiqar, U.; Tariq, A.; Naveed, S.A.; et al. Methionine Promotes the Growth and Yield of Wheat under Water Deficit Conditions by Regulating the Antioxidant Enzymes, Reactive Oxygen Species, and Ions. Life 2022, 12, 969. [Google Scholar] [CrossRef] [PubMed]
- Ingrisano, R.; Tosato, E.; Trost, P.; Gurrieri, L.; Sparla, F. Proline, Cysteine and Branched-Chain Amino Acids in Abiotic Stress Response of Land Plants and Microalgae. Plants 2023, 12, 3410. [Google Scholar] [CrossRef]
- EL-Bauome, H.A.; Abdeldaym, E.A.; Abd El-Hady, M.A.M.; Darwish, D.B.E.; Alsubeie, M.S.; El-Mogy, M.M.; Basahi, M.A.; Al-Qahtani, S.M.; Al-Harbi, N.A.; Alzuaibr, F.M.; et al. Exogenous Proline, Methionine, and Melatonin Stimulate Growth, Quality, and Drought Tolerance in Cauliflower Plants. Agriculture 2022, 12, 1301. [Google Scholar] [CrossRef]
- Amir, R. Current understanding of the factors regulating methionine content in vegetative tissues of higher plants. Amino Acids 2010, 39, 917–931. [Google Scholar] [CrossRef]
- Joshi, V.; Joung, J.-G.; Fei, Z.; Jander, G. Interdependence of threonine, methionine and isoleucine metabolism in plants: Accumulation and transcriptional regulation under abiotic stress. Amino Acids 2010, 39, 933–947. [Google Scholar] [CrossRef]
- Kosma, D.K.; Bourdenx, B.; Bernard, A.; Parsons, E.P.; Lu, S.; Joubes, J.; Jenks, M.A. The Impact of Water Deficiency on Leaf Cuticle Lipids of Arabidopsis. Plant Physiol. 2009, 151, 1918–1929. [Google Scholar] [CrossRef]
- Liu, Q.; Gao, T.; Liu, W.; Liu, Y.; Zhao, Y.; Liu, Y.; Li, W.; Ding, K.; Ma, F.; Li, C. Functions of dopamine in plants: A review. Plant Signal. Behav. 2020, 15, 1827782. [Google Scholar] [CrossRef]
- Golam Jalal, A.; Xin, L. Dopamine-induced abiotic stress tolerance in horticultural plants. Sci. Hortic. 2023, 307, 111506. [Google Scholar] [CrossRef]
- Gao, T.; Zhang, Z.; Liu, X.; Wu, Q.; Chen, Q.; Liu, Q.; van Nocker, S.; Ma, F.; Li, C. Physiological and transcriptome analyses of the effects of exogenous dopamine on drought tolerance in apple. Plant Physiol. Biochem. 2020, 148, 260–272. [Google Scholar] [CrossRef]
- Bacelar, E.A.; Correia, C.M.; Moutinho-Pereira, J.M.; Gonçalves, B.C.; Lopes, J.I.; Torres-Pereira, J.M.G. Sclerophylly and leaf anatomical traits of five field-grown olive cultivars growing under drought conditions. Tree Physiol. 2004, 24, 233–239. [Google Scholar] [CrossRef]
- Wu, Y.; Hong, W.; Chen, Y. Leaf physiological and anatomical characteristics of two indicator species in the limestone region of Southern China under drought stress. Pak. J. Bot. 2018, 50, 1335–1342. [Google Scholar]
- Aneja, P.; Sanyal, R.; Ranjan, A. Leaf growth in third dimension: A perspective of leaf thickness from genetic regulation to ecophysiology. New Phytol. 2024, 245, 989–999. [Google Scholar] [CrossRef] [PubMed]
- Sanchez, A.; Jieun, S.; Davis, S.J. Abiotic stress and the plant circadian clock. Plant Signal. Behav. 2011, 6, 223–231. [Google Scholar] [CrossRef] [PubMed]
- Castells, E.; Sergi, P.; Wei, H.; Mas, P. A functional connection between the clock component TOC1 and abscisic acid signaling pathways. Plant Signal. Behav. 2010, 5, 409–411. [Google Scholar] [CrossRef]
- Zhang, J.; Zhang, S.; Cheng, M.; Jiang, H.; Zhang, X.; Peng, C.; Lu, X.; Zhang, M.; Jin, J. Effect of Drought on Agronomic Traits of Rice and Wheat: A Meta-Analysis. Int. J. Environ. Res. Public Health 2018, 15, 839. [Google Scholar] [CrossRef] [PubMed]
- Hofmann, R.W.; Campbell, B.D.; Fountain, D.F. Sensitivity of white clover to UV-B radiation depends on water availability, plant productivity and duration of stress. Glob. Change Biol. 2003, 9, 473–477. [Google Scholar] [CrossRef]
- Gill, S.S.; Tuteja, N. Reactive oxygen species and antioxidant machinery in abiotic stress tolerance in crop plants. Plant Physiol. Biochem. 2010, 48, 909–930. [Google Scholar] [CrossRef]
- Deng, B.; Jin, X.; Yang, Y.; Lin, Z.; Zhang, Y. The regulatory role of riboflavin in the drought tolerance of tobacco plants depends on ROS production. Plant Growth Regul. 2014, 72, 269–277. [Google Scholar] [CrossRef]
- Yeats, T.H.; Rose, J.K.C. The Formation and Function of Plant Cuticles. Plant Physiol. 2013, 163, 5–20. [Google Scholar] [CrossRef] [PubMed]
- Poorter, H.; Niinemets, Ü.; Ntagkas, N.; Siebenkäs, A.; Mäenpää, M.; Matsubara, S.; Pons, T. A meta-analysis of plant responses to light intensity for 70 traits ranging from molecules to whole plant performance. New Phytol. 2019, 223, 1073–1105. [Google Scholar] [CrossRef] [PubMed]
- Sage, R.F. A portrait of the C4 photosynthetic family on the 50th anniversary of its discovery: Species number, evolutionary lineages, and Hall of Fame. J. Exp. Bot. 2016, 67, 4039–4056. [Google Scholar] [CrossRef]
- Taylor, S.H.; Ripley, B.S.; Woodward, F.I.; Osborne, C.P. Drought limitation of photosynthesis differs between C3 and C4 grass species in a comparative experiment. Plant Cell Environ. 2011, 34, 65–75. [Google Scholar] [CrossRef]
- Ivanova, L.A.; Ivanov, L.A.; Ronzhina, D.A.; Yudina, P.K.; Migalina, S.V.; Shinehuu, T.; Tserenkhand, G.; Voronin, P.Y.; Anenkhonov, O.A.; Bazha, S.N.; et al. Leaf traits of C3- and C4-plants indicating climatic adaptation along a latitudinal gradient in Southern Siberia and Mongolia. Flora 2019, 254, 122–134. [Google Scholar] [CrossRef]
- Wang, Y.; Liu, S.; Shi, H. Comparison of climate change impacts on the growth of C3 and C4 crops in China. Ecol. Inform. 2023, 74, 101968. [Google Scholar] [CrossRef]
- Liu, L.; Cui, F.; Li, Q.; Yin, B.; Zhang, H.; Lin, B.; Wu, Y.; Xia, R.; Tang, S.; Xie, Q. The endoplasmic reticulum-associated degradation is necessary for plant salt tolerance. Cell Res. 2011, 21, 957–969. [Google Scholar] [CrossRef]
- Huang, W.; He, Y.; Wang, H.; Zhu, Y. Leaf Physiological Responses of Three Psammophytes to Combined Effects of Warming and Precipitation Reduction in Horqin Sandy Land, Northeast China. Front. Plant Sci. 2022, 12, 785653. [Google Scholar] [CrossRef]
- Soukup, A.; Tylová, E. Essential Methods of Plant Sample Preparation for Light Microscopy. In Plant Cell Morphogenesis: Methods and Protocols; Springer: New York, NY, USA, 2019; pp. 1–26. [Google Scholar]
- Chen, C.; Wu, Y.; Li, J.; Wang, X.; Zeng, Z.; Xu, J.; Liu, Y.; Feng, J.; Chen, H.; He, Y.; et al. TBtools-II: A “one for all, all for one” bioinformatics platform for biological big-data mining. Mol. Plant 2023, 16, 1733–1742. [Google Scholar] [CrossRef]
- Langfelder, P.; Horvath, S. WGCNA: An R package for weighted correlation network analysis. BMC Bioinform. 2008, 9, 559. [Google Scholar] [CrossRef]







Disclaimer/Publisher’s Note: The statements, opinions and data contained in all publications are solely those of the individual author(s) and contributor(s) and not of MDPI and/or the editor(s). MDPI and/or the editor(s) disclaim responsibility for any injury to people or property resulting from any ideas, methods, instructions or products referred to in the content. |
© 2025 by the authors. Licensee MDPI, Basel, Switzerland. This article is an open access article distributed under the terms and conditions of the Creative Commons Attribution (CC BY) license (https://creativecommons.org/licenses/by/4.0/).
Share and Cite
Shi, S.; Huang, W.; Zhu, Y.; Yu, H.; Chen, C.; Peng, X. Leaf Anatomical and Transcriptomic Coordination Underlies Drought Resilience in Psammophytes. Int. J. Mol. Sci. 2025, 26, 10483. https://doi.org/10.3390/ijms262110483
Shi S, Huang W, Zhu Y, Yu H, Chen C, Peng X. Leaf Anatomical and Transcriptomic Coordination Underlies Drought Resilience in Psammophytes. International Journal of Molecular Sciences. 2025; 26(21):10483. https://doi.org/10.3390/ijms262110483
Chicago/Turabian StyleShi, Shangbin, Wenda Huang, Yuanzhong Zhu, Hailun Yu, Cuiyun Chen, and Xiaomei Peng. 2025. "Leaf Anatomical and Transcriptomic Coordination Underlies Drought Resilience in Psammophytes" International Journal of Molecular Sciences 26, no. 21: 10483. https://doi.org/10.3390/ijms262110483
APA StyleShi, S., Huang, W., Zhu, Y., Yu, H., Chen, C., & Peng, X. (2025). Leaf Anatomical and Transcriptomic Coordination Underlies Drought Resilience in Psammophytes. International Journal of Molecular Sciences, 26(21), 10483. https://doi.org/10.3390/ijms262110483

