Differential Urinary Microbiome and Its Metabolic Footprint in Bladder Cancer Patients Following BCG Treatment
Abstract
1. Introduction
2. Results
2.1. Patient Characteristics Description
2.2. Compared to the Benign Group, the BCa Group Has a Lower Toluene Degradation Capacity
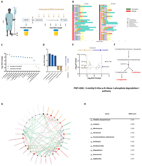
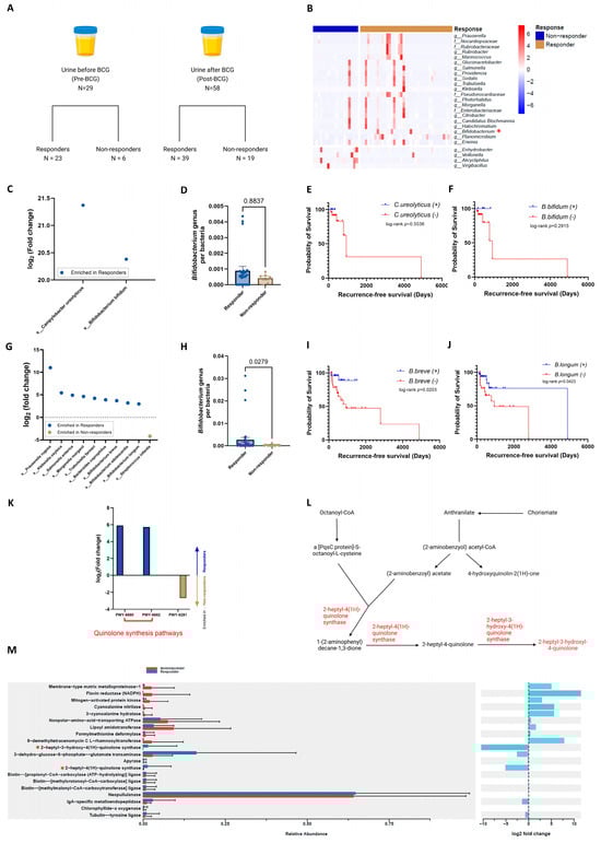
2.3. Responders Exhibit Changes in Urinary Microbiome and Metabolite Production after Intravesical BCG Treatment
2.4. Responders Exhibit Enriched Quinolone Biosynthesis Post-BCG Treatment
2.5. Development of Predictive Models for Malignancy and Response to BCG Treatment
3. Methods
3.1. Sample Collection
3.2. Treatment Protocol for BCa
3.3. Defining the BCG Response
3.4. DNA Extraction, Library Construction, and Sequencing
3.5. Bioinformatics Analysis
3.6. Using an External Dataset
3.7. Statistical Analyses
4. Discussion
Supplementary Materials
Author Contributions
Funding
Institutional Review Board Statement
Informed Consent Statement
Data Availability Statement
Acknowledgments
Conflicts of Interest
References
- Richters, A.; Aben, K.K.H.; Kiemeney, L. The global burden of urinary bladder cancer: An update. World J. Urol. 2020, 38, 1895–1904. [Google Scholar] [CrossRef]
- Cumberbatch, M.G.K.; Jubber, I.; Black, P.C.; Esperto, F.; Figueroa, J.D.; Kamat, A.M.; Kiemeney, L.; Lotan, Y.; Pang, K.; Silverman, D.T.; et al. Epidemiology of Bladder Cancer: A Systematic Review and Contemporary Update of Risk Factors in 2018. Eur. Urol. 2018, 74, 784–795. [Google Scholar] [CrossRef]
- Lenis, A.T.; Lec, P.M.; Chamie, K.; Mshs, M.D. Bladder Cancer: A Review. JAMA 2020, 324, 1980–1991. [Google Scholar] [CrossRef]
- National Compehensive Cancer Network. Bladder Cancer (Version 3. 2023). 2023. Available online: https://www.nccn.org/guidelines/guidelines-detail?category=1&id=1417 (accessed on 15 September 2023).
- Kamat, A.M.; Hahn, N.M.; Efstathiou, J.A.; Lerner, S.P.; Malmstrom, P.U.; Choi, W.; Guo, C.C.; Lotan, Y.; Kassouf, W. Bladder cancer. Lancet 2016, 388, 2796–2810. [Google Scholar] [CrossRef]
- Chang, S.S.; Boorjian, S.A.; Chou, R.; Clark, P.E.; Daneshmand, S.; Konety, B.R.; Pruthi, R.; Quale, D.Z.; Ritch, C.R.; Seigne, J.D. Diagnosis and treatment of non-muscle invasive bladder cancer: AUA/SUO guideline. J. Urol. 2016, 196, 1021–1029. [Google Scholar] [CrossRef]
- Lamm, D.L.; Blumenstein, B.A.; Crissman, J.D.; Montie, J.E.; Gottesman, J.E.; Lowe, B.A.; Sarosdy, M.F.; Bohl, R.D.; Grossman, H.B.; Beck, T.M.; et al. Maintenance bacillus Calmette-Guerin immunotherapy for recurrent TA, T1 and carcinoma in situ transitional cell carcinoma of the bladder: A randomized Southwest Oncology Group Study. J. Urol. 2000, 163, 1124–1129. [Google Scholar] [CrossRef]
- Yates, D.R.; Brausi, M.A.; Catto, J.W.; Dalbagni, G.; Roupret, M.; Shariat, S.F.; Sylvester, R.J.; Witjes, J.A.; Zlotta, A.R.; Palou-Redorta, J. Treatment options available for bacillus Calmette-Guerin failure in non-muscle-invasive bladder cancer. Eur. Urol. 2012, 62, 1088–1096. [Google Scholar] [CrossRef]
- Balasubramanian, A.; Gunjur, A.; Weickhardt, A.; Papa, N.; Bolton, D.; Lawrentschuk, N.; Perera, M. Adjuvant therapies for non-muscle-invasive bladder cancer: Advances during BCG shortage. World J. Urol. 2022, 40, 1111–1124. [Google Scholar] [CrossRef]
- Cullin, N.; Azevedo Antunes, C.; Straussman, R.; Stein-Thoeringer, C.K.; Elinav, E. Microbiome and cancer. Cancer Cell 2021, 39, 1317–1341. [Google Scholar] [CrossRef]
- Chu, H.; Mazmanian, S.K. Innate immune recognition of the microbiota promotes host-microbial symbiosis. Nat. Immunol. 2013, 14, 668–675. [Google Scholar] [CrossRef]
- Ma, C.; Han, M.; Heinrich, B.; Fu, Q.; Zhang, Q.; Sandhu, M.; Agdashian, D.; Terabe, M.; Berzofsky, J.A.; Fako, V.; et al. Gut microbiome-mediated bile acid metabolism regulates liver cancer via NKT cells. Science 2018, 360, eaan5931. [Google Scholar] [CrossRef]
- Min, K.; Kim, H.T.; Lee, E.H.; Park, H.; Ha, Y.S. Bacteria for Treatment: Microbiome in Bladder Cancer. Biomedicines 2022, 10, 1783. [Google Scholar] [CrossRef]
- Wolfe, A.J.; Toh, E.; Shibata, N.; Rong, R.; Kenton, K.; Fitzgerald, M.; Mueller, E.R.; Schreckenberger, P.; Dong, Q.; Nelson, D.E.; et al. Evidence of uncultivated bacteria in the adult female bladder. J. Clin. Microbiol. 2012, 50, 1376–1383. [Google Scholar] [CrossRef]
- Hilt, E.E.; McKinley, K.; Pearce, M.M.; Rosenfeld, A.B.; Zilliox, M.J.; Mueller, E.R.; Brubaker, L.; Gai, X.; Wolfe, A.J.; Schreckenberger, P.C. Urine is not sterile: Use of enhanced urine culture techniques to detect resident bacterial flora in the adult female bladder. J. Clin. Microbiol. 2014, 52, 871–876. [Google Scholar] [CrossRef]
- Cumberbatch, M.G.; Cox, A.; Teare, D.; Catto, J.W. Contemporary Occupational Carcinogen Exposure and Bladder Cancer: A Systematic Review and Meta-analysis. JAMA Oncol. 2015, 1, 1282–1290. [Google Scholar] [CrossRef]
- Sun, W.; Cupples, A.M. Diversity of five anaerobic toluene-degrading microbial communities investigated using stable isotope probing. Appl. Environ. Microbiol. 2012, 78, 972–980. [Google Scholar] [CrossRef]
- Niziol, J.; Ossolinski, K.; Plaza-Altamer, A.; Kolodziej, A.; Ossolinska, A.; Ossolinski, T.; Nieczaj, A.; Ruman, T. Untargeted urinary metabolomics for bladder cancer biomarker screening with ultrahigh-resolution mass spectrometry. Sci. Rep. 2023, 13, 9802. [Google Scholar] [CrossRef]
- Oginawati, K.; Anka, A.A.H.; Susetyo, S.H.; Febriana, S.A.; Tanziha, I.; Prakoeswa, C.R.S. Urinary hippuric acid level as a biological indicator of toluene exposure on batik workers. Heliyon 2021, 7, e07775. [Google Scholar] [CrossRef]
- Petrella, G.; Ciufolini, G.; Vago, R.; Cicero, D.O. Urinary Metabolic Markers of Bladder Cancer: A Reflection of the Tumor or the Response of the Body? Metabolites 2021, 11, 756. [Google Scholar] [CrossRef]
- Matsumoto, K.; Imagawa, S.; Obara, N.; Suzuki, N.; Takahashi, S.; Nagasawa, T.; Yamamoto, M. 2-Oxoglutarate downregulates expression of vascular endothelial growth factor and erythropoietin through decreasing hypoxia-inducible factor-1alpha and inhibits angiogenesis. J. Cell. Physiol. 2006, 209, 333–340. [Google Scholar] [CrossRef]
- Benavides, M.A.; Oelschlager, D.K.; Zhang, H.G.; Stockard, C.R.; Vital-Reyes, V.S.; Katkoori, V.R.; Manne, U.; Wang, W.; Bland, K.I.; Grizzle, W.E. Methionine inhibits cellular growth dependent on the p53 status of cells. Am. J. Surg. 2007, 193, 274–283. [Google Scholar] [CrossRef]
- Matsumoto, K.; Obara, N.; Ema, M.; Horie, M.; Naka, A.; Takahashi, S.; Imagawa, S. Antitumor effects of 2-oxoglutarate through inhibition of angiogenesis in a murine tumor model. Cancer Sci. 2009, 100, 1639–1647. [Google Scholar] [CrossRef]
- Benavides, M.A.; Hu, D.; Baraoidan, M.K.; Bruno, A.; Du, P.; Lin, S.; Yang, W.; Bland, K.I.; Grizzle, W.E.; Bosland, M.C. L-methionine-induced alterations in molecular signatures in MCF-7 and LNCaP cancer cells. J. Cancer Res. Clin. Oncol. 2011, 137, 441–453. [Google Scholar] [CrossRef]
- Benavides, M.A.; Bosland, M.C.; da Silva, C.P.; Gomes Sares, C.T.; de Oliveira, A.M.; Kemp, R.; dos Reis, R.B.; Martins, V.R.; Sampaio, S.V.; Bland, K.I.; et al. L-Methionine inhibits growth of human pancreatic cancer cells. Anticancer Drugs 2014, 25, 200–203. [Google Scholar] [CrossRef]
- Tripodi, F.; Badone, B.; Vescovi, M.; Milanesi, R.; Nonnis, S.; Maffioli, E.; Bonanomi, M.; Gaglio, D.; Tedeschi, G.; Coccetti, P. Methionine Supplementation Affects Metabolism and Reduces Tumor Aggressiveness in Liver Cancer Cells. Cells 2020, 9, 2491. [Google Scholar] [CrossRef]
- Amplicon, P. Clean-Up, and P. Index. 16s Metagenomic Sequencing Library Preparation; Illumina: San Diego, CA, USA, 2013; p. 21. [Google Scholar]
- Chen, S.; Zhou, Y.; Chen, Y.; Gu, J. fastp: An ultra-fast all-in-one FASTQ preprocessor. Bioinformatics 2018, 34, i884–i890. [Google Scholar] [CrossRef]
- Lu, J.; Salzberg, S.L. Ultrafast and accurate 16S rRNA microbial community analysis using Kraken 2. Microbiome 2020, 8, 124. [Google Scholar] [CrossRef]
- McMurdie, P.J.; Holmes, S. phyloseq: An R package for reproducible interactive analysis and graphics of microbiome census data. PLoS ONE 2013, 8, e61217. [Google Scholar] [CrossRef]
- Barnett, D.J.; Arts, I.C.; Penders, J. microViz: An R package for microbiome data visualization and statistics. J. Open Source Softw. 2021, 6, 3201. [Google Scholar] [CrossRef]
- Davis, N.M.; Proctor, D.M.; Holmes, S.P.; Relman, D.A.; Callahan, B.J. Simple statistical identification and removal of contaminant sequences in marker-gene and metagenomics data. bioRxiv 2018, 221499. [Google Scholar] [CrossRef]
- Kolde, R. Package ‘pheatmap’. R Package 2015, 1, 790. [Google Scholar]
- Therneau, T.M. A Package for Survival Analysis in R. R Package. A Package for Survival Analysis in R. R Package Version 3.7-0. 2024. Available online: https://CRAN.R-project.org/package=survival (accessed on 10 May 2024).
- Deng, Y.; Jiang, Y.-H.; Yang, Y.; He, Z.; Luo, F.; Zhou, J. Molecular ecological network analyses. BMC Bioinform. 2012, 13, 113. [Google Scholar] [CrossRef]
- Kuntal, B.K.; Chandrakar, P.; Sadhu, S.; Mande, S.S. ‘NetShift’: A methodology for understanding ‘driver microbes’ from healthy and disease microbiome datasets. ISME J. 2019, 13, 442–454. [Google Scholar] [CrossRef]
- Douglas, G.M.; Maffei, V.J.; Zaneveld, J.R.; Yurgel, S.N.; Brown, J.R.; Taylor, C.M.; Huttenhower, C.; Langille, M.G.I. PICRUSt2 for prediction of metagenome functions. Nat. Biotechnol. 2020, 38, 685–688. [Google Scholar] [CrossRef]
- Martin, M. Cutadapt removes adapter sequences from high-throughput sequencing reads. EMBnet. J. 2011, 17, 3. [Google Scholar] [CrossRef]
- Langille, M.G.; Zaneveld, J.; Caporaso, J.G.; McDonald, D.; Knights, D.; Reyes, J.A.; Clemente, J.C.; Burkepile, D.E.; Thurber, R.L.V.; Knight, R. Predictive functional profiling of microbial communities using 16S rRNA marker gene sequences. Nat. Biotechnol. 2013, 31, 814–821. [Google Scholar] [CrossRef]
- Yang, C.; Mai, J.; Cao, X.; Burberry, A.; Cominelli, F.; Zhang, L. ggpicrust2: An R package for PICRUSt2 predicted functional profile analysis and visualization. Bioinformatics 2023, 39, btad470. [Google Scholar] [CrossRef]
- Robin, X.; Turck, N.; Hainard, A.; Tiberti, N.; Lisacek, F.; Sanchez, J.-C.; Müller, M. pROC: An open-source package for R and S+ to analyze and compare ROC curves. BMC Bioinform. 2011, 12, 77. [Google Scholar] [CrossRef]
- Pang, Z.; Lu, Y.; Zhou, G.; Hui, F.; Xu, L.; Viau, C.; Spigelman, A.F.; MacDonald, P.E.; Wishart, D.S.; Li, S.; et al. MetaboAnalyst 6.0: Towards a unified platform for metabolomics data processing, analysis and interpretation. Nucleic Acids Res. 2024, 52, W398–W406. [Google Scholar] [CrossRef]
- Oksanen, J.; Kindt, R.; Legendre, P.; O’Hara, B.; Stevens, M.H.H.; Oksanen, M.J.; Suggests, M. The vegan package. Community Ecol. Package 2007, 10, 719. [Google Scholar]
- Love, M.I.; Huber, W.; Anders, S. Moderated estimation of fold change and dispersion for RNA-seq data with DESeq2. Genome Biol. 2014, 15, 550. [Google Scholar] [CrossRef]
- Robinson, M.D.; McCarthy, D.J.; Smyth, G.K. edgeR: A Bioconductor package for differential expression analysis of digital gene expression data. Bioinformatics 2010, 26, 139–140. [Google Scholar] [CrossRef]
- Bowers, J.S., Jr. Toluidines. In Ullmann’s Encyclopedia of Industrial Chemistry, 7th ed.; John Wiley & Sons, Inc.: Hoboken, NJ, USA, 2000; p. 9. [Google Scholar] [CrossRef]
- National Center for Biotechnology Information. PubChem Compound Summary for CID 1140, Toluene. Available online: https://pubchem.ncbi.nlm.nih.gov/compound/Toluene (accessed on 10 May 2024).
- National Center for Biotechnology Information. PubChem Compound Summary for CID 2879, P-Cresol. Available online: https://pubchem.ncbi.nlm.nih.gov/compound/P-Cresol (accessed on 10 May 2024).
- Di Paola, R.; De, A.; Izhar, R.; Abate, M.; Zappavigna, S.; Capasso, A.; Perna, A.F.; La Russa, A.; Capasso, G.; Caraglia, M.; et al. Possible Effects of Uremic Toxins p-Cresol, Indoxyl Sulfate, p-Cresyl Sulfate on the Development and Progression of Colon Cancer in Patients with Chronic Renal Failure. Genes 2023, 14, 1257. [Google Scholar] [CrossRef]
- Bi, H.; Tian, Y.; Song, C.; Li, J.; Liu, T.; Chen, Z.; Chen, C.; Huang, Y.; Zhang, Y. Urinary microbiota—A potential biomarker and therapeutic target for bladder cancer. J. Med. Microbiol. 2019, 68, 1471–1478. [Google Scholar] [CrossRef]
- Parra-Grande, M.; Ore-Arce, M.; Martinez-Priego, L.; D’Auria, G.; Rossello-Mora, R.; Lillo, M.; Sempere, A.; Lumbreras, B.; Sanchez-Hellin, V. Profiling the Bladder Microbiota in Patients With Bladder Cancer. Front. Microbiol. 2021, 12, 718776. [Google Scholar] [CrossRef]
- James, C.; Gomez, K.; Desai, S.; Patel, H.D.; Rac, G.; Doshi, C.P.; Dornbier, R.; Bajic, P.; Halverson, T.; Gupta, G.N.; et al. Impact of intravesical Bacillus Calmette-Guerin and chemotherapy on the bladder microbiome in patients with non-muscle invasive bladder cancer. Front. Cell. Infect. Microbiol. 2023, 13, 1125809. [Google Scholar] [CrossRef]
- Piao, X.-M.; Min, K.; Byun, Y.J.; Zheng, C.-M.; Kim, S.-K.; Park, S.-H.; Moon, S.; Kim, K.; Kang, H.W.; Kim, W.T.; et al. Abstract 2809: Bifidobacterium species BB_003 identified through metatranscriptomic analysis with experimentally validated antitumor actions. Cancer Res. 2024, 84, 2809. [Google Scholar] [CrossRef]
- van Puffelen, J.H.; Keating, S.T.; Oosterwijk, E.; van der Heijden, A.G.; Netea, M.G.; Joosten, L.A.; Vermeulen, S.H. Trained immunity as a molecular mechanism for BCG immunotherapy in bladder cancer. Nat. Rev. Urol. 2020, 17, 513–525. [Google Scholar] [CrossRef]
- Nitiss, J.L. Targeting DNA topoisomerase II in cancer chemotherapy. Nat. Rev. Cancer 2009, 9, 338–350. [Google Scholar] [CrossRef]
- Kloskowski, T.; Frackowiak, S.; Adamowicz, J.; Szeliski, K.; Rasmus, M.; Drewa, T.; Pokrywczynska, M. Quinolones as a Potential Drug in Genitourinary Cancer Treatment-A Literature Review. Front. Oncol. 2022, 12, 890337. [Google Scholar] [CrossRef]
- Numakura, K.; Kobayashi, M.; Ishida, T.; Okane, K.; Suzuki, K.; Shimoda, N.; Suzuki, T.; Kumazawa, T.; Sasaki, R.; Fukuda, H.; et al. Effect of Levofloxacin on the Efficacy and Adverse Events in Intravesical Bacillus Calmette-Guerin Treatment for Bladder Cancer: Results of a Randomized, Prospective, Multicenter Study. Eur. Urol. Focus 2022, 8, 1666–1672. [Google Scholar] [CrossRef]




| Benign (n = 29) | BCa (n = 58) | |
|---|---|---|
| Age (y), median (IQR) a | 73.0 (63.5, 78.5) | 73.5 (64.8, 83.0) |
| Antibiotics usage (1 month) b | 6 (20.7%) | 6 (10.3%) |
| Smoking c | 14 (48.3%) | 28 (48.3%) |
| Gender, n (%) d | ||
| Male | 29 (100%) | 46 (79.3%) |
| Female | 0 | 12 (20.7%) |
| Grade, n (%) | ||
| Low | 5 (8.6%) | |
| High | 53 (91.4%) | |
| T stage, n (%) | ||
| Ta | 20 (34.5%) | |
| T1 | 38 (65.5%) | |
| Response to BCG, n (%) | ||
| Responder | 39 (67.2%) | |
| Non-responder | 19 (32.8%) | |
| Recurrence, n (%) | ||
| Recurred | 17 (29.3%) | |
| Not recurred | 41 (70.7%) | |
| Recurrence-free survival (Days), median (IQR) | 509.5 (301.8, 777.0) | |
| Progression, n (%) | ||
| Progressed | 3 (5.2%) | |
| Not progressed | 55 (94.8%) | |
| Progression-free survival (Days), median (IQR) | 650.0 (394.3, 1101.0) | |
| Follow-up period (Days), median (IQR) | 668.0 (411.3, 1232.0) |
| Variable | Univariate | Multivariate | |
|---|---|---|---|
| p Value | HR (95% CI) | p Value | |
| Age (y) | 0.448 | ||
| Gender | 0.783 | ||
| Grade | 0.616 | ||
| T stage | 0.095 | ||
| Response to BCG | 0.998 | ||
| Recurrence | 0.998 | ||
| Progression | 0.898 | ||
| Bifidobacterium presence (post-BCG) | 0.484 | ||
| B. adolescentis presence (post-BCG) | 0.307 | ||
| B. bifidum presence (post-BCG) | 0.062 | ||
| B. breve presence (post-BCG) | 0.036 | 0.214 (0.045, 0.958) | 0.044 |
| B. longum presence (post-BCG) | 0.052 | ||
| Bifidobacterium abundance (post-BCG) | 0.116 | ||
| B. adolescentis abundance (post-BCG) | 0.127 | ||
| B. bifidum abundance (post-BCG) | 0.045 | 0.074 | |
| B. breve abundance (post-BCG) | 0.097 | ||
| B. longum abundance (post-BCG) | 0.094 | ||
Disclaimer/Publisher’s Note: The statements, opinions and data contained in all publications are solely those of the individual author(s) and contributor(s) and not of MDPI and/or the editor(s). MDPI and/or the editor(s) disclaim responsibility for any injury to people or property resulting from any ideas, methods, instructions or products referred to in the content. |
© 2024 by the authors. Licensee MDPI, Basel, Switzerland. This article is an open access article distributed under the terms and conditions of the Creative Commons Attribution (CC BY) license (https://creativecommons.org/licenses/by/4.0/).
Share and Cite
Min, K.; Zheng, C.-M.; Kim, S.; Kim, H.; Lee, M.; Piao, X.-M.; Byun, Y.J.; Kim, Y.; Joo, Y.; Cho, B.; et al. Differential Urinary Microbiome and Its Metabolic Footprint in Bladder Cancer Patients Following BCG Treatment. Int. J. Mol. Sci. 2024, 25, 11157. https://doi.org/10.3390/ijms252011157
Min K, Zheng C-M, Kim S, Kim H, Lee M, Piao X-M, Byun YJ, Kim Y, Joo Y, Cho B, et al. Differential Urinary Microbiome and Its Metabolic Footprint in Bladder Cancer Patients Following BCG Treatment. International Journal of Molecular Sciences. 2024; 25(20):11157. https://doi.org/10.3390/ijms252011157
Chicago/Turabian StyleMin, Kyungchan, Chuang-Ming Zheng, Sujeong Kim, Hyun Kim, Minji Lee, Xuan-Mei Piao, Young Joon Byun, Yunjae Kim, Yanghyun Joo, Beomki Cho, and et al. 2024. "Differential Urinary Microbiome and Its Metabolic Footprint in Bladder Cancer Patients Following BCG Treatment" International Journal of Molecular Sciences 25, no. 20: 11157. https://doi.org/10.3390/ijms252011157
APA StyleMin, K., Zheng, C.-M., Kim, S., Kim, H., Lee, M., Piao, X.-M., Byun, Y. J., Kim, Y., Joo, Y., Cho, B., Moon, S., Kim, W. T., Kang, H. W., Park, H., & Yun, S. J. (2024). Differential Urinary Microbiome and Its Metabolic Footprint in Bladder Cancer Patients Following BCG Treatment. International Journal of Molecular Sciences, 25(20), 11157. https://doi.org/10.3390/ijms252011157

