Hydrolyzed Conchiolin Protein (HCP) Extracted from Pearls Antagonizes both ET-1 and α-MSH for Skin Whitening
Abstract
1. Introduction
2. Results
2.1. Effects of α-MSH and ET-1 on MNT-1 Cells
2.2. Effects of HCP on the Viabilities of MNT-1 Melanoma and HaCaT Cells
2.3. Effects of HCP on the Melanin Content in MNT-1
2.4. Effects of HCP on the Tyrosinase Activity in MNT-1
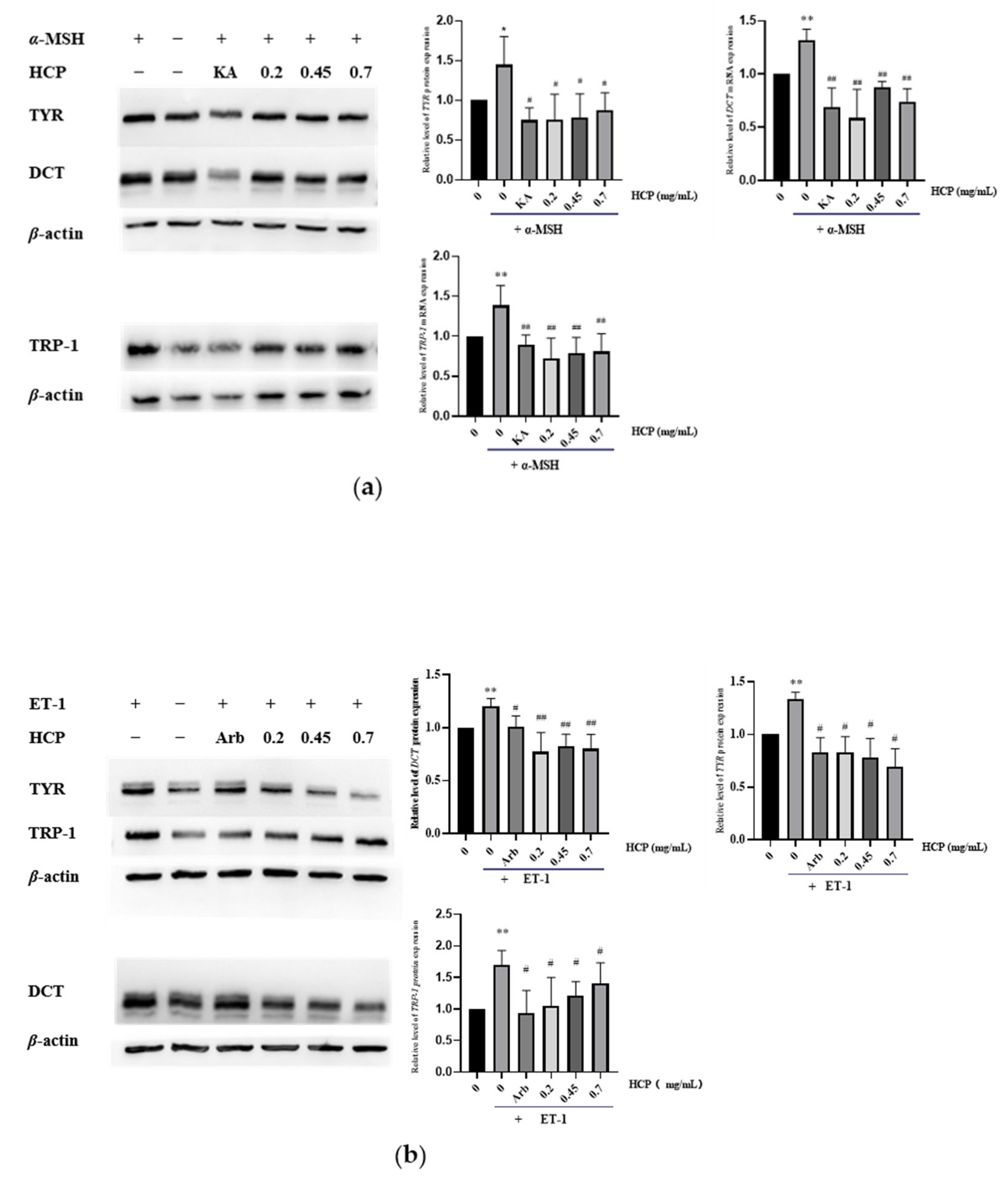
2.5. Effects of HCP on TYR, TRP-1 and DCT mRNA Levels in MNT-1 Melanoma Cells
2.6. Effects of HCP on TYR, TRP-1 and DCT Protein Levels in MNT-1 Melanoma Cells
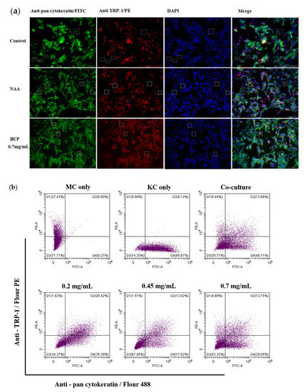
2.7. Effects of HCP on Melanosome Transfer in the Co-Culture of Melanoma and Keratinocytes
3. Discussion
4. Materials and Methods
4.1. Hydrolyzed Conchiolin Protein (HCP) and Preparation of HCP Solution
4.2. Analysis of the Hydrolyzed Conchiolin Protein (HCP)
4.3. Cell Culture
4.4. Cell Viability Test
4.5. Measurement of Intracelluar Melanin Content
4.6. Intracellular Tyrosinase Activity Assay
4.7. Quantitative Real-Time PCR (RT-qPCR) Analysis
4.8. Western Blot Analysis
4.9. Flow Cytometry Analysis
4.10. Immunofluorescence Staining
5. Conclusions
Author Contributions
Funding
Institutional Review Board Statement
Informed Consent Statement
Data Availability Statement
Acknowledgments
Conflicts of Interest
References
- Vashi, N.A.; Kundu, R.V. Facial hyperpigmentation: Causes and treatment. Br. J. Dermatol. 2013, 169, 41–56. [Google Scholar] [CrossRef]
- Swope, V.B.; Starner, R.J.; Rauck, C.; Abdel-Malek, Z.A. Endothelin-1 and α-melanocortin have redundant effects on global genome repair in UV-irradiated human melanocytes despite distinct signaling pathways. Pigment Cell Melanoma Res. 2020, 33, 293–304. [Google Scholar] [CrossRef]
- Slominski, A.T.; Zmijewski, M.A.; Plonka, P.M.; Szaflarski, J.P.; Paus, R. How UV Light Touches the Brain and Endocrine System Through Skin, and Why. Endocrinology 2018, 159, 1992–2007. [Google Scholar] [CrossRef] [PubMed]
- Slominski, A.T.; Slominski, R.M.; Raman, C.; Chen, J.Y.; Athar, M.; Elmets, C. Neuroendocrine signaling in the skin with a special focus on the epidermal neuropeptides. Am. J. Physiol. Cell Physiol. 2022, 323, C1757–C1776. [Google Scholar] [CrossRef]
- Goenka, S.; Simon, S.R. Asoprisnil, a Selective Progesterone Receptor Modulator (SPRM), Inhibits Melanosome Export in B16F10 Cells and HEMn-DP Melanocytes. Molecules 2020, 25, 3581. [Google Scholar] [CrossRef] [PubMed]
- Slominski, R.M.; Sarna, T.; Płonka, P.M.; Raman, C.; Brożyna, A.A.; Slominski, A.T. Melanoma, Melanin, and Melanogenesis: The Yin and Yang Relationship. Front. Oncol. 2022, 12, 842496. [Google Scholar] [CrossRef]
- Slominski, A.; Wortsman, J.; Luger, T.; Solomon, S. Corticotropin releasing hormone and proopiomelanocortin involvement in the cutaneous response to stress. Physiol. Rev. 2000, 80, 979–1020. [Google Scholar] [CrossRef] [PubMed]
- Tian, X.; Cui, Z.; Liu, S.; Zhou, J.; Cui, R. Melanosome transport and regulation in development and disease. Pharmacol. Ther. 2021, 219, 107707. [Google Scholar] [CrossRef] [PubMed]
- Regazzetti, C.; de Donatis, G.M.; Ghorbel, H.H.; Cardot-Leccia, N.; Ambrosetti, D.; Bahadoran, P.; Chignon-Sicard, B.; Lacour, J.P.; Ballotti, R.; Mahns, A.; et al. Endothelial Cells Promote Pigmentation through Endothelin Receptor B Activation. J. Investig. Dermatol. 2015, 135, 3096–3104. [Google Scholar] [CrossRef] [PubMed]
- Slominski, A.; Tobin, D.J.; Shibahara, S.; Wortsman, J. Melanin pigmentation in mammalian skin and its hormonal regulation. Physiol. Rev. 2004, 84, 1155–1228. [Google Scholar] [CrossRef]
- Chang, T.-S. An updated review of tyrosinase inhibitors. Int. J. Mol. Sci. 2009, 10, 2440–2475. [Google Scholar] [PubMed]
- Baek, S.-H.; Lee, S.-H. Sesamol decreases melanin biosynthesis in melanocyte cells and zebrafish: Possible involvement of MITF via the intracellular cAMP and p38/JNK signalling pathways. Exp. Dermatol. 2015, 24, 761–766. [Google Scholar] [CrossRef] [PubMed]
- Goenka, S.; Simon, S.R. Novel Chemically Modified Curcumin (CMC) Analogs Exhibit Anti-Melanogenic Activity in Primary Human Melanocytes. Int. J. Mol. Sci. 2021, 22, 6043. [Google Scholar]
- Mizutani, Y.; Yamashita, M.; Hashimoto, R.; Atsugi, T.; Ryu, A.; Hayashi, A.; Rikimaru-Nishi, Y.; Ohta, K. Three-dimensional structure analysis of melanocytes and keratinocytes in senile lentigo. Microscopy 2021, 70, 224–231. [Google Scholar] [CrossRef] [PubMed]
- Pillaiyar, T.; Manickam, M.; Namasivayam, V. Skin whitening agents: Medicinal chemistry perspective of tyrosinase inhibitors. J. Enzym. Inhib. Med. Chem. 2017, 32, 403–425. [Google Scholar]
- Matsunaga, K.; Suzuki, K.; Ito, A.; Tanemura, A.; Abe, Y.; Suzuki, T.; Yoshikawa, M.; Sumikawa, Y.; Yagami, A.; Masui, Y.; et al. Rhododendrol-induced leukoderma update I: Clinical findings and treatment. J. Dermatol. 2021, 48, 961–968. [Google Scholar] [CrossRef] [PubMed]
- Han, S.; Huang, D.; Lan, T.; Wu, Y.; Wang, Y.; Wei, J.; Zhang, W.; Ou, Y.; Yan, Q.; Liu, P.; et al. Therapeutic Effect of Seawater Pearl Powder on UV-Induced Photoaging in Mouse Skin. Evid. Based Complement. Altern. Med. 2021, 2021, 9516427. [Google Scholar]
- Shao, D.Z.; Wang, C.K.; Hwang, H.J.; Hung, C.H.; Chen, Y.W. Comparison of hydration, tyrosinase resistance, and antioxidant activation in three kinds of pearl powders. J. Cosmet. Sci. 2010, 61, 133–145. [Google Scholar] [CrossRef] [PubMed]
- Yang, A.Q.; Wang, J.; Shen, Y.Q.; Zhang, L.H.; Mo, J.H.; Chen, Z.X. Effects of Pearl Extract on the Tyrosinase Activity and Melanogenesis of Melanoma Cells. Chin. J. Pharm. Biotechnol. 2018, 25, 312–315. [Google Scholar]
- Wang, H.M.; Qu, L.Q.; Ng, J.P.; Zeng, W.; Yu, L.; Song, L.L.; Wong, V.K.W.; Xia, C.L.; Law, B.Y.K. Natural Citrus flavanone 5-demethylnobiletin stimulates melanogenesis through the activation of cAMP/CREB pathway in B16F10 cells. Phytomedicine 2022, 98, 153941. [Google Scholar] [CrossRef] [PubMed]
- Nakazawa, K.; Nakazawa, H.; Collombel, C.; Damour, O. Keratinocyte extracellular matrix-mediated regulation of normal human melanocyte functions. Pigment Cell Res. 1995, 8, 10–18. [Google Scholar]
- Seiberg, M. Keratinocyte-melanocyte interactions during melanosome transfer. Pigment Cell Res. 2001, 14, 236–242. [Google Scholar]
- Joshi, P.G.; Nair, N.; Begum, G.; Joshi, N.B.; Sinkar, V.P.; Vora, S. Melanocyte-keratinocyte interaction induces calcium signalling and melanin transfer to keratinocytes. Pigment Cell Res. 2007, 20, 380–384. [Google Scholar] [CrossRef] [PubMed]
- Swope, V.B.; Abdel-Malek, Z.A. Significance of the Melanocortin 1 and Endothelin B Receptors in Melanocyte Homeostasis and Prevention of Sun-Induced Genotoxicity. Front. Genet. 2016, 7, 146. [Google Scholar] [CrossRef]
- Panzella, L.; Napolitano, A. Natural and Bioinspired Phenolic Compounds as Tyrosinase Inhibitors for the Treatment of Skin Hyperpigmentation: Recent Advances. Cosmetics 2019, 6, 57. [Google Scholar]
- Boissy, R.E.; Sakai, C.; Zhao, H.; Kobayashi, T.; Hearing, V.J. Human tyrosinase related protein-1 (TRP-1) does not function as a DHICA oxidase activity in contrast to murine TRP-1. Exp. Dermatol. 1998, 7, 198–204. [Google Scholar] [CrossRef]
- Tsukamoto, K.; Jackson, I.J.; Urabe, K.; Montague, P.M.; Hearing, V. A second tyrosinase-related protein, TRP-2, is a melanogenic enzyme termed DOPAchrome tautomerase. EMBO J. 1992, 11, 519–526. [Google Scholar] [CrossRef] [PubMed]
- Kadekaro, A.L.; Kavanagh, R.; Kanto, H.; Terzieva, S.; Hauser, J.; Kobayashi, N.; Schwemberger, S.; Cornelius, J.; Babcock, G.; Shertzer, H.G.; et al. α-Melanocortin and Endothelin-1 Activate Antiapoptotic Pathways and Reduce DNA Damage in Human Melanocytes. Cancer Res. 2005, 65, 4292–4299. [Google Scholar] [CrossRef] [PubMed]
- Joyjamras, K.; Netcharoensirisuk, P.; Roytrakul, S.; Chanvorachote, P.; Chaotham, C. Recycled Sericin Hydrolysates Modified by Alcalase® Suppress Melanogenesis in Human Melanin-Producing Cells via Modulating MITF. Int. J. Mol. Sci. 2022, 23, 3925. [Google Scholar]
- Hu, Q.M.; Yi, W.J.; Su, M.Y.; Jiang, S.; Xu, S.Z.; Lei, T.C. Induction of retinal-dependent calcium influx in human melanocytes by UVA or UVB radiation contributes to the stimulation of melanosome transfer. Cell Prolif. 2017, 50, e12372. [Google Scholar] [CrossRef] [PubMed]
- Srisayam, M.; Weerapreeyakul, N.; Kanokmedhakul, K. Inhibition of two stages of melanin synthesis by sesamol, sesamin and sesamolin. Asian Pac. J. Trop. Biomed. 2017, 7, 886–895. [Google Scholar] [CrossRef]
- Wang, J.; Chen, Z.; Lu, Y.; Zhang, L.; Mo, J.; Cao, F.; Xie, M.; Shen, X.; Yang, A. Soluble Pearl Extract provides effective skin lightening by antagonizing endothelin. J. Cosmet. Dermatol. 2021, 20, 2531–2537. [Google Scholar] [CrossRef] [PubMed]
- Jeon, H.J.; Kim, K.; Kim, Y.D.; Lee, S.E. Antimelanogenic activities of piperlongumine derived from Piper longum on murine B16F10 melanoma cells in vitro and zebrafish embryos in vivo: Its molecular mode of depigmenting action. Appl. Biol. Chem. 2019, 62, 61. [Google Scholar] [CrossRef]
- Ma, H.J.; Zhao, G.; Zi, S.X.; Li, D.G.; Liu, W.; Yang, Q.Q. Efficacy of quantifying melanosome transfer with flow cytometry in a human melanocyte-HaCaT keratinocyte co-culture system in vitro. Exp. Dermatol. 2010, 19, e282–e285. [Google Scholar] [CrossRef]
- Hakozaki, T.; Minwalla, L.; Zhuang, J.; Chhoa, M.; Matsubara, A.; Miyamoto, K.; Greatens, A.; Hillebrand, G.G.; Bissett, D.L.; Boissy, R.E. The effect of niacinamide on reducing cutaneous pigmentation and suppression of melanosome transfer. Br. J. Dermatol. 2002, 147, 20–31. [Google Scholar] [CrossRef] [PubMed]
- Sridharan, A.; John Lim, S.Y.; Wright, G.D.; Vardy, L.A. Quantification of Melanosome Transfer Using Immunofluorescence Microscopy and Automated Image Analysis. Methods Mol. Biol. 2020, 2109, 55–65. [Google Scholar]








| Gene | Sequence |
| β-actin | Forward 5′-TTCTACAATGAGCTGCGTGTGG-3′ |
| Forward 5′-GTGTTGAAGGTCTCAAACATGAT-3′ | |
| TYR | Forward 5′-GCAAAGCATACCATCAGCTCA-3′ |
| Reverse 5′-GCAGTGCATCCATTGACACAT-3′ | |
| TRP-1 | Forward 5′-TCTCTGGGCTGTATCTTCTTCC-3′ |
| Reverse 5′-GTCTGGGCAACACATACCACT-3′ | |
| DCT | Forward 5′-AACTGCGAGCGGAAGAAACC-3′ |
| Reverse 5′-CGTAGTCGGGGTGTACTCTCT-3′ |
Disclaimer/Publisher’s Note: The statements, opinions and data contained in all publications are solely those of the individual author(s) and contributor(s) and not of MDPI and/or the editor(s). MDPI and/or the editor(s) disclaim responsibility for any injury to people or property resulting from any ideas, methods, instructions or products referred to in the content. |
© 2023 by the authors. Licensee MDPI, Basel, Switzerland. This article is an open access article distributed under the terms and conditions of the Creative Commons Attribution (CC BY) license (https://creativecommons.org/licenses/by/4.0/).
Share and Cite
Yang, S.; Wang, Z.; Hu, Y.; Zong, K.; Zhang, X.; Ke, H.; Wang, P.; Go, Y.; Chan, X.H.F.; Wu, J.; et al. Hydrolyzed Conchiolin Protein (HCP) Extracted from Pearls Antagonizes both ET-1 and α-MSH for Skin Whitening. Int. J. Mol. Sci. 2023, 24, 7471. https://doi.org/10.3390/ijms24087471
Yang S, Wang Z, Hu Y, Zong K, Zhang X, Ke H, Wang P, Go Y, Chan XHF, Wu J, et al. Hydrolyzed Conchiolin Protein (HCP) Extracted from Pearls Antagonizes both ET-1 and α-MSH for Skin Whitening. International Journal of Molecular Sciences. 2023; 24(8):7471. https://doi.org/10.3390/ijms24087471
Chicago/Turabian StyleYang, Shan, Zhekun Wang, Yunwei Hu, Kaile Zong, Xingjiang Zhang, Hui Ke, Pan Wang, Yuyo Go, Xi Hui Felicia Chan, Jianxin Wu, and et al. 2023. "Hydrolyzed Conchiolin Protein (HCP) Extracted from Pearls Antagonizes both ET-1 and α-MSH for Skin Whitening" International Journal of Molecular Sciences 24, no. 8: 7471. https://doi.org/10.3390/ijms24087471
APA StyleYang, S., Wang, Z., Hu, Y., Zong, K., Zhang, X., Ke, H., Wang, P., Go, Y., Chan, X. H. F., Wu, J., & Huang, Q. (2023). Hydrolyzed Conchiolin Protein (HCP) Extracted from Pearls Antagonizes both ET-1 and α-MSH for Skin Whitening. International Journal of Molecular Sciences, 24(8), 7471. https://doi.org/10.3390/ijms24087471

