Two-Component System Response Regulator ompR Regulates Mussel Settlement through Exopolysaccharides
Abstract
1. Introduction
2. Results
2.1. Colony Morphology, Growth, Swimming Motility, and Biofilm-Forming Ability
2.2. Knockout of ompR Gene Inhibited Mussel Settlement
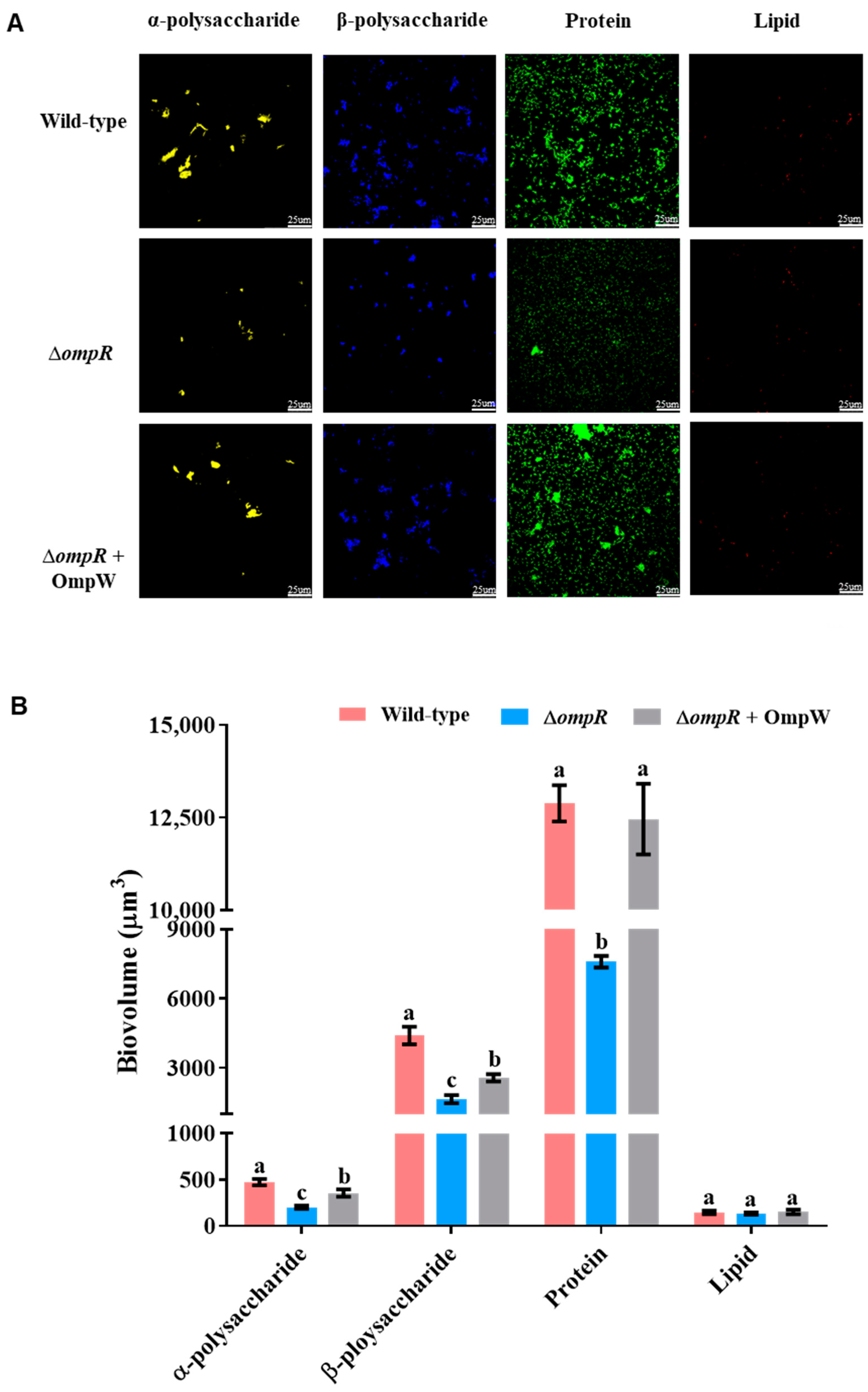
2.3. CLSM Images of Biofilms
2.4. Relative Expression of ompR, envZ, and ompW Gene and C-di-GMP Content
2.5. Settlement-Inducing Activity of ΔompR Biofilms Formed by the ΔompR Strain Co-Cultured with Recombinant OmpW Protein
3. Discussion
4. Materials and Methods
4.1. Mussel Plantigrade Cultivation and Recombinant Outer Membrane Protein
4.2. Strains and Plasmids
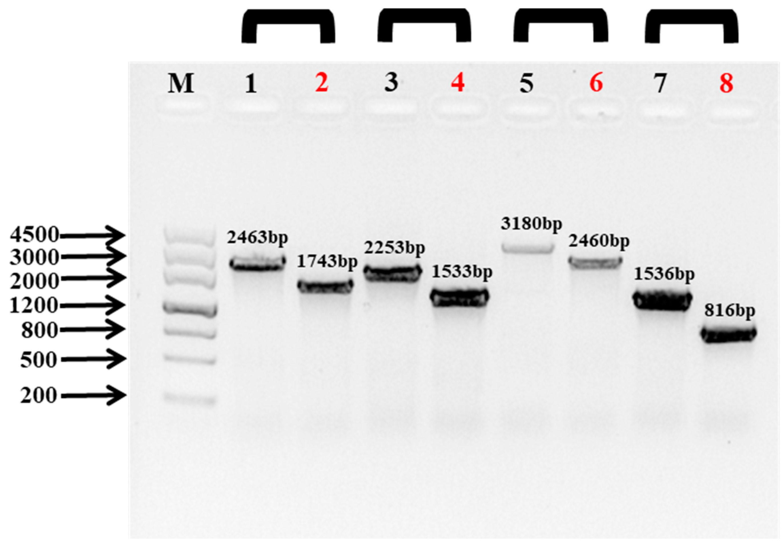
4.3. Construction of ΔompR Strain
4.4. Colony Morphology and Growth Ability Determination
4.5. Swimming Motility and Migration Zone Diameter
4.6. The Formation of Biofilms
4.7. The Thickness of Biofilms
4.8. The Bacterial Density of Biofilms
4.9. Settlement Bioassay
4.10. CLSM of Biofilms
4.11. RT-qPCR of Biofilms and Bacterial C-di-GMP
4.12. Data Analysis
5. Conclusions
Author Contributions
Funding
Institutional Review Board Statement
Informed Consent Statement
Data Availability Statement
Conflicts of Interest
References
- Yang, J.L.; Li, X.; Liang, X.; Bao, W.Y.; Shen, H.D.; Li, J.L. Effects of natural biofilms on settlement of plantigrades of the mussel Mytilus coruscus. Aquaculture 2014, 424–425, 228–233. [Google Scholar] [CrossRef]
- Wang, C.; Bao, W.Y.; Gu, Z.Q.; Li, Y.F.; Liang, X.; Ling, Y.; Cai, S.L.; Shen, H.D.; Yang, J.L. Larval settlement and metamorphosis of the mussel Mytilus coruscus in response to natural biofilms. Biofouling 2012, 28, 249–256. [Google Scholar] [CrossRef]
- Cavalcanti, G.S.; Alker, A.T.; Delherbe, N.; Malter, K.E.; Shikuma, N.J. The influence of bacteria on animal metamorphosis. Annu. Rev. Microbiol. 2020, 74, 137–158. [Google Scholar] [CrossRef] [PubMed]
- Bao, W.Y.; Yang, J.L.; Satuito, C.G.; Kitamura, H. Larval metamorphosis of the mussel Mytilus galloprovincialis in response to Alteromonas sp. 1: Evidence for two chemical cues? Mar. Biol. 2007, 152, 657–666. [Google Scholar] [CrossRef]
- Yang, J.L.; Shen, P.J.; Liang, X.; Li, Y.F.; Bao, W.Y.; Li, J.L. Larval settlement and metamorphosis of the mussel Mytilus coruscus in response to monospecific bacterial biofilms. Biofouling 2013, 29, 247–259. [Google Scholar] [CrossRef]
- Peng, L.H.; Liang, X.; Chang, R.H.; Mu, J.Y.; Chen, H.E.; Yoshida, A.; Osatomi, K.; Yang, J.L. A bacterial polysaccharide biosynthesis-related gene inversely regulates larval settlement and metamorphosis of Mytilus coruscus. Biofouling 2020, 36, 753–765. [Google Scholar] [CrossRef] [PubMed]
- Harrison, F.; Buckling, A. Siderophore production and biofilm formation as linked social traits. ISME J. 2009, 3, 632–634. [Google Scholar] [CrossRef]
- Sauer, K.; Stoodley, P.; Goeres, D.M.; Hall-Stoodley, L.; Burmølle, M.; Stewart, P.S.; Bjarnsholt, T. The biofilm life cycle: Expanding the conceptual model of biofilm formation. Nat. Rev. Microbiol. 2022, 20, 608–620. [Google Scholar] [CrossRef]
- Hall-Stoodley, L.; Costerton, J.W.; Stoodley, P. Bacterial biofilms: From the natural environment to infectious diseases. Nat. Rev. Microbiol. 2004, 2, 95–108. [Google Scholar] [CrossRef]
- Flemming, H.C.; Wingender, J. The biofilm matrix. Nat. Rev. Microbiol. 2010, 8, 623–633. [Google Scholar] [CrossRef]
- Harder, T.; Lam, C.; Qian, P.Y. Induction of larval settlement in the polychaete Hydroides elegans by marine biofilms: An investigation of monospecific diatom films as settlement cues. Mar. Ecol. Prog. Ser. 2002, 229, 105–112. [Google Scholar] [CrossRef]
- Dahms, H.U.; Dobretsov, S.; Qian, P.Y. The effect of bacterial and diatom biofilms on the settlement of the bryozoan Bugula neritina. J. Exp. Mar. Biol. Ecol. 2004, 313, 191–209. [Google Scholar] [CrossRef]
- Huggett, M.J.; Williamson, J.E.; Nys, R.D.; Kjelleberg, S.; Steinberg, P.D. Larval settlement of the common Australian sea urchin Heliocidaris erythrogramma in response to bacteria from the surface of coralline algae. Oecologia 2006, 149, 604–619. [Google Scholar] [CrossRef]
- Huggett, M.J.; Nedved, B.T.; Hadfield, M.G. Effects of initial surface wettability on biofilm formation and subsequent settlement of Hydroides elegans. Biofouling 2009, 25, 387–399. [Google Scholar] [CrossRef] [PubMed]
- Gan, L.; Chen, S.; Jensen, G.J. Molecular organization of Gram-negative peptidoglycan. Proc. Natl. Acad. Sci. USA 2008, 105, 18953–18957. [Google Scholar] [CrossRef]
- Gupta, R.S. Protein phylogenies and signature sequences: A reappraisal of evolutionary relationships among archaebacteria, eubacteria, and eukaryotes. Microbiol. Mol. Biol. Rev. 1998, 62, 1435–1491. [Google Scholar] [CrossRef] [PubMed]
- Matsuo, Y.; Kido, Y.; Yamaoka, Y. Helicobacter pylori Outer Membrane Protein-Related Pathogenesis. Toxins 2017, 9, 101. [Google Scholar] [CrossRef]
- Donnelly, J.J.; Deck, R.R.; Liu, M.A. Immunogenicity of a Haemophilus influenzae polysaccharide-Neisseria meningitidis outer membrane protein complex conjugate vaccine. J. Immunol. 1990, 145, 3071–3079. [Google Scholar] [CrossRef]
- Wetzler, L.M.; Ho, Y.; Reiser, H. Neisserial porins induce B lymphocytes to express costimulatory B7-2 molecules and to proliferate. J. Exp. Med. 1996, 183, 1151–1159. [Google Scholar] [CrossRef]
- Soto, G.E.; Hultgren, S.J. Bacterial adhesins: Common themes and variations in architecture and assembly. J. Bacteriol. 1999, 181, 1059–1071. [Google Scholar] [CrossRef]
- Davey, M.E.; O’Toole, G.A. Microbial biofilms: From ecology to molecular genetics. Microbiol. Mol. Biol. Rev. 2000, 64, 847–867. [Google Scholar] [CrossRef]
- Martıínez-Hackert, E.; Stock, A.M. Structural relationships in the OmpR family of winged-helix transcription factors. J. Mol. Biol. 1997, 269, 301–312. [Google Scholar] [CrossRef] [PubMed]
- Aiba, H.; Mizuno, T. Phosphorylation of a bacterial activator protein, OmpR, by a protein kinase, EnvZ, stimulates the transcription of the ompF and ompC genes in Escherichia coli. FEBS Lett. 1990, 261, 19–22. [Google Scholar] [CrossRef]
- Shimada, T.; Takada, H.; Yamamoto, K.; Ishihama, A. Expanded roles of two-component response regulator OmpR in Escherichia coli: Genomic SELEX search for novel regulation targets. Genes Cells 2015, 20, 915–931. [Google Scholar] [CrossRef] [PubMed]
- Harrison-McMonagle, P.; Denissova, N.; Martıínez-Hackert, E.; Ebright, R.H.; Stock, A.M. Orientation of OmpR monomers within an OmpR:DNA complex determined by DNA affinity cleaving. J. Mol. Biol. 1999, 285, 555–566. [Google Scholar] [CrossRef]
- Prigent-Combaret, C.; Brombacher, E.; Vidal, O.; Ambert, A.; Lejeune, P.; Landini, P.; Dorel, C. Complex regulatory network controls initial adhesion and biofilm formation in Escherichia coli via regulation of the csgD gene. J. Bacteriol. 2001, 183, 7213–7223. [Google Scholar] [CrossRef] [PubMed]
- Cai, S.J.; Inouye, M. EnvZ–OmpR interaction and osmoregulation in Escherichia coli. J. Biol. Chem. 2002, 277, 24155–24161. [Google Scholar] [CrossRef]
- Ye, Y.W.; Ling, N.; Gao, J.; Zhang, X.; Zhang, M.F.; Tong, L.W.; Zeng, H.Y.; Zhang, J.M.; Wu, Q.P. Roles of outer membrane protein W (OmpW) on survival, morphology, and biofilm formation under NaCl stresses in Cronobacter sakazakii. J. Dairy Sci. 2018, 101, 3844–3850. [Google Scholar] [CrossRef]
- Hong, H.; Patel, D.R.; Tamm, L.K.; Berg, B.V.D. The outer membrane protein OmpW forms an eight-stranded beta-barrel with a hydrophobic channel. J. Biol. Chem. 2006, 281, 7568–7577. [Google Scholar] [CrossRef]
- Peng, L.H.; Liang, X.; Guo, X.P.; Yoshida, A.; Osatomi, K.; Yang, J.L. Complete genome of Pseudoalteromonas marina ECSMB14103, a mussel settlement-inducing bacterium isolated from the East China Sea. Mar. Genom. 2018, 41, 46–49. [Google Scholar] [CrossRef]
- Hu, X.M.; Zhang, J.; Ding, W.Y.; Liang, X.; Wan, R.; Dobretsov, S.; Yang, J.L. Reduction of mussel metamorphosis by inactivation of the bacterial thioesterase gene via alteration of the fatty acid composition. Biofouling 2021, 37, 911–921. [Google Scholar] [CrossRef] [PubMed]
- Holmström, C.; Kjelleberg, S. Marine Pseudoalteromonas species are associated with higher organisms and produce biologically active extracellular agents. FEMS Microbiol. Ecol. 1999, 30, 285–293. [Google Scholar] [CrossRef] [PubMed]
- Negri, A.P.; Webster, N.S.; Hill, R.T.; Heyward, A.J. Metamorphosis of broadcast spawning corals in response to bacteria isolated from crustose algae. Mar. Ecol. Prog. Ser. 2001, 223, 121–131. [Google Scholar] [CrossRef]
- Webster, N.S.; Smith, L.D.; Heyward, A.J.; Watts, J.E.M.; Webb, R.I.; Blackall, L.L.; Negri, A.P. Metamorphosis of a scleractinian coral in response to microbial biofilms. Appl. Environ. Microbiol. 2004, 70, 1213–1221. [Google Scholar] [CrossRef]
- Liang, X.; Zhang, J.B.; Shao, A.Q.; Hu, X.M.; Wan, R.; Yang, J.L. Bacterial cellulose synthesis gene regulates cellular c-di-GMP that control Biofilm formation and mussel larval settlement. Int. Biodeterior. Biodegrad. 2021, 165, 105330. [Google Scholar] [CrossRef]
- Liang, X.; Zhang, X.K.; Peng, L.H.; Zhu, Y.T.; Yoshida, A.; Osatomi, K.; Yang, J.L. The flagellar gene regualtes biofilm formation and mussel larval settlement and metamorphosis. Int. J. Mol. Sci. 2020, 21, 710. [Google Scholar] [CrossRef]
- Han, X.P.; Chen, Q.Y.; Zhang, X.G.; Chen, X.L.; Luo, D.S.; Zhong, Q.P. Antibiofilm and Antiquorum Sensing Potential of Lactiplantibacillus plantarum Z057 against Vibrio parahaemolyticus. Foods 2022, 11, 2230. [Google Scholar] [CrossRef]
- Gil-Marqués, M.L.; Pachón, J.; Smani, Y. iTRAQ-Based quantitative proteomic analysis of Acinetobacter baumannii under hypoxia and normoxia reveals the role of OmpW as a Virulence factor. Microbiol. Spectr. 2022, 10, e0232821. [Google Scholar] [CrossRef]
- Huang, S.; Hadfield, M.G. Composition and density of bacterial biofilms determine larval settlement of the polychaete Hydroides elegans. Mar. Ecol. Prog. Ser. 2003, 260, 161–172. [Google Scholar] [CrossRef]
- Yang, J.L.; Guo, X.P.; Ding, W.Y.; Gao, W.; Huang, D.F.; Chen, Y.R.; Liang, X. Interactions between natural biofilm, substratum surface wettability, and mussel plantigrade settlement. Sci. China Earth Sci. 2017, 60, 382–390. [Google Scholar] [CrossRef]
- Shin, S.; Park, C. Modulation of flagellar expression in Escherichia coli by acetyl phosphate and the osmoregulator OmpR. J. Bacteriol. 1995, 177, 4696–4702. [Google Scholar] [CrossRef] [PubMed]
- Kim, D.J.; Boylan, B.; George, N.; Forst, S. Inactivation of ompR promotes precocious swarming and flhDC expression in Xenorhabdus nematophila. J. Bacteriol. 2003, 185, 5290–5294. [Google Scholar] [CrossRef] [PubMed]
- Son, K.; Brumley, D.R.; Stocker, R. Live from under the lens: Exploring microbial motility with dynamic imaging and microfluidics. Nat. Rev. Microbiol. 2015, 13, 761–775. [Google Scholar] [CrossRef] [PubMed]
- Yuan, J.; Wei, B.Y.; Shi, M.M.; Gao, H.C. Functional assessment of EnvZ/OmpR two-component system in Shewanella oneidensis. PLoS ONE 2011, 6, e23701. [Google Scholar] [CrossRef] [PubMed]
- Dorman, C.J.; Chatfield, S.; Higgins, C.F.; Hayward, C.; Dougan, G. Characterization of porin and ompR mutants of a virulent strain of Salmonella typhimurium: ompR mutants are attenuated in vivo. Infect. Immun. 1989, 57, 2136–2140. [Google Scholar] [CrossRef]
- Head, C.G.; Tardy, A.; Kenney, L.J. Relative binding affinities of OmpR and OmpR-phosphate at the ompF and ompC regulatory sites. J. Mol. Biol. 1998, 281, 857–870. [Google Scholar] [CrossRef]
- Villarreal, J.M.; Becerra-Lobato, N.; Rebollar-Flores, J.E.; Medina-Aparicio, L.; Carbajal-Gómez, E.; Zavala-García, M.L.; Vázquez, A.; Gutiérrez-Ríos, R.M.; Olvera, L.; Encarnación, S.; et al. The Salmonella enterica serovar Typhi ltrR-ompR-ompC-ompF genes are involved in resistance to the bile salt sodium deoxycholate and in bacterial transformation. Mol. Microbiol. 2014, 92, 1005–1024. [Google Scholar] [CrossRef]
- Ko, D.; Choi, S.H. Mechanistic understanding of antibiotic resistance mediated by EnvZ/OmpR two-component system in Salmonella enterica serovar Enteritidis. J. Antimicrob. Chemother. 2022, 77, 2419–2428. [Google Scholar] [CrossRef]
- Lin, T.H.; Chen, Y.; Kuo, J.T.; Lai, Y.C.; Wu, C.C.; Huang, C.F.; Lin, C.T. Phosphorylated OmpR is required for type 3 fimbriae expression in Klebsiella pneumoniae under hypertonic conditions. Front. Microbiol. 2018, 9, 2405. [Google Scholar] [CrossRef]
- Meng, J.; Bai, J.Q.; Xu, J.H.; Huang, C.; Chen, J.Y. Differential regulation of physiological activities by RcsB and OmpR in Yersinia enterocolitica. FEMS Microbiol. Lett. 2019, 366, fnz210. [Google Scholar] [CrossRef]
- Szewzyk, U.; Holmstrom, C.; Wrangstadh, M.; Samuelsson, M.-O.; Maki, J.S.; Kjelleberg, S. Relevance of the exopolysaccharide of marine Pseudomonas sp. strain S9 for the attachment of Ciona intestinalis larvae. Mar. Ecol. Prog. Ser. 1991, 75, 259–265. [Google Scholar] [CrossRef]
- Dehio, C.; Meyer, M. Maintenance of broad-host-range incompatibility group P and group Q plasmids and transposition of Tn5 in Bartonella henselae following conjugal plasmid transfer from Escherichia coli. J. Bacteriol. 1997, 179, 538–540. [Google Scholar] [CrossRef] [PubMed]
- Zeng, Z.S.; Guo, X.P.; Li, B.Y.; Wang, P.X.; Cai, X.S.; Tian, X.P.; Zhang, S.; Yang, J.L.; Wang, X.X. Characterization of self-generated variants in Pseudoalteromonas lipolytica biofilm with increased antifouling activities. Appl. Microbiol. Biotechnol. 2015, 99, 10127–10139. [Google Scholar] [CrossRef] [PubMed]
- Wang, P.X.; Yu, Z.C.; Li, B.Y.; Cai, X.S.; Zeng, Z.S.; Chen, X.L.; Wang, X.X. Development of an efficient conjugation-based genetic manipulation system for Pseudoalteromonas. Microb. Cell. Fact. 2015, 14, 11. [Google Scholar] [CrossRef]







| Bacterial Strains/Plasmids/Primers | Relevant Features | Source | |
|---|---|---|---|
| Strains | E. coli WM3064 | RP4 (tra) in the chromosome, DAP | [52] |
| P. marina ECSMB14103 | Wild-type | [5,6] | |
| ΔompR | The deletion of the ompR mutant strain | This study | |
| Plasmids | pK18mobsacB-ery | pK18mobsacB with erythromycin resistance | [54] |
| pK18mobsacB-ery-ompR | Recombinant plasmid used to knock out ompR genes | This study | |
| Primers | ompR-UF | CGCGGATCCCGAATGCGAGTAAGTGGTGT | This study |
| ompR-UR | CCGCTCGAGTTCCTGACGGTGAAAAGTAG | This study | |
| ompR-DF | CCGCTCGAGTTTGTCGTTTCGTGTCCCAT | This study | |
| ompR-DR | ACGCGTCGACCCTTTAGGGAGTGGTTGAGC | This study | |
| ompR-SF | TACCCTGAAAGCGGAATT | This study | |
| ompR-SR | GCGAACACGTCGGTCTAT | This study | |
| ompR-LF | GGTTCAAATACCGACTCTA | This study | |
| ompR-LR | GATTGTTGTTTCGTGCTGT | This study |
| Primer Name | Primer Sequence (5′-3′) | Usage |
|---|---|---|
| envZ-RT-F | GGTATAGCGGCCCTTGAAAA | RT-qPCR |
| envZ-RT-R | GATACTCGTCTTGGTCGCTC | RT-qPCR |
| ompW-RT-F | ATTGATTGCTGCTACGCC | RT-qPCR |
| ompW-RT-R | CTGTGCCACTAACGAGGG | RT-qPCR |
| gyrB-RT-F | GCAGCCGAAACGCCTTCTTCT | RT-qPCR |
| gyrB-RT-R | CCGATGATGGCACAGGCTTACA | RT-qPCR |
Disclaimer/Publisher’s Note: The statements, opinions and data contained in all publications are solely those of the individual author(s) and contributor(s) and not of MDPI and/or the editor(s). MDPI and/or the editor(s) disclaim responsibility for any injury to people or property resulting from any ideas, methods, instructions or products referred to in the content. |
© 2023 by the authors. Licensee MDPI, Basel, Switzerland. This article is an open access article distributed under the terms and conditions of the Creative Commons Attribution (CC BY) license (https://creativecommons.org/licenses/by/4.0/).
Share and Cite
Ma, W.; Wang, X.; Zhang, W.; Hu, X.; Yang, J.-L.; Liang, X. Two-Component System Response Regulator ompR Regulates Mussel Settlement through Exopolysaccharides. Int. J. Mol. Sci. 2023, 24, 7474. https://doi.org/10.3390/ijms24087474
Ma W, Wang X, Zhang W, Hu X, Yang J-L, Liang X. Two-Component System Response Regulator ompR Regulates Mussel Settlement through Exopolysaccharides. International Journal of Molecular Sciences. 2023; 24(8):7474. https://doi.org/10.3390/ijms24087474
Chicago/Turabian StyleMa, Wei, Xiaoyu Wang, Wen Zhang, Xiaomeng Hu, Jin-Long Yang, and Xiao Liang. 2023. "Two-Component System Response Regulator ompR Regulates Mussel Settlement through Exopolysaccharides" International Journal of Molecular Sciences 24, no. 8: 7474. https://doi.org/10.3390/ijms24087474
APA StyleMa, W., Wang, X., Zhang, W., Hu, X., Yang, J.-L., & Liang, X. (2023). Two-Component System Response Regulator ompR Regulates Mussel Settlement through Exopolysaccharides. International Journal of Molecular Sciences, 24(8), 7474. https://doi.org/10.3390/ijms24087474

