Time-Series Transcriptome Analysis Reveals the Molecular Mechanism of Ethylene Reducing Cold Sensitivity of Postharvest ‘Huangguan’ Pear
Abstract
1. Introduction
2. Results
2.1. Ethylene Pretreatment Reduces Cold Sensitivity of Postharvest ‘Huangguan’ Pear Fruit
2.2. RNA-seq Experiment Design and Overview
2.3. Differentially Expressed Gene Analysis
2.4. Effect of Ethylene Pretreatment on the Expression of Cold-Signaling Genes
2.5. Weighted Gene Co-Expression Network Analysis (WGCNA)
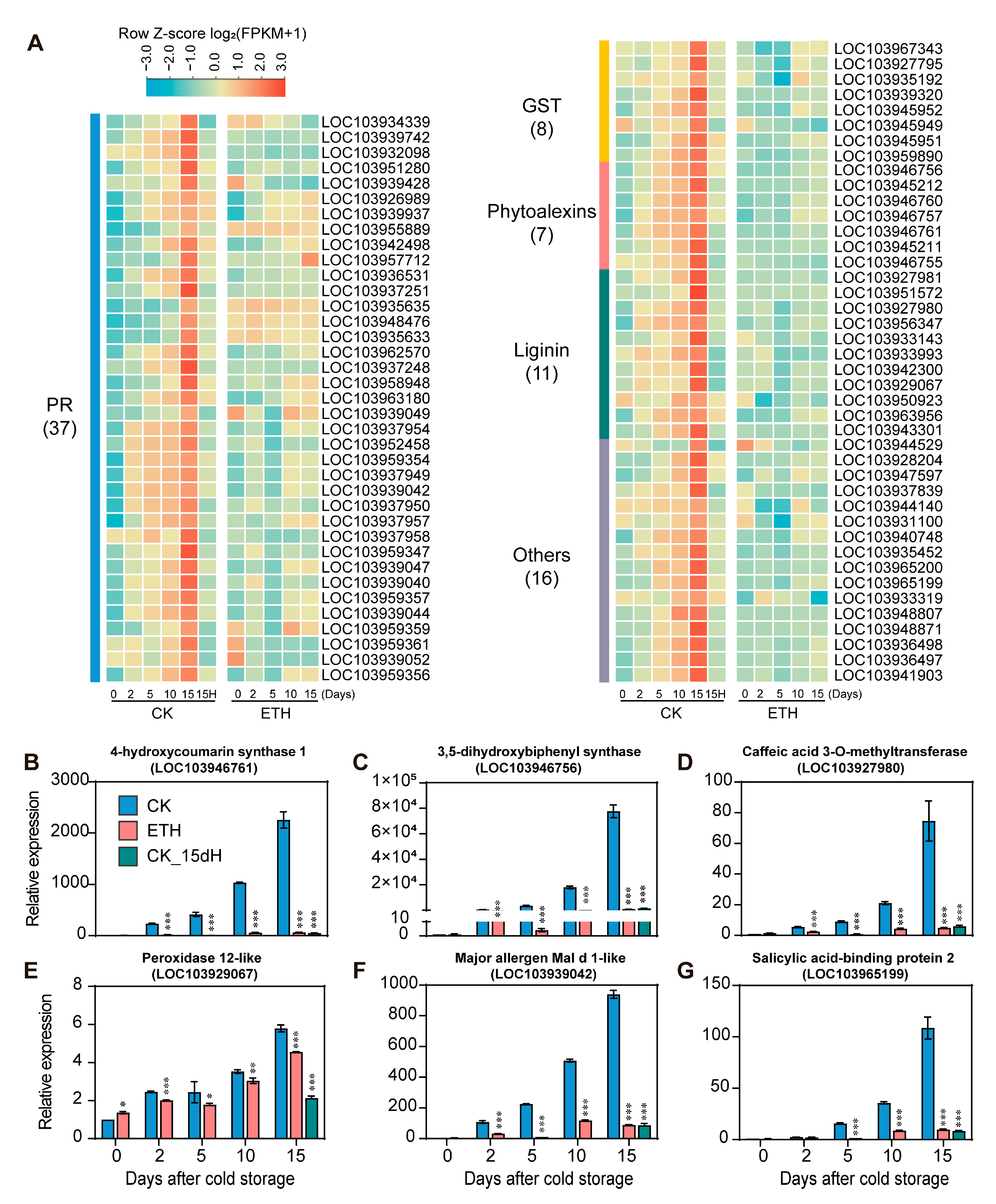
2.6. Expression of Defense-Related Genes in the “Yellow” Module
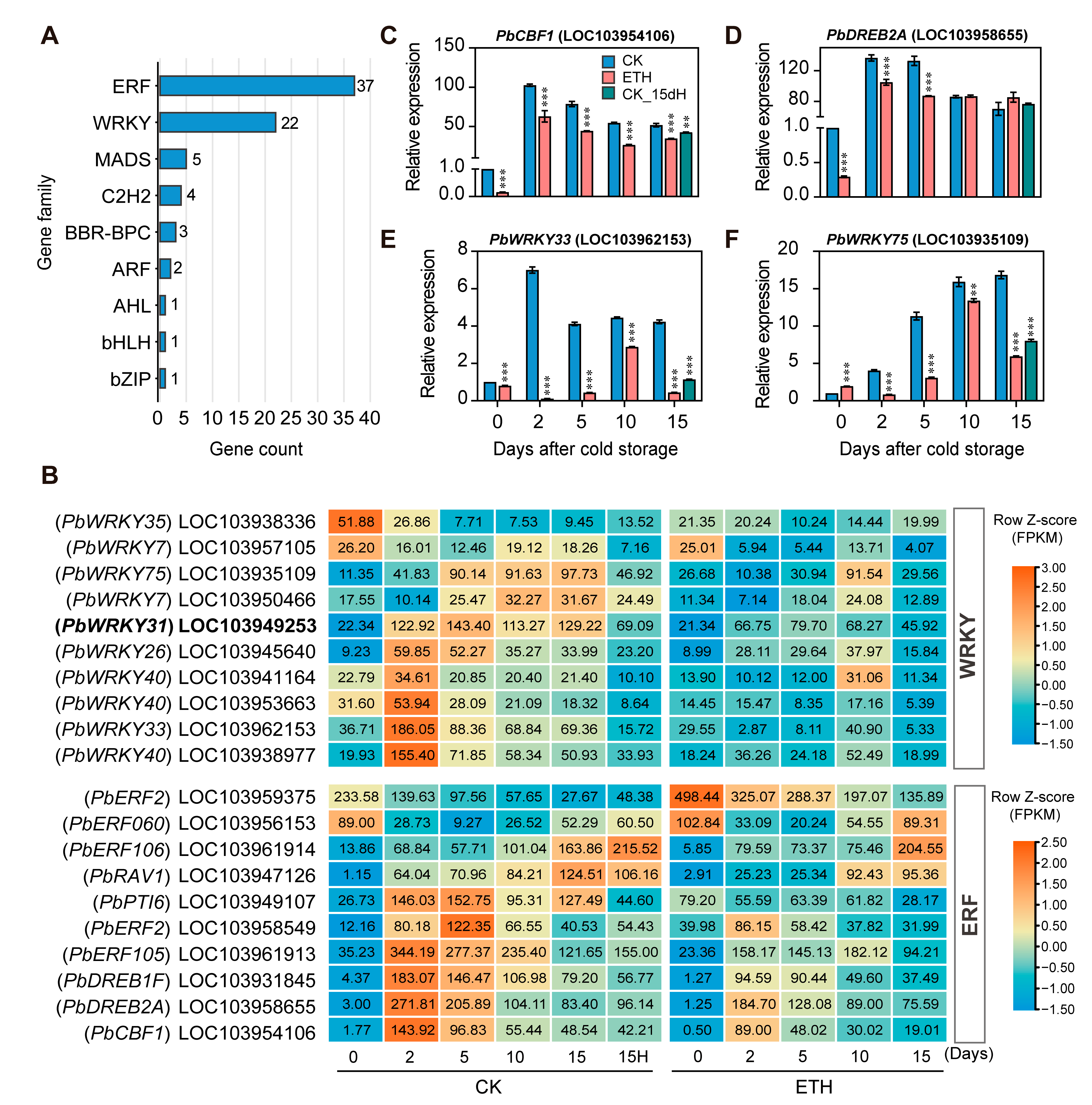
2.7. Identification of Transcription Factors Regulating Gene Expression of the “Yellow” Module via CentriMo Analysis
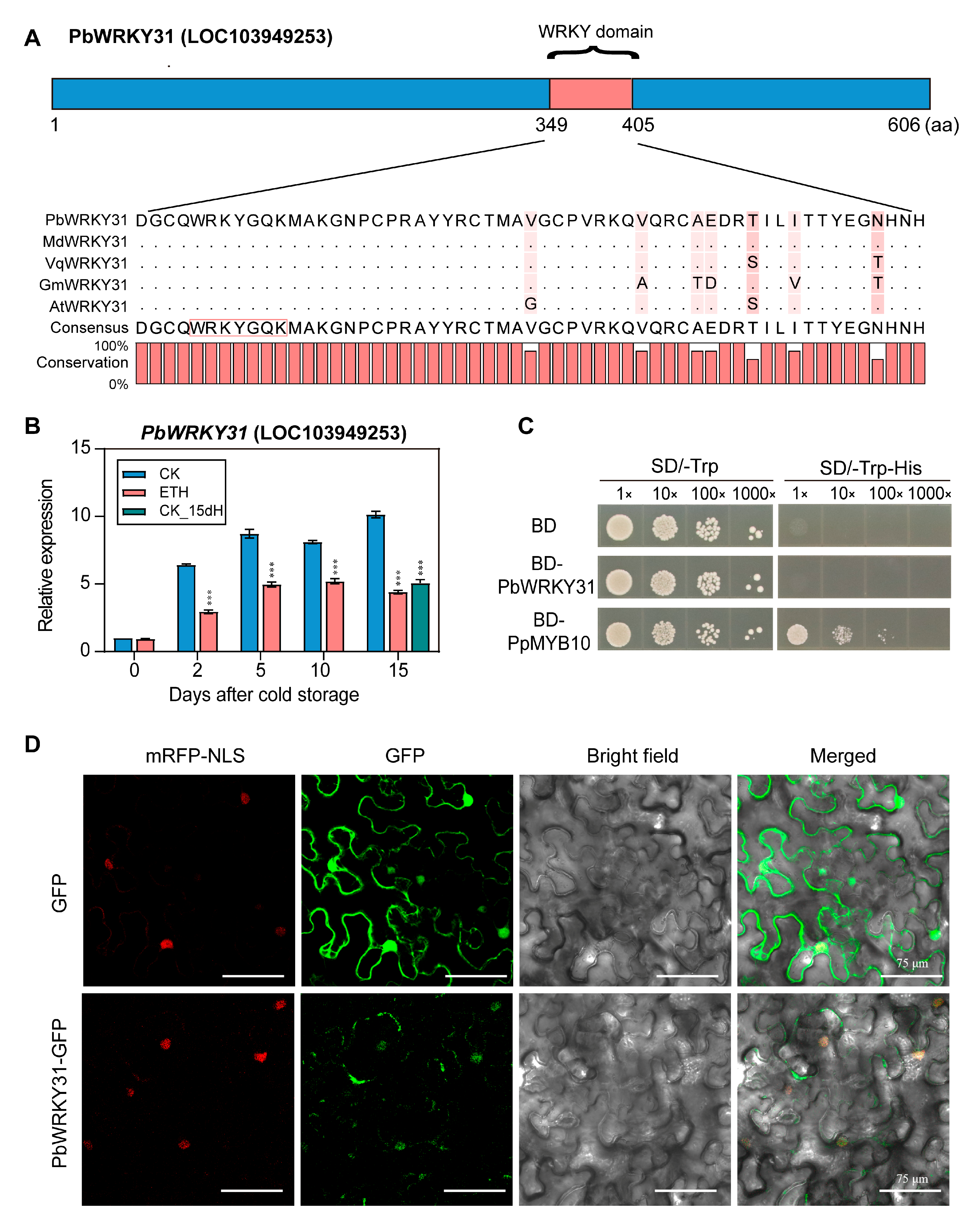
2.8. Sequence Conservation, Gene Expression, Transcriptional Activation, and Subcellular Localization of PbWRKY31
2.9. Overexpression of PbWRKY31 Increases Cold-Sensitivity in Arabidopsis
3. Discussion
4. Materials and Methods
4.1. Plant Materials and Treatments
4.2. Estimation of PBS Rate and PBS Index
4.3. Measurement of Fruit Firmness and Soluble Solids Content
4.4. RNA Extraction, RNA-seq, WGCNA, and Local Motif Enrichment Analysis
4.5. Reverse Transcription Quantitative Real-Time PCR (RT-qPCR)
4.6. Transactivation Activity Assay
4.7. Subcellular Localization
4.8. Transformation of Arabidopsis and Cold Treatment
4.9. Statistical Analysis
Supplementary Materials
Author Contributions
Funding
Institutional Review Board Statement
Informed Consent Statement
Data Availability Statement
Conflicts of Interest
References
- Luo, D.; Ba, L.; Wei, S.; Kuang, J.; Lu, W.; Chen, J. Involvement of WRKY transcription factors in abscisic-acid-induced cold tolerance of banana fruit. J. Agric. Food Chem. 2017, 65, 3627–3635. [Google Scholar] [CrossRef] [PubMed]
- Zhang, M.; Zhang, Q.; Tian, C.; Liu, G.; Pan, Y.; Xu, X.; Shi, X.; Zhang, Z.; Meng, L. Physiological and transcriptome analyses of CaCl2 treatment to alleviate chilling injury in pineapple. Plants 2022, 11, 2215. [Google Scholar] [CrossRef] [PubMed]
- Liu, J.; Sun, J.; Pan, Y.; Yun, Z.; Zhang, Z.; Jiang, G.; Jiang, Y. Endogenous melatonin generation plays a positive role in chilling tolerance in relation to redox homeostasis in litchi fruit during refrigeration. Postharvest Biol. Technol. 2021, 178, 111554. [Google Scholar] [CrossRef]
- Zhao, Y.; Song, C.; Brummell, D.A.; Qi, S.; Lin, Q.; Duan, Y. Jasmonic acid treatment alleviates chilling injury in peach fruit by promoting sugar and ethylene metabolism. Food Chem. 2021, 338, 128005. [Google Scholar] [CrossRef]
- Ma, Y.; Yang, M.; Wang, J.; Jiang, C.; Wang, Q. Application of exogenous ethylene inhibits postharvest peel browning of ‘Huangguan’ pear. Front. Plant. Sci. 2017, 7, 2029. [Google Scholar] [CrossRef]
- Wei, C.; Ma, L.; Cheng, Y.; Guan, Y.; Guan, J. Exogenous ethylene alleviates chilling injury of ‘Huangguan’ pear by enhancing the proline content and antioxidant activity. Sci. Hortic. 2019, 257, 108671. [Google Scholar] [CrossRef]
- Wang, Q.; Wu, X.; Liu, L.; Yao, D.; Li, J.; Fang, J.; Chen, X.; Zhu, L.; Liu, P.; Ye, Z.; et al. Transcriptome and metabolomic analysis to reveal the browning spot formation of ‘Huangguan’ pear. BMC Plant Biol. 2021, 21, 321. [Google Scholar] [CrossRef]
- Li, D.; Cheng, Y.; Dong, Y.; Shang, Z.; Guan, J. Effects of low temperature conditioning on fruit quality and peel browning spot in ‘Huangguan’ pears during cold storage. Postharvest Biol. Technol. 2017, 131, 68–73. [Google Scholar] [CrossRef]
- Kou, X.; Wu, M.; Li, L.; Wang, S.; Xue, Z.; Liu, B.; Fei, Y. Effects of CaCl2 dipping and pullulan coating on the development of brown spot on ‘Huangguan’ pears during cold storage. Postharvest Biol. Technol. 2015, 99, 63–72. [Google Scholar] [CrossRef]
- Kidokoro, S.; Shinozaki, K.; Yamaguchi-Shinozaki, K. Transcriptional regulatory network of plant cold-stress responses. Trends Plant Sci. 2022, 27, 922–935. [Google Scholar] [CrossRef]
- Ding, Y.; Shi, Y.; Yang, S. Advances and challenges in uncovering cold tolerance regulatory mechanisms in plants. New Phytol. 2019, 222, 1690–1704. [Google Scholar] [CrossRef]
- Suh, J.Y.; Kim, W.T. Arabidopsis RING E3 ubiquitin ligase AtATL80 is negatively involved in phosphate mobilization and cold stress response in sufficient phosphate growth conditions. Biochem. Biophys. Res. Commun. 2015, 463, 793–799. [Google Scholar] [CrossRef]
- Drea, S.C.; Lao, N.T.; Wolfe, K.H.; Kavanagh, T.A. Gene duplication, exon gain and neofunctionalization of OEP16-related genes in land plants. Plant J. 2006, 46, 723–735. [Google Scholar] [CrossRef]
- Morsy, M.R.; Almutairi, A.M.; Gibbons, J.; Yun, S.J.; de Los Reyes, B.G. The OsLti6 genes encoding low-molecular-weight membrane proteins are differentially expressed in rice cultivars with contrasting sensitivity to low temperature. Gene 2005, 344, 171–180. [Google Scholar] [CrossRef]
- Hao, C.; Bullock, D.A.; Alonso, J.M.; Stepanova, A.N. To fight or to grow: The balancing role of ethylene in plant abiotic stress responses. Plants 2022, 11, 33. [Google Scholar]
- Shi, Y.; Tian, S.; Hou, L.; Huang, X.; Zhang, X.; Guo, H.; Yang, S. Ethylene signaling negatively regulates freezing tolerance by repressing expression of CBF and type-A ARR genes in Arabidopsis. Plant Cell 2012, 24, 2578–2595. [Google Scholar] [CrossRef]
- Yu, W.; Sheng, J.; Zhao, R.; Wang, Q.; Ma, P.; Shen, L. Ethylene biosynthesis is involved in regulating chilling tolerance and SlCBF1 gene expression in tomato fruit. Postharvest Biol. Technol. 2019, 149, 139–147. [Google Scholar] [CrossRef]
- Wang, Y.; Jiang, H.; Mao, Z.; Liu, W.; Jiang, S.; Xu, H.; Su, M.; Zhang, J.; Wang, N. Ethylene increases the cold tolerance of apple via the MdERF1B–MdCIbHLH1 regulatory module. Plant J. 2021, 106, 379–393. [Google Scholar] [CrossRef]
- Jiang, J.; Ma, S.; Ye, N.; Jiang, M.; Cao, J.; Zhang, J. WRKY transcription factors in plant responses to stresses. J. Integr. Plant Biol. 2017, 59, 86–101. [Google Scholar] [CrossRef]
- Goyal, P.; Devi, R.; Verma, B.; Hussain, S.; Arora, P.; Tabassum, R.; Gupta, S. WRKY transcription factors: Evolution, regulation and functional diversity in plants. Protoplasma 2023, 260, 331–348. [Google Scholar] [CrossRef]
- Yu, X.; Pan, Y.; Dong, Y.; Lu, B.; Zhang, C.; Yang, M.; Zuo, L. Cloning and overexpression of PeWRKY31 from Populus × euramericana enhances salt and biological tolerance in transgenic Nicotiana. BMC Plant Biol. 2021, 21, 80. [Google Scholar] [CrossRef] [PubMed]
- Zhao, X.; Qi, C.; Jiang, H.; You, C.; Guan, Q.; Ma, F.; Li, Y.; Hao, Y. The MdWRKY31 transcription factor binds to the MdRAV1 promoter to mediate ABA sensitivity. Hortic. Res. 2019, 6, 66. [Google Scholar] [CrossRef] [PubMed]
- Li, X.; Guo, W.; Xu, M.; Zhao, J.; Wang, G.; Yuan, H.; Wang, A. PuWRKY31 affects ethylene production in response to sucrose signal in pear fruit. Hortic. Res. 2022, 9, uhac156. [Google Scholar] [CrossRef] [PubMed]
- Wu, J.; Wang, Z.; Shi, Z.; Zhang, S.; Ming, R.; Zhu, S.; Khan, M.A.; Tao, S.; Korban, S.S.; Wang, H.; et al. The genome of the pear (Pyrus bretschneideri Rehd.). Genome Res. 2013, 23, 396–408. [Google Scholar] [CrossRef] [PubMed]
- Yin, W.; Wang, X.; Liu, H.; Wang, Y.; Nocker, S.; Tu, M.; Fang, J.; Guo, J.; Li, Z.; Wang, X. Overexpression of VqWRKY31 enhances powdery mildew resistance in grapevine by promoting salicylic acid signaling and specific metabolite synthesis. Hortic. Res. 2022, 9, uhab064. [Google Scholar] [CrossRef]
- Fan, S.; Dong, L.; Han, D.; Zhang, F.; Wu, J.; Jiang, L.; Cheng, Q.; Li, R.; Lu, W.; Meng, F.; et al. GmWRKY31 and GmHDL56 enhances resistance to Phytophthora sojae by regulating defense-related gene expression in Soybean. Front. Plant Sci. 2017, 8, 781. [Google Scholar] [CrossRef]
- Wang, Y.; Zhao, X.; Niu, F.; Guo, X.; Yang, B.; Jiang, Y. Analysis of transcriptional activity and interaction proteins of WRKY31 transcription factor in Arabidopsis thaliana. Biotechnol. Bull. 2018, 34, 101–109. [Google Scholar]
- Peng, Y.; Yang, J.; Li, X.; Zhang, Y. Salicylic Acid: Biosynthesis and Signaling. Annu. Rev. Plant Biol. 2021, 72, 761–791. [Google Scholar] [CrossRef]
- Shi, Y.; Ding, Y.; Yang, S. Cold signal transduction and its interplay with phytohormones during cold acclimation. Plant Cell Physiol. 2014, 56, 7–15. [Google Scholar] [CrossRef]
- Robison, J.D.; Yamasaki, Y.; Randall, S.K. The ethylene signaling pathway negatively impacts CBF/DREB-regulated cold response in soybean (Glycine max). Front. Plant. Sci. 2019, 10, 121. [Google Scholar] [CrossRef]
- Sun, X.; Zhao, T.; Gan, S.; Ren, X.; Fang, L.; Karungo, S.K.; Wang, Y.; Chen, L.; Li, S.; Xin, H. Ethylene positively regulates cold tolerance in grapevine by modulating the expression of ETHYLENE RESPONSE FACTOR 057. Sci. Rep. 2016, 6, 24066. [Google Scholar] [CrossRef]
- Park, S.-W.; Kaimoyo, E.; Kumar, D.; Mosher, S.; Klessig, D.F. Methyl salicylate is a critical mobile signal for plant systemic acquired resistance. Science 2007, 318, 113–116. [Google Scholar] [CrossRef]
- Saijo, Y.; Loo, E.P. Plant immunity in signal integration between biotic and abiotic stress responses. New Phytol. 2020, 225, 87–104. [Google Scholar] [CrossRef]
- Kim, J.H.; Castroverde, C.D.M.; Huang, S.; Li, C.; Hilleary, R.; Seroka, A.; Sohrabi, R.; Medina-Yerena, D.; Huot, B.; Wang, J.; et al. Increasing the resilience of plant immunity to a warming climate. Nature 2022, 607, 339–344. [Google Scholar] [CrossRef]
- Li, Z.; Liu, H.; Ding, Z.; Yan, J.; Yu, H.; Pan, R.; Hu, J.; Guan, Y.; Hua, J. Low temperature enhances plant immunity via salicylic acid pathway genes that are repressed by ethylene. Plant Physiol. 2020, 182, 626–639. [Google Scholar] [CrossRef]
- Zhang, J.; Peng, Y.; Guo, Z. Constitutive expression of pathogen-inducible OsWRKY31 enhances disease resistance and affects root growth and auxin response in transgenic rice plants. Cell Res. 2008, 18, 508–521. [Google Scholar] [CrossRef]
- Bolger, A.M.; Lohse, M.; Usadel, B. Trimmomatic: A flexible trimmer for Illumina sequence data. Bioinformatics 2014, 30, 2114–2120. [Google Scholar] [CrossRef]
- Kim, D.; Langmead, B.; Salzberg, S.L. HISAT: A fast spliced aligner with low memory requirements. Nat. Methods 2015, 12, 357–360. [Google Scholar] [CrossRef]
- Robinson, M.D.; McCarthy, D.J.; Smyth, G.K. edgeR: A Bioconductor package for differential expression analysis of digital gene expression data. Bioinformatics 2010, 26, 139–140. [Google Scholar] [CrossRef]
- Chen, C.; Chen, H.; Zhang, Y.; Thomas, H.R.; Frank, M.H.; He, Y.; Xia, R. TBtools: An integrative toolkit developed for interactive analyses of big biological data. Mol. Plant 2020, 13, 1194–1202. [Google Scholar] [CrossRef]
- Langfelder, P.; Horvath, S. WGCNA: An R package for weighted correlation network analysis. BMC Bioinf. 2008, 9, 559. [Google Scholar] [CrossRef] [PubMed]
- Ma, Z.; Wei, C.; Cheng, Y.; Shang, Z.; Guo, X.; Guan, J. RNA-Seq analysis identifies transcription factors involved in anthocyanin biosynthesis of ‘Red Zaosu’ pear peel and functional study of PpPIF8. Int. J. Mol. Sci. 2022, 23, 4798. [Google Scholar] [CrossRef] [PubMed]
- Yan, P.; Tuo, D.; Shen, W.; Deng, H.; Zhou, P.; Gao, X. A Nimble Cloning-compatible vector system for high-throughput gene functional analysis in plants. Plant Commun. 2022, 4, 100471. [Google Scholar] [CrossRef] [PubMed]









| Defense-Related Genes | Gene ID |
|---|---|
| Phytoalexins synthesis (7 genes) | |
| 3,5-dihydroxybiphenyl synthase | LOC103946756; LOC103945212; LOC103946760; LOC103946757 |
| 4-hydroxycoumarin synthase | LOC103946761; LOC103945211; LOC103946755 |
| Lignin synthesis (11 genes) | |
| Caffeic acid 3-O-methyltransferase | LOC103927981; LOC103951572; LOC103927980; LOC103956347; LOC103933143 |
| Caffeoyl-CoA O-methyltransferase | LOC103933993 |
| Peroxidase | LOC103942300; LOC103929067; LOC103950923; LOC103963956 |
| Laccase | LOC103943301 |
| Pathogenesis related proteins (37 genes) | |
| PR-1 | LOC103934339; LOC103939742 |
| PR-2 (β-1,3-Glucanases) | LOC103932098; LOC103951280; LOC103939428 LOC103926989; LOC103939937; LOC103955889 LOC103942498 |
| PR-3 (Endochitinase) | LOC103957712; LOC103936531 |
| PR-5 (Thaumatin-like proteins) | LOC103937251; LOC103935635; LOC103948476 LOC103935633; LOC103962570; LOC103937248 LOC103958948; LOC103963180 |
| PR-10 (Major allergen Mal d 1and Major allergen Pru av 1) | LOC103939049; LOC103937954; LOC103952458 LOC103959354; LOC103937949; LOC103939042 LOC103937950; LOC103959347; LOC103939047 LOC103939040; LOC103959357; LOC103939044 LOC103959359 |
| PR-14 (Major allergen Pru ar 1) | LOC103937957; LOC103937958; LOC103959361 LOC103939052; LOC103959356 |
| Glutathione S-transferase (8 genes) | LOC103967343; LOC103927795; LOC103935192 LOC103939320; LOC103945952; LOC103945949 LOC103945951; LOC103959890 |
| Pathogenesis-related transcriptional activator PTI5 (2 genes) | LOC103937839; LOC103944140 |
| Salicylic acid-binding protein 2 (2 genes) | LOC103965200; LOC103965199 |
| Detoxification protein (3 genes) | LOC103944529; LOC103928204; LOC103947597 |
| Programmed cell death protein (2 genes) | LOC103931100; LOC103940748 |
| Sorbitol dehydrogenase (1 gene) | LOC103933319 |
| MLO-like protein (2 genes) | LOC103948807; LOC103948871 |
| Disease resistance protein RPP5 (1 gene) | LOC103935452 |
| alpha-amylase (3 genes) | LOC103936498; LOC103936497; LOC103941903 |
Disclaimer/Publisher’s Note: The statements, opinions and data contained in all publications are solely those of the individual author(s) and contributor(s) and not of MDPI and/or the editor(s). MDPI and/or the editor(s) disclaim responsibility for any injury to people or property resulting from any ideas, methods, instructions or products referred to in the content. |
© 2023 by the authors. Licensee MDPI, Basel, Switzerland. This article is an open access article distributed under the terms and conditions of the Creative Commons Attribution (CC BY) license (https://creativecommons.org/licenses/by/4.0/).
Share and Cite
Wei, C.; Wu, Y.; Ma, Z.; Cheng, Y.; Guan, Y.; Zhang, Y.; Feng, Y.; Li, X.; Guan, J. Time-Series Transcriptome Analysis Reveals the Molecular Mechanism of Ethylene Reducing Cold Sensitivity of Postharvest ‘Huangguan’ Pear. Int. J. Mol. Sci. 2023, 24, 5326. https://doi.org/10.3390/ijms24065326
Wei C, Wu Y, Ma Z, Cheng Y, Guan Y, Zhang Y, Feng Y, Li X, Guan J. Time-Series Transcriptome Analysis Reveals the Molecular Mechanism of Ethylene Reducing Cold Sensitivity of Postharvest ‘Huangguan’ Pear. International Journal of Molecular Sciences. 2023; 24(6):5326. https://doi.org/10.3390/ijms24065326
Chicago/Turabian StyleWei, Chuangqi, Yanyan Wu, Zhenyu Ma, Yudou Cheng, Yeqing Guan, Yang Zhang, Yunxiao Feng, Xueling Li, and Junfeng Guan. 2023. "Time-Series Transcriptome Analysis Reveals the Molecular Mechanism of Ethylene Reducing Cold Sensitivity of Postharvest ‘Huangguan’ Pear" International Journal of Molecular Sciences 24, no. 6: 5326. https://doi.org/10.3390/ijms24065326
APA StyleWei, C., Wu, Y., Ma, Z., Cheng, Y., Guan, Y., Zhang, Y., Feng, Y., Li, X., & Guan, J. (2023). Time-Series Transcriptome Analysis Reveals the Molecular Mechanism of Ethylene Reducing Cold Sensitivity of Postharvest ‘Huangguan’ Pear. International Journal of Molecular Sciences, 24(6), 5326. https://doi.org/10.3390/ijms24065326

