Sign in to use this feature.

Years

Between: -

Subjects

remove_circle_outline
remove_circle_outline
remove_circle_outline
remove_circle_outline
remove_circle_outline
remove_circle_outline
remove_circle_outline
remove_circle_outline
remove_circle_outline

Journals

remove_circle_outline
remove_circle_outline
remove_circle_outline
remove_circle_outline
remove_circle_outline
remove_circle_outline
remove_circle_outline
remove_circle_outline
remove_circle_outline
remove_circle_outline
remove_circle_outline
remove_circle_outline
remove_circle_outline
remove_circle_outline

Article Types

Countries / Regions

remove_circle_outline
remove_circle_outline
remove_circle_outline
remove_circle_outline
remove_circle_outline
remove_circle_outline
remove_circle_outline

Search Results (1,277)

Search Parameters:
Keywords = pear

Order results
Result details
Results per page
Select all
Export citation of selected articles as:
18 pages, 5263 KB  
Article
TSNP-Ink on PDMS: A Flexible SERS Substrate for Damage-Free Agricultural Pesticide Detection
by Apinya Ketkong, Kheamrutai Thamaphat, Thana Sutthibutpong, Noppadon Nuntawong and Fueangfakan Chutrakulwong
Chemosensors 2026, 14(3), 72; https://doi.org/10.3390/chemosensors14030072 - 18 Mar 2026
Abstract
Sensitive and on-site detection of pesticide residues remains a critical challenge for food safety, particularly in developing regions where rapid screening tools are urgently needed. Herein, we report a flexible surface-enhanced Raman scattering (SERS) platform based on triangular silver nanoplates (TSNPs) integrated onto [...] Read more.
Sensitive and on-site detection of pesticide residues remains a critical challenge for food safety, particularly in developing regions where rapid screening tools are urgently needed. Herein, we report a flexible surface-enhanced Raman scattering (SERS) platform based on triangular silver nanoplates (TSNPs) integrated onto a polydimethylsiloxane (PDMS) substrate, enabling sensitive and conformal detection of paraquat residues on agricultural surfaces. TSNPs were synthesized via a seed-mediated photochemical growth method and formulated into a TSNP ink, which was directly deposited onto oxygen-plasma-treated and thiol-functionalized PDMS substrates. Owing to the highly anisotropic geometry and sharp edges of TSNPs, the flexible SERS substrate exhibits strong localized surface plasmon resonance (LSPR) enhancement and mechanically stable electromagnetic hot spots. Systematic optimization of TSNP optical absorbance revealed that uniform nanoplate distribution and optimal hotspot density were achieved at an absorbance of 2.0. The SERS performance was evaluated using rhodamine 6G under front-side and back-side illumination configurations, demonstrating good signal reproducibility and a detection limit of approximately 10−5 M. Notably, back-side illumination through the PDMS layer provided superior SERS responses due to improved optical transmission and light–matter interaction. The practical applicability was further demonstrated through back-side SERS detection of paraquat on aluminum foil as a model surface, achieving a lowest detectable concentration of 5 × 10−6 M, followed by damage-free detection on Chinese pear peels. This work highlights a reliable and nondestructive flexible SERS platform for on-site pesticide residue monitoring. Full article
(This article belongs to the Special Issue Spectroscopic Techniques for Chemical Analysis, 2nd Edition)
Show Figures

Figure 1

19 pages, 5678 KB  
Article
Deciphering the Temporal Transcriptional Dynamics and Key Regulatory Networks of Pyrus betulifolia in Response to PEG-Induced Osmotic Stress
by Ziyi Zhang, Ke Li, Wenxuan Chu, Yan Zeng, Yutong Zhu, Ruigang Wu and Qingjiang Wang
Biology 2026, 15(6), 459; https://doi.org/10.3390/biology15060459 - 11 Mar 2026
Viewed by 174
Abstract
Drought stress severely restricts the growth of pear trees. As a widely used drought-tolerant rootstock, Pyrus betulifolia exhibits stable growth performance; however, the molecular mechanisms underlying its drought tolerance remain to be elucidated. In this study, we investigated the molecular responses of P. [...] Read more.
Drought stress severely restricts the growth of pear trees. As a widely used drought-tolerant rootstock, Pyrus betulifolia exhibits stable growth performance; however, the molecular mechanisms underlying its drought tolerance remain to be elucidated. In this study, we investigated the molecular responses of P. betulifolia leaves to osmotic stress induced by 20% PEG-4000 using time-series RNA-seq technology. A total of 3745 differentially expressed genes were identified, with transcriptional changes peaking at 6 h, indicating a critical phase of transcriptional reprogramming during drought response. Genes associated with osmotic adjustment (e.g., P5CS) and oxidative stress responses (e.g., SOD and POD) were significantly upregulated between 6 and 12 h. Weighted gene co-expression network analysis (WGCNA) identified three distinct temporal modules and screened out NF-Y, RVE1, COL9, COL6, C2C2 zinc finger proteins, and Pseudo ARR-B as putative key regulators, whose expression patterns were validated using qRT-PCR. Collectively, these results provide a comprehensive view of the temporal transcriptional dynamics of drought response in P. betulifolia and offer valuable candidate gene resources for further functional studies and drought tolerance breeding. Full article
Show Figures

Figure 1

18 pages, 18342 KB  
Article
A Sensitive, Rapid, On-Site Detection of Diflubenzuron in Food via a Colloidal Gold-Based Test Strip
by Yanni Zhu, Dan Wang, Wenqin Wu, Yinghua Deng, Zhaowei Zhang and Zhi-Quan Tian
Foods 2026, 15(6), 977; https://doi.org/10.3390/foods15060977 - 10 Mar 2026
Viewed by 147
Abstract
Diflubenzuron (DFB), a benzoylurea insecticide widely used in fruits, vegetables, cereals, and edible fungi, is increasingly detected in food. It has been linked to endocrine disruption, hematological effects, developmental toxicity, DNA damage, and ecological risks in aquatic organisms. These concerns, together with strict [...] Read more.
Diflubenzuron (DFB), a benzoylurea insecticide widely used in fruits, vegetables, cereals, and edible fungi, is increasingly detected in food. It has been linked to endocrine disruption, hematological effects, developmental toxicity, DNA damage, and ecological risks in aquatic organisms. These concerns, together with strict maximum residue limits, highlight the need for rapid, field-deployable detection methods. Herein, we developed a quantitative colloidal gold lateral-flow immunoassay for rapid DFB detection within 10 min. The optimized assay achieved a limit of detection (LOD) of 0.02 ng mL−1, a limit of quantification (LOQ) of 0.067 ng mL−1, and a linear range of 0.07–100 ng mL−1 (R2 = 0.9998), with high selectivity. Validation in eight food matrices (milk, chicken, mushrooms, pear, Chinese cabbage, rice, dried chili, and peanut) showed recoveries of 97.6–110.0% with RSDs of 2.1–4.9%. Results were consistent with LC-MS analysis, demonstrating that this assay provides a sensitive, practical, and rapid tool for screening DFB residues. Full article
(This article belongs to the Special Issue Rapid Detection Technology for Food Safety and Quality)
Show Figures

Figure 1

14 pages, 249 KB  
Article
The Development and Characterization of a Novel Prickly Pear–Grape Distilled Spirit
by Artemis P. Louppis, Michalis S. Constantinou, Ioanna S. Kosma, Anastasia V. Badeka and Michael G. Kontominas
Foods 2026, 15(5), 953; https://doi.org/10.3390/foods15050953 - 8 Mar 2026
Viewed by 255
Abstract
A novel distilled alcoholic beverage was produced by fermenting yellow and red prickly pear (Opuntia ficus-indica) fruits with two Cypriot grape varieties (Mavro and Xynisteri), followed by traditional distillation. Two spirit variants (45% and 59% v/v alcohol) [...] Read more.
A novel distilled alcoholic beverage was produced by fermenting yellow and red prickly pear (Opuntia ficus-indica) fruits with two Cypriot grape varieties (Mavro and Xynisteri), followed by traditional distillation. Two spirit variants (45% and 59% v/v alcohol) were prepared and assessed for physicochemical properties, antioxidant capacity, methanol, phenolic and flavonoid content, mineral composition, volatile profile, and sensory characteristics. Both spirits exhibited a pH of 3.83, total titratable acidity of 0.113% (expressed as citric acid), and methanol content between 0.38–1.85 g/hL of 100% v/v alcohol. Prickly pear addition enhanced the bioactive composition, with the yellow variant showing the highest flavonoid content (5.56 mg/L quercetin) compared to control zivania. Antioxidant activity (FRAP assay) ranged from 1.00 to 1.49 mg FeSO4/L. Mineral analysis revealed elevated manganese, cobalt, and nickel in yellow (59% v/v) spirits, while red variants contained higher aluminum, platinum and magnesium. Volatile profiling showed increased ester and alcohol levels in 59% v/v beverages, with yellow spirits enriched in fruity esters (e.g., ethyl acetate). Sensory testing confirmed a greater consumer preference for prickly pear beverages, particularly yellow (59% v/v), which achieved a score of 9.7/10 for overall acceptability. These findings highlight the potential of prickly pear to contribute to the chemical composition and sensory complexity of grape-based distilled spirits. Full article
(This article belongs to the Section Nutraceuticals, Functional Foods, and Novel Foods)
20 pages, 3779 KB  
Article
Pear Scab Disease Suppression by Pseudomonas capeferrum NFX1 Is Mediated by Direct Antagonism Against Venturia pyrina and Pear Defense Priming
by Sara Tedesco, Margarida Pimenta, Filipa T. Silva, João P. Baixinho, Frédéric Bustos Gaspar, Maria Teresa Barreto Crespo and Francisco X. Nascimento
Plants 2026, 15(5), 823; https://doi.org/10.3390/plants15050823 - 7 Mar 2026
Viewed by 264
Abstract
Pear scab, caused by Venturia pyrina, poses a threat to pear cultivation, with particularly severe consequences for Portugal’s high-value Rocha pear industry. Despite its economic impact, few biological control agents are currently available. In this work, the phenotypic and genomic characterization of [...] Read more.
Pear scab, caused by Venturia pyrina, poses a threat to pear cultivation, with particularly severe consequences for Portugal’s high-value Rocha pear industry. Despite its economic impact, few biological control agents are currently available. In this work, the phenotypic and genomic characterization of Pseudomonas capeferrum NFX1 is performed and its role as an effective biocontrol agent against V. pyrina is reported. Detailed genomic analysis revealed that strain NFX1 and other members of the Pseudomonas capeferrum species contain key biosynthetic gene clusters involved in pathogen antagonism, including the cyclic lipopeptide putisolvin. Phenotypic assays showed that strain NFX1 significantly inhibited V. pyrina growth, spore germination, and reduced pear scab lesion severity and fungal colonization in detached leaf assays. Moreover, strain NFX1 reprogrammed the Rocha pear leaf transcriptome to be consistent with a priming state and induced systemic resistance. A novel image-based method quantifying lesion darkening as a proxy for pear scab severity in detached leaves and a qPCR assay targeting the V. pyrina ef1-α gene and optimized for fungal DNA detection in infected pear leaves were also developed, thereby establishing a laboratory workflow specifically tailored to biocontrol evaluation against V. pyrina. Ultimately, the obtained results demonstrated the potential of P. capeferrum NFX1 for sustainable pear scab control. Full article
(This article belongs to the Special Issue Role of Beneficial Bacteria in Plant Growth and Health Promotion)
Show Figures

Figure 1

12 pages, 7589 KB  
Article
Anatomy and Ultrastructural Details of the Compound Eyes of the Pear Psyllid, Cacopsylla chinensis (Yang et Li) (Hemiptera: Psyllidae)
by Hongfan Ran, Min Li, Yiping Niu, Aihong Ma and Xiaofan Yang
Insects 2026, 17(3), 287; https://doi.org/10.3390/insects17030287 - 6 Mar 2026
Viewed by 245
Abstract
The compound eye of the family Psyllidae (Hemiptera: Sternorrhyncha) remains one of the least studied among hemipteran insects. Among the approximately 4000 psyllid species worldwide, the pear psyllid Cacopsylla chinensis (Yang et Li) is a major pest of pear trees in China. The [...] Read more.
The compound eye of the family Psyllidae (Hemiptera: Sternorrhyncha) remains one of the least studied among hemipteran insects. Among the approximately 4000 psyllid species worldwide, the pear psyllid Cacopsylla chinensis (Yang et Li) is a major pest of pear trees in China. The ultrastructure of the compound eye of adult C. chinensis was investigated using a transmission electron microscope (n = 12 adult). The eyes are of the apposition type, lacking a clear zone. Each ommatidium features a laminated corneal lens (about 16.9 ± 1.7 μm in diameter and 7.6 ± 1.7 μm in thickness), a eucone crystalline cone, a centrally fused rhabdom formed by eight retinula cells (R1–R8), and both primary and secondary pigment cells. The 57.0 ± 3.6 μm long rhabdom exhibits a two-tiered structure: a distal region comprising R1-R7 and a proximal region composed of R1-R6 and R8, with R7 withdrawing. Throughout this structure, the rhabdomeres of R1-R6 contribute continuously along the entire length, while R7 and R8 are restricted to the distal and proximal regions, respectively. The microvilli of the rhabdom are arranged in two orthogonal directions. Based on the similarity between the compound eye of C. chinensis and those of other diurnal hemipterans, the evolution and function of eyes are briefly discussed. Full article
(This article belongs to the Special Issue Insect Sensory Biology—2nd Edition)
Show Figures

Graphical abstract

21 pages, 285 KB  
Article
Long-Term Mental Health Effects of Mother–Child Separation Due to Adoption
by Lynn Roche Zubov
Soc. Sci. 2026, 15(3), 167; https://doi.org/10.3390/socsci15030167 - 5 Mar 2026
Viewed by 8429
Abstract
The Preliminary Exploration into Adoption Reunions (PEAR) survey examined the mental health issues faced by adoptees and first mothers. Data were collected from 1313 adoptees, first mothers, and first fathers. Study results indicate that adoption has lasting adverse effects on both adoptees and [...] Read more.
The Preliminary Exploration into Adoption Reunions (PEAR) survey examined the mental health issues faced by adoptees and first mothers. Data were collected from 1313 adoptees, first mothers, and first fathers. Study results indicate that adoption has lasting adverse effects on both adoptees and first mothers. Adoptees and first mothers are significantly more likely to attempt suicide (35 times and 37.7 times, respectively), abuse alcohol, display hypersexual behaviors, and restrict their eating compared to their peers: While first mothers have a lower life expectancy and are more likely to die by suicide than women who did not lose their children to adoption, adoptees frequently struggle with their identity and sense of belonging. They expressed experiencing trauma from their separation from their first mothers, regardless of the quality of their adoptive parents. The findings also highlight the negative impact of the secrecy surrounding adoption. Themes of secrecy and shame were prevalent in the responses from both adoptees and first mothers. The findings highlight the importance of listening to and validating the experiences of adoptees and first mothers and that there needs to be transparency in adoption practices, which may reduce the stigma associated with adoption, and facilitate healing. Full article
(This article belongs to the Section Family Studies)
15 pages, 301 KB  
Article
Nashi Pear (Pyrus pyrifolia) Pomace as a Source of Sucrose and Functional Ingredients for Kombucha Fermentation
by Joanna Szulc, Marta Kotarska, Błażej Błaszak, Paweł Kołaczyk, Małgorzata Bąk and Iryna Shyychuk
Processes 2026, 14(5), 820; https://doi.org/10.3390/pr14050820 - 2 Mar 2026
Viewed by 318
Abstract
Kombucha, a fermented tea beverage celebrated for its unique flavor and health-promoting properties, is traditionally produced from sugared tea and a symbiotic culture of bacteria and yeast (SCOBY). In this study, Nashi pear (Pyrus pyrifolia) pomace, a nutrient-rich by-product of juice [...] Read more.
Kombucha, a fermented tea beverage celebrated for its unique flavor and health-promoting properties, is traditionally produced from sugared tea and a symbiotic culture of bacteria and yeast (SCOBY). In this study, Nashi pear (Pyrus pyrifolia) pomace, a nutrient-rich by-product of juice processing, was explored as a novel substrate for kombucha production, combining sustainability with functional innovation. Beverages were prepared using black tea or pear pomace with varying sugar concentrations (3%, 5%, 7% w/v) and fermented for six days at 22 °C. Physicochemical parameters, bioactive compounds, antioxidant activity, color, and microbial populations were systematically analyzed. Pomace-based kombucha exhibited higher initial pH (4.3–4.7) and higher initial titratable acidity compared to tea-based variants (pH 3.4–3.6). These values stabilized at 3.6–3.8 by the end of fermentation, ensuring safety while preserving bioactive stability. While tea kombucha had higher polyphenol content (943.81–967.74 mg GAE/100 mL) and antioxidant activity (52.22–99.87% DPPH scavenging), pear pomace kombucha offered moderate bioactivity (up to 435.13 mg GAE/100 mL and 33.52% DPPH scavenging) and distinctive color (significantly higher b* value reaching 42.7), along with robust microbial growth. The results demonstrate that Nashi pear pomace can serve as a functional, eco-friendly alternative substrate, transforming fruit processing waste into a value-added beverage with enhanced health-promoting properties. This approach highlights a sustainable pathway for circular economy practices in food production and introduces a promising direction for innovative kombucha formulations. Full article
27 pages, 1420 KB  
Article
Pre- and Postharvest Application of Propolis Extract as a Sustainable Strategy for Preservation of ‘Rocha’ Pear Quality
by Marcella Loebler, Maria Paula Duarte, Margarida Gonçalves and Claudia Sánchez
Sustainability 2026, 18(5), 2413; https://doi.org/10.3390/su18052413 - 2 Mar 2026
Viewed by 496
Abstract
Postharvest fruit losses significantly impact producers and distributors. Although synthetic preservatives mitigate these losses, consumer safety concerns and regulatory restrictions drive interest in alternative approaches. Propolis, rich in polyphenols, exhibits antioxidant and antimicrobial activities, making it a promising natural strategy to preserve fruit [...] Read more.
Postharvest fruit losses significantly impact producers and distributors. Although synthetic preservatives mitigate these losses, consumer safety concerns and regulatory restrictions drive interest in alternative approaches. Propolis, rich in polyphenols, exhibits antioxidant and antimicrobial activities, making it a promising natural strategy to preserve fruit quality. This study aimed to evaluate the effects of the pre- and postharvest applications of Portuguese propolis extracts on the preservation of postharvest quality of ‘Rocha’ pear, an exclusively Portuguese variety of major economic importance. Treatments were applied by spraying the fruits one month before and at harvest. After five months of cold storage, the main quality parameters, phenolic content, antioxidant capacity, physiological disorders, and microbial contamination were assessed. The results showed that the application of propolis extract, either 30 days before or immediately after harvest, reduces the total microbiological load on the fruit’s epidermis (~1-log to 2-log reduction, after treatment). Moreover, the treatment enhanced the preservation of key quality attributes, including a reduction in water loss of up to 44%, a 13–33% decrease in firmness loss relative to the control, and a lower incidence of physiological disorders during postharvest storage. Furthermore, the application of propolis can enhance the production of fruits with higher levels of bioactive compounds, while also adding value to a bee product that is often underappreciated by most beekeepers. Full article
(This article belongs to the Section Sustainable Agriculture)
Show Figures

Figure 1

16 pages, 8590 KB  
Article
Impact of Biogas Slurry Drip Irrigation on Water Infiltration Characteristics in Facility Cultivation Substrates Under Different Initial Moisture Conditions
by Yu Chen, Haitao Wang, Jian Zheng, Xiangnan Li, Xiaoyang Liang and Jiandong Wang
Agronomy 2026, 16(5), 542; https://doi.org/10.3390/agronomy16050542 - 28 Feb 2026
Viewed by 235
Abstract
Under drip irrigation conditions, the transport pattern of soil water in the root zone directly affects the water use efficiency of crops. The type of soil matrix, initial moisture content, and irrigation water quality jointly determine the hydrodynamic process of water infiltration. However, [...] Read more.
Under drip irrigation conditions, the transport pattern of soil water in the root zone directly affects the water use efficiency of crops. The type of soil matrix, initial moisture content, and irrigation water quality jointly determine the hydrodynamic process of water infiltration. However, as a special type of irrigation water, the water movement mechanism of biogas slurry under drip irrigation in soilless cultivation substrates still lacks systematic investigation. In this study, transparent soil column infiltration experiments were conducted using two types of cultivation substrates—organic (coconut coir) and inorganic (desert sand)—under controlled facility conditions. Three initial moisture contents (10%, 15%, and 20%) and two irrigation water qualities (tap water and diluted biogas slurry) were combined to form twelve treatment groups. Soil moisture sensors and visualization techniques were employed to quantitatively analyze the wetting front morphology, vertical and horizontal infiltration rates, wetting ratio, and soil moisture profile distribution under different treatments. The results showed that the initial moisture content significantly influenced the advancement pattern of the wetting front. Higher initial moisture levels promoted the transformation of the wetting front shape from a “semi-pear” form to a “hemispherical” one and reduced the rate of infiltration decline. The coconut coir substrate exhibited stronger vertical infiltration capacity and a central water aggregation characteristic, whereas the desert sand demonstrated a wider horizontal expansion range. Under low and moderate initial moisture conditions, the application of biogas slurry enhanced horizontal water diffusion and improved the uniformity of the wetted zone, with the wetting ratio increasing by more than 6% compared with high moisture conditions. In addition, the power function model provided an excellent fit for the cumulative infiltration process across all treatments (R2 > 0.96), indicating its suitability for describing the water transport process in facility cultivation substrates. This study provides theoretical support for precise water and fertilizer management and the efficient utilization of biogas slurry in soilless cultivation systems. Full article
Show Figures

Figure 1

57 pages, 3722 KB  
Review
Advancements in Sustainable Livestock Feed: Harnessing Drought-Tolerant Crops
by Sipho Tonisi, Tafadzwa Kaseke, Nqobile A. Masondo, Jerry O. Adeyemi and Olaniyi A. Fawole
Animals 2026, 16(5), 753; https://doi.org/10.3390/ani16050753 - 28 Feb 2026
Viewed by 263
Abstract
Livestock feed shortage is a serious global problem, worsened by climate-change-induced droughts that continue to disrupt its production, consequently threatening food and nutrition security. Drought poses a significant threat to conventionally farmed feed crops, such as maize and soybeans, reducing their availability and [...] Read more.
Livestock feed shortage is a serious global problem, worsened by climate-change-induced droughts that continue to disrupt its production, consequently threatening food and nutrition security. Drought poses a significant threat to conventionally farmed feed crops, such as maize and soybeans, reducing their availability and negatively impacting the livestock industry. These crops cannot withstand intense drought, creating a need for alternative feed sources with good nutritional value, positive health benefits and livestock performance, as well as cost-reduction potential for farmers. Research continues to explore drought-tolerant crops such as sorghum (Sorghum bicolor), millet (Pennisetum glaucum and Eleusine coracana), cassava (Manihot esculenta), false banana (Ensete ventricosum), and cactus pear (Opuntia ficus-indica) for use as traditional feed substitutes or in hybrid feedstock production to enhance food security, support farmers, and conserve the environment. Unlike the conventional feed crops, these underutilized crops are tolerant under arid conditions, use less water, and possess higher nutritional value, making them important for climate change adaptation and sustainable agricultural systems. Despite the growing recognition of drought-tolerant crops in livestock feed systems, a comprehensive review discussing the advancements and potential of these types of crops as livestock feed is lacking in the literature. Therefore, this review discusses the critical role of selected key drought-tolerant crops as alternative livestock feed, covering the drivers for their use, utilization and processing studies, quality determinants, associated challenges, and sustainable innovation strategies to inform policy making. Full article
Show Figures

Figure 1

24 pages, 4315 KB  
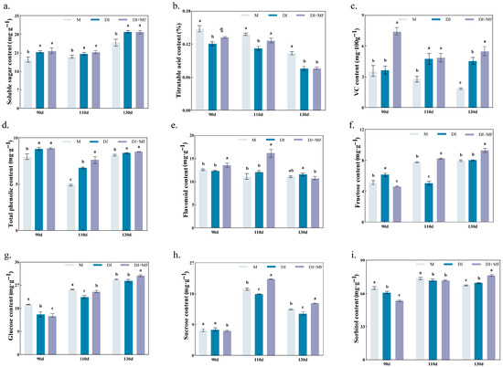
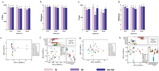
Article
Study on the Effects of Intercropping in Organic Dryland Orchards on Yuluxiang Pears
by Xinke Gao, Jiangchuan Wang, Yang Zhao, Qi An, Xiaomei Yu and Sheng Yang
Horticulturae 2026, 12(3), 287; https://doi.org/10.3390/horticulturae12030287 - 28 Feb 2026
Viewed by 183
Abstract
Traditional Yuluxiang pear cultivation employs wide row spacing to facilitate sunlight penetration and ventilation, but this reduces land use efficiency. Therefore, this study investigated the effects of intercropping dandelions in Yuluxiang pear orchards on soil environment, pear tree growth, and fruit quality. The [...] Read more.
Traditional Yuluxiang pear cultivation employs wide row spacing to facilitate sunlight penetration and ventilation, but this reduces land use efficiency. Therefore, this study investigated the effects of intercropping dandelions in Yuluxiang pear orchards on soil environment, pear tree growth, and fruit quality. The experiment included three treatments: monoculture (M), dandelion intercropping (DI), and dandelion intercropping combined with microbial organic fertilizer application (DI + MF). Results indicated that the combined DI + MF treatment enhanced soil nutrients by increasing the content of Alkaline Hydrolyzable Nitrogen (AN), Total phosphorus (TP), and Available phosphorus (AP). The DI treatment altered the microbial community structure, enriching beneficial bacteria (such as the phyla Acidobacteriota and Actinomycetota) and fungi (such as the phyla Mucorales and Basidiomycota), thereby enhancing nutrient cycling. Treatment effects were most pronounced in the topsoil layer (0–20 cm) and diminished with increasing depth. Regarding tree physiology, DI treatment increased leaf Symbolic Consistency (Gs) and Intercellular CO2 Concentration (Ci). The DI + MF treatment significantly boosted leaf chlorophyll content, with both intercropping treatments improving tree photosynthesis and nutritional status. In terms of fruit quality, the DI + MF treatment demonstrated the best overall performance. Its single fruit weight reached the highest values at all stages (143.86 g, 315.48 g, and 515.03 g), while the soluble solids content peaked at 130 days post-flowering, with increased levels of sugars, Vitamin C (VC), total phenols, and flavonoids in the fruit. This significantly enhanced both the external appearance and internal quality of the fruit. Research indicates that the DI + MF treatment can systematically enhance soil quality, tree vitality, and fruit quality in Yuluxiang pear orchards by improving soil physicochemical properties, regulating microbial communities, and boosting tree physiological functions. Full article
(This article belongs to the Section Fruit Production Systems)
Show Figures

Figure 1

20 pages, 14756 KB  
Article
Identification and Biological Control of Fungal Pathogens Associated with Cactus Pear Diseases in Morocco
by Asmae Azzouzi, Oumaima El Ayssaly, Mohammed Baala, Hamza Anejjar, Ait Chitt Mustapha, Abdelmalek Boutaleb Joutei, Abdessalem Tahiri, Rachid Lahlali, Moussa El Jarroudi and Taoufiq Benziane
Plants 2026, 15(5), 733; https://doi.org/10.3390/plants15050733 - 28 Feb 2026
Viewed by 264
Abstract
The cactus pear (Opuntia spp.) is a crop of major economic and ecological importance in arid and semi-arid regions. However, with its domestication and intensification, symptoms of fungal diseases have begun to emerge in different cultivation areas. This study was conducted to [...] Read more.
The cactus pear (Opuntia spp.) is a crop of major economic and ecological importance in arid and semi-arid regions. However, with its domestication and intensification, symptoms of fungal diseases have begun to emerge in different cultivation areas. This study was conducted to identify the pathogenic fungi associated with symptoms observed on cladodes in different regions of Morocco and to evaluate the effectiveness of bacterial and fungal antagonists. The study enabled the isolation and identification of several fungal agents from symptomatic cladodes, namely Alternaria alternata, Alternaria tenuissima, Colletotrichum gloeosporioides, and Aspergillus tubingensis. Among these pathogens, A. alternata proved to be the most aggressive and was therefore selected for in vitro and in vivo antagonism assays. Twelve bacterial isolates belonging to the genera Bacillus and Pseudomonas, as well as one isolate of Trichoderma harzianum, were evaluated for their antifungal activity. All antagonists showed significant inhibitory effects against A. alternata in vitro preliminary assay. However, the bacterial isolates B. siamensis, B. halotolerans, and P. peli, as well as T. harzianum, exhibited the highest efficacy. This efficacy was confirmed through direct confrontation tests in vivo on one-year-old cladodes for the three bacterial isolates. In contrast, T. harzianum showed significant pathogenic potential on cladodes of O. ficus-indica and O. megacantha. Investigation of the mechanisms of action of the three most effective bacterial isolates revealed their ability to produce antifungal volatile organic compounds. Enzymatic analyses showed differential production of amylase, chitinase, cellulase and protease among the three isolates, while genes associated with the biosynthesis of antifungal lipopeptides were detected only in P. peli. Full article
(This article belongs to the Special Issue Sustainable Strategies for Managing Plant Diseases, 2nd Edition)
Show Figures

Figure 1

14 pages, 6035 KB  
Article
Study of Pear Resistance to Multiple Pathogens Through Mediation of JA/SA Signaling Pathways
by Cunliang Zuo, Zonghuan Ma, Lianxin Zhao, Yanlan Guo, E. Sun, Zhihong Liu, Wenhui Wang, Yatao Li, Xin Wang and Cunwu Zuo
Plants 2026, 15(5), 705; https://doi.org/10.3390/plants15050705 - 26 Feb 2026
Viewed by 236
Abstract
Background: Apples and pears, as important economic fruit crops, are frequently threatened by various diseases, including Valsa canker. Given the numerous advantages of disease resistance breeding, the identification of key resistance genes is particularly important. This study aimed to identify the “Duli-G03” ( [...] Read more.
Background: Apples and pears, as important economic fruit crops, are frequently threatened by various diseases, including Valsa canker. Given the numerous advantages of disease resistance breeding, the identification of key resistance genes is particularly important. This study aimed to identify the “Duli-G03” (Pyrus betulifolia) resistance gene PbeZFP3 and clarify its regulatory mechanism in disease resistance via JA/SA pathways, providing a theoretical basis for resistant breeding. Results: In this study, we identified a C2H2-type transcription factor, PbeZFP3, in the Valsa canker-resistant rootstock “Duli-G03”. Expression analysis revealed that PbeZFP3 is induced by both Valsa pyri (Vp) and Vp metabolites (VpM). Transient expression in pear and apple fruits and stable expression in suspension cells confirmed that PbeZFP3 positively regulates Valsa canker resistance. Meanwhile, PbeZFP3 not only enhances the resistance of “Duli-G03” cells to Botrytis cinerea infection, but may also act as a negative regulator against Colletotrichum fructicola. The overexpression of PbeZFP3 in “Duli-G03” significantly upregulated the expression of genes related to jasmonic acid (JA) and salicylic acid (SA) signaling. Conclusions: These findings demonstrate that the jasmonic acid (JA) and salicylic acid (SA) signaling pathways are involved in the enhanced Valsa canker resistance conferred by PbeZFP3 overexpression. A deeper understanding of this host resistance mechanism will provide theoretical support for breeding strategies aimed at developing disease-resistant fruit trees. Full article
(This article belongs to the Section Plant Molecular Biology)
Show Figures

Figure 1

17 pages, 295 KB  
Article
Pesticide Residues in Apples and Pears: A Deterministic Assessment of Chronic Exposure and Non-Carcinogenic Risk for European Consumers
by Jarosław Chmielewski, Barbara Gworek, Magdalena Florek-Łuszczki and Jarogniew J. Łuszczki
Molecules 2026, 31(5), 767; https://doi.org/10.3390/molecules31050767 - 25 Feb 2026
Viewed by 282
Abstract
(1) Pome fruits (apples and pears) are among the most frequently consumed fruits in Europe and may contribute to dietary exposure to pesticide residues. Although residue levels generally comply with maximum residue limits (MRLs), even low concentrations may cumulatively contribute to chronic health [...] Read more.
(1) Pome fruits (apples and pears) are among the most frequently consumed fruits in Europe and may contribute to dietary exposure to pesticide residues. Although residue levels generally comply with maximum residue limits (MRLs), even low concentrations may cumulatively contribute to chronic health risks under conditions of frequent and long-term consumption. This study aimed to quantitatively assess dietary exposure and the potential non-carcinogenic health risks associated with pesticide residues in apples and pears, using representative monitoring and consumption data. (2) The assessment was based on results of the Polish national official monitoring program for pesticide residues in food, specifically apples and pears sampled in 2022, as reported by the National Institute of Public Health (NIZP-PZH). These data were combined with age- and body weight-specific consumption scenarios derived from FAO/WHO GEMS/Food cluster diets and national Polish statistics. For the most frequently detected pesticides (captan, flonicamid, acetamiprid and fosetyl-Al in apples; captan and acetamiprid in pears), the mean and 95th percentile concentrations were used to estimate the estimated daily intake (EDI). Non-carcinogenic risk was characterized using the hazard quotient (HQ = EDI/ADI) and the cumulative Hazard Index (HI). The hazard quotient (HQ) was calculated as the ratio of estimated daily intake to the acceptable daily intake (HQ = EDI/ADI), while the Hazard Index (HI) was defined as the sum of individual HQ values for pesticides detected in a given commodity and exposure scenario (HI = ΣHQ). Calculations were performed separately for children and adults under several dietary scenarios (Polish general population, German child, German general population, GEMS/Food G08). (3) For all pesticides and exposure scenarios, the HQ values were well below 1, indicating no exceedance of the acceptable daily intake (ADI). The highest chronic exposure was observed for apples in children (German child scenario), with the HQ values for captan, flonicamid and acetamiprid in the approximate range of 0.01–0.05, while the HI remained < 0.1 even under high-consumption conditions. In adults (Polish and German general populations, GEMS/Food G08), HQ values were approximately one order of magnitude lower than in children, and the cumulative HI values for both apples and pears were far below 1. The contribution of pears to total exposure was limited, reflecting lower consumption and fewer active substances detected. (4) This quantitative risk assessment, based on Polish monitoring data from 2022, indicates that under current residue levels and consumption patterns, chronic dietary exposure to pesticide residues from apples and pears does not pose a relevant non-carcinogenic health concern for either children or adults. Nevertheless, children consistently showed higher relative exposure than adults, underscoring the importance of age-stratified risk assessment and continued monitoring of residues in commonly consumed fruits. The findings support existing regulatory frameworks while justifying sustained, targeted surveillance of key active substances in pome fruits as part of public health prevention strategies. Full article
Back to TopTop