Effects of Aloe-Emodin on the Expression of Brain Aquaporins and Secretion of Neurotrophic Factors in a Rat Model of Post-Stroke Depression
Abstract
1. Introduction
2. Results
2.1. Effect of AE on Depressive-Like Behaviors in Rats
2.2. Cerebral Infarct Size and Cerebral Water Content
2.3. H&E and Nissl Staining
2.4. ELISA
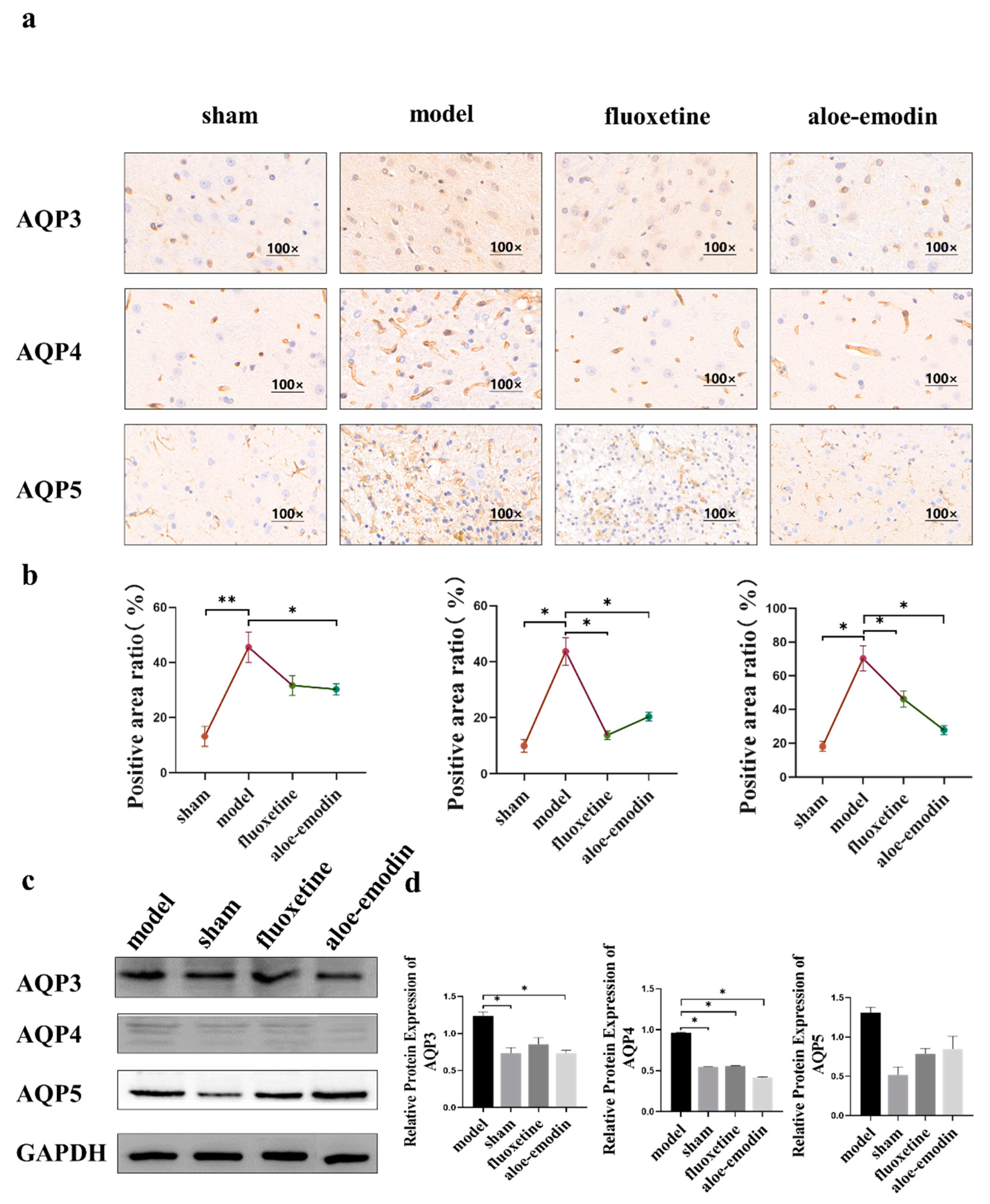
2.5. Immunohistochemical
2.6. Western Blot
3. Discussion
4. Materials and Methods
4.1. Animals
4.2. Reagents
4.3. Middle Cerebral Artery Occlusion Model
4.4. Post-stroke Depression Model
4.5. Groups and Drug Administration
4.6. Behavioral Tests
4.6.1. Neurological Function Test
4.6.2. Sucrose Preference Test
4.6.3. Open Field Test
4.6.4. Forced Swimming Test (FST)
4.7. Histopathological Examination
4.7.1. Cerebral Infarct Volume
4.7.2. Cerebral Water Content
4.7.3. Hematoxylin and Eosin Staining
4.7.4. Nissl Staining for Neuropathological Evaluation
4.7.5. Immunohistochemical
4.8. ELISA
4.9. Western Blotting
4.10. Statistical Analysis
5. Conclusions
Author Contributions
Funding
Institutional Review Board Statement
Informed Consent Statement
Data Availability Statement
Conflicts of Interest
References
- Yang, B.; Wang, L.; Nie, Y.; Wei, W.; Xiong, W. Pro BDNF expression induces apoptosis and inhibits synaptic regeneration by regulating the Rho A-JNK pathway in an in vitro post-stroke depression model. Transl. Psychiatry 2021, 11, 578. [Google Scholar] [CrossRef]
- Zhang, E.; Liao, P. Brain-derived neurotrophic factor and post-stroke depression. J. Neurosci. Res. 2020, 98, 537–548. [Google Scholar] [CrossRef] [PubMed]
- Hou, X.; Liu, H.; Ping, Y.; Zhang, F.; Zhi, L.; Jiang, X.; Zhang, F.; Song, C.; Zhang, Z.; Song, J. CDDO-Im exerts antidepressant-like effects via the Nrf2/ARE pathway in a rat model of post-stroke depression. Brain Res. Bull. 2021, 173, 74–81. [Google Scholar] [CrossRef]
- Ayerbe, L.; Ayis, S.; Wolfe, C.D.; Rudd, A.G. Natural history, predictors, and outcomes of depression after stroke, systematic review and meta-analysis. Br. J. Psychiatry 2013, 202, 14–21. [Google Scholar] [CrossRef]
- Wang, J.; Wang, S.; Guo, H.; Li, Y.; Jiang, Z.; Gu, T.; Su, B.; Hou, W.; Zhong, H.; Cheng, D.; et al. Rosmarinic acid protects rats against post-stroke depression after transient focal cerebral ischemic injury through enhancing antioxidant response. Brain Res. 2021, 1757, 147336. [Google Scholar] [CrossRef]
- Schöttke, H.; Giabbiconi, C.M. Post-stroke depression and post-stroke anxiety, prevalence and predictors. Int. Psychogeriatr. 2015, 27, 1805–1812. [Google Scholar] [CrossRef]
- Hackett, M.L.; Pickles, K. Part I, frequency of depression after stroke, an updated systematic review and meta-analysis of observational studies. Int. J. Stroke 2014, 9, 1017–1025. [Google Scholar] [CrossRef]
- Li, X.B.; Wang, J.; Xu, A.D.; Huang, J.M.; Meng, L.G.; Huang, R.Y.; Wang, J.L. Apolipoprotein E polymorphisms increase the risk of post-stroke depression. Neural Regen. Res. 2016, 11, 1790–1796. [Google Scholar] [CrossRef] [PubMed]
- Kim, J.M.; Stewart, R.; Bae, K.Y.; Kim, S.W.; Kang, H.J.; Shin, I.S.; Kim, J.T.; Park, M.S.; Kim, M.K.; Park, S.W.; et al. Serotonergic and BDNF genes and risk of depression after stroke. J. Affect. Disord. 2012, 136, 833–840. [Google Scholar] [CrossRef]
- Labelle, C.; Leclerc, N. Exogenous BDNF, NT-3 and NT-4 differentially regulate neurite outgrowth in cultured hippocampal neurons. Dev. Brain Res. 2000, 123, 1–11. [Google Scholar] [CrossRef] [PubMed]
- Rao, J.S.; Zhao, C.; Zhang, A.; Duan, H.; Hao, P.; Wei, R.H.; Shang, J.; Zhao, W.; Liu, Z.; Yu, J.; et al. NT3-chitosan enables de novo regeneration and functional recovery in monkeys after spinal cord injury. Proc. Natl. Acad. Sci. USA 2018, 115, E5595–E5604. [Google Scholar] [CrossRef] [PubMed]
- Skibinska, M.; Kapelski, P.; Rajewska-Rager, A.; Szczepankiewicz, A.; Narozna, B.; Duda, J.; Dmitrzak-Weglarz, M.; Twarowska-Hauser, J.; Pawlak, J. Correlation of metabolic parameters, neurotrophin-3, and neurotrophin-4 brain levels in women with schizophrenia and first-onset depression. Nord. J. Psychiatry 2019, 73, 96–103. [Google Scholar] [CrossRef] [PubMed]
- Sheldrick, A.; Camara, S.; Ilieva, M.; Riederer, P.; Michel, T.M. Brain-derived neurotrophic factor (BDNF) and neurotrophin 3 (NT3) levels in post-mortem brain tissue from patients with depression compared to healthy individuals– a proof of concept study. Eur. Psychiatry 2017, 46, 65–71. [Google Scholar] [CrossRef] [PubMed]
- Mishra, B.R.; Maiti, R.; Nath, S.; Sahoo, P.; Jena, M.; Mishra, A. Effect of Sertraline, Dosulepin, and Venlafaxine on Non-BDNF Neurotrophins in Patients with Depression, A Cohort. Study. J. Clin. Psychopharmacol. 2019, 39, 220–225. [Google Scholar] [CrossRef]
- Lu, Y.; Ho, C.S.; Mclntyre, R.S.; Wang, W.; Ho, R.C. Agomelatine-induced modulation of brain-derived neurotrophic factor (BDNF) in the rat hippocampus. Life Sci. 2018, 210, 177–184. [Google Scholar] [CrossRef]
- Herculano-Houzel, S. The glia/neuron ratio, how it varies uniformly across brain structures and species and what that means for brain physiology and evolution. Glia 2014, 62, 1377–1391. [Google Scholar] [CrossRef]
- Albertini, R.; Bianchi, R. Aquaporins and glia. Curr. Neuropharmacol. 2010, 8, 84–91. [Google Scholar] [PubMed]
- Liu, M.; Xu, Z.; Wang, L.; Zhang, L.; Liu, Y.; Cao, J.; Fu, Q.; Liu, Y.; Li, H.; Lou, J.; et al. Cottonseed oil alleviates ischemic stroke injury by inhibiting the inflammatory activation of microglia and astrocyte. J. Neuroinflamm. 2020, 17, 270. [Google Scholar] [CrossRef]
- Morel, L.; Chiang, M.S.R.; Higashimori, H.; Shoneye, T.; Iyer, L.K.; Yelick, J.; Tai, A.; Yang, Y. Molecular and Functional Properties of Regional Astrocytes in the Adult Brain. J. Neurosci. 2017, 37, 8706–8717. [Google Scholar] [CrossRef]
- Badaut, J.; Lasbennes, F.; Magistretti, P.J.; Regli, L. Aquaporins in the brain, Distribution, physiology, and pathophysiology. J. Cereb. Blood Flow Metab. 2002, 22, 367–378. [Google Scholar] [CrossRef]
- Sato, J.; Horibe, S.; Kawauchi, S.; Sasaki, N.; Hirata, K.I.; Rikitake, Y. Involvement of aquaporin-4 in laminin-enhanced process formation of mouse astrocytes in 2D culture, Roles of dystroglycan and α-syntrophin in aquaporin-4 expression. J. Neurochem. 2018, 147, 495–513. [Google Scholar] [CrossRef]
- Chai, R.C.; Jiang, J.H.; Kwan Wong, A.Y.; Jiang, F.; Gao, K.; Vatcher, G.; Hoi Yu, A.C. AQP5 is differentially regulated in astrocytes during metabolic and traumatic injuries. Glia 2013, 61, 1748–1765. [Google Scholar] [CrossRef]
- Castañeyra-Ruiz, L.; González-Marrero, I.; Hernández-Abad, L.G.; Lee, S.; Castañeyra-Perdomo, A.; Muhonen, M. AQP4, Astrogenesis, and Hydrocephalus, A New Neurological Perspective. Int. J. Mol. Sci. 2022, 23, 10438. [Google Scholar] [CrossRef]
- Toft-Bertelsen, T.L.; MacAulay, N. TRPing on Cell Swelling—TRPV4 Senses It. Front. Immunol. 2021, 12, 730982. [Google Scholar] [CrossRef]
- Pivonkova, H.; Hermanova, Z.; Kirdajova, D.; Awadova, T.; Malinsky, J.; Valihrach, L.; Zucha, D.; Kubista, M.; Galisova, A.; Jirak, D.; et al. The Contribution of TRPV4 Channels to Astrocyte Volume Regulation and Brain Edema Formation. Neuroscience 2018, 394, 127–143. [Google Scholar] [CrossRef] [PubMed]
- Froldi, G.; Baronchelli, F.; Marin, E.; Grison, M. Aloe arborescensAntiglycation Activity and HT-29 Cellular Uptake of Aloe-Emodin, Aloin, and Leaf Extracts. Molecules 2019, 24, 2128. [Google Scholar] [CrossRef] [PubMed]
- Semwal, R.B.; Semwal, D.K.; Combrinck, S.; Viljoen, A. Emodin—A natural anthraquinone derivative with diverse pharmacological activities. Phytochemistry 2021, 190, 112854. [Google Scholar] [CrossRef]
- Li, R.R.; Liu, X.F.; Feng, S.X.; Shu, S.N.; Wang, P.Y.; Zhang, N.; Li, J.S.; Qu, L.B. Pharmacodynamics of Five Anthraquinones (Aloe-emodin, Emodin, Rhein, Chysophanol, and Physcion) and Reciprocal Pharmacokinetic Interaction in Rats with Cerebral Ischemia. Molecules 2019, 24, 1898. [Google Scholar] [CrossRef] [PubMed]
- Feng, S.X.; Li, J.S.; Qu, L.B.; Shi, Y.M.; Zhao, D. Comparative pharmacokinetics of five rhubarb anthraquinones in normal and thrombotic focal cerebral ischemia-induced rats. Phytother. Res. 2013, 27, 1489–1494. [Google Scholar] [CrossRef]
- Xu, Y.; Liang, L. Vitamin D3/vitamin D receptor signaling mitigates symptoms of post-stroke depression in mice by upregulating hippocampal BDNF expression. Neurosci. Res. 2021, 170, 306–313. [Google Scholar] [CrossRef]
- Haq, S.U.; Symeon, C.; Agius, M.; Brady, R. Screening for depression in post stroke patients. Psychiatr Danub. 2010, 22, S33–S35. [Google Scholar]
- Villa, R.F.; Ferrari, F.; Moretti, A. Post-stroke depression, Mechanisms and pharmacological treatment. Pharmacol. Ther. 2018, 184, 131–144. [Google Scholar] [CrossRef] [PubMed]
- El Husseini, N.; Goldstein, L.B.; Peterson, E.D.; Zhao, X.; Pan, W.; Olson, D.M.; Zimmer, L.O.; Williams, J.W., Jr.; Bushnell, C.; Laskowitz, D.T. Depression and antidepressant use after stroke and transient ischemic attack. Stroke 2012, 43, 1609–1616. [Google Scholar] [CrossRef] [PubMed]
- Guo, J.; Zhang, F.; Gao, J.; Guan, X.; Liu, B.; Wang, X.; Qin, Z.; Tang, K.; Liu, S. Proteomics-based screening of the target proteins associated with antidepressant-like effect and mechanism of Saikosaponin, A. J. Cell Mol Med. 2020, 24, 174–188. [Google Scholar] [CrossRef] [PubMed]
- Tao, X.; Yang, W.; Zhu, S.; Que, R.; Liu, C.; Fan, T.; Wang, J.; Mo, D.; Zhang, Z.; Tan, J.; et al. Models of poststroke depression and assessments of core depressive symptoms in rodents, how to choose. Exp. Neurol. 2019, 322, 113060. [Google Scholar] [CrossRef]
- Chen, H.H.; Zhang, N.; Li, W.Y.; Fang, M.R.; Zhang, H.; Fang, Y.S.; Ding, M.X.; Fu, X.Y. Overexpression of brain-derived neurotrophic factor in the hippocampus protects against post-stroke depression. Neural Regen. Res. 2015, 10, 1427–1432. [Google Scholar]
- Niu, L.; Jin, X.; Zhang, Y.; Liu, B.; Li, C. Erratum to, Feasibility of focal cerebral ischemia and reperfusion surgery combined with chronic unpredictable mild stress to simulate the post-stroke depressive state in rats. Behav; Brain Funct. 2016, 12, 39. [Google Scholar] [CrossRef]
- Igelhorst, B.A.; Niederkinkhaus, V.; Karus, C.; Lange, M.D.; Dietzel, I.D. Regulation of neuronal excitability by the release of proteins from glial cells. Philos. Trans. R Soc. Lond. B Biol. Sci. 2015, 370, 20140194. [Google Scholar] [CrossRef]
- Jin, X. The role of neurogenesis during development and in the adult brain. Eur. J. Neurosci. 2016, 44, 2291–2299. [Google Scholar] [CrossRef]
- Ekman, M.; Zhu, B.; Swärd, K.; Uvelius, B. Neurite outgrowth in cultured mouse pelvic ganglia—Effects of neurotrophins and bladder tissue. Auton. Neurosci. Basic Clin. 2017, 205, 41–49. [Google Scholar] [CrossRef]
- De Miranda, A.S.; de Barros, J.L.V.M.; Teixeira, A.L. Is neurotrophin-3 (NT-3), a potential therapeutic target for depression and anxiety. Expert Opin. Ther. Targets. 2020, 24, 1225–1238. [Google Scholar] [CrossRef] [PubMed]
- Chang, H.M.; Wu, H.C.; Sun, Z.G.; Lian, F.; Leung, P.C.K. Neurotrophins and glial cell line-derived neurotrophic factor in the ovary, physiological and pathophysiological implications. Hum. Reprod. Update 2019, 25, 224–242. [Google Scholar] [CrossRef] [PubMed]
- Jurga, A.M.; Paleczna, M.; Kadluczka, J.; Kuter, K.Z. Beyond the GFAP-Astrocyte Protein Markers in the Brain. Biomolecules 2021, 11, 1361. [Google Scholar] [CrossRef] [PubMed]
- Lin, N.H.; Yang, A.W.; Chang, C.H.; Perng, M.D. Elevated GFAP isoform expression promotes protein aggregation and compromises astrocyte function. FASEB J. 2021, 35, e21614. [Google Scholar] [CrossRef]
- Pu, T.; Zou, W.; Feng, W.; Zhang, Y.; Wang, L.; Wang, H.; Xiao, M. Persistent Malfunction of Glymphatic and Meningeal Lymphatic Drainage in a Mouse Model of Subarachnoid Hemorrhage. Exp. Neurobiol. 2019, 28, 104–118. [Google Scholar] [CrossRef] [PubMed]
- Nag, S.; Manias, J.L.; Stewart, D.J. Pathology and new players in the pathogenesis of brain edema. Acta Neuropathol. 2009, 118, 197–217. [Google Scholar] [CrossRef]
- Rakers, C.; Schmid, M.; Petzold, G.C. TRPV4 channels contribute to calcium transients in astrocytes and neurons during peri-infarct depolarizations in a stroke model. Glia 2017, 65, 1550–1561. [Google Scholar] [CrossRef]
- Verkhratsky, A.; Reyes, R.C.; Parpura, V. TRP channels coordinate ion signaling in astroglia. Rev. Physiol. Biochem. Pharmacol. 2014, 166, 1–22. [Google Scholar]
- Butenko, O.; Dzamba, D.; Benesova, J.; Honsa, P.; Benfenati, V.; Rusnakova, V.; Ferroni, S.; Anderova, M. The increased activity of the TRPV4 channel in the astrocytes of the adult rat hippocampus after cerebral hypoxia/ischemia. PLoS ONE 2012, 7, e39959. [Google Scholar] [CrossRef]
- Shibasaki, K.; Ikenaka, K.; Tamalu, F.; Tominaga, M.; Ishizaki, Y. A novel subtype of astrocytes expressing TRPV4 (transient receptor potential vanilloid 4) regulates neuronal excitability via release of gliotransmitters. J. Biol. Chem. 2014, 289, 14470–14480. [Google Scholar] [CrossRef]
- Héja, L.; Simon, Á.; Szabó, Z.; Kardos, J. Feedback adaptation of synaptic excitability via Glu, Na+ symport driven astrocytic GABA and Gln release. Neuropharmacology 2019, 161, 107629. [Google Scholar] [CrossRef] [PubMed]
- Wang, L.; Zhao, H.; Zhai, Z.Z.; Qu, L.X. Protective effect and mechanism of ginsenoside Rg1 in cerebral ischemia-reperfusion injury in mice. Biomed. Pharmacother. 2018, 99, 876–882. [Google Scholar] [CrossRef]
- Wang, Y.; Wu, Y.; Liang, C.; Tan, R.; Tan, L.; Tan, R. Pharmacodynamic Effect of Ellagic Acid on Ameliorating Cerebral Ischemia/Reperfusion Injury. Pharmacology 2019, 104, 320–331. [Google Scholar] [CrossRef] [PubMed]
- Hossen, E.; Funahashi, Y.; Faruk, M.O.; Ahammad, R.U.; Amano, M.; Yamada, K.; Kaibuchi, K. Rho-Kinase/ROCK Phosphorylates PSD-93 Downstream of NMDARs to Orchestrate Synaptic Plasticity. Int. J. Mol. Sci. 2022, 24, 404. [Google Scholar] [CrossRef]
- Torrisi, S.A.; Geraci, F.; Tropea, M.R.; Grasso, M.; Caruso, G.; Fidilio, A.; Musso, N.; Sanfilippo, G.; Tascedda, F.; Palmeri, A.; et al. Fluoxetine and Vortioxetine Reverse Depressive-Like Phenotype and Memory Deficits Induced by Aβ1-42 Oligomers in Mice, A Key Role of Transforming Growth Factor-β1. Front. Pharmacol. 2019, 10, 693. [Google Scholar] [CrossRef] [PubMed]
- Tan, L.; Liang, C.; Wang, Y.; Jiang, Y.; Zeng, S.; Tan, R. Pharmacodynamic Effect of Luteolin Micelles on Alleviating Cerebral Ischemia Reperfusion Injury. Pharmaceutics 2018, 10, 248. [Google Scholar] [CrossRef]
- Xian, M.; Cai, J.; Zheng, K.; Liu, Q.; Liu, Y.; Lin, H.; Liang, S.; Wang, S. Aloe-emodin prevents nerve injury and neuroinflammation caused by ischemic stroke via the PI3K/AKT/mTOR and NF-κB pathway. Food Funct. 2021, 12, 8056–8067. [Google Scholar] [CrossRef]
- Rizvi, S.J.; Pizzagalli, D.A.; Sproule, B.A.; Kennedy, S.H. Assessing anhedonia in depression, Potentials and pitfalls. Neurosci. Biobehav. Rev. 2016, 65, 21–35. [Google Scholar] [CrossRef]
- Kasai, S.; Yoshihara, T.; Lopatina, O.; Ishihara, K.; Higashida, H. Selegiline Ameliorates Depression-Like Behavior in Mice Lacking the CD157/BST1 Gene, a Risk Factor for Parkinson’s Disease. Front. Behav. Neurosci. 2017, 11, 75. [Google Scholar] [CrossRef]
- Hao, Y.; Ge, H.; Sun, M.; Gao, Y. Selecting an Appropriate Animal Model of Depression. Int. J. Mol. Sci. 2019, 20, 4827. [Google Scholar] [CrossRef]






| Score | Behavioral State |
|---|---|
| 0 | Normal |
| 1 | Cerebral ischemia prevents contralateral forelimb extension |
| 2 | Failure to extend the contralateral forelimb in cerebral ischemia |
| 3 | Pour to the opposite side of the ischemic brain |
| 4 | Loss of consciousness, coma |
| 5 | Death |
Disclaimer/Publisher’s Note: The statements, opinions and data contained in all publications are solely those of the individual author(s) and contributor(s) and not of MDPI and/or the editor(s). MDPI and/or the editor(s) disclaim responsibility for any injury to people or property resulting from any ideas, methods, instructions or products referred to in the content. |
© 2023 by the authors. Licensee MDPI, Basel, Switzerland. This article is an open access article distributed under the terms and conditions of the Creative Commons Attribution (CC BY) license (https://creativecommons.org/licenses/by/4.0/).
Share and Cite
Liu, Y.; Peng, J.; Leng, Q.; Tian, Y.; Wu, X.; Tan, R. Effects of Aloe-Emodin on the Expression of Brain Aquaporins and Secretion of Neurotrophic Factors in a Rat Model of Post-Stroke Depression. Int. J. Mol. Sci. 2023, 24, 5206. https://doi.org/10.3390/ijms24065206
Liu Y, Peng J, Leng Q, Tian Y, Wu X, Tan R. Effects of Aloe-Emodin on the Expression of Brain Aquaporins and Secretion of Neurotrophic Factors in a Rat Model of Post-Stroke Depression. International Journal of Molecular Sciences. 2023; 24(6):5206. https://doi.org/10.3390/ijms24065206
Chicago/Turabian StyleLiu, Yang, Jing Peng, Qinjie Leng, Yang Tian, Xiaoqing Wu, and Rui Tan. 2023. "Effects of Aloe-Emodin on the Expression of Brain Aquaporins and Secretion of Neurotrophic Factors in a Rat Model of Post-Stroke Depression" International Journal of Molecular Sciences 24, no. 6: 5206. https://doi.org/10.3390/ijms24065206
APA StyleLiu, Y., Peng, J., Leng, Q., Tian, Y., Wu, X., & Tan, R. (2023). Effects of Aloe-Emodin on the Expression of Brain Aquaporins and Secretion of Neurotrophic Factors in a Rat Model of Post-Stroke Depression. International Journal of Molecular Sciences, 24(6), 5206. https://doi.org/10.3390/ijms24065206
