Expression of CD22 in Triple-Negative Breast Cancer: A Novel Prognostic Biomarker and Potential Target for CAR Therapy
Abstract
1. Introduction
2. Results
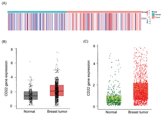
2.1. Bioinformatics Analysis Reveals High Expression of CD22 in Breast Tumor
2.2. CD22 Is Highly Expressed in Breast Cancer Cell Lines
2.3. Immunofluorescence Analysis Confirmed the Membrane Expression of CD22 in BT549 and MDA-MB-231 Breast Cancer Cell Lines
2.4. CD22 Is Highly Expressed in TNBC Specimens
2.5. Different Expression Levels of CD22 in TNBC Patient Tissues
2.6. Association between Clinicopathological Features and Expression of CD22
2.7. Correlation Analysis of Overall Survival of TNBC Patients and CD22 Expression
3. Discussion
4. Materials and Methods
4.1. Collection of TNBC Tumor Samples
4.2. Bioinformatics Analysis
CD22 Expression in Normal and Breast Cancer Tissues Was Analyzed Using Public Databases
4.3. Cell Culture
4.4. Western Blot Analysis
4.5. Immunofluorescence
4.6. Immunohistochemical Staining of TNBC Specimens
4.7. Statistical Analysis
Author Contributions
Funding
Institutional Review Board Statement
Informed Consent Statement
Data Availability Statement
Conflicts of Interest
References
- Arnold, M.; Morgan, E.; Rumgay, H.; Mafra, A.; Singh, D.; Laversanne, M.; Vignat, J.; Gralow, J.R.; Cardoso, F.; Siesling, S.; et al. Current and future burden of breast cancer: Global statistics for 2020 and 2040. Breast 2022, 66, 15–23. [Google Scholar] [CrossRef] [PubMed]
- Yan, J.; Liu, Z.; Du, S.; Li, J.; Ma, L.; Li, L. Diagnosis and Treatment of Breast Cancer in the Precision Medicine Era. Methods Mol. Biol. 2020, 2204, 53–61. [Google Scholar] [CrossRef] [PubMed]
- Wormann, B. Breast cancer: Basics, screening, diagnostics and treatment. Med. Monatsschr. Pharm. 2017, 40, 55–64. [Google Scholar] [PubMed]
- Fan, L.; Strasser-Weippl, K.; Li, J.J.; St Louis, J.; Finkelstein, D.M.; Yu, K.D.; Chen, W.Q.; Shao, Z.M.; Goss, P.E. Breast cancer in China. Lancet Oncol. 2014, 15, e279–e289. [Google Scholar] [CrossRef] [PubMed]
- Ferlay, J.; Shin, H.R.; Bray, F.; Forman, D.; Mathers, C.; Parkin, D.M. Estimates of worldwide burden of cancer in 2008: GLOBOCAN 2008. Int. J. Cancer 2010, 127, 2893–2917. [Google Scholar] [CrossRef] [PubMed]
- Foulkes, W.D.; Smith, I.E.; Reis-Filho, J.S. Triple-negative breast cancer. N. Engl. J. Med. 2010, 363, 1938–1948. [Google Scholar] [CrossRef]
- Bianchini, G.; Balko, J.M.; Mayer, I.A.; Sanders, M.E.; Gianni, L. Triple-negative breast cancer: Challenges and opportunities of a heterogeneous disease. Nat. Rev. Clin. Oncol. 2016, 13, 674–690. [Google Scholar] [CrossRef]
- Malorni, L.; Shetty, P.B.; De Angelis, C.; Hilsenbeck, S.; Rimawi, M.F.; Elledge, R.; Osborne, C.K.; De Placido, S.; Arpino, G. Clinical and biologic features of triple-negative breast cancers in a large cohort of patients with long-term follow-up. Breast Cancer Res. Treat 2012, 136, 795–804. [Google Scholar] [CrossRef] [PubMed]
- Corti, C.; Venetis, K.; Sajjadi, E.; Zattoni, L.; Curigliano, G.; Fusco, N. CAR-T cell therapy for triple-negative breast cancer and other solid tumors: Preclinical and clinical progress. Expert Opin. Investig. Drugs 2022, 31, 1–13. [Google Scholar] [CrossRef] [PubMed]
- Holstein, S.A.; Lunning, M.A. CAR T-Cell Therapy in Hematologic Malignancies: A Voyage in Progress. Clin. Pharmacol. Ther. 2020, 107, 112–122. [Google Scholar] [CrossRef] [PubMed]
- Singh, A.K.; McGuirk, J.P. CAR T cells: Continuation in a revolution of immunotherapy. Lancet Oncol. 2020, 21, e168–e178. [Google Scholar] [CrossRef] [PubMed]
- Kallam, A.; Vose, J.M. Recent Advances in CAR-T Cell Therapy for Non-Hodgkin Lymphoma. Clin. Lymphoma Myeloma Leuk 2019, 19, 751–757. [Google Scholar] [CrossRef] [PubMed]
- Tedder, T.F.; Poe, J.C.; Haas, K.M. CD22: A multifunctional receptor that regulates B lymphocyte survival and signal transduction. Adv. Immunol. 2005, 88, 1–50. [Google Scholar] [CrossRef] [PubMed]
- Neelapu, S.S.; Locke, F.L.; Bartlett, N.L.; Lekakis, L.J.; Miklos, D.B.; Jacobson, C.A.; Braunschweig, I.; Oluwole, O.O.; Siddiqi, T.; Lin, Y.; et al. Axicabtagene Ciloleucel CAR T-Cell Therapy in Refractory Large B-Cell Lymphoma. N. Engl. J. Med. 2017, 377, 2531–2544. [Google Scholar] [CrossRef]
- Wei, J.; Han, X.; Bo, J.; Han, W. Target selection for CAR-T therapy. J. Hematol. Oncol. 2019, 12, 62. [Google Scholar] [CrossRef] [PubMed]
- Toss, A.; Cristofanilli, M. Molecular characterization and targeted therapeutic approaches in breast cancer. Breast Cancer Res. 2015, 17, 60. [Google Scholar] [CrossRef]
- Morgan, R.A.; Yang, J.C.; Kitano, M.; Dudley, M.E.; Laurencot, C.M.; Rosenberg, S.A. Case report of a serious adverse event following the administration of T cells transduced with a chimeric antigen receptor recognizing ERBB2. Mol. Ther. 2010, 18, 843–851. [Google Scholar] [CrossRef] [PubMed]
- Tchou, J.; Wang, L.C.; Selven, B.; Zhang, H.; Conejo-Garcia, J.; Borghaei, H.; Kalos, M.; Vondeheide, R.H.; Albelda, S.M.; June, C.H.; et al. Mesothelin, a novel immunotherapy target for triple negative breast cancer. Breast Cancer Res. Treat 2012, 133, 799–804. [Google Scholar] [CrossRef] [PubMed]
- Pan, J.; Niu, Q.; Deng, B.; Liu, S.; Wu, T.; Gao, Z.; Liu, Z.; Zhang, Y.; Qu, X.; Zhang, Y.; et al. CD22 CAR T-cell therapy in refractory or relapsed B acute lymphoblastic leukemia. Leukemia 2019, 33, 2854–2866. [Google Scholar] [CrossRef] [PubMed]
- Fry, T.J.; Shah, N.N.; Orentas, R.J.; Stetler-Stevenson, M.; Yuan, C.M.; Ramakrishna, S.; Wolters, P.; Martin, S.; Delbrook, C.; Yates, B.; et al. CD22-targeted CAR T cells induce remission in B-ALL that is naive or resistant to CD19-targeted CAR immunotherapy. Nat. Med. 2018, 24, 20–28. [Google Scholar] [CrossRef] [PubMed]
- Baird, J.H.; Frank, M.J.; Craig, J.; Patel, S.; Spiegel, J.Y.; Sahaf, B.; Oak, J.S.; Younes, S.F.; Ozawa, M.G.; Yang, E.; et al. CD22-directed CAR T-cell therapy induces complete remissions in CD19-directed CAR-refractory large B-cell lymphoma. Blood 2021, 137, 2321–2325. [Google Scholar] [CrossRef]
- Haso, W.; Lee, D.W.; Shah, N.N.; Stetler-Stevenson, M.; Yuan, C.M.; Pastan, I.H.; Dimitrov, D.S.; Morgan, R.A.; FitzGerald, D.J.; Barrett, D.M.; et al. Anti-CD22-chimeric antigen receptors targeting B-cell precursor acute lymphoblastic leukemia. Blood 2013, 121, 1165–1174. [Google Scholar] [CrossRef]
- Shah, N.N.; Sokol, L. Targeting CD22 for the Treatment of B-Cell Malignancies. Immunotargets Ther. 2021, 10, 225–236. [Google Scholar] [CrossRef]
- Lichtenstein, D.A.; Schischlik, F.; Shao, L.; Steinberg, S.M.; Yates, B.; Wang, H.W.; Wang, Y.; Inglefield, J.; Dulau-Florea, A.; Ceppi, F.; et al. Characterization of HLH-like manifestations as a CRS variant in patients receiving CD22 CAR T cells. Blood 2021, 138, 2469–2484. [Google Scholar] [CrossRef]
- Le, R.Q.; Li, L.; Yuan, W.; Shord, S.S.; Nie, L.; Habtemariam, B.A.; Przepiorka, D.; Farrell, A.T.; Pazdur, R. FDA Approval Summary: Tocilizumab for Treatment of Chimeric Antigen Receptor T Cell-Induced Severe or Life-Threatening Cytokine Release Syndrome. Oncologist 2018, 23, 943–947. [Google Scholar] [CrossRef]
- Shao, L.; Pelayo, A.; Shi, R.; Ma, J.; Liu, H.; Cai, Y.; Prochazkova, M.; Somerville, R.P.; Panch, S.R.; Shah, N.N.; et al. Identification of genomic determinants contributing to cytokine release in immunotherapies and human diseases. J. Transl. Med. 2022, 20, 338. [Google Scholar] [CrossRef] [PubMed]
- Liu, Y.; He, M.; Zuo, W.J.; Hao, S.; Wang, Z.H.; Shao, Z.M. Tumor Size Still Impacts Prognosis in Breast Cancer with Extensive Nodal Involvement. Front. Oncol. 2021, 11, 585613. [Google Scholar] [CrossRef]
- Dai, W.; Mo, S.; Xiang, W.; Han, L.; Li, Q.; Wang, R.; Xu, Y.; Cai, G. The Critical Role of Tumor Size in Predicting Prognosis for T1 Colon Cancer. Oncologist 2020, 25, 244–251. [Google Scholar] [CrossRef] [PubMed]
- Wu, Z.; Yu, B. Tumor Size as a Critical Prognostic Factor in T1-2 Stage Esophageal Cancer. Gastroenterol. Res. Pract. 2020, 2020, 2796943. [Google Scholar] [CrossRef] [PubMed]
- Smith, K.G.; Tarlinton, D.M.; Doody, G.M.; Hibbs, M.L.; Fearon, D.T. Inhibition of the B cell by CD22: A requirement for Lyn. J. Exp. Med. 1998, 187, 807–811. [Google Scholar] [CrossRef] [PubMed]
- Ballet, R.; Brennan, M.; Brandl, C.; Feng, N.; Berri, J.; Cheng, J.; Ocon, B.; Alborzian Deh Sheikh, A.; Marki, A.; Bi, Y.; et al. A CD22-Shp1 phosphatase axis controls integrin β7 display and B cell function in mucosal immunity. Nat. Immunol. 2021, 22, 381–390. [Google Scholar] [CrossRef] [PubMed]
- Liu, C.Y.; Tseng, L.M.; Su, J.C.; Chang, K.C.; Chu, P.Y.; Tai, W.T.; Shiau, C.W.; Chen, K.F. Novel sorafenib analogues induce apoptosis through SHP-1 dependent STAT3 inactivation in human breast cancer cells. Breast Cancer Res. 2013, 15, R63. [Google Scholar] [CrossRef] [PubMed]
- Geng, Q.; Xian, R.; Yu, Y.; Chen, F.; Li, R. SHP-1 acts as a tumor suppressor by interacting with EGFR and predicts the prognosis of human breast cancer. Cancer Biol. Med. 2021, 19, 468–485. [Google Scholar] [CrossRef]
- Rimawi, M.F.; Shetty, P.B.; Weiss, H.L.; Schiff, R.; Osborne, C.K.; Chamness, G.C.; Elledge, R.M. Epidermal growth factor receptor expression in breast cancer association with biologic phenotype and clinical outcomes. Cancer 2010, 116, 1234–1242. [Google Scholar] [CrossRef] [PubMed]
- Tang, Z.; Kang, B.; Li, C.; Chen, T.; Zhang, Z. GEPIA2: An enhanced web server for large-scale expression profiling and interactive analysis. Nucleic Acids Res. 2019, 47, W556–W560. [Google Scholar] [CrossRef] [PubMed]
- Bartha, A.; Gyorffy, B. TNMplot.com: A Web Tool for the Comparison of Gene Expression in Normal, Tumor and Metastatic Tissues. Int. J. Mol. Sci. 2021, 22, 2622. [Google Scholar] [CrossRef] [PubMed]




| Location of CD22 Expression | Number | Percent (%) |
|---|---|---|
| Membrane expression | 23 | 23.71 |
| Cytoplasm/Membrane expression | 38 | 39.18 |
| Negative | 36 | 37.11 |
| Pathological Score | Number of Specimens |
|---|---|
| Zero | 36 |
| One | 13 |
| Two | 17 |
| Three | 31 |
| Clinical Parameters | Total | CD22-Negative (n, (%)) | CD22-Positive (n, (%)) | χ2 | p-Value |
|---|---|---|---|---|---|
| Total number | 97 | 36 (37.11) | 61 (62.89) | ||
| Age | |||||
| ≤59 | 69 (71.13) | 24 (24.74) | 45 (46.39) | 0.556 | 0.456 |
| ≥60 | 28 (28.87) | 12 (12.37) | 16 (16.50) | ||
| Size of tumor | |||||
| pT1-pT2 | 80 (82.47) | 26 (26.80) | 54 (55.67) | 4.163 | 0.041 |
| pT3-pT4 | 17 (17.53) | 10 (10.31) | 7 (7.22) | ||
| Lymph node status | |||||
| pN0 | 54 (55.67) | 22 (22.68) | 32 (32.99) | 0.692 | 0.707 |
| pN1-pN2 | 37 (38.14) | 12 (12.37) | 25 (25.77) | ||
| pN3 | 6 (6.19) | 2 (2.06) | 4 (4.13) | ||
| Histologic grade | |||||
| G1 | 9 (9.28) | 2 (2.06) | 7 (7.22) | 1.740 | 0.419 |
| G2 | 8 (8.25) | 2 (2.06) | 6 (6.19) | ||
| G3 | 80 (82.47) | 32 (32.99) | 48 (49.48) | ||
| Clinical stage | |||||
| I–II | 76 (78.35) | 26 (26.80) | 50 (51.55) | 1.267 | 0.260 |
| III–IV | 21 (21.65) | 10 (10.31) | 11 (11.34) | ||
| Ki67 expression | |||||
| ≤14% | 4 (4.12) | 1 (1.03) | 3 (3.09) | 0.000 | 1.000 |
| >14% | 93 (95.88) | 35 (36.08) | 58 (59.80) |
| Target | Phase | Status | Participants | Age (Years) | NCT Number |
|---|---|---|---|---|---|
| MSLN | I | Active, not Recruiting | 186 | >18 | NCT02792114 |
| EPCAM | I | Recruiting | 30 | 18-65 | NCT02915445 |
| cMet | I | Completed | 6 | >18 | NCT01837602 |
| MUC1 | I | Recruiting | 69 | >18 | NCT04020575 |
| HER2 | I | Recruiting | 220 | >18 | NCT04650451 |
| CEA | I | Recruiting | 75 | 18–80 | NCT04348643 |
| MUC1 | I | Recruiting | 112 | >18 | NCT04025216 |
| ROR1 | I | Recruiting | 60 | >18 | NCT02706392 |
| GD2 | I | Recruiting | 94 | 1–74 | NCT03635632 |
| CD44v6 | I/II | Recruiting | 100 | 0.5-75 | NCT04427449 |
Disclaimer/Publisher’s Note: The statements, opinions and data contained in all publications are solely those of the individual author(s) and contributor(s) and not of MDPI and/or the editor(s). MDPI and/or the editor(s) disclaim responsibility for any injury to people or property resulting from any ideas, methods, instructions or products referred to in the content. |
© 2023 by the authors. Licensee MDPI, Basel, Switzerland. This article is an open access article distributed under the terms and conditions of the Creative Commons Attribution (CC BY) license (https://creativecommons.org/licenses/by/4.0/).
Share and Cite
Zaib, T.; Cheng, K.; Liu, T.; Mei, R.; Liu, Q.; Zhou, X.; He, L.; Rashid, H.; Xie, Q.; Khan, H.; et al. Expression of CD22 in Triple-Negative Breast Cancer: A Novel Prognostic Biomarker and Potential Target for CAR Therapy. Int. J. Mol. Sci. 2023, 24, 2152. https://doi.org/10.3390/ijms24032152
Zaib T, Cheng K, Liu T, Mei R, Liu Q, Zhou X, He L, Rashid H, Xie Q, Khan H, et al. Expression of CD22 in Triple-Negative Breast Cancer: A Novel Prognostic Biomarker and Potential Target for CAR Therapy. International Journal of Molecular Sciences. 2023; 24(3):2152. https://doi.org/10.3390/ijms24032152
Chicago/Turabian StyleZaib, Tahir, Ke Cheng, Tingdang Liu, Ruyi Mei, Qin Liu, Xiaoling Zhou, Lifang He, Hibba Rashid, Qingdong Xie, Hanif Khan, and et al. 2023. "Expression of CD22 in Triple-Negative Breast Cancer: A Novel Prognostic Biomarker and Potential Target for CAR Therapy" International Journal of Molecular Sciences 24, no. 3: 2152. https://doi.org/10.3390/ijms24032152
APA StyleZaib, T., Cheng, K., Liu, T., Mei, R., Liu, Q., Zhou, X., He, L., Rashid, H., Xie, Q., Khan, H., Xu, Y., Sun, P., & Wu, J. (2023). Expression of CD22 in Triple-Negative Breast Cancer: A Novel Prognostic Biomarker and Potential Target for CAR Therapy. International Journal of Molecular Sciences, 24(3), 2152. https://doi.org/10.3390/ijms24032152

