1,5,6-Trimethoxy-2,7-dihydroxyphenanthrene from Dendrobium officinale Exhibited Antitumor Activities for HeLa Cells
Abstract
:1. Introduction
2. Results
2.1. Extraction and Identification of Compounds 1–12 from Dendrobium officinale
2.2. MTT Assay
2.3. Cell Confluence Rate Analysis
2.4. Cell Migration Analysis
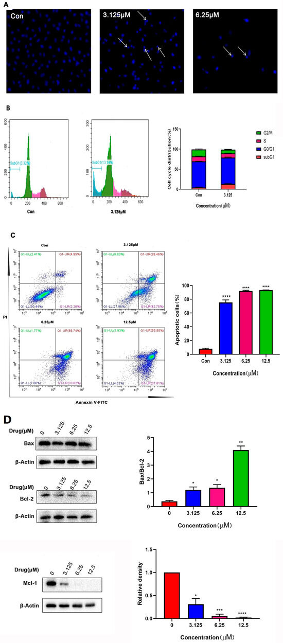
2.5. Apoptosis Analysis
2.6. Cell Cycle Analysis
2.7. Compound 5 Exerts Anti-HeLa Effect by Targeting P53
3. Discussion
4. Materials and Methods
4.1. General Experimental Procedures
4.2. Plant Materials
4.3. Extractions and Isolations
4.4. Characterization of Compound 5
4.5. Cell Culture
4.6. Cell Viability Assay
4.7. Confluence Detection by IncuCyte Living Cell Dynamic Imaging System
4.8. Cell Scratch Wound Assay
4.9. Hoechst 33258 Fluorescence Staining
4.10. Annexin V-FITC/PI Apoptosis Detection
4.11. PI Apoptosis Detection and Cell Cycle Detection
4.12. Western Blotting Analysis
4.13. Small Interfering RNA (siRNA) Transfection
4.14. Statistics
Supplementary Materials
Author Contributions
Funding
Institutional Review Board Statement
Informed Consent Statement
Data Availability Statement
Conflicts of Interest
References
- Deo, S.V.S.; Sharma, J.; Kumar, S. GLOBOCAN 2020 Report on Global Cancer Burden: Challenges and Opportunities for Surgical Oncologists. Ann. Surg. Oncol. 2022, 29, 6497–6500. [Google Scholar] [CrossRef] [PubMed]
- Sung, H.; Ferlay, J.; Siegel, R.L.; Laversanne, M.; Soerjomataram, I.; Jemal, A.; Bray, F. Global Cancer Statistics 2020: GLOBOCAN Estimates of Incidence and Mortality Worldwide for 36 Cancers in 185 Countries. CA A Cancer J. Clin. 2021, 71, 209–249. [Google Scholar] [CrossRef] [PubMed]
- Siegel, R.L.; Miller, K.D.; Wagle, N.S.; Jemal, A. Cancer statistics, 2023. CA A Cancer J. Clin. 2023, 73, 17–48. [Google Scholar] [CrossRef]
- Tewari, K.S.; Monk, B.J.; Vergote, I.; Miller, A.; de Melo, A.C.; Kim, H.S.; Kim, Y.M.; Lisyanskaya, A.; Samouelian, V.; Lorusso, D.; et al. Survival with Cemiplimab in Recurrent Cervical Cancer. N. Engl. J. Med. 2022, 386, 544–555. [Google Scholar] [CrossRef]
- Xiong, Y.; Chen, L.; Luo, P. N-Benzylcinnamide induces apoptosis in HPV16 and HPV18 cervical cancer cells via suppression of E6 and E7 protein expression. IUBMB Life 2015, 67, 374–379. [Google Scholar] [CrossRef]
- Nadile, M.; Retsidou, M.I.; Gioti, K.; Beloukas, A.; Tsiani, E. Resveratrol against Cervical Cancer: Evidence from In Vitro and In Vivo Studies. Nutrients 2022, 14, 5273. [Google Scholar] [CrossRef]
- Mahata, S.; Bharti, A.C.; Shukla, S.; Tyagi, A.; Husain, S.A.; Das, B.C. Berberine modulates AP-1 activity to suppress HPV transcription and downstream signaling to induce growth arrest and apoptosis in cervical cancer cells. Mol. Cancer 2011, 10, 34. [Google Scholar] [CrossRef]
- Choudhari, A.S.; Suryavanshi, S.A.; Kaul-Ghanekar, R. The Aqueous Extract of Ficus religiosa Induces Cell Cycle Arrest in Human Cervical Cancer Cell Lines SiHa (HPV-16 Positive) and Apoptosis in HeLa (HPV-18 Positive). PLoS ONE 2013, 8, e70127. [Google Scholar] [CrossRef]
- Moga, M.A.; Balan, A.; Anastasiu, C.V.; Dimienescu, O.G.; Neculoiu, C.D.; Gavris, C. An Overview on the Anticancer Activity of Azadirachta indica (Neem) in Gynecological Cancers. Int. J. Mol. Sci. 2018, 19, 3898. [Google Scholar] [CrossRef]
- Zou, C.; Liu, H.; Feugang, J.M.; Hao, Z.; Chow, H.H.S.; Garcia, F. Green Tea Compound in Chemoprevention of Cervical Cancer. Int. J. Gynecol. Cancer 2010, 20, 617–624. [Google Scholar] [CrossRef]
- Yadav, P.; Vats, R.; Bano, A.; Vashishtha, A.; Bhardwaj, R. A Phytochemicals Approach Towards the Treatment of Cervical Cancer Using Polyphenols and Flavonoids. Asian Pac. J. Cancer Prev. 2022, 23, 261–270. [Google Scholar] [CrossRef]
- Clements, M.A.; Mackenzie, A.M.; Copson, G.R.; Molloy, B.P.J.; Carmichael, N.; Skotnicki, M.L.; Selkirk, P.M. Biology and molecular phylogenetics of Nematoceras sulcatum, a second endemic orchid species from subantarctic Macquarie Island. Polar Biol. 2007, 30, 859–869. [Google Scholar] [CrossRef]
- Paudel, M.R.; Chand, M.B.; Pant, B.; Pant, B. Antioxidant and cytotoxic activities of Dendrobium moniliforme extracts and the detection of related compounds by GC-MS. BMC Complement. Altern. Med. 2018, 18, 134. [Google Scholar] [CrossRef] [PubMed]
- Joshi, P.R.; Paudel, M.R.; Chand, M.B.; Pradhan, S.; Pant, K.K.; Joshi, G.P.; Bohara, M.; Wagner, S.H.; Pant, B.; Pant, B. Cytotoxic effect of selected wild orchids on two different human cancer cell lines. Heliyon 2020, 6, e03991. [Google Scholar] [CrossRef] [PubMed]
- Paudel, M.R.; Chand, M.B.; Pant, B.; Pant, B. Assessment of Antioxidant and Cytotoxic Activities of Extracts of Dendrobium crepidatum. Biomolecules 2019, 9, 478. [Google Scholar] [CrossRef] [PubMed]
- Wang, Y.H. Traditional uses, chemical constituents, pharmacological activities, and toxicological effects of Dendrobium leaves: A review. J. Ethnopharmacol. 2021, 270, 113851. [Google Scholar] [CrossRef] [PubMed]
- Gali-Muhtasib, H.; Hmadi, R.; Kareh, M.; Tohme, R.; Darwiche, N. Cell death mechanisms of plant-derived anticancer drugs: Beyond apoptosis. Apoptosis 2015, 20, 1531–1562. [Google Scholar] [CrossRef]
- Prasad, R.; Rana, N.K.; Koch, B. Dendrobium chrysanthum ethanolic extract induces apoptosis via p53 up-regulation in HeLa cells and inhibits tumor progression in mice. J. Complement. Integr. Med. 2017, 14, 2016007. [Google Scholar] [CrossRef]
- Phiboonchaiyanan, P.P.; Petpiroon, N.; Sritularak, B.; Chanvorachote, P. Phoyunnanin E Induces Apoptosis of Non-small Cell Lung Cancer Cells via p53 Activation and Down-regulation of Survivin. Anticancer Res. 2018, 38, 6281–6290. [Google Scholar] [CrossRef]
- Tang, H.; Zhao, T.; Sheng, Y.; Zheng, T.; Fu, L.; Zhang, Y. Dendrobium officinale Kimura et Migo: A Review on Its Ethnopharmacology, Phytochemistry, Pharmacology, and Industrialization. Evid. Based Complement. Altern. Med. 2017, 2017, 7436259. [Google Scholar] [CrossRef]
- Chen, D.N.; Wu, Y.P.; Chen, Y.J.; Liu, W.J.; Wang, J.X.; He, F.; Jiang, L. Two new stilbenoids from aerial parts of Flickingeria fimbriata. J. Asian Nat. Prod. Res. 2019, 21, 117–122. [Google Scholar] [CrossRef] [PubMed]
- Liu, L.; Wang, W.; Zhao, Z.; Hu, C.; Tao, L.; Zhang, X. Pholidonone, an active stilbene derivative from Pholidota cantonensis, exhibits pro-apoptotic effect via induction of endoplasmic reticulum stress in human gastric cancer. Food Nutr. Res. 2019, 63, 3553. [Google Scholar] [CrossRef] [PubMed]
- Yang, D.; Cheng, Z.Q.; Yang, L.; Hou, B.; Yang, J.; Li, X.N.; Zi, C.T.; Dong, F.W.; Liu, Z.H.; Zhou, J.; et al. Seco-Dendrobine-Type Alkaloids and Bioactive Phenolics from Dendrobium findlayanum. J. Nat. Prod. 2018, 81, 227–235. [Google Scholar] [CrossRef]
- Zheng, S.; Hu, Y.; Zhao, R.; Zhao, T.; Li, H.; Rao, D.; Chun, Z. Quantitative assessment of secondary metabolites and cancer cell inhibiting activity by high performance liquid chromatography fingerprinting in Dendrobium nobile. J. Chromatogr. B 2020, 1140, 122017. [Google Scholar] [CrossRef] [PubMed]
- Shao, S.Y.; Wang, C.; Han, S.W.; Sun, M.H.; Li, S. Phenanthrenequinone enantiomers with cytotoxic activities from the tubers of Pleione bulbocodioides. Org. Biomol. Chem. 2019, 17, 567–572. [Google Scholar] [CrossRef]
- Zhang, Y.; Zhang, Q.; Xin, W.; Liu, N.; Zhang, H. Nudol, a phenanthrene derivative from Dendrobium nobile, induces cell cycle arrest and apoptosis and inhibits migration in osteosarcoma cells. Drug Des. Dev. Ther. 2019, 13, 2591–2601. [Google Scholar] [CrossRef]
- Sun, M.H.; Ma, X.J.; Shao, S.Y.; Han, S.W.; Jiang, J.W.; Zhang, J.J.; Li, S. Phenanthrene, 9,10-dihydrophenanthrene and bibenzyl enantiomers from Bletilla striata with their antineuroinflammatory and cytotoxic activities. Phytochemistry 2021, 182, 112609. [Google Scholar] [CrossRef]
- Liu, L.; Li, J.; Zeng, K.W.; Jiang, Y.; Tu, P.F. Five New Biphenanthrenes from Cremastra appendiculata. Molecules 2016, 21, 1089. [Google Scholar] [CrossRef]
- Li, B.; Ali, Z.; Chan, M.; Li, J.; Wang, M.; Abe, N.; Wu, C.R.; Khan, I.A.; Wang, W.; Li, S.X. Chemical constituents of Pholidota cantonensis. Phytochemistry 2017, 137, 132–138. [Google Scholar] [CrossRef]
- Ferreira, N.P.; Lucca, D.L.; Diniz, B.V.; Negri, M.F.N.; Milaneze-Gutierre, M.A.; de Oliveira, S.M.; Pomini, A.M. Chemical, chemophenetic, and anticancer studies of Cattleya tigrina. Biochem. Syst. Ecol. 2021, 97, 104303. [Google Scholar] [CrossRef]
- Lv, S.S.; Fu, Y.; Chen, J.; Jiao, Y.; Chen, S.Q. Six phenanthrenes from the roots of Cymbidium faberi Rolfe. and their biological activities. Nat. Prod. Res. 2022, 36, 1170–1181. [Google Scholar] [CrossRef]
- Shi, Y.; Zhang, B.; Lu, Y.; Qian, C.; Feng, Y.; Fang, L.; Ding, Z.; Cheng, D. Antiviral activity of phenanthrenes from the medicinal plant Bletilla striata against influenza A virus. BMC Complement. Altern. Med. 2017, 17, 273. [Google Scholar] [CrossRef]
- Sukphan, P.; Sritularak, B.; Mekboonsonglarp, W.; Lipipun, V.; Likhitwitayawuid, K. Chemical constituents of Dendrobium venustum and their antimalarial and anti-herpetic properties. Nat. Prod. 2014, 9, 825–827. [Google Scholar] [CrossRef]
- Honda, C.; Yamaki, M. Phenanthrenes from Dendrobium plicatile. Phytochemistry 2000, 53, 987–990. [Google Scholar] [CrossRef] [PubMed]
- Estrada, S.; Toscano, R.A.; Mata, R. New phenanthrene derivatives from Maxillaria densa. J. Nat. Prod. 1999, 62, 1175–1178. [Google Scholar] [CrossRef]
- Wu, Y.P.; Liu, W.J.; Zhong, W.J.; Chen, Y.J.; Chen, D.N.; He, F.; Jiang, L. Phenolic compounds from the stems of Flickingeria fimbriata. Nat. Prod. Res. 2017, 31, 1518–1522. [Google Scholar] [CrossRef]
- Guo, X.Y.; Wang, J.; Wang, N.L.; Kitanaka, S.; Yao, X.S. 9,10-dihydrophenanthrene derivatives from Pholidota yunnanensis and scavenging activity on DPPH free radical. J. Asian Nat. Prod. Res. 2007, 9, 165–174. [Google Scholar] [CrossRef] [PubMed]
- Leong, Y.W.; Kang, C.C.; Harrison, L.J.; Powell, A.D. Phenanthrenes, dihydrophenanthrenes and bibenzyls from the orchid Bulbophyllum vaginatum. Phytochemistry 1997, 44, 157–165. [Google Scholar] [CrossRef]
- Li, Y.P.; Qing, C.; Fang, T.T.; Liu, Y.; Chen, Y.G. Chemical constituents of Dendrobium chrysotoxum. Chem. Nat. Compd. 2009, 45, 414–416. [Google Scholar] [CrossRef]
- Kuo, C.Y.; Schelz, Z.; Tóth, B.; Vasas, A.; Ocsovszki, I.; Chang, F.R.; Hohmann, J.; Zupkó, I.; Wang, H.C. Investigation of natural phenanthrenes and the antiproliferative potential of juncusol in cervical cancer cell lines. Phytomedicine 2019, 58, 152770. [Google Scholar] [CrossRef]
- Li, C.K.; Sun, X.C.; Song, Z.J.; Sun, J.W.; Li, Y.; Wang, N.; Zhang, D.; Ye, F.; Dai, J.G. Chemical constituents from the stems of Dendrobium gratiosissimum and their biological activities. Phytochemistry 2022, 201, 113260. [Google Scholar] [CrossRef] [PubMed]
- Stefkó, D.; Kúsz, N.; Szemerédi, N.; Barta, A.; Spengler, G.; Berkecz, R.; Hohmann, J.; Vasas, A. Unique Phenanthrenes from Juncus ensifolius and Their Antiproliferative and Synergistic Effects with the Conventional Anticancer Agent Doxorubicin against Human Cancer Cell Lines. Pharmaceutics 2022, 14, 608. [Google Scholar] [CrossRef] [PubMed]
- Tokala, R.; Thatikonda, S.; Vanteddu, U.S.; Sana, S.; Godugu, C.; Shankaraiah, N. Design and Synthesis of DNA-Interactive β-Carboline–Oxindole Hybrids as Cytotoxic and Apoptosis-Inducing Agents. ChemMedChem 2018, 13, 1909–1922. [Google Scholar] [CrossRef] [PubMed]
- Artymovich, K.; Appledorn, D.M. A Multiplexed Method for Kinetic Measurements of Apoptosis Proliferation Using Live-Content Imaging in Apoptosis Cancer: Methods Protocols; Mor, G., Alvero, A.B., Eds.; Springer: New York, NY, USA, 2015; pp. 35–42. [Google Scholar]
- Gan, L.; Zhu, D.X.; Yang, L.P.; Liu, R.S.; Yan, F.; Zhang, J. Involvement of transcription factor activator protein-2α in doxazosin-induced HeLa cell apoptosis. Acta Pharmacol. Sin. 2008, 29, 465–472. [Google Scholar] [CrossRef] [PubMed]
- Zhang, W.; Zhang, F. Effects of quercetin on proliferation, apoptosis, adhesion and migration, and invasion of HeLa cells. Eur. J. Gynaecol. Oncol. 2009, 30, 60–64. [Google Scholar]
- Gu, F.; Li, L.; Yuan, Q.F.; Li, C.; Li, Z.H. Down-regulation of survivin enhances paclitaxel-induced Hela cell apoptosis. Eur. Rev. Med. Pharmacol. Sci. 2017, 21, 3504–3509. [Google Scholar]
- Yue, D.; Cai, X.; Fan, M.; Zhu, J.; Tian, J.; Wu, L.; Jiang, Q.; Gu, Z. An Alternating Irradiation Strategy-Driven Combination Therapy of PDT and RNAi for Highly Efficient Inhibition of Tumor Growth and Metastasis. Adv. Healthc. Mater. 2021, 10, 2001850. [Google Scholar] [CrossRef]









| Compounds | IC50 Values (μM) | ||||
|---|---|---|---|---|---|
| HeLa (Cervical Cancer) | MCF7 (Breast Cancer) | SK-N-AS (Neuroblastoma) | Capan-2 (Pancreatic Cancer) | Hep G2 (Hepatoma Cancer) | |
| 1 | 21.36 ± 3.05 | 26.73 ± 1.88 | 25.87 ± 4.03 | 26.29 ± 0.24 | 30.85 ± 2.46 |
| 2 | 54.56 ± 0.97 | 25.67 ± 3.04 | 25.60 ± 3.45 | 14.96 ± 0.61 | 10.87 ± 0.55 |
| 3 | >200 | >200 | >200 | >200 | >200 |
| 4 | 113.47 ± 5.32 | 180.05 ± 3.75 | >200 | >200 | >200 |
| 5 | 0.42 ± 0.57 | 61.29 ± 6.01 | 49.89 ± 5.72 | 68.21 ± 0.76 | 0.20 ± 0.12 |
| 6 | 42.20 ± 0.44 | >200 | >200 | >200 | 183.3 ± 2.05 |
| 7 | >200 | >200 | >200 | >200 | >200 |
| 8 | >200 | >200 | >200 | >200 | 174.2 ± 12.35 |
| 9 | 90.66 ± 5.40 | >200 | >200 | >200 | >200 |
| 10 | 58.68 ± 1.68 | 100.1 ± 0.57 | >200 | >200 | >200 |
| 11 | >200 | >200 | >200 | >200 | >200 |
| 12 | 73.91 ± 1.74 | 91.43 ± 6.20 | 100.66 ± 3.35 | 72.83 ± 1.85 | >200 |
| Cisplatin | 7.84 ± 1.01 | 2.75 ± 1.58 | 13.99 ± 3.27 | 24.97 ± 4.13 | 2.28 ± 0.36 |
| Paclitaxel | 2.01 ± 1.0 | 6.77 ± 1.76 | 7.24 ± 0.20 | 76.64 ± 9.75 | 0.21 ± 0.07 |
| NO. | 1H-NMR (J in Hz) | 13C-NMR |
|---|---|---|
| 1 | - | 143.4 |
| 2 | - | 147.5 |
| 3 | 7.17 (1H, d, J = 9.3 Hz, H-3) | 118.2 |
| 4 | 9.09 (1H, d, J = 9.3 Hz, H-4) | 124.3 |
| 4a | 130.7 | |
| 5 | - | 152.8 |
| 4b | 119.5 | |
| 6 | - | 142.7 |
| 7 | - | 150.4 |
| 8 | 7.07 (1H, s, H-8) | 110.1 |
| 8a | 128.4 | |
| 9 | 7.52 (1H, d, J = 9.0 Hz, H-9) | 127.8 |
| 10 | 7.87 (1H, d, J = 9.0 Hz, H-10) | 120.5 |
| 10a | 125.5 | |
| 1-OCH3 | 4.00 (3H, s) | 61.4 |
| 5-OCH3 | 3.93 (3H, s) | 61.4 |
| 6-OCH3 | 3.91 (3H, s) | 60.4 |
Disclaimer/Publisher’s Note: The statements, opinions and data contained in all publications are solely those of the individual author(s) and contributor(s) and not of MDPI and/or the editor(s). MDPI and/or the editor(s) disclaim responsibility for any injury to people or property resulting from any ideas, methods, instructions or products referred to in the content. |
© 2023 by the authors. Licensee MDPI, Basel, Switzerland. This article is an open access article distributed under the terms and conditions of the Creative Commons Attribution (CC BY) license (https://creativecommons.org/licenses/by/4.0/).
Share and Cite
Liang, C.; Zhang, C.; Zhuo, Y.; Gong, B.; Xu, W.; Zhang, G. 1,5,6-Trimethoxy-2,7-dihydroxyphenanthrene from Dendrobium officinale Exhibited Antitumor Activities for HeLa Cells. Int. J. Mol. Sci. 2023, 24, 15375. https://doi.org/10.3390/ijms242015375
Liang C, Zhang C, Zhuo Y, Gong B, Xu W, Zhang G. 1,5,6-Trimethoxy-2,7-dihydroxyphenanthrene from Dendrobium officinale Exhibited Antitumor Activities for HeLa Cells. International Journal of Molecular Sciences. 2023; 24(20):15375. https://doi.org/10.3390/ijms242015375
Chicago/Turabian StyleLiang, Chong, Chonglun Zhang, Yinlin Zhuo, Baocheng Gong, Weizhuo Xu, and Guogang Zhang. 2023. "1,5,6-Trimethoxy-2,7-dihydroxyphenanthrene from Dendrobium officinale Exhibited Antitumor Activities for HeLa Cells" International Journal of Molecular Sciences 24, no. 20: 15375. https://doi.org/10.3390/ijms242015375
APA StyleLiang, C., Zhang, C., Zhuo, Y., Gong, B., Xu, W., & Zhang, G. (2023). 1,5,6-Trimethoxy-2,7-dihydroxyphenanthrene from Dendrobium officinale Exhibited Antitumor Activities for HeLa Cells. International Journal of Molecular Sciences, 24(20), 15375. https://doi.org/10.3390/ijms242015375

