Lenalidomide Promotes Thrombosis Formation, but Does Not Affect Platelet Activation in Multiple Myeloma
Abstract
:1. Introduction
2. Results
2.1. Baseline Clinical Characteristics and Incidence of Thrombotic Events of the Enrolled NDMM Patients
2.2. Lenalidomide Administration Has Effect on Venous Thrombosis Formation in Mice In Vivo
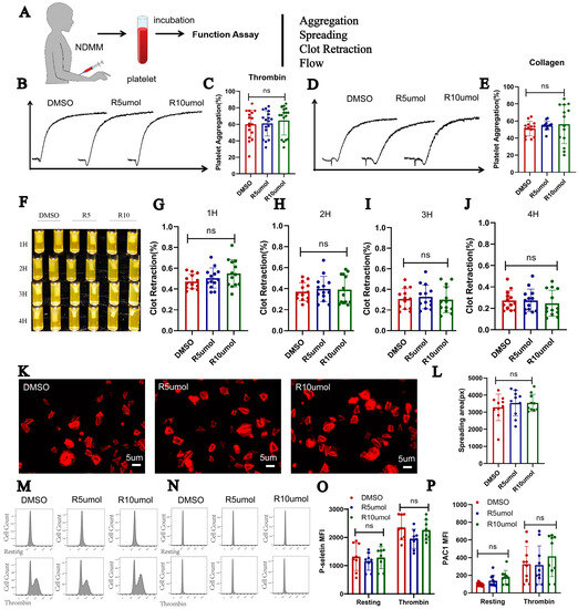
2.3. Lenalidomide Causes Changes in Platelet-Related Parameters in Patients but Does Not Affect Platelet Function In Vitro
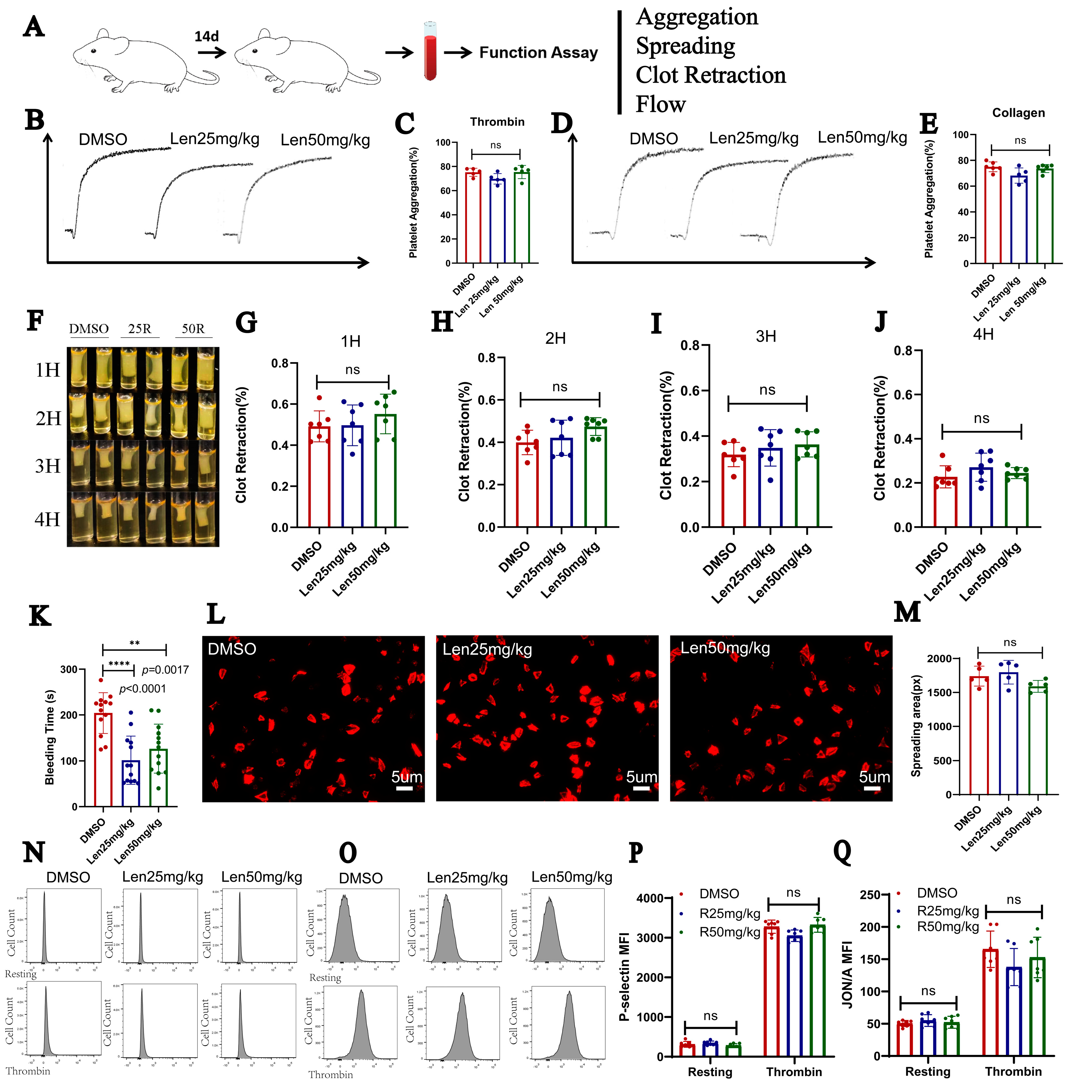
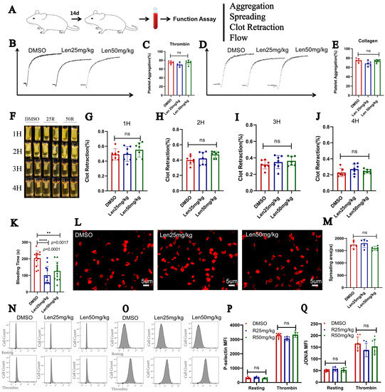
2.4. Lenalidomide Administration Has No Effect on Platelet in Mice In Vivo
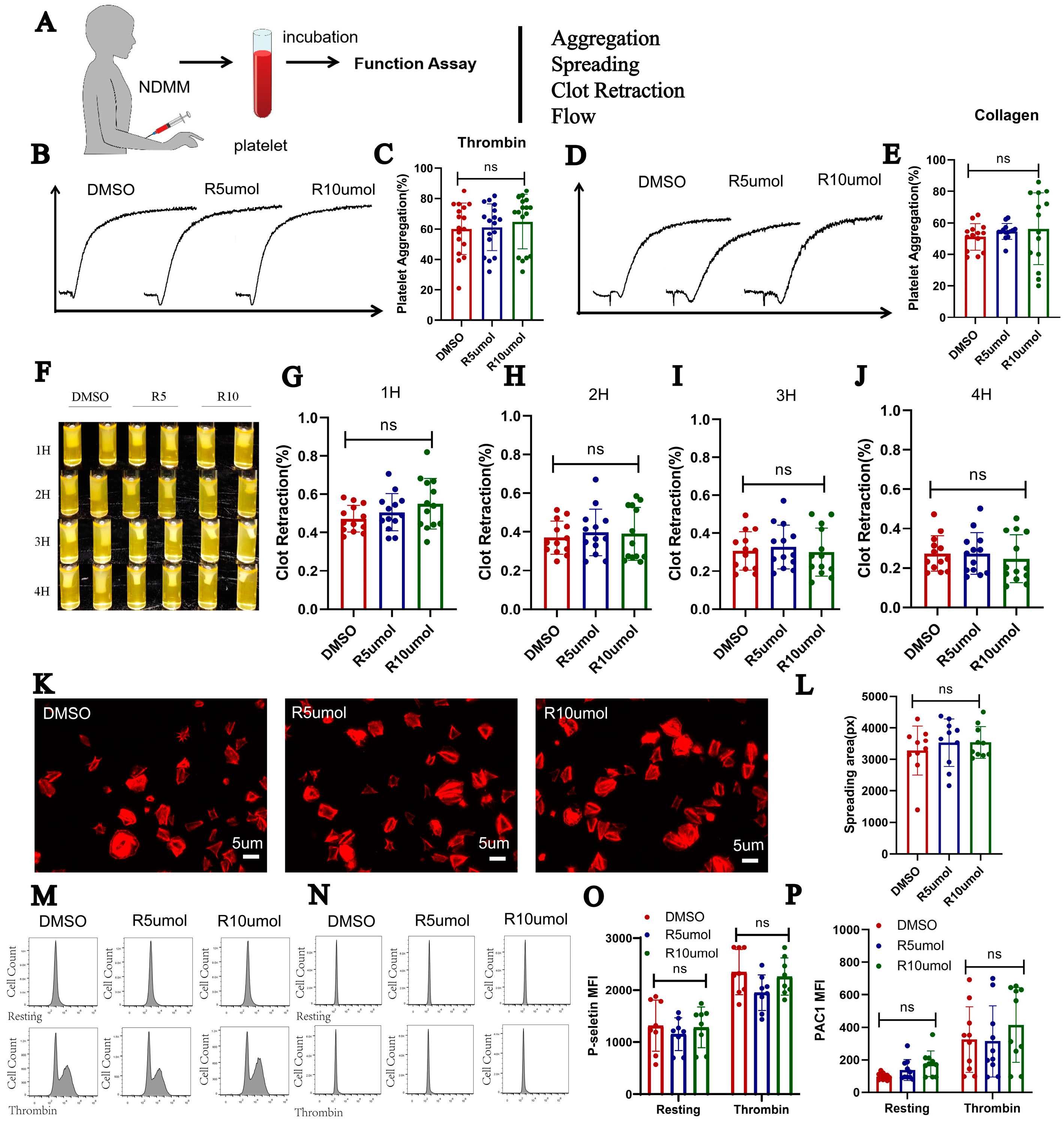
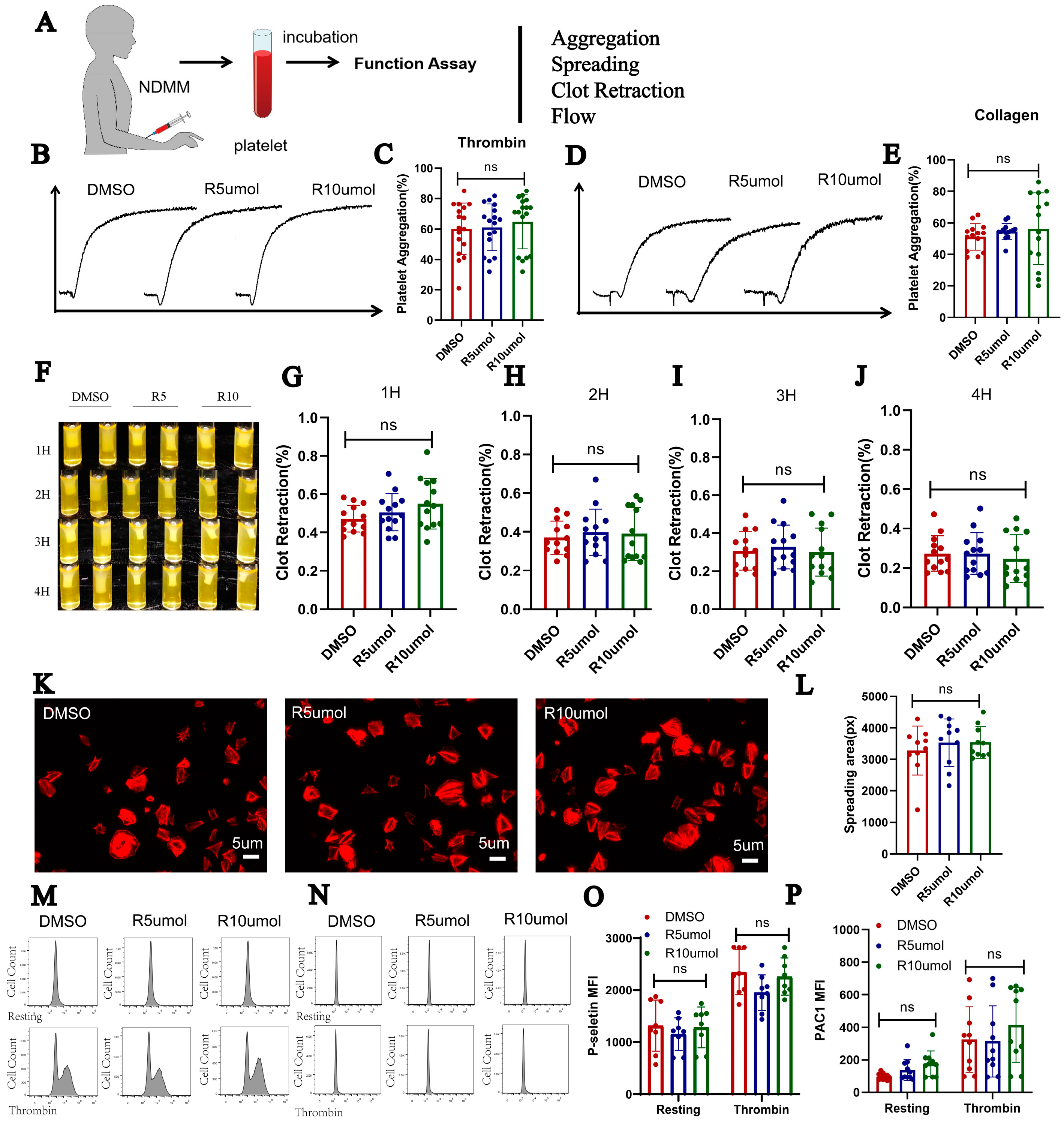
2.5. Lenalidomide Does Not Affect Healthy Donor’s Platelet Functions In Vitro
2.6. Lenalidomide Affects Coagulation Parameters in NDMM Patients
3. Discussion
4. Materials and Methods
4.1. Patients and Clinical Information
4.2. Experimental Design
4.3. Animals
4.4. Drug Administration
4.5. Complete Blood and Washed Platelet Counts
4.6. Platelet Preparation and Aggregation
4.7. Platelet Spreading and Clot Retraction
4.8. Flow Cytometry
4.9. FeCl3-Induced Thrombosis Model and Tail Bleeding
4.10. Experimental DVT Model
4.11. Statistical Analysis
Supplementary Materials
Author Contributions
Funding
Institutional Review Board Statement
Informed Consent Statement
Data Availability Statement
Acknowledgments
Conflicts of Interest
Abbreviations
| VWF | von Willebrand factor |
| DMSO | dimethylsulfoxide |
| MM | multiple myeloma |
| NDMM | newly diagnosed multiple myeloma |
| RRMM | relapsed and refractory multiple myeloma |
| IMiDs | immunomodulatory drugs |
| TEs | thrombotic events |
| ATE | arterial thrombosis events |
| VTE | venous thrombosis events |
| IMWG | International Myeloma Working Group |
| PE | pulmonary embolism |
| DVT | deep vein thrombosis |
| DOAC(s) | direct oral anticoagulant(s) |
| LMWH | low molecular weight heparin |
| ISS | International Staging System |
| ECOG | Eastern Cooperative Oncology Group |
| TxA2 | thromboxane A2 |
References
- Bianchi, G.; Anderson, K.C. Understanding biology to tackle the disease: Multiple myeloma from bench to bedside, and back: Clinical Aspects and Biology of Myeloma. CA Cancer J. Clin. 2014, 64, 422–444. [Google Scholar] [CrossRef]
- Facon, T.; Kumar, S.; Plesner, T.; Orlowski, R.Z.; Moreau, P.; Bahlis, N.; Basu, S.; Nahi, H.; Hulin, C.; Quach, H.; et al. Daratumumab plus Lenalidomide Dexamethasone for Untreated Myeloma. N. Engl. J. Med. 2019, 380, 2104–2115. [Google Scholar] [CrossRef] [PubMed]
- Bradbury, C.A.; Craig, Z.; Cook, G.; Pawlyn, C.; Cairns, D.A.; Hockaday, A.; Paterson, A.; Jenner, M.W.; Jones, J.R.; Drayson, M.T.; et al. Thrombosis in patients with myeloma treated in the Myeloma IX and Myeloma XI phase 3 randomized controlled trials. Blood 2020, 136, 1091–1104. [Google Scholar] [CrossRef]
- Palumbo, A.; Rajkumar, S.V.; Dimopoulos, M.A.; Richardson, P.G.; San Miguel, J.; Barlogie, B.; Harousseau, J.; Zonder, J.A.; Cavo, M.; Zangari, M.; et al. Prevention of thalidomide- and lenalidomide-associated thrombosis in myeloma. Leukemia 2008, 22, 414–423. [Google Scholar] [CrossRef]
- Leclerc, V.; Karlin, L.; Herledan, C.; Marchal, L.; Baudouin, A.; Gouraud, A.; Caffin, A.G.; Larbre, V.; Lazareth, A.; Bachy, E.; et al. Thromboembolic events thromboprophylaxis associated with immunomodulators in multiple myeloma patients: A real-life study. J. Cancer Res. Clin. Oncol. 2022, 148, 975–984. [Google Scholar] [CrossRef] [PubMed]
- Li, P.; Xu, B.; Xu, J.; Wang, Y.; Yang, Y.; Wang, W.; Maihemaiti, A.; Li, J.; Xu, T.; Ren, L.; et al. Thrombosis events in Chinese patients with newly diagnosed multiple myeloma. Clin. Exp. Med. 2023, 1–12. [Google Scholar] [CrossRef]
- Koupenova, M.; Kehrel, B.E.; Corkrey, H.A.; Freedman, J.E. Thrombosis and platelets: An update. Eur. Heart J. 2016, 38, 785–791. [Google Scholar] [CrossRef] [PubMed]
- Furie, B.; Furie, B.C. Mechanisms of Thrombus Formation. N. Engl. J. Med. 2008, 359, 938–949. [Google Scholar] [CrossRef]
- Kim, A.S.; Khorana, A.A.; McCrae, K.R. Mechanisms and biomarkers of cancer-associated thrombosis. Transl. Res. 2020, 225, 33–53. [Google Scholar] [CrossRef]
- Cornell, R.F.; Goldhaber, S.Z.; Engelhardt, B.G.; Moslehi, J.; Jagasia, M.; Harrell, S.; Rubinstein, S.M.; Hall, R.; Wyatt, H.; Piazza, G. Primary prevention of venous thromboembolism with apixaban for multiple myeloma patients receiving immunomodulatory agents. Br. J. Haematol. 2020, 190, 555–561. [Google Scholar] [CrossRef]
- Stewart, A.K. How Thalidomide Works Against Cancer. Science 2014, 343, 256–257. [Google Scholar] [CrossRef] [PubMed]
- Majumder, S.; Sreedhara, S.R.C.; Banerjee, S.; Chatterjee, S. TNF Signaling Beholds Thalidomide Saga: A Review of Mechanistic Role of TNF- Signaling under Thalidomide. Curr. Top. Med. Chem. 2012, 12, 1456–1467. [Google Scholar] [CrossRef] [PubMed]
- Richardson, P.G.; Weller, E.; Jagannath, S.; Avigan, D.E.; Alsina, M.; Schlossman, R.L.; Mazumder, A.; Munshi, N.C.; Ghobrial, I.M.; Doss, D.; et al. Multicenter, Phase I, Dose-Escalation Trial of Lenalidomide Plus Bortezomib for Relapsed and Relapsed/Refractory Multiple Myeloma. J. Clin. Oncol. 2009, 27, 5713–5719. [Google Scholar] [CrossRef] [PubMed]
- Fedele, P.L.; Willis, S.N.; Liao, Y.; Low, M.S.; Rautela, J.; Segal, D.H.; Gong, J.N.; Huntington, N.D.; Shi, W.; Huang, D.C.S.; et al. IMiDs prime myeloma cells for daratumumab-mediated cytotoxicity through loss of Ikaros and Aiolos. Blood 2018, 132, 2166–2178. [Google Scholar] [CrossRef] [PubMed]
- Young, A.; Chapman, O.; Connor, C.; Poole, C.; Rose, P.; Kakkar, A.K. Thrombosis and cancer. Nat. Rev. Clin. Oncol. 2012, 9, 437–449. [Google Scholar] [CrossRef]
- Kristinsson, S.Y.; Fears, T.R.; Gridley, G.; Turesson, I.; Mellqvist, U.-H.; Björkholm, M.; Landgren, O. Deep vein thrombosis after monoclonal gammopathy of undetermined significance and multiple myeloma. Blood 2008, 112, 3582–3586. [Google Scholar] [CrossRef] [PubMed]
- Van Der Meijden, P.E.J.; Heemskerk, J.W.M. Platelet biology and functions: New concepts and clinical perspectives. Nat. Rev. Cardiol. 2019, 16, 166–179. [Google Scholar] [CrossRef]
- Watson, S.P.; Auger, J.M.; McCARTY, O.J.T.; Pearce, A.C. GPVI integrin αIIbβ3 signaling in platelets. J. Thromb. Haemost. 2005, 3, 1752–1762. [Google Scholar] [CrossRef]
- Eckly, A.; Rinckel, J.-Y.; Proamer, F.; Ulas, N.; Joshi, S.; Whiteheart, S.W.; Gachet, C. Respective contributions of single and compound granule fusion to secretion by activated platelets. Blood 2016, 128, 2538–2549. [Google Scholar] [CrossRef]
- Xu, Y.; Ouyang, X.; Yan, L.; Zhang, M.; Hu, Z.; Gu, J.; Fan, X.; Zhang, L.; Zhang, J.; Xue, S.; et al. Sin1 (Stress-Activated Protein Kinase-Interacting Protein) Regulates Ischemia-Induced Microthrombosis Through Integrin αIIbβ3-Mediated Outside-In Signaling and Hypoxia Responses in Platelets. Arterioscler. Thromb. Vasc. Biol. 2018, 38, 2793–2805. [Google Scholar] [CrossRef]
- Mackman, N.; Bergmeier, W.; Stouffer, G.A.; Weitz, J.I. Therapeutic strategies for thrombosis: New targets and approaches. Nat. Rev. Drug Discov. 2020, 19, 333–352. [Google Scholar] [CrossRef] [PubMed]
- Weitz, J.I.; Bates, S.M. New anticoagulants. J. Thromb. Haemost. 2005, 3, 1843–1853. [Google Scholar] [CrossRef] [PubMed]
- Weitz, J.I.; Chan, N.C. Novel antithrombotic strategies for treatment of venous thromboembolism. Blood 2020, 135, 351–359. [Google Scholar] [CrossRef] [PubMed]
- Carrier, M.; Khorana, A.A.; Zwicker, J.I.; Lyman, G.H.; Le Gal, G.; Lee, A.Y.Y. Venous thromboembolism in cancer clinical trials: Recommendation for standardized reporting and analysis. J. Thromb. Haemost. 2012, 10, 2599–2601. [Google Scholar] [CrossRef]
- Johnson, M.; Ramey, E.; Ramwell, P.W. Androgen-mediated sensitivity in platelet aggregation. Am. J. Physiol.-Heart Circ. Physiol. 1977, 232, H381–H385. [Google Scholar] [CrossRef]
- Leng, X.-H.; Hong, S.Y.; Larrucea, S.; Zhang, W.; Li, T.-T.; López, J.A.; Bray, P.F. Platelets of Female Mice Are Intrinsically More Sensitive to Agonists Than Are Platelets of Males. Arterioscler. Thromb. Vasc. Biol. 2004, 24, 376–381. [Google Scholar] [CrossRef]
- Bain, B.J. Platelet count and platelet size in males and females. Scand. J. Haematol. 2009, 35, 77–79. [Google Scholar] [CrossRef]
- Rozewski, D.M.; Herman, S.E.M.; Towns, W.H.; Mahoney, E.; Stefanovski, M.R.; Shin, J.D.; Yang, X.; Gao, Y.; Li, X.; Jarjoura, D.; et al. Pharmacokinetics and Tissue Disposition of Lenalidomide in Mice. AAPS J. 2012, 14, 872–882. [Google Scholar] [CrossRef]
- Najean, Y.; Ardaillou, N.; Dresch, C. Platelet Lifespan. Annu. Rev. Med. 1969, 20, 47. [Google Scholar] [CrossRef]
- Liu, J.; Pestina, T.I.; Berndt, M.C.; Jackson, C.W.; Gartner, T.K. Botrocetin/VWF-induced signaling through GPIb-IX-V produces TxA2 in an αIIbβ3- and aggregation-independent manner. Blood 2005, 106, 2750–2756. [Google Scholar] [CrossRef]
- Flevaris, P.; Li, Z.; Zhang, G.; Zheng, Y.; Liu, J.; Du, X. Two distinct roles of mitogen-activated protein kinases in platelets and a novel Rac1-MAPK–dependent integrin outside-in retractile signaling pathway. Blood 2009, 113, 893–901. [Google Scholar] [CrossRef] [PubMed]
- Xu, Y.; Jiang, H.; Li, L.; Chen, F.; Liu, Y.; Zhou, M.; Wang, J.; Jiang, J.; Li, X.; Fan, X.; et al. Branched-Chain Amino Acid Catabolism Promotes Thrombosis Risk by Enhancing Tropomodulin-3 Propionylation in Platelets. Circulation 2020, 142, 49–64. [Google Scholar] [CrossRef] [PubMed]
- Brill, A.; Fuchs, T.A.; Chauhan, A.K.; Yang, J.J.; De Meyer, S.F.; Köllnberger, M.; Wakefield, T.W.; Lämmle, B.; Massberg, S.; von Wagner, D.D. Willebrand factor–mediated platelet adhesion is critical for deep vein thrombosis in mouse models. Blood 2011, 117, 1400–1407. [Google Scholar] [CrossRef] [PubMed]





| Level | Number | Percent (%) | |
|---|---|---|---|
| Number | 169 | ||
| Age (median (range)) | 65 | 32–87 | |
| Age | <65 | 81 | 47.9 |
| ≥65 | 88 | 52.1 | |
| Gender | Female | 65 | 38.5 |
| Male | 104 | 61.5 | |
| ISS | I | 51 | 30.2 |
| II | 55 | 32.5 | |
| III | 63 | 37.3 | |
| RISS | I | 15 | 8.9 |
| II | 111 | 65.7 | |
| III | 43 | 25.4 | |
| IFE type | IgG | 90 | 53.3 |
| IgA | 48 | 28.4 | |
| IgD | 8 | 4.7 | |
| Light chain | 18 | 10.6 | |
| Non-secretor | 5 | 3 | |
| Anticoagulation therapy | 164 | 97 | |
| ASA | 157 | 95.7 | |
| Rivaroxaban | 3 | 1.8 | |
| Clopidogrel | 1 | 0.6 | |
| Warfarin | 3 | 1.8 | |
| Cytogenetics | 150 | 88.8 | |
| Del17p | 15 | 10 | |
| t (4;14) | 27 | 18.1 | |
| t (14;16) | 2 | 1.2 | |
| t (11;14) | 24 | 16.1 | |
| Gain1q21 | 85 | 57 | |
| ECOG (%) | 0–1 | 107 | 63.3 |
| ≥2 | 62 | 36.7 |
| Case | Gender | Age | Isstage | TE | Ecog | Prophylaxis |
|---|---|---|---|---|---|---|
| 1 | Male | 75 | 1 | R DVT | 0 | ASA |
| 2 | Male | 53 | 3 | R DVT | 2 | NA |
| 3 | Male | 81 | 1 | L DVT | 1 | ASA |
| 4 | Male | 70 | 3 | R DVT/MI | 1 | Warfarin |
| 5 | Female | 56 | 3 | PE | 3 | NA |
| 6 | Male | 66 | 2 | B DVT | 1 | ASA |
| 7 | Male | 52 | 2 | B DVT | 1 | ASA |
| 8 | Male | 66 | 3 | R DVT | 1 | Rivaroxaban |
Disclaimer/Publisher’s Note: The statements, opinions and data contained in all publications are solely those of the individual author(s) and contributor(s) and not of MDPI and/or the editor(s). MDPI and/or the editor(s) disclaim responsibility for any injury to people or property resulting from any ideas, methods, instructions or products referred to in the content. |
© 2023 by the authors. Licensee MDPI, Basel, Switzerland. This article is an open access article distributed under the terms and conditions of the Creative Commons Attribution (CC BY) license (https://creativecommons.org/licenses/by/4.0/).
Share and Cite
Li, P.; Xu, B.; Xu, J.; Xu, Y.; Wang, Y.; Chen, C.; Liu, P. Lenalidomide Promotes Thrombosis Formation, but Does Not Affect Platelet Activation in Multiple Myeloma. Int. J. Mol. Sci. 2023, 24, 14097. https://doi.org/10.3390/ijms241814097
Li P, Xu B, Xu J, Xu Y, Wang Y, Chen C, Liu P. Lenalidomide Promotes Thrombosis Formation, but Does Not Affect Platelet Activation in Multiple Myeloma. International Journal of Molecular Sciences. 2023; 24(18):14097. https://doi.org/10.3390/ijms241814097
Chicago/Turabian StyleLi, Panpan, Bei Xu, Jiadai Xu, Yanyan Xu, Yawen Wang, Chen Chen, and Peng Liu. 2023. "Lenalidomide Promotes Thrombosis Formation, but Does Not Affect Platelet Activation in Multiple Myeloma" International Journal of Molecular Sciences 24, no. 18: 14097. https://doi.org/10.3390/ijms241814097
APA StyleLi, P., Xu, B., Xu, J., Xu, Y., Wang, Y., Chen, C., & Liu, P. (2023). Lenalidomide Promotes Thrombosis Formation, but Does Not Affect Platelet Activation in Multiple Myeloma. International Journal of Molecular Sciences, 24(18), 14097. https://doi.org/10.3390/ijms241814097

