Human IgMhiCD300a+ B Cells Are Circulating Marginal Zone Memory B Cells That Respond to Pneumococcal Polysaccharides and Their Frequency Is Decreased in People Living with HIV
Abstract
:1. Introduction
2. Results
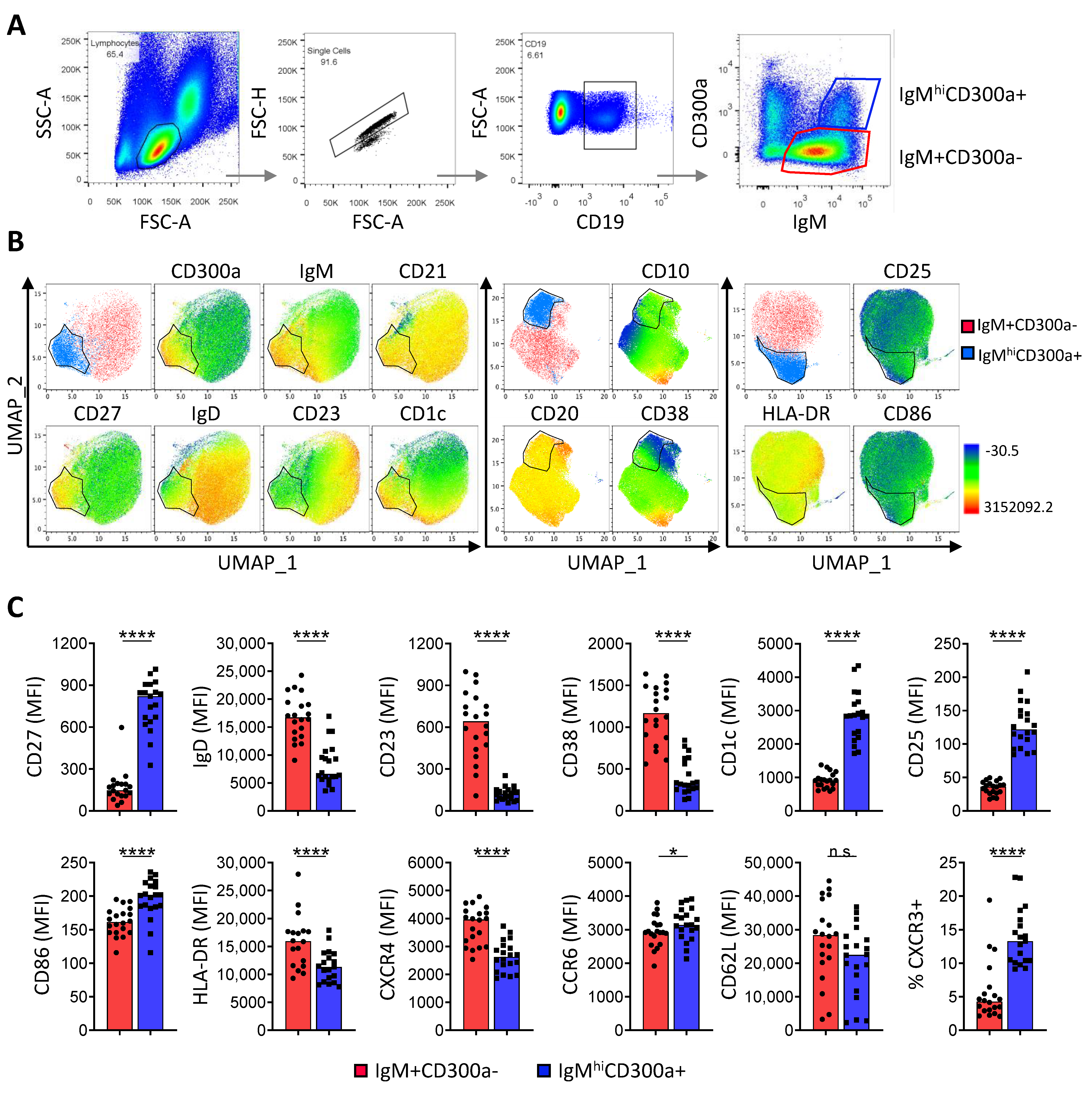
2.1. CD300a Identifies an IgM-Expressing Memory B Cell Subset
2.2. Higher Mutation Frequencies of IgH Receptor in IgMhiCD300a+ B Cells Compared to IgM+CD300a− B Cells
2.3. T Cell-Independent Response in IgMhiCD300a+ B Cells
2.4. Lower Frequencies of IgMhiCD300a+ B Cells in PLWH
3. Discussion
4. Materials and Methods
4.1. Subjects and Samples
4.2. Flow Cytometry
4.3. Cell Sorting and RNA Extraction
4.4. Analysis of the VH Repertoire
4.5. Functional Assays
4.6. Statistical Analysis and Data Representation
Supplementary Materials
Author Contributions
Funding
Institutional Review Board Statement
Informed Consent Statement
Data Availability Statement
Acknowledgments
Conflicts of Interest
References
- Cantoni, C.; Bottino, C.; Augugliaro, R.; Morelli, L.; Marcenaro, E.; Castriconi, R.; Vitale, M.; Pende, D.; Sivori, S.; Millo, R.; et al. Molecular and Functional Characterization of IRp60, a Member of the Immunoglobulin Superfamily That Functions as an Inhibitory Receptor in Human NK Cells. Eur. J. Immunol. 1999, 29, 3148–3159. [Google Scholar] [CrossRef]
- DeBell, K.E.; Simhadri, V.R.; Mariano, J.L.; Borrego, F. Functional Requirements for Inhibitory Signal Transmission by the Immunomodulatory Receptor CD300a. BMC Immunol. 2012, 13, 23. [Google Scholar] [CrossRef] [PubMed]
- Borrego, F. The CD300 Molecules: An Emerging Family of Regulators of the Immune System. Blood 2013, 121, 1951–1960. [Google Scholar] [CrossRef]
- Zenarruzabeitia, O.; Vitallé, J.; Eguizabal, C.; Simhadri, V.R.; Borrego, F. The Biology and Disease Relevance of CD300a, an Inhibitory Receptor for Phosphatidylserine and Phosphatidylethanolamine. J. Immunol. 2015, 194, 5053–5060. [Google Scholar] [CrossRef] [PubMed]
- Vitallé, J.; Terrén, I.; Orrantia, A.; Zenarruzabeitia, O.; Borrego, F. CD300 Receptor Family in Viral Infections. Eur. J. Immunol. 2019, 49, 364–374. [Google Scholar] [CrossRef] [PubMed]
- Anand, A.; Singh, R.; Saini, S.; Mahapatra, B.; Singh, A.; Singh, S.; Singh, R.K. Leishmania Donovani Induces CD300a Expression to Dampen Effector Properties of CD11c+ Dendritic and Antigen Activated CD8+ T Cells. Acta Trop. 2023, 239, 106826. [Google Scholar] [CrossRef] [PubMed]
- Singh, R.; Anand, A.; Rawat, A.K.; Saini, S.; Mahapatra, B.; Singh, N.K.; Mishra, A.K.; Singh, S.; Singh, N.; Kishore, D.; et al. CD300a Receptor Blocking Enhances Early Clearance of Leishmania Donovani from Its Mammalian Host Through Modulation of Effector Functions of Phagocytic and Antigen Experienced T Cells. Front. Immunol. 2022, 12, 793611. [Google Scholar] [CrossRef]
- Carnec, X.; Meertens, L.; Dejarnac, O.; Perera-Lecoin, M.; Hafirassou, M.L.; Kitaura, J.; Ramdasi, R.; Schwartz, O.; Amara, A. The Phosphatidylserine and Phosphatidylethanolamine Receptor CD300a Binds Dengue Virus and Enhances Infection. J. Virol. 2015, 90, 92–102. [Google Scholar] [CrossRef]
- Grauwet, K.; Vitale, M.; De Pelsmaeker, S.; Jacob, T.; Laval, K.; Moretta, L.; Parodi, M.; Parolini, S.; Cantoni, C.; Favoreel, H.W. Pseudorabies Virus US3 Protein Kinase Protects Infected Cells from NK Cell-Mediated Lysis via Increased Binding of the Inhibitory NK Cell Receptor CD300a. J. Virol. 2016, 90, 1522–1533. [Google Scholar] [CrossRef]
- Isaacson, B.; Baron, M.; Yamin, R.; Bachrach, G.; Levi-Schaffer, F.; Granot, Z.; Mandelboim, O. The Inhibitory Receptor CD300a Is Essential for Neutrophil-Mediated Clearance of Urinary Tract Infection in Mice. Eur. J. Immunol. 2021, 51, 2218–2224. [Google Scholar] [CrossRef]
- Vitallé, J.; Zenarruzabeitia, O.; Terrén, I.; Plana, M.; Guardo, A.C.; Leal, L.; Peña, J.; García, F.; Borrego, F.; Mothe, B.; et al. Monocytes Phenotype and Cytokine Production in Human Immunodeficiency Virus-1 Infected Patients Receiving a Modified Vaccinia Ankara-Based HIV-1 Vaccine: Relationship to CD300 Molecules Expression. Front. Immunol. 2017, 8, 836. [Google Scholar] [CrossRef]
- Vitallé, J.; Terrén, I.; Gamboa-Urquijo, L.; Orrantia, A.; Tarancón-Díez, L.; Genebat, M.; Ruiz-Mateos, E.; Leal, M.; García-Obregón, S.; Zenarruzabeitia, O.; et al. Altered Expression of CD300a Inhibitory Receptor on CD4+ T Cells from Human Immunodeficiency Virus-1-Infected Patients: Association with Disease Progression Markers. Front. Immunol. 2018, 9, 1709. [Google Scholar] [CrossRef]
- Vitallé, J.; Terrén, I.; Orrantia, A.; Pérez-Garay, R.; Vidal, F.; Iribarren, J.A.; Rodríguez, C.; Lirola, A.M.L.; Bernal, E.; Zenarruzabeitia, O.; et al. CD300a Inhibits CD16-Mediated NK Cell Effector Functions in HIV-1-Infected Patients. Cell. Mol. Immunol. 2019, 16, 940–942. [Google Scholar] [CrossRef] [PubMed]
- Vitallé, J.; Tarancón-Díez, L.; Jiménez-Leon, M.R.; Terrén, I.; Orrantia, A.; Roca-Oporto, C.; López-Cortés, L.; Ruiz-Mateos, E.; Zenarruzabeitia, O.; Borrego, F. CD300a Identifies a CD4+ memory T Cell Subset with a Higher Susceptibility to HIV-1 Infection. Aids 2020, 34, 1249–1252. [Google Scholar] [CrossRef] [PubMed]
- Vitallé, J.; Terrén, I.; Gamboa-Urquijo, L.; Orrantia, A.; Tarancón-Díez, L.; Genebat, M.; Leal, M.; Ruiz-Mateos, E.; Borrego, F.; Zenarruzabeitia, O. Polyfunctional HIV-1 Specific Response by CD8+ T Lymphocytes Expressing High Levels of CD300a. Sci. Rep. 2020, 10, 6070. [Google Scholar] [CrossRef] [PubMed]
- Nakahashi-Oda, C.; Tahara-Hanaoka, S.; Shoji, M.; Okoshi, Y.; Nakano-Yokomizo, T.; Ohkohchi, N.; Yasui, T.; Kikutani, H.; Honda, S.; Shibuya, K.; et al. Apoptotic Cells Suppress Mast Cell Inflammatory Responses via the CD300a Immunoreceptor. J. Exp. Med. 2012, 209, 1493–1503. [Google Scholar] [CrossRef]
- Udayanga, K.G.S.; Nakamura, Y.; Nakahashi-Oda, C.; Shibuya, A. Immunoreceptor CD300a on Mast Cells and Dendritic Cells Regulates Neutrophil Recruitment in a Murine Model of Sepsis. Int. Immunol. 2016, 28, 611–615. [Google Scholar] [CrossRef]
- Lankry, D.; Simic, H.; Klieger, Y.; Levi-Schaffer, F.; Jonjic, S.; Mandelboim, O. Expression and Function of CD300 in NK Cells. J. Immunol. 2010, 185, 2877–2886. [Google Scholar] [CrossRef]
- Nakazawa, Y.; Nishiyama, N.; Koizumi, H.; Kanemaru, K.; Nakahashi-Oda, C.; Shibuya, A. Tumor-Derived Extracellular Vesicles Regulate Tumor-Infiltrating Regulatory T Cells via the Inhibitory Immunoreceptor CD300a. eLife 2021, 10, e61999. [Google Scholar] [CrossRef]
- Narayanan, S.; Silva, R.; Peruzzi, G.; Alvarez, Y.; Simhadri, V.R.; Debell, K.; Coligan, J.E.; Borrego, F. Human Th1 Cells That Express CD300a Are Polyfunctional and After Stimulation Up-Regulate the T-Box Transcription Factor Eomesodermin. PLoS ONE 2010, 5, e10636. [Google Scholar] [CrossRef]
- Raggi, F.; Blengio, F.; Eva, A.; Pende, D.; Varesio, L.; Bosco, M.C. Identification of CD300a as a New Hypoxia-Inducible Gene and a Regulator of CCL20 and VEGF Production by Human Monocytes and Macrophages. Innate Immun. 2014, 20, 721–734. [Google Scholar] [CrossRef] [PubMed]
- Valiate, B.V.S.; Alvarez, R.U.; Karra, L.; Queiroz-Júnior, C.M.; Amaral, F.A.; Levi-Schaffer, F.; Teixeira, M.M. The Immunoreceptor CD300a Controls the Intensity of Inflammation and Dysfunction in a Model of Ag-Induced Arthritis in Mice. J. Leukoc. Biol. 2019, 106, 957–966. [Google Scholar] [CrossRef]
- Zenarruzabeitia, O.; Vitallé, J.; García-Obregón, S.; Astigarraga, I.; Eguizabal, C.; Santos, S.; Simhadri, V.R.; Borrego, F. The Expression and Function of Human CD300 Receptors on Blood Circulating Mononuclear Cells Are Distinct in Neonates and Adults. Sci. Rep. 2016, 6, 32693. [Google Scholar] [CrossRef] [PubMed]
- Chen, Z.; Shojaee, S.; Buchner, M.; Geng, H.; Lee, J.W.; Klemm, L.; Titz, B.; Graeber, T.G.; Park, E.; Tan, Y.X.; et al. Signalling Thresholds and Negative B-Cell Selection in Acute Lymphoblastic Leukaemia. Nature 2015, 521, 357–361, Erratum in Nature 2016, 534, 138. [Google Scholar] [CrossRef] [PubMed]
- Silva, R.; Moir, S.; Kardava, L.; Debell, K.; Simhadri, V.R.; Ferrando-Martínez, S.; Leal, M.; Peña, J.; Coligan, J.E.; Borrego, F. CD300a Is Expressed on Human B Cells, Modulates BCR-Mediated Signaling, and Its Expression Is down-Regulated in HIV Infection. Blood 2011, 117, 5870–5880. [Google Scholar] [CrossRef]
- Upasani, V.; Vo, H.T.M.; Auerswald, H.; Laurent, D.; Heng, S.; Duong, V.; Rodenhuis-Zybert, I.A.; Dussart, P.; Cantaert, T. Direct Infection of B Cells by Dengue Virus Modulates B Cell Responses in a Cambodian Pediatric Cohort. Front. Immunol. 2021, 11, 594813. [Google Scholar] [CrossRef]
- Carsetti, R.; Terreri, S.; Conti, M.G.; Fernandez Salinas, A.; Corrente, F.; Capponi, C.; Albano, C.; Piano Mortari, E. Comprehensive Phenotyping of Human Peripheral Blood B Lymphocytes in Healthy Conditions. Cytom. Part A 2022, 101, 131–139. [Google Scholar] [CrossRef]
- Hart, M.; Steel, A.; Clark, S.A.; Moyle, G.; Nelson, M.; Henderson, D.C.; Wilson, R.; Gotch, F.; Gazzard, B.; Kelleher, P. Loss of Discrete Memory B Cell Subsets Is Associated with Impaired Immunization Responses in HIV-1 Infection and May Be a Risk Factor for Invasive Pneumococcal Disease. J. Immunol. 2007, 178, 8212–8220. [Google Scholar] [CrossRef]
- Aranburu, A.; Piano Mortari, E.; Baban, A.; Giorda, E.; Cascioli, S.; Marcellini, V.; Scarsella, M.; Ceccarelli, S.; Corbelli, S.; Cantarutti, N.; et al. Human B-Cell Memory Is Shaped by Age- and Tissue-Specific T-Independent and GC-Dependent Events. Eur. J. Immunol. 2017, 47, 327–344. [Google Scholar] [CrossRef]
- Palm, A.-K.E.; Henry, C. Remembrance of Things Past: Long-Term B Cell Memory After Infection and Vaccination. Front. Immunol. 2019, 10, 1787. [Google Scholar] [CrossRef]
- Capolunghi, F.; Rosado, M.M.; Sinibaldi, M.; Aranburu, A.; Carsetti, R. Why Do We Need IgM Memory B Cells? Immunol. Lett. 2013, 152, 114–120. [Google Scholar] [CrossRef] [PubMed]
- Weller, S.; Braun, M.C.; Tan, B.K.; Rosenwald, A.; Cordier, C.; Conley, M.E.; Plebani, A.; Kumararatne, D.S.; Bonnet, D.; Tournilhac, O.; et al. Human Blood IgM “Memory” B Cells Are Circulating Splenic Marginal Zone B Cells Harboring a Prediversified Immunoglobulin Repertoire. Blood 2004, 104, 3647–3654. [Google Scholar] [CrossRef] [PubMed]
- Rossi, C.M.; Lenti, M.V.; Merli, S.; Di Sabatino, A. Role of IgM Memory B Cells and Spleen Function in COVID-19. Front. Immunol. 2022, 13, 889876. [Google Scholar] [CrossRef] [PubMed]
- Tangye, S.G.; Good, K.L. Human IgM+CD27+ B Cells: Memory B Cells or “Memory” B Cells? J. Immunol. 2007, 179, 13–19. [Google Scholar] [CrossRef]
- Werner-Favre, C.; Bovia, F.; Schneider, P.; Holler, N.; Barnet, M.; Kindler, V.; Tschopp, J.; Zubler, R.H. IgG Subclass Switch Capacity Is Low in Switched and in IgM-Only, but High in IgD+IgM+, Post-Germinal Center (CD27+) Human B Cells. Eur. J. Immunol. 2001, 31, 243–249. [Google Scholar] [CrossRef] [PubMed]
- Akkaya, M.; Kwak, K.; Pierce, S.K. B Cell Memory: Building Two Walls of Protection against Pathogens. Nat. Rev. Immunol. 2020, 20, 229–238. [Google Scholar] [CrossRef]
- Weill, J.-C.; Reynaud, C.-A. IgM Memory B Cells: Specific Effectors of Innate-like and Adaptive Responses. Curr. Opin. Immunol. 2020, 63, 1–6. [Google Scholar] [CrossRef] [PubMed]
- Bautista, D.; Vásquez, C.; Ayala-Ramírez, P.; Téllez-Sosa, J.; Godoy-Lozano, E.; Martínez-Barnetche, J.; Franco, M.; Angel, J. Differential Expression of IgM and IgD Discriminates Two Subpopulations of Human Circulating IgM+IgD+CD27+ B Cells That Differ Phenotypically, Functionally, and Genetically. Front. Immunol. 2020, 11, 736. [Google Scholar] [CrossRef]
- Wu, Y.-C.B.; Kipling, D.; Dunn-Walters, D. The Relationship between CD27 Negative and Positive B Cell Populations in Human Peripheral Blood. Front. Immunol. 2011, 2, 81. [Google Scholar] [CrossRef]
- Weill, J.-C.; Weller, S.; Reynaud, C.-A. Human Marginal Zone B Cells. Annu. Rev. Immunol. 2009, 27, 267–285. [Google Scholar] [CrossRef]
- Seifert, M.; Küppers, R. Molecular Footprints of a Germinal Center Derivation of Human IgM+(IgD+)CD27+ B Cells and the Dynamics of Memory B Cell Generation. J. Exp. Med. 2009, 206, 2659–2669. [Google Scholar] [CrossRef]
- Seifert, M.; Küppers, R. Human Memory B Cells. Leukemia 2016, 30, 2283–2292. [Google Scholar] [CrossRef] [PubMed]
- Klein, U.; Rajewsky, K.; Küppers, R. Human Immunoglobulin (Ig)M+IgD+ Peripheral Blood B Cells Expressing the CD27 Cell Surface Antigen Carry Somatically Mutated Variable Region Genes: CD27 as a General Marker for Somatically Mutated (Memory) B Cells. J. Exp. Med. 1998, 188, 1679–1689. [Google Scholar] [CrossRef] [PubMed]
- Budeus, B.; Schweigle de Reynoso, S.; Przekopowitz, M.; Hoffmann, D.; Seifert, M.; Küppers, R. Complexity of the Human Memory B-Cell Compartment Is Determined by the Versatility of Clonal Diversification in Germinal Centers. Proc. Natl. Acad. Sci. USA 2015, 112, E5281–E5289. [Google Scholar] [CrossRef] [PubMed]
- Sanz, I.; Wei, C.; Jenks, S.A.; Cashman, K.S.; Tipton, C.; Woodruff, M.C.; Hom, J.; Lee, F.E.-H. Challenges and Opportunities for Consistent Classification of Human B Cell and Plasma Cell Populations. Front. Immunol. 2019, 10, 2458. [Google Scholar] [CrossRef]
- Kruetzmann, S.; Rosado, M.M.; Weber, H.; Germing, U.; Tournilhac, O.; Peter, H.-H.; Berner, R.; Peters, A.; Boehm, T.; Plebani, A.; et al. Human Immunoglobulin M Memory B Cells Controlling Streptococcus pneumoniae Infections Are Generated in the Spleen. J. Exp. Med. 2003, 197, 939–945. [Google Scholar] [CrossRef]
- Carsetti, R.; Rosado, M.M.; Donnanno, S.; Guazzi, V.; Soresina, A.; Meini, A.; Plebani, A.; Aiuti, F.; Quinti, I. The Loss of IgM Memory B Cells Correlates with Clinical Disease in Common Variable Immunodeficiency. J. Allergy Clin. Immunol. 2005, 115, 412–417. [Google Scholar] [CrossRef]
- Liu, C.; Richard, K.; Wiggins, M.; Zhu, X.; Conrad, D.H.; Song, W. CD23 Can Negatively Regulate B-Cell Receptor Signaling. Sci. Rep. 2016, 6, 25629. [Google Scholar] [CrossRef]
- Veneri, D.; Ortolani, R.; Franchini, M.; Tridente, G.; Pizzolo, G.; Vella, A. Expression of CD27 and CD23 on Peripheral Blood B Lymphocytes in Humans of Different Ages. Blood Transfus. 2009, 7, 29–34. [Google Scholar] [CrossRef]
- Camponeschi, A.; Kläsener, K.; Sundell, T.; Lundqvist, C.; Manna, P.T.; Ayoubzadeh, N.; Sundqvist, M.; Thorarinsdottir, K.; Gatto, M.; Visentini, M.; et al. Human CD38 Regulates B Cell Antigen Receptor Dynamic Organization in Normal and Malignant B Cells. J. Exp. Med. 2022, 219, e20220201. [Google Scholar] [CrossRef]
- Golinski, M.-L.; Demeules, M.; Derambure, C.; Riou, G.; Maho-Vaillant, M.; Boyer, O.; Joly, P.; Calbo, S. CD11c+ B Cells Are Mainly Memory Cells, Precursors of Antibody Secreting Cells in Healthy Donors. Front. Immunol. 2020, 11, 32. [Google Scholar] [CrossRef] [PubMed]
- Cerutti, A.; Cols, M.; Puga, I. Marginal Zone B Cells: Virtues of Innate-like Antibody-Producing Lymphocytes. Nat. Rev. Immunol. 2013, 13, 118–132. [Google Scholar] [CrossRef] [PubMed]
- Shenoy, G.N.; Chatterjee, P.; Kaw, S.; Mukherjee, S.; Rathore, D.K.; Bal, V.; Rath, S.; George, A. Recruitment of Memory B Cells to Lymph Nodes Remote from the Site of Immunization Requires an Inflammatory Stimulus. J. Immunol. 2012, 189, 521–528. [Google Scholar] [CrossRef] [PubMed]
- Hauser, A.E.; Muehlinghaus, G.; Manz, R.A.; Cassese, G.; Arce, S.; Debes, G.F.; Hamann, A.; Berek, C.; Lindenau, S.; Doerner, T.; et al. Long-Lived Plasma Cells in Immunity and Inflammation. Ann. N. Y. Acad. Sci. 2003, 987, 266–269. [Google Scholar] [CrossRef] [PubMed]
- Hauser, A.E.; Debes, G.F.; Arce, S.; Cassese, G.; Hamann, A.; Radbruch, A.; Manz, R.A. Chemotactic Responsiveness Toward Ligands for CXCR3 and CXCR4 Is Regulated on Plasma Blasts during the Time Course of a Memory Immune Response. J. Immunol. 2002, 169, 1277–1282. [Google Scholar] [CrossRef]
- Muehlinghaus, G.; Cigliano, L.; Huehn, S.; Peddinghaus, A.; Leyendeckers, H.; Hauser, A.E.; Hiepe, F.; Radbruch, A.; Arce, S.; Manz, R.A. Regulation of CXCR3 and CXCR4 Expression during Terminal Differentiation of Memory B Cells into Plasma Cells. Blood 2005, 105, 3965–3971. [Google Scholar] [CrossRef]
- Suan, D.; Kräutler, N.J.; Maag, J.L.; Butt, D.; Bourne, K.; Hermes, J.R.; Avery, D.T.; Young, C.; Statham, A.; Elliott, M.; et al. CCR6 Defines Memory B Cell Precursors in Mouse and Human Germinal Centers, Revealing Light-Zone Location and Predominant Low Antigen Affinity. Immunity 2017, 47, 1142–1153.e4. [Google Scholar] [CrossRef]
- Colombo, M.; Cutrona, G.; Reverberi, D.; Bruno, S.; Ghiotto, F.; Tenca, C.; Stamatopoulos, K.; Hadzidimitriou, A.; Ceccarelli, J.; Salvi, S.; et al. Expression of Immunoglobulin Receptors with Distinctive Features Indicating Antigen Selection by Marginal Zone B Cells from Human Spleen. Mol. Med. 2013, 19, 294–302. [Google Scholar] [CrossRef]
- Chaudhary, N.; Wesemann, D.R. Analyzing Immunoglobulin Repertoires. Front. Immunol. 2018, 9, 462. [Google Scholar] [CrossRef]
- Allman, D.; Wilmore, J.R.; Gaudette, B.T. The Continuing Story of T-Cell Independent Antibodies. Immunol. Rev. 2019, 288, 128–135. [Google Scholar] [CrossRef]
- Honda, S.; Kurita, N.; Miyamoto, A.; Cho, Y.; Usui, K.; Takeshita, K.; Takahashi, S.; Yasui, T.; Kikutani, H.; Kinoshita, T.; et al. Enhanced Humoral Immune Responses against T-Independent Antigens in Fcα/ΜR-Deficient Mice. Proc. Natl. Acad. Sci. USA 2009, 106, 11230–11235. [Google Scholar] [CrossRef] [PubMed]
- Kaji, T.; Ishige, A.; Hikida, M.; Taka, J.; Hijikata, A.; Kubo, M.; Nagashima, T.; Takahashi, Y.; Kurosaki, T.; Okada, M.; et al. Distinct Cellular Pathways Select Germline-Encoded and Somatically Mutated Antibodies into Immunological Memory. J. Exp. Med. 2012, 209, 2079–2097. [Google Scholar] [CrossRef] [PubMed]
- Obukhanych, T.V.; Nussenzweig, M.C. T-Independent Type II Immune Responses Generate Memory B Cells. J. Exp. Med. 2006, 203, 305–310. [Google Scholar] [CrossRef] [PubMed]
- Takemori, T.; Kaji, T.; Takahashi, Y.; Shimoda, M.; Rajewsky, K. Generation of Memory B Cells inside and Outside Germinal Centers. Eur. J. Immunol. 2014, 44, 1258–1264. [Google Scholar] [CrossRef] [PubMed]
- Taylor, J.J.; Pape, K.A.; Jenkins, M.K. A Germinal Center–Independent Pathway Generates Unswitched Memory B Cells Early in the Primary Response. J. Exp. Med. 2012, 209, 597–606. [Google Scholar] [CrossRef]
- Zhang, J.; Liu, Y.-J.; Maclennan, I.C.M.; Gray, D.; Lane, P.J.L. B Cell Memory to Thymus-Independent Antigens Type 1 and Type 2: The Role of Lipopolysaccharide in B Memory Induction. Eur. J. Immunol. 1988, 18, 1417–1424. [Google Scholar] [CrossRef]
- Holodick, N.E.; Rodríguez-Zhurbenko, N.; Hernández, A.M. Defining Natural Antibodies. Front. Immunol. 2017, 8, 872. [Google Scholar] [CrossRef]
- Reyneveld, G.I.; Savelkoul, H.F.J.; Parmentier, H.K. Current Understanding of Natural Antibodies and Exploring the Possibilities of Modulation Using Veterinary Models. A Review. Front. Immunol. 2020, 11, 2139. [Google Scholar] [CrossRef]
- Appelgren, D.; Eriksson, P.; Ernerudh, J.; Segelmark, M. Marginal-Zone B-Cells Are Main Producers of IgM in Humans, and Are Reduced in Patients with Autoimmune Vasculitis. Front. Immunol. 2018, 9, 2242. [Google Scholar] [CrossRef]
- Aranburu, A.; Ceccarelli, S.; Giorda, E.; Lasorella, R.; Ballatore, G.; Carsetti, R. TLR Ligation Triggers Somatic Hypermutation in Transitional B Cells Inducing the Generation of IgM Memory B Cells. J. Immunol. 2010, 185, 7293–7301. [Google Scholar] [CrossRef]
- Doyon-Laliberté, K.; Aranguren, M.; Poudrier, J.; Roger, M. Marginal Zone B-Cell Populations and Their Regulatory Potential in the Context of HIV and Other Chronic Inflammatory Conditions. Int. J. Mol. Sci. 2022, 23, 3372. [Google Scholar] [CrossRef]
- Amu, S.; Tarkowski, A.; Dörner, T.; Bokarewa, M.; Brisslert, M. The Human Immunomodulatory CD25+ B Cell Population Belongs to the Memory B Cell Pool. Scand. J. Immunol. 2007, 66, 77–86. [Google Scholar] [CrossRef] [PubMed]
- Arakawa, H.; Hauschild, J.; Buerstedde, J.-M. Requirement of the Activation-Induced Deaminase (AID) Gene for Immunoglobulin Gene Conversion. Science 2002, 295, 1301–1306. [Google Scholar] [CrossRef]
- Chung, J.B.; Sater, R.A.; Fields, M.L.; Erikson, J.; Monroe, J.G. CD23 Defines Two Distinct Subsets of Immature B Cells Which Differ in Their Responses to T Cell Help Signals. Int. Immunol. 2002, 14, 157–166. [Google Scholar] [CrossRef] [PubMed]
- Palm, A.-K.E.; Kleinau, S. Marginal Zone B Cells: From Housekeeping Function to Autoimmunity? J. Autoimmun. 2021, 119, 102627. [Google Scholar] [CrossRef] [PubMed]
- Yao, Y.; Wang, N.; Chen, C.-L.; Pan, L.; Wang, Z.-C.; Yunis, J.; Chen, Z.-A.; Zhang, Y.; Hu, S.-T.; Xu, X.-Y.; et al. CD23 Expression on Switched Memory B Cells Bridges T-B Cell Interaction in Allergic Rhinitis. Allergy 2020, 75, 2599–2612. [Google Scholar] [CrossRef]
- Cameron, P.U.; Jones, P.; Gorniak, M.; Dunster, K.; Paul, E.; Lewin, S.; Woolley, I.; Spelman, D. Splenectomy Associated Changes in IgM Memory B Cells in an Adult Spleen Registry Cohort. PLoS ONE 2011, 6, e23164. [Google Scholar] [CrossRef]
- Morbach, H.; Eichhorn, E.M.; Liese, J.G.; Girschick, H.J. Reference Values for B Cell Subpopulations from Infancy to Adulthood. Clin. Exp. Immunol. 2010, 162, 271–279. [Google Scholar] [CrossRef]
- Piątosa, B.; Wolska-Kuśnierz, B.; Pac, M.; Siewiera, K.; Gałkowska, E.; Bernatowska, E. B Cell Subsets in Healthy Children: Reference Values for Evaluation of B Cell Maturation Process in Peripheral Blood. Cytom. Part B Clin. Cytom. 2010, 78B, 372–381. [Google Scholar] [CrossRef]
- van Gent, R.; van Tilburg, C.M.; Nibbelke, E.E.; Otto, S.A.; Gaiser, J.F.; Janssens-Korpela, P.L.; Sanders, E.A.M.; Borghans, J.A.M.; Wulffraat, N.M.; Bierings, M.B.; et al. Refined Characterization and Reference Values of the Pediatric T- and B-Cell Compartments. Clin. Immunol. 2009, 133, 95–107. [Google Scholar] [CrossRef]
- Nie, Y.; Waite, J.; Brewer, F.; Sunshine, M.-J.; Littman, D.R.; Zou, Y.-R. The Role of CXCR4 in Maintaining Peripheral B Cell Compartments and Humoral Immunity. J. Exp. Med. 2004, 200, 1145–1156. [Google Scholar] [CrossRef]
- Tabata, H.; Matsuoka, T.; Endo, F.; Nishimura, Y.; Matsushita, S. Ligation of HLA-DR Molecules on B Cells Induces Enhanced Expression of IgM Heavy Chain Genes in Association with Syk Activation. J. Biol. Chem. 2000, 275, 34998–35005. [Google Scholar] [CrossRef] [PubMed]
- Good, K.L.; Avery, D.T.; Tangye, S.G. Resting Human Memory B Cells Are Intrinsically Programmed for Enhanced Survival and Responsiveness to Diverse Stimuli Compared to Naive B Cells. J. Immunol. 2009, 182, 890–901. [Google Scholar] [CrossRef]
- Ly, A.; Liao, Y.; Pietrzak, H.; Ioannidis, L.J.; Sidwell, T.; Gloury, R.; Doerflinger, M.; Triglia, T.; Qin, R.Z.; Groom, J.R.; et al. Transcription Factor T-Bet in B Cells Modulates Germinal Center Polarization and Antibody Affinity Maturation in Response to Malaria. Cell Rep. 2019, 29, 2257–2269.e6. [Google Scholar] [CrossRef] [PubMed]
- Hendricks, J.; Bos, N.A.; Kroese, F.G.M. Heterogeneity of Memory Marginal Zone B Cells. Crit. Rev. Immunol. 2018, 38, 145–158. [Google Scholar] [CrossRef] [PubMed]
- Wu, Y.C.; Kipling, D.; Leong, H.S.; Martin, V.; Ademokun, A.A.; Dunn-Walters, D.K. High-Throughput Immunoglobulin Repertoire Analysis Distinguishes between Human IgM Memory and Switched Memory B-Cell Populations. Blood 2010, 116, 1070–1078. [Google Scholar] [CrossRef]
- Reynaud, C.-A.; Descatoire, M.; Dogan, I.; Huetz, F.; Weller, S.; Weill, J.-C. IgM Memory B Cells: A Mouse/Human Paradox. Cell. Mol. Life Sci. 2012, 69, 1625–1634. [Google Scholar] [CrossRef]
- Capolunghi, F.; Cascioli, S.; Giorda, E.; Rosado, M.M.; Plebani, A.; Auriti, C.; Seganti, G.; Zuntini, R.; Ferrari, S.; Cagliuso, M.; et al. CpG Drives Human Transitional B Cells to Terminal Differentiation and Production of Natural Antibodies. J. Immunol. 2008, 180, 800–808. [Google Scholar] [CrossRef]
- Hendricks, J.; Visser, A.; Dammers, P.M.; Burgerhof, J.G.M.; Bos, N.A.; Kroese, F.G.M. The Formation of Mutated IgM Memory B Cells in Rat Splenic Marginal Zones Is an Antigen Dependent Process. PLoS ONE 2019, 14, e0220933. [Google Scholar] [CrossRef]
- Gurbanov, R. Synthetic Polysaccharide-Based Vaccines: Progress and Achievements. In Polysaccharides; Scrivener Publishing LLC: Beverly, MA, USA, 2021; pp. 683–699. ISBN 9781119711414. [Google Scholar]
- Bruyn, G.A.W.; Zegers, B.J.M.; van Furth, R. Mechanisms of Host Defense against Infection with Streptococcus pneumoniae. Clin. Infect. Dis. 1992, 14, 251–262. [Google Scholar] [CrossRef]
- Ciocca, M.; Zaffina, S.; Fernandez Salinas, A.; Bocci, C.; Palomba, P.; Conti, M.G.; Terreri, S.; Frisullo, G.; Giorda, E.; Scarsella, M.; et al. Evolution of Human Memory B Cells from Childhood to Old Age. Front. Immunol. 2021, 12, 690534. [Google Scholar] [CrossRef]
- Snapper, C.M. Mechanisms Underlying in Vivo Polysaccharide-Specific Immunoglobulin Responses to Intact Extracellular Bacteria. Ann. N. Y. Acad. Sci. 2012, 1253, 92–101. [Google Scholar] [CrossRef] [PubMed]
- Griffioen, A.W.; Rijkers, G.T.; Janssens-Korpela, P.; Zegers, B.J.M. Pneumococcal Polysaccharides Complexed with C3d Bind to Human B Lymphocytes via Complement Receptor Type 2. Infect. Immun. 1991, 59, 1839–1845. [Google Scholar] [CrossRef] [PubMed]
- Tedder, T.F.; Inaoki, M.; Sato, S. The CD19-CD21 Complex Regulates Signal Transduction Thresholds Governing Humoral Immunity and Autoimmunity. Immunity 1997, 6, 107–118. [Google Scholar] [CrossRef] [PubMed]
- Tomlinson, G.; Chimalapati, S.; Pollard, T.; Lapp, T.; Cohen, J.; Camberlein, E.; Stafford, S.; Periselneris, J.; Aldridge, C.; Vollmer, W.; et al. TLR-Mediated Inflammatory Responses to Streptococcus pneumoniae Are Highly Dependent on Surface Expression of Bacterial Lipoproteins. J. Immunol. 2014, 193, 3736–3745. [Google Scholar] [CrossRef] [PubMed]
- Chong; Ikematsu, H.; Kikuchi, K.; Yamamoto, M.; Murata, M.; Nishimura, M.; Nabeshima, S.; Kashiwagi, S.; Hayashi, J. Selective CD27 (Memory) B Cell Reduction and Characteristic B Cell Alteration in Drug-Naive and HAART-Treated HIV Type 1-Infected Patients. AIDS Res. Hum. Retroviruses 2004, 20, 219–226. [Google Scholar] [CrossRef]
- Gupta, S.; Gupta, A. Selective IgM Deficiency—An Underestimated Primary Immunodeficiency. Front. Immunol. 2017, 8, 1056. [Google Scholar] [CrossRef]
- Cortegano, I.; Rodríguez, M.; Hernángómez, S.; Arrabal, A.; Garcia-Vao, C.; Rodríguez, J.; Fernández, S.; Díaz, J.; de la Rosa, B.; Solís, B.; et al. Age-Dependent Nasal Immune Responses in Non-Hospitalized Bronchiolitis Children. Front. Immunol. 2022, 13, 1011607. [Google Scholar] [CrossRef]
- Christley, S.; Levin, M.K.; Toby, I.T.; Fonner, J.M.; Monson, N.L.; Rounds, W.H.; Rubelt, F.; Scarborough, W.; Scheuermann, R.H.; Cowell, L.G. VDJPipe: A Pipelined Tool for Pre-Processing Immune Repertoire Sequencing Data. BMC Bioinform. 2017, 18, 448. [Google Scholar] [CrossRef]
- Lefranc, M.P.; Giudicelli, V.; Duroux, P.; Jabado-Michaloud, J.; Folch, G.; Aouinti, S.; Carillon, E.; Duvergey, H.; Houles, A.; Paysan-Lafosse, T.; et al. IMGT R, the International ImMunoGeneTics Information System R 25 Years On. Nucleic Acids Res. 2015, 43, D413–D422. [Google Scholar] [CrossRef]
- IJspeert, H.; van Schouwenburg, P.A.; van Zessen, D.; Pico-Knijnenburg, I.; Stubbs, A.P.; van der Burg, M. Antigen Receptor Galaxy: A User-Friendly, Web-Based Tool for Analysis and Visualization of T and B Cell Receptor Repertoire Data. J. Immunol. 2017, 198, 4156–4165. [Google Scholar] [CrossRef] [PubMed]




| IgM+CD300a− | IgMhiCD300a+ | |||||||||||
|---|---|---|---|---|---|---|---|---|---|---|---|---|
| Donor | Sorted Population | Num. Seq. | Seq Functionality % (Total/Functional) | Seq Diversity % (Unique/Functional) | RGYW % | WRCY % | Sorted Population | Num. Seq. | Seq Functionality % (Total/Functional) | Seq Diversity % (Unique/Functional) | RGYW % | WRCY % |
| #1 | 126 | 18,670 | 93.15 | 91.92 | 15.1 | 10.8 | 127 | 967 | 83.87 | 62.56 | 20.8 | 14.5 |
| #2 | 128 | 12,121 | 94.1 | 93.51 | 14.9 | 12.6 | 129 | 114 | 98.25 | 71.93 | 18.6 | 18.1 |
| #3 | 130 | 9341 | 93.07 | 89.63 | 14.8 | 10.8 | 131 | 8446 | 93.84 | 89.78 | 20.9 | 16.4 |
| #4 | 132 | 10,137 | 94.54 | 91.73 | 19.3 | 14.6 | 133 | 4396 | 93.63 | 91.22 | 21.2 | 15.9 |
| #5 | 134 | 9047 | 94.86 | 93.03 | 19.2 | 14.8 | 135 | 11,449 | 93.85 | 90.81 | 21.7 | 16.1 |
| #6 | 136 | 7226 | 94.77 | 92.29 | 14.9 | 12 | 137 | 9514 | 93.26 | 89.1 | 21.4 | 15.8 |
| #7 | 138 | 4196 | 91.2 | 90.36 | 16.1 | 11.8 | 139 | 9041 | 92.01 | 89.45 | 21.3 | 16 |
| #8 | 140 | 4736 | 92.8 | 89.25 | 12.3 | 10.9 | 141 | 3503 | 90.24 | 82.47 | 22.7 | 15.5 |
| TOTAL | 75,474 | TOTAL | 47,430 | |||||||||
| Average | 93.5 ± 0.4 | 91.47 ± 0.4 | 15.83 ± 0.8 | 12.29 ± 0.5 | Average | 92.37 ± 1.4 | 83.42 ± 3.7 * | 21.08 ± 0.4 **** | 16.05 ± 0.3 **** | |||
| Naïve PLWH | PLWH on ART | ||||
|---|---|---|---|---|---|
| Median | Range (Min–Max) | Median | Range (Min–Max) | p-Value | |
| Sex | Male: n = 20 Female: n = 0 | - | Male: n = 20 Female: n = 2 | - | |
| Age (years) | 27.5 | (22–49) | 38.5 | (25–60) | * |
| Months since HIV+ | 6 | (0–59) | 40 | (15–123) | **** |
| ART (years) | - | - | 1 | (1–5) | **** |
| Viral load (RNA copies/mL) | 18,245 | (10,471–125,892) | <20 | - | **** |
| CD4+ T cells/mm3 | 502.5 | (292–995) | 570 | (344–1157) | |
| B2M (mg/L) | 2.16 | (1.28–3.05) | 2.15 | (1.47–3.58) | |
| CRP (mg/L) | 1.24 | (0.15–7.22) | 1.56 | (0.17–8.43) | |
Disclaimer/Publisher’s Note: The statements, opinions and data contained in all publications are solely those of the individual author(s) and contributor(s) and not of MDPI and/or the editor(s). MDPI and/or the editor(s) disclaim responsibility for any injury to people or property resulting from any ideas, methods, instructions or products referred to in the content. |
© 2023 by the authors. Licensee MDPI, Basel, Switzerland. This article is an open access article distributed under the terms and conditions of the Creative Commons Attribution (CC BY) license (https://creativecommons.org/licenses/by/4.0/).
Share and Cite
Vitallé, J.; Zenarruzabeitia, O.; Merino-Pérez, A.; Terrén, I.; Orrantia, A.; Pacho de Lucas, A.; Iribarren, J.A.; García-Fraile, L.J.; Balsalobre, L.; Amo, L.; et al. Human IgMhiCD300a+ B Cells Are Circulating Marginal Zone Memory B Cells That Respond to Pneumococcal Polysaccharides and Their Frequency Is Decreased in People Living with HIV. Int. J. Mol. Sci. 2023, 24, 13754. https://doi.org/10.3390/ijms241813754
Vitallé J, Zenarruzabeitia O, Merino-Pérez A, Terrén I, Orrantia A, Pacho de Lucas A, Iribarren JA, García-Fraile LJ, Balsalobre L, Amo L, et al. Human IgMhiCD300a+ B Cells Are Circulating Marginal Zone Memory B Cells That Respond to Pneumococcal Polysaccharides and Their Frequency Is Decreased in People Living with HIV. International Journal of Molecular Sciences. 2023; 24(18):13754. https://doi.org/10.3390/ijms241813754
Chicago/Turabian StyleVitallé, Joana, Olatz Zenarruzabeitia, Aitana Merino-Pérez, Iñigo Terrén, Ane Orrantia, Arantza Pacho de Lucas, José A. Iribarren, Lucio J. García-Fraile, Luz Balsalobre, Laura Amo, and et al. 2023. "Human IgMhiCD300a+ B Cells Are Circulating Marginal Zone Memory B Cells That Respond to Pneumococcal Polysaccharides and Their Frequency Is Decreased in People Living with HIV" International Journal of Molecular Sciences 24, no. 18: 13754. https://doi.org/10.3390/ijms241813754
APA StyleVitallé, J., Zenarruzabeitia, O., Merino-Pérez, A., Terrén, I., Orrantia, A., Pacho de Lucas, A., Iribarren, J. A., García-Fraile, L. J., Balsalobre, L., Amo, L., de Andrés, B., & Borrego, F. (2023). Human IgMhiCD300a+ B Cells Are Circulating Marginal Zone Memory B Cells That Respond to Pneumococcal Polysaccharides and Their Frequency Is Decreased in People Living with HIV. International Journal of Molecular Sciences, 24(18), 13754. https://doi.org/10.3390/ijms241813754

