Inhibition of the Exocyst Complex Attenuates the LRRK2 Pathological Effects
Abstract
1. Introduction
2. Results
2.1. LRRK2 Effect on Exocyst Complex Association Is Likely Dependent on RAB Phosphorylation
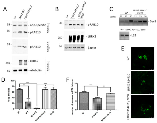
2.2. Effect of Sec8 Over-Expression in LRRK2 Drosophila Models
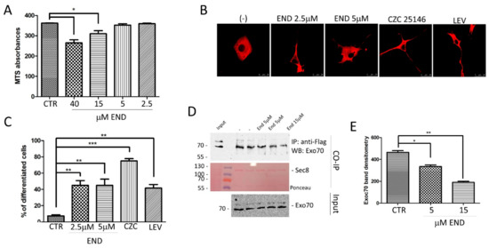
2.3. Effect of Endosidin2 on LRRK2 Pathological Phenotype in Both Cell and Animal Models
2.4. Prolonged Endosidin2 Treatment Reduces the LRRK2 Protein Level
3. Discussion
4. Materials and Methods
4.1. Reagents and Solutions
4.2. Plasmid Constructions
4.3. Cell Lines
4.4. Adenovirus Transduction
4.5. Drosophila Lines
4.6. Evaluation by RT-PCR of dSec8 mRNA Level in Drosophila Transgenic Lines
4.7. Immunoprecipitation
4.8. Western Blot Analysis
4.9. PC12-LRRK2 G2019S Differentiation and Analysis
4.10. Immunofluorescence
4.11. Whole-Mount Immunostaining of the Adult Drosophila Brains
4.12. Climbing Assay
4.13. Statistical Analysis
Supplementary Materials
Author Contributions
Funding
Institutional Review Board Statement
Informed Consent Statement
Data Availability Statement
Acknowledgments
Conflicts of Interest
References
- Healy, D.G.; Falchi, M.; O’Sullivan, S.S.; Bonifati, V.; Durr, A.; Bressman, S.; Brice, A.; Aasly, J.; Zabetian, C.P.; Goldwurm, S.; et al. Phenotype, Genotype, and Worldwide Genetic Penetrance of LRRK2-Associated Parkinson’s Disease: A Case-Control Study. Lancet Neurol. 2008, 7, 583–590. [Google Scholar] [CrossRef] [PubMed]
- Monfrini, E.; Di Fonzo, A. Leucine-Rich Repeat Kinase (LRRK2) Genetics and Parkinson’s Disease. Adv. Neurobiol. 2017, 14, 3–30. [Google Scholar] [CrossRef] [PubMed]
- Bonet-Ponce, L.; Cookson, M.R. LRRK2 Recruitment, Activity, and Function in Organelles. FEBS J. 2022, 289, 6871–6890. [Google Scholar] [CrossRef]
- Henderson, M.X.; Sengupta, M.; Trojanowski, J.Q.; Lee, V.M.Y. Alzheimer’s Disease Tau Is a Prominent Pathology in LRRK2 Parkinson’s Disease. Acta Neuropathol. Commun. 2019, 7, 183. [Google Scholar] [CrossRef] [PubMed]
- Piccoli, G.; Volta, M. LRRK2 along the Golgi and Lysosome Connection: A Jamming Situation. Biochem. Soc. Trans. 2021, 49, 2063–2072. [Google Scholar] [CrossRef]
- Esposito, G.; Ana Clara, F.; Verstreken, P. Synaptic Vesicle Trafficking and Parkinson’s Disease. Dev. Neurobiol. 2012, 72, 134–144. [Google Scholar] [CrossRef]
- Sheehan, P.; Yue, Z. Deregulation of Autophagy and Vesicle Trafficking in Parkinson’s Disease. Neurosci. Lett. 2018, 697, 59–65. [Google Scholar] [CrossRef]
- Malik, A.U.; Karapetsas, A.; Nirujogi, R.S.; Mathea, S.; Chatterjee, D.; Pal, P.; Lis, P.; Taylor, M.; Purlyte, E.; Gourlay, R.; et al. Deciphering the LRRK Code: LRRK1 and LRRK2 Phosphorylate Distinct Rab Proteins and Are Regulated by Diverse Mechanisms. Biochem. J. 2021, 478, 553–578. [Google Scholar] [CrossRef]
- Pfeffer, S.R. LRRK2 Phosphorylation of Rab GTPases in Parkinson’s Disease. FEBS Lett. 2022, 597, 811–818. [Google Scholar] [CrossRef]
- Nguyen, M.; Krainc, D. LRRK2 Phosphorylation of Auxilin Mediates Synaptic Defects in Dopaminergic Neurons from Patients with Parkinson’s Disease. Proc. Natl. Acad. Sci. USA 2018, 115, 5576–5581. [Google Scholar] [CrossRef]
- Pan, P.Y.; Li, X.; Wang, J.; Powell, J.; Wang, Q.; Zhang, Y.; Chen, Z.; Wicinski, B.; Hof, P.; Ryan, T.A.; et al. Parkinson’s Disease Associated LRRK2 Hyperactive Kinase Mutant Disrupts Synaptic Vesicle Trafficking in Ventral Midbrain Neurons. J. Neurosci. 2017, 37, 11366–11376. [Google Scholar] [CrossRef] [PubMed]
- Belluzzi, E.; Gonnelli, A.; Cirnaru, M.D.; Marte, A.; Plotegher, N.; Russo, I.; Civiero, L.; Cogo, S.; Carrion, M.P.; Franchin, C.; et al. LRRK2 Phosphorylates Pre-Synaptic N-Ethylmaleimide Sensitive Fusion (NSF) Protein Enhancing Its ATPase Activity and SNARE Complex Disassembling Rate. Mol. Neurodegener. 2016, 11, 1. [Google Scholar] [CrossRef]
- Matta, S.; Van Kolen, K.; da Cunha, R.; van den Bogaart, G.; Mandemakers, W.; Miskiewicz, K.; De Bock, P.J.; Morais, V.A.; Vilain, S.; Haddad, D.; et al. LRRK2 Controls an EndoA Phosphorylation Cycle in Synaptic Endocytosis. Neuron 2012, 75, 1008–1021. [Google Scholar] [CrossRef]
- Rassu, M.; Del Giudice, M.G.; Sanna, S.; Taymans, J.M.; Morari, M.; Brugnoli, A.; Frassineti, M.; Masala, A.; Esposito, S.; Galioto, M.; et al. Role of LRRK2 in the Regulation of Dopamine Receptor Trafficking. PLoS ONE 2017, 12, e0179082. [Google Scholar] [CrossRef]
- Beccano-Kelly, D.A.; Volta, M.; Munsie, L.N.; Paschall, S.A.; Tatarnikov, I.; Co, K.; Chou, P.; Cao, L.P.; Bergeron, S.; Mitchell, E.; et al. LRRK2 Overexpression Alters Glutamatergic Presynaptic Plasticity, Striatal Dopamine Tone, Postsynaptic Signal Transduction, Motor Activity and Memory. Hum. Mol. Genet. 2015, 24, 1336–1349. [Google Scholar] [CrossRef] [PubMed]
- Matikainen-Ankney, B.A.; Kezunovic, N.; Mesias, R.E.; Tian, Y.; Williams, F.M.; Huntley, G.W.; Benson, D.L. Altered Development of Synapse Structure and Function in Striatum Caused by Parkinson’s Disease-Linked LRRK2-G2019S Mutation. J. Neurosci. 2016, 36, 7128–7141. [Google Scholar] [CrossRef] [PubMed]
- Volta, M.; Beccano-Kelly, D.A.; Paschall, S.A.; Cataldi, S.; MacIsaac, S.E.; Kuhlmann, N.; Kadgien, C.A.; Tatarnikov, I.; Fox, J.; Khinda, J.; et al. Initial Elevations in Glutamate and Dopamine Neurotransmission Decline with Age, as Does Exploratory Behavior, in LRRK2 G2019S Knock-in Mice. eLife 2017, 6, e28377. [Google Scholar] [CrossRef]
- Xiong, Y.; Neifert, S.; Karuppagounder, S.S.; Liu, Q.; Stankowski, J.N.; Lee, B.D.; Ko, H.S.; Lee, Y.; Grima, J.C.; Mao, X.; et al. Robust Kinase- and Age-Dependent Dopaminergic and Norepinephrine Neurodegeneration in LRRK2 G2019S Transgenic Mice. Proc. Natl. Acad. Sci. USA 2018, 115, 1635–1640. [Google Scholar] [CrossRef]
- Khan, S.S.; Sobu, Y.; Dhekne, H.S.; Tonelli, F.; Berndsen, K.; Alessi, D.R.; Pfeffer, S.R. Pathogenic LRRK2 Control of Primary Cilia and Hedgehog Signaling in Neurons and Astrocytes of Mouse Brain. eLife 2021, 10, e67900. [Google Scholar] [CrossRef]
- Wu, B.; Guo, W. The Exocyst at a Glance. J. Cell Sci. 2015, 128, 2957–2964. [Google Scholar] [CrossRef]
- Martin-Urdiroz, M.; Deeks, M.J.; Horton, C.G.; Dawe, H.R.; Jourdain, I. The Exocyst Complex in Health and Disease. Front. Cell Dev. Biol. 2016, 4, 24. [Google Scholar] [CrossRef] [PubMed]
- Lira, M.; Arancibia, D.; Orrego, P.R.; Montenegro-Venegas, C.; Cruz, Y.; Garcia, J.; Leal-Ortiz, S.; Godoy, J.A.; Gundelfinger, E.D.; Inestrosa, N.C.; et al. The Exocyst Component Exo70 Modulates Dendrite Arbor Formation, Synapse Density, and Spine Maturation in Primary Hippocampal Neurons. Mol. Neurobiol. 2019, 56, 4620–4638. [Google Scholar] [CrossRef] [PubMed]
- Koon, A.C.; Chen, Z.S.; Peng, S.; Fung, J.M.S.; Zhang, X.; Lembke, K.M.; Chow, H.K.; Frank, C.A.; Jiang, L.; Lau, K.F.; et al. Drosophila Exo70 Is Essential for Neurite Extension and Survival under Thermal Stress. J. Neurosci. 2018, 38, 8071–8086. [Google Scholar] [CrossRef] [PubMed]
- Friedrich, G.A.; Hildebrand, J.D.; Soriano, P. The Secretory Protein Sec8 Is Required for Paraxial Mesoderm Formation in the Mouse. Dev. Biol. 1997, 192, 364–374. [Google Scholar] [CrossRef] [PubMed]
- Fais, M.; Sanna, G.; Galioto, M.; Nguyen, T.T.D.; Trần, M.U.T.; Sini, P.; Carta, F.; Turrini, F.; Xiong, Y.; Dawson, T.M.; et al. LRRK2 Modulates the Exocyst Complex Assembly by Interacting with Sec8. Cells 2021, 10, 203. [Google Scholar] [CrossRef] [PubMed]
- Das, A.; Guo, W. Rabs and the Exocyst in Ciliogenesis, Tubulogenesis and Beyond. Trends Cell Biol. 2011, 21, 383–386. [Google Scholar] [CrossRef]
- Mei, K.; Guo, W. The Exocyst Complex. Curr. Biol. 2018, 28, R922–R925. [Google Scholar] [CrossRef]
- Guo, W.; Roth, D.; Walch-Solimena, C.; Novick, P. The Exocyst Is an Effector for Sec4p, Targeting Secretory Vesicles to Sites of Exocytosis. EMBO J. 1999, 18, 1071–1080. [Google Scholar] [CrossRef]
- Murthy, M.; Garza, D.; Scheller, R.H.; Schwarz, T.L. Mutations in the Exocyst Component Sec5 Disrupt Neuronal Membrane Traffic, but Neurotransmitter Release Persists. Neuron 2003, 37, 433–447. [Google Scholar] [CrossRef]
- Yamamoto, H.; Sato, A.; Kikuchi, A. Apical Secretion of Wnt1 in Polarized Epithelial Cells Is Regulated by Exocyst-Mediated Trafficking. J. Biochem. 2017, 162, 317–326. [Google Scholar] [CrossRef]
- Beronja, S.; Laprise, P.; Papoulas, O.; Pellikka, M.; Sisson, J.; Tepass, U. Essential Function of Drosophila Sec6 in Apical Exocytosis of Epithelial Photoreceptor Cells. J. Cell. Biol. 2005, 169, 635–646. [Google Scholar] [CrossRef] [PubMed]
- Giansanti, M.G.; Vanderleest, T.E.; Jewett, C.E.; Sechi, S.; Frappaolo, A.; Fabian, L.; Robinett, C.C.; Brill, J.A.; Loerke, D.; Fuller, M.T.; et al. Exocyst-Dependent Membrane Addition Is Required for Anaphase Cell Elongation and Cytokinesis in Drosophila. PLoS Genet. 2015, 11, e1005632. [Google Scholar] [CrossRef]
- Lopez-Gonzalez, R.; Yang, D.; Pribadi, M.; Kim, T.S.; Krishnan, G.; Choi, S.Y.; Lee, S.; Coppola, G.; Gao, F.-B. Partial Inhibition of the Overactivated Ku80-Dependent DNA Repair Pathway Rescues Neurodegeneration in C9ORF72-ALS/FTD. Proc. Natl. Acad. Sci. USA 2019, 116, 9628–9633. [Google Scholar] [CrossRef] [PubMed]
- Liebl, F.L.W.; Chen, K.; Karr, J.; Sheng, Q.; Featherstone, D.E. Increased Synaptic Microtubules and Altered Synapse Development in Drosophila Sec8 Mutants. BMC Biol. 2005, 3, 27. [Google Scholar] [CrossRef]
- Chernyshova, Y.; Leshchyns’ka, I.; Hsu, S.C.; Schachner, M.; Sytnyk, V. The Neural Cell Adhesion Molecule Promotes FGFR-Dependent Phosphorylation and Membrane Targeting of the Exocyst Complex to Induce Exocytosis in Growth Cones. J. Neurosci. 2011, 31, 3522–3535. [Google Scholar] [CrossRef] [PubMed]
- Sans, N.; Prybylowski, K.; Petralia, R.S.; Chang, K.; Wang, Y.X.; Racca, C.; Vicini, S.; Wenthold, R.J. NMDA Receptor Trafficking through an Interaction between PDZ Proteins and the Exocyst Complex. Nat. Cell Biol. 2003, 5, 520–530. [Google Scholar] [CrossRef] [PubMed]
- Seegobin, S.P.; Heaton, G.R.; Liang, D.; Choi, I.; Blanca Ramirez, M.; Tang, B.; Yue, Z. Progress in LRRK2-Associated Parkinson’s Disease Animal Models. Front. Neurosci. 2020, 14, 674. [Google Scholar] [CrossRef]
- Fellgett, A.; Middleton, C.A.; Munns, J.; Ugbode, C.; Jaciuch, D.; Wilson, L.G.; Chawla, S.; Elliott, C.J.H. Multiple Pathways of LRRK2-G2019S/Rab10 Interaction in Dopaminergic Neurons. J. Park. Dis. 2021, 11, 1805–1820. [Google Scholar] [CrossRef]
- Zhang, C.; Brown, M.Q.; van de Ven, W.; Zhang, Z.M.; Wu, B.; Young, M.C.; Synek, L.; Borchardt, D.; Harrison, R.; Pan, S.; et al. Endosidin2 Targets Conserved Exocyst Complex Subunit EXO70 to Inhibit Exocytosis. Proc. Natl. Acad. Sci. USA 2016, 113, E41–E50. [Google Scholar] [CrossRef]
- Huang, L.; Li, X.; Li, Y.; Yin, X.; Li, Y.; Wu, B.; Mo, H.; Liao, C.J.; Mengiste, T.; Guo, W.; et al. Endosidin2-14 Targets the Exocyst Complex in Plants and Fungal Pathogens to Inhibit Exocytosis. Plant Physiol. 2019, 180, 1756–1770. [Google Scholar] [CrossRef]
- Rassu, M.; Biosa, A.; Galioto, M.; Fais, M.; Sini, P.; Greggio, E.; Piccoli, G.; Crosio, C.; Iaccarino, C. Levetiracetam Treatment Ameliorates LRRK2 Pathological Mutant Phenotype. J. Cell. Mol. Med. 2019, 23, 8505–8510. [Google Scholar] [CrossRef] [PubMed]
- Sanna, G.; Del Giudice, M.G.; Crosio, C.; Iaccarino, C. LRRK2 and Vesicle Trafficking. Biochem. Soc. Trans. 2012, 40, 1117–1122. [Google Scholar] [CrossRef] [PubMed]
- Babbey, C.M.; Bacallao, R.L.; Dunn, K.W. Rab10 Associates with Primary Cilia and the Exocyst Complex in Renal Epithelial Cells. American journal of physiology. Ren. Physiol. 2010, 299, F495–F506. [Google Scholar] [CrossRef]
- Lara Ordónez, A.J.; Fernández, B.; Fdez, E.; Romo-Lozano, M.; Madero-Pérez, J.; Lobbestael, E.; Baekelandt, V.; Aiastui, A.; López de Munaín, A.; Melrose, H.L.; et al. RAB8, RAB10 and RILPL1 Contribute to Both LRRK2 Kinase-Mediated Centrosomal Cohesion and Ciliogenesis Deficits. Hum. Mol. Genet. 2019, 28, 3552–3568. [Google Scholar] [CrossRef]
- Vader, P.; Breakefield, X.O.; Wood, M.J.A. Extracellular Vesicles: Emerging Targets for Cancer Therapy. Trends Mol. Med. 2014, 20, 385–393. [Google Scholar] [CrossRef]
- Ortega, M.A.; Fraile-Martinez, O.; Garcia-Montero, C.; Alvarez-Mon, M.A.; Gomez-Lahoz, A.M.; Albillos, A.; Lahera, G.; Quintero, J.; Monserrat, J.; Guijarro, L.G.; et al. An Updated View of the Importance of Vesicular Trafficking and Transport and Their Role in Immune-Mediated Diseases: Potential Therapeutic Interventions. Membranes 2022, 12, 552. [Google Scholar] [CrossRef]
- Jan, A.; Gonçalves, N.P.; Vaegter, C.B.; Jensen, P.H.; Ferreira, N. The Prion-Like Spreading of Alpha-Synuclein in Parkinson’s Disease: Update on Models and Hypotheses. Int. J. Mol. Sci. 2021, 22, 8338. [Google Scholar] [CrossRef]
- Fussi, N.; Höllerhage, M.; Chakroun, T.; Nykänen, N.-P.; Rösler, T.W.; Koeglsperger, T.; Wurst, W.; Behrends, C.; Höglinger, G.U. Exosomal Secretion of α-Synuclein as Protective Mechanism after Upstream Blockage of Macroautophagy. Cell Death Dis. 2018, 9, 757. [Google Scholar] [CrossRef]
- Von Kleist, L.; Haucke, V. At the Crossroads of Chemistry and Cell Biology: Inhibiting Membrane Traffic by Small Molecules. Traffic 2012, 13, 495–504. [Google Scholar] [CrossRef] [PubMed]
- Migheli, R.; Del Giudice, M.G.; Spissu, Y.; Sanna, G.; Xiong, Y.; Dawson, T.M.; Dawson, V.L.; Galioto, M.; Rocchitta, G.; Biosa, A.; et al. LRRK2 Affects Vesicle Trafficking, Neurotransmitter Extracellular Level and Membrane Receptor Localization. PLoS ONE 2013, 8, e77198. [Google Scholar] [CrossRef]
- Lin, C.H.; Tsai, P.I.; Wu, R.M.; Chien, C.T. LRRK2 G2019S Mutation Induces Dendrite Degeneration through Mislocalization and Phosphorylation of Tau by Recruiting Autoactivated GSK3ss. J. Neurosci. 2010, 30, 13138–13149. [Google Scholar] [CrossRef] [PubMed]




Disclaimer/Publisher’s Note: The statements, opinions and data contained in all publications are solely those of the individual author(s) and contributor(s) and not of MDPI and/or the editor(s). MDPI and/or the editor(s) disclaim responsibility for any injury to people or property resulting from any ideas, methods, instructions or products referred to in the content. |
© 2023 by the authors. Licensee MDPI, Basel, Switzerland. This article is an open access article distributed under the terms and conditions of the Creative Commons Attribution (CC BY) license (https://creativecommons.org/licenses/by/4.0/).
Share and Cite
Ciampelli, C.; Galleri, G.; Puggioni, S.; Fais, M.; Iannotta, L.; Galioto, M.; Becciu, M.; Greggio, E.; Bernardoni, R.; Crosio, C.; et al. Inhibition of the Exocyst Complex Attenuates the LRRK2 Pathological Effects. Int. J. Mol. Sci. 2023, 24, 12656. https://doi.org/10.3390/ijms241612656
Ciampelli C, Galleri G, Puggioni S, Fais M, Iannotta L, Galioto M, Becciu M, Greggio E, Bernardoni R, Crosio C, et al. Inhibition of the Exocyst Complex Attenuates the LRRK2 Pathological Effects. International Journal of Molecular Sciences. 2023; 24(16):12656. https://doi.org/10.3390/ijms241612656
Chicago/Turabian StyleCiampelli, Cristina, Grazia Galleri, Silvia Puggioni, Milena Fais, Lucia Iannotta, Manuela Galioto, Marta Becciu, Elisa Greggio, Roberto Bernardoni, Claudia Crosio, and et al. 2023. "Inhibition of the Exocyst Complex Attenuates the LRRK2 Pathological Effects" International Journal of Molecular Sciences 24, no. 16: 12656. https://doi.org/10.3390/ijms241612656
APA StyleCiampelli, C., Galleri, G., Puggioni, S., Fais, M., Iannotta, L., Galioto, M., Becciu, M., Greggio, E., Bernardoni, R., Crosio, C., & Iaccarino, C. (2023). Inhibition of the Exocyst Complex Attenuates the LRRK2 Pathological Effects. International Journal of Molecular Sciences, 24(16), 12656. https://doi.org/10.3390/ijms241612656

