The Endogenous Dual Retinoid Receptor Agonist Alitretinoin Exhibits Immunoregulatory Functions on Antigen-Presenting Cells
Abstract
1. Introduction
2. Results
2.1. CHE as a Model Disease to Investigate the Effects of Alitretinoin (9-cis RA) on Skin Homeostasis and Inflammation
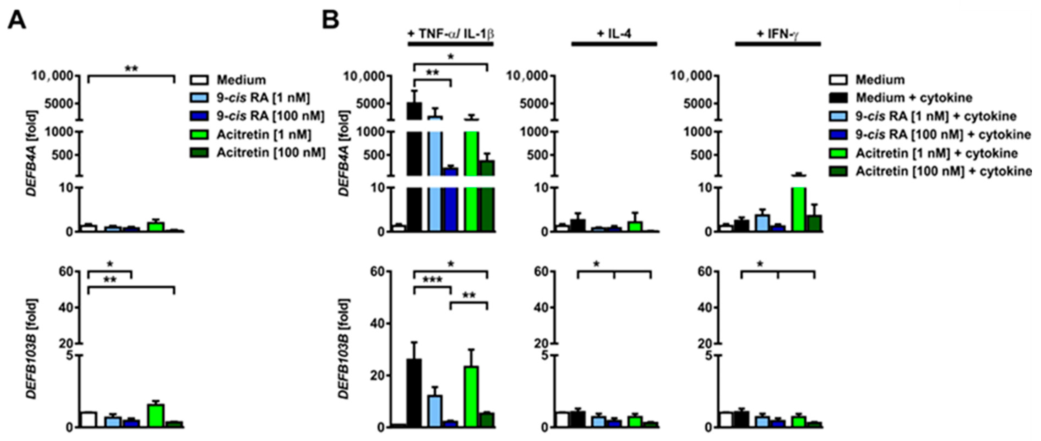
2.2. Effects of Alitretinoin (9-cis RA) on Gene Expression in CHE and Cultured Human Primary Keratinocytes
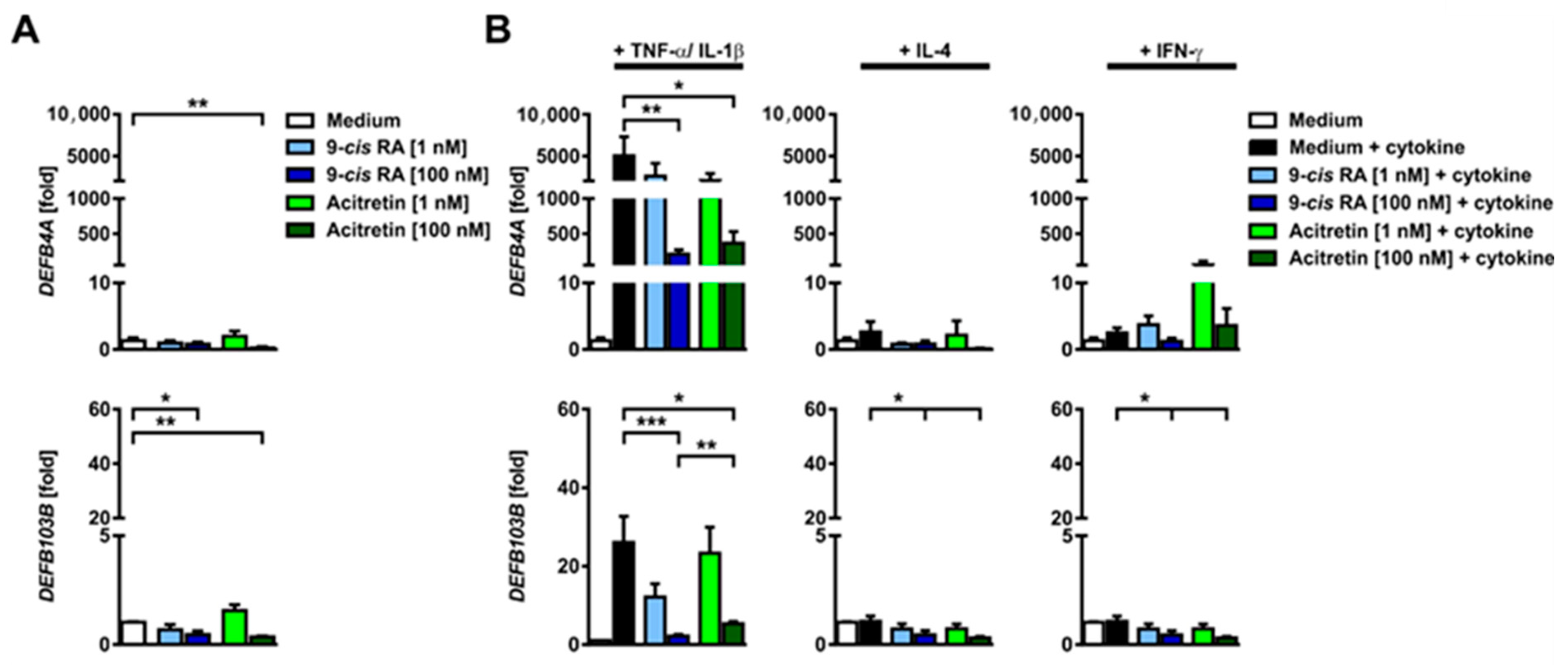
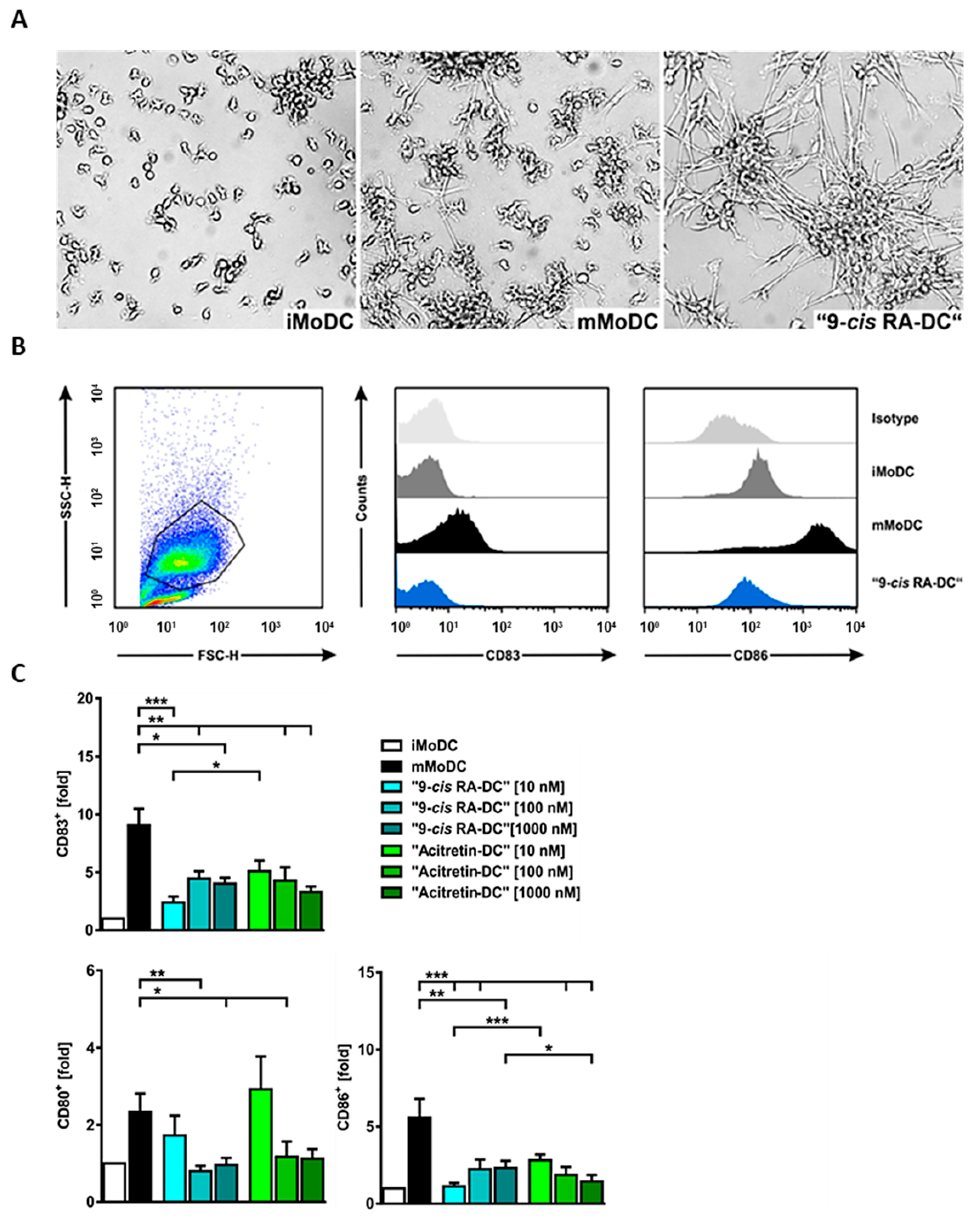
2.3. Morphology, Phenotype and Function of ‘Retinoid-DCs’ Generated from Isolated CD14+ Monocytes
2.4. ‘9-cis RA-DC’ Show Functionally Active Expression of the Ecto-5’-Nucleotidase CD73 In Vitro
2.5. Reduction of Proliferative Response of Allogenic Stimulated CD3+ T Cells by Retinoids
3. Discussion
4. Materials and Methods
4.1. Cell Lines and Reagents
4.2. Isolation of Peripheral Blood Mononuclear Cells (PBMCs), Monocytes and Generation of Monocyte-Derived Dendritic Cells (MoDCs)
4.3. Flow Cytometry Analysis
4.4. RNA Extraction
4.5. cDNA Microarray Analysis
4.6. Quantitative Real Time (qPCR) Analysis
4.7. Primer Design
4.8. ELISA
4.9. Cytokine Array
4.10. Isolation of T Cells
4.11. Mixed Leukocyte Reaction
4.12. CD73 Enzymatic Activity
4.13. RNA Sequencing
4.14. Statistics
Supplementary Materials
Author Contributions
Funding
Institutional Review Board Statement
Informed Consent Statement
Data Availability Statement
Conflicts of Interest
References
- Hall, J.A.; Grainger, J.R.; Spencer, S.P.; Belkaid, Y. The role of retinoic acid in tolerance and immunity. Immunity 2011, 35, 13–22. [Google Scholar] [CrossRef] [PubMed]
- Vivat-Hannah, V.; Zusi, F.C. Retinoids as therapeutic agents: Today and tomorrow. Mini Rev. Med. Chem. 2005, 5, 755–760. [Google Scholar] [CrossRef] [PubMed]
- Mic, F.A.; Molotkov, A.; Benbrook, D.M.; Duester, G. Retinoid activation of retinoic acid receptor but not retinoid X receptor is sufficient to rescue lethal defect in retinoic acid synthesis. Proc. Natl. Acad. Sci. USA 2003, 100, 7135–7140. [Google Scholar] [CrossRef] [PubMed]
- Uray, I.P.; Dmitrovsky, E.; Brown, P.H. Retinoids and rexinoids in cancer prevention: From laboratory to clinic. Semin. Oncol. 2016, 43, 49–64. [Google Scholar] [CrossRef] [PubMed]
- Beckenbach, L.; Baron, J.M.; Merk, H.F.; Löffler, H.; Amann, P.M. Retinoid treatment of skin diseases. Eur. J. Dermatol. 2015, 25, 384–391. [Google Scholar] [CrossRef]
- Szymański, Ł.; Skopek, R.; Palusińska, M.; Schenk, T.; Stengel, S.; Lewicki, S.; Kraj, L.; Kamiński, P.; Zelent, A. Retinoic Acid and Its Derivatives in Skin. Cells 2020, 9, 2660. [Google Scholar] [CrossRef]
- Khalil, S.; Bardawil, T.; Stephan, C.; Darwiche, N.; Abbas, O.; Kibbi, A.G.; Nemer, G.; Kurban, M. Retinoids: A journey from the molecular structures and mechanisms of action to clinical uses in dermatology and adverse effects. J. Dermatol. Treat. 2017, 28, 684–696. [Google Scholar] [CrossRef]
- Iwata, M. The roles of retinoic acid in lymphocyte differentiation. Semin. Immunol. 2009, 21, 1. [Google Scholar] [CrossRef]
- Iwata, M. Retinoic acid production by intestinal dendritic cells and its role in T-cell trafficking. Semin. Immunol. 2009, 21, 8–13. [Google Scholar] [CrossRef]
- Nagy, L.; Szanto, A.; Szatmari, I.; Széles, L. Nuclear hormone receptors enable macrophages and dendritic cells to sense their lipid environment and shape their immune response. Physiol. Rev. 2012, 92, 739–789. [Google Scholar] [CrossRef]
- Cosio, T.; Gaziano, R.; Zuccari, G.; Costanza, G.; Grelli, S.; Di Francesco, P.; Bianchi, L.; Campione, E. Retinoids in Fungal Infections: From Bench to Bedside. Pharmaceuticals 2021, 14, 962. [Google Scholar] [CrossRef] [PubMed]
- Dilworth, F.J.; Chambon, P. Nuclear receptors coordinate the activities of chromatin remodeling complexes and coactivators to facilitate initiation of transcription. Oncogene 2001, 20, 3047–3054. [Google Scholar] [CrossRef] [PubMed]
- Dubin, C.; Del Duca, E.; Guttman-Yassky, E. Drugs for the Treatment of Chronic Hand Eczema: Successes and Key Challenges. Ther. Clin. Risk Manag. 2020, 16, 1319–1332. [Google Scholar] [CrossRef] [PubMed]
- Cosio, T.; Di Prete, M.; Gaziano, R.; Lanna, C.; Orlandi, A.; Di Francesco, P.; Bianchi, L.; Campione, E. Trifarotene: A Current Review and Perspectives in Dermatology. Biomedicines 2021, 9, 237. [Google Scholar] [CrossRef] [PubMed]
- Cheng, J.; Facheris, P.; Ungar, B.; Guttman-Yassky, E. Current emerging and investigational drugs for the treatment of chronic hand eczema. Expert Opin. Investig. Drugs 2022, 31, 843–853. [Google Scholar] [CrossRef]
- Fowler, J.F.; Graff, O.; Hamedani, A.G. A phase 3, randomized, double-blind, placebo-controlled study evaluating the efficacy and safety of alitretinoin (BAL4079) in the treatment of severe chronic hand eczema refractory to potent topical corticosteroid therapy. J. Drugs Dermatol. 2014, 13, 1198–1204. [Google Scholar]
- Jensen, L.E. Targeting the IL-1 family members in skin inflammation. Curr. Opin. Investig. Drugs 2010, 11, 1211–1220. [Google Scholar]
- Danso, M.O.; van Drongelen, V.; Mulder, A.; van Esch, J.; Scott, H.; van Smeden, J.; El Ghalbzouri, A.; Bouwstra, J.A. TNF-α and Th2 cytokines induce atopic dermatitis-like features on epidermal differentiation proteins and stratum corneum lipids in human skin equivalents. J. Investig. Dermatol. 2014, 134, 1941–1950. [Google Scholar] [CrossRef]
- Molin, S.; Merl, J.; Dietrich, K.; Regauer, M.; Flaig, M.; Letulé, V.; Saucke, T.; Herzinger, T.; Ruzicka, T.; Hauck, S. The hand eczema proteome: Imbalance of epidermal barrier proteins. Br. J. Dermatol. 2015, 172, 994–1001. [Google Scholar] [CrossRef]
- Jin, C.-J.; Hong, C.Y.; Takei, M.; Chung, S.-Y.; Park, J.-S.; Pham, T.-N.N.; Choi, S.-J.; Nam, J.-H.; Chung, I.-J.; Kim, H.-J.; et al. All-trans retinoic acid inhibits the differentiation, maturation, and function of human monocyte-derived dendritic cells. Leuk. Res. 2010, 34, 513–520. [Google Scholar] [CrossRef]
- de Sousa-Canavez, J.M.; de Oliveira Massoco, C.; de Moraes-Vasconcelos, D.; Corneta, E.C.; Leite, K.R.; Camara-Lopes, L.H. Retinoic acid inhibits dendritic cell differentiation driven by interleukin-4. Cell. Immunol. 2009, 259, 41–48. [Google Scholar] [CrossRef] [PubMed]
- Fredholm, B.B. Adenosine, an endogenous distress signal, modulates tissue damage and repair. Cell Death Differ. 2007, 14, 1315–1323. [Google Scholar] [PubMed]
- Sevigny, C.P.; Li, L.; Awad, A.S.; Huang, L.; McDuffie, M.; Linden, J.; Lobo, P.I.; Okusa, M.D. Activation of adenosine 2A receptors attenuates allograft rejection and alloantigen recognition. J. Immunol. 2007, 178, 4240–4249. [Google Scholar] [CrossRef] [PubMed]
- Raskovalova, T.; Huang, X.; Sitkovsky, M.; Zacharia, L.C.; Jackson, E.K.; Gorelik, E. G protein-coupled adenosine receptor signaling and lytic function of activated NK cells. J. Immunol. 2005, 175, 4383–4391. [Google Scholar] [CrossRef] [PubMed]
- Koshiba, M.; Kojima, H.; Huang, S.; Apasov, S.; Sitkovsky, M.V. Memory of extracellular adenosine A2A purinergic receptor-mediated signaling in murine T cells. J. Biol. Chem. 1997, 272, 25881–25889. [Google Scholar] [PubMed]
- Huang, S.; Apasov, S.; Koshiba, M.; Sitkovsky, M. Role of A2a extracellular adenosine receptor-mediated signaling in adenosine-mediated inhibition of T-cell activation and expansion. Blood 1997, 90, 1600–1610. [Google Scholar]
- Fyhrquist, N.; Muirhead, G.; Prast-Nielsen, S.; Jeanmougin, M.; Olah, P.; Skoog, T.; Jules-Clement, G.; Feld, M.; Barrientos-Somarribas, M.; Sinkko, H.; et al. Microbe-host interplay in atopic dermatitis and psoriasis. Nat. Commun. 2019, 10, 4703. [Google Scholar]
- Carregaro, F.; Stefanini, A.C.; Henrique, T.; Tajara, E.H. Study of small proline-rich proteins (SPRRs) in health and disease: A review of the literature. Arch. Dermatol. Res. 2013, 305, 857–866. [Google Scholar] [CrossRef]
- Suga, H.; Oka, T.; Sugaya, M.; Sato, Y.; Ishii, T.; Nishida, H.; Ishikawa, S.; Fukayama, M.; Sato, S. Keratinocyte Proline-Rich Protein Deficiency in Atopic Dermatitis Leads to Barrier Disruption. J. Investig. Dermatol. 2019, 139, 1867–1875.e7. [Google Scholar] [CrossRef]
- Pasonen-Seppänen, S.M.; Maytin, E.V.; Törrönen, K.J.; Hyttinen, J.M.; Hascall, V.C.; MacCallum, D.K.; Kultti, A.H.; Jokela, T.A.; Tammi, M.I.; Tammi, R.H. All-trans retinoic acid-induced hyaluronan production and hyperplasia are partly mediated by EGFR signaling in epidermal keratinocytes. J. Investig. Dermatol. 2008, 128, 797–807. [Google Scholar]
- Schinnerling, K.; García-González, P.; Aguillón, J.C. Gene Expression Profiling of Human Monocyte-derived Dendritic Cells-Searching for Molecular Regulators of Tolerogenicity. Front. Immunol. 2015, 6, 528. [Google Scholar] [CrossRef] [PubMed]
- Imai, T.; Baba, M.; Nishimura, M.; Kakizaki, M.; Takagi, S.; Yoshie, O. The T cell-directed CC chemokine TARC is a highly specific biological ligand for CC chemokine receptor 4. J. Biol. Chem. 1997, 272, 15036–15042. [Google Scholar] [CrossRef] [PubMed]
- Yamamoto, J.; Adachi, Y.S.; Onoue, Y.; Okabe, Y.; Itazawa, T.; Toyoda, M.; Seki, T.; Morohashi, M.; Matsushima, K.; Miyawaki, T. Differential expression of the chemokine receptors by the Th1- and Th2-type effector populations within circulating CD4+ T cells. J. Leukoc. Biol. 2000, 68, 568–574. [Google Scholar] [CrossRef]
- Satyam, A.; Khandpur, S.; Sharma, V.K.; Sharma, A. Involvement of T(H)1/T(H)2 cytokines in the pathogenesis of autoimmune skin disease-Pemphigus vulgaris. Immunol. Investig. 2009, 38, 498–509. [Google Scholar] [CrossRef] [PubMed]
- Tao, Y.H.; Yang, Y. Effects of vitamin A on the differentiation, maturation and functions of dendritic cells from cord blood. Chin. J. Pediatr. 2004, 42, 340–343. [Google Scholar]
- Lanier, L.L.; O′Fallon, S.; Somoza, C.; Phillips, J.H.; Linsley, P.S.; Okumura, K.; Ito, D.; Azuma, M. CD80 (B7) and CD86 (B70) provide similar costimulatory signals for T cell proliferation, cytokine production, and generation of CTL. J. Immunol. 1995, 154, 97–105. [Google Scholar] [CrossRef]
- Driver, A.G.; Kukoly, C.A.; Ali, S.; Mustafa, S.J. Adenosine in bronchoalveolar lavage fluid in asthma. Am. Rev. Respir. Dis. 1993, 148, 91–97. [Google Scholar] [CrossRef]
- Blackburn, M.R.; Lee, C.G.; Young, H.W.; Zhu, Z.; Chunn, J.L.; Kang, M.J.; Banerjee, S.K.; Elias, J.A. Adenosine mediates IL-13-induced inflammation and remodeling in the lung and interacts in an IL-13-adenosine amplification pathway. J. Clin. Investig. 2003, 112, 332–344. [Google Scholar] [CrossRef]
- Francois, V.; Shehade, H.; Acolty, V.; Preyat, N.; Delrée, P.; Moser, M.; Oldenhove, G. Intestinal immunopathology is associated with decreased CD73-generated adenosine during lethal infection. Mucosal Immunol. 2015, 8, 773–784. [Google Scholar] [CrossRef]
- Köröskényi, K.; Duró, E.; Pallai, A.; Sarang, Z.; Kloor, D.; Ucker, D.S.; Beceiro, S.; Castrillo, A.; Chawla, A.; Ledent, C.A.; et al. Involvement of adenosine A2A receptors in engulfment-dependent apoptotic cell suppression of inflammation. J. Immunol. 2011, 186, 7144–7155. [Google Scholar] [CrossRef]
- Kerkelä, E.; Laitinen, A.; Räbinä, J.; Valkonen, S.; Takatalo, M.; Larjo, A.; Veijola, J.; Lampinen, M.; Siljander, P.; Lehenkari, P.; et al. Adenosinergic Immunosuppression by Human Mesenchymal Stromal Cells Requires Co-Operation with T cells. Stem Cells 2016, 34, 781–790. [Google Scholar] [CrossRef] [PubMed]
- Burghoff, S.; Gong, X.; Viethen, C.; Jacoby, C.; Flögel, U.; Bongardt, S.; Schorr, A.; Hippe, A.; Homey, B.; Schrader, J. Growth and metastasis of B16-F10 melanoma cells is not critically dependent on host CD73 expression in mice. BMC Cancer 2014, 14, 898. [Google Scholar] [CrossRef] [PubMed]
- Love, M.I.; Huber, W.; Anders, S. Moderated estimation of fold change and dispersion for RNA-seq data with DESeq2. Genome Biol. 2014, 15, 550. [Google Scholar] [CrossRef] [PubMed]
- Kislat, A. The Endogenous Dual Retinoic Acid Receptor Agonist 9-cis Retinoic Acid Downmodulates Antigen-Presenting Cell Functions to Control Immune Responses. Ph.D. dissertation, Faculty of Mathematics and Natural Sciences at the Heinrich Heine University Duesseldorf, Duesseldorf, Germany, 2018. Available online: https://docserv.uni-duesseldorf.de/servlets/DerivateServlet/Derivate-49449/Doktorarbeit_Kislat_24.06.2018%20final.pdf (accessed on 26 March 2023).






Disclaimer/Publisher’s Note: The statements, opinions and data contained in all publications are solely those of the individual author(s) and contributor(s) and not of MDPI and/or the editor(s). MDPI and/or the editor(s) disclaim responsibility for any injury to people or property resulting from any ideas, methods, instructions or products referred to in the content. |
© 2023 by the authors. Licensee MDPI, Basel, Switzerland. This article is an open access article distributed under the terms and conditions of the Creative Commons Attribution (CC BY) license (https://creativecommons.org/licenses/by/4.0/).
Share and Cite
Kislat, A.; Olah, P.; Kuchner, M.; Gerber, P.A.; Schrader, J.; Meller, S.; Homey, B. The Endogenous Dual Retinoid Receptor Agonist Alitretinoin Exhibits Immunoregulatory Functions on Antigen-Presenting Cells. Int. J. Mol. Sci. 2023, 24, 9654. https://doi.org/10.3390/ijms24119654
Kislat A, Olah P, Kuchner M, Gerber PA, Schrader J, Meller S, Homey B. The Endogenous Dual Retinoid Receptor Agonist Alitretinoin Exhibits Immunoregulatory Functions on Antigen-Presenting Cells. International Journal of Molecular Sciences. 2023; 24(11):9654. https://doi.org/10.3390/ijms24119654
Chicago/Turabian StyleKislat, Andreas, Peter Olah, Marcus Kuchner, Peter Arne Gerber, Jürgen Schrader, Stephan Meller, and Bernhard Homey. 2023. "The Endogenous Dual Retinoid Receptor Agonist Alitretinoin Exhibits Immunoregulatory Functions on Antigen-Presenting Cells" International Journal of Molecular Sciences 24, no. 11: 9654. https://doi.org/10.3390/ijms24119654
APA StyleKislat, A., Olah, P., Kuchner, M., Gerber, P. A., Schrader, J., Meller, S., & Homey, B. (2023). The Endogenous Dual Retinoid Receptor Agonist Alitretinoin Exhibits Immunoregulatory Functions on Antigen-Presenting Cells. International Journal of Molecular Sciences, 24(11), 9654. https://doi.org/10.3390/ijms24119654

