The Role of Hedgehog Signaling in the Melanoma Tumor Bone Microenvironment
Abstract
1. Introduction
2. Results
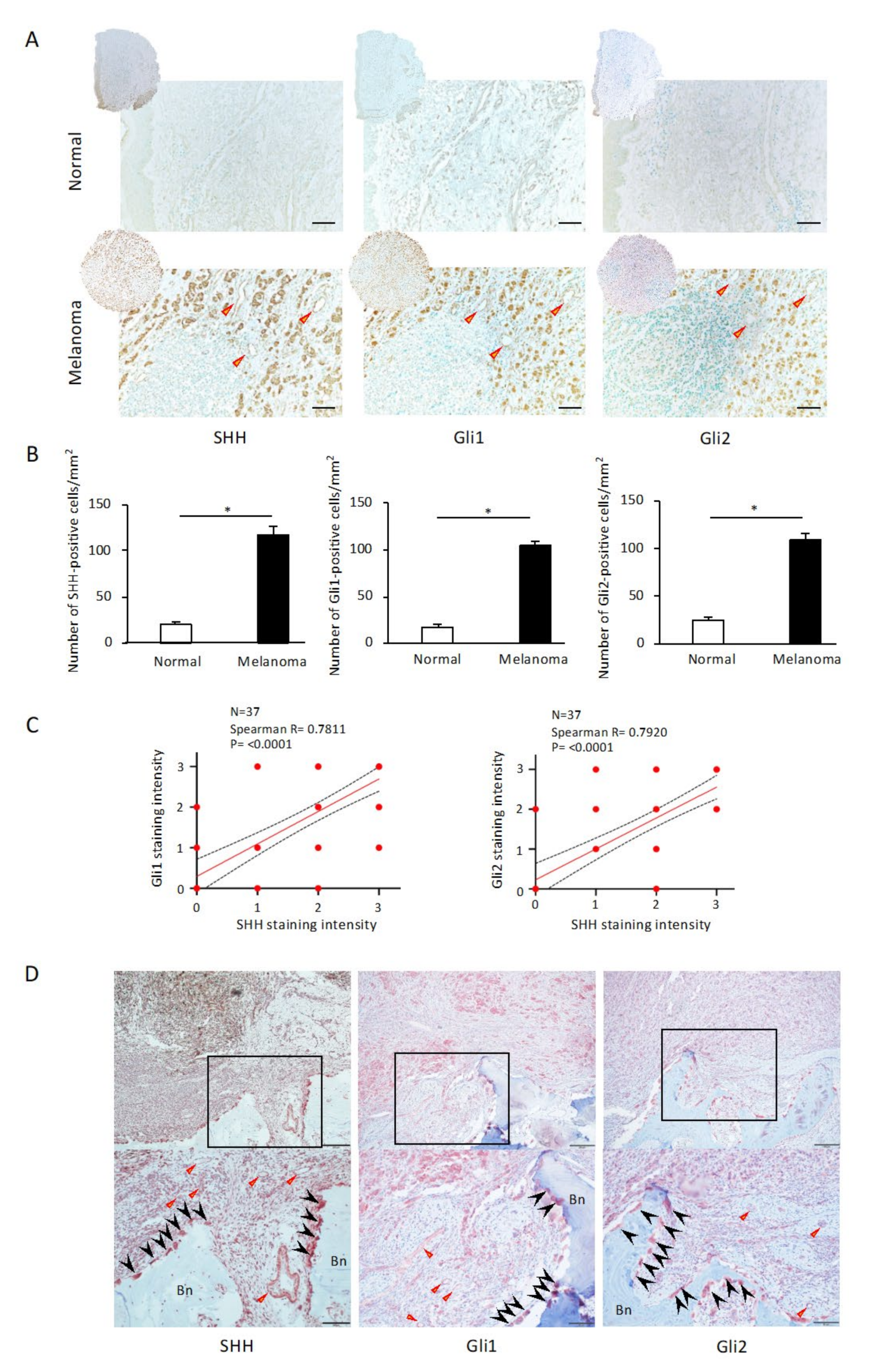
2.1. Immunohistochemical Expressions of SHH, Gli1, and Gli2 in Human Melanoma Samples
2.2. The Effects of GANT61 Treatment on the Cancer Bone Destruction Mouse Model
2.3. The Effect of GANT61 on the Proliferation of B16 Cells
2.4. Comprehensive Gene Expression Analysis
2.5. Identification of Gene Expression Profiles in B16 Cells Exposed to GANT61
2.6. Validation of Microarray Findings with Real-Time PCR
2.7. Pathway Analysis
2.8. GSEA Results
2.9. Proportion of Apoptotic Cells
3. Discussion
4. Materials and Methods
4.1. Tissue Array Analysis
4.2. Patients and Samples
4.3. Cell Lines and Culture Conditions
4.4. Animal Study
4.5. In Vivo Radiography and Measurement of Osteolytic Lesion Areas
4.6. Immunohistochemistry
4.7. TRAP Staining
4.8. Cell Viability Assays
4.9. Gene Expression Microarrays
4.10. Data Analysis and Filter Criteria
4.11. Gene Set Enrichment Analysis (GSEA)
4.12. Real-Time Reverse Transcription-Polymerase Chain Reaction (RT-PCR)
4.13. Flow Cytometry
4.14. Statistical Analysis
Supplementary Materials
Author Contributions
Funding
Institutional Review Board Statement
Informed Consent Statement
Data Availability Statement
Acknowledgments
Conflicts of Interest
References
- Helgadottir, H.; Isaksson, K.; Fritz, I.; Ingvar, C.; Lapins, J.; Höiom, V.; Newton-Bishop, J.; Olsson, H. Multiple Primary Melanoma Incidence Trends over Five Decades: A Nationwide Population-Based Study. J. Natl. Cancer Inst. 2021, 113, 318–328. [Google Scholar] [CrossRef] [PubMed]
- Glitza, I.C.; Smalley, K.S.M.; Brastianos, P.K.; Davies, M.A.; McCutcheon, I.; Liu, J.K.C.; Ahmed, K.A.; Arrington, J.A.; Evernden, B.R.; Smalley, I.; et al. Leptomeningeal Disease in Melanoma Patients: An Update to Treatment, Challenges, and Future Directions. Pigment. Cell Melanoma Res. 2020, 33, 527–541. [Google Scholar] [CrossRef]
- Lim, Y.; Lee, J.; Lee, D.Y. Is the Survival Rate for Acral Melanoma Actually Worse than Other Cutaneous Melanomas? J. Dermatol. 2020, 47, 251–256. [Google Scholar] [CrossRef]
- Melanoma of the Skin—Cancer Stat Facts. Available online: https://seer.cancer.gov/statfacts/html/melan.html (accessed on 10 January 2023).
- Ottaviano, M.; Giunta, E.F.; Marandino, L.; Tortora, M.; Attademo, L.; Bosso, D.; Cardalesi, C.; Fabbrocini, A.; Rosanova, M.; Silvestri, A.; et al. Anorectal and Genital Mucosal Melanoma: Diagnostic Challenges, Current Knowledge and Therapeutic Opportunities of Rare Melanomas. Biomedicines 2022, 10, 150. [Google Scholar] [CrossRef] [PubMed]
- Mucosal Melanoma: New Insights and Therapeutic Options for a Unique and Aggressive Disease. Available online: https://www.cancernetwork.com/view/mucosal-melanoma-new-insights-and-therapeutic-options-unique-and-aggressive-disease (accessed on 10 January 2023).
- Lu, Z.; Zhou, Y.; Nie, G.; Miao, B.; Lu, Y.; Chen, T. Prognostic Nomograms for Predicting Overall Survival and Cancer-Specific Survival in Patients with Head and Neck Mucosal Melanoma. Int. J. Gen. Med. 2022, 15, 2759–2771. [Google Scholar] [CrossRef] [PubMed]
- Chae, Y.S.; Lee, J.Y.; Lee, J.W.; Park, J.Y.; Kim, S.M.; Lee, J.H. Survival of Oral Mucosal Melanoma According to Treatment, Tumour Resection Margin, and Metastases. Br. J. Oral Maxillofac. Surg. 2020, 58, 1097–1102. [Google Scholar] [CrossRef]
- Christopherson, K.; Malyapa, R.S.; Werning, J.W.; Morris, C.G.; Kirwan, J.; Mendenhall, W.M. Radiation Therapy for Mucosal Melanoma of the Head and Neck. Am. J. Clin. Oncol. 2015, 38, 87–89. [Google Scholar] [CrossRef] [PubMed]
- Yi, J.H.; Yi, S.Y.; Lee, H.R.; Lee, S.I.; Lim, D.H.; Kim, J.H.; Park, K.W.; Lee, J. Dacarbazine-Based Chemotherapy as First-Line Treatment in Noncutaneous Metastatic Melanoma: Multicenter, Retrospective Analysis in Asia. Melanoma Res. 2011, 21, 223–227. [Google Scholar] [CrossRef] [PubMed]
- Chang, W.; Lee, S.J.; Park, S.; Choi, M.K.; Hong, J.Y.; Kim, Y.S.; Maeng, C.H.; Jung, H.A.; Kim, S.; Lee, J. Effect of Paclitaxel/Carboplatin Salvage Chemotherapy in Noncutaneous versus Cutaneous Metastatic Melanoma. Melanoma Res. 2013, 23, 147–151. [Google Scholar] [CrossRef] [PubMed]
- Pitakka, M.; Kardamakis, D.; Spyropoulou, D. Comparison of International Guidelines on Mucosal Melanoma of the Head and Neck: A Comprehensive Review of the Role of Radiation Therapy. In Vivo 2016, 30, 165–170. [Google Scholar]
- Ahn, H.J.; Na, I.I.; Park, Y.H.; Cho, S.Y.; Lee, B.C.; Lee, G.H.; Koh, J.S.; Lee, Y.S.; Shim, Y.S.; Kim, Y.K.; et al. Role of Adjuvant Chemotherapy in Malignant Mucosal Melanoma of the Head and Neck. Oral Oncol. 2010, 46, 607–611. [Google Scholar] [CrossRef] [PubMed]
- Moya-Plana, A.; Herrera Gómez, R.G.; Rossoni, C.; Dercle, L.; Ammari, S.; Girault, I.; Roy, S.; Scoazec, J.Y.; Vagner, S.; Janot, F.; et al. Evaluation of the Efficacy of Immunotherapy for Non-Resectable Mucosal Melanoma. Cancer Immunol. Immunother. 2019, 68, 1171–1178. [Google Scholar] [CrossRef]
- Jenkins, R.W.; Fisher, D.E. Treatment of Advanced Melanoma in 2020 and Beyond. J. Investig. Dermatol. 2021, 141, 23–31. [Google Scholar] [CrossRef] [PubMed]
- Nguyen, N.M.; Cho, J. Hedgehog Pathway Inhibitors as Targeted Cancer Therapy and Strategies to Overcome Drug Resistance. Int. J. Mol. Sci. 2022, 23, 1733. [Google Scholar] [CrossRef] [PubMed]
- Pietrobono, S.; Gaudio, E.; Gagliardi, S.; Zitani, M.; Carrassa, L.; Migliorini, F.; Petricci, E.; Manetti, F.; Makukhin, N.; Bond, A.G.; et al. Targeting Non-Canonical Activation of GLI1 by the SOX2-BRD4 Transcriptional Complex Improves the Efficacy of HEDGEHOG Pathway Inhibition in Melanoma. Oncogene 2021, 40, 3799–3814. [Google Scholar] [CrossRef]
- Jamieson, C.; Martinelli, G.; Papayannidis, C.; Cortes, J.E. Hedgehog Pathway Inhibitors: A New Therapeutic Class for the Treatment of Acute Myeloid Leukemia. Blood Cancer Discov. 2020, 1, 134–145. [Google Scholar] [CrossRef]
- Réda, J.; Vachtenheim, J.; Vlčková, K.; Horák, P.; Ondrušová, L. Widespread Expression of Hedgehog Pathway Components in a Large Panel of Human Tumor Cells and Inhibition of Tumor Growth by GANT61: Implications for Cancer Therapy. Int. J. Mol. Sci. 2018, 19, 2682. [Google Scholar] [CrossRef]
- de Araújo, T.B.S.; Rocha, L.d.O.S.d.; Vidal, M.T.A.; Coelho, P.L.C.; dos Reis, M.G.; Souza, B.S.d.F.; Soares, M.B.P.; Pereira, T.A.; Della Coletta, R.; Bezerra, D.P.; et al. Gant61 Reduces Hedgehog Molecule (Gli1) Expression and Promotes Apoptosis in Metastatic Oral Squamous Cell Carcinoma Cells. Int. J. Mol. Sci. 2020, 21, 6076. [Google Scholar] [CrossRef] [PubMed]
- Dusek, C.O.; Hadden, M.K. Targeting the GLI Family of Transcription Factors for the Development of Anti-Cancer Drugs. Expert Opin. Drug Discov. 2020, 16, 289–302. [Google Scholar] [CrossRef] [PubMed]
- Vlková, K.; Réda, J.; Ondruŝová, L.; Krayem, M.; Ghanem, G.; Vachtenheim, J. GLI Inhibitor GANT61 Kills Melanoma Cells and Acts in Synergy with Obatoclax. Int. J. Oncol. 2016, 49, 953–960. [Google Scholar] [CrossRef]
- Faião-Flores, F.; Alves-Fernandes, D.K.; Pennacchi, P.C.; Sandri, S.; Vicente, A.L.S.A.; Scapulatempo-Neto, C.; Vazquez, V.L.; Reis, R.M.; Chauhan, J.; Goding, C.R.; et al. Targeting the Hedgehog Transcription Factors GLI1 and GLI2 Restores Sensitivity to Vemurafenib-Resistant Human Melanoma Cells. Oncogene 2017, 36, 1849–1861. [Google Scholar] [CrossRef]
- Kanehisa, M.; Goto, S. KEGG: Kyoto Encyclopedia of Genes and Genomes. Nucleic Acids Res. 2000, 28, 27–30. [Google Scholar] [CrossRef] [PubMed]
- Yoshida, S.; Shimo, T.; Murase, Y.; Takabatake, K.; Kishimoto, K.; Ibaragi, S.; Yoshioka, N.; Okui, T.; Nagatsuka, H.; Sasaki, A. The Prognostic Implications of Bone Invasion in Gingival Squamous Cell Carcinoma. Anticancer Res. 2018, 38, 955–962. [Google Scholar] [CrossRef] [PubMed]
- Fornetti, J.; Welm, A.L.; Stewart, S.A. Understanding the Bone in Cancer Metastasis. J. Bone Miner. Res. 2018, 33, 2099–2113. [Google Scholar] [CrossRef]
- Vortkamp, A.; Lee, K.; Lanske, B.; Segre, G.V.; Kronenberg, H.M.; Tabin, C.J. Regulation of rate of cartilage differentiation by Indian hedgehog and PTH-related protein. Science 1996, 273, 613–622. [Google Scholar] [CrossRef]
- Long, F.; Chung, U.-I.; Ohba, S.; McMahon, J.; Kronenberg, H.M.; McMahon, A.P. Ihh Signaling Is Directly Required for the Osteoblast Lineage in the Endochondral Skeleton. Development 2004, 131, 1309–1318. [Google Scholar] [CrossRef]
- Chaudhary, P.K.; Kim, S. An Insight into GPCR and G-Proteins as Cancer Drivers. Cells 2021, 10, 3288. [Google Scholar] [CrossRef] [PubMed]
- Newton Bishop, J.A.; Bishop, D.T. The Genetics of Susceptibility to Cutaneous Melanoma. Drugs Today 2005, 41, 193–203. [Google Scholar] [CrossRef] [PubMed]
- Kan, Z.; Jaiswal, B.S.; Stinson, J.; Janakiraman, V.; Bhatt, D.; Stern, H.M.; Yue, P.; Haverty, P.M.; Bourgon, R.; Zheng, J.; et al. Diverse Somatic Mutation Patterns and Pathway Alterations in Human Cancers. Nature 2010, 466, 869–873. [Google Scholar] [CrossRef] [PubMed]
- Elia, J.; Glessner, J.T.; Wang, K.; Takahashi, N.; Shtir, C.J.; Hadley, D.; Sleiman, P.M.A.; Zhang, H.; Kim, C.E.; Robison, R.; et al. Genome-Wide Copy Number Variation Study Associates Metabotropic Glutamate Receptor Gene Networks with Attention Deficit Hyperactivity Disorder. Nat. Genet. 2012, 44, 78–84. [Google Scholar] [CrossRef] [PubMed]
- Kruse, A.C.; Hu, J.; Pan, A.C.; Arlow, D.H.; Rosenbaum, D.M.; Rosemond, E.; Green, H.F.; Liu, T.; Chae, P.S.; Dror, R.O.; et al. Structure and Dynamics of the M3 Muscarinic Acetylcholine Receptor. Nature 2012, 482, 552–556. [Google Scholar] [CrossRef]
- Lustig, B.; Behrens, J. The Wnt Signaling Pathway and Its Role in Tumor Development. J. Cancer Res. Clin. Oncol. 2003, 129, 199–221. [Google Scholar] [CrossRef] [PubMed]
- Dorsam, R.T.; Gutkind, J.S. G-Protein-Coupled Receptors and Cancer. Nat. Rev. Cancer 2007, 7, 79–94. [Google Scholar] [CrossRef]
- He, X.; Zhang, L.; Chen, Y.; Remke, M.; Shih, D.; Lu, F.; Wang, H.; Deng, Y.; Yu, Y.; Xia, Y.; et al. The G Protein α Subunit Gαs Is a Tumor Suppressor in Sonic Hedgehog-Driven Medulloblastoma. Nat. Med. 2014, 20, 1035–1042. [Google Scholar] [CrossRef] [PubMed]
- Rao, R.; Salloum, R.; Xin, M.; Lu, Q.R. The G Protein Gαs Acts as a Tumor Suppressor in Sonic Hedgehog Signaling-Driven Tumorigenesis. Cell Cycle 2016, 15, 1325–1330. [Google Scholar] [CrossRef] [PubMed]
- Rubin, L.L.; de Sauvage, F.J. Targeting the Hedgehog Pathway in Cancer. Nat. Rev. Drug Discov. 2006, 5, 1026–1033. [Google Scholar] [CrossRef]
- Shimo, T.; Matsumoto, K.; Takabatake, K.; Aoyama, E.; Takebe, Y.; Ibaragi, S.; Okui, T.; Kurio, N.; Takada, H.; Obata, K.; et al. The Role of Sonic Hedgehog Signaling in Osteoclastogenesis and Jaw Bone Destruction. PLoS ONE 2016, 11, e0151731. [Google Scholar] [CrossRef]
- Gray, K.A.; Yates, B.; Seal, R.L.; Wright, M.W.; Bruford, E.A. Genenames.Org: The HGNC Resources in 2015. Nucleic Acids Res. 2015, 43, D1079–D1085. [Google Scholar] [CrossRef] [PubMed]
- Masjedi, S.; Zwiebel, L.J.; Giorgio, T.D. Olfactory Receptor Gene Abundance in Invasive Breast Carcinoma. Sci. Rep. 2019, 9, 13736. [Google Scholar] [CrossRef] [PubMed]
- Gelis, L.; Jovancevic, N.; Bechara, F.G.; Neuhaus, E.M.; Hatt, H. Functional Expression of Olfactory Receptors in Human Primary Melanoma and Melanoma Metastasis. Exp. Dermatol. 2017, 26, 569–576. [Google Scholar] [CrossRef]
- Ranzani, M.; Iyer, V.; Ibarra-Soria, X.; del Castillo Velasco-Herrera, M.; Garnett, M.; Logan, D.; Adams, D.J. Revisiting Olfactory Receptors as Putative Drivers of Cancer. Wellcome Open Res. 2017, 2, 9. [Google Scholar] [CrossRef]
- Maurya, D.K.; Bohm, S.; Alenius, M. Hedgehog Signaling Regulates Ciliary Localization of Mouse Odorant Receptors. Proc. Natl. Acad. Sci. USA 2017, 114, E9386–E9394. [Google Scholar] [CrossRef]
- Dong, H.; Strome, S.E.; Salomao, D.R.; Tamura, H.; Hirano, F.; Flies, D.B.; Roche, P.C.; Lu, J.; Zhu, G.; Tamada, K.; et al. Tumor-Associated B7-H1 Promotes T-Cell Apoptosis: A Potential Mechanism of Immune Evasion. Nat. Med. 2002, 8, 793–800. [Google Scholar] [CrossRef] [PubMed]
- Chen, L.; Han, X. Anti-PD-1/PD-L1 Therapy of Human Cancer: Past, Present, and Future. J. Clin. Investig. 2015, 125, 3384–3391. [Google Scholar] [CrossRef] [PubMed]
- Topalian, S.L.; Taube, J.M.; Anders, R.A.; Pardoll, D.M. Mechanism-Driven Biomarkers to Guide Immune Checkpoint Blockade in Cancer Therapy. Nat. Rev. Cancer 2016, 16, 275–287. [Google Scholar] [CrossRef] [PubMed]
- Ribas, A.; Hamid, O.; Daud, A.; Hodi, F.S.; Wolchok, J.D.; Kefford, R.; Joshua, A.M.; Patnaik, A.; Hwu, W.J.; Weber, J.S.; et al. Association of Pembrolizumab with Tumor Response and Survival among Patients with Advanced Melanoma. JAMA 2016, 315, 1600–1609. [Google Scholar] [CrossRef] [PubMed]
- Zaretsky, J.M.; Garcia-Diaz, A.; Shin, D.S.; Escuin-Ordinas, H.; Hugo, W.; Hu-Lieskovan, S.; Torrejon, D.Y.; Abril-Rodriguez, G.; Sandoval, S.; Barthly, L.; et al. Mutations Associated with Acquired Resistance to PD-1 Blockade in Melanoma. N. Engl. J. Med. 2016, 375, 819–829. [Google Scholar] [CrossRef]
- Onishi, H.; Fujimura, A.; Oyama, Y.; Yamasaki, A.; Imaizumi, A.; Kawamoto, M.; Katano, M.; Umebayashi, M.; Morisaki, T. Hedgehog Signaling Regulates PDL-1 Expression in Cancer Cells to Induce Anti-Tumor Activity by Activated Lymphocytes. Cell. Immunol. 2016, 310, 199–204. [Google Scholar] [CrossRef] [PubMed]
- Jiang, J.; Ding, Y.; Chen, Y.; Lu, J.; Chen, Y.; Wu, G.; Xu, N.; Wang, H.; Teng, L. Pan-Cancer Analyses Reveal That Increased Hedgehog Activity Correlates with Tumor Immunosuppression and Resistance to Immune Checkpoint Inhibitors. Cancer Med. 2022, 11, 847–863. [Google Scholar] [CrossRef]
- Grund-Gröschke, S.; Stockmaier, G.; Aberger, F. Hedgehog/GLI signaling in tumor immunity—New therapeutic opportunities and clinical implications. Cell Commun. Signal. 2019, 17, 172. [Google Scholar] [CrossRef] [PubMed]
- Chakrabarti, J.; Holokai, L.; Syu, L.; Steele, N.G.; Chang, J.; Wang, J.; Ahmed, S.; Dlugosz, A.; Zavros, Y. Hedgehog signaling induces PD-L1 expression and tumor cell proliferation in gastric cancer. Oncotarget 2018, 9, 37439–37457. [Google Scholar] [CrossRef] [PubMed]
- Koh, V.; Chakrabarti, J.; Torvund, M.; Steele, N.; Hawkins, J.A.; Ito, Y.; Wang, J.; Helmrath, M.A.; Merchant, J.L.; Ahmed, S.A.; et al. Hedgehog Transcriptional Effector GLI Mediates MTOR-Induced PD-L1 Expression in Gastric Cancer Organoids. Cancer Lett. 2021, 518, 59–71. [Google Scholar] [CrossRef]
- Folkman, J. Angiogenesis. Annu. Rev. Med. 2006, 57, 1–18. [Google Scholar] [CrossRef]
- Donovan, P.; Patel, J.; Dight, J.; Wong, H.Y.; Sim, S.L.; Murigneux, V.; Francois, M.; Khosrotehrani, K. Endovascular Progenitors Infiltrate Melanomas and Differentiate towards a Variety of Vascular Beds Promoting Tumor Metastasis. Nat. Commun. 2019, 10, 18. [Google Scholar] [CrossRef]
- Lidonnici, J.; Santoro, M.M.; Oberkersch, R.E. Cancer-Induced Metabolic Rewiring of Tumor Endothelial Cells. Cancers 2022, 14, 2735. [Google Scholar] [CrossRef]
- Zarrer, J.; Haider, M.T.; Smit, D.J.; Taipaleenmäki, H. Pathological Crosstalk between Metastatic Breast Cancer Cells and the Bone Microenvironment. Biomolecules 2020, 10, 337. [Google Scholar] [CrossRef] [PubMed]
- Alsina-Sanchis, E.; Mülfarth, R.; Fischer, A. Control of Tumor Progression by Angiocrine Factors. Cancers 2021, 13, 2610. [Google Scholar] [CrossRef] [PubMed]
- Blanchard, L.; Girard, J.-P. High endothelial venules (HEVs) in immunity, inflammation and cancer. Angiogenesis 2021, 24, 719–753. [Google Scholar] [CrossRef] [PubMed]
- Martinet, L.; Le Guellec, S.; Filleron, T.; Lamant, L.; Meyer, N.; Rochaix, P.; Garrido, I.; Girard, J.-P. High Endothelial Venules (HEVs) in Human Melanoma Lesions: Major Gateways for Tumor-Infiltrating Lymphocytes. Oncoimmunology 2012, 1, 829–839. [Google Scholar] [CrossRef] [PubMed]
- Asrir, A.; Tardiveau, C.; Coudert, J.; Laffont, R.; Blanchard, L.; Bellard, E.; Veerman, K.; Bettini, S.; Lafouresse, F.; Vina, E.; et al. Tumor-Associated High Endothelial Venules Mediate Lymphocyte Entry into Tumors and Predict Response to PD-1 plus CTLA-4 Combination Immunotherapy. Cancer Cell 2022, 40, 318–334.e9. [Google Scholar] [CrossRef] [PubMed]
- Huang, A.C.; Zappasodi, R. A Decade of Checkpoint Blockade Immunotherapy in Melanoma: Understanding the Molecular Basis for Immune Sensitivity and Resistance. Nat. Immunol. 2022, 23, 660–670. [Google Scholar] [CrossRef] [PubMed]
- Falcone, I.; Conciatori, F.; Bazzichetto, C.; Ferretti, G.; Cognetti, F.; Ciuffreda, L.; Milella, M. Tumor Microenvironment: Implications in Melanoma Resistance to Targeted Therapy and Immunotherapy. Cancers 2020, 12, 2870. [Google Scholar] [CrossRef] [PubMed]
- Bolstad, B.M.; Irizarry, R.A.; Astrand, M.; Speed, T.P. A Comparison of Normalization Methods for High Density Oligonucleotide Array Data Based on Variance and Bias. Bioinformatics 2003, 19, 185–193. [Google Scholar] [CrossRef] [PubMed]
- Quackenbush, J. Microarray Data Normalization and Transformation. Nat. Genet. 2002, 32, 496–501. [Google Scholar] [CrossRef] [PubMed]
- Huang, D.W.; Sherman, B.T.; Lempicki, R.A. Systematic and Integrative Analysis of Large Gene Lists Using DAVID Bioinformatics Resources. Nat. Protoc. 2009, 4, 44–57. [Google Scholar] [CrossRef]
- Subramanian, A.; Tamayo, P.; Mootha, V.K.; Mukherjee, S.; Ebert, B.L.; Gillette, M.A.; Paulovich, A.; Pomeroy, S.L.; Golub, T.R.; Lander, E.S.; et al. Gene set enrichment analysis: A knowledge-based approach for interpreting genome-wide expression profiles. Proc. Natl. Acad. Sci. USA 2005, 102, 15545–15550. [Google Scholar] [CrossRef]
- Vermes, I.; Haanen, C.I.; Steffens-Nakken, H.; Reutelingsperger, C. A novel assay for apoptosis. Flow cytometric detection of phosphatidylserine expression on early apoptotic cells using fluorescein labelled Annexin V. J. Immunol. Methods 1995, 184, 39–51. [Google Scholar] [CrossRef]
- Alexandraki, A.; Strati, K. Decitabine Treatment Induces a Viral Mimicry Response in Cervical Cancer Cells and Further Sensitizes Cells to Chemotherapy. Int. J. Mol. Sci. 2022, 23, 14042. [Google Scholar] [CrossRef]






| Gene Symbol | Gene Description | Z-Score | Ratio |
|---|---|---|---|
| Mettl22 | methyltransferase-like 22 | 6.492 | 9.517 |
| Ifit3 | interferon-induced protein with tetratricopeptide repeats 3 | 5.261 | 6.123 |
| Ifit3b | interferon-induced protein with tetratricopeptide repeats 3B | 4.901 | 5.382 |
| Usp18 | Ubiquitin-specific peptidase 18 | 4.142 | 5.149 |
| Dbp | D site albumin promoter-binding protein | 3.937 | 3.811 |
| Dctd | dCMP deaminase | 3.900 | 3.127 |
| Mnda | myeloid cell nuclear differentiation antigen | 3.838 | 4.528 |
| Fxyd5 | FXYD domain-containing ion transport regulator 5 | 3.823 | 4.499 |
| Rad51c | RAD51 homolog C | 3.698 | 2.940 |
| Ddx60 | DEAD (Asp-Glu-Ala-Asp) box polypeptide 60 | 3.691 | 4.256 |
| Flcn | folliculin | −3.611 | 0.195 |
| Kdm3a | lysine (K)-specific demethylase 3A | −3.739 | 0.243 |
| Plin2 | perilipin 2 | −3.773 | 0.240 |
| Slc12a7 | solute carrier family 12, member 7 | −3.907 | 0.172 |
| Tmem208 | transmembrane protein 208 | −3.919 | 0.153 |
| Dis3l | DIS3 mitotic control homolog (S. cerevisiae)-like | −3.994 | 0.233 |
| Gorasp1 | Golgi reassembly-stacking protein 1 | −4.025 | 0.230 |
| Atp13a2 | ctype 13A2 | −4.041 | 0.163 |
| Eogt | EGF domain-specific O-linked N-acetylglucosamine (GlcNAc) transferase | −4.134 | 0.228 |
| Car6 | carbonic anhydrase 6 | −4.371 | 0.194 |
| Tspan10 | tetraspanin 10 | −6.100 | 0.104 |
| Term | Gene Count | p-Value |
|---|---|---|
| G protein-coupled receptor signaling pathway | 101 | 0.000051 |
| Defense response to virus | 24 | 0.000061 |
| Negative regulation of viral genome replication | 10 | 0.00019 |
| Sensory perception of smell | 72 | 0.00025 |
| Spermatogenesis | 38 | 0.00036 |
| Protein kinase B signaling | 8 | 0.0024 |
| Response to virus | 11 | 0.0038 |
| Bicarbonate transport | 5 | 0.0052 |
| Response to type I interferon | 4 | 0.0086 |
| Limb bud formation | 4 | 0.0086 |
| Regulation of viral entry into host cell | 5 | 0.0093 |
| Cellular response to interferon-alpha | 5 | 0.0093 |
| Term | Gene Count | p-Value |
|---|---|---|
| Olfactory transduction | 77 | 0.00037 |
| Alcoholism | 17 | 0.021 |
| Chemokine signaling pathway | 16 | 0.025 |
| Tyrosine metabolism | 6 | 0.032 |
| Cocaine addiction | 6 | 0.062 |
| Relaxin signaling pathway | 11 | 0.063 |
| Phenylalanine metabolism | 4 | 0.065 |
| RIG-I-like receptor signaling pathway | 7 | 0.092 |
| Alanine, aspartate, and glutamate metabolism | 5 | 0.095 |
Disclaimer/Publisher’s Note: The statements, opinions and data contained in all publications are solely those of the individual author(s) and contributor(s) and not of MDPI and/or the editor(s). MDPI and/or the editor(s) disclaim responsibility for any injury to people or property resulting from any ideas, methods, instructions or products referred to in the content. |
© 2023 by the authors. Licensee MDPI, Basel, Switzerland. This article is an open access article distributed under the terms and conditions of the Creative Commons Attribution (CC BY) license (https://creativecommons.org/licenses/by/4.0/).
Share and Cite
Shamsoon, K.; Hiraki, D.; Yoshida, K.; Takabatake, K.; Takebe, H.; Yokozeki, K.; Horie, N.; Fujita, N.; Nasrun, N.E.; Okui, T.; et al. The Role of Hedgehog Signaling in the Melanoma Tumor Bone Microenvironment. Int. J. Mol. Sci. 2023, 24, 8862. https://doi.org/10.3390/ijms24108862
Shamsoon K, Hiraki D, Yoshida K, Takabatake K, Takebe H, Yokozeki K, Horie N, Fujita N, Nasrun NE, Okui T, et al. The Role of Hedgehog Signaling in the Melanoma Tumor Bone Microenvironment. International Journal of Molecular Sciences. 2023; 24(10):8862. https://doi.org/10.3390/ijms24108862
Chicago/Turabian StyleShamsoon, Karnoon, Daichi Hiraki, Koki Yoshida, Kiyofumi Takabatake, Hiroaki Takebe, Kenji Yokozeki, Naohiro Horie, Naomasa Fujita, Nisrina Ekayani Nasrun, Tatsuo Okui, and et al. 2023. "The Role of Hedgehog Signaling in the Melanoma Tumor Bone Microenvironment" International Journal of Molecular Sciences 24, no. 10: 8862. https://doi.org/10.3390/ijms24108862
APA StyleShamsoon, K., Hiraki, D., Yoshida, K., Takabatake, K., Takebe, H., Yokozeki, K., Horie, N., Fujita, N., Nasrun, N. E., Okui, T., Nagatsuka, H., Abiko, Y., Hosoya, A., Saito, T., & Shimo, T. (2023). The Role of Hedgehog Signaling in the Melanoma Tumor Bone Microenvironment. International Journal of Molecular Sciences, 24(10), 8862. https://doi.org/10.3390/ijms24108862

