Myristica fragrans Extract Inhibits Platelet Desialylation and Activation to Ameliorate Sepsis-Associated Thrombocytopenia in a Murine CLP-Induced Sepsis Model
Abstract
1. Introduction
2. Results
2.1. Chemical Profiling of M. fragrans
2.2. Ethanolic Extract of M. fragrans Inhibits Desialylation in Platelets Exposed to Sialidase
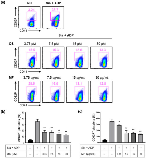
2.3. Ethanolic Extract of M. fragrans Attenuates ADP-Dependent Platelet Activation through Inhibiting Sialidase-Mediated Platelet Hyper-Reactivity
2.4. Ethanolic Extract of M. fragrans Inhibits Inflammatory Cytokine Production in and Improves Survival of CLP-Induced Sepsis Mice
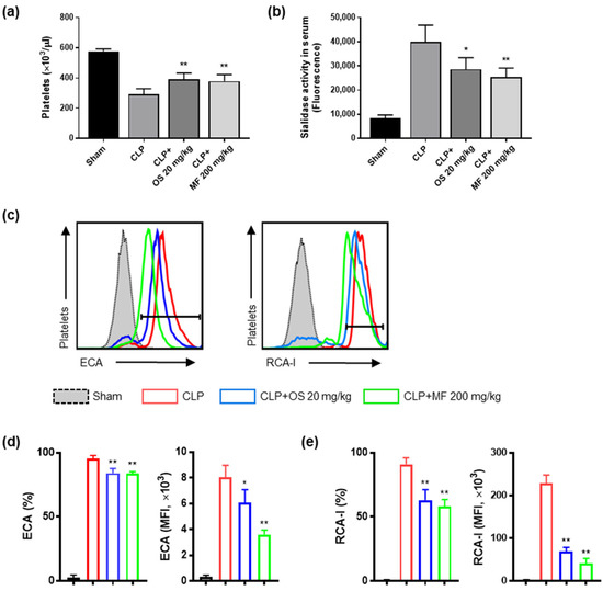
2.5. Ethanolic Extract of M. fragrans Prevents SAT through Inhibiting Platelet Desialylation in CLP-Induced Sepsis
2.6. Ethanolic Extract of M. fragrans Inhibits Platelet Activation in CLP-Induced Sepsis
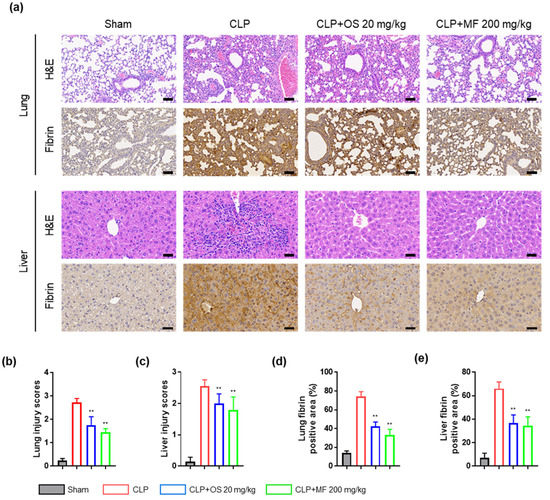
2.7. Ethanolic Extract of M. fragrans Attenuates Organ Damage and Fibrin Deposition in CLP-Induced Sepsis
2.8. Ethanolic Extract of M. fragrans Regulates Hepatic JAK2/STAT3 Signaling and TPO Expression in CLP-Induced Sepsis
3. Discussion
4. Materials and Methods
4.1. Reagents
4.2. Ethanolic Extract of M. fragrans
4.3. Animals
4.4. Cecal Ligation and Puncture-Induced Sepsis Model
4.5. Assessment of Platelet Desialylation
4.6. Platelet Activation Assay
4.7. Sialidase Activity Assay
4.8. Hematological Analysis
4.9. Measurement of Cytokines
4.10. Immunoblotting
4.11. Hematoxylin and Eosin Staining and Histological Examination
4.12. Immunohistochemistry
4.13. Gene Expression Analysis Using RT-qPCR
4.14. Data and Statistical Analysis
5. Conclusions
Supplementary Materials
Author Contributions
Funding
Institutional Review Board Statement
Informed Consent Statement
Data Availability Statement
Conflicts of Interest
References
- Singer, M.; Deutschman, C.S.; Seymour, C.W.; Shankar-Hari, M.; Annane, D.; Bauer, M.; Bellomo, R.; Bernard, G.R.; Chiche, J.-D.; Coopersmith, C.M.; et al. The third international consensus definitions for sepsis and septic shock (sepsis-3). JAMA 2016, 315, 801–810. [Google Scholar] [CrossRef]
- Zhang, Y.-Y.; Ning, B.-T. Signaling pathways and intervention therapies in sepsis. Signal Transduct. Target. Ther. 2021, 6, 407. [Google Scholar] [CrossRef] [PubMed]
- Bedet, A.; Razazi, K.; Boissier, F.; Surenaud, M.; Hue, S.; Giraudier, S.; Brun-Buisson, C.; Dessap, A.M. Mechanisms of thrombocytopenia during septic shock: A multiplex cluster analysis of endogenous sepsis mediators. Shock 2018, 49, 641–648. [Google Scholar] [CrossRef] [PubMed]
- Claushuis, T.A.M.; van Vught, L.A.; Scicluna, B.P.; Wiewel, M.A.; Klein Klouwenberg, P.M.C.; Hoogendijk, A.J.; Ong, D.S.Y.; Cremer, O.L.; Horn, J.; Franitza, M.; et al. Thrombocytopenia is associated with a dysregulated host response in critically ill sepsis patients. Blood 2016, 127, 3062–3072. [Google Scholar] [CrossRef] [PubMed]
- Vardon-Bounes, F.; Ruiz, S.; Gratacap, M.P.; Garcia, C.; Payrastre, B.; Minville, V. Platelets are critical key players in sepsis. Int. J. Mol. Sci. 2019, 20, 3494. [Google Scholar] [CrossRef]
- Venkata, C.; Kashyap, R.; Farmer, J.C.; Afessa, B. Thrombocytopenia in adult patients with sepsis: Incidence, risk factors, and its association with clinical outcome. J. Intensive Care 2013, 1, 9. [Google Scholar] [CrossRef] [PubMed]
- Sharma, B.; Sharma, M.; Majumder, M.; Steier, W.; Sangal, A.; Kalawar, M. Thrombocytopenia in septic shock patients—A prospective observational study of incidence, risk factors and correlation with clinical outcome. Anaesth. Intensive Care 2007, 35, 874–880. [Google Scholar] [CrossRef]
- Larkin, C.M.; Santos-Martinez, M.-J.; Ryan, T.; Radomski, M.W. Sepsis-associated thrombocytopenia. Thromb. Res. 2016, 141, 11–16. [Google Scholar] [CrossRef] [PubMed]
- Machlus, K.R.; Italiano, J.E., Jr. The incredible journey: From megakaryocyte development to platelet formation. J. Cell Biol. 2013, 201, 785–796. [Google Scholar] [CrossRef] [PubMed]
- Grewal, P.K.; Uchiyama, S.; Ditto, D.; Varki, N.; Le, D.T.; Nizet, V.; Marth, J.D. The Ashwell receptor mitigates the lethal coagulopathy of sepsis. Nat. Med. 2008, 14, 648–655. [Google Scholar] [CrossRef]
- Grewal, P.K.; Aziz, P.V.; Uchiyama, S.; Rubio, G.R.; Lardone, R.D.; Le, D.; Varki, N.M.; Nizet, V.; Marth, J.D. Inducing host protection in pneumococcal sepsis by preactivation of the Ashwell-Morell receptor. Proc. Natl. Acad. Sci. USA 2013, 110, 20218–20223. [Google Scholar] [CrossRef]
- Tribulatti, M.V.; Mucci, J.; van Rooijen, N.; Leguizamón, M.S.; Campetella, O. The trans-sialidase from Trypanosoma cruzi induces thrombocytopenia during acute chagas’ disease by reducing the platelet sialic acid contents. Infect. Immun. 2005, 73, 201–207. [Google Scholar] [CrossRef] [PubMed]
- Grozovsky, R.; Begonja, A.J.; Liu, K.; Visner, G.; Hartwig, J.H.; Falet, H.; Hoffmeister, K.M. The Ashwell-Morell receptor regulates hepatic thrombopoietin production via jak2-stat3 signaling. Nat. Med. 2015, 21, 47–54. [Google Scholar] [CrossRef] [PubMed]
- Jansen, A.J.G.; Peng, J.; Zhao, H.-G.; Hou, M.; Ni, H. Sialidase inhibition to increase platelet counts: A new treatment option for thrombocytopenia. Am. J. Hematol. 2015, 90, E94–E95. [Google Scholar] [CrossRef]
- Li, M.F.; Li, X.L.; Fan, K.L.; Yu, Y.Y.; Gong, J.; Geng, S.Y.; Liang, Y.F.; Huang, L.; Qiu, J.H.; Tian, X.H.; et al. Platelet desialylation is a novel mechanism and a therapeutic target in thrombocytopenia during sepsis: An open-label, multicenter, randomized controlled trial. J. Hematol. Oncol. 2017, 10, 104. [Google Scholar] [CrossRef] [PubMed]
- de Stoppelaar, S.F.; van’t Veer, C.; van der Poll, T. The role of platelets in sepsis. Thromb. Haemost. 2014, 112, 666–677. [Google Scholar] [PubMed]
- Yadav, H.; Kor, D.J. Platelets in the pathogenesis of acute respiratory distress syndrome. Am. J. Physiol. Lung Cell Mol. Physiol. 2015, 309, L915–L923. [Google Scholar] [CrossRef] [PubMed]
- Katz, J.N.; Kolappa, K.P.; Becker, R.C. Beyond thrombosis: The versatile platelet in critical illness. Chest 2011, 139, 658–668. [Google Scholar] [CrossRef]
- Shannon, O. The role of platelets in sepsis. Res. Pract. Thromb. Haemost. 2021, 5, 27–37. [Google Scholar] [CrossRef] [PubMed]
- McDonald, B.; Davis, R.P.; Kim, S.J.; Tse, M.; Esmon, C.T.; Kolaczkowska, E.; Jenne, C.N. Platelets and neutrophil extracellular traps collaborate to promote intravascular coagulation during sepsis in mice. Blood 2017, 129, 1357–1367. [Google Scholar] [CrossRef] [PubMed]
- Kullaya, V.; Jonge, M.I.d.; Langereis, J.D.; Jongh, C.E.v.d.G.-d.; Büll, C.; Adema, G.J.; Lefeber, D.; Cremers, A.J.; Mmbaga, B.T.; Groot, P.G.d.; et al. Desialylation of platelets by pneumococcal neuraminidase a induces ADP-dependent platelet hyperreactivity. Infect. Immun. 2018, 86, e00213–e00218. [Google Scholar] [CrossRef] [PubMed]
- Periasamy, G.; Karim, A.; Gibrelibanos, M.; Gebremedhin, G.; Gilani, A.-u.-H. Chapter 69—Nutmeg (Myristica fragrans Houtt.) oils. In Essential Oils in Food Preservation, Flavor and Safety; Preedy, V.R., Ed.; Academic Press: San Diego, CA, USA, 2016; pp. 607–616. [Google Scholar]
- Olajide, O.A.; Makinde, J.M.; Awe, S.O. Evaluation of the pharmacological properties of nutmeg oil in rats and mice. Pharm. Biol. 2000, 38, 385–390. [Google Scholar] [CrossRef]
- Morita, T.; Jinno, K.; Kawagishi, H.; Arimoto, Y.; Suganuma, H.; Inakuma, T.; Sugiyama, K. Hepatoprotective effect of myristicin from nutmeg (Myristica fragrans) on lipopolysaccharide/d-galactosamine-induced liver injury. J. Agric. Food Chem. 2003, 51, 1560–1565. [Google Scholar] [CrossRef] [PubMed]
- Rathee, J.S.; Patro, B.S.; Brown, L.; Chattopadhyay, S. Mechanism of the anti-hypertensive property of the naturally occurring phenolic, malabaricone C in DOCA-salt rats. Free Radic. Res. 2016, 50, 111–121. [Google Scholar] [CrossRef] [PubMed]
- Jung, Y.-J.; Park, J.-H.; Cho, J.-G.; Seo, K.-H.; Lee, D.-S.; Kim, Y.-C.; Kang, H.-C.; Song, M.-C.; Baek, N.-I. Lignan and flavonoids from the stems of Zea mays and their anti-inflammatory and neuroprotective activities. Arch. Pharm. Res. 2015, 38, 178–185. [Google Scholar] [CrossRef]
- Kapoor, I.P.S.; Singh, B.; Singh, G.; De Heluani, C.S.; De Lampasona, M.P.; Catalan, C.A.N. Chemical composition and antioxidant activity of essential oil and oleoresins of nutmeg (Myristica fragrans Houtt.) fruits. Int. J. Food Prop. 2013, 16, 1059–1070. [Google Scholar] [CrossRef]
- Somani, R.; Singhai, A. Hypoglycaemic and antidiabetic activities of seeds of Myristica fragrans in normoglycaemic and alloxan-induced diabetic rats. Asian J. Exp. Sci. 2008, 22, 95–102. [Google Scholar]
- Gupta, A.D.; Bansal, V.K.; Babu, V.; Maithil, N. Chemistry, antioxidant and antimicrobial potential of nutmeg (Myristica fragrans Houtt). J. Genet. Eng. Biotechnol. 2013, 11, 25–31. [Google Scholar] [CrossRef]
- Park, J.-Y.; Lim, S.H.; Kim, B.R.; Jeong, H.J.; Kwon, H.-J.; Song, G.-Y.; Ryu, Y.B.; Lee, W.S. Sialidase inhibitory activity of diarylnonanoid and neolignan compounds extracted from the seeds of Myristica fragrans. Bioorg. Med. Chem. Lett. 2017, 27, 3060–3064. [Google Scholar] [CrossRef]
- Rittirsch, D.; Huber-Lang, M.S.; Flierl, M.A.; Ward, P.A. Immunodesign of experimental sepsis by cecal ligation and puncture. Nat. Protoc. 2009, 4, 31–36. [Google Scholar] [CrossRef] [PubMed]
- Bounes, F.V.; Mémier, V.; Marcaud, M.; Jacquemin, A.; Hamzeh-Cognasse, H.; Garcia, C.; Series, J.; Sié, P.; Minville, V.; Gratacap, M.-P.; et al. Platelet activation and prothrombotic properties in a mouse model of peritoneal sepsis. Sci. Rep. 2018, 8, 13536. [Google Scholar] [CrossRef]
- Ghimire, S.; Ravi, S.; Budhathoki, R.; Arjyal, L.; Hamal, S.; Bista, A.; Khadka, S.; Uprety, D. Current understanding and future implications of sepsis-induced thrombocytopenia. Eur. J. Haematol. 2021, 106, 301–305. [Google Scholar] [CrossRef]
- Fein, A.M.; Calalang-Colucci, M.G. Acute lung injury and acute respiratory distress syndrome in sepsis and septic shock. Crit. Care Clin. 2000, 16, 289–317. [Google Scholar] [CrossRef]
- Canabal, J.M.; Kramer, D.J. Management of sepsis in patients with liver failure. Curr. Opin. Crit. Care 2008, 14, 189–197. [Google Scholar] [CrossRef]
- Angus, D.C.; van der Poll, T. Severe sepsis and septic shock. N. Engl. J. Med. 2013, 369, 840–851. [Google Scholar] [CrossRef] [PubMed]
- Jenne, C.N.; Kubes, P. Platelets in inflammation and infection. Platelets 2015, 26, 286–292. [Google Scholar] [CrossRef] [PubMed]
- Vanderschueren, S.; De Weerdt, A.; Malbrain, M.; Vankersschaever, D.; Frans, E.; Wilmer, A.; Bobbaers, H. Thrombocytopenia and prognosis in intensive care. Crit. Care Med. 2000, 28, 1871–1876. [Google Scholar] [CrossRef] [PubMed]
- Neame, P.B.; Kelton, J.G.; Walker, I.R.; Stewart, I.O.; Nossel, H.L.; Hirsh, J. Thrombocytopenia in septicemia: The role of disseminated intravascular coagulation. Blood 1980, 56, 88–92. [Google Scholar] [CrossRef]
- Andonegui, G.; Kerfoot, S.M.; McNagny, K.; Ebbert, K.V.J.; Patel, K.D.; Kubes, P. Platelets express functional toll-like receptor-4. Blood 2005, 106, 2417–2423. [Google Scholar] [CrossRef]
- Xiang, B.; Zhang, G.; Guo, L.; Li, X.A.; Morris, A.J.; Daugherty, A.; Whiteheart, S.W.; Smyth, S.S.; Li, Z. Platelets protect from septic shock by inhibiting macrophage-dependent inflammation via the cyclooxygenase 1 signalling pathway. Nat. Commun. 2013, 4, 2657. [Google Scholar] [CrossRef]
- Usmani, J.; Khan, T.; Ahmad, R.; Sharma, M. Potential role of herbal medicines as a novel approach in sepsis treatment. Biomed. Pharmacother. 2021, 144, 112337. [Google Scholar] [CrossRef] [PubMed]
- Roggentin, P.; Schauer, R.; Hoyer, L.L.; Vimr, E.R. The sialidase superfamily and its spread by horizontal gene transfer. Mol. Microbiol. 1993, 9, 915–921. [Google Scholar] [CrossRef] [PubMed]
- Hata, K.; Koseki, K.; Yamaguchi, K.; Moriya, S.; Suzuki, Y.; Yingsakmongkon, S.; Hirai, G.; Sodeoka, M.; von Itzstein, M.; Miyagi, T. Limited inhibitory effects of oseltamivir and zanamivir on human sialidases. Antimicrob. Agents Chemother. 2008, 52, 3484–3491. [Google Scholar] [CrossRef]
- Kral, J.B.; Schrottmaier, W.C.; Salzmann, M.; Assinger, A. Platelet interaction with innate immune cells. Transfus. Med. Hemother. 2016, 43, 78–88. [Google Scholar] [CrossRef]
- Cerletti, C.; Tamburrelli, C.; Izzi, B.; Gianfagna, F.; de Gaetano, G. Platelet-leukocyte interactions in thrombosis. Thromb. Res. 2012, 129, 263–266. [Google Scholar] [CrossRef]
- Russwurm, S.; Vickers, J.; Meier-Hellmann, A.; Spangenberg, P.; Bredle, D.; Reinhart, K.; Lösche, W. Platelet and leukocyte activation correlate with the severity of septic organ dysfunction. Shock 2002, 17, 263–268. [Google Scholar] [CrossRef]
- Kang, J.W.; Min, B.-S.; Lee, J.-H. Anti-platelet activity of erythro-(7s,8r)-7-acetoxy-3,4,3′,5′-tetramethoxy-8-o-4′-neolignan from Myristica fragrans. Phytother. Res. 2013, 27, 1694–1699. [Google Scholar] [CrossRef]
- Kaushansky, K. The molecular mechanisms that control thrombopoiesis. J. Clin. Investig. 2005, 115, 3339–3347. [Google Scholar] [CrossRef] [PubMed]
- Zakynthinos, S.G.; Papanikolaou, S.; Theodoridis, T.; Zakynthinos, E.G.; Christopoulou-Kokkinou, V.; Katsaris, G.; Mavrommatis, A.C. Sepsis severity is the major determinant of circulating thrombopoietin levels in septic patients. Crit. Care Med. 2004, 32, 1004–1010. [Google Scholar] [CrossRef]
- Folman, C.C.; Linthorst, G.E.; van Mourik, J.; van Willigen, G.; de Jonge, E.; Levi, M.; de Haas, M.; von dem Borne, A.E. Platelets release thrombopoietin (TPO) upon activation: Another regulatory loop in thrombocytopoiesis? Thromb. Haemost. 2000, 83, 923–930. [Google Scholar] [CrossRef]
- Lupia, E.; Bosco, O.; Mariano, F.; Dondi, A.E.; Goffi, A.; Spatola, T.; Cuccurullo, A.; Tizzani, P.; Brondino, G.; Stella, M.; et al. Elevated thrombopoietin in plasma of burned patients without and with sepsis enhances platelet activation. J. Thromb. Haemost. 2009, 7, 1000–1008. [Google Scholar] [CrossRef]
- Cuccurullo, A.; Greco, E.; Lupia, E.; De Giuli, P.; Bosco, O.; Martin-Conte, E.; Spatola, T.; Turco, E.; Montrucchio, G. Blockade of thrombopoietin reduces organ damage in experimental endotoxemia and polymicrobial sepsis. PLoS ONE 2016, 11, e0151088. [Google Scholar] [CrossRef] [PubMed]
- Herzog, B.H.; Fu, J.; Wilson, S.J.; Hess, P.R.; Sen, A.; McDaniel, J.M.; Pan, Y.; Sheng, M.; Yago, T.; Silasi-Mansat, R.; et al. Podoplanin maintains high endothelial venule integrity by interacting with platelet clec-2. Nature 2013, 502, 105–109. [Google Scholar] [CrossRef]
- Li, Y.; Fu, J.; Ling, Y.; Yago, T.; McDaniel, J.M.; Song, J.; Bai, X.; Kondo, Y.; Qin, Y.; Hoover, C.; et al. Sialylation on o-glycans protects platelets from clearance by liver kupffer cells. Proc. Natl. Acad. Sci. USA 2017, 114, 8360–8365. [Google Scholar] [CrossRef] [PubMed]
- Linden, M.D. Platelet flow cytometry. In Haemostasis: Methods and Protocols; Monagle, P., Ed.; Humana Press: Totowa, NJ, USA, 2013; pp. 241–262. [Google Scholar]
- Tunjungputri, R.N.; van de Heijden, W.; Urbanus, R.T.; de Groot, P.G.; van der Ven, A.; de Mast, Q. Higher platelet reactivity and platelet-monocyte complex formation in gram-positive sepsis compared to gram-negative sepsis. Platelets 2017, 28, 595–601. [Google Scholar] [CrossRef] [PubMed]







| No. | Compound | Molecular Formula | Molecular Weight (g/moL) |
|---|---|---|---|
| 1 | 3,5-Dihydroxyestragole | C16H22O8 | 342.3 |
| 2 | Methoxyeugenol | C11H14O3 | 194.2 |
| 3 | Myristicin | C11H12O3 | 192.2 |
| 4 | Myrislignan | C21H26O6 | 374.4 |
| 5 | Myrislignanometin E | C21H26O7 | 390.4 |
| 6 | Maceneolignan H | C24H30O7 | 430.5 |
| 7 | Licarin A | C20H22O4 | 326.4 |
| 8 | Licarin B | C20H20O4 | 324.4 |
| 9 | 5′-Methoxylicarin B | C21H22O5 | 354.3 |
| 10 | Verrucosin | C20H24O5 | 344.4 |
| 11 | Malabaricone B | C21H26O4 | 342.4 |
| 12 | Malabaricone C | C21H26O5 | 358.4 |
Disclaimer/Publisher’s Note: The statements, opinions and data contained in all publications are solely those of the individual author(s) and contributor(s) and not of MDPI and/or the editor(s). MDPI and/or the editor(s) disclaim responsibility for any injury to people or property resulting from any ideas, methods, instructions or products referred to in the content. |
© 2023 by the authors. Licensee MDPI, Basel, Switzerland. This article is an open access article distributed under the terms and conditions of the Creative Commons Attribution (CC BY) license (https://creativecommons.org/licenses/by/4.0/).
Share and Cite
Jeong, S.-H.; Park, J.-Y.; Ryu, Y.B.; Kim, W.S.; Lee, I.-C.; Kim, J.-H.; Kim, D.; Ha, J.-H.; Lee, B.-W.; Nam, J.; et al. Myristica fragrans Extract Inhibits Platelet Desialylation and Activation to Ameliorate Sepsis-Associated Thrombocytopenia in a Murine CLP-Induced Sepsis Model. Int. J. Mol. Sci. 2023, 24, 8863. https://doi.org/10.3390/ijms24108863
Jeong S-H, Park J-Y, Ryu YB, Kim WS, Lee I-C, Kim J-H, Kim D, Ha J-H, Lee B-W, Nam J, et al. Myristica fragrans Extract Inhibits Platelet Desialylation and Activation to Ameliorate Sepsis-Associated Thrombocytopenia in a Murine CLP-Induced Sepsis Model. International Journal of Molecular Sciences. 2023; 24(10):8863. https://doi.org/10.3390/ijms24108863
Chicago/Turabian StyleJeong, Seong-Hun, Ji-Young Park, Young Bae Ryu, Woo Sik Kim, In-Chul Lee, Ju-Hong Kim, Dohoon Kim, Ji-Hye Ha, Ba-Wool Lee, Jiyoung Nam, and et al. 2023. "Myristica fragrans Extract Inhibits Platelet Desialylation and Activation to Ameliorate Sepsis-Associated Thrombocytopenia in a Murine CLP-Induced Sepsis Model" International Journal of Molecular Sciences 24, no. 10: 8863. https://doi.org/10.3390/ijms24108863
APA StyleJeong, S.-H., Park, J.-Y., Ryu, Y. B., Kim, W. S., Lee, I.-C., Kim, J.-H., Kim, D., Ha, J.-H., Lee, B.-W., Nam, J., Cho, K.-O., & Kwon, H.-J. (2023). Myristica fragrans Extract Inhibits Platelet Desialylation and Activation to Ameliorate Sepsis-Associated Thrombocytopenia in a Murine CLP-Induced Sepsis Model. International Journal of Molecular Sciences, 24(10), 8863. https://doi.org/10.3390/ijms24108863

