Identification of New FG-Repeat Nucleoporins with Amyloid Properties
Abstract
1. Introduction
2. Results
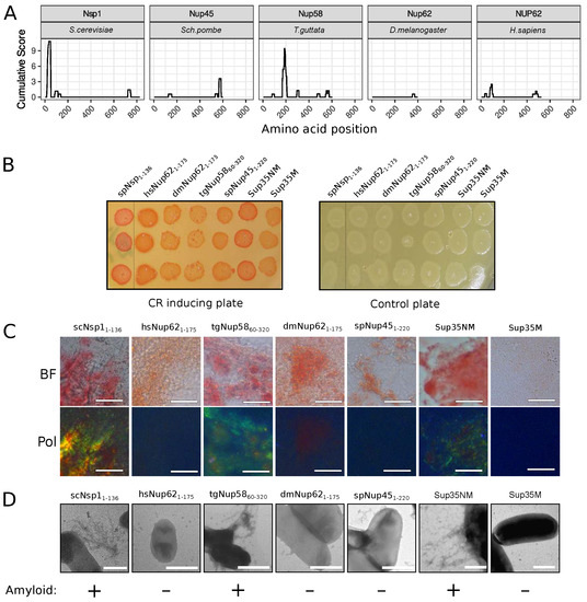
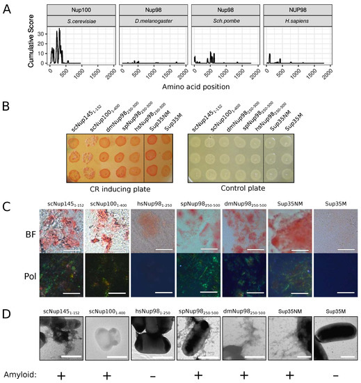
2.1. Several Nups with FG-Repeats Contained Fragments with Conservative Amyloidogenic Properties
2.2. A Few Orthologs of Yeast Nsp1, Nup100, and Nup145 Proteins Can Form Amyloids in the C-DAG System
2.3. The [PIN+] Factor Does Not Affect the Aggregation of Nucleoporins of Different Species in the Yeast S. cerevisiae
3. Discussion
4. Materials and Methods
4.1. Bioinformatic Analysis
4.2. Plasmid Construction
4.3. Microbiological Procedures and Strains
4.4. Fluorescent Microscopy
4.5. C-DAG Experiments
4.6. Statistical Analysis
Author Contributions
Funding
Institutional Review Board Statement
Informed Consent Statement
Data Availability Statement
Acknowledgments
Conflicts of Interest
Abbreviations
| C-DAG | curli-dependent amyloid generator |
| FG-repeats | phenylalanine–glycine-repeat |
| NPC | nuclear pore complex |
| Nups | nucleoporins |
Appendix A

| Primers Name | Sequence | T Melt (°C ) |
|---|---|---|
| attb1-Nup100-1-400-F | GGGGACAAGTTTGTACAAAAAAGCAGGCTCAACAATGTTTGGCAACAATAGACCAATGTTTGG | 61 |
| attb2-Nup100-1-400-R(stop) | GGGGACCACTTTGTACAAGAAAGCTGGGTCGTTATGCTGGTTTGGCTCCAAACAAACCTGTAG | 61 |
| attb1-Nup145-1-152-F | GGGGACAAGTTTGTACAAAAAAGCAGGCTCAACAATGTTTAATAAAAGTGTAAATAGTGG | 59 |
| attb2-Nup145-1-152-R(stop) | GGGGACCACTTTGTACAAGAAAGCTGGGTCGTTAATTTTGCGTGGTAGAAGTTATATTG | 59 |
| attb1-Nsp1-1-136-F | GGGGACAAGTTTGTACAAAAAAGCAGGCTCAACAATGAACTTCAATACACCTCAACAAAACAAAACGCCC | 63 |
| attb2-Nsp1-1-136-R(stop) | GGGGACCACTTTGTACAAGAAAGCTGGGTCGTTAATTGCTATTAGTACTGTTATTGAATAAGGATG | 63 |
| attB1-hsNup98-250-F | GGGGACAAGTTTGTACAAAAAAGCAGGCTCAGCATATGGTCAGAACAAAACTGCC | 61 |
| attB2-hsNup98-stop-499-R | GGGGACCACTTTGTACAAGAAAGCTGGGTCGTTAAACAGCCTGCTGGGCAGCAG | 61 |
| attB1-spNup98-250-F | GGGGACAAGTTTGTACAAAAAAGCAGGCTCAAATCAAGGACGACGTTTTGGC | 60 |
| attB2-spNup98-stop-499-R | GGGGACCACTTTGTACAAGAAAGCTGGGTCGTTAATTAGCATTTTGCCCAAAAGAAAAACCTCC | 60 |
| attB1-tgNup58-60-320-F | GGGGACAAGTTTGTACAAAAAAGCAGGCTCAATGGGACTTAATTTTGGAGCTCTGGGCTCTTCC | 60 |
| attB2-tgNup58-60-320-R | GGGGACCACTTTGTACAAGAAAGCTGGGTCGTTATAGCTCCTGTGCAGTTTCCACTTTCAGCTTGTC | 60 |
| attB1-spNup45-1-F | GGGGACAAGTTTGTACAAAAAAGCAGGCTCAATGTTCGGGTTAAATAAAACACCC | 60 |
| attB2-spNup45-220-R | GGGGACCACTTTGTACAAGAAAGCTGGGTCGTTATGTTGACGGTTGCTGCTG | 60 |
| attB1-dmNup62-1-F | GGGGACAAGTTTGTACAAAAAAGCAGGCTCAATGGTATTCCAGTTGCCAACAAC | 61 |
| attB2-dmNup62-175-R | GGGGACCACTTTGTACAAGAAAGCTGGGTCGTTACTGCGTGGAGGCTATGGC | 61 |
| attB1-dmNup98-250-F | GGGGACAAGTTTGTACAAAAAAGCAGGCTCATGCGGGCGCAAGGGTCCAC | 60 |
| attB2-dmNup98-500-R | GGGGACCACTTTGTACAAGAAAGCTGGGTCGTTAGCTGGTGGCTCCAAAACC | 60 |
| attB1-hsNUP62-1-F | GGGGACAAGTTTGTACAAAAAAGCAGGCTCAATGAGCGGGTTTAATTTTGGAGG | 59 |
| attB2-hsNUP62-175-R | GGGGACCACTTTGTACAAGAAAGCTGGGTCGTTATGAGCCAATGTTGAAACCGG | 59 |
| Protein | Amount of Cells with Diffuse Glow | Amount of Cells with Fluorescence Foci | % of Cells with Fluorescence Foci | [PIN+] Status | p-Value |
|---|---|---|---|---|---|
| dmNup98250–500 | 672 | 19 | 2.75 ± 0.622 | [PIN+] | 0.2812 |
| 642 | 12 | 1.83 ± 0.525 | [pin−] | ||
| spNup98250–500 | 716 | 26 | 3.50 ± 0.675 | [PIN+] | 1 |
| 651 | 23 | 3.41 ± 0.699 | [pin−] | ||
| hsNup621–175 | 620 | 0 | 0.0 ± 0.498 | [PIN+] | 0.06514 |
| 709 | 5 | 0.7 ± 0.312 | [pin−] | ||
| dmNup621–175 | 666 | 2 | 0.29 ± 0.211 | [PIN+] | 0.5003 |
| 619 | 0 | 0.0 ± 0.161 | [pin−] | ||
| spNup451–220 | 623 | 0 | 0.0 ± 0.16 | [PIN+] | 0.4923 |
| 603 | 1 | 0.16 ± 0.165 | [pin−] | ||
| tgNup5860–320 | 653 | 0 | 0.0 ± 0.152 | [PIN+] | 1 |
| 718 | 0 | 0.0 ± 0.139 | [pin−] | ||
| hsNup981–250 | 610 | 8 | 1.29 ± 0.455 | [PIN+] | 0.2245 |
| 615 | 3 | 0.48 ± 0.28 | [pin−] | ||
| scNsp11–136 | 647 | 34 | 4.99 ± 0.835 | [PIN+] | 2.17 × 10−10 *** |
| 615 | 0 | 0.0 ± 0.162 | [pin−] | ||
| scNup1001–400 | 283 | 308 | 52.11 ± 2.055 | [PIN+] | 6.864 × 10−14 *** |
| 520 | 244 | 31.94 ± 1.687 | [pin−] | ||
| scNup1451–152 | 620 | 2 | 0.32 ± 0.227 | [PIN+] | 1 |
| 615 | 1 | 0.16 ± 0.162 | [pin−] |
References
- Sipe, J.D.; Benson, M.D.; Buxbaum, J.N.; Ikeda, S.i.; Merlini, G.; Saraiva, M.J.; Westermark, P. Amyloid fibril proteins and amyloidosis: Chemical identification and clinical classification International Society of Amyloidosis 2016 Nomenclature Guidelines. Amyloid 2016, 23, 209–213. [Google Scholar] [CrossRef] [PubMed]
- Otzen, D.; Riek, R. Functional amyloids. Cold Spring Harb. Perspect. Biol. 2019, 11, a033860. [Google Scholar] [CrossRef] [PubMed]
- Sergeeva, A.V.; Galkin, A.P. Functional amyloids of eukaryotes: Criteria, classification, and biological significance. Curr. Genet. 2020, 66, 849–866. [Google Scholar] [CrossRef] [PubMed]
- Rubel, M.S.; Fedotov, S.A.; Grizel, A.V.; Sopova, J.V.; Malikova, O.A.; Chernoff, Y.O.; Rubel, A.A. Functional mammalian amyloids and amyloid-like proteins. Life 2020, 10, 156. [Google Scholar] [CrossRef]
- Matiiv, A.; Trubitsina, N.; Matveenko, A.; Barbitoff, Y.; Zhouravleva, G.; Bondarev, S. Amyloid and amyloid-like aggregates: Diversity and the term crisis. Biochemistry 2020, 85, 1011–1034. [Google Scholar] [CrossRef]
- Matiiv, A.B.; Trubitsina, N.P.; Matveenko, A.G.; Barbitoff, Y.A.; Zhouravleva, G.A.; Bondarev, S.A. Structure and polymorphism of amyloid and amyloid-like aggregates. Biochemistry 2022, 87, 450–463. [Google Scholar] [CrossRef]
- Dos Reis, S.; Coulary-Salin, B.; Forge, V.; Lascu, I.; Bégueret, J.; Saupe, S.J. The HET-s prion protein of the filamentous fungus Podospora Anserina Aggregates Vitr. Amyloid-Like Fibrils. J. Biol. Chem. 2002, 277, 5703–5706. [Google Scholar] [CrossRef]
- Li, J.; McQuade, T.; Siemer, A.B.; Napetschnig, J.; Moriwaki, K.; Hsiao, Y.S.; Damko, E.; Moquin, D.; Walz, T.; McDermott, A.; et al. RIP1/RIP3 Necrosome Forms A Funct. Amyloid Signal. Complex Required Program. Necrosis. Cell 2012, 150, 339–350. [Google Scholar] [CrossRef]
- Sopova, J.V.; Koshel, E.I.; Belashova, T.A.; Zadorsky, S.P.; Sergeeva, A.V.; Siniukova, V.A.; Shenfeld, A.A.; Velizhanina, M.E.; Volkov, K.V.; Nizhnikov, A.A.; et al. RNA-Bind. Protein FXR1 Is Present. Rat Brain Amyloid Form. Sci. Rep. 2019, 9, 18983. [Google Scholar] [CrossRef]
- Velizhanina, M.E.; Galkin, A.P. Amyloid Properties of the FXR1 Protein Are Conserved in Evolution of Vertebrates. Int. J. Mol. Sci. 2022, 23, 7997. [Google Scholar] [CrossRef]
- Siniukova, V.; Sopova, J.; Galkina, S.; Galkin, A. Search for functional amyloid structures in chicken and fruit fly female reproductive cells. Prion 2020, 14, 278–282. [Google Scholar] [CrossRef] [PubMed]
- Hurt, E.; Beck, M. Towards understanding nuclear pore complex architecture and dynamics in the age of integrative structural analysis. Curr. Opin. Cell Biol. 2015, 34, 31–38. [Google Scholar] [CrossRef] [PubMed]
- Onischenko, E.; Weis, K. Nuclear pore complex—a coat specifically tailored for the nuclear envelope. Curr. Opin. Cell Biol. 2011, 23, 293–301. [Google Scholar] [CrossRef] [PubMed]
- Hoelz, A.; Debler, E.W.; Blobel, G. The structure of the nuclear pore complex. Annu. Rev. Biochem. 2011, 80, 613–643. [Google Scholar] [CrossRef] [PubMed]
- Alberti, S.; Halfmann, R.; King, O.; Kapila, A.; Lindquist, S. A systematic survey identifies prions and illuminates sequence features of prionogenic proteins. Cell 2009, 137, 146–158. [Google Scholar] [CrossRef] [PubMed]
- Ader, C.; Frey, S.; Maas, W.; Schmidt, H.B.; Görlich, D.; Baldus, M. Amyloid-like interactions within nucleoporin FG hydrogels. Proc. Natl. Acad. Sci. USA 2010, 107, 6281–6285. [Google Scholar] [CrossRef]
- Halfmann, R.; Wright, J.J.R.; Alberti, S.; Lindquist, S.; Rexach, M. Prion formation by a yeast GLFG nucleoporin. Prion 2012, 6, 391–399. [Google Scholar] [CrossRef]
- Milles, S.; Huy Bui, K.; Koehler, C.; Eltsov, M.; Beck, M.; Lemke, E.A. Facilitated aggregation of FG nucleoporins under molecular crowding conditions. EMBO Rep. 2013, 14, 178–183. [Google Scholar] [CrossRef]
- Danilov, L.G.; Moskalenko, S.E.; Matveenko, A.G.; Sukhanova, X.V.; Belousov, M.V.; Zhouravleva, G.A.; Bondarev, S.A. The human NUP58 nucleoporin can form amyloids in vitro and in vivo. Biomedicines 2021, 9, 1451. [Google Scholar] [CrossRef]
- Nag, N.; Sasidharan, S.; Uversky, V.N.; Saudagar, P.; Tripathi, T. Phase separation of FG-nucleoporins in nuclear pore complexes. Biochim. Biophys. Acta—Mol. Cell Res. 2022, 1869, 119205. [Google Scholar] [CrossRef]
- Ibáñez de Opakua, A.; Geraets, J.A.; Frieg, B.; Dienemann, C.; Savastano, A.; Rankovic, M.; Cima-Omori, M.S.; Schröder, G.F.; Zweckstetter, M. Molecular interactions of FG nucleoporin repeats at high resolution. Nat. Chem. 2022, 14, 1278–1285. [Google Scholar] [CrossRef] [PubMed]
- Ahmed, A.B.; Znassi, N.; Château, M.T.; Kajava, A.V. A structure-based approach to predict predisposition to amyloidosis. Alzheimers Dement. 2015, 11, 681–690. [Google Scholar] [CrossRef] [PubMed]
- Bondarev, S.A.; Zhouravleva, G.A.; Belousov, M.V.; Kajava, A.V. Structure-based view on [PSI+] prion Prop. Prion 2015, 9, 190–199. [Google Scholar] [CrossRef] [PubMed]
- Roche, D.B.; Villain, E.; Kajava, A.V. Usage of a dataset of NMR resolved protein structures to test aggregation vs. solubility prediction algorithms. Protein Sci. 2017, 26, 1864–1869. [Google Scholar] [CrossRef]
- Frey, S.; Richter, R.P.; Görlich, D. FG-rich repeats of nuclear pore proteins form a three-dimensional meshwork with hydrogel-like properties. Science 2006, 314, 815–817. [Google Scholar] [CrossRef]
- Petri, M.; Frey, S.; Menzel, A.; Gorlich, D.; Techert, S. Structural characterization of nanoscale meshworks within a nucleoporin FG hydrogel. Biomacromolecules 2012, 13, 1882–1889. [Google Scholar] [CrossRef]
- Sivanathan, V.; Hochschild, A. A bacterial export system for generating extracellular amyloid aggregates. Nat. Protoc. 2013, 8, 1381–1390. [Google Scholar] [CrossRef]
- Sondheimer, N.; Lindquist, S. Rnq1: An epigenetic modifier of protein function in yeast. Mol. Cell 2000, 5, 163–172. [Google Scholar] [CrossRef]
- Derkatch, I.L.; Bradley, M.E.; Hong, J.Y.; Liebman, S.W. Prions affect the appearance of other prions: The story of [PIN+]. Cell 2001, 106, 171–182. [Google Scholar] [CrossRef]
- Sergeeva, A.V.; Belashova, T.A.; Bondarev, S.A.; Velizhanina, M.E.; Barbitoff, Y.A.; Matveenko, A.G.; Valina, A.A.; Simanova, A.L.; Zhouravleva, G.A.; Galkin, A.P. Direct proof of the amyloid nature of yeast prions [PSI+] [PIN+] Method Immunoprecipitation Nativ. Fibrils. FEMS Yeast Res. 2021, 21, foab046. [Google Scholar] [CrossRef]
- Derkatch, I.L.; Chernoff, Y.O.; Kushnirov, V.V.; Inge-Vechtomov, S.G.; Liebman, S.W. Genesis and variability of [PSI+] Prion Factors Saccharomyces cerevisiae. Genetics 1996, 144, 1375–1386. [Google Scholar] [CrossRef] [PubMed]
- Meriin, A.B.; Zhang, X.; He, X.; Newnam, G.P.; Chernoff, Y.O.; Sherman, M.Y. Huntingtin toxicity in yeast model depends on polyglutamine aggregation mediated by a prion-like protein Rnq1. J. Cell Biol. 2002, 157, 997–1004. [Google Scholar] [CrossRef] [PubMed]
- Stephan, J.S.; Fioriti, L.; Lamba, N.; Colnaghi, L.; Karl, K.; Derkatch, I.L.; Kandel, E.R. The CPEB3 protein is a functional prion that interacts with the actin cytoskeleton. Cell Rep. 2015, 11, 1772–1785. [Google Scholar] [CrossRef] [PubMed]
- Kajava, A.V.; Klopffleisch, K.; Chen, S.; Hofmann, K. Evolutionary link between metazoan RHIM motif and prion-forming domain of fungal heterokaryon incompatibility factor HET-s/HET-s. Sci. Rep. 2014, 4, 7436. [Google Scholar] [CrossRef] [PubMed]
- Labokha, A.A.; Gradmann, S.; Frey, S.; Hülsmann, B.B.; Urlaub, H.; Baldus, M.; Görlich, D. Systematic analysis of barrier-forming FG hydrogels from Xenopus Nucl. Pore Complexes. EMBO J. 2013, 32, 204–218. [Google Scholar] [CrossRef] [PubMed]
- Huerta-Cepas, J.; Szklarczyk, D.; Heller, D.; Hernández-Plaza, A.; Forslund, S.K.; Cook, H.; Mende, D.R.; Letunic, I.; Ratt, T.; Jensen, L.J.; et al. EggNOG 5.0: A Hierarchical, Funct. Phylogenetically Annot. Orthology Resour. Based 5090 Org. 2502 Viruses. Nucleic Acids Res. 2019, 47, D309–D314. [Google Scholar] [CrossRef]
- Dosztányi, Z.; Csizmók, V.; Tompa, P.; Simon, I. The pairwise energy content estimated from amino acid composition discriminates between folded and intrinsically unstructured proteins. J. Mol. Biol. 2005, 347, 827–839. [Google Scholar] [CrossRef]
- Dosztányi, Z.; Csizmok, V.; Tompa, P.; Simon, I. IUPred: Web server for the prediction of intrinsically unstructured regions of proteins based on estimated energy content. Bioinformatics 2005, 21, 3433–3434. [Google Scholar] [CrossRef]
- Edgar, R.C. MUSCLE: Multiple sequence alignment with high accuracy and high throughput. Nucleic Acids Res. 2004, 32, 1792–1797. [Google Scholar] [CrossRef]
- R Core Team. R: A Language and Environment for Statistical Computing; R Foundation for Statistical Computing: Vienna, Austria, 2022. [Google Scholar]
- Pagès, H.; Aboyoun, P.; Gentleman, R.; DebRoy, S. Biostrings: Efficient Manipulation of Biological Strings. R Package Version. 2019, Volume 2. Available online: https://rdrr.io/bioc/Biostrings/ (accessed on 30 March 2023).
- Wickham, H.; Averick, M.; Bryan, J.; Chang, W.; McGowan, L.; François, R.; Grolemund, G.; Hayes, A.; Henry, L.; Hester, J.; et al. Welcome Tidyverse. J. Open Source Softw. 2019, 4, 1686. [Google Scholar] [CrossRef]
- Jones, G.M.; Stalker, J.; Humphray, S.; West, A.; Cox, T.; Rogers, J.; Dunham, I.; Prelich, G. A systematic library for comprehensive overexpression screens in Saccharomyces cerevisiae. Nat. Methods 2008, 5, 239–241. [Google Scholar] [CrossRef] [PubMed]
- Sambrook, J.; Fritsch, E.; Maniatis, T. Molecular Cloning: A Laboratory Manual, 2nd ed.; Cold Spring Harbor Laboratory Press: Cold Spring Harbour, NY, USA, 1989. [Google Scholar]
- Kaiser, C.; Michaelis, S.; Mitchell, A. Methods in Yeast Genetics; Cold Spring Harbour Laboratory Press: Cold Spring Harbor, NY, USA, 1994. [Google Scholar]
- Matveenko, A.G.; Drozdova, P.B.; Belousov, M.V.; Moskalenko, S.E.; Bondarev, S.A.; Barbitoff, Y.A.; Nizhnikov, A.A.; Zhouravleva, G.A. SFP1-mediated prion-dependent lethality is caused by increased Sup35 aggregation and alleviated by Sis1. Genes Cells 2016, 21, 1290–1308. [Google Scholar] [CrossRef] [PubMed]
- Fisher, R.A. The logic of inductive inference. J. R. Stat. Soc. 1935, 98, 39–82. [Google Scholar] [CrossRef]





| Protein | Species | Fragment | Name |
|---|---|---|---|
| Nsp1 | S. cerevisiae | 1–136 | scNsp11–136 |
| Nup100 | S. cerevisiae | 1–400 | scNup1001–400 |
| Nup145 | S. cerevisiae | 1–152 | scNup1451–152 |
| Nup45 | Schizosaccharomyces pombe | 1–220 | spNup451-220 |
| Nup58 | Taeniopygia guttata | 60–320 | tgNup5860–320 |
| Nup62 | D. melanogaster | 1–175 | dmNup621–175 |
| NUP62 | Homo sapiens | 1–175 | hsNup621–175 |
| Nup98 | S. pombe | 250–500 | spNup98250–500 |
| Nup98 | D. melanogaster | 250–500 | dmNup98250–500 |
| NUP98 | H. sapiens | 1–250 | hsNup981–250 |
| Protein | % of Cells with Fluorescent Foci in [PIN+] Strain | % of Cells with Fluorescent Foci in [pin−] Strain | Statistical Significance (p-Value < 0.05) |
|---|---|---|---|
| dmNup98250–500 | 2.75 ± 0.622 | 1.83 ± 0.525 | no |
| spNup98250–500 | 3.50 ± 0.675 | 3.41 ± 0.699 | no |
| hsNup981–250 | 1.29 ± 0.455 | 0.48 ± 0.28 | no |
| hsNup621–175 | 0.0 ± 0.498 | 0.7 ± 0.312 | no |
| dmNup621–175 | 0.29 ± 0.211 | 0.0 ± 0.161 | no |
| spNup451–220 | 0.0 ± 0.16 | 0.16 ± 0.165 | no |
| tgNup5860–320 | 0.0 ± 0.152 | 0.0 ± 0.139 | no |
| scNsp11–136 | 4.99 ± 0.835 | 0.0 ± 0.162 | yes |
| scNup1001–400 | 52.11 ± 2.055 | 31.94 ± 1.687 | yes |
| scNup1451–152 | 0.32 ± 0.227 | 0.16 ± 0.162 | no |
Disclaimer/Publisher’s Note: The statements, opinions and data contained in all publications are solely those of the individual author(s) and contributor(s) and not of MDPI and/or the editor(s). MDPI and/or the editor(s) disclaim responsibility for any injury to people or property resulting from any ideas, methods, instructions or products referred to in the content. |
© 2023 by the authors. Licensee MDPI, Basel, Switzerland. This article is an open access article distributed under the terms and conditions of the Creative Commons Attribution (CC BY) license (https://creativecommons.org/licenses/by/4.0/).
Share and Cite
Danilov, L.G.; Sukhanova, X.V.; Rogoza, T.M.; Antonova, E.Y.; Trubitsina, N.P.; Zhouravleva, G.A.; Bondarev, S.A. Identification of New FG-Repeat Nucleoporins with Amyloid Properties. Int. J. Mol. Sci. 2023, 24, 8571. https://doi.org/10.3390/ijms24108571
Danilov LG, Sukhanova XV, Rogoza TM, Antonova EY, Trubitsina NP, Zhouravleva GA, Bondarev SA. Identification of New FG-Repeat Nucleoporins with Amyloid Properties. International Journal of Molecular Sciences. 2023; 24(10):8571. https://doi.org/10.3390/ijms24108571
Chicago/Turabian StyleDanilov, Lavrentii G., Xenia V. Sukhanova, Tatiana M. Rogoza, Ekaterina Y. Antonova, Nina P. Trubitsina, Galina A. Zhouravleva, and Stanislav A. Bondarev. 2023. "Identification of New FG-Repeat Nucleoporins with Amyloid Properties" International Journal of Molecular Sciences 24, no. 10: 8571. https://doi.org/10.3390/ijms24108571
APA StyleDanilov, L. G., Sukhanova, X. V., Rogoza, T. M., Antonova, E. Y., Trubitsina, N. P., Zhouravleva, G. A., & Bondarev, S. A. (2023). Identification of New FG-Repeat Nucleoporins with Amyloid Properties. International Journal of Molecular Sciences, 24(10), 8571. https://doi.org/10.3390/ijms24108571

