IL-17A in Human Liver: Significant Source of Inflammation and Trigger of Liver Fibrosis Initiation
Abstract
:1. Introduction
2. Results
2.1. Basic Characteristics of the Available Human Liver and Blood Samples
2.2. IL-17A, IL-22, and TGF-β1 Cytokine Expression in Human Liver Tissue
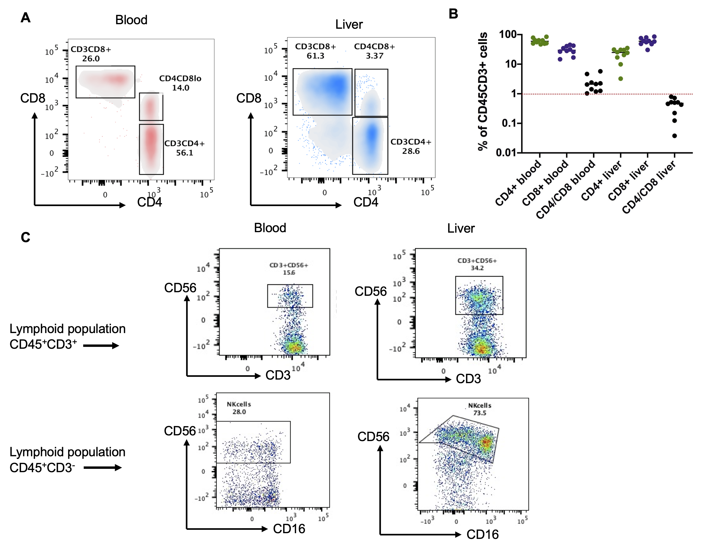
2.3. The Profile of Human Intrahepatic T-Lymphoid Immune Cells Differs from That of Blood Cells
2.4. Th17 T Cells Are the Main Source of IL-17A in the Human Liver
2.5. The Human Liver Is Infiltrated by MAITs and Tγδ Cells
2.6. INFγ Is Mainly Produced in the Liver by the Canonical Lymphatic Populations (CD3+CD4+/CD3+CD8+) as Well as MAITs and Tγδ Cells
2.7. IL-17A Increases the Expression of Profibrotic Markers in the Ex Vivo Model of Human Liver Slice Culture
3. Discussion
4. Materials and Methods
4.1. Human Liver Tissue and Blood Specimens
4.2. Human Liver Slice Culture
4.3. Isolation of Intrahepatic and Circulating Immune Cells and Flow Cytometry Analysis
4.4. Stimulation of Intrahepatic and Circulating Blood Immune Cell Culture
4.5. Cytokines and Fibrosis Markers’ Analysis
4.6. Statistics
5. Conclusions
Supplementary Materials
Author Contributions
Funding
Institutional Review Board Statement
Informed Consent Statement
Data Availability Statement
Acknowledgments
Conflicts of Interest
References
- Kartasheva-Ebertz, D.M.; Pol, S.; Lagaye, S. Retinoic Acid: A New Old Friend of IL-17A in the Immune Pathogeny of Liver Fibrosis. Front. Immunol. 2021, 12, 691073. [Google Scholar] [CrossRef] [PubMed]
- Meng, F.; Wang, K.; Aoyama, T.; Grivennikov, S.I.; Paik, Y.; Scholten, D.; Cong, M.; Iwaisako, K.; Liu, X.; Zhang, M.; et al. Interleukin-17 Signaling in Inflammatory, Kupffer Cells, and Hepatic Stellate Cells Exacerbates Liver Fibrosis in Mice. Gastroenterology 2012, 143, 765–776.e3. [Google Scholar] [CrossRef] [PubMed]
- Fabre, T.; Molina, M.F.; Soucy, G.; Goulet, J.-P.; Willems, B.; Villeneuve, J.-P.; Bilodeau, M.; Shoukry, N.H. Type 3 cytokines IL-17A and IL-22 drive TGF-β-dependent liver fibrosis. Sci. Immunol. 2018, 3, eaar7754. [Google Scholar] [CrossRef] [PubMed]
- Wondimu, Z.; Santodomingo-Garzon, T.; Le, T.; Swain, M.G. Protective Role of Interleukin-17 in Murine NKT Cell-Driven Acute Experimental Hepatitis. Am. J. Pathol. 2010, 177, 2334–2346. [Google Scholar] [CrossRef] [PubMed]
- Acharya, D.; Wang, P.; Paul, A.M.; Dai, J.; Gate, D.; Lowery, J.E.; Stokic, D.S.; Leis, A.A.; Flavell, R.A.; Town, T.; et al. Interleukin-17A Promotes CD8+ T Cell Cytotoxicity To Facilitate West Nile Virus Clearance. J. Virol. 2017, 91, e01529-16. [Google Scholar] [CrossRef]
- Hernández-Gea, V.; Ghiassi-Nejad, Z.; Rozenfeld, R.; Gordon, R.; Fiel, M.I.; Yue, Z.; Czaja, M.J.; Friedman, S.L. Autophagy releases lipid that promotes fibrogenesis by activated hepatic stellate cells in mice and in human tissues. Gastroenterology 2012, 142, 938–946. [Google Scholar] [CrossRef]
- Pinzani, M. Pathophysiology of Liver Fibrosis. Dig. Dis. 2015, 33, 492–497. [Google Scholar] [CrossRef]
- Tan, Z.; Qian, X.; Jiang, R.; Liu, Q.; Wang, Y.; Chen, C.; Wang, X.; Ryffel, B.; Sun, B. IL-17A Plays a Critical Role in the Pathogenesis of Liver Fibrosis through Hepatic Stellate Cell Activation. J. Immunol. 2013, 191, 1835–1844. [Google Scholar] [CrossRef]
- Masuzaki, R.; Kanda, T.; Sasaki, R.; Matsumoto, N.; Ogawa, M.; Matsuoka, S.; Karp, S.J.; Moriyama, M. Noninvasive Assessment of Liver Fibrosis: Current and Future Clinical and Molecular Perspectives. Int. J. Mol. Sci. 2020, 21, 4906. [Google Scholar] [CrossRef]
- Roeb, E. Matrix metalloproteinases and liver fibrosis (translational aspects). Matrix Biol. 2018, 68–69, 463–473. [Google Scholar] [CrossRef]
- Iredale, J.P.; Thompson, A.; Henderson, N.C. Extracellular matrix degradation in liver fibrosis: Biochemistry and regulation. Biochim. Biophys. Acta Mol. Basis Dis. 2013, 1832, 876–883. [Google Scholar] [CrossRef]
- Perlman, R.L. Mouse models of human disease. Evol. Med. Public Health 2016, 2016, 170–176. [Google Scholar] [CrossRef] [PubMed]
- Kisseleva, T.; Cong, M.; Paik, Y.; Scholten, D.; Jiang, C.; Benner, C.; Iwaisako, K.; Moore-Morris, T.; Scott, B.; Tsukamoto, H.; et al. Myofibroblasts revert to an inactive phenotype during regression of liver fibrosis. Proc. Natl. Acad. Sci. USA 2012, 109, 9448–9453. [Google Scholar] [CrossRef]
- Kartasheva-Ebertz, D.; Gaston, J.; Lair-Mehiri, L.; Massault, P.-P.; Scatton, O.; Vaillant, J.-C.; Morozov, V.A.; Pol, S.; Lagaye, S. Adult human liver slice cultures: Modelling of liver fibrosis and evaluation of new anti-fibrotic drugs. World J. Hepatol. 2021, 13, 187–217. [Google Scholar] [CrossRef] [PubMed]
- Srenathan, U.; Steel, K.; Taams, L.S. IL-17+ CD8+ T cells: Differentiation, phenotype and role in inflammatory disease. Immunol. Lett. 2016, 178, 20–26. [Google Scholar] [CrossRef] [PubMed]
- Lamichhane, R.; Munro, F.; Harrop, T.W.R.; de la Harpe, S.M.; Dearden, P.K.; Vernall, A.J.; McCall, J.L.; Ussher, J.E. Human liver-derived MAIT cells differ from blood MAIT cells in their metabolism and response to TCR-independent activation. Eur. J. Immunol. 2021, 51, 879–892. [Google Scholar] [CrossRef]
- Hammerich, L.; Tacke, F. Role of gamma-delta T cells in liver inflammation and fibrosis. World J. Gastrointest. Pathophysiol. 2014, 5, 107–113. [Google Scholar] [CrossRef]
- Friedman, S.L. Hepatic Stellate Cells: Protean, Multifunctional, and Enigmatic Cells of the Liver. Physiol. Rev. 2008, 88, 125–172. [Google Scholar] [CrossRef]
- Kong, X.; Feng, D.; Wang, H.; Hong, F.; Bertola, A.; Wang, F.-S.; Gao, B. Interleukin-22 Induces Hepatic Stellate Cell Senescence and Restricts Liver Fibrosis. Hepatology 2012, 56, 1150–1159. [Google Scholar] [CrossRef]
- Wu, Y.; Min, J.; Ge, C.; Shu, J.; Tian, D.; Yuan, Y.; Zhou, D. Interleukin 22 in Liver Injury, Inflammation and Cancer. Int. J. Biol. Sci. 2020, 16, 2405–2413. [Google Scholar] [CrossRef]
- Jiang, R.; Tan, Z.; Deng, L.; Chen, Y.; Xia, Y.; Gao, Y.; Wang, X.; Sun, B. Interleukin-22 promotes human hepatocellular carcinoma by activation of STAT3. Hepatology 2011, 54, 900–909. [Google Scholar] [CrossRef]
- Müller, P.C.; Kabacam, G.; Vibert, E.; Germani, G.; Petrowsky, H. Current status of liver transplantation in Europe. Int. J. Surg. 2020, 82, 22–29. [Google Scholar] [CrossRef] [PubMed]
- Mezioug, D.; Touil-Boukoffa, C. Interleukin-17A correlates with interleukin-6 production in human cystic echinococcosis: A possible involvement of IL-17A in immunoprotection against Echinococcus granulosus infection. Eur. Cytokine Netw. 2012, 23, 112–119. [Google Scholar] [CrossRef] [PubMed]
- Wu, D.; Wu, P.; Huang, Q.; Liu, Y.; Ye, J.; Huang, J. Interleukin-17: A Promoter in Colorectal Cancer Progression. Clin. Dev. Immunol. 2013, 2013, 436307. [Google Scholar] [CrossRef] [PubMed]
- Gomes, A.L.; Teijeiro, A.; Burén, S.; Tummala, K.S.; Yilmaz, M.; Waisman, A.; Theurillat, J.-P.; Perna, C.; Djouder, N. Metabolic Inflammation-Associated IL-17A Causes Non-alcoholic Steatohepatitis and Hepatocellular Carcinoma. Cancer Cell 2016, 30, 161–175. [Google Scholar] [CrossRef]
- Ernst, M.; Putoczki, T. IL-17 Cuts to the Chase in Colon Cancer. Immunity 2014, 41, 880–882. [Google Scholar] [CrossRef]
- Harrington, L.E.; Hatton, R.D.; Mangan, P.R.; Turner, H.; Murphy, T.L.; Murphy, K.M.; Weaver, C.T. Interleukin 17–producing CD4+ effector T cells develop via a lineage distinct from the T helper type 1 and 2 lineages. Nat. Immunol. 2005, 6, 1123–1132. [Google Scholar] [CrossRef]
- Tajima, M.; Wakita, D.; Satoh, T.; Kitamura, H.; Nishimura, T. IL-17/IFN-γ double producing CD8+ T (Tc17/IFN-γ) cells: A novel cytotoxic T-cell subset converted from Tc17 cells by IL-12. Int. Immunol. 2011, 23, 751–759. [Google Scholar] [CrossRef]
- Wang, Y.; Zhang, C. The Roles of Liver-Resident Lymphocytes in Liver Diseases. Front. Immunol. 2019, 10, 1582. [Google Scholar] [CrossRef]
- Delire, B.; Stärkel, P.; Leclercq, I. Animal Models for Fibrotic Liver Diseases: What We Have, What We Need, and What Is under Development. J. Clin. Transl. Hepatol. 2015, 3, 53–66. [Google Scholar] [CrossRef]
- Bao, Y.; Wang, L.; Pan, H.; Zhang, T.; Chen, Y.; Xu, S.; Mao, X.; Li, S. Animal and Organoid Models of Liver Fibrosis. Front. Physiol. 2021, 12, 666138. [Google Scholar] [CrossRef]
- Dufour, A.M.; Alvarez, M.; Russo, B.; Chizzolini, C. Interleukin-6 and Type-I Collagen Production by Systemic Sclerosis Fibroblasts Are Differentially Regulated by Interleukin-17A in the Presence of Transforming Growth Factor-Beta 1. Front. Immunol. 2018, 9, 1865. [Google Scholar] [CrossRef] [PubMed]
- Lagaye, S.; Shen, H.; Saunier, B.; Nascimbeni, M.; Gaston, J.; Bourdoncle, P.; Hannoun, L.; Massault, P.-P.; Vallet-Pichard, A.; Mallet, V.; et al. Efficient replication of primary or culture hepatitis C virus isolates in human liver slices: A relevant ex vivo model of liver infection. Hepatology 2012, 56, 861–872. [Google Scholar] [CrossRef] [PubMed]
- Bedossa, P.; Poynard, T. An algorithm for the grading of activity in chronic hepatitis C. The METAVIR Cooperative Study Group. Hepatology 1996, 24, 289–293. [Google Scholar] [CrossRef] [PubMed]






| Fibrosis Stage | F0–F1 | F2 | F3–F4 |
|---|---|---|---|
| Number of samples | 12 samples | 6 samples | 4 samples |
| Pathology | 9 Liver metastasis 1 Benign tumor 2 Hepatocarcinoma | 2 Cholangiocarcinoma1 Benign tumor 1 Cancer metastasis of another organ 2 Hepatocarcinoma | 1 Cholangiocarcinoma+ hepatocarcinoma 3 Hepatocarcinoma |
| Activity (A) | A0—4 samples | A0—2 samples | A1–A2—2 samples |
| A1–A2—8 samples | A1–A2—4 samples | 2 undefined samples |
Publisher’s Note: MDPI stays neutral with regard to jurisdictional claims in published maps and institutional affiliations. |
© 2022 by the authors. Licensee MDPI, Basel, Switzerland. This article is an open access article distributed under the terms and conditions of the Creative Commons Attribution (CC BY) license (https://creativecommons.org/licenses/by/4.0/).
Share and Cite
Kartasheva-Ebertz, D.; Gaston, J.; Lair-Mehiri, L.; Mottez, E.; Buivan, T.-P.; Massault, P.-P.; Scatton, O.; Gaujoux, S.; Vaillant, J.-C.; Pol, S.; et al. IL-17A in Human Liver: Significant Source of Inflammation and Trigger of Liver Fibrosis Initiation. Int. J. Mol. Sci. 2022, 23, 9773. https://doi.org/10.3390/ijms23179773
Kartasheva-Ebertz D, Gaston J, Lair-Mehiri L, Mottez E, Buivan T-P, Massault P-P, Scatton O, Gaujoux S, Vaillant J-C, Pol S, et al. IL-17A in Human Liver: Significant Source of Inflammation and Trigger of Liver Fibrosis Initiation. International Journal of Molecular Sciences. 2022; 23(17):9773. https://doi.org/10.3390/ijms23179773
Chicago/Turabian StyleKartasheva-Ebertz, Daria, Jesintha Gaston, Loriane Lair-Mehiri, Estelle Mottez, Tan-Phuc Buivan, Pierre-Philippe Massault, Olivier Scatton, Sebastien Gaujoux, Jean-Christophe Vaillant, Stanislas Pol, and et al. 2022. "IL-17A in Human Liver: Significant Source of Inflammation and Trigger of Liver Fibrosis Initiation" International Journal of Molecular Sciences 23, no. 17: 9773. https://doi.org/10.3390/ijms23179773
APA StyleKartasheva-Ebertz, D., Gaston, J., Lair-Mehiri, L., Mottez, E., Buivan, T.-P., Massault, P.-P., Scatton, O., Gaujoux, S., Vaillant, J.-C., Pol, S., & Lagaye, S. (2022). IL-17A in Human Liver: Significant Source of Inflammation and Trigger of Liver Fibrosis Initiation. International Journal of Molecular Sciences, 23(17), 9773. https://doi.org/10.3390/ijms23179773

