Sarcomeres Morphology and Z-Line Arrangement Disarray Induced by Ventricular Premature Contractions through the Rac2/Cofilin Pathway
Abstract
1. Introduction
2. Results
2.1. Study Animals
2.2. Hemodynamics and Echocardiographic Parameters
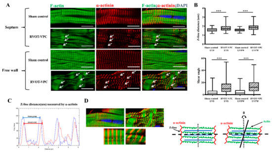
2.3. Cardiomyocyte Structure Markers, Cardiomyocyte Morphology, Sarcomere Morphology, and Shear Angle at the Z-Line in the Pig LV Myocardium
2.4. Next Generation Sequencing and Functional Enrichment Analysis of the Pig LV Myocardium
2.5. mRNA and Protein Expression of the Actin Cytoskeleton Signaling in the Pig LV Myocardium
2.6. Validation of the Role of Rac2 in Actin Depolymerization in the Rat Ventricular Cell Model
3. Discussion
3.1. Actin Cytoskeleton Organization and Cardiac Function
3.2. The Crucial Role of Rac2 in Actin Cytoskeleton Organization
3.3. Limitations
4. Method
4.1. Study Animals and the Creation of a RVOT Bigeminy VPCs Model
4.2. Creating RVOT Bigeminy VPCs by Pacing Leads and Pacemaker Setting
4.3. Hemodynamics and Transthoracic Echocardiograph
4.4. ELISA for Cardiac Troponin I
4.5. Specimen Storage
4.6. Confocal Immunofluorescence Study
4.7. Image Analysis
4.8. Western Blot
4.9. RNA Isolation
4.10. Next Generation Sequencing and Enrichment Analysis
4.11. Quantitative Determination of RNAs by Real-Time RT-PCR
4.12. G/F Actin Assay
4.13. Cell Culture
4.14. Small Interfering RNA (siRNA)-Mediated Knockdown in Cell Model
4.15. Measurement of F-Actin in Rat Ventricular Cardiomyocytes by Flow Cytometry
4.16. Statistical Analysis
5. Conclusions
Supplementary Materials
Author Contributions
Funding
Data Availability Statement
Conflicts of Interest
References
- Gaita, F.; Giustetto, C.; Di Donna, P.; Richiardi, E.; Libero, L.; Brusin, M.C.; Molinari, G.; Trevi, G. Long-term follow-up of right ventricular monomorphic extrasystoles. J. Am. Coll. Cardiol. 2001, 38, 364–370. [Google Scholar] [CrossRef]
- Dukes, J.W.; Dewland, T.A.; Vittinghoff, E.; Mandyam, M.C.; Heckbert, S.R.; Siscovick, D.S.; Stein, P.K.; Psaty, B.M.; Sotoodehnia, N.; Gottdiener, J.S.; et al. Ventricular Ectopy as a Predictor of Heart Failure and Death. J. Am. Coll. Cardiol. 2015, 66, 101–109. [Google Scholar] [CrossRef] [PubMed]
- Del Carpio Munoz, F.; Syed, F.F.; Noheria, A.; Cha, Y.M.; Friedman, P.A.; Hammill, S.C.; Munger, T.M.; Venkatachalam, K.L.; Shen, W.K.; Packer, D.L.; et al. Characteristics of premature ventricular complexes as correlates of reduced left ventricular systolic function: Study of the burden, duration, coupling interval, morphology and site of origin of PVCs. J. Cardiovasc. Electrophysiol. 2011, 22, 791–798. [Google Scholar] [CrossRef] [PubMed]
- Fang, Y.; Wen, C.; Yang, L.; Zhang, X.; Chu, W.; Zeng, C. Radiofrequency ablation can reverse the structural remodeling caused by frequent premature ventricular contractions originating from the right ventricular outflow tract even in a “normal heart”. Clinics 2013, 68, 1312–1317. [Google Scholar] [CrossRef]
- Yarlagadda, R.K.; Iwai, S.; Stein, K.M.; Markowitz, S.M.; Shah, B.K.; Cheung, J.W.; Tan, V.; Lerman, B.B.; Mittal, S. Reversal of cardiomyopathy in patients with repetitive monomorphic ventricular ectopy originating from the right ventricular outflow tract. Circulation 2005, 112, 1092–1097. [Google Scholar] [CrossRef]
- Baman, T.S.; Lange, D.C.; Ilg, K.J.; Gupta, S.K.; Liu, T.Y.; Alguire, C.; Armstrong, W.; Good, E.; Chugh, A.; Jongnarangsin, K.; et al. Relationship between burden of premature ventricular complexes and left ventricular function. Heart Rhythm 2010, 7, 865–869. [Google Scholar] [CrossRef]
- Yokokawa, M.; Kim, H.M.; Good, E.; Crawford, T.; Chugh, A.; Pelosi, F., Jr.; Jongnarangsin, K.; Latchamsetty, R.; Armstrong, W.; Alguire, C.; et al. Impact of QRS duration of frequent premature ventricular complexes on the development of cardiomyopathy. Heart Rhythm 2012, 9, 1460–1464. [Google Scholar] [CrossRef]
- Bersini, S.; Lytle, N.K.; Schulte, R.; Huang, L.; Wahl, G.M.; Hetzer, M.W. Nup93 regulates breast tumor growth by modulating cell proliferation and actin cytoskeleton remodeling. Life Sci. Alliance 2020, 3, e201900623. [Google Scholar] [CrossRef]
- Van der Velden, J. Diastolic myofilament dysfunction in the failing human heart. Pflugers Archiv. 2011, 462, 155–163. [Google Scholar] [CrossRef][Green Version]
- Taylor, E.N.; Hoffman, M.P.; Barefield, D.Y.; Aninwene, G.E., 2nd; Abrishamchi, A.D.; Lynch, T.L.t.; Govindan, S.; Osinska, H.; Robbins, J.; Sadayappan, S.; et al. Alterations in Multi-Scale Cardiac Architecture in Association With Phosphorylation of Myosin Binding Protein-C. J. Am. Heart Assoc. 2016, 5, e002836. [Google Scholar] [CrossRef]
- Wang, Y.; Eltit, J.M.; Kaszala, K.; Tan, A.; Jiang, M.; Zhang, M.; Tseng, G.N.; Huizar, J.F. Cellular mechanism of premature ventricular contraction-induced cardiomyopathy. Heart Rhythm 2014, 11, 2064–2072. [Google Scholar] [CrossRef] [PubMed]
- Gopinathannair, R.; Etheridge, S.P.; Marchlinski, F.E.; Spinale, F.G.; Lakkireddy, D.; Olshansky, B. Arrhythmia-Induced Cardiomyopathies: Mechanisms, Recognition, and Management. J. Am. Coll. Cardiol. 2015, 66, 1714–1728. [Google Scholar] [CrossRef] [PubMed]
- Ehler, E.; Horowits, R.; Zuppinger, C.; Price, R.L.; Perriard, E.; Leu, M.; Caroni, P.; Sussman, M.; Eppenberger, H.M.; Perriard, J.C. Alterations at the intercalated disk associated with the absence of muscle LIM protein. J. Cell Biol. 2001, 153, 763–772. [Google Scholar] [CrossRef]
- Ehler, E. Cardiac cytoarchitecture-why the "hardware" is important for heart function! Biochim. Biophys. Acta 2016, 1863 Pt B, 1857–1863. [Google Scholar] [CrossRef]
- Kramer, A.; Green, J.; Pollard, J., Jr.; Tugendreich, S. Causal analysis approaches in Ingenuity Pathway Analysis. Bioinformatics 2014, 30, 523–530. [Google Scholar] [CrossRef]
- Cho, H.J.; Kim, J.T.; Baek, K.E.; Kim, B.Y.; Lee, H.G. Regulation of Rho GTPases by RhoGDIs in Human Cancers. Cells 2019, 8, 1037. [Google Scholar] [CrossRef]
- Albertinazzi, C.; Cattelino, A.; de Curtis, I. Rac GTPases localize at sites of actin reorganization during dynamic remodeling of the cytoskeleton of normal embryonic fibroblasts. J. Cell Sci. 1999, 112 Pt 21, 3821–3831. [Google Scholar] [CrossRef]
- Shafiei, M.S.; Rockey, D.C. The function of integrin-linked kinase in normal and activated stellate cells: Implications for fibrogenesis in wound healing. Lab. Investig. 2012, 92, 305–316. [Google Scholar] [CrossRef]
- Kalfa, T.A.; Pushkaran, S.; Zhang, X.; Johnson, J.F.; Pan, D.; Daria, D.; Geiger, H.; Cancelas, J.A.; Williams, D.A.; Zheng, Y. Rac1 and Rac2 GTPases are necessary for early erythropoietic expansion in the bone marrow but not in the spleen. Haematologica 2010, 95, 27–35. [Google Scholar] [CrossRef] [PubMed][Green Version]
- Bamburg, J.R.; Bernstein, B.W. Roles of ADF/cofilin in actin polymerization and beyond. F1000 Biol. Rep. 2010, 2, 62. [Google Scholar] [CrossRef] [PubMed]
- Mizuno, K. Signaling mechanisms and functional roles of cofilin phosphorylation and dephosphorylation. Cell Signal. 2013, 25, 457–469. [Google Scholar] [CrossRef] [PubMed]
- Mi-Mi, L.; Farman, G.P.; Mayfield, R.M.; Strom, J.; Chu, M.; Pappas, C.T.; Gregorio, C.C. In vivo elongation of thin filaments results in heart failure. PLoS ONE 2020, 15, e0226138. [Google Scholar] [CrossRef] [PubMed]
- Ahrens-Nicklas, R.C.; Pappas, C.T.; Farman, G.P.; Mayfield, R.M.; Larrinaga, T.M.; Medne, L.; Ritter, A.; Krantz, I.D.; Murali, C.; Lin, K.Y.; et al. Disruption of cardiac thin filament assembly arising from a mutation in LMOD2: A novel mechanism of neonatal dilated cardiomyopathy. Sci. Adv. 2019, 5, eaax2066. [Google Scholar] [CrossRef] [PubMed]
- Matsui, T.; Amano, M.; Yamamoto, T.; Chihara, K.; Nakafuku, M.; Ito, M.; Nakano, T.; Okawa, K.; Iwamatsu, A.; Kaibuchi, K. Rho-associated kinase, a novel serine/threonine kinase, as a putative target for small GTP binding protein Rho. EMBO J. 1996, 15, 2208–2216. [Google Scholar] [CrossRef] [PubMed]
- Lang, R.M.; Bierig, M.; Devereux, R.B.; Flachskampf, F.A.; Foster, E.; Pellikka, P.A.; Picard, M.H.; Roman, M.J.; Seward, J.; Shanewise, J.S.; et al. Recommendations for chamber quantification: A report from the American Society of Echocardiography's Guidelines and Standards Committee and the Chamber Quantification Writing Group, developed in conjunction with the European Association of Echocardiography, a branch of the European Society of Cardiology. J. Am. Soc. Echocardiogr. 2005, 18, 1440–1463. [Google Scholar]
- Teichholz, L.E.; Kreulen, T.; Herman, M.V.; Gorlin, R. Problems in echocardiographic volume determinations: Echocardiographic-angiographic correlations in the presence of absence of asynergy. Am. J. Cardiol. 1976, 37, 7–11. [Google Scholar] [CrossRef]
- Gokhin, D.S.; Fowler, V.M. Software-based measurement of thin filament lengths: An open-source GUI for Distributed Deconvolution analysis of fluorescence images. J. Microsc. 2017, 265, 11–20. [Google Scholar] [CrossRef]








| Tissue | Pathways | Symbol | Entrez Gene Name | Z Score | Log2FC Value | Predictive Activity to Pathway (IPA Knowledge Base) |
|---|---|---|---|---|---|---|
| Septum | Actin Cytoskeleton Signaling | ACTG2 | actin, gamma 2, smooth muscle, enteric | −1.265 | −2.112 | Activation |
| CYFIP2 | cytoplasmic FMR1 interacting protein 2 | 0.855 | - | |||
| FGF16 | fibroblast growth factor 16 | 2.58 | - | |||
| ITGA4 | integrin subunit alpha 4 | −1.28 | Activation | |||
| RAC2 | Rac family small GTPase 2 | −0.876 | Activation | |||
| Signaling by Rho Family GTPases | ACTG2 | actin, gamma 2, smooth muscle, enteric | −1.508 | −2.112 | Activation | |
| CDH12 | cadherin 12 | 2.135 | Activation | |||
| CDH24 | cadherin 24 | −1.45 | Activation | |||
| GNB3 | G protein subunit beta 3 | 1.457 | - | |||
| ITGA4 | integrin subunit alpha 4 | −1.28 | Activation | |||
| RhoGDI Signaling | ACTG2 | actin, gamma 2, smooth muscle, enteric | 0.333 | −2.112 | inhibition | |
| CDH12 | cadherin 12 | 2.135 | inhibition | |||
| CDH24 | cadherin 24 | −1.45 | inhibition | |||
| GNB3 | G protein subunit beta 3 | 1.457 | - | |||
| ITGA4 | integrin subunit alpha 4 | −1.28 | inhibition | |||
| ILK Signaling | ACTG2 | actin, gamma 2, smooth muscle, enteric | −1.414 | −2.112 | Activation | |
| FBLIM1 | filamin binding LIM protein 1 | 0.636 | - | |||
| MMP9 | matrix metallopeptidase 9 | −2.105 | - | |||
| LXR/RXR Activation | ARG2 | arginase 2 | 2.646 | 1.931 | Activation | |
| MMP9 | matrix metallopeptidase 9 | −2.105 | inhibition | |||
| S100A8 | S100 calcium binding protein A8 | −3.753 | inhibition | |||
| SERPINF1 | serpin family F member 1 | 1.384 | Activation | |||
| Cardiac Hypertrophy Signaling | ADRB2 | adrenoceptor beta 2 | −0.632 | 0.804 | Activation | |
| CACNA1S | calcium voltage-gated channel subunit alpha1 S | −4.149 | Activation | |||
| GNB3 | G protein subunit beta 3 | 1.457 | Activation | |||
| Free wall | Actin Cytoskeleton Signaling | ACTG2 | actin, gamma 2, smooth muscle, enteric | −1.633 | −2.595 | Activation |
| CYFIP2 | cytoplasmic FMR1 interacting protein 2 | 1.046 | - | |||
| FGF16 | fibroblast growth factor 16 | 1.397 | - | |||
| ITGA4 | integrin subunit alpha 4 | −0.937 | Activation | |||
| RAC2 | Rac family small GTPase 2 | −0.814 | Activation | |||
| Signaling by Rho Family GTPases | ACTG2 | actin, gamma 2, smooth muscle, enteric | −0.632 | −2.595 | Activation | |
| CDH12 | cadherin 12 | 1.983 | Activation | |||
| CDH24 | cadherin 24 | −1.144 | Activation | |||
| GNB3 | G protein subunit beta 3 | 0.991 | - | |||
| ITGA4 | integrin subunit alpha 4 | −0.937 | Activation | |||
| RhoGDI Signaling | ACTG2 | actin, gamma 2, smooth muscle, enteric | 0.707 | −2.595 | inhibition | |
| CDH12 | cadherin 12 | 1.983 | inhibition | |||
| CDH24 | cadherin 24 | −1.144 | inhibition | |||
| GNB3 | G protein subunit beta 3 | 0.991 | - | |||
| ITGA4 | integrin subunit alpha 4 | −0.937 | inhibition | |||
| ILK Signaling | ACTG2 | actin, gamma 2, smooth muscle, enteric | −1.134 | −2.595 | Activation | |
| FBLIM1 | filamin binding LIM protein 1 | 0.625 | - | |||
| MMP9 | matrix metallopeptidase 9 | −5.142 | - | |||
| LXR/RXR Activation | ARG2 | arginase 2 | −0.632 | 1.951 | Activation | |
| MMP9 | matrix metallopeptidase 9 | −5.142 | inhibition | |||
| S100A8 | S100 calcium binding protein A8 | −3.185 | inhibition | |||
| SERPINF1 | serpin family F member 1 | 0.963 | Activation | |||
| Cardiac Hypertrophy Signaling | ADRB2 | adrenoceptor beta 2 | 1.265 | 0.800 | Activation | |
| CACNA1S | calcium voltage-gated channel subunit alpha1 S | −3.299 | Activation | |||
| GNB3 | G protein subunit beta 3 | 0.991 | Activation |
Publisher’s Note: MDPI stays neutral with regard to jurisdictional claims in published maps and institutional affiliations. |
© 2021 by the authors. Licensee MDPI, Basel, Switzerland. This article is an open access article distributed under the terms and conditions of the Creative Commons Attribution (CC BY) license (https://creativecommons.org/licenses/by/4.0/).
Share and Cite
Lin, Y.-S.; Chang, T.-H.; Ho, W.-C.; Chang, S.-F.; Chen, Y.-L.; Chang, S.-T.; Chen, H.-C.; Pan, K.-L.; Chen, M.-C. Sarcomeres Morphology and Z-Line Arrangement Disarray Induced by Ventricular Premature Contractions through the Rac2/Cofilin Pathway. Int. J. Mol. Sci. 2021, 22, 11244. https://doi.org/10.3390/ijms222011244
Lin Y-S, Chang T-H, Ho W-C, Chang S-F, Chen Y-L, Chang S-T, Chen H-C, Pan K-L, Chen M-C. Sarcomeres Morphology and Z-Line Arrangement Disarray Induced by Ventricular Premature Contractions through the Rac2/Cofilin Pathway. International Journal of Molecular Sciences. 2021; 22(20):11244. https://doi.org/10.3390/ijms222011244
Chicago/Turabian StyleLin, Yu-Sheng, Tzu-Hao Chang, Wan-Chun Ho, Shun-Fu Chang, Yung-Lung Chen, Shih-Tai Chang, Huang-Chung Chen, Kuo-Li Pan, and Mien-Cheng Chen. 2021. "Sarcomeres Morphology and Z-Line Arrangement Disarray Induced by Ventricular Premature Contractions through the Rac2/Cofilin Pathway" International Journal of Molecular Sciences 22, no. 20: 11244. https://doi.org/10.3390/ijms222011244
APA StyleLin, Y.-S., Chang, T.-H., Ho, W.-C., Chang, S.-F., Chen, Y.-L., Chang, S.-T., Chen, H.-C., Pan, K.-L., & Chen, M.-C. (2021). Sarcomeres Morphology and Z-Line Arrangement Disarray Induced by Ventricular Premature Contractions through the Rac2/Cofilin Pathway. International Journal of Molecular Sciences, 22(20), 11244. https://doi.org/10.3390/ijms222011244

