A Genome-Wide View of Transcriptional Responses during Aphis glycines Infestation in Soybean
Abstract
1. Introduction
2. Results
2.1. Global Analysis of Gene Expression after Aphid Infestation
2.2. Dynamic Expression of Differentially Expressed Genes in Response to Aphid Infestation
2.3. Differentially Expressed Transcription Factors in Response to Aphid Infestation
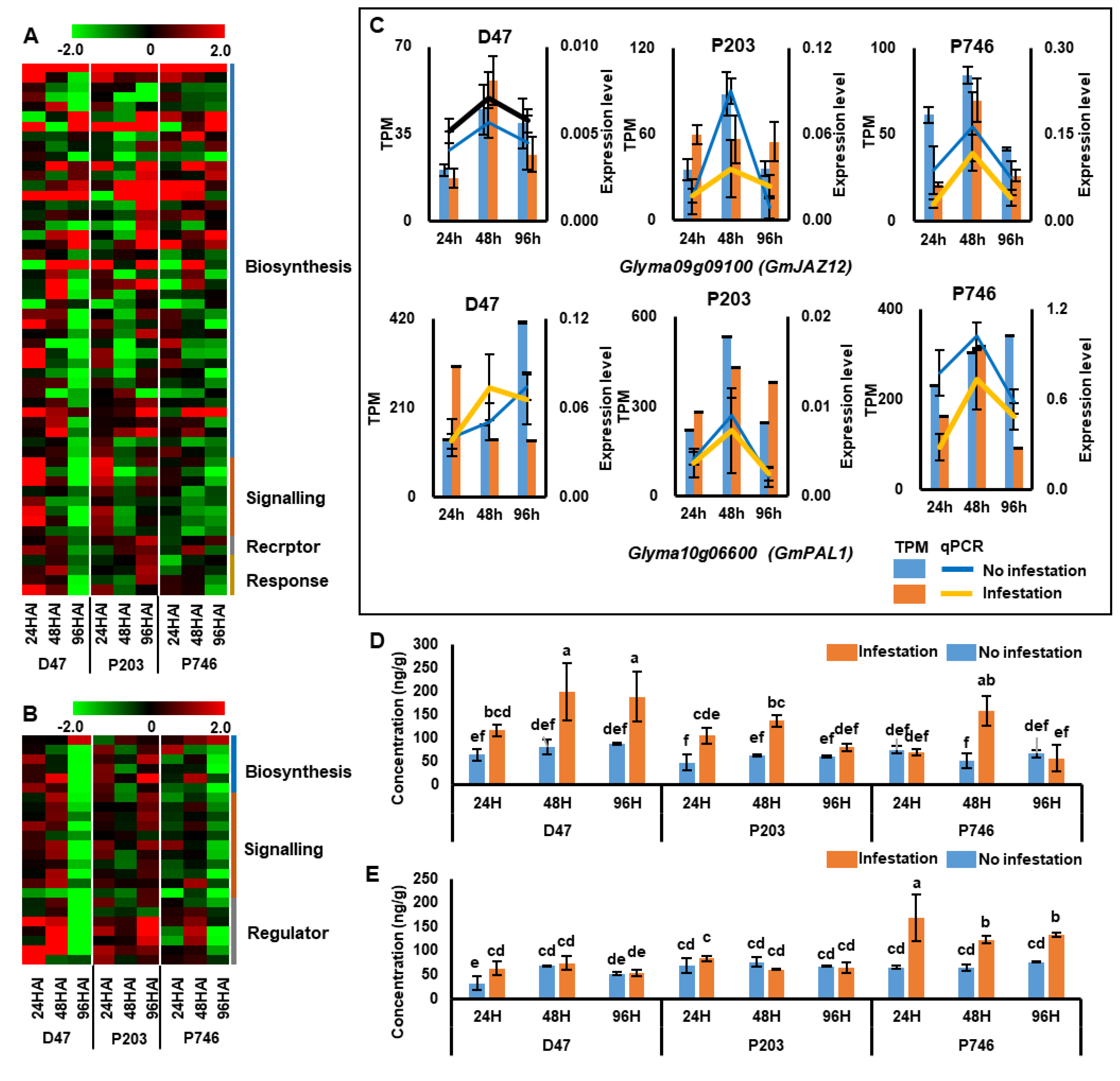
2.4. The Expression Pattern of Jasmonic Acid- and Salicylic Acid-Related Genes during Aphid Infestation
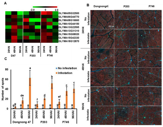
2.5. Change in the Expression of Callose Synthase Genes during Aphid Infestation
2.6. Soybean Response to Reactive Oxygen Species during Aphid Infestation
3. Discussion
4. Materials and Methods
4.1. Plant Materials and Growth Conditions
4.2. Aphid Culture and Infestation
4.3. RNA Extraction and Quantitative Real-Time PCR Validation
4.4. Library Construction and Sequencing
4.5. Reads Filtration and Mapping
4.6. Quantification and Differential Expression of Genes
4.7. Gene Ontology Analysis
4.8. LC-MS Analysis of Phytohormones
4.9. Callose Deposition with Aphid Infestation
4.10. Reactive Oxygen Species Detection after Aphid Infestation
4.11. Statistical Analysis
5. Conclusions
6. Data Availability Statement
Supplementary Materials
Author Contributions
Funding
Acknowledgments
Conflicts of Interest
References
- Ragsdale, D.W.; Landis, D.A.; Brodeur, J.; Heimpel, G.E.; Desneux, N. Ecology and management of the soybean aphid in North America. Annu. Rev. Entomol. 2011, 56, 375–399. [Google Scholar] [CrossRef] [PubMed]
- Macedo, T.B.; Bastos, C.S.; Higley, L.G.; Ostlie, K.R.; Madhavan, S. Photosynthetic responses of soybean to soybean aphid (Homoptera: Aphididae) injury. J. Econ. Entomol. 2003, 96, 188–193. [Google Scholar] [CrossRef] [PubMed]
- Hodgson, E.W.; McCornack, B.P.; Tilmon, K.; Knodel, J.J. Management recommendations for soybean aphid (Hemiptera: Aphididae) in the United States. J. Integr. Pest Manag. 2012, 3, E1–E10. [Google Scholar] [CrossRef]
- Hanson, A.A.; Menger-Anderson, J.; Silverstein, C.; Potter, B.D.; Macrae, I.V.; Hodgson, E.W.; Koch, R.L. Evidence for Soybean Aphid (Hemiptera: Aphididae) Resistance to Pyrethroid Insecticides in the Upper Midwestern United States. J. Econ. Entomol. 2017, 110, 2235–2246. [Google Scholar] [CrossRef]
- Smith, C.M. Plant Resistance to Arthropods: Molecular and Conventional Approaches; Springer: Dordrechet, The Netherlands, 2005. [Google Scholar]
- Nalam, V.; Louis, J.; Shah, J. Plant defense against aphids, the pest extraordinaire. Plant Sci. 2018, 279, 96–107. [Google Scholar] [CrossRef]
- Schapaugh, W.; Todd, T.; Reese, J.; Diaz-Montano, J.; Meng, J.; Smith, C. Registration of K1639-2 soybean germplasm resistant to soybean cyst nematode and soybean aphid. J. Plant Regist. 2010, 4, 67–69. [Google Scholar] [CrossRef]
- Zhang, G.; Gu, C.; Wang, D. A novel locus for soybean aphid resistance. Theor. Appl. Genet. 2010, 120, 1183–1191. [Google Scholar] [CrossRef]
- Bhusal, S.J.; Jiang, G.-L.; Tilmon, K.J.; Hesler, L.S. Identification of soybean aphid resistance in early maturing genotypes of soybean. Crop Sci. 2013, 53, 491–499. [Google Scholar] [CrossRef]
- Prochaska, T.J.; Pierson, L.M.; Baldin, E.L.L.; Hunt, T.E.; Heng-Moss, T.M.; Reese, J.C. Evaluation of late vegetative and reproductive stage soybeans for resistance to soybean aphid (Hemiptera: Aphididae). J. Econ. Entomol. 2013, 106, 1036–1044. [Google Scholar] [CrossRef]
- Bhusal, S.J.; Jiang, G.L.; Hesler, L.S.; Orf, J.H. Soybean aphid resistance in soybean germplasm accessions of maturity group I. Crop Sci. 2014, 54, 2093–2098. [Google Scholar] [CrossRef]
- Hanson, A.A.; Orf, J.H.; Koch, R.L. Sources of soybean aphid resistance in early-maturing soybean germplasm. Crop Sci. 2016, 56, 154–163. [Google Scholar] [CrossRef]
- Hesler, L.S.; Tilmon, K.J. Infestation ratings database for soybean aphid on early-maturity wild soybean lines. Data Brief 2017, 15, 138–141. [Google Scholar] [CrossRef] [PubMed]
- Kim, K.-S.; Bellendir, S.; Hudson, K.A.; Hill, C.B.; Hartman, G.L.; Hyten, D.L.; Hudson, M.E.; Diers, B.W. Fine mapping the soybean aphid resistance gene Rag1 in soybean. Theor. Appl. Genet. 2010, 120, 1063–1071. [Google Scholar] [CrossRef] [PubMed]
- Kim, K.S.; Hill, C.B.; Hartman, G.L.; Hyten, D.L.; Hudson, M.E.; Diers, B.W. Fine mapping of the soybean aphid-resistance gene Rag2 in soybean PI 200538. Theor. Appl. Genet. 2010, 121, 599–610. [Google Scholar] [CrossRef]
- Xiao, L.; Zhong, Y.P.; Wang, B.; Wu, T.L. Mapping an aphid resistance gene in soybean [Glycine max (L.) Merr.] P746. Genet. Mol. Res. 2014, 13, 9152–9160. [Google Scholar] [CrossRef]
- Bansal, R.; Mian, M.A.R.; Mittapalli, O.; Michel, A.P. RNA-Seq reveals a xenobiotic stress response in the soybean aphid, aphis glycines, when fed aphid-resistant soybean. BMC Genom. 2014, 15, 972. [Google Scholar] [CrossRef]
- Prochaska, T.J.; Donze-Reiner, T.; Marchi-Werle, L.; Palmer, N.A.; Hunt, T.E.; Sarath, G.; Heng-Moss, T. Transcriptional responses of tolerant and susceptible soybeans to soybean aphid (Aphis glycines Matsumura) herbivory. Arthropod Plant Interact. 2015, 9, 347–359. [Google Scholar] [CrossRef]
- Hohenstein, J.D.; Studham, M.E.; Klein, A.; Kovinich, N.; Barry, K.; Lee, Y.J.; MacIntosh, G.C. Transcriptional and chemical changes in soybean leaves in response to long-term aphid colonization. Front. Plant Sci. 2019, 10, 310. [Google Scholar] [CrossRef]
- Li, Y.; Zou, J.; Li, M.; Bilgin, D.D.; Vodkin, L.O.; Hartman, G.L.; Clough, S.J. Soybean defense responses to the soybean aphid. New Phytol. 2008, 179, 185–195. [Google Scholar] [CrossRef]
- Studham, M.E.; MacIntosh, G.C. Multiple phytohormone signals control the transcriptional response to soybean aphid infestation in susceptible and resistant soybean plants. Mol. Plant Microbe Interact. 2013, 26, 116–129. [Google Scholar] [CrossRef]
- Brechenmacher, L.; Nguyen, T.H.N.; Zhang, N.; Jun, T.H.; Xu, D.; Mian, M.A.R.; Stacey, G. Identification of soybean proteins and genes differentially regulated in near isogenic lines differing in resistance to aphid infestation. J. Proteome Res. 2015, 14, 4137–4146. [Google Scholar] [CrossRef] [PubMed]
- Barah, P.; Winge, P.; Kusnierczyk, A.; Tran, D.H.; Bones, A.M. Molecular signatures in Arabidopsis thaliana in response to insect attack and bacterial infection. PLoS ONE 2013, 8, e58987. [Google Scholar] [CrossRef]
- Arraño-Salinas, P.; Domínguez-Figueroa, J.; Herrera-Vásquez, A.; Zavala, D.; Medina, J.; Vicente-Carbajosa, J.; Meneses, C.; Canessa, P.; Moreno, A.A.; Blanco-Herrera, F. WRKY7, -11 and -17 transcription factors are modulators of the bZIP28 branch of the unfolded protein response during PAMP-triggered immunity in Arabidopsis thaliana. Plant Sci. 2018, 277, 242–250. [Google Scholar] [CrossRef] [PubMed]
- Ding, Y.; Liu, N.; Virlouvet, L.; Riethoven, J.J.; Fromm, M.; Avramova, Z. Four distinct types of dehydration stress memory genes in Arabidopsis thaliana. BMC Plant Biol. 2013, 13, 229. [Google Scholar] [CrossRef] [PubMed]
- Kim, D.; Ntui, V.O.; Xiong, L. Arabidopsis YAK1 regulates abscisic acid response and drought resistance. FEBS Lett. 2016, 590, 2201–2209. [Google Scholar] [CrossRef] [PubMed]
- Xiao, L.; Hu, Y.; Wang, B.; Wu, T. Genetic mapping of a novel gene for soybean aphid resistance in soybean (Glycine max [L.] Merr.) line P203 from China. Theor. Appl. Genet. 2013, 126, 2279–2287. [Google Scholar] [CrossRef]
- Tu, X.B.; Zhao, H.L.; Zhang, Z.H. Transcriptome approach to understand the potential mechanisms of resistant and susceptible alfalfa (Medicago sativa L.) cultivars in response to aphid feeding. J. Integr. Agric. 2018, 17, 2518–2527. [Google Scholar] [CrossRef]
- Liu, D.; Cheng, Y.; Gong, M.; Zhao, Q.; Jiang, C.; Cheng, L.; Ren, M.; Wang, Y.; Yang, A. Comparative transcriptome analysis reveals differential gene expression in resistant and susceptible tobacco cultivars in response to infection by cucumber mosaic virus. Crop J. 2019, 7, 307–321. [Google Scholar] [CrossRef]
- Kang, J.H.; Liu, G.; Shi, F.; Jones, A.D.; Beaudry, R.M.; Howe, G.A. The tomato odorless-2 mutant is defective in trichome-based production of diverse specialized metabolites and broad-spectrum resistance to insect herbivores. Plant Physiol. 2010, 154, 262–272. [Google Scholar] [CrossRef]
- Glas, J.J.; Schimmel, B.C.J.; Alba, J.M.; Escobar-Bravo, R.; Schuurink, R.C.; Kant, M.R. Plant glandular trichomes as targets for breeding or engineering of resistance to herbivores. Int. J. Mol. Sci. 2012, 13, 17077–17103. [Google Scholar] [CrossRef]
- Clay, N.K.; Adio, A.M.; Denoux, C.; Jander, G.; Ausubel, F.M. Glucosinolate metabolites required for an Arabidopsis innate immune response. Science 2009, 323, 95–101. [Google Scholar] [CrossRef] [PubMed]
- Lei, J.; Finlayson, S.A.; Salzman, R.A.; Shan, L.; Zhu-Salzman, J. BOTRYTIS-INDUCED KINASE1 modulates arabidopsis resistance to green peach aphids via PHYTOALEXIN DEFICIENT4. Plant Physiol. 2014, 165, 1657–1670. [Google Scholar] [CrossRef] [PubMed]
- Abiri, R.; Shaharuddin, N.A.; Maziah, M.; Yusof, Z.N.B.; Atabaki, N.; Sahebi, M.; Valdiani, A.; Kalhori, N.; Azizi, P.; Hanafi, M.M. Role of ethylene and the APETALA 2/ethylene response factor superfamily in rice under various abiotic and biotic stress conditions. Environ. Exp. Bot. 2017, 134, 33–44. [Google Scholar] [CrossRef]
- Zarei, A.; Körbes, A.P.; Younessi, P.; Montiel, G.; Champion, A.; Memelink, J. Two GCC boxes and AP2/ERF-domain transcription factor ORA59 in jasmonate/ethylene-mediated activation of the PDF1. 2 promoter in Arabidopsis. Plant Mol. Biol. 2011, 75, 321–331. [Google Scholar] [CrossRef] [PubMed]
- Rehman, S.; Mahmood, T. Functional role of DREB and ERF transcription factors: Regulating stress-responsive network in plants. Acta Physiol. Plant. 2015, 37, 178. [Google Scholar] [CrossRef]
- Naveed, Z.A.; Ali, G.S. Comparative transcriptome analysis between a resistant and a susceptible wild tomato accession in response to Phytophthora parasitica. Int. J. Mol. Sci. 2018, 19, 3735. [Google Scholar] [CrossRef] [PubMed]
- Li, P.; Song, A.; Gao, C.; Jiang, J.; Chen, S.; Fang, W.; Zhang, F.; Chen, F. The over-expression of a chrysanthemum WRKY transcription factor enhances aphid resistance. Plant Physiol. Biochem. 2015, 95, 26–34. [Google Scholar] [CrossRef] [PubMed]
- Selig, P.; Keough, S.; Nalam, V.J.; Nachappa, P. Jasmonate-dependent plant defenses mediate soybean thrips and soybean aphid performance on soybean. Arthropod Plant Interact. 2016, 10, 273–282. [Google Scholar] [CrossRef]
- Züst, T.; Agrawal, A.A. Mechanisms and evolution of plant resistance to aphids. Nat. Plants 2016, 2, 15206. [Google Scholar] [CrossRef]
- Reddy, S.K.; Weng, Y.; Rudd, J.C.; Akhunova, A.; Liu, S. Transcriptomics of induced defense responses to greenbug aphid feeding in near isogenic wheat lines. Plant Sci. 2013, 212, 26–36. [Google Scholar] [CrossRef]
- Botha, C.E.J.; Matsiliza, B. Reduction in transport in wheat (Triticum aestivum) is caused by sustained phloem feeding by the Russian wheat aphid (Diuraphis noxia). S. Afr. J. Bot. 2004, 70, 249–254. [Google Scholar] [CrossRef]
- Elzinga, D.A.; De Vos, M.; Jander, G. Suppression of plant defenses by a Myzus persicae (green peach aphid) salivary effector protein. Mol. Plant Microbe Interact. 2014, 27, 747–756. [Google Scholar] [CrossRef] [PubMed]
- Naessens, E.; Dubreuil, G.; Giordanengo, P.; Baron, O.L.; Minet-Kebdani, N.; Keller, H.; Coustau, C. A secreted MIF cytokine enables aphid feeding and represses plant immune responses. Curr. Biol. 2015, 25, 1898–1903. [Google Scholar] [CrossRef] [PubMed]
- Villada, E.S.; González, E.G.; López-Sesé, A.I.; Castiel, A.F.; Gómez-Guillamón, M.L. Hypersensitive response to Aphis gossypii Glover in melon genotypes carrying the Vat gene. J. Exp. Bot. 2009, 60, 3269–3277. [Google Scholar] [CrossRef]
- Mondal, H.A.; Louis, J.; Archer, L.; Patel, M.; Nalam, V.J.; Sarowar, S.; Sivapalan, V.; Root, D.D.; Shah, J. Arabidopsis ACTIN-DEPOLYMERIZING FACTOR3 is required for controlling aphid feeding from the phloem. Plant Physiol. 2018, 176, 879–890. [Google Scholar] [CrossRef]
- Saatian, B.; Austin, R.S.; Tian, G.; Chen, C.; Nguyen, V.; Kohalmi, S.E.; Geelen, D.; Cui, Y. Analysis of a novel mutant allele of GSL8 reveals its key roles in cytokinesis and symplastic trafficking in Arabidopsis. BMC Plant Biol. 2018, 18, 295. [Google Scholar] [CrossRef]
- Shoala, T.; Edwards, M.G.; Knight, M.R.; Gatehouse, A.M.R. OXI1 kinase plays a key role in resistance of Arabidopsis towards aphids (Myzus persicae). Transgenic Res. 2018, 27, 355–366. [Google Scholar] [CrossRef]
- Czerniewicz, P.; Sytykiewicz, H.; Durak, R.; Borowiak-Sobkowiak, B.; Chrzanowski, G. Role of phenolic compounds during antioxidative responses of winter triticale to aphid and beetle attack. Plant Physiol. Biochem. 2017, 118, 529–540. [Google Scholar] [CrossRef]
- Chapman, K.M.; Marchi-Werle, L.; Hunt, T.E.; Heng-Moss, T.M.; Louis, J. Abscisic and jasmonic acids contribute to soybean tolerance to the soybean aphid (Aphis glycines Matsumura). Sci. Rep. 2018, 8, 15148. [Google Scholar] [CrossRef]
- Sun, M.; Voorrips, R.E.; Vosman, B. Aphid populations showing differential levels of virulence on Capsicum accessions. Insect Sci. 2018. [Google Scholar] [CrossRef]
- Shao, Y.; Guo, M.; He, X.; Fan, Q.; Wang, Z.; Jia, J.; Guo, J. Constitutive H2O2 is involved in sorghum defense against aphids. Rev. Bras. Bot. 2019, 42, 271–281. [Google Scholar] [CrossRef]
- Paulmann, M.K.; Kunert, G.; Zimmermann, M.R.; Theis, N.; Ludwig, A.; Meichsner, D.; Oelmüller, R.; Gershenzon, J.; Habekuss, A.; Ordon, F.; et al. Barley yellow dwarf virus infection leads to higher chemical defense signals and lower electrophysiological reactions in susceptible compared to tolerant barley genotypes. Front. Plant Sci. 2018, 9, 145. [Google Scholar] [CrossRef]
- Kim, K.-S.; Hill, C.B.; Hartman, G.L.; Mian, M.A.R.; Diers, B.W. Discovery of soybean aphid biotypes. Crop Sci. 2008, 48, 923. [Google Scholar] [CrossRef]
- Schmittgen, T.D.; Livak, K.J. Analyzing real-time PCR data by the comparative CT method. Nat. Protoc. 2008, 3, 1101–1108. [Google Scholar] [CrossRef]
- Hannon, G.J. FASTX-Toolkit. 2010. Available online: http://hannonlab.cshl.edu/fastx_toolkit (accessed on 6 July 2018).
- Howe, K.L.; Contreras-Moreira, B.; De Silva, N.; Maslen, G.; Akanni, W.; Allen, J.; Alvarez-Jarreta, J.; Barba, M.; Bolser, D.M.; Cambell, L.; et al. Ensembl Genomes 2020-enabling non-vertebrate genomic research. Nucleic Acids Res. 2019, gkz890. [Google Scholar] [CrossRef] [PubMed]
- Kim, D.; Langmead, B.; Salzberg, S.L. HISAT: A fast spliced aligner with low memory requirements. Nat. Methods 2015, 12, 357–360. [Google Scholar] [CrossRef] [PubMed]
- Wang, L.; Wang, S.; Li, W. RSeQC: Quality control of RNA-seq experiments. Bioinformatics 2012, 28, 2184–2185. [Google Scholar] [CrossRef] [PubMed]
- Pertea, M.; Pertea, G.M.; Antonescu, C.M.; Chang, T.C.; Mendell, J.T.; Salzberg, S.L. StringTie enables improved reconstruction of a transcriptome from RNA-seq reads. Nat. Biotechnol. 2015, 33, 290–295. [Google Scholar] [CrossRef] [PubMed]
- Love, M.I.; Huber, W.; Anders, S. Moderated estimation of fold change and dispersion for RNA-seq data with DESeq2. Genome Biol. 2014, 15, 550. [Google Scholar] [CrossRef] [PubMed]
- Carbon, S.E.; Douglass, N.; Dunn, B.; Good, N.L.; Harris, S.E.; Lewis, C.J.; Mungall, S.; Basu, R.L.; Chisholm, R.J.; Dodson, E.; et al. Toro and M. Westerfield The Gene Ontology Resource: 20 years and still GOing strong. Nucleic Acids Res. 2019, 47, D330–D338. [Google Scholar] [CrossRef]
- Conesa, A.; Götz, S.; García-Gómez, J.M.; Terol, J.; Talón, M.; Robles, M. Blast2GO: A universal tool for annotation, visualization and analysis in functional genomics research. Bioinformatics 2005, 21, 3674–3676. [Google Scholar] [CrossRef] [PubMed]
- Klopfenstein, D.V.; Zhang, L.; Pedersen, B.S.; Ramírez, F.; Vesztrocy, A.W.; Naldi, A.; Mungall, C.J.; Yunes, J.M.; Botvinnik, O.; Weigel, M.; et al. GOATOOLS: A Python library for Gene Ontology analyses. Sci. Rep. 2018, 8, 10872. [Google Scholar] [CrossRef] [PubMed]
- Wu, J.; Mao, X.; Cai, T.; Luo, J.; Wei, L. KOBAS server: A web-based platform for automated annotation and pathway identification. Nucleic Acids Res. 2006, 34, W720–W724. [Google Scholar] [CrossRef] [PubMed]
- Pogorelko, G.; Lionetti, V.; Fursova, O.; Sundaram, R.M.; Qi, M.; Whitham, S.A.; Bogdanove, A.J.; Bellincampi, D.; Zabotina, O.A. Arabidopsis and Brachypodium distachyon transgenic plants expressing Aspergillus nidulans acetylesterases have decreased degree of polysaccharide acetylation and increased resistance to pathogens. Plant Physiol. 2013, 162, 9–23. [Google Scholar] [CrossRef]
- Daudi, A.; O’Brien, J.A. Detection of hydrogen peroxide by DAB staining in Arabidopsis leaves. Bio Protoc. 2012, 2, e263. [Google Scholar] [CrossRef] [PubMed]
- Schneider, C.A.; Rasband, W.S.; Eliceiri, K.W. NIH Image to ImageJ: 25 years of image analysis. Nat. Methods 2012, 9, 671–675. [Google Scholar] [CrossRef]







© 2020 by the authors. Licensee MDPI, Basel, Switzerland. This article is an open access article distributed under the terms and conditions of the Creative Commons Attribution (CC BY) license (http://creativecommons.org/licenses/by/4.0/).
Share and Cite
Yao, L.; Yang, B.; Ma, X.; Wang, S.; Guan, Z.; Wang, B.; Jiang, Y. A Genome-Wide View of Transcriptional Responses during Aphis glycines Infestation in Soybean. Int. J. Mol. Sci. 2020, 21, 5191. https://doi.org/10.3390/ijms21155191
Yao L, Yang B, Ma X, Wang S, Guan Z, Wang B, Jiang Y. A Genome-Wide View of Transcriptional Responses during Aphis glycines Infestation in Soybean. International Journal of Molecular Sciences. 2020; 21(15):5191. https://doi.org/10.3390/ijms21155191
Chicago/Turabian StyleYao, Luming, Biyun Yang, Xiaohong Ma, Shuangshuang Wang, Zhe Guan, Biao Wang, and Yina Jiang. 2020. "A Genome-Wide View of Transcriptional Responses during Aphis glycines Infestation in Soybean" International Journal of Molecular Sciences 21, no. 15: 5191. https://doi.org/10.3390/ijms21155191
APA StyleYao, L., Yang, B., Ma, X., Wang, S., Guan, Z., Wang, B., & Jiang, Y. (2020). A Genome-Wide View of Transcriptional Responses during Aphis glycines Infestation in Soybean. International Journal of Molecular Sciences, 21(15), 5191. https://doi.org/10.3390/ijms21155191

