PAX2 Expression in Ovarian Cancer
Abstract
:1. Introduction
2. Results
2.1. Ovarian Cancer Cell Lines Expressed Different Level of PAX2
2.2. PAX2 Knockdown Is Associated with Reduced Cell Proliferation
2.3. PAX2 Knockdown Is Associated with Reduced Cell Motility
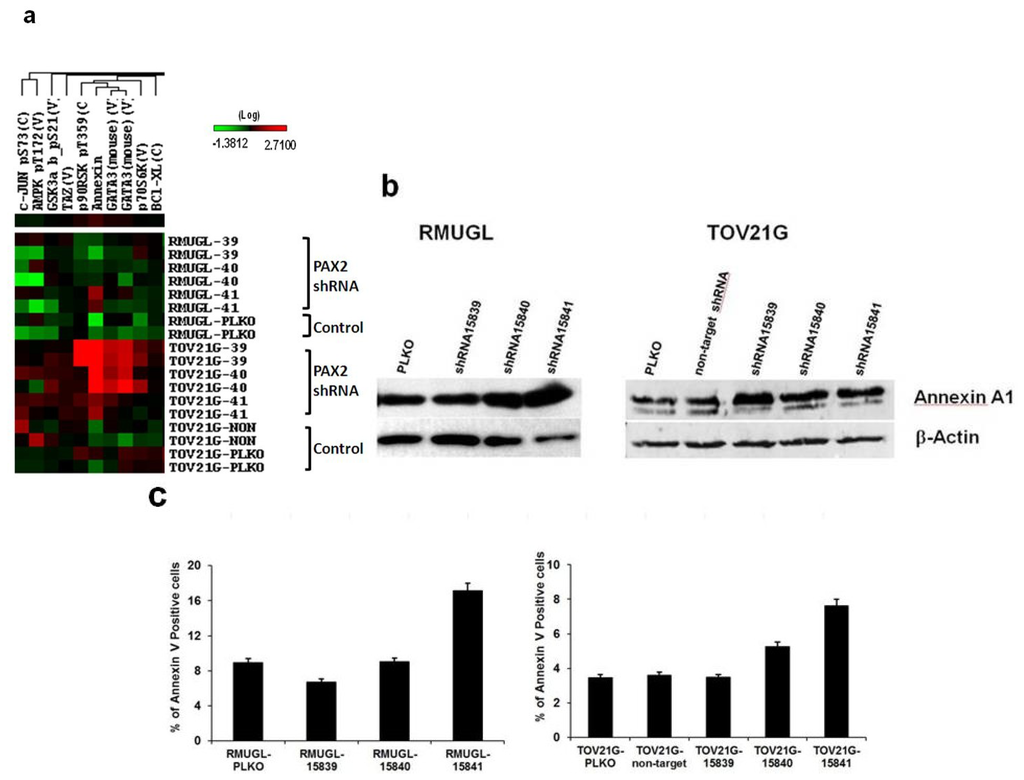
2.4. Cell Signaling Protein Expression Analysis by Reverse Phase Protein Array (RPPA) Suggested PAX2 Knockdown Might Enhance Apoptotic Signaling
2.5. G0S2, WFDC1 and GREM1 Were Up-Regulated in PAX2 Knockdown TOV21G Cell Lines
2.6. Over-Expressing PAX2 Protein in PAX2-Negative Ovarian Cancer Cell Lines Is Associated with Reduced Cell Proliferation
2.7. Analysis of PAX2 Protein Expression in Non-Serous Ovarian Cancer Patient Samples by Immunohistochemistry
3. Discussion
4. Experimental Section
4.1. Cell Culture
4.2. Stable PAX2 Knockdown Cell Lines
4.3. Gene Expression Profiling
4.4. WST-1 Assay
4.5. Wound Healing Assay
4.6. Taqman Real-Time RT-PCR
4.7. Western Blot Analysis
4.8. Reverse Phase Protein Array (RPPA)
4.9. Allophycocyanin-Annexin V Staining
4.10. Transfection of Ovarian Cancer Cell Lines with PAX2 Full-Length cDNA Clone
4.11. Immunostaining of PAX2 in Non-Serous Ovarian Carcinomas Paraffin Sections
5. Conclusions
Acknowledgments
Conflict of Interest
References
- Eccles, M.R.; He, S.; Legge, M.; Kumar, R.; Fox, J.; Zhou, C.; French, M.; Tsai, R.W. PAX genes in development and disease: The role of PAX2 in urogenital tract development. Int. J. Dev. Biol 2002, 46, 535–544. [Google Scholar]
- Chan-Ling, T.; Chu, Y.; Baxter, L.; Weible Ii, M.; Hughes, S. In vivo characterization of astrocyte precursor cells (APCs) and astrocytes in developing rat retinae: Differentiation, proliferation, and apoptosis. Glia 2009, 57, 39–53. [Google Scholar]
- Wasco, M.J.; Pu, R.T. Comparison of PAX-2, RCC antigen, and antiphosphorylated H2AX antibody (gamma-H2AX) in diagnosing metastatic renal cell carcinoma by fine-needle aspiration. Diagn. Cytopathol 2008, 36, 568–573. [Google Scholar]
- Sims-Lucas, S.; Cusack, B.; Baust, J.; Eswarakumar, V.P.; Masatoshi, H.; Takeuchi, A.; Bates, C.M. Fgfr1 and the IIIc isoform of Fgfr2 play critical roles in the metanephric mesenchyme mediating early inductive events in kidney development. Dev. Dyn 2011, 240, 240–249. [Google Scholar]
- Abdel-Hakeem, A.K.; Henry, T.Q.; Magee, T.R.; Desai, M.; Ross, M.G.; Mansano, R.Z.; Torday, J.S.; Nast, C.C. Mechanisms of impaired nephrogenesis with fetal growth restriction: Altered renal transcription and growth factor expression. Am. J. Obstet. Gynecol. 2008, 199, 252.e251–252.e257. [Google Scholar]
- Burton, Q.; Cole, L.K.; Mulheisen, M.; Chang, W.; Wu, D.K. The role of Pax2 in mouse inner ear development. Dev. Biol 2004, 272, 161–175. [Google Scholar]
- Ritz-Laser, B.; Estreicher, A.; Gauthier, B.; Philippe, J. The paired homeodomain transcription factor Pax-2 is expressed in the endocrine pancreas and transactivates the glucagon gene promoter. J. Biol. Chem 2000, 275, 32708–32715. [Google Scholar]
- Fletcher, J.; Hu, M.; Berman, Y.; Collins, F.; Grigg, J.; McIver, M.; Juppner, H.; Alexander, S.I. Multicystic dysplastic kidney and variable phenotype in a family with a novel deletion mutation of PAX2. J. Am. Soc. Nephrol 2005, 16, 2754–2761. [Google Scholar]
- Sanyanusin, P.; Schimmenti, L.A.; McNoe, L.A.; Ward, T.A.; Pierpont, M.E.; Sullivan, M.J.; Dobyns, W.B.; Eccles, M.R. Mutation of the PAX2 gene in a family with optic nerve colobomas, renal anomalies and vesicoureteral reflux. Nat. Genet 1995, 9, 358–364. [Google Scholar]
- Soofi, A.; Levitan, I.; Dressler, G.R. Two novel EGFP insertion alleles reveal unique aspects of Pax2 function in embryonic and adult kidneys. Dev. Biol 2012, 365, 241–250. [Google Scholar]
- Soukkarieh, C.; Agius, E.; Soula, C.; Cochard, P. Pax2 regulates neuronal-glial cell fate choice in the embryonic optic nerve. Dev. Biol 2007, 303, 800–813. [Google Scholar]
- Li, C.G.; Eccles, M.R. PAX genes in cancer; Friends or foes? Front. Genet 2012, 3, 6. [Google Scholar]
- Weber, S.; Taylor, J.C.; Winyard, P.; Baker, K.F.; Sullivan-Brown, J.; Schild, R.; Knuppel, T.; Zurowska, A.M.; Caldas-Alfonso, A.; Litwin, M.; et al. SIX2 and BMP4 mutations associate with anomalous kidney development. J. Am. Soc. Nephrol. 2008, 19, 891–903. [Google Scholar]
- Dressler, G.R.; Woolf, A.S. Pax2 in development and renal disease. Int. J. Dev. Biol 1999, 43, 463–468. [Google Scholar]
- Tong, G.X.; Chiriboga, L.; Hamele-Bena, D.; Borczuk, A.C. Expression of PAX2 in papillary serous carcinoma of the ovary: Immunohistochemical evidence of fallopian tube or secondary Mullerian system origin? Mod. Pathol 2007, 20, 856–863. [Google Scholar]
- Gnarra, J.R.; Dressler, G.R. Expression of Pax-2 in human renal cell carcinoma and growth inhibition by antisense oligonucleotides. Cancer Res 1995, 55, 4092–4098. [Google Scholar]
- Khoubehi, B.; Kessling, A.M.; Adshead, J.M.; Smith, G.L.; Smith, R.D.; Ogden, C.W. Expression of the developmental and oncogenic PAX2 gene in human prostate cancer. J. Urol 2001, 165, 2115–2120. [Google Scholar]
- Silberstein, G.B.; Dressler, G.R.; van Horn, K. Expression of the PAX2 oncogene in human breast cancer and its role in progesterone-dependent mammary growth. Oncogene 2002, 21, 1009–1016. [Google Scholar]
- Tung, C.S.; Mok, S.C.; Tsang, Y.T.; Zu, Z.; Song, H.; Liu, J.; Deavers, M.T.; Malpica, A.; Wolf, J.K.; Lu, K.H.; Gershenson, D.M.; Wong, K.K. PAX2 expression in low malignant potential ovarian tumors and low-grade ovarian serous carcinomas. Mod. Pathol 2009, 22, 1243–1250. [Google Scholar]
- Muratovska, A.; Zhou, C.; He, S.; Goodyer, P.; Eccles, M.R. Paired-box genes are frequently expressed in cancer and often required for cancer cell survival. Oncogene 2003, 22, 7989–7997. [Google Scholar]
- Doberstein, K.; Pfeilschifter, J.; Gutwein, P. The transcription factor PAX2 regulates ADAM10 expression in renal cell carcinoma. Carcinogenesis 2011, 32, 1713–1723. [Google Scholar]
- Quick, C.M.; Ning, G.; Bijron, J.; Laury, A.; Wei, T.S.; Chen, E.Y.; Vargas, S.O.; Betensky, R.A.; McKeon, F.D.; Xian, W.; Crum, C.P. PAX2-null secretory cell outgrowths in the oviduct and their relationship to pelvic serous cancer. Mod. Pathol 2012, 25, 449–455. [Google Scholar]
- Roh, M.H.; Yassin, Y.; Miron, A.; Mehra, K.K.; Mehrad, M.; Monte, N.M.; Mutter, G.L.; Nucci, M.R.; Ning, G.; McKeon, F.D.; et al. High-grade fimbrial-ovarian carcinomas are unified by altered p53, PTEN and PAX2 expression. Mod. Pathol. 2010, 23, 1316–1324. [Google Scholar]
- Chen, E.Y.; Mehra, K.; Mehrad, M.; Ning, G.; Miron, A.; Mutter, G.L.; Monte, N.; Quade, B.J.; McKeon, F.D.; Yassin, Y.; Xian, W.; Crum, C.P. Secretory cell outgrowth, PAX2 and serous carcinogenesis in the Fallopian tube. J. Pathol 2010, 222, 110–116. [Google Scholar]
- Monte, N.M.; Webster, K.A.; Neuberg, D.; Dressler, G.R.; Mutter, G.L. Joint loss of PAX2 and PTEN expression in endometrial precancers and cancer. Cancer Res 2010, 70, 6225–6232. [Google Scholar]
- Geback, T.; Schulz, M.M.; Koumoutsakos, P.; Detmar, M. TScratch: A novel and simple software tool for automated analysis of monolayer wound healing assays. Biotechniques 2009, 46, 265–274. [Google Scholar]
- Hong, B.; Lui, V.W.; Hui, E.P.; Lu, Y.; Leung, H.S.; Wong, E.Y.; Cheng, S.H.; Ng, M.H.; Mills, G.B.; Chan, A.T. Reverse phase protein array identifies novel anti-invasion mechanisms of YC-1. Biochem. Pharmacol 2010, 79, 842–852. [Google Scholar]
- Kurman, R.J.; Shih Ie, M. The origin and pathogenesis of epithelial ovarian cancer: A proposed unifying theory. Am. J. Surg. Pathol 2010, 34, 433–443. [Google Scholar]
- Wiegand, K.C.; Shah, S.P.; Al-Agha, O.M.; Zhao, Y.; Tse, K.; Zeng, T.; Senz, J.; McConechy, M.K.; Anglesio, M.S.; Kalloger, S.E.; et al. ARID1A mutations in endometriosis-associated ovarian carcinomas. N. Engl. J. Med. 2010, 363, 1532–1543. [Google Scholar]
- Saifudeen, Z.; Liu, J.; Dipp, S.; Yao, X.; Li, Y.; McLaughlin, N.; Aboudehen, K.; El-Dahr, S.S. A p53-Pax2 pathway in kidney development: Implications for nephrogenesis. PLoS One 2012, 7, e44869. [Google Scholar]
- Zhang, H.S.; Yan, B.; Li, X.B.; Fan, L.; Zhang, Y.F.; Wu, G.H.; Li, M.; Fang, J. Pax2 induces expression of Cyclin D1 through activating AP-1 and promotes proliferation of colon cancer cells. J. Biol. Chem 2012, 287, 44164–44172. [Google Scholar]
- Hueber, P.A.; Iglesias, D.; Chu, L.L.; Eccles, M.; Goodyer, P. In vivo validation of PAX2 as a target for renal cancer therapy. Cancer Lett 2008, 265, 148–155. [Google Scholar]
- Russell, L.; Forsdyke, D.R. A human putative lymphocyte G0/G1 switch gene containing a CpG-rich island encodes a small basic protein with the potential to be phosphorylated. DNA Cell Biol 1991, 10, 581–591. [Google Scholar]
- Cristillo, A.D.; Heximer, S.P.; Russell, L.; Forsdyke, D.R. Cyclosporin A inhibits early mRNA expression of G0/G1 switch gene 2 (G0S2) in cultured human blood mononuclear cells. DNA Cell Biol 1997, 16, 1449–1458. [Google Scholar]
- Welch, C.; Santra, M.K.; El-Assaad, W.; Zhu, X.; Huber, W.E.; Keys, R.A.; Teodoro, J.G.; Green, M.R. Identification of a protein, G0S2, that lacks Bcl-2 homology domains and interacts with and antagonizes Bcl-2. Cancer Res 2009, 69, 6782–6789. [Google Scholar]
- Bouchard, D.; Morisset, D.; Bourbonnais, Y.; Tremblay, G.M. Proteins with whey-acidic-protein motifs and cancer. Lancet Oncol 2006, 7, 167–174. [Google Scholar]
- Madar, S.; Brosh, R.; Buganim, Y.; Ezra, O.; Goldstein, I.; Solomon, H.; Kogan, I.; Goldfinger, N.; Klocker, H.; Rotter, V. Modulated expression of WFDC1 during carcinogenesis and cellular senescence. Carcinogenesis 2009, 30, 20–27. [Google Scholar]
- Hsu, D.R.; Economides, A.N.; Wang, X.; Eimon, P.M.; Harland, R.M. The Xenopus dorsalizing factor Gremlin identifies a novel family of secreted proteins that antagonize BMP activities. Mol. Cell 1998, 1, 673–683. [Google Scholar]
- Mulvihill, M.S.; Kwon, Y.W.; Lee, S.; Fang, L.T.; Choi, H.; Ray, R.; Kang, H.C.; Mao, J.H.; Jablons, D.; Kim, I.J. Gremlin is overexpressed in lung adenocarcinoma and increases cell growth and proliferation in normal lung cells. PLoS One 2012, 7, e42264. [Google Scholar]
- Chen, B.; Athanasiou, M.; Gu, Q.; Blair, D.G. Drm/Gremlin transcriptionally activates p21(Cip1) via a novel mechanism and inhibits neoplastic transformation. Biochem. Biophys. Res. Commun 2002, 295, 1135–1141. [Google Scholar]
- Zhang, Z.; Huang, L.; Zhao, W.; Rigas, B. Annexin 1 induced by anti-inflammatory drugs binds to NF-kappaB and inhibits its activation: Anticancer effects in vitro and in vivo. Cancer Res 2010, 70, 2379–2388. [Google Scholar]
- Gokden, N.; Kemp, S.A.; Gokden, M. The utility of Pax-2 as an immunohistochemical marker for renal cell carcinoma in cytopathology. Diagn. Cytopathol 2008, 36, 473–477. [Google Scholar]
- Li, C. Automating dChip: Toward reproducible sharing of microarray data analysis. BMC Bioinform 2008, 9, 231. [Google Scholar]
- Park, D.C.; Yeo, S.G.; Wilson, M.R.; Yerbury, J.J.; Kwong, J.; Welch, W.R.; Choi, Y.K.; Birrer, M.J.; Mok, S.C.; Wong, K.K. Clusterin interacts with Paclitaxel and confer Paclitaxel resistance in ovarian cancer. Neoplasia 2008, 10, 964–972. [Google Scholar]
- Baby, J.; Pickering, B.F.; Vashisht Gopal, Y.N.; van Dyke, M.W. Constitutive and inducible nuclear factor-kappaB in immortalized normal human bronchial epithelial and non-small cell lung cancer cell lines. Cancer Lett 2007, 255, 85–94. [Google Scholar]







Supplementary Files
Table S1. Differentially expressed genes between PAX2 knockdown (XLSX, 18 KB)
© 2013 by the authors; licensee MDPI, Basel, Switzerland. This article is an open-access article distributed under the terms and conditions of the Creative Commons Attribution license (http://creativecommons.org/licenses/by/3.0/).
Share and Cite
Song, H.; Kwan, S.-Y.; Izaguirre, D.I.; Zu, Z.; Tsang, Y.T.; Tung, C.S.; King, E.R.; Mok, S.C.; Gershenson, D.M.; Wong, K.-K. PAX2 Expression in Ovarian Cancer. Int. J. Mol. Sci. 2013, 14, 6090-6105. https://doi.org/10.3390/ijms14036090
Song H, Kwan S-Y, Izaguirre DI, Zu Z, Tsang YT, Tung CS, King ER, Mok SC, Gershenson DM, Wong K-K. PAX2 Expression in Ovarian Cancer. International Journal of Molecular Sciences. 2013; 14(3):6090-6105. https://doi.org/10.3390/ijms14036090
Chicago/Turabian StyleSong, Huijuan, Suet-Yan Kwan, Daisy I. Izaguirre, Zhifei Zu, Yvonne T. Tsang, Celestine S. Tung, Erin R. King, Samuel C. Mok, David M. Gershenson, and Kwong-Kwok Wong. 2013. "PAX2 Expression in Ovarian Cancer" International Journal of Molecular Sciences 14, no. 3: 6090-6105. https://doi.org/10.3390/ijms14036090
APA StyleSong, H., Kwan, S.-Y., Izaguirre, D. I., Zu, Z., Tsang, Y. T., Tung, C. S., King, E. R., Mok, S. C., Gershenson, D. M., & Wong, K.-K. (2013). PAX2 Expression in Ovarian Cancer. International Journal of Molecular Sciences, 14(3), 6090-6105. https://doi.org/10.3390/ijms14036090

