A Novel Prodrug Approach for Central Nervous System-Selective Estrogen Therapy
Abstract
1. Introduction
2. Estrogens as CNS Agents
3. Simple Prodrugs for CNS Delivery of Estrogens
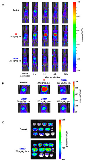
4. Bioprecursor Prodrugs for CNS-Selective Estrogen Therapy
5. Conclusions
Funding
Acknowledgments
Conflicts of Interest
References
- Gillies, G.E.; McArthur, S. Estrogen actions in the brain and the basis for differential action in men and women: A case for sex-specific medicines. Pharmacol. Rev. 2010, 62, 155–198. [Google Scholar] [CrossRef] [PubMed]
- Luchetti, S.; Huitinga, I.; Swaab, D.F. Neurosteroid and GABA-A receptor alterations in Alzheimer’s disease, Parkinson’s disease and multiple sclerosis. Neuroscience 2011, 191, 6–21. [Google Scholar] [CrossRef] [PubMed]
- Del Rio, J.P.; Alliende, M.I.; Molina, N.; Serrano, F.G.; Molina, S.; Vigil, P. Steroid hormones and their action in women’s brains: The importance of hormonal balance. Front. Public Health 2018, 6, 141. [Google Scholar] [CrossRef] [PubMed]
- Rocca, W.A.; Shuster, L.T.; Grossardt, B.R.; Maraganore, D.M.; Gostout, B.S.; Geda, Y.E.; Melton, L.J., III. Long-term effects of bilateral oophorectomy on brain aging: Unanswered questions from the Mayo Clinic Cohort Study of Oophorectomy and Aging. Women’s Health 2009, 5, 39–48. [Google Scholar] [CrossRef]
- Archer, D.F.; Sturdee, D.W.; Baber, R.; de Villiers, T.J.; Pines, A.; Freedman, R.R.; Gompel, A.; Hickey, M.; Hunter, M.S.; Lobo, R.A.; et al. Menopausal hot flushes and night sweats: Where are we now? Climacteric 2009, 5, 136–137. [Google Scholar] [CrossRef]
- Villa, A.; Vegeto, E.; Poletti, A.; Maggi, A. Estrogens, neuroinflammation, and neurodegeneration. Endocr. Rev. 2016, 37, 372–402. [Google Scholar] [CrossRef]
- Kwakowsky, A.; Milne, M.R.; Waldvogel, H.J.; Faull, R.L. Effect of estradiol on neurotrophin receptors in basal forebrain cholinergic neurons: Relevance for Alzheimer’s disease. Int. J. Mol. Sci. 2016, 17, 2122. [Google Scholar] [CrossRef]
- Al Sweidi, S.; Sanchez, M.G.; Bourque, M.; Morissette, M.; Dluzen, D.; Di Paolo, T. Oestrogen receptors and signalling pathways: Implications for neuroprotective effects of sex steroids in Parkinson’s disease. J. Neuroendocrinol. 2012, 24, 48–61. [Google Scholar] [CrossRef]
- Ritzel, R.M.; Capozzi, L.A.; McCullough, L.D. Sex, stroke, and inflammation: The potential for estrogen-mediated immunoprotection in stroke. Horm. Behav. 2013, 63, 238–253. [Google Scholar] [CrossRef]
- Raghava, N.; Das, B.C.; Ray, S.K. Neuroprotective effects of estrogen in CNS injuries: Insights from animal models. Neurosci. Neuroecon. 2017, 6, 15–29. [Google Scholar] [CrossRef]
- Campbell, K.E.; Dennerstein, L.; Finch, S.; Szoeke, C.E. Impact of menopausal status on negative mood and depressive symptoms in a longitudinal sample spanning 20 years. Menopause 2017, 24, 490–496. [Google Scholar] [CrossRef] [PubMed]
- Hruska, Z.; Dohanich, G.P. The effects of chronic estradiol treatment on working memory deficits induced by combined infusion of beta-amyloid (1–42) and ibotenic acid. Horm. Behav. 2007, 52, 297–306. [Google Scholar] [CrossRef] [PubMed]
- Prokai-Tatrai, K.; Xin, H.; Nguyen, V.; Szarka, S.; Blazics, B.; Prokai, L.; Koulen, P. 17β-Estradiol eye drops protect the retinal ganglion cell layer and preserve visual function in an in vivo model of glaucoma. Mol. Pharmaceut. 2013, 10, 3253–3261. [Google Scholar] [CrossRef] [PubMed]
- Cascio, C.; Deidda, I.; Russo, D.; Guarneri, P. The estrogenic retina: The potential contribution to healthy aging and age-related neurodegenerative diseases of the retina. Steroids 2015, 103, 31–41. [Google Scholar] [CrossRef] [PubMed]
- D’Alonzo, M.; Bounous, V.E.; Villa, M.; Bigli., N. Current evidence of the oncological benefit-risk profile of hormone replacement therapy. Medicina 2019, 55, 573. [Google Scholar]
- Cushman, M.; Larson, J.C.; Rosendaal, F.R.; Heckbert, S.R.; Curb, J.D.; Phillips, L.S.; Baird, A.E.; Eaton, C.B.; Stafford, R.S. Biomarkers, menopausal hormone therapy and risk of venous thrombosis: The Women’s Health Initiative. Res. Pract. Thromb. Haemost. 2018, 17, 310–319. [Google Scholar] [CrossRef]
- Bassuk, S.S.; Manson, J.E. The timing hypothesis: Do coronary risks of menopausal hormone therapy vary by age or time since menopause onset? Metab. Clin. Exp. 2016, 65, 794–803. [Google Scholar] [CrossRef]
- Rossouw, J.E.; Anderson, G.L.; Prentice, R.L.; LaCroix, A.Z.; Kooperberg, C.; Stefanick, M.L.; Jackson, R.D.; Beresford, S.A.; Howard, B.V.; Johnson, K.C.; et al. Risks and benefits of estrogen plus progestin in healthy postmenopausal women: Principal results from the Women’s Health Initiative randomized controlled trial. JAMA 2002, 288, 321–333. [Google Scholar]
- North American Menopause Society. The 2017 hormone therapy position statement of The North American Menopause Society. Menopause 2018, 24, 728–753. [Google Scholar]
- Prokai-Tatrai, K.; Prokai, L. The impact of metabolism on safety of estrogen therapies. Ann. N. Y. Acad. Sci. 2005, 1052, 243–257. [Google Scholar] [CrossRef]
- Stute, P. Is breast cancer risk the same for all progestogens? Arch. Gynecol. Obstet. 2014, 290, 207–209. [Google Scholar] [CrossRef] [PubMed]
- Braden, B.B.; Andrews, M.G.; Acosta, J.I.; Mennenga, S.E.; Lavery, C.; Bimonte-Nelson, H.A. A comparison of progestins within three classes: Differential effects on learning and memory in the aging surgically menopausal rat. Behav. Brain Res. 2017, 322, 258–268. [Google Scholar] [CrossRef] [PubMed]
- Merchenthaler, I.; Lane, M.; Sabnis, G.; Brodie, A.; Nguyen, V.; Prokai, L.; Prokai-Tatrai, K. Treatment with an orally bioavailable prodrug of 17β-estradiol alleviates hot flushes without hormonal effects in the periphery. Sci. Rep. 2016, 6, 30721. [Google Scholar] [CrossRef] [PubMed]
- Wibowo, E.; Schellhammer, P.; Wassersug, R.J. Role of estrogen in normal male function: Clinical implications for patients with prostate cancer on androgen deprivation therapy. J. Urol. 2011, 185, 17–23. [Google Scholar] [CrossRef] [PubMed]
- Russell, N.; Hoermann, R.; Cheung, A.S.; Ching, M.; Zajac, J.D.; Handelsman, D.J.; Grossmann, M. Short-term effects of transdermal estradiol in men undergoing androgen deprivation therapy for prostate cancer: A randomized placebo-controlled trial. Eur. J. Endocrinol. 2018, 178, 565–576. [Google Scholar] [CrossRef] [PubMed]
- Prokai-Tatrai, K.; Prokai, L. 17β-Estradiol as a neuroprotective agent. In Sex Hormones in Neurodegenerative Processes; Drevenšek, D., Ed.; InTech: Rijeka, Croatia, 2019; pp. 21–39. [Google Scholar]
- Kurt, J.A. Basic mechanisms of neurodegeneration: A critical update. J. Cell Mol. Med. 2010, 14, 457–487. [Google Scholar]
- Sahab-Negah, S.; Hajali, V.; Moradi, H.R.; Gorji, A. The impact of estradiol on neurogenesis and cognitive functions in Alzheimer’s disease. Cell. Mol. Neurobiol. 2019, 1–17. [Google Scholar] [CrossRef]
- Prokai-Tatrai, K.; Nguyen, V.; Prokai, L. Non-feminizing estrogens do not exhibit antidepressant-like activity. J. Pharm. Drug Res. 2016, 1, 1–6. [Google Scholar]
- Prokai, L.; Rivera-Portalatin, N.M.; Prokai-Tatrai, K. Quantitative structure-activity relationships predicting the antioxidant potency of 17β-estradiol-related polycyclic phenols to inhibit lipid peroxidation. Int. J. Mol. Sci. 2013, 11, 1443–1454. [Google Scholar] [CrossRef]
- Prokai, L.; Prokai-Tatrai, K.; Perjesi, P.; Simpkins, J.W. Mechanistic insights into the direct antioxidant effects of estrogens. Drug Dev. Res. 2006, 66, 118–125. [Google Scholar] [CrossRef]
- Prokai-Tatrai, K.; Perjesi, P.; Rivera-Portalatin, N.M.; Simpkins, J.W.; Prokai, L. Mechanistic investigations on the antioxidant action of a neuroprotective estrogen derivative. Steroids 2008, 73, 280–288. [Google Scholar] [CrossRef] [PubMed]
- Prokai-Tatrai, K.; Prokai, L.; Simpkins, J.W.; Jung, M.E. Phenolic compounds protect cultured hippocampal neurons against ethanol-withdrawal induced oxidative stress. Int. J. Mol. Sci. 2009, 10, 1773–1787. [Google Scholar] [CrossRef] [PubMed]
- Prokai, L.; Prokai-Tatrai, K.; Perjesi, P.; Zharikova, A.D.; Perez, E.J.; Liu, R.; Simpkins, J.W. Chemical shield mechanism for estrogen neuroprotection: Steroidal quinols as new molecular leads. Abtr. Papers Am. Chem. Soc. 2003, 225, U177. [Google Scholar]
- Prokai, L.; Prokai-Tatrai, K.; Perjesi, P.; Zharikova, A.D.; Perez, E.J.; Liu, R.; Simpkins, J.W. Quinol-based cyclic antioxidant mechanism in estrogen neuroprotection. Proc. Natl. Acad. Sci. USA 2003, 100, 11741–11746. [Google Scholar] [CrossRef] [PubMed]
- Prokai, L.; Nguyen, V.; Szarka, S.; Garg, P.; Sabnis, G.; Bimonte-Nelson, H.A.; McLaughlin, K.J.; Talboom, J.S.; Conrad, C.D.; Shughrue, P.J.; et al. The prodrug DHED selectively delivers 17β-estradiol to the brain for treating estrogen-responsive disorders. Sci. Trans. Med. 2015, 7, 297ra113. [Google Scholar] [CrossRef] [PubMed]
- Prokai-Tatrai, K.; Nguyen, V.; Prokai, L. 10β,17α-Dihydroxyestra-1,4-dien-3-one: A bioprecursor prodrug preferentially producing 17α-estradiol in the brain for targeted neurotherapy. ACS Chem. Neurosci. 2018, 9, 2528–2533. [Google Scholar] [CrossRef]
- Hunyadi, A. The mechanism(s) of action of antioxidants: From scavenging reactive oxygen/nitrogen species to redox signaling and the generation of bioactive secondary metabolites. Med. Res. Rev. 2019, 39, 1–29. [Google Scholar] [CrossRef]
- Clas, S.D.; Sanchez, R.I.; Nofsinger, R. Chemistry-enabled drug delivery (prodrugs): Recent progress and challenges. Drug Disc. Today 2014, 19, 79–87. [Google Scholar] [CrossRef]
- Rankovic, Z. CNS drug design: Balancing physicochemical properties for optimal brain exposure. J. Med. Chem. 2015, 58, 2584–2608. [Google Scholar] [CrossRef]
- Al-Ghananeem, A.M.; Traboulsi, A.A.; Dittert, L.W.; Hussain, A.W. Targeted brain delivery of 17ß-estradiol via nasally administered water-soluble prodrugs. AAPS Pharm. Sci. Tech. 2003, 3, 40–47. [Google Scholar]
- Prokai-Tatrai, K.; Kim, H.-S.; Prokai, L. The utility of oligopeptidase in brain-targeting delivery of an enkephalin analogue by prodrug design. O. Med. Chem. J. 2008, 2, 97–100. [Google Scholar] [CrossRef] [PubMed]
- Prokai-Tatrai, K.; De La Cruz, D.L.; Nguyen, V.; Ross, B.P.; Toth, I.; Prokai, L. Brain delivery of thyrotropin-releasing hormone via a novel prodrug approach. Pharmaceutics 2019, 11, 349. [Google Scholar] [CrossRef] [PubMed]
- Ishikura, T.; Senou, T.; Ishihara, H.; Kato, T.; Ito, T. Drug delivery to the brain. DOPA prodrugs based on a ring-closure reaction to quaternary thiazolium compounds. Int. J. Pharm. 1995, 116, 5–63. [Google Scholar] [CrossRef]
- Prokai, L.; Prokai-Tatrai, K.; Bodor, N. Targeting drugs to the brain by redox chemical delivery systems. Med. Res. Rev. 2000, 20, 367–416. [Google Scholar] [CrossRef]
- Prokai-Tatrai, K.; Szarka, S.; Nguyen, V.; Sahyouni, F.; Walker, C.; White, S.; Prokai, L. “All in the mind”? Brain-targeting chemical delivery system of 17β-estradiol (Estredox) produces significant uterotrophic side effect. Pharm. Anal. Acta 2012, (Suppl. 7). [Google Scholar] [CrossRef]
- Sarkar, D.K.; Friedman, D.J.; Yen, S.S.C.; Frautschy, S.A. Chronic inhibition of hypothalamic-pituitary-ovarian axis and body weight gain by brain-directed delivery of estradiol-17β in female rats. Neuroendocrinol 1989, 50, 204–210. [Google Scholar] [CrossRef]
- Solaja, B.A.; Milic, D.R.; Gasic, M.J. A novel m-CPBA oxidation: P-quinols and epoxyquinols from phenols. Tetrahedron Lett. 1996, 37, 3765–3768. [Google Scholar] [CrossRef]
- Prokai-Tatrai, K.; Rivera-Portalatin, N.M.; Rauniyar, N.; Prokai, L. A facile microwave-assisted synthesis of p-quinols by lead(IV) acetate oxidation. Lett. Org. Chem. 2007, 4, 265–267. [Google Scholar] [CrossRef]
- Tschiffely, A.E.; Schuh, R.A.; Prokai-Tatrai, K.; Prokai, L.; Ottinger, M.A. A comparative evaluation of treatments with 17β-estradiol and its brain-selective prodrug in a double-transgenic mouse model of Alzheimer’s disease. Horm. Behav. 2016, 83, 39–44. [Google Scholar] [CrossRef]
- Tschiffely, A.E.; Schuh, R.A.; Prokai-Tatrai, K.; Ottinger, M.A.; Prokai, L. An exploratory investigation of brain-selective estrogen treatment in males using a mouse model of Alzheimer’s disease. Horm. Behav. 2018, 98, 16–21. [Google Scholar] [CrossRef]
- Yan, W.; Wu, B.S.; Luo, Q.; Xu, Y. Treatment with a brain-selective prodrug of 17β-estradiol improves cognitive function in Alzheimer’s disease mice by regulating klf5-NF-κB pathway. Naunyn-Schmiedebergs Arch. Pharmacol. 2019, 392, 879–886. [Google Scholar] [CrossRef] [PubMed]
- Rajsombath, M.M.; Nam, A.Y.; Ericsson, M.; Nuber, S. Female sex and brain-selective estrogen benefit α-synuclein tetramerization and the PD-like motor syndrome in 3K transgenic mice. J. Neurosci. 2019, 39, 7628–7640. [Google Scholar] [CrossRef] [PubMed]
- Ciana, P.; Raviscioni, M.; Mussi, P.; Vegeto, E.; Que, I.; Parker, M.G.; Lowik, C.; Maggi, A. In vivo imaging of transcriptionally active estrogen receptors. Nat. Med. 2003, 9, 82–86. [Google Scholar] [CrossRef] [PubMed]
- Prokai-Tatrai, K.; Perjesi, P.; Zharikova, A.D.; Li, X.; Prokai, L. Design, synthesis, and biological evaluation of novel, centrally-acting thyrotropin-releasing hormone analogues. Bioorg. Med. Chem. Lett. 2002, 12, 2171–2174. [Google Scholar] [CrossRef]
- Szarka, S.; Nguyen, V.; Prokai, L.; Prokai-Tatrai, K. Separation of dansylated 17β-estradiol, 17α-estradiol and estrone on a single HPLC column for simultaneous quantitation by LC-MS/MS. Anal. Bioanal. Chem. 2013, 405, 3399–3406. [Google Scholar] [CrossRef]
- Rivera-Portalatin, N.M.; Vera-Serrano, J.L.; Prokai-Tatrai, K.; Prokai, L. Comparison of estrogen-derived ortho-quinone and para-quinol concerning induction of oxidative stress. J. Steroid Biochem. Mol. Biol. 2007, 105, 71–75. [Google Scholar] [CrossRef]
- Prokai, L.; Prokai, K.; Simpkins, J.; Agarwal, N. Prodrugs for Use as Ophthalmic Agents. U.S. Patent 7,572,781, 11 August 2009. [Google Scholar]
- Prokai, L.; Prokai, K. Quinol Compound and Pharmaceutical Composition. U.S. Patent 7,534,779, 19 May 2009. [Google Scholar]
- Bolton, J.L. Quinoids, quinoid radicals, and phenoxyl radicals formed from estrogens and antiestrogens. Toxicology 2002, 177, 55–65. [Google Scholar] [CrossRef]
- Chiu, K.; Chan, T.-F.; Wu, A.; Leung, Y.-P.I.; So, K.-F.; Chang, R.C.-C. Neurodegeneration of the retina in mouse models of Alzheimer’s disease: What can we learn from the retina? Age 2012, 34, 633–649. [Google Scholar] [CrossRef]
- Mckinnon, S.J. Glaucoma: Ocular Alzheimer’s disease? Front. Biosci. 2003, 8, 1140–1156. [Google Scholar] [CrossRef]
- From small to big molecules: How do we prevent and delay the progression of age-related neurodegeneration? Curr. Pharm. Design 2012, 18, 15–26. [CrossRef][Green Version]
- Nuzzi, R.; Scalabrin, S.; Becco, A.; Panzica, G. Sex hormones and optic nerve disorders: A review. Front. Neurosci. 2019, 13, 57. [Google Scholar] [CrossRef]
- Nuzzi, R.; Scalabrin, S.; Becco, A.; Panzica, G. Gonadal Hormones and retinal disorders: A review. Front. Endocrinol. 2018, 9, 66. [Google Scholar] [CrossRef]
- Hulsman, C.A.; Westendorp, I.C.; Ramrattan, R.S.; Wolfs, R.C.; Witteman, J.C.M.; Vingerling, J.R.; Hofman, A.; de Jong, P.T.V.M. Is open-angle glaucoma associated with early menopause? The Rotterdam Study. Am. J. Epidemiol. 2001, 154, 138–144. [Google Scholar] [CrossRef]
- Vajaranant, T.S.; Pasquale, L.R. Estrogen deficiency accelerates aging of the optic nerve. Menopause J. N. Am. Menop. Soc. 2012, 19, 942–947. [Google Scholar] [CrossRef]
- Morrison, J.C.; Moore, C.G.; Deppmeier, L.M.; Gold, B.G.; Meshul, C.K.; Johnson, E.C. A rat model of chronic pressure-induced optic nerve damage. Exp. Eye Res. 1997, 64, 85–96. [Google Scholar] [CrossRef]
- Prokai-Tatrai, K.; Nguyen, V.; Csaky, K.; Joulen, P.; Prokai, L. A novel non-invasive therapy against retinal neurodegeneration. In Proceedings of the 9th International Symposium on Ocular Pharmacology and Therapeutics Clinical, Vienna, Austria, 1–4 December 2011. [Google Scholar]
- Bowes, R.C.; Rickman, C.; Farsiu, S.; Toth, C.A.; Klingeborn, M. Dry age-related macular degeneration: Mechanisms, therapeutic targets, and imaging. Invest. Ophthalmol. Vis. Sci 2013, 54, ORSF68–ORSF80. [Google Scholar] [CrossRef]
- Ambati, J.; Anand, A.; Fernandez, S.; Sakurai, E.; Lynn, B.C.; Kuziel, W.A.; Rollins, B.J.; Ambati, B.K. An animal model of age-related macular degeneration in senescent Ccl-2- or Ccr-2-deficient mice. Nat. Med. 2003, 9, 1390–1397. [Google Scholar] [CrossRef]








| Test Agent | Serum (ng/mL) | Cortex (ng/g) | Uterus (ng/g) | |||
|---|---|---|---|---|---|---|
| E2 | αE2 | E2 | αE2 | E2 | αE2 | |
| Control | <0.01 | N.D. | 0.21 ± 0.07 | N.D. | 0.44 ± 0.06 | N.D. |
| αE2 | <0.01 | 5.4 ± 0.2 | 0.18 ± 0.02 | 1.8 ± 0.7 | 2.00 ± 0.45 | 9.0 ± 0.8 |
| αDHED | <0.01 | <0.01 | 0.28 ± 0.09 | 8.9 ± 1.7 | 0.37 ±0.10 | N.D. |
| Test Agent | Retina | Brain | Liver |
|---|---|---|---|
| Control | 178 ± 3 | 155 ± 18 | 58 ± 16 |
| 3,4-E1-quinone | 580 ± 50 * | 1050 ± 8 * | 687 ± 40 * |
| DHED | 163 ± 9 | 125 ± 19 | 34 ± 18 |
© 2019 by the authors. Licensee MDPI, Basel, Switzerland. This article is an open access article distributed under the terms and conditions of the Creative Commons Attribution (CC BY) license (http://creativecommons.org/licenses/by/4.0/).
Share and Cite
Prokai-Tatrai, K.; Prokai, L. A Novel Prodrug Approach for Central Nervous System-Selective Estrogen Therapy. Molecules 2019, 24, 4197. https://doi.org/10.3390/molecules24224197
Prokai-Tatrai K, Prokai L. A Novel Prodrug Approach for Central Nervous System-Selective Estrogen Therapy. Molecules. 2019; 24(22):4197. https://doi.org/10.3390/molecules24224197
Chicago/Turabian StyleProkai-Tatrai, Katalin, and Laszlo Prokai. 2019. "A Novel Prodrug Approach for Central Nervous System-Selective Estrogen Therapy" Molecules 24, no. 22: 4197. https://doi.org/10.3390/molecules24224197
APA StyleProkai-Tatrai, K., & Prokai, L. (2019). A Novel Prodrug Approach for Central Nervous System-Selective Estrogen Therapy. Molecules, 24(22), 4197. https://doi.org/10.3390/molecules24224197
