Topic Editors

Dr. David (Xuefeng) Shao
Newcastle Business School, The University of Newcastle, Newcastle, NSW 2308, Australia
Business School, The University of Auckland, Auckland 1010, New Zealand
Dr. Selena Sheng
Business School, The University of Auckland, Auckland 1010, New Zealand

Green Technology Innovation and Economic Growth

Abstract submission deadline
31 October 2026
Manuscript submission deadline
31 December 2026
Viewed by
16465

Topic Information

Dear Colleagues,

We are inviting submissions for a Topic that explores the nexus between green technology innovation and economic growth, with a particular focus on the role of geopolitical risks. As the world transitions towards more sustainable practices, understanding how green technologies contribute to economic development is vital.

This Topic seeks to examine the dynamics of green technology adoption, its impact on productivity, and how innovation in this field drives growth amidst global uncertainties. We welcome empirical and theoretical studies that address the following questions: How do geopolitical risks influence green technology investments? What is the role of policy frameworks in fostering innovation under geopolitical constraints? How do green technologies impact economic resilience and growth in emerging economies?

We encourage submissions that use advanced econometric methods, case studies, or comparative analyses to shed light on these issues. By bringing together insights from various disciplines, this Topic aims to contribute to a deeper understanding of how green technology innovation can be a driver of sustainable economic growth in an increasingly volatile geopolitical landscape.

Dr. David (Xuefeng) Shao
Dr. Miaomiao Tao
Dr. Selena Sheng
Topic Editors

Keywords

  • green technology
  • economic growth
  • geopolitical risks
  • innovation
  • sustainable development
  • policy frameworks
  • productivity
  • global uncertainties
  • emerging economies
  • resilience

Participating Journals

Journal Name Impact Factor CiteScore Launched Year First Decision (median) APC
Clean Technologies
cleantechnol
4.7 8.3 2019 20 Days CHF 1800 Submit
Economies
economies
2.1 4.7 2013 23.1 Days CHF 1800 Submit
FinTech
fintech
- 6.2 2022 20.2 Days CHF 1200 Submit
Journal of Risk and Financial Management
jrfm
- 5.0 2008 18.8 Days CHF 1600 Submit
Sustainability
sustainability
3.3 7.7 2009 17.9 Days CHF 2400 Submit

Preprints.org is a multidisciplinary platform offering a preprint service designed to facilitate the early sharing of your research. It supports and empowers your research journey from the very beginning.

MDPI Topics is collaborating with Preprints.org and has established a direct connection between MDPI journals and the platform. Authors are encouraged to take advantage of this opportunity by posting their preprints at Preprints.org prior to publication:

  1. Share your research immediately: disseminate your ideas prior to publication and establish priority for your work.
  2. Safeguard your intellectual contribution: Protect your ideas with a time-stamped preprint that serves as proof of your research timeline.
  3. Boost visibility and impact: Increase the reach and influence of your research by making it accessible to a global audience.
  4. Gain early feedback: Receive valuable input and insights from peers before submitting to a journal.
  5. Ensure broad indexing: Web of Science (Preprint Citation Index), Google Scholar, Crossref, SHARE, PrePubMed, Scilit and Europe PMC.

Published Papers (10 papers)

Order results
Result details
Journals
Select all
Export citation of selected articles as:
23 pages, 1907 KB  
Article
Intelligent Hybrid Caching for Sustainable Big Data Processing: Leveraging NVM to Enable Green Digital Transformation
by Lei Tong, Qing Shen and Zhenqiang Xie
Sustainability 2026, 18(5), 2601; https://doi.org/10.3390/su18052601 - 6 Mar 2026
Viewed by 132
Abstract
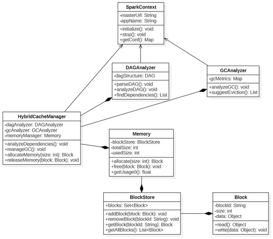
Apache Spark has gained widespread adoption for large-scale data processing. However, conventional caching methods inadequately address the dual challenges of performance bottlenecks and escalating energy consumption in data-intensive workloads. This paper introduces a sustainable computing framework that integrates Directed Acyclic Graph (DAG) dependency [...] Read more.
Apache Spark has gained widespread adoption for large-scale data processing. However, conventional caching methods inadequately address the dual challenges of performance bottlenecks and escalating energy consumption in data-intensive workloads. This paper introduces a sustainable computing framework that integrates Directed Acyclic Graph (DAG) dependency analysis with garbage collection (GC) behavior monitoring to optimize data placement between DRAM and non-volatile memory (NVM). The proposed Intelligent Hybrid Caching Management Framework (IHCMF) dynamically predicts data access patterns and migrates cache blocks based on cost–benefit analysis, achieving a 37.5% execution time reduction over default Spark configurations in SparkBench evaluations. By improving throughput-per-watt and projecting potential benefits from NVM’s near-zero idle power and extended hardware lifespan, IHCMF provides a scalable, cost-effective caching solution for resource-constrained edge computing environments. This work demonstrates that high-performance computing can be reconciled with environmental sustainability through intelligent memory management. Full article
(This article belongs to the Topic Green Technology Innovation and Economic Growth)
Show Figures

Figure 1

22 pages, 603 KB  
Article
The Impact of China National Modern Agricultural Demonstration Zones on Green Total Factor Productivity in Grain Production
by Haixia Li, Faustino Dinis and Lihao Wu
Sustainability 2026, 18(4), 1956; https://doi.org/10.3390/su18041956 - 13 Feb 2026
Viewed by 259
Abstract
In this study, we construct a green total factor productivity (GTFP) index for grain production using a super-efficiency SBM model. Exploiting the quasi-natural experiment provided by the National Modern Agricultural Demonstration Zones (NMADZ) policy and employing county-level panel data from 309 Chinese counties [...] Read more.
In this study, we construct a green total factor productivity (GTFP) index for grain production using a super-efficiency SBM model. Exploiting the quasi-natural experiment provided by the National Modern Agricultural Demonstration Zones (NMADZ) policy and employing county-level panel data from 309 Chinese counties over the period 2010–2022, we apply a double machine learning framework to examine the impact of NMADZ on grain GTFP and to explore the underlying transmission mechanisms. The results show that NMADZ significantly improves grain GTFP, and these findings remain robust after a series of tests. Technological innovation and institutional restructuring play crucial roles as mediating mechanisms in promoting grain GTFP. Heterogeneity analysis reveals that the enhancing effect of NMADZ is more pronounced for grain production in high-latitude regions, given its lower susceptibility to climate and disaster factors. For counties with a weak innovation foundation, adopting a strategy focused on acquiring patented technologies is more suitable in the short term. Furthermore, features of scale and intensification of production characterize the empowering effect of NMADZ. Full article
(This article belongs to the Topic Green Technology Innovation and Economic Growth)
Show Figures

Figure 1

21 pages, 692 KB  
Article
The Impact of Digital Innovation Cooperation on Green Total Factor Productivity of Chinese High-Energy-Consuming Enterprises
by Lin Zhang and Shunyi Li
Sustainability 2026, 18(4), 1715; https://doi.org/10.3390/su18041715 - 7 Feb 2026
Viewed by 315
Abstract
In this study, a sample of 702 high-energy-consuming A-share listed companies in China from 2007 to 2024 was used to construct digital innovation cooperation (DIC) based on enterprises’ digital technology patent cooperation data. The impact of DIC on firms’ green total factor productivity [...] Read more.
In this study, a sample of 702 high-energy-consuming A-share listed companies in China from 2007 to 2024 was used to construct digital innovation cooperation (DIC) based on enterprises’ digital technology patent cooperation data. The impact of DIC on firms’ green total factor productivity (GTFP) is empirically investigated. The findings indicate that DIC can considerably enhance the GTFP of high-energy-consuming enterprises (HECEs), and this conclusion is validated using traditional econometric methods and machine learning techniques. Mechanism analysis indicates that DIC promotes GTFP through two main channels: improving firms’ innovation quality and facilitating the green cognitive transformation of top executives. Heterogeneity analysis further highlights that the effect of DIC varies with institutional environment and resource endowment. When local governments place greater emphasis on ecological and environmental issues, the positive effect of DIC becomes more pronounced. Moreover, the positive impact of DIC on GTFP is stronger among energy-type firms. This paper clarifies the internal mechanisms and contextual conditions through which DIC affects GTFP, providing policy implications for promoting the green transformation of HECEs. Full article
(This article belongs to the Topic Green Technology Innovation and Economic Growth)
Show Figures

Figure 1

13 pages, 196 KB  
Article
Towards Global Change and Food Security Through Transformative Accounting Information Systems: Insights from the Jordanian Food Sector
by Sulaiman Weshah, Asma Znaimat, Ala Matarneh and Abeer Kamal Maqatef
Economies 2025, 13(12), 341; https://doi.org/10.3390/economies13120341 - 23 Nov 2025
Viewed by 499
Abstract
This study examines how accounting information systems might strengthen food supply chains after recent worldwide disasters. The study uses literature studies and interviews with Jordanian agricultural professionals to demonstrate how sustainability-based accounting systems create better judgments. These technologies make real-time sustainability indicator monitoring [...] Read more.
This study examines how accounting information systems might strengthen food supply chains after recent worldwide disasters. The study uses literature studies and interviews with Jordanian agricultural professionals to demonstrate how sustainability-based accounting systems create better judgments. These technologies make real-time sustainability indicator monitoring and risk reduction easier, improving the supply chain. The findings suggest new accounting methods that emphasize how government support for sustainability might assist agricultural enterprises in improving their knowledge, skills, and collaboration. Standardized sustainability reporting can strengthen the food system over time. Full article
(This article belongs to the Topic Green Technology Innovation and Economic Growth)
22 pages, 376 KB  
Article
The Green Effect of New Quality Productive Forces: Examined from the Perspectives of Green Finance and Technological Innovation
by Lei Zhuang and Zhao Wang
Sustainability 2025, 17(22), 10284; https://doi.org/10.3390/su172210284 - 17 Nov 2025
Viewed by 830
Abstract
Under the impetus of the “dual carbon” goals, understanding how green finance (GF) fosters the green development of New Quality Productive Forces (NQPF) is a critical issue. This study employs panel data from 31 Chinese provinces between 2011 and 2023 to empirically investigate [...] Read more.
Under the impetus of the “dual carbon” goals, understanding how green finance (GF) fosters the green development of New Quality Productive Forces (NQPF) is a critical issue. This study employs panel data from 31 Chinese provinces between 2011 and 2023 to empirically investigate the impact and mechanisms of GF on the green effect of NQPF, which is measured by a novel evaluation system focusing on resource conservation and environmental friendliness. The findings from the two-way fixed effects model and instrumental variable approach reveal that GF significantly promotes the green development of NQPF. Mechanism analyses confirm that industrial structure upgrading serves as a mediating channel, while green technological innovation strengthens the positive effect of GF. Furthermore, heterogeneity analysis indicates that this promoting effect is more pronounced in eastern regions and areas with medium levels of economic development. The research findings provide valuable insights for policymakers to design differentiated green finance strategies and for enterprises to leverage financial support for green transition. Full article
(This article belongs to the Topic Green Technology Innovation and Economic Growth)
Show Figures

Figure 1

21 pages, 502 KB  
Article
The Environmental Protection Tax and Corporate Green Innovation: Evidence from China
by Qiuyue Yin, Bingquan Yang, Chenyu Meng, Wanting Xu and Zhiyi Liu
Sustainability 2025, 17(21), 9871; https://doi.org/10.3390/su17219871 - 5 Nov 2025
Viewed by 1173
Abstract
The environmental protection tax (EPT) is a vital means for China to promote sustainable development. However, its impact on corporate green innovation is controversial. Utilizing the data from Chinese A-share industrial listed companies from 2013 to 2022 and the difference-in-differences (DID) model, this [...] Read more.
The environmental protection tax (EPT) is a vital means for China to promote sustainable development. However, its impact on corporate green innovation is controversial. Utilizing the data from Chinese A-share industrial listed companies from 2013 to 2022 and the difference-in-differences (DID) model, this study examines the impact of the EPT on corporate green innovation. The results indicate that the EPT can promote corporate green innovation, which is robust across various tests. Furthermore, the EPT fosters corporate green innovation mainly by stimulating companies to increase research and development (R&D) investment. The heterogeneity analysis demonstrates that the EPT promotes green innovation only in large-scale companies, non-state-owned companies, and eastern companies. The further analysis suggests that the green innovation brought by the EPT could improve corporate economic performance. Moreover, the EPT promotes both corporate substantive innovation and strategic innovation. That is, the EPT could enhance the quality of green innovation whilst also inducing strategic behavior. This study could provide profound insights to facilitate green transitions in emerging market countries like China. Full article
(This article belongs to the Topic Green Technology Innovation and Economic Growth)
Show Figures

Figure 1

23 pages, 1572 KB  
Article
Revenue Distribution in Manufacturer–University Collaborative R&D for Industrial Generic Technologies
by Ying Sun, Zhiqiang Ma and Fan Yang
Sustainability 2025, 17(20), 9142; https://doi.org/10.3390/su17209142 - 15 Oct 2025
Viewed by 747
Abstract
The collaborative model between manufacturers and universities represents a primary mechanism for achieving deep cross-organizational synergy in the development of industrial generic technologies. Establishing a scientific and equitable benefit-distribution mechanism is crucial for building efficient and sustainable collaborative partnerships between these heterogeneous entities. [...] Read more.
The collaborative model between manufacturers and universities represents a primary mechanism for achieving deep cross-organizational synergy in the development of industrial generic technologies. Establishing a scientific and equitable benefit-distribution mechanism is crucial for building efficient and sustainable collaborative partnerships between these heterogeneous entities. With manufacturers as the principal incentive provider, this study incorporates the heterogeneity of both parties and develops dynamic game-theoretic models under both decentralized and centralized decision-making modes to investigate the optimal profit-sharing mechanism and its underlying operational logic. The findings indicate that when both the manufacturer’s and the university’s efforts contribute to the outcome, profit sharing is essential regardless of the decision-making modes to incentivize cooperation. Moreover, the profit distribution coefficient is determined solely by each party’s relative contribution weight. In the presence of bilateral moral hazard, manufacturers attain higher profits under decentralized decision-making compared to the centralized mode, leading to a preference for decentralized schemes. Universities, conversely, exhibit the opposite preference. Nevertheless, the decentralized decision-making mode is found to maximize the overall benefits for industrial generic technology collaboration. Theoretically, this research extends the framework of cooperative innovation and benefit distribution into contexts involving heterogeneous actors and multiple decision-making regimes, offering a novel dynamic game-based perspective for cross-organizational collaborative governance. Practically, it provides actionable insights for mechanism design in manufacturer–university partnerships, contributing significantly to improving the efficiency and sustainability of such collaborations. Full article
(This article belongs to the Topic Green Technology Innovation and Economic Growth)
Show Figures

Figure 1

22 pages, 2562 KB  
Article
Spatiotemporal Evolution and Driving Mechanisms of Coupling Coordination Between Green Innovation Efficiency and Urban Ecological Resilience: Evidence from Yangtze River Delta, China
by Shu Yang
Sustainability 2025, 17(19), 8528; https://doi.org/10.3390/su17198528 - 23 Sep 2025
Cited by 2 | Viewed by 959
Abstract
As a flagship low-carbon transition zone in China, the Yangtze River Delta (YRD) faces challenges in synergizing green innovation efficiency (GIE) and urban ecological resilience (UER). This study establishes a dual-system evaluation framework to quantify their coupling coordination degree (CCD) across the 41 [...] Read more.
As a flagship low-carbon transition zone in China, the Yangtze River Delta (YRD) faces challenges in synergizing green innovation efficiency (GIE) and urban ecological resilience (UER). This study establishes a dual-system evaluation framework to quantify their coupling coordination degree (CCD) across the 41 cities of the YRD from 2010 to 2023 using coupling coordination modeling, Geodetector, as well as Geographically and Temporally Weighted Regression (GTWR). Key findings reveal the following: (1) Temporally, GIE surged from 0.252 to 0.692, while UER rose steadily from 0.228 to 0.395. This joint improvement elevated the CCD from mildly discordant to primary coordination. (2) Spatially, an east–high, west–low gradient defined three regional typologies: coastal clusters with high coupling and intermediate coordination; the Yangtze River corridor with high coupling yet only primary coordination; and inter-provincial border zones with low coupling and low coordination. In these border zones, administrative fragmentation resulted in a CCD that was 10–23% lower than that of inland regions. (3) Mechanistically, the green innovation driving force and policy synergy degree were the dominant promoters. In contrast, urban expansion pressure and rigid ecological regulation exhibited spatially heterogeneous effects, with their overall inhibitory impacts most pronounced in highly urbanized coastal cores and inland industrial transition zones. The findings may serve as a practical case reference for tailoring governance strategies in global mega-city regions pursuing synergistic low-carbon transitions. Full article
(This article belongs to the Topic Green Technology Innovation and Economic Growth)
Show Figures

Figure 1

25 pages, 1574 KB  
Article
The Impact of Carbon Taxes and Carbon Tax Recovery on the Chinese Economy: A Green Technological Progress Perspective
by Weicheng Xu and Yunpeng Zhang
Sustainability 2025, 17(4), 1700; https://doi.org/10.3390/su17041700 - 18 Feb 2025
Cited by 8 | Viewed by 5369
Abstract
Environmental challenges, particularly the emission of greenhouse gases (GHGs), pose significant threats to global sustainability. Sustainability requires achieving economic growth and social progress while minimizing environmental degradation, improving resource efficiency, and ensuring long-term ecological balance. At present, many studies have shown that carbon [...] Read more.
Environmental challenges, particularly the emission of greenhouse gases (GHGs), pose significant threats to global sustainability. Sustainability requires achieving economic growth and social progress while minimizing environmental degradation, improving resource efficiency, and ensuring long-term ecological balance. At present, many studies have shown that carbon taxes may negatively impact the economy. However, environmental regulations also drive firms to pursue green technological innovations, thereby promoting progress. Previous studies on the regulatory measure of carbon taxes have often overlooked the potential influence of green technological progress on economic outcomes. To address these gaps, our research selected panel data from 30 provinces in China, spanning from 2005 to 2021, and employed the System Generalized Method of Moments (SYS-GMM) to evaluate the effect of carbon taxes on green total factor productivity (GTFP) and green total factor energy efficiency (GTFEE). The regression results, representing the green technological progress coefficient, are then incorporated into the China Energy-Environment-Economic Analysis 2.0 (CEEEA2.0) model. We also add carbon tax recovery to this model in order to analyze their economic impact from the new perspective of green technological progress. The SYS-GMM findings suggest that carbon taxes positively impact GTFP and GTFEE, with impact coefficients of 7.2% and 3.4%, respectively. The CEEEA2.0 model reveals that, without considering green technological progress, the introduction of carbon taxes negatively impacts the economy. However, this impact may turn into a positive one when green technological progress is considered. Additionally, carbon tax recovery measures help mitigate economic losses or enhance gains. Overall, this study offers a fresh perspective for modeling carbon tax implementation and holds both theoretical and practical significance and provides actionable insights into designing carbon tax policies that balance economic growth, social equity, and environmental sustainability. Full article
(This article belongs to the Topic Green Technology Innovation and Economic Growth)
Show Figures

Graphical abstract

29 pages, 3876 KB  
Article
The Power of Collaboration: How Does Green Innovation Network Affect Urban Green Total Factor Productivity?
by Hongrui Jiao, Hongbing Deng and Shengmei Hu
Sustainability 2025, 17(2), 433; https://doi.org/10.3390/su17020433 - 8 Jan 2025
Cited by 2 | Viewed by 3386
Abstract
Global climate change has necessitated a transition to sustainable development, prompting nations to prioritize green total factor productivity (GTFP) as a key indicator of economic and environmental efficiency. This study examines the role of the green innovation network (GIN) in enhancing urban GTFP [...] Read more.
Global climate change has necessitated a transition to sustainable development, prompting nations to prioritize green total factor productivity (GTFP) as a key indicator of economic and environmental efficiency. This study examines the role of the green innovation network (GIN) in enhancing urban GTFP within China’s Yangtze River Delta (YRD)—a region pivotal to national economic growth and ecological sustainability. Using data from 41 cities spanning 2011 to 2020, we constructed the GIN based on inter-city green cooperative patents and analyzed the network positions of cities using a social network analysis (SNA). Urban GTFP was assessed through the Super-SBM model, and two-way fixed-effects panel models, along with a threshold effect model, were applied to evaluate the impacts of GIN on GTFP. The findings reveal that stronger network positions within the GIN significantly enhance urban GTFP, with green finance further amplifying this effect. These results provide actionable insights for policymakers in developing countries, highlighting the importance of integrated innovation strategies and enhanced green financial systems to promote sustainable urban development. Full article
(This article belongs to the Topic Green Technology Innovation and Economic Growth)
Show Figures

Figure 1

Back to TopTop