Sign in to use this feature.

Years

Between: -

Subjects

remove_circle_outline
remove_circle_outline
remove_circle_outline
remove_circle_outline
remove_circle_outline

Journals

Article Types

Countries / Regions

Search Results (41)

Search Parameters:
Keywords = wing geometric morphometrics

Order results
Result details
Results per page
Select all
Export citation of selected articles as:
18 pages, 3009 KB  
Review
Research Trends, Hotspots and Future Perspectives of Geometric Morphometrics in Entomology: A Scientometric Review
by Yusha Tan, Zihui Zhao, Xiaojuan Yuan, Yuanqi Zhao, Di Su and Yuehua Song
Insects 2026, 17(3), 325; https://doi.org/10.3390/insects17030325 - 17 Mar 2026
Viewed by 754
Abstract
Geometric morphometrics is an important component of quantitative research on insect morphology, widely applied in taxonomy, intraspecific variation, and phylogenetic studies. However, systematic research in this field remains limited, with few comprehensive summaries of research trends, hotspots, and core theories. This study, based [...] Read more.
Geometric morphometrics is an important component of quantitative research on insect morphology, widely applied in taxonomy, intraspecific variation, and phylogenetic studies. However, systematic research in this field remains limited, with few comprehensive summaries of research trends, hotspots, and core theories. This study, based on scientometric methods, analyzed 1321 publications indexed in the Web of Science database up to 31 December 2025, and presents a meta-scientific review from a macro perspective, revealing the research trends, hotspots, and future directions in the field. The results show that: (1) annual publications exhibit overall growth, while research methods evolved from single landmark analysis to multimodal and interdisciplinary approaches; (2) scientists from Brazil, the USA, and France are major contributors, with studies spanning morphology, taxonomy, and ecology; (3) taxonomic studies centered on wing shape analysis constitutes a major research hotspot, closely related to phylogeny, allometry, and sexual dimorphism; (4) highly co-cited studies provide the main theoretical and methodological foundations for the field. Future research, building on existing hotspots, will further integrate geometric morphometrics with genomics, ecological functional data, three-dimensional geometric morphometrics, and artificial intelligence-assisted approaches to advance integrative taxonomy within interdisciplinary and data-driven frameworks. Full article
(This article belongs to the Section Other Arthropods and General Topics)
Show Figures

Figure 1

18 pages, 1987 KB  
Article
Wing Shape and Size Variation in Migratory Sylviid Warblers: Links to Ecology and Migration
by Alexis Agtzidis, Christos Barboutis and Sinos Giokas
Birds 2026, 7(1), 18; https://doi.org/10.3390/birds7010018 - 5 Mar 2026
Viewed by 1294
Abstract
Avian morphology is a product of complex interactions among ecology, behavioral traits, and phylogeny. The wing, as a primary aerodynamic structure, is particularly indicative of these selective pressures, which are especially pronounced in migratory species. This study investigates interspecific variation in wing morphology [...] Read more.
Avian morphology is a product of complex interactions among ecology, behavioral traits, and phylogeny. The wing, as a primary aerodynamic structure, is particularly indicative of these selective pressures, which are especially pronounced in migratory species. This study investigates interspecific variation in wing morphology among three migratory warblers of the family Sylviidae: the Garden Warbler (Sylvia borin), Eurasian Blackcap (Sylvia atricapilla), and Common Whitethroat (Curruca communis). We combined traditional morphometric measurements (body mass, wing length, primary feather lengths, and wing area) with functional aerodynamic indices (wing loading, aspect ratio, Kipp’s index) and geometric morphometric analysis of wing shape. Data were collected during autumn migration on the Greek island of Antikythera, a key stopover site in the Mediterranean. Our analysis revealed distinct morphological adaptations: Garden Warblers possessed elongated, pointed wings with a high aspect ratio, indicative of selection for long-distance, energy-efficient flight. Conversely, Eurasian Blackcaps exhibited shorter, rounder wings, a morphology associated with high maneuverability and quicker takeoffs in dense habitats. Common Whitethroat displayed an intermediate wing morphology, balancing aerodynamic efficiency with maneuverability. These findings possibly demonstrate how wing morphology reflects a compromise shaped by selective pressures, including migratory distance, habitat structure, foraging behavior and predation risk. Full article
Show Figures

Figure 1

13 pages, 1282 KB  
Article
Testing the Island Effect in a Highly Mobile Pollinator: Wing Morphological Divergence in Euglossa mixta from Continental and Insular Panama
by Yostin Añino, Jordan Hernández-Martelo, Fernando Moya, Alejandro Piñeiro-González, Laura M. Pérez, Dumas Gálvez, Yosiat Vega-Rovira, Julio Trujillo, Anette Garrido, Danilo Arrocha, Franco Cruz-Jofré and Hugo A. Benítez
Animals 2026, 16(2), 227; https://doi.org/10.3390/ani16020227 - 12 Jan 2026
Viewed by 540
Abstract
Islands provide valuable opportunities to study how isolation affects phenotypic variation. Even though orchid bees are highly mobile, their movement can still be restricted by marine barriers. In this study, we assessed whether insular isolation impacts wing shape in the orchid bee Euglossa [...] Read more.
Islands provide valuable opportunities to study how isolation affects phenotypic variation. Even though orchid bees are highly mobile, their movement can still be restricted by marine barriers. In this study, we assessed whether insular isolation impacts wing shape in the orchid bee Euglossa mixta across the Coiba archipelago and a nearby mainland site in Western Panama. Our study analyzed 271 individuals using geometric morphometrics, focusing on forewing venation landmarks, and evaluated the variation using multivariate analyses of shape variation and quantifying the shape of Mahalanobis distances. Additionally, we conducted a Mantel test to explore the relationship between geographic distance and morphological divergence. Our findings reveal that wing shape variation in E. mixta is largely conserved but shows fine-scale structuring consistent with spatial patterns expected in insular systems. These results suggest that even highly mobile pollinators may experience enough isolation for subtle phenotypic shifts to occur, highlighting the sensitivity of geometric morphometrics for detecting early stages of morphological differentiation. Full article
Show Figures

Figure 1

12 pages, 593 KB  
Article
Shape, Size and Bilateral Asymmetry of the Humerus and Femur in the Common Swift (Apus apus)
by Eylem Bektaş Bilgiç, Edyta Pasicka, Aycan Korkmazcan, Nicoleta Manuta, Buket Çakar, Ebuderda Günay, Gökhan Gün and Ozan Gündemir
Animals 2025, 15(23), 3401; https://doi.org/10.3390/ani15233401 - 25 Nov 2025
Viewed by 788
Abstract
Common swifts are extreme aerial specialists that spend most of their lives in flight and use their legs mainly for clinging rather than locomotion. Because functional load is therefore expected to be concentrated on the wing, we hypothesized that the forelimb would exhibit [...] Read more.
Common swifts are extreme aerial specialists that spend most of their lives in flight and use their legs mainly for clinging rather than locomotion. Because functional load is therefore expected to be concentrated on the wing, we hypothesized that the forelimb would exhibit stronger left–right differentiation than the hindlimb. In addition to testing this hypothesis, we used landmark-based geometric morphometric methods to describe humeral and femoral shape in common swifts and to test the effects of sex and body size on bone morphology. The humerus showed clear directional asymmetry: the effect of side explained 13.8% of total shape variance (F = 42.0, p = 0.001), indicating a consistent left–right shift across individuals. The femur also exhibited significant but weaker directional asymmetry, with side accounting for 5.4% of variance (F = 19.3, p = 0.001). In both bones, the individual term explained the largest proportion of variation, whereas residual variance (containing fluctuating asymmetry and measurement error) was moderate (≈27% in the humerus, ≈23% in the femur). Allometric regressions showed a weak but significant size–shape relationship for the humerus and only a marginal effect for the femur, and males and females showed almost complete overlap in the distribution of humeral and femoral shapes. Sex had no detectable effect on humeral or femoral shape or asymmetry, and body size explained only a modest proportion of shape variation in both elements. Overall, our results support the functional expectation: the more intensively used forelimb element is also the more directionally asymmetric one, whereas the femur of this largely aerial bird remains comparatively more symmetrical. Full article
(This article belongs to the Special Issue Recent Advances in Veterinary Anatomy and Morphology)
Show Figures

Figure 1

18 pages, 3025 KB  
Article
Effects of High Larval Density on Wing Shape Deformations of Culex pipiens (Culicidae: Diptera) via Geometric Morphometrics
by Seçil Aytekin, Zafer Sakaci, Sengul Talay and Bulent Alten
Insects 2025, 16(12), 1185; https://doi.org/10.3390/insects16121185 - 21 Nov 2025
Viewed by 974
Abstract
Populations of Culex pipiens, which is considered a primary vector of West Nile Virus, are not uniformly shaped, and hence, they are difficult to work on, not only because of the complex structure of the species but also due to the possible deformations [...] Read more.
Populations of Culex pipiens, which is considered a primary vector of West Nile Virus, are not uniformly shaped, and hence, they are difficult to work on, not only because of the complex structure of the species but also due to the possible deformations caused by several factors like temperature, pH, parasite, and bacterial density. Larval density is another crucial factor. This study summarizes the effects of larval density in Cx. pipiens as a model of experimental semi-controlled ecomorphs by two different geometric morphometrics methods. The landmark-based method explains that dimorphism is clearly visualized in both the size and shape of the wings. It also shows that females and males have gradually traceable deformations. When the population reaches a high larval density, which is calculated as approximately 0.5 cm3/individual or, in other words, 1 larva/mL in Cx. pipiens, it can be considered a breaking point, where deformations in shape are observed through all study periods, indicating that it is effected separately and varies independently from the other factors. The wings become smaller in both sexes as the larval density increases. Similar results are obtained by Elliptic Fourier Analysis, which explains the difference in the contour of the wing, regardless of where the landmarks on the veins are located. Full article
Show Figures

Figure 1

14 pages, 2233 KB  
Article
Wing Shape Fluctuating Asymmetry in Flies: Insights into Environmental and Public Health Risk
by Hugo A. Benítez, Rocío Oróstica-Pinochet, Manuel J. Suazo, Laura M. Pérez, Jordan Hernández-Martelo, Cristian Valdes, María Teresa Muñoz-Quezada and Margarita Correa
Animals 2025, 15(21), 3124; https://doi.org/10.3390/ani15213124 - 28 Oct 2025
Cited by 2 | Viewed by 1065
Abstract
The widespread but often poorly regulated use of pesticides has triggered urgent debates on their hidden effects beyond resistance in target pests. This study investigates the morphological effects of pesticide exposure, specifically the organophosphate chlorpyrifos, using geometric morphometrics to assess fluctuating asymmetry (FA) [...] Read more.
The widespread but often poorly regulated use of pesticides has triggered urgent debates on their hidden effects beyond resistance in target pests. This study investigates the morphological effects of pesticide exposure, specifically the organophosphate chlorpyrifos, using geometric morphometrics to assess fluctuating asymmetry (FA) in wing shapes of houseflies. Developmental stability (DS), the capacity of an organism to maintain an optimal phenotype under stress, serves as a key indicator of environmental and genetic stress. Flies collected from pesticide-exposed areas in rural areas in Chile (Arbolillo) exhibited significantly higher wing asymmetry than those from less exposed zones, reflecting developmental disturbances caused by chlorpyrifos. These findings emphasize the potential of FA as a biomarker for pesticide-related environmental stress. By linking pesticide exposure to measurable phenotypic disruption, this study calls for urgent integration of morphometric and genomic tools to better understand resistance mechanisms, while also promoting sustainable pest management practices. Our findings demonstrate that even a common insect like the housefly can serve as a biological sentinel, warning of broader ecological and public health risks in pesticide-dominated landscapes. Full article
Show Figures

Figure 1

12 pages, 1845 KB  
Article
Unraveling Wing Shape Variation in Malaria Mosquitoes from the Arctic Edge: A Geometric Morphometric Study in Western Siberia
by Ximena Calderon, Gleb Artemov, Vladimir A. Burlak, Svetlana Alexeeva, Raquel Hernández-P, Manuel J. Suazo, Laura M. Pérez, Hugo A. Benítez and Margarita Correa
Animals 2025, 15(20), 2949; https://doi.org/10.3390/ani15202949 - 11 Oct 2025
Viewed by 846
Abstract
In Russia, Western Siberia, Anopheles from maculipennis subgroup comprises three vector species: An. messeae, An. daciae, An. beklemishevi, and the hybrid between An. messeae and An. daciae (Anopheles m-d), which exhibit complex cryptic morphological traits. Traditional morphological methods, such [...] Read more.
In Russia, Western Siberia, Anopheles from maculipennis subgroup comprises three vector species: An. messeae, An. daciae, An. beklemishevi, and the hybrid between An. messeae and An. daciae (Anopheles m-d), which exhibit complex cryptic morphological traits. Traditional morphological methods, such as egg morphology and exochorion coloration, have proven insufficient for reliably distinguishing these closely related species due to overlapping characteristics and high intra-species variability. To overcome these limitations, geometric morphometrics (GM) has emerged as a powerful tool for analyzing cryptic morphology. This article focuses on wing venation patterns, where GM provides precise, quantitative data based on defined anatomical landmarks, enabling detailed assessment of size and shape variation among species. Procrustes ANOVA, principal component analysis (PCA), and canonical variate analysis (CVA) were employed to assess shape variation and species differentiation. Centroid size and its relationship to shape variation were examined using multivariate regression. Despite significant morphological differences, the overlap observed in hybrids (An. m-d) reflects their intermediate position between the parental species. Our analyses revealed significant differences in wing shape and size among An. messeae, An. daciae, An. beklemishevi, and their hybrids, with hybrids showing intermediate morphologies. Landmarks on radial and medial veins were the most consistent contributors to species separation. No evidence of static allometry was detected, and wing shape differences were not explained by size. These findings demonstrate that wing morphometrics, combined with molecular identification, provides a reliable framework for species delimitation and surveillance of malaria vectors in temperate regions. Full article
Show Figures

Figure 1

20 pages, 4126 KB  
Article
Anopheles neivai (Diptera: Culicidae) Morphogenetic Analysis from the Pacific Coast to the Premontane Humid Forest of Colombia
by Nicole Vargas-García, Sebastián Canas-Bermúdez, Ranulfo González-Obando, Heiber Cárdenas and Nelson Rivera-Franco
Taxonomy 2025, 5(3), 48; https://doi.org/10.3390/taxonomy5030048 - 5 Sep 2025
Cited by 1 | Viewed by 2048
Abstract
In specific altitude ranges, biotic and abiotic factors can impact vector mosquitoes’ adaptation capacity, affecting their population differentiation. This study analyses if there exist morphological and genetic differences in four Anopheles (Kerteszia) populations in specific altitude ranges from the Colombian pacific [...] Read more.
In specific altitude ranges, biotic and abiotic factors can impact vector mosquitoes’ adaptation capacity, affecting their population differentiation. This study analyses if there exist morphological and genetic differences in four Anopheles (Kerteszia) populations in specific altitude ranges from the Colombian pacific coast to the premontane humid forests in Valle del Cauca, Colombia. Likewise, it is compared if the vector mosquito groups analyzed were genetically similar to the ones available in the region. Traditional and geometric morphometric analysis and the molecular marker CO-I were used. The research found that vector mosquitoes’ littoral populations differentiated morphologically according to their cross veins wing shapes compared to the other three groups in higher altitudes. Their genetic distances fluctuate between 4.95% and 6.84%, indicating that vector mosquitoes’ littoral populations belong to Anopheles neivai s.s. while the ones of higher altitudes are related to An. neivai 8—a lineage previously proposed based solely on molecular data. The study concludes that vector mosquitoes at the pacific Colombian coast from the littoral area in lower altitudes maintain a vast genetic variability with uniform populations; however, in higher altitudes, vector mosquitoes acquire molecular and morphological differences that may include the settlement of other lineages. Full article
Show Figures

Figure 1

11 pages, 1958 KB  
Article
Morphological Diversity of Moroccan Honey Bees (Apis mellifera L. 1758): Insights from a Geometric Morphometric Study of Wing Venation in Honey Bees from Different Climatic Regions
by Salma Bakhchou, Abdessamad Aglagane, Adam Tofilski, Fouad Mokrini, Omar Er-Rguibi, El Hassan El Mouden, Julita Machlowska, Siham Fellahi and El Hassania Mohssine
Diversity 2025, 17(8), 527; https://doi.org/10.3390/d17080527 - 29 Jul 2025
Cited by 1 | Viewed by 1617
Abstract
The morphological diversity of Moroccan honey bees (Apis mellifera) was investigated using geometric morphometrics to assess wing venation patterns among three populations representing three climatic zones: desert, semiarid, and Mediterranean. A total of 193 honey bee samples were analyzed and compared [...] Read more.
The morphological diversity of Moroccan honey bees (Apis mellifera) was investigated using geometric morphometrics to assess wing venation patterns among three populations representing three climatic zones: desert, semiarid, and Mediterranean. A total of 193 honey bee samples were analyzed and compared to historical reference samples from the Morphometric Bee Data Bank in Oberursel, representing the three subspecies: A. m. intermissa, A. m. sahariensis, and A. m. major. Principal component analysis and linear discriminant analysis revealed significant, yet overlapping morphological differences among the climatic groups. Spatial modeling showed a significant southwest–northeast clinal gradient in wing morphology. Almost all samples were assigned to the African evolutionary lineage, except one, suggesting a dominant African genetic background. Interestingly, all three populations showed greater morphological affinity to A. m. intermissa than to A. m. sahariensis, which could indicate introgression or limitations in the current reference dataset. These discrepancies highlight the necessity of revising subspecies boundaries using updated morphometric and genomic approaches. These findings improve our understanding of honey bee biodiversity in Morocco and provide valuable information for conservation and breeding programs. Full article
(This article belongs to the Section Animal Diversity)
Show Figures

Figure 1

10 pages, 5238 KB  
Article
Sexual Dimorphism in Wing Shape and Its Impact on Conspecific Identification of Neotropical Fannia Species (Diptera: Fanniidae)
by Yesica Durango-Manrique, Andrés López-Rubio and Giovan F. Gómez
Taxonomy 2024, 4(4), 795-804; https://doi.org/10.3390/taxonomy4040043 - 14 Nov 2024
Viewed by 2362
Abstract
Neotropical species of the genus Fannia remain poorly known despite their potential collection as biological evidence in criminal investigations. This is partly due to taxonomic difficulties and a lack of specialists. Identifying neotropical species of Fannia relies mainly on the classical morphological characters [...] Read more.
Neotropical species of the genus Fannia remain poorly known despite their potential collection as biological evidence in criminal investigations. This is partly due to taxonomic difficulties and a lack of specialists. Identifying neotropical species of Fannia relies mainly on the classical morphological characters of adult males, as females show high similarity between species. Here, landmark-based geometric morphometrics of the wing could constitute an additional tool for associating adult females with conspecifics in this genus. In this study, we used a reference dataset of males belonging to ten putative species of Fannia from Colombia and molecular data to test this hypothesis. We found a strong wing shape sexual dimorphism, resulting in an almost perfect sex assignment based solely on this trait. However, the differences in wing shape between sexes were greater than those between species, making conspecific identification difficult. Our data show that wing shape could only feasibly be used for identifying adult males and females of F. lamosca, and males of F. dorsomaculata and F. pseudoconstricta. Low discrimination scores among remaining species may be partly explained by high intraspecific variation, slight wing shape differences among closely related species, or sampling bias. Although this study provides the first wing size and shape comparison among neotropical Fannia species, more samples and species are needed to validate these findings and identify the potential factors influencing this trait. Furthermore, the wing shape sexual dimorphism across Fannia species suggests different life-history strategies between sexes and possible genetic canalization mechanisms. Full article
Show Figures

Figure 1

13 pages, 3074 KB  
Article
Unveiling the Wing Shape Variation in Northern Altiplano Ecosystems: The Example of the Butterfly Phulia nymphula Using Geometric Morphometrics
by Thania Acuña-Valenzuela, Jordan Hernández-Martelo, Manuel J. Suazo, Isabel A. Lobos, Alejandro Piñeiro-González, Amado Villalobos-Leiva, Franco Cruz-Jofré, Raquel Hernández-P, Margarita Correa and Hugo A. Benítez
Animals 2024, 14(19), 2758; https://doi.org/10.3390/ani14192758 - 24 Sep 2024
Cited by 2 | Viewed by 2479
Abstract
The Andean Altiplano, characterized by its extreme climatic conditions and high levels of biodiversity, provides a unique environment for studying ecological and evolutionary adaptations in insect morphology. Butterflies, due their large wing surface compared to body surface, and wide distribution among a geographical [...] Read more.
The Andean Altiplano, characterized by its extreme climatic conditions and high levels of biodiversity, provides a unique environment for studying ecological and evolutionary adaptations in insect morphology. Butterflies, due their large wing surface compared to body surface, and wide distribution among a geographical area given the flight capabilities provided by their wings, constitute a good biological model to study morphological adaptations following extreme weathers. This study focuses on Phulia nymphula, a butterfly species widely distributed in the Andes, to evaluate wing shape variation across six localities in the Northern Chilean Altiplano. The geometric morphometrics analysis of 77 specimens from six locations from the Chilean Altiplano (Caquena, Sorapata Lake, Chungará, Casiri Macho Lake, Surire Salt Flat, and Visviri) revealed significant differences in wing shape among populations. According to the presented results, variations are likely influenced by local environmental conditions and selective pressures, suggesting specific adaptations to the microhabitats of the Altiplano. The first three principal components represented 60.92% of the total wing shape variation. The detected morphological differences indicate adaptive divergence among populations, reflecting evolutionary responses to the extreme and fragmented conditions of the Altiplano. This study gives insights into the understanding of how high-altitude species can diversify and adapt through morphological variation, providing evidence of ecological and evolutionary processes shaping biodiversity in extreme environments. Full article
(This article belongs to the Special Issue Animal Geometric Morphometrics—Concepts, Methods, and Applications)
Show Figures

Figure 1

5 pages, 4154 KB  
Proceeding Paper
Geometric Morphometric Characterization of Isolated Colonies of Honeybees (Apis mellifera intermissa) in Northern Algeria
by Radjaa Khedim, Rida Mohammed Mediouni and Semir Bechir Suheil Gaouar
Biol. Life Sci. Forum 2024, 36(1), 9; https://doi.org/10.3390/blsf2024036009 - 20 Sep 2024
Viewed by 1510
Abstract
This study investigates morpho-geometric variations in wing conformations among honeybee (Apis mellifera L.) populations in Algeria, focusing on Apis mellifera intermissa in the northern zone. It addresses the threats posed by human beekeeping practices and hybridization. The analysis involves collecting and digitizing [...] Read more.
This study investigates morpho-geometric variations in wing conformations among honeybee (Apis mellifera L.) populations in Algeria, focusing on Apis mellifera intermissa in the northern zone. It addresses the threats posed by human beekeeping practices and hybridization. The analysis involves collecting and digitizing 445 honeybee specimens from nine localities in northern Algeria: Batna, Blida, Constantine, Cheffa, Jijel, Mila, Setif, Skikda, and Tipaza. Statistical assessments reveal significant wing anatomy variations across these zones. Principal Component Analysis identifies distinct shapes within populations, with notable differences in specific regions. Discriminant Analysis classifies samples into three groups, showcasing the model’s effectiveness. The Mahalanobis D distances provides insights into population similarities and differences, emphasizing the potential of morpho-geometric analysis in differentiating bee populations. The study concludes by highlighting the significance of size-independent data, offering recommendations for capturing honeybee diversity in different climatic zones of northern Algeria. This research advances our understanding of honeybee morphology in relation to environmental dynamics, providing valuable insights for preserving indigenous bee races and exploring biodiversity. Full article
Show Figures

Figure 1

12 pages, 1703 KB  
Article
Use of Wing Geometric Morphometric Analysis and mtDNA to Identify Africanization of Apis mellifera in the Central Highlands of Ecuador
by Diego Masaquiza, Lino Curbelo Rodríguez, José Zapata, Joffre Monar, Maritza Vaca, Leonardo Porrini, Martin Eguaras, Martin Daniele, Dora Romero and Amilcar Arenal
Insects 2024, 15(8), 628; https://doi.org/10.3390/insects15080628 - 20 Aug 2024
Cited by 1 | Viewed by 2651
Abstract
Seventy-five samples were collected from 15 beehives in the central highlands of Ecuador (Tungurahua–Chimborazo) to assess Africanization in managed bee populations using wing geometric morphometric and mitochondrial DNA analyses. The results indicated that when grouping the apiaries based on altitudinal floors into 2600–2800, [...] Read more.
Seventy-five samples were collected from 15 beehives in the central highlands of Ecuador (Tungurahua–Chimborazo) to assess Africanization in managed bee populations using wing geometric morphometric and mitochondrial DNA analyses. The results indicated that when grouping the apiaries based on altitudinal floors into 2600–2800, 2801–3000, and 3001–3274 m above sea level, differences (p < 0.001) were observed. The morphotypes were similar in the first two floors, but the third indicated that altitude plays a crucial role in the differentiation of populations. When comparing with the pure subspecies, we found differences (p < 0.001); the nearest Mahalanobis distance was for Apis mellifera scutellata (D2 = 3.51), with 95.8% Africanization via father in the area. The maternal origin of all patterns belonged to lineage A (A. m. scutellata), with seven haplotypes. The most frequent haplotypes were A26 and A1; however, the A1q haplotype was not detected at the national level or in nearby countries. The identified haplotypes do not coincide with A4, which is predominant in South Africa and Brazil. The results indicate a double origin due to their presence in North Africa and the Iberian Peninsula. The formation of specific morphological groups within ecoregions is suggested. Full article
(This article belongs to the Section Insect Ecology, Diversity and Conservation)
Show Figures

Figure 1

24 pages, 30679 KB  
Article
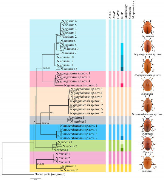
Phylogenetics, Molecular Species Delimitation and Geometric Morphometrics of All Reddish-Brown Species in the Genus Neotriplax Lewis, 1887 (Coleoptera: Erotylidae: Tritomini)
by Jing Liu, Huixin Xu, Ziqing Wang, Panpan Li, Zihan Yan, Ming Bai and Jing Li
Insects 2024, 15(7), 508; https://doi.org/10.3390/insects15070508 - 6 Jul 2024
Cited by 4 | Viewed by 3047
Abstract
To date, five species of reddish-brown Neotriplax have been described, but their highly similar body color and other phenotypic traits make accurate taxonomy challenging. To clarify species-level taxonomy and validate potential new species, the cytochrome oxidase subunit I (COI) was used [...] Read more.
To date, five species of reddish-brown Neotriplax have been described, but their highly similar body color and other phenotypic traits make accurate taxonomy challenging. To clarify species-level taxonomy and validate potential new species, the cytochrome oxidase subunit I (COI) was used for phylogenetic analysis and the geometric morphometrics of elytron, pronotum, and hind wing were employed to distinguish all reddish-brown Neotriplax species. Phylogenetic results using maximum likelihood and Bayesian analyses of COI sequences aligned well with the current taxonomy of the Neotriplax species group. Significant K2P divergences, with no overlap between intra- and interspecific genetic distances, were obtained in Neotriplax species. The automatic barcode gap discovery (ABGD), assemble species by automatic partitioning (ASAP), and generalized mixed Yule coalescent (GMYC) approaches concurred, dividing the similar species into eight molecular operational taxonomic units (MOTUs). Geometric morphometric analysis using pronotum, elytron, hind wing shape and wing vein patterns also validated the classification of all eight species. By integrating these analytical approaches with morphological evidence, we successfully delineated the reddish-brown species of Neotriplax into eight species with three new species: N. qinghaiensis sp. nov., N. maoershanensis sp. nov., and N. guangxiensis sp. nov. Furthermore, we documented the first record of N. lewisii in China. This study underscores the utility of an integrative taxonomy approach in species delimitation within Neotriplax and serves as a reference for the taxonomic revision of other morphologically challenging beetles through integrative taxonomy. Full article
(This article belongs to the Section Insect Systematics, Phylogeny and Evolution)
Show Figures

Figure 1

19 pages, 6128 KB  
Article
Identifying Morphs of the Yellow-Legged Hornet (Vespa velutina) and Other Pests of Quarantine Importance with Geometric Morphometrics
by Allan Smith-Pardo, P. David Polly and Todd Gilligan
Diversity 2024, 16(7), 367; https://doi.org/10.3390/d16070367 - 26 Jun 2024
Cited by 1 | Viewed by 3750
Abstract
We assess the accuracy of geometric morphometrics (GMM) for determining the origin of insects of quarantine importance using the Asian hornet (Vespa velutina Lep.1836) as a case study. This species is highly variable, has an extensive natural distribution, and has been transported [...] Read more.
We assess the accuracy of geometric morphometrics (GMM) for determining the origin of insects of quarantine importance using the Asian hornet (Vespa velutina Lep.1836) as a case study. This species is highly variable, has an extensive natural distribution, and has been transported to many regions of the world. Forewing landmarks were applied to a large sample of regionally specific color morphs (previously considered “subspecies”) from across the species’ native Asian range. We reconfirm that GMM can statistically distinguish geographic variants independent of the color patterns that have heretofore been used for provenance, but which have been suspected of being unreliable. Almost all morphs in our analyses were statistically different except the centrally located V. v. variana, whose range lies between the continental V. v. auraria Smith, 1852, and V. v. nigrithorax du Buysson, 1905 morphs, and the Malaysian and Indonesian morphs. Even with moderate-sized training samples, discriminant function analysis (DFA) was able to classify geographic morphos with about 90% accuracy (ranging from 60% to 100%). We apply these results to determine the origin of a dead wasp recently intercepted in a mail parcel in Utah. Both DFA and continuous-trait maximum-likelihood clustering suggest that the Utah specimen belongs to the nigrithorax morph, which is native to southern China but now invasive in Europe, Japan, and Korea. These results are also supported by DNA barcode analysis, which groups the Utah individual with nigrithorax populations in South Korea and Japan. The relationship between variation in wing shape and genetic differentiation deserves further study, but molecular data are consistent with the GMM results suggesting that morphometric comparisons may be able to identify and provenance intercepted specimens quickly and inexpensively when molecular sequences and taxonomic specialists are unavailable. Full article
(This article belongs to the Special Issue Ecology and Management of Invasive Vespidae)
Show Figures

Figure 1

Back to TopTop