Phylogenetics, Molecular Species Delimitation and Geometric Morphometrics of All Reddish-Brown Species in the Genus Neotriplax Lewis, 1887 (Coleoptera: Erotylidae: Tritomini) †
Abstract
Simple Summary
Abstract
1. Introduction
2. Materials and Methods
2.1. Specimen Collection and Preservation
2.2. Morphological Comparison and Terminology
2.3. Genomic DNA Extraction, Sequence Amplification and Data Analysis
2.4. Geometric Morphometrics Analysis
3. Results
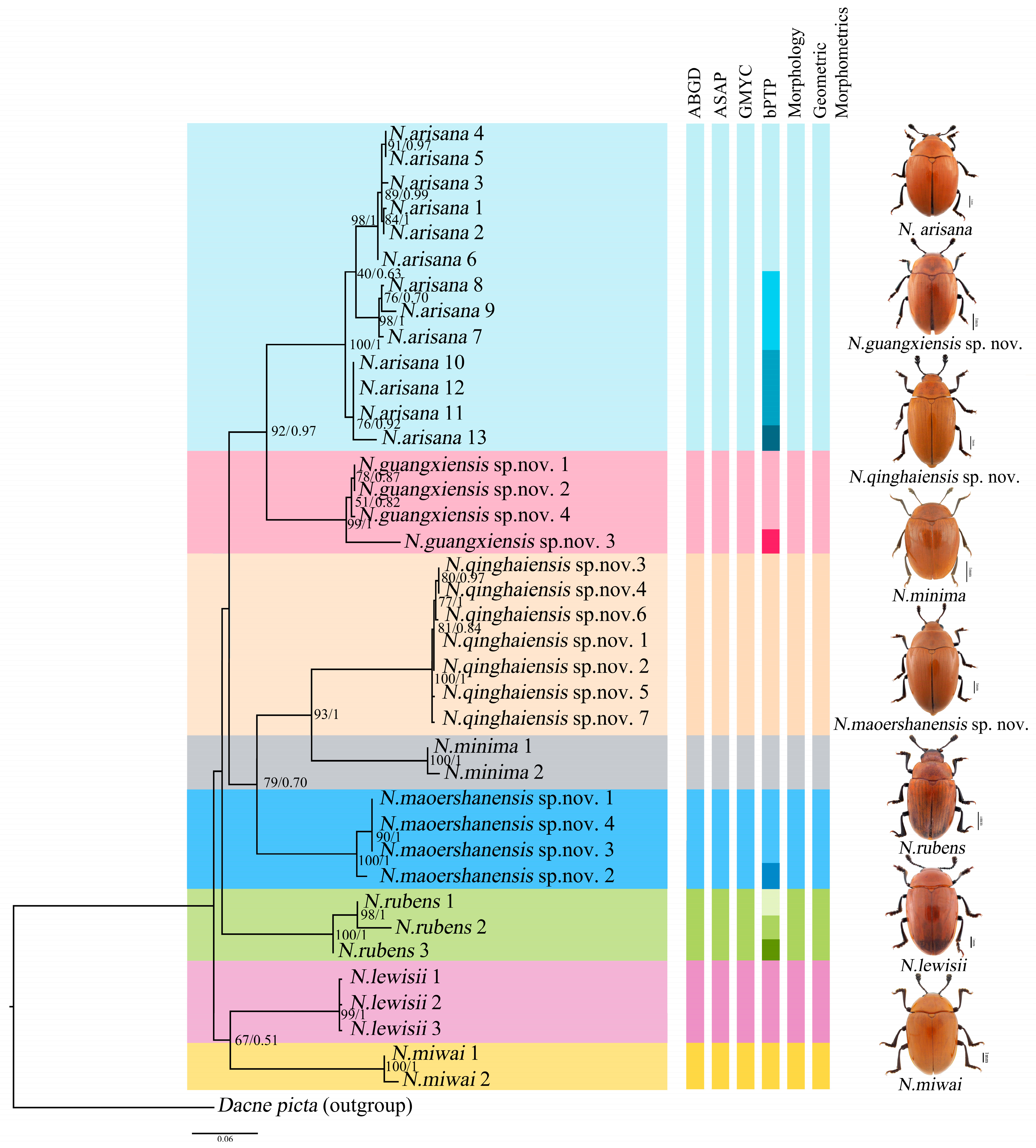
3.1. Phylogenetics of the Genus of Neotriplax
3.2. Genetic Distances and Species Delimitation
3.3. Geometric Morphometrics
3.3.1. Geometric Morphometrics Analyses of Pronotum across Groups
3.3.2. Geometric Morphometrics Analyses of Elytron across Group
3.3.3. Geometric Morphometrics Analyses of Wing Shape and Wing Vein across Group
3.4. Taxonomy of Neotriplax
- Genus Neotriplax Lewis, 1887
- Key to Species of the Genus Neotriplax
- Body coloration mostly or completely black…2.
- -
- Body coloration reddish-brown…5.
- Body coloration uniformly black…3.
- -
- Body coloration not monochrome black…4.
- Body with the sides less rounded; maxillary terminal palpomere transverse subtriangular, with the sides distinctly rounded…N. atrata.
- -
- Body with the sides a little more rounded; maxillary terminal palpomere triangular, with the inner margin evenly but very slightly arched and the apical angle rather acute…N. delkskampi.
- General color black, antennae deeply reddish-brown, labial yellowish-brown; elytron humerus with red patches…N. biplagiata.
- -
- The laterial margins of elytra yellow, abdomen deeply reddish-brown…N. pallidicincta.
- Pronotum 2.5 times as wide as long…N. rubens.
- -
- Pronotum width/length ≤ 2.0…6.
- All coxal lines present…7.
- -
- Prosternal, postmeso- and postmetacoxal lines incomplete or absent…11.
- Posterior border of pronotum strongly narrowed backwards, with a narrow lobe in middle…N. minima.
- -
- Posterior border of pronotum slightly narrowed backwards, with a broad lobe in middle…8.
- Mentum rolled up on both sides, submentum broader; lateral margins of pronotum strongly curve from base 1/2 to the top…N. guangxiensis sp. nov.
- -
- Mentum flat on both sides, submentum narrower; lateral margins of pronotum straight…9.
- Mentum with triangular in bump, without middle area depressed…N. maoershanensis sp. nov.
- -
- Mentum with pentagon in bump, and middle area triangularly depressed…10.
- Scutellar shield broad; anterior margin of prosternal process slightly straight…N. miwai
- -
- Scutellar shield narrow; anterior margin of prosternal process strongly emarginated…N. arisana.
- All coxal lines absent…N. qinghaiensis sp. nov.
- -
- Only postmesocoxal lines absent…N. lewisii.
- Neotriplax lewisii Crotch, 1873 (Figure 10) New Record in China
- Neotriplax qinghaiensis sp. nov. (Figure 11)
- Neotriplax maoershanensis sp. nov. (Figure 15)
- Neotriplax guangxiensis sp. nov. (Figure 16)
4. Discussion
4.1. Phylogeny of Neotriplax
4.2. Molecular Species Delimitation
4.3. Geometric Morphometrics
4.4. Integrated Taxonomy
Supplementary Materials
Author Contributions
Funding
Data Availability Statement
Acknowledgments
Conflicts of Interest
References
- McHugh, J.V. Description of immature stages for Megischyrus (Erotylidae: Triplacinae) and a review of literature on larval Erotylidae. Ann. Zool. 2001, 51, 113–124. [Google Scholar]
- Wegrzynowicz, P. Morphology, phylogeny and classification of the family Erotylidae based on adult characters (Coleoptera: Cucujoidea). Genus 2002, 13, 435–504. [Google Scholar]
- Keller, O.; Skelley, P.E. A new species of Notaepytus Skelley, 2009 (Coleoptera: Erotylidae: Tritomini) from Dominican amber. Zootaxa 2019, 4609, 191–195. [Google Scholar] [CrossRef] [PubMed]
- Sato, T. Effects of photoperiod and temperature on development and larval diapause of Dacne picta (Coleoptera: Erotylidae). Appl. Entomol. Zool. 2003, 38, 117–123. [Google Scholar] [CrossRef]
- Lewis, G. A list of fifty Erotylidae from Japan, including thirty-five new species and four new genera. Ann. Mag. Nat. Hist. 1887, 5, 53–73. [Google Scholar] [CrossRef]
- Nakane, T. New or little known Coleoptera from Japan and its adjacent regions. Fragm. Coleopterol. 1961, 15, 4. [Google Scholar]
- Chûjô, M.; Chûjô, M. A Catalog of the Erotylidae (Insecta Coleoptera) from the old world (excl. the Ethiopian Region) III. Esakia 1990, 29, 1–67. [Google Scholar] [CrossRef] [PubMed]
- Wegrzynowicz, P. Family Erotylidae Latreille, 1802. In Catalogue of Palaearctic Coleoptera; Löbl, I., Smetana, A., Eds.; Apollo Books: Stenstrup, Denmark, 2007; Volume 4, p. 648. [Google Scholar]
- Chûjô, M. Fauna Japonica. Erotylidae (Insecta: Coleoptera); Academic Press: Tokyo, Japan, 1969; p. 316. [Google Scholar]
- Chûjô, M. Family Erotylidae. In Fast. 8, Fauna Nipponica, Class Insecta Coleopteroidea-Coleoptera; Chûjô, M., Ed.; Sanserdo Joint Stock Company: Tokyo, Japan, 1936; pp. 5–99. [Google Scholar]
- Hope, F.W. Synopsis of new Species of Nepaul Insects. Gray’s Zoological Miscellany, 22. Iablokoff- Khnzorian, S.M. 1975. Etude sur les Erotylidae (Coleoptera) paléarctiques. Acta Zool. 1831, 20, 201–237. [Google Scholar]
- Crotch, G.R. A descriptive list of Erotylidae collected by Geo. Lewis, Esq., in Japan. (with Addenda to the genus Languria by E.W. Janson and C.O. Waterhous). Entomol. Mon. Mag. 1873, 9, 184–189. [Google Scholar]
- Li, J.; Ren, G.D.; Dong, J.Z. One new species of the genus Neotriplax (Coleoptera: Erotylidae) from China. Zootaxa 2006, 1333, 63–67. [Google Scholar] [CrossRef]
- Miwa, Y. On the Erotylidae of Japan, Formosa, Corea and Saghalien. Trans. Nat. Hist. Soc. Formos. 1929, 19, 123–127. [Google Scholar]
- Nakane, T. Notes on the Erotylidae of Formosa (Taiwan), with descriptions of few new forms (Coleoptera). Fragm. Coleopterol. 1966, 16, 60–64. [Google Scholar]
- Arrow, G.J. Coleoptera. Clavicornia. Erotylidae, Languriidae, and Endomychidae. In The Fauna of British India, Including Ceylon and Burma; Shipley, A.E., Scott, H., Eds.; Taylor and Francis: London, UK, 1925; Volume XVI, p. 416. [Google Scholar]
- Berven, K.A.; Gill, D.E. Interpreting geographic variation in life history traits. Am. Zool. 1983, 23, 85–97. [Google Scholar] [CrossRef]
- Atkinson, D. Temperature and organism size-A biological law for ectotherms? Adv. Ecol. Res. 1994, 25, 1–58. [Google Scholar]
- Sandland, G.J.; Minchella, D.J. Life-history plasticity in hosts (Lymnaea elodes) exposed to differing resources and parasitism. Can. J. Zool. 2004, 82, 1672–1677. [Google Scholar] [CrossRef]
- Padial, J.M.; Miralles, A.; Riva, I.D.; Vences, M. The integrative future of taxonomy. Front. Zool. 2010, 7, 16. [Google Scholar] [CrossRef]
- Schwarzfeld, M.D.; Sperling, F.A.H. Comparison of five methods for delimitating species in Ophion Fabricius, a diverse genus of parasitoid wasps (Hymenoptera, Ichneumonidae). Mol. Phylogenetics Evol. 2015, 93, 234–248. [Google Scholar] [CrossRef] [PubMed]
- Schutze, M.K.; Virgilio, M.; Norrbom, A.; Clarke, A.R. Tephritid integrative taxonomy: Where we are now, with a focus on the resolution of three tropical fruit fly species complexes. Annu. Rev. Entomol. 2017, 62, 147–164. [Google Scholar] [CrossRef] [PubMed]
- Vilarino, A.; Dias, E.S.; Calor, A.R. New species and records of the most diverse caddisfly genus in Brazil, Smicridea McLachlan, 1871 (Trichoptera: Hydropsychidae): Solving a species delimitation through an integrative taxonomic approach. Austral Entomol. 2019, 58, 707–723. [Google Scholar] [CrossRef]
- Hebert, P.D.N.; Ratnasingham, S.; Waard, J.R.D. Barcoding animal life: Cytochrome c oxidase subunit 1 divergences among closely related species. Proc. R. Soc. Ser. B Biol. Sci. 2003, 270, S96–S99. [Google Scholar] [CrossRef]
- Tang, C.Q.; Humphreys, A.M.; Fontaneto, D.; Barraclough, T.G. Effects of phylogenetic reconstruction method on the robustness of species delimitation using single- locus data. Methods Ecol. Evol. 2014, 5, 1086–1094. [Google Scholar] [CrossRef] [PubMed]
- Du, Z.; Wu, Y.; Chen, Z.; Cao, L.; Ishikawa, T.; Kamitani, S.; Sota, T.; Song, F.; Tian, L.; Cai, W.; et al. Global Phylogeography and Invasion History of the Spotted Lanternfly Revealed by Mitochondrial Phylogenomics. Evol. Appl. 2021, 4, 915–930. [Google Scholar] [CrossRef] [PubMed]
- Hawlitschek, O.; Morinière, J.; Lehmann, G.U.C.; Lehmann, A.W.; Kropf, M.; Dunz, A.; Glaw, F.; Detcharoen, M.; Schmidt, S.; Hausmann, A.; et al. DNA barcoding of crickets, katydids and grasshoppers (Orthoptera) from Central Europe with focus on Austria, Germany and Switzerland. Mol. Ecol. Resour. 2017, 17, 1037–1053. [Google Scholar] [CrossRef] [PubMed]
- Magoga, G.; Sahin, D.C.; Fontaneto, D.; Montagna, M. Barcoding of Chrysomelidae of Euro-Mediterranean area: Efficiency and problematic species. Sci. Rep. 2018, 8, 13398. [Google Scholar] [CrossRef] [PubMed]
- DeSalle, R.; Goldstein, P. Review and interpretation of trends in DNA barcoding. Front. Ecol. Evol. 2019, 7, 302. [Google Scholar] [CrossRef]
- Pfenninger, M.; Schwenk, K. Cryptic animal species are homogeneously distributed among taxa and biogeographical regions. BMC Evol. Biol. 2007, 7, 121. [Google Scholar] [CrossRef] [PubMed]
- Pauls, S.U.; Blahnik, R.J.; Zhou, X.; Wardwell, C.T.; Holzenthal, R.W. DNA barcode data confirm new species and reveal cryptic diversity in Chilean Smicridea (Smicridea) (Trichoptera: Hydropsychidae). J. N. Am. Benthol. Soc. 2010, 29, 1058–1074. [Google Scholar] [CrossRef]
- Ge, S.X.; Jiang, Z.H.; Wang, J.Q.; Song, K.; Zhang, C.; Hu, S.J. A revision of the Pieris napi-complex (Lepidoptera: Pieridae) and similar species with distribution in China. Arthropod Syst. Phylo. 2023, 81, 257–287. [Google Scholar] [CrossRef]
- Li, Q.; Liu, Q.; Yu, Y.H.; Lin, X.L.; He, X.Y.; Huang, X.L. Revealing cryptic diversity and population divergence in subtropical aphids through DNA barcoding. Zool. Scr. 2023, 52, 517–530. [Google Scholar] [CrossRef]
- Puillandre, N.; Lambert, A.; Brouillet, S.; Achaz, G. ABGD, Automatic Barcode Gap Discovery for primary species delimitation. Mol. Ecol. 2012, 21, 1864–1877. [Google Scholar] [CrossRef]
- Fujisawa, T.; Barraclough, T.G. Delimiting species using single-locus data and the generalized mixed yule coalescent approach: A revised method and evaluation on simulated data sets. Syst. Biol. 2013, 62, 707–724. [Google Scholar] [CrossRef] [PubMed]
- Zhang, J.; Kapli, P.; Pavlidis, P.; Stamatakis, A. A general species delimitation method with applications tophylogenetic placements. Bioinformatics 2013, 29, 2869–2876. [Google Scholar] [CrossRef] [PubMed]
- Rebijith, K.B.; Asokan, R.; Kumar, N.K.K.; Krishna, V.; Chaitanya, B.N.; Ramamurthy, V.V. DNA barcoding and elucidation of cryptic aphid species (Hemiptera: Aphididae) in India. Bull. Entomol. Res. 2013, 103, 601–610. [Google Scholar] [CrossRef] [PubMed]
- Zhu, X.C.; Chen, J.; Chen, R.; Jiang, L.Y.; Qiao, G.X. DNA barcoding and species delimitation of Chaitophorinae (Hemiptera, Aphididae). Zookeys 2017, 656, 25–50. [Google Scholar] [CrossRef] [PubMed]
- Duque-Gamboa, D.N.; Castillo-Cárdenas, M.F.; Hernández, L.M.; Guzmán, Y.C.; Manzano, M.R.; Toro-Perea, N. Mitochondrial DNA suggests cryptic speciation in Prodiplosis longifila Gagné (Diptera: Cecidomyiidae) associated with geographic distance and host specialization. Bull. Entomol. Res. 2018, 108, 739–749. [Google Scholar] [CrossRef] [PubMed]
- Zhou, L.Y.; Zhan, Z.H.; Zhu, X.L.; Wan, X. Multilocus phylogeny and species delimitation suggest synonymies of two Lucanus Scopoli, 1763 (Coleoptera, Lucanidae) species names. ZooKeys 2022, 1135, 139–155. [Google Scholar] [CrossRef] [PubMed]
- Puillandre, N.; Brouillet, S.; Achaz, G. ASAP: Assemble species by automatic partitioning. Mol. Ecol. Resour. 2021, 21, 609–620. [Google Scholar] [CrossRef] [PubMed]
- Rohlf, F.J.; Marcus, L.F. A Revolution in Morphometrics. Trends Ecol. Evol. 1993, 8, 129–132. [Google Scholar] [CrossRef] [PubMed]
- Rohlf, F.J. On Applications of Geometric Morphometrics to Studies of Ontogeny and Phylogeny. Syst. Biol. 1998, 47, 147–158. [Google Scholar] [CrossRef]
- Mitteroecker, P.; Gunz, P. Advances in Geometric Morphometrics. Evol. Biol. 2009, 36, 235–247. [Google Scholar] [CrossRef]
- Adams, D.C.; James, R.F.; Slice, D.E. A field comes of age: Geometric morphometrics in the 21st century. Hystpix 2013, 24, 7–14. [Google Scholar] [CrossRef]
- Bai, M.; Li, S.; Lu, Y.; Yang, H.; Tong, Y. Mandible evolution in the Scarabaeinae (Coleoptera: Scarabaeidae) and adaptations to coprophagous habits. Front. Zool. 2015, 12, 30. [Google Scholar] [CrossRef]
- Bai, M. Geometric morphometrics: Current and future in China. Zool. Syst. 2017, 42, 3–5. [Google Scholar] [CrossRef]
- Lawrence, J.F.; Beutel, R.G.; Leschen, R.A.B.; Ślipiński, A. Glossary of morphological terms. In Coleoptera, Beetles. Volume 2: Morphology and Systematics (Elateroidea, Bostrichiformia, Cucujiformia partim); Leschen, R.A.B., Buetel, R.G., Lawrence, J.F., Eds.; Handbook of Zoology, Arthropoda: Insecta; Walter de Gruyter: Berlin, Germany, 2010; pp. 9–20. [Google Scholar]
- Lawrence, J.F.; Ślipiski, A.; Seago, A.E.; Thayer, M.K.; Newton, A.F.; Marvaldi, A.E. Phylogeny of the Coleoptera Based on Morphological Characters of Adults and Larvae. Ann. Zool. 2011, 61, 1–217. [Google Scholar] [CrossRef]
- Kekkonen, M.; Hebert, P.D.N. DNA barcode-based delineation of putative species: Efficient start for taxonomic workflows. Mol. Ecol. Resour. 2014, 14, 706–715. [Google Scholar] [CrossRef] [PubMed]
- Xu, S.Z.; Li, Z.Y.; Jin, X.H. DNA barcoding of invasive plants in China: A resource for identifying invasive plants. Mol. Ecol. Resour. 2017, 18, 128–136. [Google Scholar] [CrossRef]
- Hebert, P.D.; Penton, E.H.; Burns, J.M.; Janzen, D.H.; Hallwachs, W. Ten species in one: DNA barcoding reveals cryptic species in the neotropical skipper butterfly Astraptes fulgerator. Proc. Natl. Acad. Sci. USA 2004, 101, 14812–14817. [Google Scholar] [CrossRef] [PubMed]
- Folmer, O.; Black, M.; Hoeh, W.; Lutz, R.; Vrijenhoek, R. DNA primers for amplification of mitochondrial cytochrome c oxidase subunit I from diverse metazoan invertebrates. Mol. Mar. Biol. Biotechnol. 1994, 3, 294–299. [Google Scholar] [PubMed]
- Simon, C.; Frati, F.; Beckenbach, A.; Crespi, B.; Liu, H.; Flook, P. Evolution, Weighting, and Phylogenetic Utility of Mitochondrial Gene Sequences and a Compilation of Conserved Polymerase Chain Reaction Primers. Ann. Entomol. Soc. Am. 1994, 87, 651–701. [Google Scholar] [CrossRef]
- Thompson, J.D.; Gibson, T.J.; Plewniak, F.; Jeanmougin, F.; Higgins, D.G. The CLUSTAL_X windows interface: Flexible strategies for multiple sequence alignment aided by quality analysis tools. Nucleic Acids Res. 1997, 25, 4876–4882. [Google Scholar] [CrossRef]
- Leschen, R.A.B. Erotylidae (Insecta: Coleoptera: Cucujoidea): Phylogeny and review. Fauna N. Z. 2003, 47, 1–108. [Google Scholar]
- Zhang, D.; Gao, F.; Jakovlić, I.; Zhou, H.; Zhang, J.; Li, W.X.; Wang, G.T. PhyloSuite: An integrated and scalable desktop platform for streamlined molecular sequence data management and evolutionary phylogenetics studies. Mol. Ecol. Resour. 2019, 20, 348–355. [Google Scholar] [CrossRef] [PubMed]
- Nguyen, L.T.; Schmidt, H.A.; Haeseler, A.; Minh, B.Q. IQ-TREE: A fast and effective stochastic algorithm for estimating maximum-likelihood phylogenies. Mol. Biol. Evol. 2015, 32, 268–274. [Google Scholar] [CrossRef] [PubMed]
- Kalyaanamoorthy, S.; Bui, Q.M.; Wong, T.K.F.; Haeseler, A.; Jermiin, L.S. ModelFinder: Fast model selection for accurate phylogenetic estimates. Nat. Methods 2017, 14, 587–589. [Google Scholar] [CrossRef]
- Minh, B.Q.; Nguyen, M.A.T.; Haeseler, A. Ultrafast Approximation for Phylogenetic Bootstrap. Mol. Biol. Evol. 2013, 30, 1188–1195. [Google Scholar] [CrossRef] [PubMed]
- Ronquist, F.; Teslenko, M.; van der Mark, P.; Ayres, D.L.; Darling, A.; Höhna, S.; Larget, B.; Liu, L.; Suchard, M.A.; Huelsenbeck, J.P. MrBayes 3.2: Efficient Bayesian phylogenetic inference and model choice across a large model space. Syst. Biol. 2012, 61, 539–542. [Google Scholar] [CrossRef] [PubMed]
- Rambaut, A. FigTree v1.4.0: Tree Figure Drawing Tool. 2012. Available online: http://tree.bio.ed.ac.uk/software/figtree (accessed on 24 May 2024).
- Kumar, S.; Stecher, G.; Tamura, K. MEGA7: Molecular Evolutionary Genetics Analysis Version 7.0 for Bigger Datasets. Mol. Biol. Evol. 2016, 33, 1870–1874. [Google Scholar] [CrossRef]
- Kimura, M. A simple method for estimating evolutionary rates of base substitutions through comparative studies of nucleotide sequences. J. Mol. Evol. 1980, 16, 111–120. [Google Scholar] [CrossRef]
- Song, C.; Lin, X.L.; Wang, Q.; Wang, X.H. DNA barcodes successfully delimit morphospecies in a superdiverse insect genus. Zool. Scr. 2018, 47, 311–324. [Google Scholar] [CrossRef]
- Suchard, M.A.; Lemey, P.; Baele, G.; Ayres, D.L.; Drummond, E.J.; Rambaut, A. Bayesian phylogenetic and phylodynamic data integration using BEAST 1.10. Virus Evol. 2018, 4, vey016. [Google Scholar] [CrossRef]
- Rambaut, A.; Drummond, A.J.; Xie, D.; Baele, G.; Suchard, M.A. Posterior summarisation in Bayesian phylogenetics using Tracer 1.7. Syst. Biol. 2018, 67, 901–904. [Google Scholar] [CrossRef] [PubMed]
- R Core Development Team. R: A Language and Environment for Statistical Computing; R Foundation for Statistical Computing: Vienna, Austria, 2013. [Google Scholar]
- Rohlf, F.J. Relative-warp analysis and example of its application to mosquito wings. In Contributions to Morphometrics; Marcus, L.F., Bello, E., Garcia-Valdecasas, A., Eds.; Museo Nacional de Ciencias Naturales: Madrid, Spain, 1993; pp. 131–159. [Google Scholar]
- Rohlf, F.J. tps-UTIL, File Utility Program, Version 1.38 [Software and Manual]; Department of Ecology and Evolution, State University of New York at Stony Brook: New York, NY, USA, 2006. [Google Scholar]
- Rohlf, F.J. tps-DIG, Digitize Landmarks and Contours, Version 2.05. [Software and Manual]; Department of Ecology and Evolution, State University of New York at Stony Brook: New York, NY, USA, 2006. [Google Scholar]
- Rohlf, F.J. TpsRelw; Department of Ecology and Evolution, State University of New York at Stony Brook: New York, NY, USA, 2008. [Google Scholar]
- Klingenberg, C.P. MorphoJ: An integrated software package for geometric morphometrics. Mol. Ecol. Resour. 2011, 11, 353–357. [Google Scholar] [CrossRef] [PubMed]
- Schutze, M.K.; Aketarawong, N.; Amornsak, W.; Armstrong, K.F.; Augustinos, A.A.; Barr, N.; Bo, W.; Bourtzis, K.; Boykin, L.M.; Cáceres, C.; et al. Synonymization of key pest species within the Bactrocera dorsalis species complex (Diptera: Tephritidae): Taxonomic changes based on a review of 20 years of integrative morphological, molecular, cytogenetic, behavioural and chemoecological data. Syst. Entomol. 2015, 40, 456–471. [Google Scholar] [CrossRef]
- Dejaco, T.; Gassner, M.; Arthofer, W.; Schlick-Steiner, B.C.; Steiner, F.M. Taxonomist’s nightmare … Evolutionist’s delight: An integrative approach resolves species limits in jumping bristletails despite widespread hybridization and parthenogenesis. Syst. Biol. 2016, 65, 947–974. [Google Scholar] [CrossRef] [PubMed]
- Chesters, D.; Wang, Y.; Yu, F.; Bai, M.; Zhang, T.X.; Hu, H.Y.; Zhu, C.D.; Li, C.D.; Zhang, Y.Z. The integrative taxonomic approach reveals host specific species in an encyrtid parasitoid species complex. PLoS ONE 2012, 7, e37655. [Google Scholar] [CrossRef] [PubMed]
- Smith, M.A.; Rodriguez, J.J.; Whitfield, J.B.; Deans, A.R.; Janzen, D.H.; Hallwachs, W.; Hebert, P.D.N. Extremediversity of tropical parasitoid wasps exposed by iterative integration of natural history, DNA barcoding, morphology, and collections. Proc. Natl. Acad. Sci. USA 2008, 105, 12359–12364. [Google Scholar] [CrossRef] [PubMed]
- Weigand, A.M.; Adrienne, J.; Rajko, S.; Jan, S.; Eugenia, Z.; Annette, K.K. Evolution of microgastropods (Ellobioidea, Carychiidae): Integrating taxonomic, phylogenetic and evolutionary hypotheses. BMC Evol. Biol. 2013, 13, 18. [Google Scholar] [CrossRef] [PubMed]
- Hajibabaei, M.; Janzen, D.H.; Burns, J.M.; Hallwachs, W.; Hebert, P.D.N. DNA barcodes distinguish species of tropical Lepidoptera. Proc. Natl. Acad. Sci. USA 2006, 103, 968–971. [Google Scholar] [CrossRef]
- Barman, A.; Joyce, A.; Torres, R.; Higbee, B. Assessing genetic diversity in four stink bug species, Chinavia hilaris, Chlorochroa uhleri, Chlorochroa sayi, and Thyanta pallidovirens (Hemiptera: Pentatomidae), using DNA barcodes. J. Econ. Entomol. 2017, 110, 2590–2598. [Google Scholar] [CrossRef]
- Ma, Z.; Ren, J.L.; Zhang, R.Z. Identifying the Genetic Distance Threshold for Entiminae (Coleoptera: Curculionidae) Species Delimitation via COI Barcodes. Insects 2022, 13, 261. [Google Scholar] [CrossRef]
- Zhang, H.G.; Ning, X.; Yu, X.; Bu, W.J. Integrative species delimitation based on COI, ITS, and morphological evidence illustrates a unique evolutionary history of the genus Paracercion (Odonata: Coenagrionidae). Peer J. 2021, 9, e11459. [Google Scholar] [CrossRef] [PubMed]
- Dumas, P.; Barbut, J.; Ru, B.L.; Silvain, J.-F.; Clamens, A.-L.; d’Alençon, E.; Kergoat, G.J. Phylogenetic molecular species delimitations unravel potential new species in the pest genus Spodoptera guenée, 1852 (Lepidoptera, Noctuidae). PLoS ONE 2015, 10, e0122407. [Google Scholar] [CrossRef] [PubMed]
- Milošević, M.I.; Petrović, A.; Stanković, S.S.; Čkrkić, J.; Starý, P.; Žikić, V.; Tomanović, Ž. Taxonomic position and phylogenetic relationships of the genera and species Euaphidius and Remaudierea (Hymenoptera: Braconidae: Aphidiinae) analyzed using molecular markers and geometric morphometrics. Ann. Entomol. Soc. Am. 2015, 108, 435–445. [Google Scholar] [CrossRef]
- Álvaro, Z.R.; Hugo, A.B. The overrated use of the morphological cryptic species concept: An example with Nyctelia dark beetles (Coleoptera: Tenebrionidae) using geometric morphometrics. Zool. Anz. 2015, 255, 47–53. [Google Scholar] [CrossRef]
- Evans, M.E.G. Locomotion in the Coleoptera Adephaga, especially Carabidae. J. Zool. 1977, 181, 189–226. [Google Scholar] [CrossRef]
- Chapman, R.F. The Insects: Structure and Function; Cambridge University Press: Cambridge, UK, 1998; p. 770. [Google Scholar]
- Leschen, R.A.B.; Beutel, R.G.; Lawrence, J.F. Coleoptera, Beetles. Volume 2: Morphology and Systematics (Elateroidea, Bostrichiformia, Cucujiformia partim); Handbook of Zoology, Arthropoda: Insecta; Walter de Gruyter: Berlin, Germany, 2010; p. 786. [Google Scholar]
- Tong, Y.J.; Zhang, M.N.; Jenkins, S.J.; Wan, X.; Yang, X.K.; Bai, M. A geometric morphometric dataset of stag beetles. Biodivers. Sci. 2021, 29, 1159–1164. [Google Scholar] [CrossRef]
- Hörnschemeyer, T. Phylogenetic significance of the wing-base of the Holometabola (Insecta). Zool. Scr. 2002, 31, 17–29. [Google Scholar] [CrossRef]
- Forbes, W.T.M. The wing folding patterns of the Coleoptera. J. N. Y. Entomol. 50 Soc. 1926, 34, 42–68. [Google Scholar]
- Bai, M.; McCullough, E.; Song, K.Q.; Liu, W.G.; Yang, X.K. Evolutionary Constraints in Hind Wing Shape in Chinese Dung Beetles (Coleoptera: Scarabaeinae). PLoS ONE 2011, 6, e21600. [Google Scholar] [CrossRef]
- Andrade, C.A.C.; Vieira, R.D.; Ananina, G.; Klaczko, L.B. Evolution of the male genitalia: Morphological variation of the aedeagi in a natural population of Drosophila mediopunctata. Genetica 2009, 135, 13–23. [Google Scholar] [CrossRef]
- Prieto, C.G.; Munguira, M.L.; Romo, H. Morphometric analysis of genitalia and wing pattern elements in the genus Cupido (Lepidoptera, Lycaenidae): Are Cupido minimus and C. carswelli different species? Dtsch. Entomol. Z. 2009, 56, 137–147. [Google Scholar] [CrossRef]
- Agapow, P.M.; Bininda-Emonds, O.R.; Crandall, K.A.; Gittleman, J.L.; Mace, G.M.; Marshall, J.C.; Purvis, A. The impact of species concept on biodiversity studies. Q. Rev. Biol. 2004, 79, 161–179. [Google Scholar] [CrossRef] [PubMed]
- Hebert, P.D.; Cywinska, A.; Ball, S.L.; deWaard, J.R. Biological identifications through DNA barcodes. Proc. Biol. Sci. 2003, 270, 313–321. [Google Scholar] [CrossRef] [PubMed]
- Bickford, D.; Lohman, D.J.; Sodhi, N.S.; Ng, P.K.L.; Meier, R.; Winker, K.; Ingram, K.K.; Das, I. Cryptic species as a window on diversity and conservation. Trends Ecol. Evol. 2007, 22, 148–155. [Google Scholar] [CrossRef] [PubMed]
- Monaghan, M.T.; Balke, M.; Gregory, T.R.; Vogler, A.P. DNA-based species delineation in tropical beetles using mitochondrial and nuclear markers. Philos. Trans. Biol. Sci. 2005, 360, 1925–1933. [Google Scholar] [CrossRef] [PubMed]
- Dayrat, B. Toward integrative taxonomy. Biol. J. Linn. Soc. 2005, 85, 407–415. [Google Scholar] [CrossRef]
- Yeates, D.K.; Seago, A.; Nelson, L.; Cameron, S.L.; Joseph, L.; Trueman, J.W.H. Integrative taxonomy, or iterative taxonomy? Syst. Entomol. 2011, 36, 209–217. [Google Scholar] [CrossRef]
- Bluemel, J.K.; Derlink, M.; PavlovČIČ, P.; Russo, I.-R.M.; King, A.R.; Corbett, E.; Sherrard-Smith, E.; Blejec, A.; Wilson, M.R.; Stewart, A.J.A.; et al. Integrating vibrational signals, mitochondrial DNA and morphology for species determination in the genus Aphrodes (Hemiptera: Cicadellidae). Syst. Entomol. 2014, 39, 304–324. [Google Scholar] [CrossRef]
- Miraldo, A.; Krell, F.-T.; Smalen, M.; Angus, R.B.; Roslin, T. Making the cryptic visible–resolving the species complex of Aphodius fimetarius (Linnaeus) and Aphodius pedellus (de Geer) (Coleoptera: Scarabaeidae) by three complementary methods. Syst. Entomol. 2014, 39, 531–547. [Google Scholar] [CrossRef]
















| Species | 1 | 2 | 3 | 4 | 5 | 6 | 7 | 8 |
|---|---|---|---|---|---|---|---|---|
| N. arisana | 0.0333 | |||||||
| N. guangxiensis sp. nov. | 0.1256 * | 0.0246 | ||||||
| N. lewisii | 0.1516 | 0.1433 | 0.0034 | |||||
| N. maoershanensis sp. nov. | 0.1520 | 0.1485 | 0.1516 | 0.0121 | ||||
| N. minima | 0.1703 | 0.1685 | 0.1762 | 0.1637 | 0.0103 | |||
| N. miwai | 0.1656 | 0.1702 | 0.1780 | 0.1711 | 0.1967 | 0.0121 | ||
| N. qinghaiensis sp. nov. | 0.1810 | 0.1756 | 0.1756 | 0.1663 | 0.1609 | 0.2084 ** | 0.0041 | |
| N. rubens | 0.1496 | 0.1419 | 0.1536 | 0.1767 | 0.1579 | 0.1925 | 0.1807 | 0.0328 |
Disclaimer/Publisher’s Note: The statements, opinions and data contained in all publications are solely those of the individual author(s) and contributor(s) and not of MDPI and/or the editor(s). MDPI and/or the editor(s) disclaim responsibility for any injury to people or property resulting from any ideas, methods, instructions or products referred to in the content. |
© 2024 by the authors. Licensee MDPI, Basel, Switzerland. This article is an open access article distributed under the terms and conditions of the Creative Commons Attribution (CC BY) license (https://creativecommons.org/licenses/by/4.0/).
Share and Cite
Liu, J.; Xu, H.; Wang, Z.; Li, P.; Yan, Z.; Bai, M.; Li, J. Phylogenetics, Molecular Species Delimitation and Geometric Morphometrics of All Reddish-Brown Species in the Genus Neotriplax Lewis, 1887 (Coleoptera: Erotylidae: Tritomini). Insects 2024, 15, 508. https://doi.org/10.3390/insects15070508
Liu J, Xu H, Wang Z, Li P, Yan Z, Bai M, Li J. Phylogenetics, Molecular Species Delimitation and Geometric Morphometrics of All Reddish-Brown Species in the Genus Neotriplax Lewis, 1887 (Coleoptera: Erotylidae: Tritomini). Insects. 2024; 15(7):508. https://doi.org/10.3390/insects15070508
Chicago/Turabian StyleLiu, Jing, Huixin Xu, Ziqing Wang, Panpan Li, Zihan Yan, Ming Bai, and Jing Li. 2024. "Phylogenetics, Molecular Species Delimitation and Geometric Morphometrics of All Reddish-Brown Species in the Genus Neotriplax Lewis, 1887 (Coleoptera: Erotylidae: Tritomini)" Insects 15, no. 7: 508. https://doi.org/10.3390/insects15070508
APA StyleLiu, J., Xu, H., Wang, Z., Li, P., Yan, Z., Bai, M., & Li, J. (2024). Phylogenetics, Molecular Species Delimitation and Geometric Morphometrics of All Reddish-Brown Species in the Genus Neotriplax Lewis, 1887 (Coleoptera: Erotylidae: Tritomini). Insects, 15(7), 508. https://doi.org/10.3390/insects15070508

