Sign in to use this feature.

Years

Between: -

Subjects

remove_circle_outline
remove_circle_outline
remove_circle_outline
remove_circle_outline
remove_circle_outline
remove_circle_outline
remove_circle_outline
remove_circle_outline
remove_circle_outline

Journals

remove_circle_outline
remove_circle_outline
remove_circle_outline
remove_circle_outline
remove_circle_outline
remove_circle_outline
remove_circle_outline

Article Types

Countries / Regions

remove_circle_outline
remove_circle_outline
remove_circle_outline
remove_circle_outline
remove_circle_outline

Search Results (760)

Search Parameters:
Keywords = water level forecasting

Order results
Result details
Results per page
Select all
Export citation of selected articles as:
21 pages, 1973 KB  
Article
Evaluating Low-Cost GNSS Network Densification for Water-Vapor Tomography over an Urban Area: A Case Study over Lisbon
by Rui Minez, João Catalão and Pedro Mateus
Remote Sens. 2026, 18(8), 1206; https://doi.org/10.3390/rs18081206 - 16 Apr 2026
Abstract
This study evaluates GNSS water-vapor tomography across the Lisbon metropolitan area and explores how increasing network density with low-cost receivers improves three-dimensional humidity fields for meteorological applications. Three configurations were tested for December 2022, a month characterized by several rainfall events, including a [...] Read more.
This study evaluates GNSS water-vapor tomography across the Lisbon metropolitan area and explores how increasing network density with low-cost receivers improves three-dimensional humidity fields for meteorological applications. Three configurations were tested for December 2022, a month characterized by several rainfall events, including a severe urban-impacting one: (i) a hybrid setup combining permanent and low-cost stations (TOMO_PL), (ii) a dense network of only low-cost stations (TOMO_L), (iii) a sparse arrangement using only permanent stations (TOMO_P). Tomographic water vapor density fields were compared with independent references from the Weather Research and Forecasting (WRF) model, ERA 5 reanalysis, and radiosonde data. All products show the expected exponential decline in water vapor with increasing altitude. Tomography consistently underestimates moisture in the lowest 2.0 to 2.5 km and tends to overestimate it at higher levels, with a weaker correlation above mid-tropospheric heights. Vertical RMSE remains below 2 g m−3 for all solutions, but TOMO_P performs the worst due to weak and uneven spatial geometry. Time–height analysis reveals that densified setups capture the changing moisture in the lower atmosphere, including increased near-surface humidity during December 11–13, when rainfall exceeded 120 mm in 24 h, although mid-level intrusions and dry layers observed by radiosondes are not captured. Mean PWV patterns show realistically low points over the Sintra mountain range and align best with TOMO_PL (spatial RMSE 0.6 g m−3, bias 0.4 g m−3, correlation 0.9), while TOMO_P creates artifacts that mimic mesoscale gradients. Categorized skill analysis shows the highest accuracy under high-moisture conditions and limited ability to detect dry conditions, with TOMO_PL showing the best overall performance against both ERA5 and WRF. Overall, low-cost densification significantly enhances boundary-layer humidity and PWV retrievals, supporting their use for urban heavy-rain monitoring and, with error-aware integration, for short-term forecasting. Full article
(This article belongs to the Special Issue Recent Progress in Monitoring the Troposphere with GNSS Techniques)
Show Figures

Figure 1

23 pages, 4158 KB  
Systematic Review
A Comparative Review of Wildfire Danger Rating Systems: Focus on Fuel Moisture Modeling Frameworks
by Songhee Han, Sujung Heo, Yeeun Lee, Mina Jang, Sungcheol Jung and Sujung Ahn
Forests 2026, 17(4), 486; https://doi.org/10.3390/f17040486 - 15 Apr 2026
Abstract
As wildfires intensify globally due to climate change, accurate wildfire danger forecasting systems have become essential for effective disaster management and early warning. Fuel Moisture Content (FMC), defined as the ratio of water mass to dry fuel mass, plays a critical [...] Read more.
As wildfires intensify globally due to climate change, accurate wildfire danger forecasting systems have become essential for effective disaster management and early warning. Fuel Moisture Content (FMC), defined as the ratio of water mass to dry fuel mass, plays a critical role in determining ignition probability and fire spread dynamics. This study conducts a comparative analysis of five major national wildfire danger rating systems: the National Fire Danger Rating System (NFDRS, USA), Canadian Forest Fire Danger Rating System (CFFDRS), European Forest Fire Information System (EFFIS), Australian Fire Danger Rating System (AFDRS), and the Korean Forest Fire Danger Rating System (KFDRS). Using a multi-criteria comparative framework, the systems were evaluated based on fuel classification structure, input variables, modeling approach, and spatiotemporal prediction resolution. The results reveal substantial disparities in spatial resolution (100 m to district-level), temporal resolution (hourly vs. daily), and fuel moisture modeling approaches (physics-based, index-based, and hybrid systems). Specifically, NFDRS and AFDRS provide high-frequency forecasting with hourly temporal resolution, operating at spatial resolutions of 1 km and 100 m, respectively, and incorporating dynamic fuel moisture modeling. In contrast, CFFDRS and KFDRS primarily rely on daily index-based predictions. Furthermore, while many global systems increasingly leverage remote sensing and machine learning for real-time FMC estimation, South Korea’s KFDRS remains predominantly empirical and weather-driven. The analysis identifies critical limitations in the KFDRS, including coarse spatial resolution (district-level), limited integration of Live Fuel Moisture Content (LFMC) modeling, and the lack of AI-augmented hybrid approaches. Accordingly, this study proposes a phased three-stage policy roadmap (2026–2035), emphasizing sensor-network expansion, AI–physics fusion modeling, and high-resolution (10 m) FMC mapping to enhance forecasting accuracy in complex terrains. These findings provide strategic insights for improving wildfire risk management and supporting the transition from reactive response to predictive wildfire forecasting under increasing climate variability. Full article
(This article belongs to the Special Issue Ecological Monitoring and Forest Fire Prevention)
Show Figures

Figure 1

17 pages, 942 KB  
Article
Integrated Water Conservation Measures for Single-Family Homes: A Multi-City Assessment
by Kyrah L. Williams, Esber Andiroglu and Murat Erkoc
Water 2026, 18(8), 942; https://doi.org/10.3390/w18080942 - 15 Apr 2026
Abstract
Water plays a critical role in residential consumption, accounting for a significant share of public water supply use. With increasing concerns over water scarcity and projections that a large portion of the global population will experience water stress by 2050, the need for [...] Read more.
Water plays a critical role in residential consumption, accounting for a significant share of public water supply use. With increasing concerns over water scarcity and projections that a large portion of the global population will experience water stress by 2050, the need for effective water conservation strategies has become more urgent. This study evaluates the application and combined impact of water conservation measures in single-family homes. A deterministic modeling framework is developed to estimate household water consumption and conservation potential across four U.S. cities, namely, Houston, Phoenix, Las Vegas, and Des Moines, representing diverse climatic conditions. The analysis incorporates rainwater harvesting, HVAC condensate recovery, water-efficient fixtures, and greywater reuse systems. Scenario-based forecasting, including adoption rates of 1% and 5% of existing homes alongside new construction, is conducted over a six-year period using exponential smoothing techniques. Results indicate that the combined implementation of these measures can generate substantial aggregate water savings, with outcomes varying by climate and location. Greywater reuse and water-efficient fixtures consistently provide the largest contributions, while rainwater harvesting and condensate recovery depend more heavily on regional conditions. These findings highlight the importance of integrated and location-specific strategies and demonstrate the potential of decentralized, residential-level interventions to reduce demand on municipal water systems. Full article
(This article belongs to the Special Issue Resilience and Risk Management in Urban Water Systems)
Show Figures

Figure 1

29 pages, 12009 KB  
Article
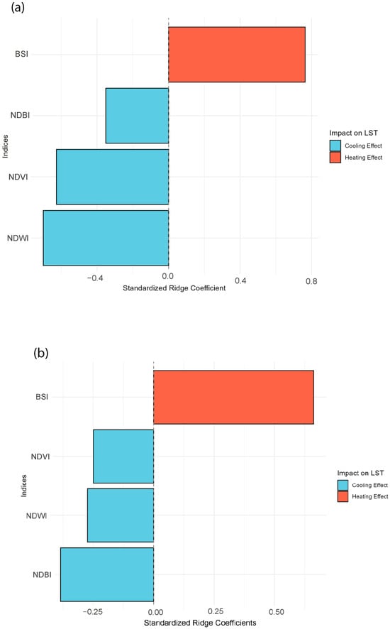
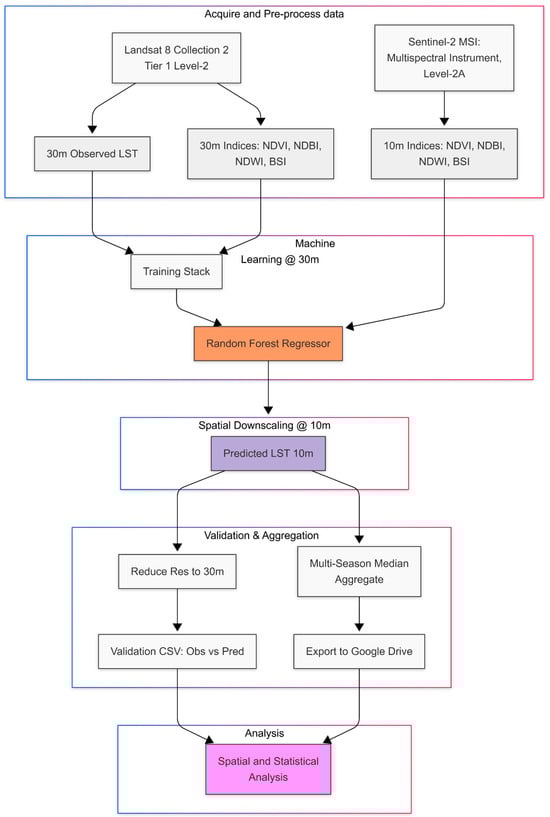
Variation in Land Surface Temperature in Informal Settlements Relative to Surrounding Heterogeneous Areas: Insights from Dunoon and Masiphumelele, Cape Town
by Nhlanhla Ntsevu and Masilonyane Mokhele
Land 2026, 15(4), 647; https://doi.org/10.3390/land15040647 - 15 Apr 2026
Abstract
Informal settlements are home to more than one billion people worldwide, with forecasts suggesting this number may increase to nearly three billion by 2050. Although informal settlements constitute a significant component of urbanization in the Global South, they are unsafe and unhealthy places [...] Read more.
Informal settlements are home to more than one billion people worldwide, with forecasts suggesting this number may increase to nearly three billion by 2050. Although informal settlements constitute a significant component of urbanization in the Global South, they are unsafe and unhealthy places to live, as residents are exposed to various environmental challenges, including increasing temperatures. However, relative to other climate-related hazards, heat stress in informal settlements is under-researched. This paper, therefore, aims to analyze land surface temperatures (LSTs) in informal settlements relative to those in surrounding areas. Focusing on the study areas of Masiphumelele and Dunoon in Cape Town, South Africa, the study utilized downscaled 10 m resolution satellite imagery from 2020 to 2025. The LST was derived from Landsat 8 Collection 2 Level 2 Surface Reflectance and Surface Temperature products. Four indices were also generated to further analyze the spatial distribution of LSTs: the normalized difference vegetation index, the normalized difference built-up index, the bare soil index, and the normalized difference water index. Showing that heat intensity in informal settlements is a relative phenomenon influenced by many factors, Dunoon had a lower mean LST than the surroundings, while Masiphumelele demonstrated elevated mean LST relative to the surroundings. The study provides empirical evidence of heat-related patterns to inform planning and climate adaptation strategies in informal settlements, including the equitable provision of green and blue infrastructure. Full article
Show Figures

Figure 1

25 pages, 6932 KB  
Article
Spatiotemporal Distribution of Continuous Precipitation and Its Effect on Vegetation Cover in China over the Past 30 Years
by Hui Zhang, Shuangyuan Sun, Zihan Liao, Tianying Wang, Jinghan Xu, Peishan Ju, Jinyu Gu and Jiping Liu
Plants 2026, 15(8), 1198; https://doi.org/10.3390/plants15081198 - 14 Apr 2026
Viewed by 36
Abstract
Precipitation is a fundamental element in terrestrial water circulation and ecosystem hydrological balance. The occurrence of concentrated precipitation is closely linked to vegetation growth and soil fertility rather than accumulated or averaged precipitation. Despite its importance, the characteristics of continuous precipitation and its [...] Read more.
Precipitation is a fundamental element in terrestrial water circulation and ecosystem hydrological balance. The occurrence of concentrated precipitation is closely linked to vegetation growth and soil fertility rather than accumulated or averaged precipitation. Despite its importance, the characteristics of continuous precipitation and its specific effects on vegetation cover remain uncertain. In this study, we formulated a new continuous precipitation index system, including CPd (continuous precipitation days); ACPt (annual continuous precipitation times); CPa (continuous precipitation amount); and FCP (frequency in different ranges of ACPa). We utilized daily precipitation data from 467 meteorological stations across China, which were divided into eight vegetation type regions. We observed that the spatial distribution of continuous precipitation differed to varying degrees from accumulated precipitation. The national average of MACPa for a single event was 16.7 mm, ranging from 3.8 mm in the temperate desert region to 37.1 mm in the tropical monsoon forest and rainforest region. Similarly, the national average of MCPd (MMCPd) for a single event was approximately 2.3 or 9 days. At the regional level, the tropical monsoon forest and rainforest region experienced the longest MMCPd. Furthermore, the national average of MACPt occurrences for 1 year was 57.7 times, varying from 29.8 times in the temperate desert region to 77.9 times in the tropical monsoon forest and rainforest region. Vegetation responses to precipitation regimes exhibit significant regional heterogeneity across China. Our analysis reveals that MACPt and MPa show markedly positive correlations with vegetation growth. In subtropical monsoon climate zones, particularly the Yunnan–Guizhou Plateau and Qinling Mountains, MACPt demonstrates strong positive correlations (r = 0.6–1.0) with NDVI, where sustained rainfall provides stable moisture availability for vegetation. While a positive correlation between vegetation (NDVI) and mean annual consecutive precipitation is observed in some arid northern regions, in ecosystems such as the Loess Plateau (TG/TM), vegetation growth shows greater dependence on MPa, highlighting the crucial role of total precipitation amount in water-limited ecosystems. Notably, extreme precipitation events display dual effects on vegetation dynamics. Prolonged heavy rainfall (MMCPd/MMCPa) exhibits significant negative impacts on NDVI (r = −1.0 to −0.6) in topographically complex regions, including the Hengduan Mountains and Yangtze River Basin (SE), likely due to induced soil erosion and waterlogging stress. Our findings underscore the importance of incorporating continuous precipitation indices to evaluate and forecast the influence of precipitation on ecosystem stability. This understanding is vital for developing informed conservation and management strategies to address current and future climate challenges. Full article
(This article belongs to the Special Issue Vegetation Dynamics and Ecological Restoration in Alpine Ecosystems)
Show Figures

Figure 1

24 pages, 2266 KB  
Review
Water Quality Prediction Based on Physical and Ecological Constraints Using Multi-Model Fusion: A Robust End-to-End Mechanism from Rule-Based Adjudication to Online Backoff
by Li Ma, Qinian Yan, Hao Hu, Zihe Xu, Lina Fan, Hongxia Jia and Lixin Li
Processes 2026, 14(8), 1246; https://doi.org/10.3390/pr14081246 - 14 Apr 2026
Viewed by 71
Abstract
Water quality prediction in non-stationary environmental systems requires not only high predictive accuracy but also structural robustness under physical, ecological, and operational constraints. This study reframes multi-model fusion as a constraint-governed inference architecture and synthesizes advances in rule-based adjudication, reliability-aware aggregation, post-fusion projection, [...] Read more.
Water quality prediction in non-stationary environmental systems requires not only high predictive accuracy but also structural robustness under physical, ecological, and operational constraints. This study reframes multi-model fusion as a constraint-governed inference architecture and synthesizes advances in rule-based adjudication, reliability-aware aggregation, post-fusion projection, dual-track adaptation, and hierarchical backoff control. By establishing a taxonomy of boundary constraints—specifically mass conservation, reaction kinetics, hydraulic transport, and ecological tipping points—an admissible prediction manifold identifies key structural limitations in existing paradigms, particularly their vulnerability to physical inconsistency and diminished reliability during non-stationary distribution shifts. A unified end-to-end robust framework is proposed in which candidate predictions are separated from admissibility validation, uncertainty is directly coupled to aggregation logic, and degradation pathways are explicitly defined under distribution shift. Furthermore, a multidimensional robustness evaluation matrix is introduced, incorporating structural consistency, ecological compliance, calibration quality, and adaptive stability alongside conventional accuracy metrics. The study advances water quality forecasting from model-centric optimization toward architecture-level governance, demonstrating that constraint-aware designs improve structural consistency, robustness under distribution shifts, and early warning reliability, providing a systematic reference for developing resilient, transparent, and operationally deployable environmental prediction systems. Full article
(This article belongs to the Section AI-Enabled Process Engineering)
Show Figures

Figure 1

21 pages, 7514 KB  
Article
Multi-Scale Displacement Prediction and Failure Mechanism Identification for Hydrodynamically Triggered Landslides
by Jian Qi, Ning Sun, Zhong Zheng, Yunzi Wang, Zhengxing Yu, Shuliang Peng, Jing Jin and Changhao Lyu
Water 2026, 18(8), 917; https://doi.org/10.3390/w18080917 - 11 Apr 2026
Viewed by 242
Abstract
Hydrodynamically triggered landslides remain a major concern in reservoir regions, where the mechanisms controlling displacement evolution are still not fully understood and the multi-scale deformation responses induced by individual hydrodynamic factors remain difficult to quantify. To address these issues, this study establishes a [...] Read more.
Hydrodynamically triggered landslides remain a major concern in reservoir regions, where the mechanisms controlling displacement evolution are still not fully understood and the multi-scale deformation responses induced by individual hydrodynamic factors remain difficult to quantify. To address these issues, this study establishes a TSD-TET composite framework by integrating time-series signal decomposition with deep learning for multi-scale displacement prediction and the mechanism-oriented interpretation of hydrodynamically triggered landslides. The monitored displacement sequence is first decomposed into physically interpretable components, including trend, periodic, and random terms. Each component is subsequently predicted using deep temporal learning models to capture different deformation characteristics at multiple temporal scales. Meanwhile, key hydrodynamic driving factors, including rainfall, reservoir water level, and groundwater level, are decomposed within the same framework to examine their statistical associations with different displacement components. The proposed approach is applied to the Donglingxin landslide located in the Sanbanxi Hydropower Station reservoir area. Results show that the model achieves high prediction accuracy under both long-term forecasting horizons and limited-sample conditions, with a cumulative displacement coefficient of determination reaching R2 = 0.945. Mechanism analysis further indicates that trend deformation is mainly controlled by geological structure and gravitational loading, periodic deformation is strongly modulated by hydrological cycles associated with reservoir water level fluctuations, and random deformation is more likely to reflect short-term disturbances and transient hydrodynamic forcing. These findings provide new insights into the deformation mechanisms of hydrodynamically triggered landslides and offer a promising technical pathway for improving displacement prediction, monitoring, and early warning of reservoir-induced landslide hazards. Full article
(This article belongs to the Special Issue Landslide on Hydrological Response)
Show Figures

Figure 1

20 pages, 10976 KB  
Article
Numerical Simulation of a Heavy Rainfall Event in Sichuan Using CMONOC Data Assimilation
by Xu Tang, Cheng Zhang, Angdao Wu, Rui Sun and Jiayan Liu
Remote Sens. 2026, 18(8), 1126; https://doi.org/10.3390/rs18081126 - 10 Apr 2026
Viewed by 223
Abstract
This study evaluates the impact of assimilating the Crustal Movement Observation Network of China (CMONOC) global navigation satellite system (GNSS) tropospheric products on heavy-rainfall simulation over the complex terrain of the Sichuan Basin. Using the Weather Research and Forecasting model with the WRF [...] Read more.
This study evaluates the impact of assimilating the Crustal Movement Observation Network of China (CMONOC) global navigation satellite system (GNSS) tropospheric products on heavy-rainfall simulation over the complex terrain of the Sichuan Basin. Using the Weather Research and Forecasting model with the WRF Data Assimilation (WRF/WRFDA) three-dimensional variational (3DVar) system, we conducted a control (CTRL) experiment and a data-assimilation (DA) experiment for a primary heavy-rainfall event during 10–12 August 2020. The DA experiment applied 6 h cycling assimilation of station-based zenith total delay (ZTD) and precipitable water vapor (PWV). Compared with CTRL, DA improved the placement of the primary rainband and the depiction of peak rainfall. On 10 August, the observed rainfall core (~40 mm) over the northwestern basin was underestimated in CTRL (~15 mm) but was strengthened in DA (~25 mm). Hourly verification at a threshold of 2 mm h−1 showed a higher maximum Threat Score (TS) in DA (0.292) than in CTRL (0.250), and the largest instantaneous gain reached 0.061. For 72 h accumulated precipitation, TS was higher in DA across multiple thresholds (≥10, ≥25, ≥50, and ≥100 mm), with the most pronounced improvement for heavier rainfall categories. Diagnostic analysis indicates that GNSS assimilation introduces dynamically consistent low-level moistening and strengthened convergence at 850 hPa, together with a better-aligned vertical ascent structure during the key stage of the event. An additional heavy-rainfall event during 21–23 August 2021 was further examined as a compact robustness test, and the results showed a generally consistent improvement in precipitation distribution and TS after GNSS assimilation. Overall, the present results suggest that cycling assimilation of CMONOC GNSS ZTD/PWV products can provide effective moisture constraints and improve heavy-rainfall simulation over the Sichuan Basin in the examined cases. Full article
Show Figures

Figure 1

27 pages, 10569 KB  
Article
Operational Discharge Severity Analysis and Multi-Horizon Forecasting Based on Reservoir Operation Data: A Case Study of Ba Ha Hydropower Reservoir, Vietnam
by Nguyen Thi Huong, Vo Quang Tuong and Ho Huu Loc
Hydrology 2026, 13(4), 110; https://doi.org/10.3390/hydrology13040110 - 10 Apr 2026
Viewed by 214
Abstract
Reservoir release induced flooding is a major downstream hazard worldwide, yet most warning systems rely on hydraulic modeling and underuse real time reservoir operation data. This study presents a data driven framework to detect flood discharge events, assess downstream operational severity, and forecast [...] Read more.
Reservoir release induced flooding is a major downstream hazard worldwide, yet most warning systems rely on hydraulic modeling and underuse real time reservoir operation data. This study presents a data driven framework to detect flood discharge events, assess downstream operational severity, and forecast daily discharges using deep learning. The approach was validated at the Ba Ha hydropower reservoir (Vietnam) with inflow, discharge, water level, and CHIRPS rainfall data to represent basin-scale precipitation forcing. More than 160 discharge events were identified using a composite Operational Severity Index (OSI) based on peak discharge, duration, and rise rate; although only ~2% were extreme, they posed the greatest risks. Among three Transformer-based models, Informer achieved the best short-term forecasting performance (RMSE ≈ 78 m3/s, R2 ≈ 0.80), while Autoformer showed greater stability at longer horizons (3–7 days). In contrast, all models exhibited reduced skill under abrupt and extreme discharge conditions. These results demonstrate that combining trend and anomaly-aware modeling enables reliable discharge prediction and severity assessment without complex hydraulic simulations. The proposed framework provides a practical foundation for reservoir early warning systems by transforming routine operational data into actionable flood-risk information. Full article
Show Figures

Figure 1

21 pages, 14701 KB  
Article
Drivers of Rill Formation on the Snow Surface: Rain Versus Meltwater—A Case Study in the Austrian Alps
by Veronika Hatvan, Andreas Gobiet and Ingrid Reiweger
Atmosphere 2026, 17(4), 384; https://doi.org/10.3390/atmos17040384 - 9 Apr 2026
Viewed by 202
Abstract
Rills on the snow surface are a common phenomenon frequently reported by field observers. The interpretation of these field observations and an understanding of the underlying physical processes are important for forecasting routines and models used in avalanche warning as well as in [...] Read more.
Rills on the snow surface are a common phenomenon frequently reported by field observers. The interpretation of these field observations and an understanding of the underlying physical processes are important for forecasting routines and models used in avalanche warning as well as in hydrological and meteorological forecasting. Rills on the snow surface are typically associated with rain-on-snow (ROS) events and are often interpreted as an indicator of the approximate snowfall level. However, recent field observations of rills on the snow surface without significant liquid precipitation in the Austrian Alps challenge the assumption that ROS events are the sole cause of rill formation. In this study, we quantitatively compare liquid water input into the snowpack from melt processes to the amount of rain during a documented rill formation event. Using a combination of field observations, energy balance calculations, and model simulations, our results strongly suggest that, in this case study, meltwater was the predominant source of liquid water input and snowmelt the main driver of rill formation. Our results indicate that more than 97% of the total liquid water input originated from melt, while rain contributed only roughly 2%. These findings highlight the need for a revised interpretation of rill formation, suggesting that meltwater-driven rills may be more significant than previously assumed. Full article
(This article belongs to the Section Meteorology)
Show Figures

Figure 1

23 pages, 10329 KB  
Article
Predicting Seiche-Impacted Estuarine Water Levels with Machine Learning Methods
by Nicolas Guillou
Coasts 2026, 6(2), 15; https://doi.org/10.3390/coasts6020015 - 7 Apr 2026
Viewed by 174
Abstract
In estuarine environments, machine learning (ML) methods have been widely applied to predict water-level variations prone to flooding. However, most studies have focused on low-frequency components driven by tides and surges, neglecting high-frequency oscillations such as seiches. This study addresses this gap by [...] Read more.
In estuarine environments, machine learning (ML) methods have been widely applied to predict water-level variations prone to flooding. However, most studies have focused on low-frequency components driven by tides and surges, neglecting high-frequency oscillations such as seiches. This study addresses this gap by assessing the ability of ML methods to predict seiche-influenced water levels. The application was conducted in the upper Elorn estuary (France), where seiches exceeded 0.6 m in height, with first-mode periods of 45–70 min. The ML procedure relied on a series of recurrent neural networks (RNNs, LSTM, and GRUs) and was implemented in a two-step framework to separately predict (i) low-frequency water-level variations and (ii) high-frequency seiche oscillations. The model accurately reproduced low-frequency dynamics (with a coefficient of determination of 0.98) and captured a substantial portion of seiches-related variability during major events. The integration of seiches improved peak total water-level predictions, reducing the mean absolute error by 30% during tidal cycles characterized by strong seiches (amplitude exceeding 0.1 m). Furthermore, the inclusion of seiches enhanced the estimation of the highest 10% peak water levels while reducing the tendency to underestimate measurements. These findings emphasize the importance of integrating seiche-generating physical processes into ML-based forecasting frameworks. Full article
Show Figures

Figure 1

22 pages, 9866 KB  
Article
Analysis of Driving Factors and Trend Prediction of Groundwater Levels in the West Liao River Basin Based on the STL-LSTM Model
by Sutong Fu, Liangping Yang, Junting Liu, Pengfei Hao, Fan Wang and Jianmin Bian
Water 2026, 18(7), 876; https://doi.org/10.3390/w18070876 - 6 Apr 2026
Viewed by 397
Abstract
In the ecologically fragile West Liao River Basin, characterizing groundwater dynamics is crucial for sustainable water management. Using 2000–2016 groundwater level data, this study applies Seasonal-Trend decomposition using Loess (STL) and change-point detection to analyse trends. Driving factors are quantified via random forest [...] Read more.
In the ecologically fragile West Liao River Basin, characterizing groundwater dynamics is crucial for sustainable water management. Using 2000–2016 groundwater level data, this study applies Seasonal-Trend decomposition using Loess (STL) and change-point detection to analyse trends. Driving factors are quantified via random forest combined with SHapley Additive exPlanations (SHAP) analysis, and a novel STL–Long Short-Term Memory (STL-LSTM) hybrid model is developed for forecasting. Key findings include: (1) Groundwater levels declined persistently, with a significant change point in 2009. The post-2009 decline rate accelerated to −0.749 m/yr, a 55.7% increase. (2) Statistical attribution reveals that soil moisture (43.5%) and climatic factors (29.0%) are the primary predictors of groundwater variability. The dominance of soil moisture highlights the key role of agricultural irrigation, which strongly modifies soil water dynamics during the growing season. (3) The STL-LSTM model achieves optimal predictive performance (R2 = 0.8805, RMSE = 0.7081 m), demonstrating enhanced accuracy for non-stationary sequences. This integrated framework combines trend diagnosis, driver interpretation, and hybrid modelling, offering scientific support for precise groundwater management in semi-arid agricultural basins. Full article
(This article belongs to the Section Hydrology)
Show Figures

Figure 1

29 pages, 5973 KB  
Article
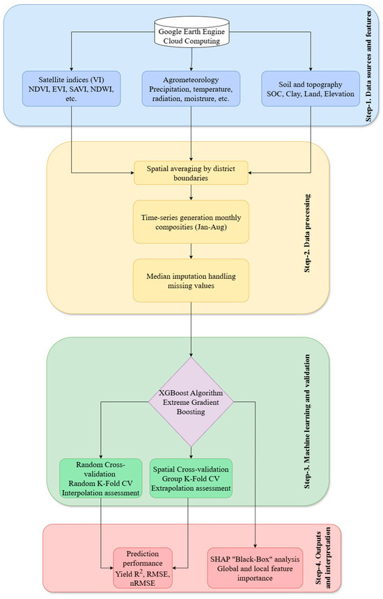
Beyond Vegetation Indices: Winter Solar Radiation and Soil Properties Drive Wheat Yield Prediction in the Arid Steppes of Kazakhstan Using Gradient Boosting
by Marua Alpysbay, Serik Nurakynov and Azamat Kaldybayev
Agriculture 2026, 16(7), 782; https://doi.org/10.3390/agriculture16070782 - 1 Apr 2026
Viewed by 451
Abstract
A comprehensive analytical framework has been developed for the spatio-temporal forecasting of spring wheat yield in risk-prone rainfed agricultural zones. The study is grounded in 25-year time series integrating remote sensing data, meteorological reanalysis products, and soil parameters. The implementation of the XGBoost [...] Read more.
A comprehensive analytical framework has been developed for the spatio-temporal forecasting of spring wheat yield in risk-prone rainfed agricultural zones. The study is grounded in 25-year time series integrating remote sensing data, meteorological reanalysis products, and soil parameters. The implementation of the XGBoost algorithm enabled the modeling of complex nonlinear biophysical relationships. To account for spatial autocorrelation and Tobler’s First Law of Geography, a two-level validation strategy was employed. The interpolation performance achieved an accuracy of R2 = 0.69 (RMSE = 0.33 t/ha), while extrapolation to unseen regions yielded R2 = 0.65 (RMSE = 0.35 t/ha), demonstrating the robustness and transferability of the proposed architecture. Application of the TreeSHAP interpretability framework revealed the dominant influence of agroclimatic drivers, highlighting the critical role of April soil moisture recharge and the significance of winter insolation as a proxy for snow cover persistence and surface albedo dynamics. The superiority of NDWI over NDVI for detecting latent water stress during the grain-filling stage was empirically confirmed. Unlike prior frameworks that rely predominantly on growing-season vegetation indices, the present study demonstrates that pre-seasonal agroclimatic drivers—particularly winter solar radiation and April moisture recharge—exert a stronger influence on yield than mid-season NDVI in arid rainfed systems. Geospatial analysis identified a pronounced domain shift in foothill and irrigated clusters, attributed to the coarse spatial resolution of climate grids and the irrigation-induced decoupling of crop phenology from precipitation regimes. Full article
(This article belongs to the Section Artificial Intelligence and Digital Agriculture)
Show Figures

Figure 1

20 pages, 13941 KB  
Article
A Graph Learning-Driven Method for Multi-Ship Collision Risk Prediction in Complex Waterways
by Jie Wang, Shijie Liu and Yan Zhang
J. Mar. Sci. Eng. 2026, 14(7), 658; https://doi.org/10.3390/jmse14070658 - 31 Mar 2026
Viewed by 256
Abstract
The proactive identification of emerging collision risks is pivotal for maritime traffic safety, particularly in congested hub ports where multi-ship encounters exhibit complex spatiotemporal dependencies. Conventional risk assessment methods, predominantly predicated on instantaneous geometric indicators, often fall short in capturing the systemic evolution [...] Read more.
The proactive identification of emerging collision risks is pivotal for maritime traffic safety, particularly in congested hub ports where multi-ship encounters exhibit complex spatiotemporal dependencies. Conventional risk assessment methods, predominantly predicated on instantaneous geometric indicators, often fall short in capturing the systemic evolution of risk. To address these limitations, this study proposes an Improved Spatio-Temporal Graph Convolutional Network (IST-GCN) framework for the short-term forecasting of ship collision risk. The framework models maritime traffic as a rule-integrated dynamic interaction graph, where edge weights are adaptively modulated by navigational rules and the Collision Risk Index (CRI). By leveraging historical observation windows, the model forecasts the maximum collective risk level over a subsequent prediction horizon, categorizing traffic scenes into three ordinal levels: Low, Medium, and High. A comprehensive case study utilizing real-world Automatic Identification System (AIS) data from the core waters of Ningbo–Zhoushan Port demonstrates the efficacy of the proposed approach. The IST-GCN achieves a superior prediction Accuracy of 92.4% and an F1-score of 0.91, significantly outperforming representative baselines including Long Short-Term Memory (LSTM), Temporal Convolutional Network (TCN), and standard ST-GCN. Notably, by explicitly encoding COLREGs-based interaction logic, the framework reduces the False Alarm Rate (FAR) to 8.5% in complex crossing and merging scenarios. These findings indicate that the IST-GCN serves as an interpretable, reliable, and early-warning decision-support tool for intelligent maritime supervision and modern Vessel Traffic Services (VTS). Full article
(This article belongs to the Special Issue Advances in Maritime Shipping)
Show Figures

Figure 1

22 pages, 11478 KB  
Article
Tidal Modulation of Waves over the Changjiang River Estuary: Long-Term Observations and Coupled Modeling
by Zhikun Zhang, Zengrui Rong, Xin Meng, Pixue Li and Tao Qin
J. Mar. Sci. Eng. 2026, 14(7), 635; https://doi.org/10.3390/jmse14070635 - 30 Mar 2026
Viewed by 269
Abstract
Tidal-scale wave modulation is a critical yet complex process in macro-tidal estuaries. This study investigates semidiurnal wave modulations in the Changjiang River Estuary (CRE) using unique, long-term in situ observations and high-resolution ADCIRC–SWAN coupled simulations. Pronounced semidiurnal signals are identified in significant wave [...] Read more.
Tidal-scale wave modulation is a critical yet complex process in macro-tidal estuaries. This study investigates semidiurnal wave modulations in the Changjiang River Estuary (CRE) using unique, long-term in situ observations and high-resolution ADCIRC–SWAN coupled simulations. Pronounced semidiurnal signals are identified in significant wave height (Hs), mean wave period, and wave direction. Observational results demonstrate that the modulation intensity is highest in Hangzhou Bay and the CRE mouth, decreasing gradually offshore. A key finding is that semidiurnal Hs maxima systematically coincide with peak flood currents and precede high water by approximately three hours. Long-term records confirm that this modulation persists year-round and intensifies during energetic events such as typhoons. The expression of the tidal signal depends on wave composition: wind-sea-dominated conditions exhibit stronger period modulation, whereas swell-dominated conditions favor coherent Hs modulation as kinematic tidal effects remain more apparent in the absence of strong local wind forcing. Numerical sensitivity experiments demonstrate that tidal currents are the primary driver of the observed wave modulation, while water-level effects are largely confined to shallow shoals. The results highlight that accurately reproducing the observed frequency–directional structure requires the inclusion of current-induced Doppler shifts and refraction. Beyond the classical following-current effects, the analysis suggests that the spatial deceleration of currents along the wave path acts as a kinematic trap that focuses wave action and sustains Hs intensification. This mechanism provides a physically plausible explanation for the observed phase relationship and points to the non-local nature of estuarine wave dynamics, where the wave state appears as an integrated response to cumulative current gradients along the propagation path. These findings emphasize the necessity of incorporating wave–current coupling in future coastal modeling and hazard forecasting. Full article
(This article belongs to the Section Physical Oceanography)
Show Figures

Figure 1

Back to TopTop