Sign in to use this feature.

Years

Between: -

Subjects

remove_circle_outline
remove_circle_outline
remove_circle_outline
remove_circle_outline
remove_circle_outline
remove_circle_outline
remove_circle_outline
remove_circle_outline
remove_circle_outline

Journals

Article Types

Countries / Regions

Search Results (20)

Search Parameters:
Keywords = voltage stability index (VSI)

Order results
Result details
Results per page
Select all
Export citation of selected articles as:
22 pages, 1721 KB  
Article
ADP-Based Event-Triggered Optimal Control of Grid-Connected Voltage Source Inverters
by Zemeng Mi, Jiawei Wang, Hanguang Su, Dongyuan Zhang, Wencheng Yan and Yuanyuan Bai
Machines 2025, 13(12), 1146; https://doi.org/10.3390/machines13121146 - 17 Dec 2025
Viewed by 217
Abstract
In this paper, an event-triggered optimal control strategy is proposed for three-phase grid-connected voltage source inverters (VSIs) based on the voltage-modulated direct power control (VM-DPC) principle. The optimization control problem of VSIs is addressed in the framework of nonzero sum (NZS) games to [...] Read more.
In this paper, an event-triggered optimal control strategy is proposed for three-phase grid-connected voltage source inverters (VSIs) based on the voltage-modulated direct power control (VM-DPC) principle. The optimization control problem of VSIs is addressed in the framework of nonzero sum (NZS) games to ensure mutual cooperation between active power and reactive power. To achieve optimal performance, the power components are driven to track their desired references while minimizing the individual performance index function. Accurate tracking of active and reactive powers not only stabilizes the grid but also guarantees compliant renewable integration. An adaptive dynamic programming (ADP) approach is adopted, where the critic neural network (NN) approximates the value function and provides optimal control policies. Moreover, an event-triggered mechanism with a dead-zone operation is incorporated to reduce redundant updates, thereby saving computational and communication resources. The stability of the closed-loop system and a strictly positive minimum inter-event interval are guaranteed. Simulation results verify that the proposed method achieves accurate power tracking, improved dynamic performance, and efficient implementation. Full article
Show Figures

Figure 1

33 pages, 4632 KB  
Article
Multi-Objective GWO with Opposition-Based Learning for Optimal Wind Turbine DG Allocation Considering Uncertainty and Seasonal Variability
by Abdullah Aljumah and Ahmed Darwish
Sustainability 2025, 17(19), 8819; https://doi.org/10.3390/su17198819 - 1 Oct 2025
Viewed by 721
Abstract
Optimally positioning renewable-based distributed generation (DG) units is vital for mitigating technical challenges in active distribution networks (ADNs). With the goal of achieving technical goals such as reduced losses and mitigated unstable voltage, two available optimization methods have been combined for positioning wind-energy [...] Read more.
Optimally positioning renewable-based distributed generation (DG) units is vital for mitigating technical challenges in active distribution networks (ADNs). With the goal of achieving technical goals such as reduced losses and mitigated unstable voltage, two available optimization methods have been combined for positioning wind-energy DGs: grey wolf optimization (GWO) and opposition-based learning (OBL), which tries out opposite possibilities for each assessed population, thus addressing GWO’s susceptibility to becoming stuck in local optima. This new fusion technique enhances the algorithm’s scrutiny of each area under consideration and reduces the likelihood of premature convergence. Results show that, compared with standard GWO, the proposed OBL-GWO reduced active power losses by up to 95.16%, improved total voltage deviation (TVD) by 99.7%, and increased the minimum bus voltage from 0.907 p.u. to 0.994 p.u. In addition, the voltage stability index (VSI) was also enhanced by nearly 30%. The proposed methodology outperformed both standard GWO on the IEEE 33-bus test system and comparable techniques reported in the literature consistently. By accounting for the uncertainty in wind generation, load demand, and future growth, this framework offers a more reliable and practical planning approach that better reflects real operating conditions. Full article
(This article belongs to the Special Issue Sustainable Renewable Energy: Smart Grid and Electric Power System)
Show Figures

Figure 1

26 pages, 2752 KB  
Article
Allocation of Single and Multiple Multi-Type Distributed Generators in Radial Distribution Network Using Mountain Gazelle Optimizer
by Sunday Adeleke Salimon, Ifeoluwa Olajide Fajinmi, Olubunmi Onadayo Onatoyinbo and Oyeniyi Akeem Alimi
Technologies 2025, 13(7), 265; https://doi.org/10.3390/technologies13070265 - 22 Jun 2025
Viewed by 757
Abstract
The growing demand for clean, reliable and efficient power supply has driven the adoption of renewable energy sources in the package of distributed generation (DG) at the distribution segment of the power system. Despite advancements in DG allocation methodologies, a significant research gap [...] Read more.
The growing demand for clean, reliable and efficient power supply has driven the adoption of renewable energy sources in the package of distributed generation (DG) at the distribution segment of the power system. Despite advancements in DG allocation methodologies, a significant research gap exists regarding the simultaneous evaluation of DG sizing, location and power factor optimization, and their economic implications. This study presents the Mountain Gazelle Optimizer (MGO), a recent optimization approach to address the challenges of sizing, locating, and optimizing the power factor of multi-type DG units in a radial distribution network (RDN). In this work, the MGO is employed to reduce voltage variations, reactive power losses, real power losses, and costs while improving the bus voltage in the RDNs. The methodology involves extensive simulations across multiple scenarios covering one to three DG allocations with varying power factors (unity, fixed, and optimal). Key performance metrics evaluated included real and reactive loss reductions, voltage profile index (VPI), voltage stability index (VSI), and cost reductions due to energy losses compared to base cases. The proposed approach was implemented on the standard 33- and 69-bus networks, and the findings demonstrate that the MGO much outperforms other optimization approaches in the existing literature, realizing considerable decreases in real power losses (up to 98.10%) and reactive power losses (up to 93.38%), alongside notable cost savings. This research showcases the critical importance of optimizing DG power factors, a largely neglected aspect in most prior studies. In conclusion, this work fills a vital gap by integrating power factor optimization into the DG allocation framework, offering a comprehensive approach to enhancing the electricity distribution networks’ dependability, efficacy, and sustainability. Full article
(This article belongs to the Special Issue Technological Advances in Science, Medicine, and Engineering 2024)
Show Figures

Figure 1

37 pages, 11067 KB  
Article
Multi-Objective Optimal Power Flow Analysis Incorporating Renewable Energy Sources and FACTS Devices Using Non-Dominated Sorting Kepler Optimization Algorithm
by Mokhtar Abid, Messaoud Belazzoug, Souhil Mouassa, Abdallah Chanane and Francisco Jurado
Sustainability 2024, 16(21), 9599; https://doi.org/10.3390/su16219599 - 4 Nov 2024
Cited by 6 | Viewed by 2172
Abstract
In the rapidly evolving landscape of electrical power systems, optimal power flow (OPF) has become a key factor for efficient energy management, especially with the expanding integration of renewable energy sources (RESs) and Flexible AC Transmission System (FACTS) devices. These elements introduce significant [...] Read more.
In the rapidly evolving landscape of electrical power systems, optimal power flow (OPF) has become a key factor for efficient energy management, especially with the expanding integration of renewable energy sources (RESs) and Flexible AC Transmission System (FACTS) devices. These elements introduce significant challenges in managing OPF in power grids. Their inherent variability and complexity demand advanced optimization methods to determine the optimal settings that maintain efficient and stable power system operation. This paper introduces a multi-objective version of the Kepler optimization algorithm (KOA) based on the non-dominated sorting (NS) principle referred to as NSKOA to deal with the optimal power flow (OPF) optimization in the IEEE 57-bus power system. The methodology incorporates RES integration alongside multiple types of FACTS devices. The model offers flexibility in determining the size and optimal location of the static var compensator (SVC) and thyristor-controlled series capacitor (TCSC), considering the associated investment costs. Further enhancements were observed when combining the integration of FACTS devices and RESs to the network, achieving a reduction of 6.49% of power production cost and 1.31% from the total cost when considering their investment cost. Moreover, there is a reduction of 9.05% in real power losses (RPLs) and 69.5% in voltage deviations (TVD), while enhancing the voltage stability index (VSI) by approximately 26.80%. In addition to network performance improvement, emissions are reduced by 22.76%. Through extensive simulations and comparative analyses, the findings illustrate that the proposed approach effectively enhances system performance across a variety of operational conditions. The results underscore the significance of employing advanced techniques in modern power systems enhance overall grid resilience and stability. Full article
(This article belongs to the Section Energy Sustainability)
Show Figures

Figure 1

16 pages, 1070 KB  
Article
Performance Analysis for Predictive Voltage Stability Monitoring Using Enhanced Adaptive Neuro-Fuzzy Expert System
by Oludamilare Bode Adewuyi and Senthil Krishnamurthy
Mathematics 2024, 12(19), 3008; https://doi.org/10.3390/math12193008 - 26 Sep 2024
Cited by 8 | Viewed by 1544
Abstract
Intelligent voltage stability monitoring remains an essential feature of modern research into secure operations of power system networks. This research developed an adaptive neuro-fuzzy expert system (ANFIS)-based predictive model to validate the viability of two contemporary voltage stability indices (VSIs) for intelligent voltage [...] Read more.
Intelligent voltage stability monitoring remains an essential feature of modern research into secure operations of power system networks. This research developed an adaptive neuro-fuzzy expert system (ANFIS)-based predictive model to validate the viability of two contemporary voltage stability indices (VSIs) for intelligent voltage stability monitoring, especially at intricate loading and operation points close to voltage collapse. The Novel Line Stability Index (NLSI) and Critical Boundary Index are VSIs deployed extensively for steady-state voltage stability analysis, and thus, they are selected for the predictive model implementation. Six essential power system operational parameters with data values calculated at varying real and reactive loading levels are input features for ANFIS model implementation. The model’s performance is evaluated using reliable statistical error performance analysis in percentages (MAPE and RRMSEp) and regression analysis based on Pearson’s correlation coefficient (R). The IEEE 14-bus and IEEE 118-bus test systems were used to evaluate the prediction model over various network sizes and complexities and at varying clustering radii. The percentage error analysis reveals that the ANFIS predictive model performed well with both VSIs, with CBI performing comparatively better based on the comparative values of MAPE, RRMSEp, and R at multiple simulation runs and clustering radii. Remarkably, CBI showed credible potential as a reliable voltage stability indicator that can be adopted for real-time monitoring, particularly at loading levels near the point of voltage instability. Full article
(This article belongs to the Special Issue Artificial Intelligence Techniques Applications on Power Systems)
Show Figures

Figure 1

23 pages, 7933 KB  
Article
Optimal Allocation of Distribution Static Synchronous Compensators in Distribution Networks Considering Various Load Models Using the Black Widow Optimization Algorithm
by Sunday Adeleke Salimon, Isaiah Gbadegesin Adebayo, Gafari Abiola Adepoju and Oludamilare Bode Adewuyi
Sustainability 2023, 15(21), 15623; https://doi.org/10.3390/su152115623 - 4 Nov 2023
Cited by 12 | Viewed by 1831
Abstract
Incorporating Distribution Static Synchronous Compensator (DSTATCOM) units into the radial distribution network (RDN) represents a practical approach to providing reactive compensation, minimizing power loss, and enhancing voltage profile and stability. This research introduces a unique optimization technique called the Black Widow Optimization (BWO) [...] Read more.
Incorporating Distribution Static Synchronous Compensator (DSTATCOM) units into the radial distribution network (RDN) represents a practical approach to providing reactive compensation, minimizing power loss, and enhancing voltage profile and stability. This research introduces a unique optimization technique called the Black Widow Optimization (BWO) algorithm for strategically placing DSTATCOM units within the RDN. The primary objective is to minimize power loss while simultaneously evaluating various techno-economic parameters such as the voltage profile index (VPI), voltage stability index (VSI), and annual cost savings. The analysis of optimal DSTATCOM allocation, employing the proposed BWO algorithm, encompasses different load models, including constant impedance (CZ), constant current (CI), constant power (CP), and composite (ZIP) models. These analyses consider three distinct scenarios: single and multiple DSTATCOM integration. To gauge the effectiveness of the proposed BWO technique, it is applied to the IEEE 33-bus and 69-bus RDNs as test cases. Simulation results confirm the efficiency of the proposed approach across all four load models. Notably, in the case of the constant power model, the percentage reduction in power loss is substantial, with a reduction of 34.79% for the IEEE 33-bus RDN and 36.09% for the IEEE 69-bus RDN compared to their respective base cases. Full article
(This article belongs to the Special Issue Advances in Sustainable Energy Technologies)
Show Figures

Figure 1

30 pages, 1615 KB  
Article
Multi-Objective Optimization-Based Approach for Optimal Allocation of Distributed Generation Considering Techno-Economic and Environmental Indices
by Muhammad Shahroz Sultan, Syed Ali Abbas Kazmi, Abdullah Altamimi, Zafar A. Khan and Dong Ryeol Shin
Sustainability 2023, 15(5), 4306; https://doi.org/10.3390/su15054306 - 28 Feb 2023
Cited by 15 | Viewed by 3891
Abstract
Distribution networks have entered a new era with the broad adoption of the distributed generation (DG) allocation as a practical solution for addressing power losses, voltage variation, and voltage stability. The primary goal is to enhance techno-economic and environmental characteristics while meeting the [...] Read more.
Distribution networks have entered a new era with the broad adoption of the distributed generation (DG) allocation as a practical solution for addressing power losses, voltage variation, and voltage stability. The primary goal is to enhance techno-economic and environmental characteristics while meeting the limitations of the system. In order to allocate DGs in active distribution networks (ADNs) efficiently, this study demonstrates two optimization methods inspired by nature: ant lion optimization (ALO) and multiverse optimization (MVO). Various multi-criteria decision-making (MCDM) methods are used to find the best possible solution among the different alternatives. On the IEEE 33- and 69-bus active distribution networks, the proposed ALO was shown to be effective and produces the highest loss reduction in the IEEE 33- and 69-bus systems at 94.43% and 97.16%, respectively, and the maximum voltage stability index (VSI) was 0.9805 p.u and 0.9937 p.u, respectively; moreover, the minimum voltage deviation (VD) and annual energy loss cost for the given test systems was 0.00019 p.u and 3353.3 PKR, which shows that the suggested method can produce higher quality results as compared to other methods presented in the literature. Therefore, the proposed ALO is a very efficient, effective, and appealing solution to the optimal allocation of the distributed generation (OADG) problem. Full article
(This article belongs to the Section Energy Sustainability)
Show Figures

Figure 1

37 pages, 4016 KB  
Article
A Many-Objective Marine Predators Algorithm for Solving Many-Objective Optimal Power Flow Problem
by Sirote Khunkitti, Apirat Siritaratiwat and Suttichai Premrudeepreechacharn
Appl. Sci. 2022, 12(22), 11829; https://doi.org/10.3390/app122211829 - 21 Nov 2022
Cited by 39 | Viewed by 3079
Abstract
Since the increases in electricity demand, environmental awareness, and power reliability requirements, solutions of single-objective optimal power flow (OPF) and multi-objective OPF (MOOPF) (two or three objectives) problems are inadequate for modern power system management and operation. Solutions to the many-objective OPF (more [...] Read more.
Since the increases in electricity demand, environmental awareness, and power reliability requirements, solutions of single-objective optimal power flow (OPF) and multi-objective OPF (MOOPF) (two or three objectives) problems are inadequate for modern power system management and operation. Solutions to the many-objective OPF (more than three objectives) problems are necessary to meet modern power-system requirements, and an efficient optimization algorithm is needed to solve the problems. This paper presents a many-objective marine predators algorithm (MaMPA) for solving single-objective OPF (SOOPF), multi-objective OPF (MOOPF), and many-objective OPF (MaOPF) problems as this algorithm has been widely used to solve other different problems with many successes, except for MaOPF problems. The marine predators algorithm (MPA) itself cannot solve multi- or many-objective optimization problems, so the non-dominated sorting, crowding mechanism, and leader mechanism are applied to the MPA in this work. The considered objective functions include cost, emission, transmission loss, and voltage stability index (VSI), and the IEEE 30- and 118-bus systems are tested to evaluate the algorithm performance. The results of the SOOPF problem provided by MaMPA are found to be better than various algorithms in the literature where the provided cost of MaMPA is more than that of the compared algorithms for more than 1000 USD/h in the IEEE 118-bus system. The statistical results of MaMPA are investigated and express very high consistency with a very low standard deviation. The Pareto fronts and best-compromised solutions generated by MaMPA for MOOPF and MaOPF problems are compared with various algorithms based on the hypervolume indicator and show superiority over the compared algorithms, especially in the large system. The best-compromised solution of MaMPA for the MaOPF problem is found to be greater than the compared algorithms around 4.30 to 85.23% for the considered objectives in the IEEE 118-bus system. Full article
(This article belongs to the Special Issue Advances in Power Flow Analysis of Power System)
Show Figures

Figure 1

25 pages, 7795 KB  
Article
Optimal Allocation of Renewable Distributed Generators and Electric Vehicles in a Distribution System Using the Political Optimization Algorithm
by Nagaraju Dharavat, Suresh Kumar Sudabattula, Suresh Velamuri, Sachin Mishra, Naveen Kumar Sharma, Mohit Bajaj, Elmazeg Elgamli, Mokhtar Shouran and Salah Kamel
Energies 2022, 15(18), 6698; https://doi.org/10.3390/en15186698 - 13 Sep 2022
Cited by 82 | Viewed by 4562
Abstract
This paper proposes an effective approach to solve renewable distributed generators (RDGs) and electric vehicle charging station (EVCS) allocation problems in the distribution system (DS) to reduce power loss (PLoss) and enhance voltage profile. The RDGs considered for this work are [...] Read more.
This paper proposes an effective approach to solve renewable distributed generators (RDGs) and electric vehicle charging station (EVCS) allocation problems in the distribution system (DS) to reduce power loss (PLoss) and enhance voltage profile. The RDGs considered for this work are solar, wind and fuel cell. The uncertainties related to RDGs are modelled using probability distribution functions (PDF). These sources’ best locations and sizes are identified by the voltage stability index (VSI) and political optimization algorithm (POA). Furthermore, EV charging strategies such as the conventional charging method (CCM) and optimized charging method (OCM) are considered to study the method’s efficacy. The developed approach is studied on Indian 28 bus DS. Different cases are considered, such as a single DG, multiple DGs and a combination of DGs and EVs. This placement of multiple DGs along with EVs, considering proper scheduling patterns, minimizes PLoss and considerably improves the voltage profile. Finally, the proposed method is compared with other algorithms, and simulated results show that the POA method produces better results in all aspects. Full article
(This article belongs to the Special Issue Solar Energy Systems: Challenges, Opportunities and Advances)
Show Figures

Figure 1

28 pages, 2353 KB  
Article
Re-Allocation of Distributed Generations Using Available Renewable Potential Based Multi-Criterion-Multi-Objective Hybrid Technique
by Chandrasekaran Venkatesan, Raju Kannadasan, Dhanasekar Ravikumar, Vijayaraja Loganathan, Mohammed H. Alsharif, Daeyong Choi, Junhee Hong and Zong Woo Geem
Sustainability 2021, 13(24), 13709; https://doi.org/10.3390/su132413709 - 12 Dec 2021
Cited by 14 | Viewed by 2984
Abstract
Integration of Distributed generations (DGs) and capacitor banks (CBs) in distribution systems (DS) have the potential to enhance the system’s overall capabilities. This work demonstrates the application of a hybrid optimization technique the applies an available renewable energy potential (AREP)-based, hybrid-enhanced grey wolf [...] Read more.
Integration of Distributed generations (DGs) and capacitor banks (CBs) in distribution systems (DS) have the potential to enhance the system’s overall capabilities. This work demonstrates the application of a hybrid optimization technique the applies an available renewable energy potential (AREP)-based, hybrid-enhanced grey wolf optimizer–particle swarm optimization (AREP-EGWO-PSO) algorithm for the optimum location and sizing of DGs and CBs. EGWO is a metaheuristic optimization technique stimulated by grey wolves, and PSO is a swarm-based metaheuristic optimization algorithm. Hybridization of both algorithms finds the optimal solution to a problem through the movement of the particles. Using this hybrid method, multi-criterion solutions are obtained, such as technical, economic, and environmental, and these are enriched using multi-objective functions (MOF), namely minimizing active power losses, voltage deviation, the total cost of electrical energy, total emissions from generation sources and enhancing the voltage stability index (VSI). Five different operational cases were adapted to validate the efficacy of the proposed scheme and were performed on two standard distribution systems, namely, IEEE 33- and 69-bus radial distribution systems (RDSs). Notably, the proposed AREP-EGWO-PSO algorithm compared the AREP at the candidate locations and re-allocated the DGs with optimal re-sizing when the EGWO-PSO algorithm failed to meet the AREP constraints. Further, the simulated results were compared with existing optimization algorithms considered in recent studies. The obtained results and analysis show that the proposed AREP-EGWO-PSO re-allocates the DGs effectively and optimally, and that these objective functions offer better results, almost similar to EGWO-PSO results, but more significant than other existing optimization techniques. Full article
(This article belongs to the Section Energy Sustainability)
Show Figures

Figure 1

24 pages, 4366 KB  
Article
Optimal Integration of Capacitor and Distributed Generation in Distribution System Considering Load Variation Using Bat Optimization Algorithm
by Thangaraj Yuvaraj, Kaliaperumal Rukmani Devabalaji, Natarajan Prabaharan, Hassan Haes Alhelou, Asokkumar Manju, Poushali Pal and Pierluigi Siano
Energies 2021, 14(12), 3548; https://doi.org/10.3390/en14123548 - 15 Jun 2021
Cited by 46 | Viewed by 3822
Abstract
In this article, an efficient long-term novel scheduling technique is proposed for allocating capacitors in a combined system involving distributed generation (DG) along with radial distribution systems (RDS). We introduce a unique multi-objective function that focuses on the reduction of power loss with [...] Read more.
In this article, an efficient long-term novel scheduling technique is proposed for allocating capacitors in a combined system involving distributed generation (DG) along with radial distribution systems (RDS). We introduce a unique multi-objective function that focuses on the reduction of power loss with the maximization of voltage stability index (VSI) subjected to constraints of equality and inequality systems. Loss sensitivity factor and VSI together are involved in pre-identifying the locations of capacitors and DG. Determination of the optimal size of capacitor and DG is performed by utilizing the Bat algorithm (BA) for all the loads in RDS. The conventional approach considers the medium load of (1.0) condition generally, but the proposed method changes the feeder loads linearly, ranging from light load (0.5) to peak load (1.6) with the value of step size as 1%. BA determines the optimal size of the capacitor and DG for each step load. The curve fitting technique is used for deducing the generalized equation of capacitor size and DG for all conditions of the load with the various loading condition sized by distributed network operators (DNOs). Further, various load models such as industrial, residential, and commercial loads have been considered to show the efficiency of the present approach. Validation of results is performed in different scenarios on a 69-bus test system and on a standard IEEE 33-bus system. The results exhibit improved accuracy with less power loss value, superior bus voltage, and stability of system voltage with a higher rate of convergence. Full article
Show Figures

Figure 1

44 pages, 12897 KB  
Article
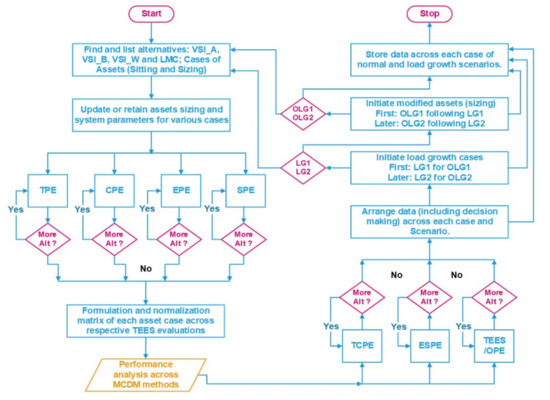
Multiple (TEES)-Criteria-Based Sustainable Planning Approach for Mesh-Configured Distribution Mechanisms across Multiple Load Growth Horizons
by Syed Ali Abbas Kazmi, Usama Ameer Khan, Waleed Ahmad, Muhammad Hassan, Fahim Ahmed Ibupoto, Syed Basit Ali Bukhari, Sajid Ali, M. Mahad Malik and Dong Ryeol Shin
Energies 2021, 14(11), 3128; https://doi.org/10.3390/en14113128 - 27 May 2021
Cited by 6 | Viewed by 16185
Abstract
Modern distribution mechanisms within the smart grid paradigm are considered both reliable in nature and interconnected in topology. In this paper, a multiple-criteria-based sustainable planning (MCSP) approach is presented that serves as a future planning tool for interconnected distribution mechanisms and aims to [...] Read more.
Modern distribution mechanisms within the smart grid paradigm are considered both reliable in nature and interconnected in topology. In this paper, a multiple-criteria-based sustainable planning (MCSP) approach is presented that serves as a future planning tool for interconnected distribution mechanisms and aims to find a feasible solution among conflicting criteria of various genres. The proposed methodology is based on three stages. In the stage 1, a weighted voltage stability index (VSI_W) and loss minimization condition (LMC) based approach aims at optimal asset optimization (sitting and sizing). In this stage, an evaluation of alternatives (solutions) is carried out across four dimensions (technical, economic, environmental, and social) of performance metrics. The assets considered in the evaluations include distributed generation (DG), renewable DGs, i.e., photovoltaic (PV), wind, and distributed static compensator (D-STATCOM) units. In the stage 2, various multicriteria decision-making (MCDM) methodologies are applied to ascertain the best trade-off among the available solutions in terms of techno-cost (economic) (TCPE), environment-o-social (ESPE), and techno-economic-environmental-socio (TEES) performance evaluations (OPE). In the stage 3, the alternatives are evaluated across multiple load growth horizons of 5 years each. The proposed MCSP approach is evaluated across a mesh-configured 33-bus active distribution network (ADN) and an actual NUST (which is a university in Islamabad, Pakistan) microgrid (MG), with various variants of load growth. The numerical findings of the proposed MCSP approach are compared with reported works the literature supports its validity and can serve as an important planning tool for interconnected distribution mechanisms for researchers and planning engineers. Full article
(This article belongs to the Section F: Electrical Engineering)
Show Figures

Figure 1

28 pages, 7562 KB  
Article
Assessment and Integration of Renewable Energy Resources Installations with Reactive Power Compensator in Indian Utility Power System Network
by Chandrasekaran Venkatesan, Raju Kannadasan, Mohammed H. Alsharif, Mun-Kyeom Kim and Jamel Nebhen
Electronics 2021, 10(8), 912; https://doi.org/10.3390/electronics10080912 - 11 Apr 2021
Cited by 21 | Viewed by 3321
Abstract
Renewable energy (RE) resource assessment is essential for planners and investors to increase its penetration capacity, and improve social and economic security. Integration of renewable power generations (RPGs) and reactive power compensators (RPCs) offer potential benefits to the existing power system network by [...] Read more.
Renewable energy (RE) resource assessment is essential for planners and investors to increase its penetration capacity, and improve social and economic security. Integration of renewable power generations (RPGs) and reactive power compensators (RPCs) offer potential benefits to the existing power system network by providing a prospect for voltage control, reduction in power losses, sustainability, and reliability improvement. There are proven outcomes with these RPGs and RPCs placement in distribution systems. This work proposes a candidature location and sizing of RPGs and RPCs optimally in the Indian utility transmission power system network. The foremost purpose of this integrated operation at multiple nodes is to increase the performance of the power system concerning power loss and voltage deviation reductions, and voltage stability improvement. The loss sensitivity factor (LSF) based particle swarm optimization (PSO) technique is adapted for finding the candidature locations and sizing the RPGs and RPCs under five different configurations. Simulation outcomes display the proposed methodology can lead to extensive performance enhancement in the power system towards the sustainable development of electric energy transactions. Further, renewable resource assessment is carried out to find the viability of the candidature locations. The potential of wind and solar energy resources is assessed widely and suitable tools are used to evaluate the power extraction through RE at these selected locations. The results show that the candidature locations have great potential to evacuate the energy, which can effectively improve the existing power system technically and economically. Additionally, it is attested that the RPGs can also be utilized for power system enhancement. Full article
(This article belongs to the Section Systems & Control Engineering)
Show Figures

Figure 1

34 pages, 6751 KB  
Article
A Novel Multiobjective Hybrid Technique for Siting and Sizing of Distributed Generation and Capacitor Banks in Radial Distribution Systems
by Chandrasekaran Venkatesan, Raju Kannadasan, Mohammed H. Alsharif, Mun-Kyeom Kim and Jamel Nebhen
Sustainability 2021, 13(6), 3308; https://doi.org/10.3390/su13063308 - 17 Mar 2021
Cited by 90 | Viewed by 3942
Abstract
Distributed generation (DG) and capacitor bank (CB) allocation in distribution systems (DS) has the potential to enhance the overall system performance of radial distribution systems (RDS) using a multiobjective optimization technique. The benefits of CB and DG injection in the RDS greatly depend [...] Read more.
Distributed generation (DG) and capacitor bank (CB) allocation in distribution systems (DS) has the potential to enhance the overall system performance of radial distribution systems (RDS) using a multiobjective optimization technique. The benefits of CB and DG injection in the RDS greatly depend on selecting a suitable number of CBs/DGs and their volume along with the finest location. This work proposes applying a hybrid enhanced grey wolf optimizer and particle swarm optimization (EGWO-PSO) algorithm for optimal placement and sizing of DGs and CBs. EGWO is a metaheuristic optimization technique stimulated by grey wolves. On the other hand, PSO is a swarm-based metaheuristic optimization algorithm that finds the optimal solution to a problem through the movement of the particles. The advantages of both techniques are utilized to acquire mutual benefits, i.e., the exploration ability of the EGWO and the exploitation ability of the PSO. The proposed hybrid method has a high convergence speed and is not trapped in local optimal. Using this hybrid method, technical, economic, and environmental advantages are enhanced using multiobjective functions (MOF) such as minimizing active power losses, voltage deviation index (VDI), the total cost of electrical energy, and total emissions from generation sources and enhancing the voltage stability index (VSI). Six different operational cases are considered and carried out on two standard distribution systems, namely, IEEE 33- and 69-bus RDSs, to demonstrate the proposed scheme’s effectiveness extensively. The simulated results are compared with existing optimization algorithms. From the obtained results, it is observed that the proposed EGWO-PSO gives distinguished enhancements in multiobjective optimization of different conflicting objective functions and high-level performance with global optimal values. Full article
Show Figures

Figure 1

37 pages, 11143 KB  
Article
Distributed Generators Optimization Based on Multi-Objective Functions Using Manta Rays Foraging Optimization Algorithm (MRFO)
by Mahmoud G. Hemeida, Salem Alkhalaf, Al-Attar A. Mohamed, Abdalla Ahmed Ibrahim and Tomonobu Senjyu
Energies 2020, 13(15), 3847; https://doi.org/10.3390/en13153847 - 27 Jul 2020
Cited by 50 | Viewed by 4776
Abstract
Manta Ray Foraging Optimization Algorithm (MRFO) is a new bio-inspired, meta-heuristic algorithm. MRFO algorithm has been used for the first time to optimize a multi-objective problem. The best size and location of distributed generations (DG) units have been determined to optimize three different [...] Read more.
Manta Ray Foraging Optimization Algorithm (MRFO) is a new bio-inspired, meta-heuristic algorithm. MRFO algorithm has been used for the first time to optimize a multi-objective problem. The best size and location of distributed generations (DG) units have been determined to optimize three different objective functions. Minimization of active power loss, minimization of voltage deviation, and maximization of voltage stability index has been achieved through optimizing DG units under different power factor values, unity, 0.95, 0.866, and optimum value. MRFO has been applied to optimize DGs integrated with two well-known radial distribution power systems: IEEE 33-bus and 69-bus systems. The simulation results have been compared to different optimization algorithms in different cases. The results provide clear evidence of the superiority of MRFO that defind before (Manta Ray Foraging Optimization Algorithm. Quasi-Oppositional Differential Evolution Lévy Flights Algorithm (QODELFA), Stochastic Fractal Search Algorithm (SFSA), Genetics Algorithm (GA), Comprehensive Teaching Learning-Based Optimization (CTLBO), Comprehensive Teaching Learning-Based Optimization (CTLBO (ε constraint)), Multi-Objective Harris Hawks Optimization (MOHHO), Multi-Objective Improved Harris Hawks Optimization (MOIHHO), Multi-Objective Particle Swarm Optimization (MOPSO), and Multi-Objective Particle Swarm Optimization (MOWOA) in terms of power loss, Voltage Stability Index (VSI), and voltage deviation for a wide range of operating conditions. It is clear that voltage buses are improved; and power losses are decreased in both IEEE 33-bus and IEEE 69-bus system for all studied cases. MRFO algorithm gives good results with a smaller number of iterations, which means saving the time required for solving the problem and saving energy. Using the new MRFO technique has a promising future in optimizing different power system problems. Full article
(This article belongs to the Special Issue AI Applications to Power Systems)
Show Figures

Figure 1

Back to TopTop