Multiple (TEES)-Criteria-Based Sustainable Planning Approach for Mesh-Configured Distribution Mechanisms across Multiple Load Growth Horizons
Abstract
1. Introduction
- (i)
- Multi-criteria (TEES)-based sustainable planning (MCSP) approach for optimal asset optimization.
- (ii)
- Evaluation of multiple assets (sitting and sizing) with VSI_A-LMC, VSI_B-LMC, and the proposed VSI_W-LMC.
- (iii)
- Evaluation of alternatives (solutions) across various dimensions of performance metrics.
- (iv)
- Evaluation with techno-economic-environmental-social performance metrics.
- (v)
- Comprehensive alternatives evaluation across multiple load growth horizons.
- (vi)
- Detailed evaluation of trade-off alternatives across multiple sets of solutions.
- (vii)
- Numerical evaluations were conducted across a 33-bus MDN and an actual MCMG.
- (viii)
- Consideration of the impact of expansion-based planning and new nodes across planning horizons.
- (ix)
- Validation of achieved results with those reported in the literature as a benchmark.
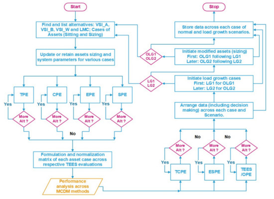
2. Proposed Multi-Criteria-Based Sustainable Planning (MCSP) Approach
3. Test Setups, Computational Procedure, and Evaluation Indices
3.1. Mesh-Configured 33-Bus Active Distribution Network
3.2. Mesh-Configured NUST Microgrid for Expansion-Based Study
3.3. Computational Procedure with Cases, Scenarios, and Alternatives for the 33-Bus Active Distribution Network
- Case 1: Alternatives = n × DGs only assets operating at 0.90 LPF.
- Case 2: Alternatives = n × asset sets (REG + D-STATCOM) with power equivalent to 0.90 LPF.
- Alternate 8 (A8): 3 × DG [P] or 3 × asset sets (REG + D-STATCOM) with VSI_W-LMC [P].
- Case 1/Scenario 1 (C1/S1): DG only at 0.9 LPF-based evaluations with MCDM under NL.
- Case 1/Scenario 2 (C1/S2): DG at 0.9 LPF-based evaluations with MCDM under LG1.
- Case 1/Scenario 3 (C1/S3): DG at 0.9 LPF-based evaluations with MCDM under OLG1.
- Case 1/Scenario 4 (C1/S4): DG at 0.9 LPF-based evaluations with MCDM under LG2.
- Case 1/Scenario 5 (C1/S5): DG at 0.9 LPF-based evaluations with MCDM under OLG2.
- Case 2/Scenario 1 (C2/S1): REG + D-STATCOM evaluations with MCDM under NL.
- Case 2/Scenario 2 (C2/S2): REG + D-STATCOM evaluations with MCDM under LG1.
- Case 2/Scenario 3 (C2/S3): REG + D-STATCOM evaluations with MCDM under OLG1.
- Case 2/Scenario 4 (C2/S4): REG + D-STATCOM evaluations with MCDM under LG2.
- Case 2/Scenario 5 (C2/S5): REG + D-STATCOM evaluations with MCDM under OLG2.
3.4. Computational Procedure with Cases, Scenarios, and Alternatives for an Actual Mesh-Configured MG
- Case 3/Scenario 1 (C3/S1): DG only at 0.9 LPF under NL.
- Case 3/Scenario 2 (C3/S2): DG only at 0.9 LPF under LG1 (Variant 1).
- Case 3/Scenario 3 (C3/S3): DG only at 0.9 LPF under OLG1 (Variant 1).
- Case 3/Scenario 4 (C3/S4): DG only at 0.9 LPF under LG2 (Variant 1).
- Case 3/Scenario 5 (C3/S5): DG only at 0.9 LPF under OLG2 (Variant 1).
- Case 4/Scenario 1 (C4/S1): REG + D-STATCOM under NL.
- Case 4/Scenario 2 (C4/S2): REG + D-STATCOM under LG1 (Variant 1).
- Case 4/Scenario 3 (C4/S3): REG + D-STATCOM under OLG1 (Variant 1).
- Case 4/Scenario 4 (C4/S4): REG + D-STATCOM under LG2 (Variant 1).
- Case 4/Scenario 5 (C4/S5): REG + D-STATCOM under OLG2 (Variant 1).
- Case 5/Scenario 1 (C5/S1): DG only at 0.9 LPF under NL.
- Case 5/Scenario 2 (C5/S2): DG only at 0.9 LPF under LG1 (Variant 2).
- Case 5/Scenario 3 (C5/S3): DG only at 0.9 LPF under OLG1 (Variant 2).
- Case 5/Scenario 4 (C5/S4): DG only at 0.9 LPF under LG2 (Variant 2).
- Case 5/Scenario 5 (C5/S5): DG only at 0.9 LPF under OLG2 (Variant 2).
- Case 6/Scenario 1 (C6/S1): REG + D-STATCOM under NL.
- Case 6/Scenario 2 (C6/S2): REG + D-STATCOM under LG1 (Variant 2).
- Case 6/Scenario 3 (C6/S3): REG + D-STATCOM under OLG1 (Variant 2).
- Case 6/Scenario 4 (C6/S4): REG + D-STATCOM under LG2 (Variant 2).
- Case 6/Scenario 5 (C6/S5): REG + D-STATCOM under OLG2 (Variant 2).
3.5. Performance Evaluation Indicators (PEIs)
4. Results and Discussion
4.1. Case 1: Scenarios 1–5 for DGs Only Operating at 0.90 LPF-Based Placements in the 33-Bus MDN
- First alternative as per UDS: C1/S1/A8: 72 (First Best).
- Second alternative as per UDS: C1/S1/A7: 62 (Second Best).
- Third alternative as per UDS: C1/S1/A2: 28 (Third Best).
- First alternative as per UDS:C1/S2/A8: 63 (First Best).
- Second alternative as per UDS: C1/S2/A6: 48 (Second Best).
- Third alternative as per UDS: C1/S2/A7: 42 (Third Best).
- First alternative as per UDS: C1/S3/A8: 70 (First Best).
- Second alternative as per UDS: C1/S3/A6: 49 (Second Best).
- Third alternative as per UDS: C1/S3/A5: 44 (Third Best).
- First alternative as per UDS: C1/S4/A8: 72 (First Best).
- Second alternative as per UDS: C1/S4/A6: 50 (Second Best).
- Third alternative as per UDS: C1/S4/A5: 42 (Third Best).
- First alternative as per UDS: C1/S5/A8: 60 (First Best).
- Second alternative as per UDS: C1/S5/A5: 58 (Second Best).
- Third alternative as per UDS: C1/S5/A6: 50 (Third Best).
4.2. Case 2: Scenarios 1–5 for REG + D-STATCOM Equal to 0.90 LPF-Based Placements in 33-Bus MDN
- First alternative as per UDS: C2/S1/A5: 60 (First Best).
- Second alternative as per UDS: C2/S1/A8: 57 (Second Best).
- Third alternative as per UDS: C2/S1/A3: 39 (Third Best).
- First alternative as per UDS: C2/S2/A8: 62 (First Best).
- Second alternative as per UDS: C2/S2/A5: 48 (Second Best).
- Third alternative as per UDS: C2/S2/A3: 47 (Third Best).
- First alternative as per UDS: C2/S3/A8: 61 (First Best).
- Second alternative as per UDS: C2/S3/A3: 50 (Second Best).
- Third alternative as per UDS: C2/S3/A6: 49 (Third Best).
- First alternative as per UDS: C2/S4/A8: 63 (First Best).
- Second alternative as per UDS: C2/S4/A3: 56 (Second Best).
- Third alternative as per UDS: C2/S4/A5: 41 (Third Best).
- First alternative as per UDS: C2/S5/A8: 60 (First Best).
- Second alternative as per UDS: C2/S5/A3: 45 (Second Best).
- Third alternative as per UDS: C2/S5/A6: 43 (Third Best).
5. Validation and Benchmark Analysis on the NUST Microgrid
- Sitting sites in the 65-bus MCMG as per VSI_A:
- DG1@ 5; DG2 @ 20; DG3 @ 40; DG4 @ 52; DG5 @ 62
- Sitting sites in the 65-bus MCMG as per VSI_B:
- DG1@ 5; DG2 @ 14; DG3 @ 17; DG4 @ 38; DG5 @ 43
- Sitting sites in the 65-bus MCMG as per VSI_W:
- DG1@ 5, DG2 @ 17; DG3 @ 38; DG4 @ 42; DG5 @ 62
5.1. Case 3: DGs Only Operating at 0.90 LPF-Based Placements in the 65-Bus NUST MCMG
5.2. Case 4: REG+DSTATCOM Operating Equal to 0.90 LPF-Based Placements in the 65-Bus NUST MCMG
5.3. Case 5: DGs Operating at 0.90 LPF-Based Placements in Extended 75-Bus NUST MCMG
5.4. Case 6: REG+DSTATCOM Operating Equal to 0.90 LPF-Based Placements in the 75-Bus NUST MCMG
5.5. Comparison with Other Reported Works for Further Validation
6. Conclusions
Supplementary Materials
Author Contributions
Funding
Institutional Review Board Statement
Informed Consent Statement
Data Availability Statement
Acknowledgments
Conflicts of Interest
Abbreviations
| A (No.) | Alternative (No. = 1, 2, 3, 4) |
| ACD | Annual cost of D-STATCOM |
| ADN | Active distribution network |
| AIC | Annual investment cost |
| AFc | Annualized factor (of cost) in USD $ |
| C (No.) | Case (No. = 1, 2, 3, 4) |
| C (No.)/S (No.)/A (No.) | Case (No. = 1, 2, 3, 4)/Scenario (No. = 1, 2, 3, 4)/Alternative (No. = 1, 2, 3, 4) |
| Ct | Annual cost based on interest rate |
| CPDG | Cost of active power from DG |
| CQDG | Cost of reactive power from DG |
| CUc | Cost related to DG unit (USD/KVA) |
| DG | Distributed generation units |
| DM | Decision making |
| D-STATCOM/DS/DSt | Distributed static compensator |
| DGCmax | Maximum capacities of DG units in (KVA) |
| EU | Rate of electricity unit |
| DN/RDN/LDN | Distribution network/Radial distribution network/Loop distribution network |
| LG (No.) | Load growth (No. = 1, 2) |
| LM | Loss minimization |
| LMC | Loss minimization condition |
| LPF | Lagging power factor |
| MCDM | Multicriteria decision making |
| MCSP | Multiple-criteria-based sustainable planning (MCSP) approach |
| MDN | Meshed distribution network |
| MG/MCMG | Microgrid/Mesh-configured microgrid |
| M$ | Millions of USD ($) |
| NL | Normal load |
| NC/NO | Normally closed/Normally open |
| OLG (No.) | Optimal load growth (No. = 1, 2) |
| OPE | Overall (techno-economic-environmental-socio) performance evaluation (TEES) |
| P/Q | Active power/Reactive power |
| PLoss/QLoss | Active power loss in KW/Reactive power loss in KVAR |
| PLC | Cost of PLoss (in million USD) |
| PLS | Active power loss saving in million USD ($) |
| P.U | Per unit system values (or p.u) |
| PROMETHEE | Preference ranking organization method for enrichment of evaluation |
| PV | Photovoltaic systems |
| PE | Performance evaluation |
| QLM | QLoss minimization (by percentage) |
| PLM | PLoss minimization (by percentage) |
| REG | Renewable energy generation |
| S (No.) | Scenarios (No. = 1, 2, 3, 4) of assets |
| TEES (OPE) | Techno-economic-environmental-socio (TEES) performance evaluations (PE) |
| TCPE/ESPE | Techno-cost(economic) (TCPE)/Environment-o-social (ESPE) PE |
| TOPSIS | Technique for order preference by similarity to ideal solution |
| TY | Time in a year = 8760 hours |
| UDM/UDR/UDS | Unanimous decision making/rank/score |
| VM/VP/VS | Voltage maximization/Voltage profile/Voltage stabilization |
| VSI/VSAI | Voltage stability index/Voltage stability assessment indices |
| WSM/WPM | Weighted sum method/Weighted product method |
References
- Keane, A.; Ochoa, L.; Borges, C.L.T.; Ault, G.W.; Alarcon-Rodriguez, A.; Currie, R.A.F.; Pilo, F.; Dent, C.; Harrison, G.P. State-of-the-Art Techniques and Challenges Ahead for Distributed Generation Planning and Optimization. IEEE Trans. Power Syst. 2012, 28, 1493–1502. [Google Scholar] [CrossRef]
- Evangelopoulos, V.A.; Georgilakis, P.; Hatziargyriou, N.D. Optimal operation of smart distribution networks: A review of models, methods and future research. Electr. Power Syst. Res. 2016, 140, 95–106. [Google Scholar] [CrossRef]
- Li, R.; Wang, W.; Chen, Z.; Jiang, J.; Zhang, W. A Review of Optimal Planning Active Distribution System: Models, Methods, and Future Researches. Energies 2017, 10, 1715. [Google Scholar] [CrossRef]
- Kazmi, S.A.A.; Shahzad, M.K.; Shin, D.R. Multi-Objective Planning Techniques in Distribution Networks: A Composite Review. Energies 2017, 10, 208. [Google Scholar] [CrossRef]
- Kazmi, S.A.A.; Shahzaad, M.K.; Shin, D.R. Voltage Stability Index for Distribution Network connected in Loop Configuration. IETE J. Res. 2017, 63, 1–13. [Google Scholar] [CrossRef]
- Kumar, P.; Gupta, N.; Niazi, K.R.; Swarnkar, A. A Circuit Theory-Based Loss Allocation Method for Active Distribution Systems. IEEE Trans. Smart Grid 2017, 10, 1005–1012. [Google Scholar] [CrossRef]
- Che, L.; Zhang, X.; Shahidehpour, M.; AlAbdulwahab, A.; Al-Turki, Y. Optimal Planning of Loop-Based Microgrid Topology. IEEE Trans. Smart Grid 2016, 8, 1771–1781. [Google Scholar] [CrossRef]
- Cortes, C.A.; Contreras, S.F.; Shahidehpour, M. Microgrid Topology Planning for Enhancing the Reliability of Active Distribution Networks. IEEE Trans. Smart Grid 2017, 9, 6369–6377. [Google Scholar]
- Arefifar, S.A.; Mohamed, Y.A.R.I.; El-Fouly, T. Optimized Multiple Microgrid-Based Clustering of Active Distribution Systems Considering Communication and Control Requirements 2015. IEEE Trans. Ind. Electron. 2015, 62, 711–723. [Google Scholar] [CrossRef]
- Kazmi, S.A.A.; Shahzad, M.K.; Khan, A.Z.; Shin, D.R. Smart Distribution Networks: A Review of Modern Distribution Concepts from a Planning Perspective. Energies 2017, 10, 501. [Google Scholar] [CrossRef]
- Mahmoud, P.H.A.; Phung, D.H.; Vigna, K.R. A review of the optimal allocation of distributed generation: Objectives, constraints, methods, and algorithms. Renew. Sustain. Energy Rev. 2017, 75, 293–312. [Google Scholar]
- Prakash, P.; Khatod, D.K. Optimal sizing and sitting techniques for distributed generation in distribution systems: A review. Renew. Sustain. Energy Rev. 2016, 57, 111–130. [Google Scholar] [CrossRef]
- Sirjani, R.; Jordehi, A.R. Optimal placement and sizing of distribution static compensator (D-STATCOM) in electric distribution networks: A review. Renew. Sustain. Energy Rev. 2017, 77, 688–694. [Google Scholar] [CrossRef]
- Kumar, A.B.; Sah, A.R.; Singh, Y.; Deng, X.; He, P.; Kumar, R.C. BansalA review of multi criteria decision making (MCDM) towards sustainable renewable energy development. Renew. Sust. Energy Rev. 2017, 69, 596–609. [Google Scholar] [CrossRef]
- Stojcic, M.; Zavadskas, E.K.; Pamucar, D.; Stevic, Z.; Mardani, A. Application of MCDM Methods in Sustainability Engineering: A Literature Review 2008–2018. Symmetry 2019, 11, 350. [Google Scholar] [CrossRef]
- Sharma, A.K.; Murty, V.V.S.N. Analysis of Mesh Distribution Systems Considering Load Models and Load Growth Impact with Loops on System Performance. J. Inst. Eng. Ser. B 2014, 95, 295–318. [Google Scholar] [CrossRef]
- Alvarez-Herault, M.-C.; N’Doye, N.; Gandioli, C.; Hadjsaid, N.; Tixador, P. Meshed distribution network vs. reinforcement to increase the distributed generation connection. Sustain. Energy Grids Netw. 2015, 1, 20–27. [Google Scholar] [CrossRef]
- Chen, T.H.; Lin, E.H.; Yang, N.C.; Hsieh, T.Y. Multi-objective optimization for upgrading primary feeders with distributed generators from normally closed loop to mesh arrangement. Int. J. Elect. Pow. Energy Syst. 2013, 45, 413–419. [Google Scholar] [CrossRef]
- Sun, C.; Mi, Z.; Ren, H.; Jing, Z.; Lu, J.; Watts, D. Multi-Dimensional Indexes for the Sustainability Evaluation of an Active Distribution Network. Energies 2019, 12, 369. [Google Scholar] [CrossRef]
- Das, B.K.; Hoque, N.; Mandal, S.; Pal, T.K.; Raihan, M.A. A techno-economic feasibility of a stand-alone hybrid power generation for remote area application in Bangladesh. Energy 2017, 134, 775–788. [Google Scholar] [CrossRef]
- Al-Sharafi, A.; Sahin, A.Z.; Ayar, T.; Yilbas, B.S. Techno-economic analysis and optimization of solar and wind energy systems for power generation and hydrogen production in Saudi Arabia. Renew. Sustain. Energy Rev. 2017, 69, 33–49. [Google Scholar] [CrossRef]
- Shahzad, M.K.; Zahid, A.; Rashid, T.U.; Rehan, M.A.; Ali, M.; Ahmad, M. Techno-economic feasibility analysis of a solar-biomass off grid system for the electrification of remote rural areas in Pakistan using HOMER software. Int. J. Renew. Energy 2017, 106, 264–273. [Google Scholar] [CrossRef]
- Das, M.; Singh, M.A.K.; Biswas, A. Techno-economic optimization of an off-grid hybrid renewable energy system using metaheuristic optimization approaches—Case of a radio transmitter station in India. Int. J. Energy Convers. Manag. 2019, 185, 339–352. [Google Scholar] [CrossRef]
- Duman, A.C.; Guler, O. Techno-economic analysis of off-grid PV/wind/fuel cell hybrid system combinations with a comparison of regularly and seasonally occupied households. Int. J. Sustain. Cities Soc. 2018, 42, 107–126. [Google Scholar] [CrossRef]
- Hosseinalizadeh, R.; Rafiei, E.S.; Alavijeh, A.S.; Ghaderi, S.F. Economic analysis of small wind turbines in residential energy sector in Iran. Sustain. Energy. Technol. Assess. 2017, 20, 58–71. [Google Scholar] [CrossRef]
- Fazelpour, F.; Soltani, N.; Rosen, M.A. Economic analysis of standalone hybrid energy systems for application in Tehran, Iran. Int. J. Hydrogen Energy 2016, 41, 7732–7743. [Google Scholar] [CrossRef]
- Grande, L.S.A.; Yahyaoui, I.; Gomez, S.A. Energetic, economic and environmental viability of off-grid PV-BESS for charging electric vehicles: Case study of Spain. Int. J. Sustain. Cities Soc. 2018, 37, 519–529. [Google Scholar] [CrossRef]
- Kamble, S.G.; Vadirajacharya, K.; Patil, U.V. Decision Making in Power Distribution System Reconfiguration by Blended Biased and Unbiased Weightage Method. J. Sens. Actuator Netw. 2019, 8, 20. [Google Scholar] [CrossRef]
- Kamble, S.G.; Vadirajacharya, K.; Patil, U.V. Comparison of Multiple Attribute Decision-Making Methods—TOPSIS and PROMETHEE for Distribution Systems. In Computing, Communication and Signal Processing; Springer Science and Business Media LLC: Berlin/Heidelberg, Germany, 2019; pp. 669–680. [Google Scholar]
- Paterakis, N.G.; Mazza, A.; Santos, S.; Erdinc, O.; Chicco, G.; Bakirtzis, A.; Catalao, J.P.S. Multi-objective reconfiguration of radial distribution systems using reliability indices. IEEE Trans. Power Syst. 2016, 31, 1048–1062. [Google Scholar] [CrossRef]
- Mazza, A.; Chicco, G.; Russo, A. Optimal multi-objective distribution system reconfiguration with multi criteria decision making-based solution ranking and enhanced genetic operators. Int. J. Electr. Power Energy Syst. 2014, 54, 255–267. [Google Scholar] [CrossRef]
- Sultana, S.; Roy, P. Multi-objective quasi-oppositional teaching learning based optimization for optimal location of distributed generator in radial distribution systems. Int. J. Electr. Power Energy Syst. 2014, 63, 534–545. [Google Scholar] [CrossRef]
- Vita, V. Development of a Decision-Making Algorithm for the Optimum Size and Placement of Distributed Generation Units in Distribution Networks. Energies 2017, 10, 1433. [Google Scholar] [CrossRef]
- Tanwar, S.S.; Khatod, D. K Techno-economic and environmental approach for optimal placement and sizing of renewable DGs in distribution system. Energy 2017, 127, 52–67. [Google Scholar] [CrossRef]
- Kazmi, S.A.A.; Hasan, S.F.; Shin, D.-R. Multi criteria decision analysis for optimum DG placement in smart grids. In Proceedings of the 2015 IEEE Innovative Smart Grid Technologies—Asia (ISGT ASIA), Bangkok, Thailand, 3–6 November 2015; pp. 1–5. [Google Scholar]
- Karimi, H.; Jadid, S. Optimal microgrid operation scheduling by a novel hybrid multi-objective and multi-attribute decision-making framework. Energy 2019, 186, 115912. [Google Scholar] [CrossRef]
- Arshad, M.A.; Ahmad, S.; Afzal, M.J.; Kazmi, S.A.A. Scenario Based Performance Evaluation of Loop Configured Microgrid Under Load Growth Using Multi-Criteria Decision Analysis. In Proceedings of the 14th International Conference on Emerging Technologies (ICET), Islamabad, Pakistan, 21–22 November 2018; pp. 1–6. [Google Scholar]
- Javaid, B.; Arshad, M.A.; Ahmad, S.; Kazmi, S.A.A. Comparison of Different Multi Criteria Decision Analysis Techniques for Performance Evaluation of Loop Configured Micro Grid. In Proceedings of the 2019 2nd International Conference on Computing, Mathematics and Engineering Technologies (iCoMET), Sukkur, Pakistan, 30–31 January 2019; pp. 1–7. [Google Scholar]
- Modarresi, J.; Gholipour, E.; Khodabakhshian, A. A comprehensive review of the voltage stability indices. Renew. Sustain. Energy. Rev. 2016, 63, 1–12. [Google Scholar] [CrossRef]
- Kazmi, S.A.A.; Janjua, A.K.; Shin, D.R. Enhanced Voltage Stability Assessment Index Based Planning Approach for Mesh Distribution Systems. Energies 2018, 11, 1213. [Google Scholar] [CrossRef]
- Kazmi, S.A.A.; Ahmad, H.W.; Shin, D.R.; Shin, A. New Improved Voltage Stability Assessment Index centered Integrated Planning Approach for Multiple Asset Placement in Mesh Distribution Systems. Energies 2019, 12, 3163. [Google Scholar] [CrossRef]
- Kazmi, S.A.A.; Khan, U.A.; Ahmad, H.W.; Ali, S.; Shin, R.S. A Techno-Economic Centric Integrated Decision- Making Planning Approach for Optimal Assets Placement in Meshed Distribution Network Across the Load Growth. Energies 2020, 13, 1444. [Google Scholar] [CrossRef]
- Report on Renewable Energy and Jobs–Annual Review 2019. Available online: https://www.irena.org/publications/2019/Jun/Renewable-Energy-and-Jobs-Annual-Review-2019 (accessed on 25 August 2020).
- CARBON FOOTPRINT OF ELECTRICITY GENERATION Post Note 268. Available online: https://www.parliament.uk/globalassets/documents/post/postpn268.pdf (accessed on 27 August 2020).
- Chiradeja, P.; Ramakumar, R. An Approach to Quantify the Technical Benefits of Distributed Generation. IEEE Trans. Ener. Conv. 2004, 19, 764–773. [Google Scholar] [CrossRef]
- Sattarpour, T.; Nazarpour, D.; Golshannavaz, S.; Siano, P. A multi-objective hybrid GA and TOPSIS approach for sizing and siting of DG and RTU in smart distribution grids. J. Ambient. Intell. Humaniz. Comput. 2016, 9, 105–122. [Google Scholar] [CrossRef]
- Quadri, I.A.; Bhowmick, S.; Joshi, D. Multi-objective approach to maximize loadability of distribution networks by simultaneous reconfiguration and allocation of distributed energy resources. IET Gener. Transm. Distrib. 2018, 12, 5700–5712. [Google Scholar] [CrossRef]
- Tolabi, H.B.; Ali, M.H.; Rizwan, M. Simultaneous Reconfiguration, Optimal Placement of DSTATCOM, and photovoltaic Array in Distribution System Based on Fuzzy-ACO Approach. IEEE Trans. Sustain. Energy 2015, 6, 210–218. [Google Scholar] [CrossRef]
- Kashyap, M.; Kansal, S.; Singh, B.P. Optimal installation of multiple type DGs considering constant, ZIP load and load growth. Int. J. Ambient. Energy 2018, 41, 1561–1569. [Google Scholar] [CrossRef]
- Devabalaji, K.R.; Ravi, K. Optimal size and sitting of multiple DG and DSTATCOM in radial distribution system using Bacterial Foraging Optimization Algorithm. Ain Shams Eng. J. 2016, 7, 959–971. [Google Scholar] [CrossRef]























| Solutions (S)/Alternatives (A) | Weighted Attributes (w) across Criterion (C) | ||||
|---|---|---|---|---|---|
| w1*C1 | w2*C2 | w3*C3 | … | wY*CZ | |
| S1 | A11 | A12 | A13 | … | A1Z |
| S2 | A21 | A22 | A23 | …. | A2Z |
| S3 | A31 | A32 | A33 | … | A3Z |
| … | … | … | … | … | … |
| SX | AY1 | AY2 | AY3 | … | AYZ |
| Alternatives Rank (AR) | Alternatives Score (AS) |
|---|---|
| (Highest to Lowest) | Highest (H) to Lowest |
| A1R = 1 | H |
| A2R = 2 | H-1 |
| A3R = 3 | H-2 |
| S# | TPE Indices | Objective | |
|---|---|---|---|
| 1 | Active Power Loss (PLoss) (KW) | = | Decrease |
| 2 | Reactive Power Loss (QLoss) (KVAR) | = min | Decrease |
| 3 | Active Power Loss Minimization (PLM) (%) | Increase | |
| 4 | Reactive Power Loss Minimization (QLM) (%) | Increase | |
| 5 | DG Penetration by percentage (DGPP) (%) | Increase | |
| 6 | Voltage Level (P.U) | V = 1.0 (Reference for Ideal) | Increase |
| S# | CPE Indices | Objective | |
|---|---|---|---|
| 1 | Cost of Active Power Loss (PLC) Millions USD (M$) | Decrease | |
| 2 | Active Power Loss Saving (PLS) (M$) | Increase | |
| 3 | Cost of DG for PDG (CPDG) USD/MWh | = a × where a = 0, b = 20, and c = 0.25 | Decrease |
| 4 | Cost of DG for QDG (CQDG) USD/MVArh | =×k where | Decrease |
| 5 | Annual Investment Cost (AIC) Million$ (M$)/year (yr.) | Decrease | |
| 6 | Annual Cost of D-STATCOM (ACD) M$ *(ACD = 0 for DG; For REG, it is added in AIC for D- STATCOM) | where = 50 USD/KVAR; C = Rate of Asset Return = 0.1; nD (in yr.) = 5 | Decrease |
| S# | EPE Indices | Objective | |
|---|---|---|---|
| 1 | CO2 Footprint (kg) | 650 g CO2/KWH for oil After conversion = 0.65 kg CO2/KWH For DG only = (DG Generation + Grid Generation) 0.65 For DG+DSTAT = (Grid Generation) 0.65 | Decrease |
| 2 | Area Used by Assets (PV) (km2) | Total Area = Total Gen. in KW/(0.18 Solar irradiance) Conversion efficiency is 0.18. Solar irradiance for Islamabad is selected as 0.7 | Decrease |
| 50 KVA generator contains a capacity of 20 liters of water For DG only = (DG Generation) 0.4444 0.264172 For DG+DSTAT = (DG Generation) 0.098 0.264172 where 0.264172 is the conversion factor from liters to gallons, 0.4444 is the water usage factor for the diesel generator, and 0.098 is the water usage factor for solar | Decrease | ||
| S# | SPE Indices | Objective | ||
|---|---|---|---|---|
| 1 | Political Acceptance | For DG only, it is 6%: Formula = (Area + Water + CO2) 0.06 (values for area, water, and CO2 are from the DG-only case) For DG + DSTATCOM it is 94%: Formula = (Area + Water + CO2) 0.94 (values for area, water, and CO2 are from the DG + DSTATCOM case) | Increase. | |
| 2 | Life Quality | For DG only, it is 15% Formula = (Area + Water + CO2) 0.15 (values for area, water, and CO2 are from the DG-only case) For DG + DSTATCOM it is 85% Formula = (Area + Water + CO2) 0.85 (values for area, water, and CO2 are from the DG + DSTATCOM case) | Increase | |
| 3 | Social Awareness | For DG only, it is 35% Formula = (Area + Water + CO2) 0.35 (values for area, water, and CO2 are from the DG-only case) For DG + DSTATCOM it is 65% Formula = (Area + Water + CO2) 0.65 (values for area, water, and CO2 are from the DG + DSTATCOM case) | Increase | |
| Case (No.)/Alt. (No). | DG Size (KVA) @ Bus Loc. NL (S1)/LG1(S2) | DG Size (KVA) @ Bus Loc. OLG1 (S3)/LG2 (S4) | DG Size (KVA) @ Bus Loc. OLG2(S5) |
|---|---|---|---|
| C1/A1 [40] | DG1: 2013 @ 15 | DG1: 2205 @ 15 | DG1: 3850 @ 15 |
| C1/A2 [41] | DG1: 2750 @ 30 | DG1: 3950 @ 30 | DG1: 5730 @ 30 |
| C1/A3 [40] | DG1: 971@15 | DG1: 1500 @ 15 | DG1: 1800 @ 15 |
| DG2: 1783 @ 30 | DG2: 2300 @ 30 | DG2: 4200 @ 30 | |
| C1/A4 [41] | DG1: 2357 @ 30 | DG1: 3500 @ 30 | DG1: 3930 @ 30 |
| DG2: 540 @ 25 | DG2: 590 @ 25 | DG2: 2500 @ 25 | |
| C1/A5 [40] | DG1: 832.6 @ 15 | DG1: 980 @ 15 | DG1: 1400 @ 15 |
| DG2: 1602 @ 30 | DG2: 2235 @ 30 | DG2: 3450 @ 30 | |
| DG3: 745.1 @ 7 | DG3: 1521 @ 7 | DG3: 2070 @ 7 | |
| C1/A6 [41] | DG1: 894.6 @ 15 | DG1: 1147 @ 15 | DG1: 1700 @ 15 |
| DG2: 1386 @ 30 | DG2: 2119 @ 30 | DG2: 2800 @ 30 | |
| DG3: 822.6 @ 25 | DG3: 1272 @ 25 | DG3: 2130 @ 25 | |
| C1/A7 [42] | DG1: 1957 @ 30 | DG1: 2890 @ 30 | DG1: 3080 @ 30 |
| DG2: 500 @ 25 | DG2: 590 @ 25 | DG2: 2010 @ 25 | |
| DG3: 760 @ 8 | DG3: 1090 @ 8 | DG3: 1990 @ 8 | |
| C1/A8 [P] | DG1: 689.39 @ 15 | DG1: 851.88 @ 15 | DG1: 1180 @ 15 |
| DG2: 1602 @ 30 | DG2: 2547.72 @ 30 | DG2: 3850 @ 30 | |
| DG3: 708.28 @ 8 | DG3: 1070.222 @ 8 | DG3: 1520 @ 8 |
| S#: | (a) Technical Parameters Evaluation (TPE) | (b) Cost-Economics Parameters Evaluation (CPE) | |||||||||
|---|---|---|---|---|---|---|---|---|---|---|---|
| Case (No.)/Alt. (No). | PLoss (KW) | QLoss (KVAR) | DGPP (%) | PLM (%) | QLM (%) | VMin (P.U) | PLC (M- USD$) | CPDG (USD/ MWh) | CQDG (USD/ MVArh) | AIC (M- USD$) | PLS (M- USD$) |
| C1/S1/A8 | 17.393 | 11.403 | 68.658 | 91.307 | 91.86 | 0.9915 | 0.0091 | 54.244 | 5.4023 | 0.5420 | 0.1018 |
| C1/S2/A8 | 77.37 | 43.142 | 47.822 | 82.83 | 85.86 | 0.9664 | 0.13129 | 54.244 | 5.4023 | 0.5420 | 0.8733 |
| C1/S3/A8 | 36.387 | 21.197 | 71.265 | 91.925 | 93.05 | 0.9893 | 0.01913 | 80.712 | 8.0502 | 0.8077 | 0.9854 |
| C1/S4/A8 | 130.58 | 86.08 | 49.64 | 88.24 | 88.62 | 0.9528 | 0.335 | 80.712 | 8.0502 | 0.8077 | 2.8663 |
| C1/S5/A8 | 69.38 | 50.53 | 72.74 | 93.75 | 93.32 | 0.9858 | 0.0365 | 118.15 | 11.797 | 1.1835 | 3.1648 |
| S#: | (c) Environment Parameters Evaluation (EPE) | (d) Social Parameters Evaluation (SPE) | ||||
|---|---|---|---|---|---|---|
| Case (No.) /Alt. (No). | CO2 (kg) | Land Use (km2) | Water Use (gal) | Political Acceptance | Life Quality | Social Awareness |
| C1/S1/A8 | 2204.1630 | 0.0103 | 316.9395 | 151.27 | 378.17 | 882.39 |
| C1/S2/A8 | 2930.4080 | 0.0103 | 316.9395 | 194.84 | 487.10 | 1136.58 |
| C1/S3/A8 | 3200.2295 | 0.0153 | 472.3029 | 220.35 | 550.88 | 1285.39 |
| C1/S4/A8 | 4254.2760 | 0.0153 | 472.3029 | 283.60 | 708.99 | 1654.31 |
| C1/S5/A8 | 4629.1505 | 0.0225 | 692.0614 | 319.27 | 798.19 | 1862.43 |
| Case (No.)/Alt. (No). | DG Size (KVA) @ Bus Loc. NL (S1)/LG1 (S2) | DG Size (KVA) @ Bus Loc. OLG1 (S3)/LG2 (S4) | DG Size (KVA) @ Bus Loc. OLG2 (S5) |
|---|---|---|---|
| C2/A1 [41] | S1: 1536 + j744 @ 15 | S1: 2187 + j1057 @ 15 | S1: 3465.9 + j900.61 @ 15 |
| C2/A2 [41] | S1: 2475 + j1199 @ 30 | S1: 3558 + j1723 @ 30 | S1: 5157 + j2497.65 @ 30 |
| C2/A3 [41] | S1: 869.2 + j421.2 @ 15 | S1: 1269 + j622 @ 15 | S1: 1621 + j785 @ 15 |
| S2: 1604 + j777.4 @ 30 | S2: 2223 + j1080 @ 30 | S2: 3779 + j1830.3 @ 30 | |
| C2/A4 [41] | S1: 2121 + j1028 @ 30 | S1: 3150 + j1525 @ 30 | S1: 3537 + j1713 @ 30 |
| S2: 486 + j236 @ 25 | S2: 531 + j257.1 @ 25 | S2: 2250 + j1089.73 @ 25 | |
| C2/A5 [42] | S1: 620.5 + j300.5 @15 | S1: 882.73 + j427 @15 | S1: 1263 + j611.6 @15 |
| S2: 1442 + j698.3 @ 30 | S2: 2011 + j974 @ 30 | S2: 3105 + j1504 @ 30 | |
| S3: 637.5 + j308.73 @ 7 | S3: 1369 + j663.02 @ 7 | S3: 1865 + j903.2 @ 7 | |
| C2/A6 [42] | S1: 789 + j380.7 @ 15 | S1: 1032 + j500 @ 15 | S1: 1529 + j740.6 @ 15 |
| S2: 1247 + j586.2 @ 30 | S2: 1907 + j923.8 @ 30 | S2: 2521 + j1221 @ 30 | |
| S3: 739.6 + j372 @ 25 | S3: 1145 + j554.5 @ 25 | S3: 1917 + j928.5 @ 25 | |
| C2/A7 [42] | S1: 1761 + j853 @ 30 | S1: 2601 + j1260 @ 30 | S1: 2772 + j1342.54 @ 30 |
| S2: 450 + j218 @ 25 | S2: 531 + j257.1 @ 25 | S2: 1809 + j876.14 @ 25 | |
| S3: 684 + j331.3 @ 8 | S3: 981 + j475.1 @ 8 | S3: 1791 + j867.42 @ 8 | |
| C2/A8 [P] | S1: 620 + j300.5 @ 15 | S1: 766.7 + j371.32 @ 15 | S1: 1063.8 + j515.84 @ 15 |
| S2: 1442 + j698 @ 30 | S2: 2293.2 + j1110.6 @ 30 | S2: 3466 + j1678.6 @ 30 | |
| S3: 637.5 + j308.8 @ 8 | S3: 963.2 + j466.5 @ 8 | S3: 1368 + j662.55 @ 8 |
| S#: | (a) Technical Parameters Evaluation (TPE) | (b) Cost-Economics Parameters Evaluation (CPE) | |||||||||
|---|---|---|---|---|---|---|---|---|---|---|---|
| Case (No.)/Alt. (No). | PLoss (KW) | QLoss (KVAR) | DGPP (%) | PLM (%) | QLM (%) | VMin (P.U) | PLC (M- USD$) | CPDG (USD/ MWh) | CQDG (USD/ MVArh) | AIC (M- USD$) | PLS (M- USD$) |
| C2/S1/A8 | 19.268 | 11.358 | 68.651 | 90.69 | 91.9 | 0.9913 | 0.0101 | 54.25 | 5.3713 | 0.5050 | 0.1008 |
| C2/S2/A8 | 78.88 | 43.48 | 47.949 | 82.49 | 85.75 | 0.9663 | 0.13768 | 54.25 | 5.5537 | 0.5051 | 0.8669 |
| C2/S3/A8 | 36.9 | 22.089 | 71.269 | 91.811 | 92.76 | 0.9892 | 0.01939 | 80.708 | 8.0599 | 0.7526 | 0.9852 |
| C2/S4/A8 | 133.47 | 87.48 | 49.64 | 87.98 | 88.43 | 0.9525 | 0.3512 | 80.708 | 8.0599 | 0.7758 | 2.8501 |
| C2/S5/A8 | 74.38 | 52.78 | 72.76 | 93.3 | 93.02 | 0.9857 | 0.0391 | 118.15 | 11.849 | 1.0885 | 3.1622 |
| S#: | (c) Environment Parameters Evaluation (EPE) | (d) Social Parameters Evaluation (SPE) | ||||
|---|---|---|---|---|---|---|
| Case (No.) /Alt. (No). | CO2 (kg) | Land Use (km2) | Water Use (gal) | Political Acceptance | Life Quality | Social Awareness |
| C2/S1/A8 | 450.3070 | 0.0214 | 69.8999 | 489.01 | 442.19 | 338.15 |
| C2/S2/A8 | 1176.7210 | 0.0214 | 69.8999 | 1171.84 | 1059.65 | 810.32 |
| C2/S3/A8 | 586.6185 | 0.0319 | 472.2806 | 995.40 | 900.09 | 688.31 |
| C2/S4/A8 | 1640.5285 | 0.0319 | 472.2806 | 1986.07 | 1795.91 | 1373.35 |
| C2/S5/A8 | 799.5780 | 0.0468 | 692.0614 | 1402.19 | 1267.93 | 969.60 |
| Case (No.)/ Alt. (No). | DG Size (KVA) @ Bus Loc. NL (S1)/LG1 (S2) | DG Size (KVA) @ Bus Loc. OLG1 (S3)/LG2 (S4) | DG Size (KVA) @ Bus Loc. OLG2 (S5) |
|---|---|---|---|
| C3/A1 | DG1: 600 @ 05 | DG1: 620 @ 05 | DG1: 620 @ 05 |
| DG2: 510 @ 20 | DG2: 700 @ 20 | DG2: 800 @ 20 | |
| DG3: 870 @ 40 | DG3: 950 @ 40 | DG3: 1300 @ 40 | |
| DG4: 810 @ 52 | DG4: 810 @ 52 | DG4: 900 @ 52 | |
| DG5: 460 @ 62 | DG5: 460 @ 62 | DG5: 460 @ 62 | |
| C3/A2 | DG1: 300 @ 05 | DG1: 300 @ 05 | DG1: 350 @ 05 |
| DG2: 700 @ 14 | DG2: 800 @ 14 | DG2: 900 @ 14 | |
| DG3: 530 @ 17 | DG3: 700 @ 17 | DG3: 800 @ 17 | |
| DG4: 950 @ 38 | DG4: 1000 @ 38 | DG4: 1200 @ 38 | |
| DG5: 950 @ 43 | DG5: 950 @ 43 | DG5: 950 @ 43 | |
| C3/A3 | DG1: 400 @ 05 | DG1: 470 @ 05 | DG1: 520 @ 05 |
| DG2: 300 @ 17 | DG2: 450 @ 17 | DG2: 470 @ 17 | |
| DG3: 650 @ 38 | DG3: 750 @ 38 | DG3: 1050 @ 38 | |
| DG4: 700 @ 42 | DG4: 750 @ 42 | DG4: 800 @ 42 | |
| DG5: 700 @ 62 | DG5: 800 @ 62 | DG5: 900 @ 62 |
| S#: | (a) Technical Parameters Evaluation (TPE) | (b) Cost-Economics Parameters Evaluation (CPE) | |||||||||
|---|---|---|---|---|---|---|---|---|---|---|---|
| C3/S1–S5/ Alt (No.) | PLoss (KW) | QLoss (KVAR) | DGPP (%) | PLM (%) | QLM (%) | VMin (P.U) | PLC (M- USD$) | CPDG (USD/ MWh) | CQDG (USD/ MVArh) | AIC (M- USD$) | PLS (M- USD$) |
| S1/A1 | 59.62 | 21.27 | 74.05 | 1.65 | 41.06 | 0.9993 | 0.0313 | 58.75 | 5.8477 | 0.5873 | 0.000526 |
| S1/A2 | 59.68 | 36.09 | 78.16 | 1.55 | 38.40 | 0.9993 | 0.0314 | 61.99 | 6.1775 | 0.6198 | 0.000494 |
| S1/A3 | 59.65 | 21.79 | 62.65 | 1.60 | 39.62 | 0.9993 | 0.0314 | 49.75 | 4.9467 | 0.4968 | 0.000511 |
| S2/A1 | 62.9 | 24.48 | 67.943 | 2.07 | 43.65 | 0.9992 | 0.1932 | 58.75 | 5.8477 | 0.5873 | 0.1968 |
| S2/A2 | 62.98 | 25.68 | 71.74 | 1.95 | 40.88 | 0.9989 | 0.1934 | 61.99 | 6.1775 | 0.6198 | 0.1968 |
| S2/A3 | 62.95 | 25.22 | 57.52 | 1.99 | 41.94 | 0.9991 | 0.1933 | 49.75 | 4.9467 | 0.4968 | 0.1968 |
| S3/A1 | 62.88 | 24.17 | 74.04 | 2.1 | 44.36 | 0.9992 | 0.0353 | 63.97 | 6.3755 | 0.6397 | 0.1968 |
| S3/A2 | 62.97 | 25.36 | 78.43 | 1.96 | 41.62 | 0.9992 | 0.0331 | 67.75 | 6.7537 | 0.6776 | 0.1968 |
| S3/A3 | 62.92 | 24.75 | 67.35 | 2.04 | 43.02 | 0.9992 | 0.0331 | 58.21 | 5.7992 | 0.5818 | 0.1968 |
| S4/A1 | 67.24 | 28.87 | 64.24 | 2.56 | 46 | 0.9991 | 0.3899 | 63.97 | 6.3755 | 0.6397 | 0.4003 |
| S4/A2 | 67.34 | 30.31 | 68.05 | 2.42 | 43.3 | 0.998 | 0.3905 | 67.75 | 6.7537 | 0.6776 | 0.4003 |
| S4/A3 | 67.28 | 29.5 | 58.43 | 2.51 | 44.82 | 0.999 | 0.3901 | 58.21 | 5.7992 | 0.5818 | 0.4003 |
| S5/A1 | 67.19 | 28.04 | 74.03 | 2.64 | 47.55 | 0.9991 | 0.0353 | 73.69 | 7.348 | 0.7372 | 0.4003 |
| S5/A2 | 67.32 | 29.82 | 76.22 | 2.45 | 44.22 | 0.9991 | 0.0354 | 75.85 | 7.5642 | 0.7589 | 0.4003 |
| S5/A3 | 67.25 | 28.92 | 67.87 | 2.55 | 45.88 | 0.9991 | 0.0353 | 67.57 | 3.8133 | 0.648 | 0.4003 |
| S#: | (c) Environment Parameters Evaluation (EPE) | (d) Social Parameters Evaluation (SPE) | ||||
|---|---|---|---|---|---|---|
| C3/S1–S5/ Alt (No.) | CO2 (kg) | Land Use (km2) | Water Use (gal) | Political Acceptance | Life Quality | Social Awareness |
| S1/A1 | 2373.872 | 0.010445 | 343.3893 | 163.0363 | 407.5907 | 951.0449 |
| S1/A2 | 2408.276 | 0.010445 | 362.4077 | 166.2462 | 415.6154 | 969.7692 |
| S1/A3 | 2276.807 | 0.068535 | 120.6594 | 154.0572 | 385.1430 | 898.6669 |
| S2/A1 | 2620.059 | 0.010445 | 343.3893 | 244.6629 | 611.6572 | 2611.778 |
| S2/A2 | 2654.841 | 0.011025 | 362.4077 | 246.2855 | 615.7137 | 2572.458 |
| S2/A3 | 2523.554 | 0.068535 | 290.5601 | 237.3341 | 593.3352 | 2366.526 |
| S3/A1 | 2676.024 | 0.011376 | 374.0301 | 250.397 | 625.9924 | 1460.649 |
| S3/A2 | 2716.617 | 0.012051 | 396.2184 | 251.3037 | 628.2593 | 1465.938 |
| S3/A3 | 2614.274 | 0.073674 | 340.2195 | 243.0696 | 607.6739 | 1417.906 |
| S4/A1 | 2957.968 | 0.011376 | 374.0301 | 447.7333 | 1119.333 | 2611.778 |
| S4/A2 | 2998.548 | 0.012051 | 396.2184 | 440.9928 | 1102.482 | 2572.458 |
| S4/A3 | 2896.205 | 0.073674 | 340.2195 | 405.6903 | 1014.226 | 2366.526 |
| S5/A1 | 2887.991 | 0.013113 | 374.0301 | 458.8423 | 1147.106 | 2676.580 |
| S5/A2 | 3085.407 | 0.0135 | 396.2184 | 453.1788 | 1132.947 | 2643.543 |
| S5/A3 | 2996.578 | 0.07425 | 340.2195 | 412.4989 | 1031.247 | 2406.244 |
| C (#.)/ Alt (No.) | C3/S1 (NL) (UDS) | C3/S2 (LG1) (UDS) | C3/S3 (OLG1) (UDS) | C3/S4 (LG2) (UDS) | C3/S5 (OLG2) (UDS) |
|---|---|---|---|---|---|
| C3/A1 | 22(1) | 24(1) | 24(1) | 24(1) | 24(1) |
| C3/A2 | 16(3) | 15(3) | 15(3) | 15(3) | 15(3) |
| C3/A3 | 18(2) | 15(2) | 15(2) | 15(2) | 15(2) |
| Case (No.)/Alt. (No). | DG Size (KVA) @ Bus Loc. NL (S1)/LG1 (S2) | DG Size (KVA) @ Bus Loc. OLG1 (S3)/LG2 (S4) | DG Size (KVA) @ Bus Loc. OLG2 (S5) |
|---|---|---|---|
| C4/A1 | S1: 540 + j262@05 | S1: 558 + j270@05 | S1: 558 + j270@05 |
| S2: 459 + j222@20 | S2: 630 + j305@20 | S2: 720 + j349@20 | |
| S3: 783 + j379@40 | S3: 855 + j414@40 | S3: 1170 + j567@40 | |
| S4: 729 + j353@52 | S4: 729 + j353@52 | S4: 810 + j392@52 | |
| S5: 414 + j201@62 | S5: 414 + j201@62 | S5: 414 + j201@62 | |
| C4/A2 | S1: 270 + j131@05 | S1: 270 + j131@05 | S1: 315 + j153@05 |
| S2: 630 + j305@14 | S2: 720 + j349@14 | S2: 810 + j392@14 | |
| S3: 477 + j231@17 | S3: 630 + j305@17 | S3: 720 + j349@17 | |
| S4: 855 + j414@38 | S4: 900 + j436@38 | S4: 1080 + j523@38 | |
| S5: 855 + j414@43 | S5: 855 + j414@43 | S5: 855 + j414@43 | |
| C4/A3 | S1: 360 + j174@05 | S1: 423 + j205@05 | S1: 468 + j227@05 |
| S2: 270 + j131@17 | S2: 405 + j196@17 | S2: 423 + j205@17 | |
| S3: 585 + j283@38 | S3: 675 + j327@38 | S3: 945 + j458@38 | |
| S4: 630 + j305@42 | S4: 675 + j327@42 | S4: 720 + j349@42 | |
| S5: 630 + j305@62 | S5: 720 + j349@62 | S5: 810 + j392@62 |
| S#: | (a) Technical Parameters Evaluation (TPE) | (b) Cost-Economics Parameters Evaluation (CPE) | |||||||||
|---|---|---|---|---|---|---|---|---|---|---|---|
| C4/S1–S5/ Alt (No.) | PLoss (KW) | QLoss (KVAR) | DGPP (%) | PLM (%) | QLM (%) | VMin (P.U) | PLC (M- USD$) | CPDG (USD/ MWh) | CQDG (USD/ MVArh) | AIC (M- USD$) | PLS (M- USD$) |
| S1/A1 | 59.62 | 21.27 | 74.04 | 1.65 | 41.06 | 0.9993 | 0.0313 | 58.75 | 5.8477 | 0.5712 | 0.000526 |
| S1/A2 | 59.68 | 36.09 | 78.14 | 1.55 | 38.4 | 0.9993 | 0.0314 | 61.99 | 6.1775 | 0.6028 | 0.000494 |
| S1/A3 | 59.65 | 21.79 | 62.64 | 1.6 | 39.62 | 0.9993 | 0.0314 | 49.75 | 4.9467 | 0.4833 | 0.00051 |
| S2/A1 | 62.9 | 24.48 | 67.98 | 2.07 | 43.65 | 0.9992 | 0.1932 | 58.75 | 5.8477 | 0.5712 | 0.1968 |
| S2/A2 | 62.98 | 25.68 | 71.74 | 1.95 | 40.88 | 0.9989 | 0.1934 | 61.99 | 6.1775 | 0.6028 | 0.1968 |
| S2/A3 | 62.95 | 25.22 | 57.51 | 1.99 | 41.94 | 0.9991 | 0.1933 | 49.75 | 4.9467 | 0.4833 | 0.1968 |
| S3/A1 | 62.88 | 24.17 | 74.03 | 2.1 | 44.36 | 0.9992 | 0.0353 | 63.97 | 6.3755 | 0.4657 | 0.1968 |
| S3/A2 | 62.97 | 25.36 | 78.43 | 1.96 | 41.62 | 0.9992 | 0.0331 | 67.75 | 6.7537 | 0.4933 | 0.1968 |
| S3/A3 | 62.92 | 24.75 | 67.35 | 2.04 | 43.02 | 0.9992 | 0.0331 | 58.21 | 5.7992 | 0.4236 | 0.1968 |
| S4/A1 | 67.24 | 28.87 | 64.24 | 2.56 | 46 | 0.9991 | 0.3899 | 63.97 | 6.3755 | 0.4657 | 0.4003 |
| S4/A2 | 67.34 | 30.31 | 68.05 | 2.42 | 43.3 | 0.998 | 0.3905 | 67.75 | 6.7537 | 0.4933 | 0.4003 |
| S4/A3 | 67.28 | 29.5 | 58.43 | 2.51 | 44.82 | 0.999 | 0.3901 | 58.21 | 5.7992 | 0.4236 | 0.4003 |
| S5/A1 | 67.19 | 28.04 | 74.02 | 2.64 | 47.55 | 0.9991 | 0.0353 | 73.69 | 7.348 | 0.3564 | 0.4003 |
| S5/A2 | 67.32 | 29.82 | 76.21 | 2.45 | 44.22 | 0.9991 | 0.0354 | 75.85 | 7.5642 | 0.3668 | 0.4003 |
| S5/A3 | 67.25 | 28.92 | 67.87 | 2.55 | 45.88 | 0.9991 | 0.0353 | 67.57 | 3.8133 | 0.3215 | 0.4003 |
| S#: | (c) Environment Parameters Evaluation (EPE) | (d) Social Parameters Evaluation (SPE) | ||||
|---|---|---|---|---|---|---|
| C4/S1–S5/ Alt (No.) | CO2 (kg) | Land Use (km2) | Water Use (gal) | Political Acceptance | Life Quality | Social Awareness |
| S1/A1 | 472.6215 | 0.02321 | 75.7249 | 515.4674 | 466.1142 | 356.4402 |
| S1/A2 | 401.726 | 0.0245 | 79.9189 | 452.9248 | 409.5596 | 313.1927 |
| S1/A3 | 668.057 | 0.1523 | 26.60805 | 688.7316 | 622.7892 | 476.2505 |
| S2/A1 | 718.809 | 0.02321 | 75.7249 | 1129.332 | 1021.205 | 780.9211 |
| S2/A2 | 648.2905 | 0.0245 | 79.9189 | 1098.374 | 993.2102 | 759.5137 |
| S2/A3 | 914.8035 | 0.1523 | 64.07492 | 1272.019 | 1150.23 | 879.5877 |
| S3/A1 | 605.124 | 0.02528 | 82.4819 | 1018.426 | 920.9171 | 704.2308 |
| S3/A2 | 522.8665 | 0.02678 | 87.37489 | 1001.343 | 905.47 | 692.4182 |
| S3/A3 | 730.574 | 0.16372 | 75.0259 | 1161.139 | 1049.966 | 802.9155 |
| S4/A1 | 887.068 | 0.02528 | 82.4819 | 1462.768 | 1322.716 | 1011.488 |
| S4/A2 | 804.7975 | 0.02678 | 87.37489 | 1595.603 | 1442.833 | 1103.343 |
| S4/A3 | 1012.505 | 0.16372 | 75.0259 | 2278.533 | 2060.375 | 1575.581 |
| S5/A1 | 501.191 | 0.02914 | 95.06388 | 1247.874 | 1128.397 | 862.8915 |
| S5/A2 | 628.407 | 0.03 | 97.85988 | 1359.943 | 1229.736 | 940.3863 |
| S5/A3 | 808.678 | 0.165 | 87.14189 | 2146.816 | 1941.27 | 1484.501 |
| C (#.)/ Alt (No.) | C4/S1 (NL) (UDS) | C4/S2 (LG1) (UDS) | C4/S3 (OLG1) (UDS) | C4/S4 (LG2) (UDS) | C4/S5 (OLG2) (UDS) |
|---|---|---|---|---|---|
| C4/A1 | 21(2) | 24(1) | 24(1) | 18(2) | 20(2) |
| C4/A2 | 12(3) | 14(3) | 15(3) | 17(3) | 13(3) |
| C4/A3 | 21(1) | 16(2) | 15(2) | 19(1) | 21(1) |
| Case (No.)/Alt. (No). | DG Size (KVA) @ Bus Loc. NL/LG1 | DG Size (KVA) @ Bus Loc. OLG1/LG2 | DG Size (KVA) @ Bus Loc. OLG2 |
|---|---|---|---|
| C5/A1 | DG1: 600 @ 05 | DG1: 620 @ 05 | DG1: 700 @ 05 |
| DG2: 510 @ 20 | DG2: 1100 @ 22 | DG2: 1500 @ 22 | |
| DG3: 870 @ 40 | DG3: 1103 @ 44 | DG3: 1800 @ 44 | |
| DG4: 810 @ 52 | DG4: 1350 @ 57 | DG4: 4770 @ 57 | |
| DG5: 460 @ 62 | DG5: 460 @ 70 | DG5: 700 @ 70 | |
| C5/A2 | DG1: 300 @ 05 | DG1: 300 @ 05 | DG1: 350 @ 05 |
| DG2: 700 @ 14 | DG2: 880 @ 14 | DG2: 900 @ 14 | |
| DG3: 530 @ 17 | DG3: 1200 @ 18 | DG3: 2050 @ 18 | |
| DG4: 950 @ 38 | DG4: 1200 @ 42 | DG4: 2450 @ 42 | |
| DG5: 950 @ 43 | DG5: 1100 @ 47 | DG5: 3300 @ 47 | |
| C5/A3 | DG1: 400 @ 05 | DG1: 470 @ 05 | DG1: 520 @ 05 |
| DG2: 300 @ 17 | DG2: 700 @ 18 | DG2: 860 @ 18 | |
| DG3: 650 @ 38 | DG3: 1050 @ 42 | DG3: 1800 @ 42 | |
| DG4: 700 @ 42 | DG4: 900 @ 46 | DG4: 1500 @ 46 | |
| DG5: 700 @ 62 | DG5: 1100 @ 70 | DG5: 2150 @ 70 |
| S#: | (a) Technical Parameters Evaluation (TPE) | (b) Cost-Economics Parameters Evaluation (CPE) | |||||||||
|---|---|---|---|---|---|---|---|---|---|---|---|
| C5/S1–S5/ Alt (No.) | PLoss (KW) | QLoss (KVAR) | DGPP (%) | PLM (%) | QLM (%) | VMin (P.U) | PLC (M- USD$) | CPDG (USD/ MWh) | CQDG (USD/ MVArh) | AIC (M- USD$) | PLS (M- USD$) |
| S1/A1 | 59.62 | 21.27 | 74.05 | 1.65 | 41.06 | 0.9993 | 0.0313 | 58.75 | 5.8477 | 0.5873 | 0.000526 |
| S1/A2 | 59.68 | 36.09 | 78.16 | 1.55 | 38.4 | 0.9993 | 0.0314 | 61.99 | 6.1775 | 0.6198 | 0.000494 |
| S1/A3 | 59.65 | 21.79 | 62.65 | 1.6 | 39.62 | 0.9993 | 0.0314 | 49.75 | 4.9467 | 0.4968 | 0.00051 |
| S2/A1 | 91.09 | 48.57 | 51.97 | 2.61 | 39.61 | 0.999 | 0.2348 | 77.83 | 7.7564 | 0.7787 | 0.2401 |
| S2/A2 | 91.30 | 49.6 | 54.85 | 2.38 | 38.33 | 0.9985 | 0.2335 | 79.45 | 7.9244 | 0.795 | 0.2401 |
| S2/A3 | 91.23 | 48.72 | 43.98 | 2.46 | 39.43 | 0.9985 | 0.2351 | 70.45 | 7.0238 | 0.7047 | 0.2401 |
| S3/A1 | 91.05 | 45.96 | 74.09 | 2.65 | 42.86 | 0.9991 | 0.0479 | 83.59 | 8.3386 | 0.8366 | 0.2401 |
| S3/A2 | 91.30 | 49.41 | 74.84 | 2.38 | 38.57 | 0.9986 | 0.048 | 84.49 | 8.4287 | 0.8456 | 0.2401 |
| S3/A3 | 91.22 | 48.53 | 67.48 | 2.47 | 39.66 | 0.9986 | 0.0479 | 76.21 | 7.6001 | 0.7625 | 0.2401 |
| S4/A1 | 194.6 | 119.52 | 36.21 | 5.48 | 53.84 | 0.9963 | 1.467 | 159.55 | 15.9385 | 1.5991 | 1.579 |
| S4/A2 | 197.2 | 132.12 | 36.58 | 4.23 | 48.97 | 0.9944 | 1.4942 | 152.71 | 15.2542 | 1.5305 | 1.579 |
| S4/A3 | 196.9 | 119.34 | 32.985 | 4.33 | 53.9 | 0.9945 | 1.4922 | 117.25 | 11.7065 | 1.1745 | 1.579 |
| S5/A1 | 194.5 | 118.67 | 74.02 | 5.54 | 54.16 | 0.9967 | 0.1022 | 170.71 | 17.0554 | 1.7112 | 1.579 |
| S5/A2 | 197.1 | 126.02 | 70.74 | 4.26 | 51.32 | 0.9946 | 0.1036 | 164.95 | 16.479 | 1.6533 | 1.579 |
| S5/A3 | 196.9 | 119.01 | 53.39 | 4.36 | 54.03 | 0.9946 | 0.1035 | 124.09 | 12.3908 | 1.2432 | 1.579 |
| S#: | (c) Environment Parameters Evaluation (EPE) | (d) Social Parameters Evaluation (SPE) | ||||
|---|---|---|---|---|---|---|
| C5/S1–S5/ Alt (No.) | CO2 (kg) | Land Use (km2) | Water Use (gal) | Political Acceptance | Life Quality | Social Awareness |
| S1/A1 | 2373.872 | 0.010445 | 343.3893 | 163.0363 | 407.5907 | 951.0449 |
| S1/A2 | 2408.276 | 0.085482 | 362.4077 | 166.2462 | 415.6154 | 969.7692 |
| S1/A3 | 2276.807 | 0.252549 | 290.5601 | 154.0572 | 385.143 | 898.6669 |
| S2/A1 | 3622.314 | 0.013851 | 455.387 | 244.6629 | 611.6572 | 1427.2 |
| S2/A2 | 3639.779 | 0.082688 | 464.8962 | 246.2855 | 615.7137 | 1436.665 |
| S2/A3 | 3543.222 | 0.27918 | 412.0671 | 237.3341 | 593.3352 | 1384.449 |
| S3/A1 | 3684.07 | 0.014882 | 489.1976 | 250.397 | 625.9924 | 1460.649 |
| S3/A2 | 3693.833 | 0.081873 | 494.4805 | 251.3037 | 628.2593 | 1465.938 |
| S3/A3 | 3604.998 | 0.284036 | 445.8777 | 243.0696 | 607.6739 | 1417.906 |
| S4/A1 | 6527.118 | 0.028445 | 935.0754 | 447.7333 | 1119.333 | 2611.778 |
| S4/A2 | 6454.877 | 0.077522 | 894.9252 | 440.9928 | 1102.482 | 2572.458 |
| S4/A3 | 6074.484 | 0.241736 | 686.7785 | 405.6903 | 1014.226 | 2366.526 |
| S5/A1 | 6646.757 | 0.030438 | 1000.583 | 458.8423 | 1147.106 | 2676.58 |
| S5/A2 | 6586.13 | 0.07826 | 966.7728 | 453.1788 | 1132.947 | 2643.543 |
| S5/A3 | 6147.817 | 0.236849 | 726.9286 | 412.4989 | 1031.247 | 2406.244 |
| C (#.)/ Alt (No.) | C5/S1 (NL) (UDS) | C5/S2 (LG1) (UDS) | C5/S3 (OLG1) (UDS) | C5/S4 (LG2) (UDS) | C5/S5 (OLG2) (UDS) |
|---|---|---|---|---|---|
| C5/A1 | 23(1) | 24(1) | 27(1) | 24(1) | 24(1) |
| C5/A2 | 14(3) | 14(3) | 14(2) | 14(3) | 14(3) |
| C5/A3 | 17(2) | 16(2) | 13(3) | 16(2) | 16(2) |
| Case (No.)/Alt. (No). | DG Size (KVA) @ Bus Loc. NL/LG1 | DG Size (KVA) @ Bus Loc. OLG1/LG2 | DG Size (KVA) @ Bus Loc. OLG2 |
|---|---|---|---|
| C6/A1 | S1: 540 + j262 @ 05 | S1: 558 + j270 @ 05 | S1: 630 + j305 @ 05 |
| S2: 459 + j222 @ 20 | S2: 990 + j480 @ 22 | S2: 1350 + j654 @ 22 | |
| S3: 783 + j379 @ 40 | S3: 1008 + j448 @ 44 | S3: 1620 + j785 @ 44 | |
| S4: 729 + j353 @ 52 | S4: 1215 + j589 @ 57 | S4: 4293 + j2079 @ 57 | |
| S5: 414 + j201 @ 62 | S5: 414 + j201 @ 70 | S5: 630 + j305 @ 70 | |
| C6/A2 | S1: 270 + j131 @ 05 | S1: 270 + j131 @ 05 | S1: 315 + j153 @ 05 |
| S2: 630 + j305 @ 14 | S2: 792 + j384 @ 14 | S2: 810 + j392 @ 14 | |
| S3: 477 + j231 @ 17 | S3: 1080 + j523 @ 18 | S3: 1845 + j894 @ 18 | |
| S4: 855 + j414 @ 38 | S4: 1080 + j523 @ 42 | S4: 2295 + j1112 @ 42 | |
| S5: 855 + j414 @ 43 | S5: 990 + j480 @ 47 | S5: 2970 + j1439 @ 47 | |
| C6/A3 | S1: 360 + j174 @ 05 | S1: 423 + j205 @ 05 | S1: 468 + j227 @ 05 |
| S2: 270 + j131 @ 17 | S2: 630 + j305 @ 18 | S2: 774 + j375 @ 18 | |
| S3: 585 + j283 @ 38 | S3: 945 + j458 @ 42 | S3: 1620 + j785 @ 42 | |
| S4: 630 + j305 @ 42 | S4: 810 + j393 @ 46 | S4: 1395 + j676 @ 46 | |
| S5: 630 + j305 @ 62 | S5: 990 + j480 @ 70 | S5: 1935 + j937 @70 |
| S#: | (a) Technical Parameters Evaluation (TPE) | (b) Cost-Economics Parameters Evaluation (CPE) | |||||||||
|---|---|---|---|---|---|---|---|---|---|---|---|
| C6/S1–S5/ Alt (No.) | PLoss (KW) | QLoss (KVAR) | DGPP (%) | PLM (%) | QLM (%) | VMin (P.U) | PLC (M- USD$) | CPDG (USD/ MWh) | CQDG (USD/ MVArh) | AIC (M- USD$) | PLS (M- USD$) |
| S1/A1 | 59.62 | 21.27 | 74.046 | 1.65 | 41.06 | 0.9993 | 0.0313 | 58.75 | 5.8477 | 0.5712 | 0.000526 |
| S1/A2 | 59.68 | 36.09 | 78.13 | 1.55 | 38.4 | 0.9993 | 0.0314 | 61.99 | 6.1775 | 0.6028 | 0.000494 |
| S1/A3 | 59.65 | 21.79 | 62.643 | 1.6 | 39.62 | 0.9993 | 0.0314 | 49.75 | 4.9467 | 0.4833 | 0.00051 |
| S2/A1 | 91.09 | 48.57 | 51.975 | 2.61 | 39.61 | 0.999 | 0.2348 | 77.83 | 7.7564 | 0.7575 | 0.2401 |
| S2/A2 | 91.3 | 49.6 | 54.842 | 2.38 | 38.33 | 0.9985 | 0.2335 | 79.45 | 7.9244 | 0.7733 | 0.2401 |
| S2/A3 | 91.23 | 48.72 | 43.97 | 2.46 | 39.43 | 0.9985 | 0.2351 | 70.45 | 7.0238 | 0.6854 | 0.2401 |
| S3/A1 | 91.05 | 45.96 | 74.1 | 2.65 | 42.86 | 0.9991 | 0.0479 | 83.59 | 8.3386 | 0.6091 | 0.2401 |
| S3/A2 | 91.3 | 49.41 | 74.85 | 2.38 | 38.57 | 0.9986 | 0.048 | 84.49 | 8.4287 | 0.6156 | 0.2401 |
| S3/A3 | 91.22 | 48.53 | 67.5 | 2.47 | 39.66 | 0.9986 | 0.0479 | 76.21 | 7.6001 | 0.5551 | 0.2401 |
| S4/A1 | 194.58 | 119.52 | 36.215 | 5.48 | 53.84 | 0.9963 | 1.467 | 159.55 | 15.9385 | 1.1642 | 1.579 |
| S4/A2 | 197.16 | 132.12 | 36.584 | 4.23 | 48.97 | 0.9944 | 1.4942 | 152.71 | 15.2542 | 1.1142 | 1.579 |
| S4/A3 | 196.95 | 119.34 | 33.0 | 4.33 | 53.9 | 0.9945 | 1.4922 | 117.25 | 11.7065 | 0.8551 | 1.579 |
| S5/A1 | 194.47 | 118.67 | 74.02 | 5.54 | 54.16 | 0.9967 | 0.1022 | 170.71 | 17.0554 | 0.8272 | 1.579 |
| S5/A2 | 197.1 | 126.02 | 71.53 | 4.26 | 51.32 | 0.9946 | 0.1036 | 164.95 | 16.479 | 0.7992 | 1.579 |
| S5/A3 | 196.9 | 119.01 | 53.78 | 4.36 | 54.03 | 0.9946 | 0.1035 | 124.09 | 12.3908 | 0.6009 | 1.579 |
| S#: | (c) Environment Parameters Evaluation (EPE) | (d) Social Parameters Evaluation (SPE) | ||||
|---|---|---|---|---|---|---|
| C6/S1–S5/ Alt (No.) | CO2 (kg) | Land Use (km2) | Water Use (gal) | Political Acceptance | Life Quality | Social Awareness |
| S1/A1 | 472.6215 | 0.02321 | 75.7249 | 515.4674 | 466.1142 | 356.4402 |
| S1/A2 | 401.726 | 0.18996 | 79.9189 | 452.9248 | 409.5596 | 313.1927 |
| S1/A3 | 668.057 | 0.56122 | 64.07492 | 688.7316 | 622.7892 | 476.2505 |
| S2/A1 | 1100.964 | 0.03078 | 100.4229 | 1129.332 | 1021.205 | 780.9211 |
| S2/A2 | 1065.779 | 0.18375 | 102.5199 | 1098.374 | 993.2102 | 759.5137 |
| S2/A3 | 1261.722 | 0.6204 | 90.86988 | 1272.019 | 1150.23 | 879.5877 |
| S3/A1 | 975.52 | 0.03307 | 107.8789 | 1018.426 | 920.9171 | 704.2308 |
| S3/A2 | 956.033 | 0.18194 | 109.0439 | 1001.343 | 905.47 | 692.4182 |
| S3/A3 | 1136.298 | 0.63119 | 98.32588 | 1161.139 | 1049.966 | 802.9155 |
| S4/A1 | 1349.868 | 0.06321 | 206.2047 | 1462.768 | 1322.716 | 1011.488 |
| S4/A2 | 1499.927 | 0.17227 | 197.3507 | 1595.603 | 1442.833 | 1103.343 |
| S4/A3 | 2271.984 | 0.53719 | 151.4498 | 2278.533 | 2060.375 | 1575.581 |
| S5/A1 | 1106.807 | 0.06764 | 220.6507 | 1247.874 | 1128.397 | 862.8915 |
| S5/A2 | 1233.38 | 0.17391 | 213.1947 | 1359.943 | 1229.736 | 940.3863 |
| S5/A3 | 2123.017 | 0.52633 | 160.3038 | 2146.816 | 1941.27 | 1484.501 |
| C (#.)/ Alt (No.) | C6/S1 (NL) (UDS) | C6/S2 (LG1) (UDS) | C6/S3 (OLG1) (UDS) | C6/S4 (LG2) (UDS) | C6/S5 (OLG2) (UDS) |
|---|---|---|---|---|---|
| C6/A1 | 22(1) | 24(1) | 24(1) | 22(1) | 22(1) |
| C6/A2 | 11(3) | 13(3) | 13(3) | 12(3) | 11(3) |
| C6/A3 | 21(2) | 17(2) | 17(2) | 20(2) | 21(2) |
| Performance Indicators | [46] | [46] | [47] | [41] | [P] |
|---|---|---|---|---|---|
| DG Size (KVA) @DG Site (Bus) | 773 @ 14 378 @ 25 847 @ 30 | 700 @ 15 430 @ 18 870 @ 28 | 2074.56 @ 6 615.25 @15 | 1957 @ 30 500 @ 25 760 @ 8 | DG1: 689.39 @ 15 DG2: 1602 @ 30 DG3: 708.28 @ 8 |
| PLoss (KW) | 28.83 | 39.76 | 65.8435 | 18.870 | 17.393 |
| QLoss (KVAR) | - | - | 51.94 | 13.327 | 11.403 |
| PLM (%) | 86.33 | 81.15 | 68.8 | 91.06 | 91.307 |
| QLM (%) | - | - | 63.7 | 90.68 | 91.860 |
| DG Capacity (KVA) | 1998 | 2000 | 2689.81 | 3217 | 2999.67 |
| DGPP (%) | 45.73 | 45.77 | 61.56 | 73.63 | 68.658 |
| VMin (P.U) | 0.9756 | 0.9796 | 0.9757 | 0.9857 | 0.9915 |
| PLC (Million-$) | - | - | 0.03461 | 0.00992 | 0.0091 |
| PLS (Million-$) | - | - | 0.07629 | 0.1010 | 0.1018 |
| CPDG (USD/MWh) | - | - | - | 58.156 | 54.244 |
| CQDG (USD/MVArh) | - | - | - | 5.7938 | 5.4023 |
| AIC (Million-$) | - | - | - | 0.5813 | 0.5420 |
| Performance Indicators | [48] | [49] | [50] | [40] | [P] |
|---|---|---|---|---|---|
| DG (KW) @ Bus No. D-STATCOM (KVAR) @ Bus No. | 1316 @ 9 740 @ 10 | 2491 @ 6 1230 @30 | 750 @ 14 420 @ 14 | 620.5 @ 15 300 @ 15 | 620 @ 15 300.5 @ 15 |
| 1100 @ 24 460 @ 24 | 1442 @ 30 698.3 @ 30 | 1442 @ 30 698 @ 30 | |||
| 1000 @ 8 970 @ 8 | 637.5 @ 7 308.73 @ 7 | 637.5 @ 8 308.8 @ 8 | |||
| PLoss (KW) | 48.73 | 58 | 15.07 | 19.40 | 19.268 |
| QLoss (KVAR) | - | - | - | 11.09 | 11.358 |
| PLM (%) | 76.9 | 72.51 | 92.56 | 90.63 | 90.69 |
| QLM (%) | - | - | - | 92.09 | 91.90 |
| DG Capacity (KW) | 1316 | 2491 | 2460 | 2700 | 2700 |
| D-STATCOM Capacity (KVAR) | 740 | 1230 | 1600 | 1307.03 | 1307.30 |
| DGPP (%) | 34.56 | 67 | 67.2 | 68.651 | 68.651 |
| VMin (P.U) | - | - | 0.9584 | 0.9900 | 0.9913 |
| PLC (Million-$) | - | - | - | 0.0102 | 0.0101 |
| PLS (Million-$) | - | - | - | 0.1007 | 0.1008 |
| CPDG (USD/MWh) | - | 50.1 | - | 54.25 | 54.25 |
| CQDG (USD/MVArh) | - | 5.2 | - | 5.3593 | 5.3713 |
| AIC +ACD (Million-$) | - | - | - | 0.52708 | 0.5050 |
Publisher’s Note: MDPI stays neutral with regard to jurisdictional claims in published maps and institutional affiliations. |
© 2021 by the authors. Licensee MDPI, Basel, Switzerland. This article is an open access article distributed under the terms and conditions of the Creative Commons Attribution (CC BY) license (https://creativecommons.org/licenses/by/4.0/).
Share and Cite
Kazmi, S.A.A.; Ameer Khan, U.; Ahmad, W.; Hassan, M.; Ibupoto, F.A.; Bukhari, S.B.A.; Ali, S.; Malik, M.M.; Shin, D.R. Multiple (TEES)-Criteria-Based Sustainable Planning Approach for Mesh-Configured Distribution Mechanisms across Multiple Load Growth Horizons. Energies 2021, 14, 3128. https://doi.org/10.3390/en14113128
Kazmi SAA, Ameer Khan U, Ahmad W, Hassan M, Ibupoto FA, Bukhari SBA, Ali S, Malik MM, Shin DR. Multiple (TEES)-Criteria-Based Sustainable Planning Approach for Mesh-Configured Distribution Mechanisms across Multiple Load Growth Horizons. Energies. 2021; 14(11):3128. https://doi.org/10.3390/en14113128
Chicago/Turabian StyleKazmi, Syed Ali Abbas, Usama Ameer Khan, Waleed Ahmad, Muhammad Hassan, Fahim Ahmed Ibupoto, Syed Basit Ali Bukhari, Sajid Ali, M. Mahad Malik, and Dong Ryeol Shin. 2021. "Multiple (TEES)-Criteria-Based Sustainable Planning Approach for Mesh-Configured Distribution Mechanisms across Multiple Load Growth Horizons" Energies 14, no. 11: 3128. https://doi.org/10.3390/en14113128
APA StyleKazmi, S. A. A., Ameer Khan, U., Ahmad, W., Hassan, M., Ibupoto, F. A., Bukhari, S. B. A., Ali, S., Malik, M. M., & Shin, D. R. (2021). Multiple (TEES)-Criteria-Based Sustainable Planning Approach for Mesh-Configured Distribution Mechanisms across Multiple Load Growth Horizons. Energies, 14(11), 3128. https://doi.org/10.3390/en14113128

