Abstract
Since the increases in electricity demand, environmental awareness, and power reliability requirements, solutions of single-objective optimal power flow (OPF) and multi-objective OPF (MOOPF) (two or three objectives) problems are inadequate for modern power system management and operation. Solutions to the many-objective OPF (more than three objectives) problems are necessary to meet modern power-system requirements, and an efficient optimization algorithm is needed to solve the problems. This paper presents a many-objective marine predators algorithm (MaMPA) for solving single-objective OPF (SOOPF), multi-objective OPF (MOOPF), and many-objective OPF (MaOPF) problems as this algorithm has been widely used to solve other different problems with many successes, except for MaOPF problems. The marine predators algorithm (MPA) itself cannot solve multi- or many-objective optimization problems, so the non-dominated sorting, crowding mechanism, and leader mechanism are applied to the MPA in this work. The considered objective functions include cost, emission, transmission loss, and voltage stability index (VSI), and the IEEE 30- and 118-bus systems are tested to evaluate the algorithm performance. The results of the SOOPF problem provided by MaMPA are found to be better than various algorithms in the literature where the provided cost of MaMPA is more than that of the compared algorithms for more than 1000 USD/h in the IEEE 118-bus system. The statistical results of MaMPA are investigated and express very high consistency with a very low standard deviation. The Pareto fronts and best-compromised solutions generated by MaMPA for MOOPF and MaOPF problems are compared with various algorithms based on the hypervolume indicator and show superiority over the compared algorithms, especially in the large system. The best-compromised solution of MaMPA for the MaOPF problem is found to be greater than the compared algorithms around 4.30 to 85.23% for the considered objectives in the IEEE 118-bus system.
1. Introduction
The optimal power flow (OPF) problem has played a major role in developing power system management and operation in the competitive power market [1,2]. The OPF problem is a large-scale, static, nonlinear optimization problem [3] aiming to optimize focused objective functions while maintaining several constraints. With the increase in fuel costs, mainly causing the higher generation costs, the fuel cost is frequently set as the objective function in thermal plants. Moreover, the development of many technologies in recent years causes a rise in power demand eventually resulting in higher generation costs and transmission line loss. So, transmission line loss becomes another important objective function to be minimized in modern power systems [4]. Moreover, the power generation in thermal plants emits emissions into the atmosphere causing an increase in pollution and global warming [5]. Environmental awareness has been increased, and emissions have been chosen as part of the objective function in the OPF problem [6,7,8]. In [6], a modified shuffle frog-leaping algorithm (MSFLA) was presented to solve the OPF problem considering economical and emission issues. The OPF problem was solved by hybrid particle-swarm optimization and a shuffle frog-leaping algorithm (PSO-SFLA) where the economic issues involving the prohibited zones, valve point effect and multi-fuel type of generation units, and emission problems were considered [7]. In [8], an improved particle-swarm optimization (IPSO) was introduced to solve the OPF problem considering cost, loss, voltage stability, and emission impacts as the objectives. In addition to the cost, loss, and environmental awareness, power blackouts often happen in many countries, such as North America and Europe [9], southern Sweden and eastern Denmark [10], and Italy [11,12], resulting in wide damages to power companies and people. One of the main causes of power blackouts is voltage instability consequently leading to voltage collapse generally occurring when the power demand significantly rises. Hence, voltage stability requires to be enhanced to improve power system reliability. One solution to enhance system voltage stability is to employ voltage stability indices (VSIs). VSIs are indicators applied to observe the proximity of power systems to voltage collapse. The values of VSIs are normally between 0 representing a no-load condition and 1 indicating a voltage collapse. System voltage stability can thus be enhanced if a VSI is used as the objective function to be minimized. From the aforementioned problems, four objectives including fuel cost, emission, transmission line loss, and VSI are considered as part of the objective functions in the OPF problem.
Solving the OPF problem is a challenging task that has attracted many researchers in the past decades. Various traditional optimization methods including quadratic programming [13], the interior point method [14], and nonlinear programming [15] have been introduced and applied to solve the OPF problem; however, with the deficient performance, these methods provided locally optimal solutions and consumed a large amount of effort and time. Metaheuristic algorithms are one of the methods which have been introduced to deal with these problems. In the beginning, most of the metaheuristic algorithms were proposed to solve single-objective optimization problems, including single-objective OPF (SOOPF) problems considering only one objective function at a time. Examples of these algorithms include evolutionary programming (EP) [16], ant colony optimization (ACO) [17], stochastic genetic algorithm (SGA) [18], grasshopper optimization algorithm (GOA) [19], and particle swarm optimization (PSO) [19]. With the requirement for power system improvements to satisfy electricity consumers in more than one aspect, the problem becomes multi-objective OPF (MOOPF) problems which consider two or three objective functions. Over the past few decades, to solve multi-objective problems, various methods consisting of indicator-based methods [20,21], decomposition-based methods [22,23,24], and Pareto-dominance-based methods [25,26] have been proposed. However, these algorithms consider all decision variables at a time resulting in performance deterioration when the number of decision variables increases. In the past few years, many metaheuristic algorithms have been introduced to overcome the problems and successfully solve MOOPF problems. Some of the algorithms are the slime mould algorithm (SMA) [27], fuzzy adaptive hybrid configuration oriented to a joint self-adaptive PSO and differential evolution algorithm (FAHSPSO-DE) [28], Harris hawks’ optimization (HHO) [29], hybrid firefly-Jaya algorithm [30], and modified pigeon-inspired optimization algorithm (MPIO) [31]. Recently, due to the continuous rise in electricity demand, environmental consciousness, and power security requirements, solving SOOPF and MOOPF problems are insufficient for modern power system management and operation. The problem then develops into many-objective OPF (MaOPF) problems in which more than three objective functions are simultaneously considered as part of the objective functions. MaOPF problems are more complicated than MOOPF problems, so a high-performance algorithm is needed to provide efficient solutions.
In many-objective optimization problems, the optimal tradeoffs between each conflict objective are called Pareto optimal solutions or Pareto fronts [32]. Various algorithms such as the improved competitive PSO (ICPSO) [33], weight-based ensemble machine learning algorithm (WBELA) [34], and kriging-assisted two-archive algorithm (KTA2) [35] have been introduced to solve many-objective optimization problems in different fields in the last few years. However, with the complication of the many-objective optimization problems including MaOPF problems, it is difficult to find high-quality Pareto optimal solutions providing great values in all objectives. So, only a few algorithms comprising the multi-objective evolutionary algorithm with many-stage dynamical resource allocation strategy (MOEA/D-MRA) [36], many-objective gradient-based optimizer (MaOGBO) [37], improved non-dominated sorting genetic algorithm III (I-NSGA-III) [38], and knee point-driven evolutionary algorithm (KnEA) [39] have been introduced to solve MaOPF problems.
Recently, several efficient metaheuristic algorithms have been proposed to successfully solve various optimization problems [40,41,42,43,44]. In [40], the African vultures’ optimization algorithm (AVOA) was proposed to solve benchmark functions and engineering problems. The Arithmetic optimization algorithm (AOA) [41] was introduced to solve welded beam design, tension/compression spring design, and some more mechanical problems. In [42], the artificial gorilla troops’ optimizer (GTO) was presented to solve benchmark functions and engineering problems. The artificial hummingbird algorithm (AHA) [43] was proposed to solve numerical test functions and challenging engineering design cases. In [44], the marine predators algorithm (MPA) was introduced to solve test functions, engineering benchmarks, and real-world engineering design problems. However, most of them have never been investigated in MaOPF problems. MPA is a well-proposed metaheuristic method inspired by predators in the ocean [44]. Many optimization problems in several areas, such as forecasting confirmed cases during the COVID-19 pandemic [45], feature selection problems [46], parameter estimation of photovoltaic models [47], and parameters’ identification of triple-diode photovoltaic models [48] have been efficiently solved by MPA. However, MPA has been rarely used to solve OPF problems [49,50]. Although the multi-objective optimization version of MPA has been proposed [51,52], MPA has never been used to solve MOOPF and MaOPF problems. So, this work proposes many-objective MPA (MaMPA) and evaluates the effectiveness of the MaMPA in solving SOOPF, MOOPF, and MaOPF problems. The MPA itself cannot solve multi- or many-objective optimization problems, so the non-dominated sorting, crowding mechanism, and leader mechanism are applied to MPA. Two test systems including IEEE 30-, and 118-bus systems are used in the simulation process. Four objectives, which are the following: fuel costs; emissions; transmission losses; and VSI are selected as the objective functions. The results from many other algorithms in the literature are used to compare the simulation results of the MaMPA, and the statistical results of MaMPA are investigated.
The main contributions of this work are listed below.
- The MaMPA is proposed to solve SOOPF, MOOPF, and MaOPF problems;
- The Pareto dominance concept is used to find Pareto fronts for MOOPF and MaOPF problems, the non-dominated sorting and crowding mechanism are used to organize the full repository, the leader mechanism is used to help calculate the equations of MPA, and the fuzzy decision method is applied to find the best-compromised solution for the MaOPF problems. The Pareto fronts are compared with those of PSO, PESA-II, SPEA2, and SSA based on the hypervolume indicator;
- The performance comparison of the proposed algorithm with other algorithms introduced in the literature is presented;
- The statistical results of the MaMPA are investigated.
The remainder of the paper is organized as follows. Section 2 introduces the MaOPF problem including objective functions and constraints. Section 3 presents the MPA formulations and implementation of MPA to solve the MaOPF problem. Section 4 provides the simulation results and comprehensive discussions. Finally, Section 5 concludes the work of the paper.
2. Many-Objective Optimal Power Flow (MaOPF) Problem
Since various issues including the economy, environment, and reliability are very important in modern power systems, the OPF problem turns into the MaOPF problem which is one of the many-objective optimization problems considering more than three objective functions. The many-objective optimization problem for minimization problem can be formulated as provided below:
subject to:
where f is a vector of the objective functions to be minimized; g(x,u) and h(x,u) are the equality and inequality constraints, respectively; Nobj is the number of objective functions which is more than three for the many-objective problems; and x and u are vectors of state and control variables, respectively. For the OPF problem, the vector of state variables, x, includes slack-bus active power, load-bus voltages, generator-bus reactive powers, and complex power flows, and the vector of control variables comprises generator-bus active powers except for the slack bus, generator-bus voltages, transformer-tap ratios, and reactive powers of shunt VAR compensators.
Since many objective functions are considered at the same time where each objective conflicts with each other, the number of the obtained solutions which are a tradeoff between each objective is uncountable. These are the Pareto fronts which will be depicted later. In this section, the objective functions and constraints considered in this work are presented in the following subsections.
2.1. Objective Functions
This study considers four objective functions including fuel cost, emission, transmission loss, and VSI to be minimized to improve the power system operation performance.
2.1.1. Fuel Cost
To reduce the system operation cost, the fuel cost function is considered to be minimized which is formulated as given below:
where f1 is the fuel cost function; Ng is the number of generators; Pgi is the active power of the ith generating unit; and ai, bi, and ci are the fuel cost coefficients.
2.1.2. Emissions
The amount of nitrogen oxides (NOx) and sulfur oxides (SOx) released into the atmosphere from the power generations can be expressed by the emission function which is mathematically calculated as follows:
where f2 is the emission function; and γi, βi, αi, ζi, and λi are the emission coefficients.
2.1.3. Transmission Losses
Transmission loss reduction can reduce the amount of power generation resulting in a decrease in system costs. The transmission loss can be computed as expressed below:
where f3 is the transmission loss function; Nbr is the number of branches; gk is the conductance of branch k; Vi and Vj are the voltage magnitude of buses i and j; and θij is the voltage phase angle difference between two buses.
2.1.4. Voltage Stability Index
To enhance the system reliability, the voltage stability index (VSI) is improved to verify system stability and prevent the system from voltage collapse. The L-index is one of the voltage stability indices used to observe the voltage collapse proximity. The value of the L-index is between 0, indicating no-load condition, and 1, expressing voltage collapse. So, if the L-index value is minimized, the voltage stability of the system is enhanced. The L-index can be computed as the following equation:
where αL is the set of load buses; and the values of Fji can be received from the matrix FLG as follows:
To find the admittance matrix, consider a system consisting of N buses and Ng generators. The network equation between voltage and current is found as presented below:
where IL, IG, and VL, VG are the currents and voltages at the load buses and generator buses.
Thus, the maximum L-index value from all load buses is selected as the objective function to be minimized as the following equation:
where f4 is the maximum L-index value of all load buses; and Lj can be computed by (7).
2.2. Constraints
The constraints are classified into the equality and inequality constraints described as follows:
2.2.1. Equality Constraints
In this work, the active and reactive power balances presented in the equations below are the equality constraints:
where Qgi is the reactive power of the ith generator; Pdi and Qdi are active and reactive power demands at the ith bus; Nb is the number of buses; and Gij and Bij are the transfer conductance and susceptance, respectively, between buses i and j
2.2.2. Inequality Constraints
The inequality constraints are defined to ensure system security. The equations of the inequality constraints are provided as shown below:
where the subscripts min and max express the minimum and maximum values; Vg is the voltage of generators; Qc is the shunt compensation capacitor; T is the transformer tap ratio; Sbr is the branch complex power flow; and Nc, Nt, and NL are the number of shunt compensation capacitors, transformer tap ratios, and load buses, respectively.
2.2.3. Constraint Handling
To satisfy the constraints of the state variables, the penalty function method is adopted to penalize the objective value when a state variable breaks the constraints. So, the penalized objective function is mathematically modeled as the provided equation:
where f(x,u) is an objective function for one objective or a vector of the objective functions for more than one objective as described in Equation (1); F(x,u) is the penalized objective function for one objective or a penalized vector of the objective functions for more than one objective; KP, KQ, KV, and KS are penalty factors; and the superscript lim is the variable limits imposed as expressed below:
where xmax and xmin are the maximum and minimum limits of the state variables.
3. Many-Objective Marine Predators Algorithm
The marine predators algorithm (MPA) is inspired by the foraging behavior of predators in the ocean, as well as the interaction between predator and prey [44]. The predators adopt the foraging tactics called Brownian and Lévy motions to improve their location and movement in searching for the prey. So, this section presents the Brownian and Lévy motions and their adaptation to the formulation of MPA. Then, the implementation of MPA for solving the MaOPF problem is introduced.
3.1. Brownian Motion
Brownian motion is a stochastic process whose step size is determined by a probability function specified by a normal distribution with zero mean () and unit variance (). The motion’s Probably Density Function (PDF) at point x can be expressed below [53]:
where x is a considered point.
3.2. Lévy Motion
Lévy motion or Lévy flight is one type of random walk. The random numbers generated based on the Lévy distribution can be found in the following equation [54]:
where Levy() is a random number based on Lévy distribution for an arbitrary value of index distribution () ranging in 0.3 and 1.99; and x and y are both normal distribution variables that have standard deviations and expressed as follows:
where can be computed as provided below:
where is Gamma function; and .
3.3. Marine Predators Algorithm Formulation
The MPA adopts both Brownian and Lévy motions to balance the exploration and exploitation phases, so an efficient feasible solution can be obtained.
Initially, the solution is randomly uniformly generated within the limits of the provided equation:
where X0 is the initially generated position; Xmin and Xmax are the minimum and maximum limits of the variables; and rand is a randomly uniformly generated vector between 0 and 1.
The objective function is then applied to each dispersed solution, and the greatest solution with the best objective value is adopted as the top predator in the optimization process. According to the survival of the fittest theorem, the top predator is used to build a matrix called Elite which is expressed as follows:
where XT is the top predator vector duplicated n times to build the Elite matrix; n is the number of searching populations; and d is the number of dimensions of the considered variables. In the searching process, predator and prey are both in the searching population. This is because while the predator is hunting for its prey, the prey is also hunting for its food. If the top predator is replaced by a superior predator, the Elite will be updated at the end of each iteration.
In each iteration, the positions of the predators are updated according to the Prey matrix which has the same dimension as Elite. The Prey is firstly initialized, and the best one is considered as the predator building up the Elite matrix. The Prey matrix can be written as the following equation:
where X represents each prey in each dimension.
3.3.1. MPA Scenarios
In the optimization process, the MPA consists of three primary phases, each of which considers a particular velocity ratio while simulating the whole life cycle of a predator and prey. The particular iteration period is defined for each phase, and the movement of a predator and prey can be mathematically formulated as described below.
Phase A: In the first phase, a predator is moving faster than the prey or in a high ratio of velocity in the initial iterations, normally called the exploration phase. The prey begins to explore the search space by employing the Brownian approach to locate potential areas that may contain a feasible solution. So, the prey’s position is mathematically updated as the given equations:
If Iteration < maximum_iteration:
where is a vector of numbers randomly generated based on the normal distribution presenting the Brownian motion; is the entry-wise multiplication; P is a constant number set to 0.5; and is a vector of numbers randomly uniformly generated between 0 and 1;
Phase B: This phase occurs in the middle of the process when predator and prey have the same movement or are in unit velocity ratio because both are searching for their prey. In this phase, the optimization process is changing from exploration to exploitation. So, half of the population (prey) is assigned for exploitation and the other half (predator) is imposed to explore the search space. To mathematically formulate this phase, the prey adopts the Lévy motion for exploration, and the predator applies the Brownian motion for exploitation as in the following equations:
If maximum_iteration < Iteration < maximum_iteration
For the first half of the population (prey):
where in (31) is a vector of randomly generated numbers based on Lévy motion. The movement of prey is simulated by the multiplication of and Prey. So, the step size added to the position of prey mimics the movement of prey in Lévy motion for exploitation.
For the other half of the population (predator):
where the movement of the predator is simulated by the multiplication of and Elite in Brownian motion; and the position of prey is updated by considering the predator movement in Brownian motion. CF is an adaptive parameter adopted to control the step size, and it can be calculated as follows:
where Iter is the current iteration; and Max_iter is the maximum iteration number;
Phase C: The last phase happens when the predator is going faster than the prey in a low-velocity ratio. This situation occurs towards the end of the optimization process where the exploitation is mostly operated. The best motion for the predator in a low-velocity ratio (v = 0.1) is Lévy which is formulated as given below:
If Iteration > maximum_iteration
by multiplying and Elite, the motion of the predator is simulated in Lévy motion. The step size is then used to simulate the predator motion to help update the prey position by adding to the Elite position as in (34).
3.3.2. Effect of Eddy Formation and FADs
Environmental factors such as eddy formation, or the impact of Fish Aggregating Devices (FADs) are other factors that cause behavioral changes in marine predators. In [55], it was found that sharks spend more than 80% of their time around FADs, and the remaining 20% of their time will be spent making larger jumps in various dimensions, most likely in search of a different prey distribution. The local optima in the optimization process can be represented by the FADs when trapping in this area, and the larger jumps in various dimensions help avoid trapping in the local optima. So, the FADs’ effect can be formulated as follows in the provided equation:
where FADs = 0.2 represent the impact of FADs on the optimization process; U is a binary vector with arrays consisting of 0 and 1; where the binary vector is randomly generated between 0 and 1, and the array is changed to 0 if the array is less than FADs and 1 if the array is more than FADs; r is the uniformly randomly generated number between 0 and 1; Xmin and Xmax are the minimum and maximum limits; and r1 and r2 represent random indexes of the prey matrix.
3.3.3. Marine Memory Saving
One of the prominent points of MPA is that marine predators can well remember where they were successfully foraging which is simulated by marine memory saving. After updating the Prey and considering the FADs effect, this matrix is computed for fitness to update the Elite. Each solution in the current iteration is compared to its counterpart in the previous iteration, and if the current one is better, it replaces the previous one. With each iteration, this method increases the solution quality and represents predators returning to prey-rich areas after successful foraging.
3.4. Many-Objective Marine Predators Algorithm (MaMPA)
The MPA itself cannot solve multi- or many-objective optimization problems, but it can only solve the single-objective optimization problem. To solve the MaOPF problem, where four unrelated objective functions are considered in this work and the provided solutions are a trade-off between each objective, the Pareto dominance method is adopted. This method aims to find the trade-off which is a non-dominated solution and keep it in the repository traditionally called Pareto optimal fronts. The Pareto dominance method can be formulated as follows [8]:
where the vector X1 dominates X2 when both conditions are satisfied; and M is the number of considered objective functions.
Since the number of non-dominated solutions is uncountable and the repository has a limited size, the non-dominated sorting and crowding mechanisms are also used in this work to organize the full repository to help the algorithm find the solutions with diversity in the limited size of the repository [56]. In addition, in the optimization process of the traditional MPA, the top predator (referred to as the best solution) is found in each iteration by simply comparing each prey from each iteration with the top predator from the previous iteration, and the top predator is also used to build the Elite matrix, as in (28). So, in this work, to find the top predator in the MOOPF and MaOPF problems where the number of the non-dominated solutions is uncountable, the leader mechanism is adopted using the roulette wheel and adaptive grid operators to provide the top predator in each iteration to be able to build the Elite matrix in (28).
With more than three dimensions of objectives in the MaOPF problems, the graph of Pareto fronts faces difficulty in being appropriately generated. Instead, a best-compromised solution from the optimal tradeoffs between all different objectives can be provided by using the fuzzy decision method [36] to help power the system operators to select the best solution from the various provided solutions. To apply the fuzzy decision method, fuzzy membership functions on each dimension of all non-dominated solutions are firstly computed as shown below:
where is the fuzzy membership function, 1 ≤ i ≤ NS, 1 ≤ j ≤ Nobj; NS is the number of non-dominated solutions; and and are the maximum and minimum values of the objective j, respectively.
The summation of the fuzzy membership functions on all dimensions is then calculated and normalized by the following equation:
where the non-dominated solution with the greatest summation value of the normalized function is referred to as the best-compromised solution.
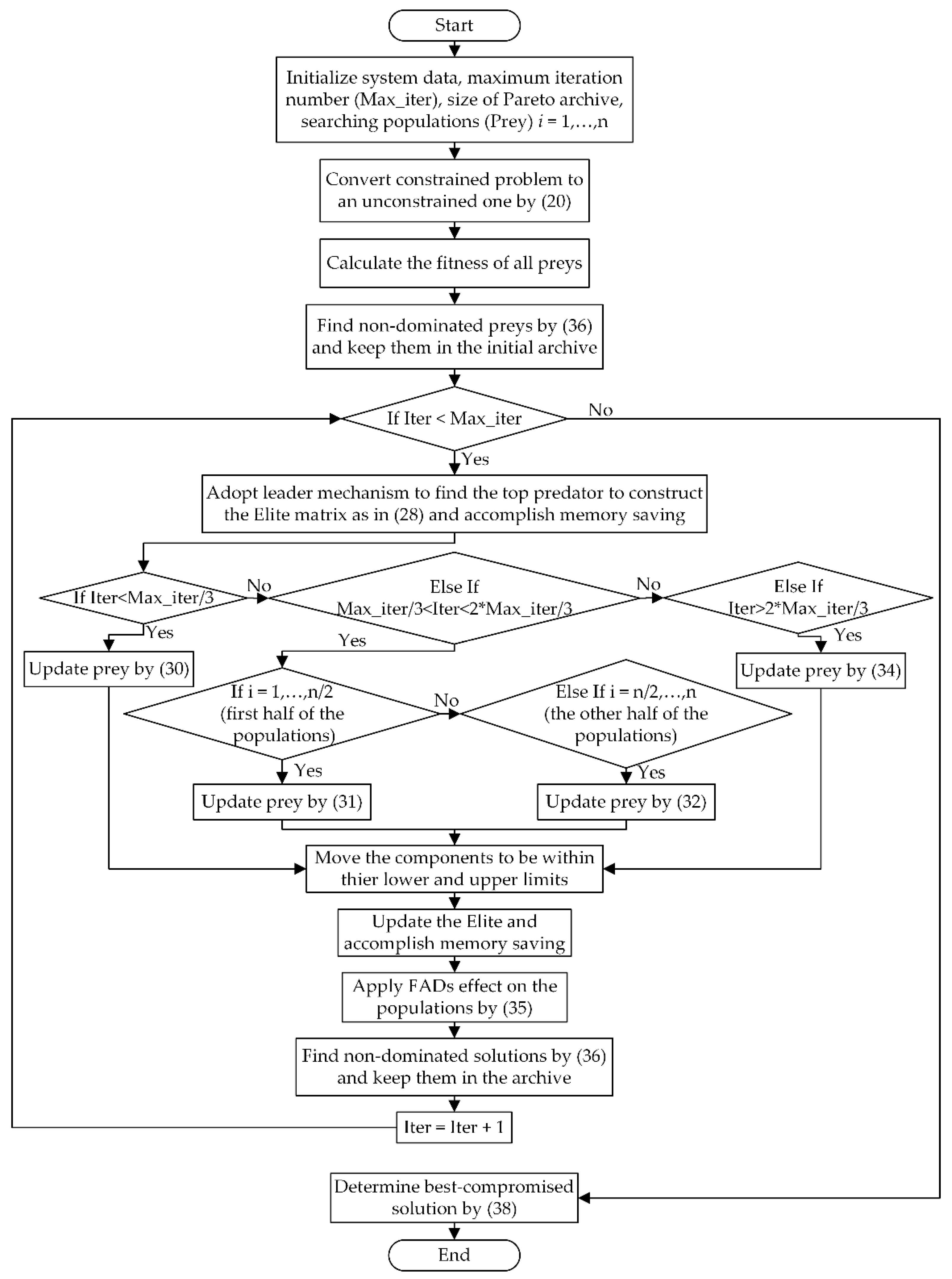
The implementation of the proposed MaMPA for solving the MaOPF problem can be described in the following steps:
Step 1. Initialize the system data including costs and emission coefficients, active powers of generators, voltages of generator buses, transformer tap ratios, shunt compensation capacitors, maximum and minimum limits of the constraints, maximum iteration number, size of Pareto archive, and searching populations (Prey);
Step 2. Convert the constrained problem to an unconstrained one by (20);
Step 3. Calculate the fitness values of all initialized preys;
Step 4. Find the non-dominated prey by using the Pareto dominance concept as in (36) and keep them in the initial archive;
Step 5. Adopt a leader mechanism to find the top predator to construct the Elite matrix as shown in (28) and accomplish memory saving as described in Section 3.3.3;
Step 6. If the current iteration is less than one-third of the maximum iteration, update prey by (30). Then go to Step 10;
Step 7. If the current iteration is more than one-third of the maximum iteration and less than two-third of the maximum iteration, then go to Step 9;
Step 8. If the current iteration is more than two-thirds of the maximum iteration, update prey by (34). Then go to Step 10;
Step 9. If the first half of the populations is considered, update prey by (31), and if the other half of the populations is considered, update prey by (32);
Step 10. Move the components to be within their lower and upper limits;
Step 11. Evaluate the fitness values of all prey to detect the top predator to update the Elite. Then, accomplish memory saving;
Step 12. Apply the FADs effect on the population by using (35);
Step 13. Apply the Pareto dominance concept to find the non-dominated solutions by using (36) and keep them in the archive. If the archive is full, non-dominated sorting and crowding mechanism are adopted to handle the full archive;
Step 14. If the maximum iteration is reached, go to step 15; otherwise, go to step 4;
Step 15. Determine the best-compromised solution by (38). Then. the process is finished.
The flowchart of the MaMPA for solving MaOPF problems is presented in Figure 1.
Figure 1.
Flowchart of the many-objective marine predators algorithm (MaMPA).
4. Simulation Results and Discussions
In this section, MaMPA was used to solve SOOPF, MOOPF, and MaOPF problems. Two test systems including the IEEE 30- and 118-bus systems were used, and four objectives which are cost, emission, transmission loss, and VSI were chosen to be the objective functions in each system as in the 20 case studies shown in Table 1. The IEEE 30-bus system consists of 6 generators, 4 transformers, and 41 transmission lines, and the system active and reactive power demands were constantly 283.4 MW and 126.6 MVAR, respectively. The IEEE 118-bus system has 54 generators, 9 transformers, and 186 transmission lines, and the active and reactive power demands were considered fixed at 4242 MW and 1439 MVAR, respectively. The detailed data and system single-line diagrams of the IEEE 30- and 118-bus systems can be found in [57,58], respectively, and the emission coefficients for the IEEE 118-bus system are provided in [36]. The number of population and maximum iteration were both 100, for the IEEE 30-bus system. For the IEEE 118-bus system, the population and maximum iteration numbers were 100 and 500, respectively.
Table 1.
Case study presented in this work.
4.1. Single-Objective OPF Problem
The SOOPF problem considers only one objective to be optimized. Each objective including cost, emission, transmission loss, and VSI was individually selected to be the objective function. The results of the SOOPF problem solved by MaMPA for each considered system are presented in the following subsections.
4.1.1. IEEE 30-Bus System
In the IEEE 30-bus system, the results including the system state variables and objective values of solving SOOPF by MaMPA for cases 1–4 are provided in Table A1 in Appendix A. The comparison results of MaMPA including real power generations, each objective value, and time with those of various methods for each considered objective are presented in Table 2, Table 3, Table 4 and Table 5 where the objective value of the MaMPA when that objective was considered as the objective function are bold. The convergence curves of the MaMPA for cases 1–4 are presented in Figure 2.
Table 2.
Comparison results of case 1.
Table 3.
Comparison results of case 2.
Table 4.
Comparison results of case 3.
Table 5.
Comparison results of case 4.

Figure 2.
Convergence curves of MaMPA for: (a) case 1; (b) case 2; (c) case 3; (d) case 4.
It is observed from Table 2, Table 3, Table 4 and Table 5 that MaMPA could converge on the feasible solutions for all considered objective functions, cases 1–4, with slightly different objective values to the several algorithms in the literature. It also achieved better objective values than some algorithms such as GOA and MVO for cost, MF, SSA, and WOA for emission, MVO and PSO for loss, and SQP for VSI. The computational times of MaMPA are slightly faster or slower than various algorithms by a few seconds and much faster than some algorithms such as EP, GSO, HHO, MF, SSA, WOA, ACDE, and ECHT-DE. From Figure 2, it can be seen that MaMPA converged on the feasible solutions quickly within one-fourth of the maximum iteration for all considered objective functions. So, this can verify that MaMPA has a high quality for solving the SOOPF problem in the IEEE 30-bus system.
4.1.2. IEEE 118-Bus System
The performance of the MaMPA in solving SOOPF problems is verified by testing in the large system which is the IEEE 118-bus system. The optimal system state variables together with the optimal solutions when each objective is chosen to be the objective function can be seen in Table A2, Table A3, Table A4 and Table A5 in Appendix A. The optimal solutions consisting of the objective values and time generated by MaMPA for cost, loss, and VSI objectives are compared with those of several algorithms as expressed in Table 6, Table 7 and Table 8 while the reference comparison of solving SOOPF by considering the emission objective could not be found. The objective value of the MaMPA when that objective was considered as the objective function are bold as in the Tables. The convergence curves generated by MaMPA for each objective, cases 5–8, are shown in Figure 3.
Table 6.
Comparison results of case 5.
Table 7.
Comparison results of case 7.
Table 8.
Comparison results of case 8.

Figure 3.
Convergence curves of MaMPA for: (a) case 5; (b) case 6; (c) case 7; (d) case 8.
In the IEEE 118-bus system, it is noticed that MaMPA provided significantly better feasible solutions for each objective than those of the various algorithms in the literature depicted in Table 6, Table 7 and Table 8. In particular, the cost value obtained by MaMPA was better than all compared algorithms for more than 1000 USD/h. The computational times of MaMPA are slower than some algorithms such as DE, GWO, SSA, Rao-3, and AMTPG-Jaya; however, they are faster than the other compared algorithms, especially PSOGSA, TLBO, SP-DE, PSO, BBO, and ABC. From the convergence curves of each objective generated by MaMPA in Figure 3, it is noticeable that MaMPA could quickly converge on the feasible solution within one-fifth of the maximum iteration. Thus, MaMPA has a high performance in solving SOOPF problems in this large system.
Hence, for the SOOPF problems, MaMPA could obtain superior solutions than various other algorithms for all considered objective functions in each test system, especially the large system, with a fast computational time. MaMPA could also quickly converge on the feasible solutions for all considered objectives in each test system.
4.1.3. Statistical Investigation
To further evaluate the performance of MaMPA in solving SOOPF problems, the statistical investigations including minimum, maximum, and average values and standard deviation of each objective value when that objective is an objective function are generated in both tested systems. The MaMPA was simulated for 30 independent runs for each test system.
The statistical investigations of MaMPA in the IEEE 30-bus system, which is a small system, are provided and compared with those of other algorithms in the literature as shown in Table 9.
Table 9.
Statistical comparison of MaMPA and other algorithms in the IEEE 30-bus system.
It can be noticed from Table 9 that the minimum, maximum, and average values of MaMPA for each objective are slightly different resulting in a very small standard deviation. When compared to other algorithms, MaMPA provided slightly worse objective values in terms of minimum, maximum, and average values while the standard deviations of MaMPA for all objectives are better than those of the compared algorithms. This means MaMPA has a great consistency, and system operators can certainly obtain a high-quality feasible solution in a single operation of the algorithm process.
In the IEEE 118-bus system, which is a large test system, the MaMPA was operated to provide the statistical results. The statistical comparison of MaMPA and other algorithms in the literature are presented in Table 10 for the cost and loss objectives, cases 5 and 7, while the references for the statistical results of emission and VSI objectives, cases 6 and 8, could not be found.
Table 10.
Statistical comparison of MaMPA and other algorithms in the IEEE 118-bus system.
It is observed from Table 10 that the minimum, maximum, and average values of each objective provided by MaMPA are slightly different from each other leading to low standard deviation values. Although the standard deviation when selecting cost as the objective function is higher than when choosing the other objectives as the objective functions, this is because the cost value for this large system is high compared to the values of the other objectives. When compared to other algorithms, for the cost objective, even if MaMPA has a higher standard deviation than some algorithms; the minimum, maximum, and average values are better than those of all compared algorithms. For the loss objective, MaMPA generated a better minimum loss and standard deviation values than those of SSA while the maximum and average values were slightly worse than those of SSA. Thus, MaMPA also has a high consistency in the large system, and high-quality feasible solutions can be generated in a few runs.
So, MaMPA is a high-consistency algorithm for solving SOOPF problems by providing small standard deviation values for each considered objective function in the IEEE 30- and 118-bus system. In the large IEEE 118-bus system, the minimum values of each objective generated by MaMPA are also better than the compared algorithms. The system operators can receive high-quality solutions within a few runs of the algorithm process.
4.2. Multi-Objective OPF Problem
In the MOOPF problems, two or three objective functions are simultaneously set as the objective functions. The MOOPF problems are solved by MaMPA in both IEEE 30- and 118-bus systems, and the results are compared with the compared algorithms based on the hypervolume indicator in the presented subsections.
4.2.1. IEEE 30-Bus System
Two and three objective functions are simultaneously chosen as part of the objective functions in the IEEE 30-bus system for the MOOPF problems. The two-dimensional Pareto fronts for some pairs of objectives, which are cases 9–12, are depicted in Figure 4. For the three objectives, Figure 5 presents the three-dimensional Pareto fronts for cases 13–14. The Pareto fronts for each considered case are compared with those of PSO [83], PESA-II [84], SPEA2 [26], and SSA [85] where the setting parameters of the compared algorithms can be found in the provided references.


Figure 4.
Two-dimensional Pareto fronts for: (a) case 9; (b) case 10; (c) case 11; (d) case 12.

Figure 5.
Three-dimensional Pareto fronts for: (a) case 13; (b) case 14.
To compare the Pareto fronts generated from all algorithms, hypervolume indicators for the fronts are calculated as presented in Table 11 where a higher value of the hypervolume indicates better generated Pareto fronts.
Table 11.
Hypervolume comparison of multi-objective OPF (MOOPF) problems in the IEEE 30-bus system.
The results of MOOPF problems in the IEEE 30-bus system expressed in Figure 4 and Figure 5 show that MaMPA successfully generated Pareto fronts for all cases. Based on the hypervolume indicator values from Table 11, it is found that PSO provided the best Pareto fronts for all cases in this system, and MaMPA generated the second-best Pareto fronts for all cases. For cases 9–10, the Pareto fronts from all algorithms are very competitive while for cases 11–12, PSO and MaMPA obtained much greater Pareto fronts than those of PESA-II, SPEA2, and SSA. In cases 13 and 14, for the three objectives, PSO and MaMPA obtained the best and second-best Pareto fronts where the fronts from PSO and MaMPA have more diversity than those of PESA-II, SPEA2, and SSA, as is evident in Figure 5.
4.2.2. IEEE 118-Bus System
To guarantee the effectiveness of the MaMPA in the large system, this subsection investigates solving the MOOPF problems in the IEEE 118-bus system. By selecting two and three objectives as the objective functions, cases 15–18, the two- and three-dimensional Pareto fronts are presented in Figure 6 and Figure 7, respectively. For each case study, the generated Pareto fronts are compared with those of PSO [83] and SSA [85] while PESA-II and SPEA2 could not converge on the feasible solution within the set iterations. The setting parameters of the PSO and SSA can be found in the provided references.
Figure 6.
Two-dimensional Pareto fronts for: (a) case 15; (b) case 16.
Figure 7.
Three-dimensional Pareto fronts for: (a) case 17; (b) case 18.
After generating the Pareto fronts in this system, the hypervolume indicators for each case are computed to compare the generated fronts as presented in Table 12 where a higher hypervolume value means better Pareto fronts.
Table 12.
Hypervolume comparison of MOOPF problems in the IEEE 118-bus system.
For the IEEE 118-bus system, MaMPA successfully provided Pareto fronts for each case study, as is evident in Figure 6 and Figure 7, while SSA generated a very narrow set of Pareto fronts as seen similar to a dot in Figure 6 and Figure 7 compared to those of MaMPA; PESA-II and SEPA2 could not find feasible solutions within the set maximum iteration. Based on the hypervolume indicator in Table 12, MaMPA generated significantly better Pareto fronts than those of PSO and SSA for all cases. The hypervolume values of MaMPA are better than those of PSO around 8.71, 7.23, 243.28, and 74.72% for cases 15–18, respectively, and of SSA around 1105.67, 320.01, 475.17, and 407.81% for cases 15–18, respectively. The percentage comparisons of the hypervolume values between MaMPA and SSA are very high because SSA provided a very narrow set of Pareto fronts as seen similar to a dot when compared to those of MaMPA.
Thus, for MOOPF problems, MaMPA has a high performance in providing better Pareto fronts than other methods in both tested systems. Although the Pareto fronts of MaMPA were slightly poorer than those of PSO for some cases in the IEEE 30-bus system, MaMPA could generate significantly better Pareto fronts than those of all compared algorithms in the IEEE 118-bus system which could be verified by the hypervolume values.
4.3. Many-Objective OPF Problem
For solving OPF problems comprising more than three objective functions, the problems become MaOPF problems. In this section, all four objective functions which are cost, emission, transmission loss, and VSI are simultaneously considered as the objective functions and solved by MaMPA in both tested systems. The fuzzy decision method is applied to provide the best-compromised solutions from the Pareto fronts for each test system since the Pareto fronts for more than three objectives are difficult to plot, and the hypervolume values are found to compare the Pareto fronts.
4.3.1. IEEE 30-Bus System
For the IEEE 30-bus system, when all four objectives are considered as the objective functions, case 19, the best-compromised solutions between each objective for the MaOPF problem of the MaMPA are compared with those of PSO, PESA-II, SPEA2, and SSA, as presented in Table 13. The calculated hypervolume values for each algorithm are depicted in Table 14.
Table 13.
Best compromised solutions for solving many-objective OPF (MaOPF) problems by using all considered objectives as the objective functions in the IEEE 30-bus system (case 19).
Table 14.
Hypervolume comparison of MaOPF problems in the IEEE 30-bus system.
For solving the MaOPF problem in the IEEE 30-bus system, the best-compromised solution provided by MaMPA is competitive with the compared algorithms as in Table 13. The provided cost is the third best one, and the provided loss and VSI are the best values among the compared algorithms while the emission value is almost the worst one. However, based on the hypervolume indicator in Table 14, the hypervolume values of MaMPA are better than those of PSO, PESA-II, SPEA2, and SSA at around 0.59%, 18.18%, 4.05%, and 17.07%, respectively. So, MaMPA generated the best hypervolume value indicating that the Pareto fronts of MaMPA are the best for this case.
4.3.2. IEEE 118-Bus System
To ensure the effectiveness of the MaMPA in solving the MaOPF problem in the larger system, the IEEE 118-bus was tested. The best-compromised solution between the four objective functions of the MaMPA is compared with those of PSO and SSA as expressed in Table 15 and the hypervolume indicators are computed as in Table 16 while PESA-II and SPEA2 could not find a feasible solution within the given iterations.
Table 15.
Best compromised solutions for solving the MaOPF problem by using all considered objectives as the objective functions in the IEEE 118-bus system (case 20).
Table 16.
Hypervolume comparison of MaOPF problems in the IEEE 118-bus system.
In the IEEE 118-bus system, MaMPA generated highly efficient results in solving the MaOPF problem. MaMPA could provide the best-compromised solution which is remarkably superior to those of PSO and SSA in all considered objective values as in Table 15 while PESA-II and SPEA2 could not even converge on a feasible solution. The objective values of the best-compromised solution of MaMPA are better than those of PSO at around 8.29, 34.61, 47.94, and 85.23% for cost, emission, loss, and VSI objectives, respectively. They are also greater than those of SSA at about 4.30, 31.73, 20.41, and 4.38% for cost, emission, loss, and VSI objectives, respectively. From Table 16, the hypervolume values calculated by the Pareto fronts of MaMPA for this case are superior to those of PSO and SSA by about 505.15% and 222.97%, respectively. So, the hypervolume values also guarantee that MaMPA provided significantly better Pareto fronts than those of the compared algorithms for this case.
Hence, MaMPA has a high performance in solving MaOPF problems in the small tested system and in particular in the large tested system. The generated best-compromised solutions and Pareto fronts of MaMPA are competitive to those of the compared algorithms and much better than the compared algorithms when tested in the IEEE 30- and 118-bus systems, respectively. The hypervolume values could also verify the superior Pareto fronts generated by MaMPA to those of the compared algorithms.
5. Conclusions
In this paper, a MaMPA for solving the MaOPF problem is proposed. With the growth of electricity demand, environmental awareness, and power reliability requirements, more than three objective functions for the OPF problem, referred to as the MaOPF problem, are important to satisfy modern power system requirements. MPA is an efficient optimization algorithm and has been widely applied to efficiently solve different problems except for the MaOPF problem. The MPA itself cannot solve multi- or many-objective optimization problems, so the non-dominated sorting, crowding mechanism, and leader mechanism are applied to MPA in this work. Four objectives consisting of cost, emission, transmission loss, and VSI are selected to be the objective functions. The performance of the MaMPA is evaluated in the IEEE 30- and 118-bus systems. From the simulation results, MaMPA could find slightly different solutions and significantly better solutions in the IEEE 30- and 118-bus systems, respectively, for the SOOPF problems. The computational times of MaMPA are slower than some algorithms and much faster than various algorithms in the literature for both test systems. In the SOOPF problems, MaMPA also provided efficient statistical results with very small standard deviation values in both tested systems expressing high consistency of the generated results, and both standard deviation and minimum values for each objective provided by MaMPA are better than several algorithms in the literature. For the MOOPF problems, based on the hypervolume indicator, the two- and three-dimensional Pareto fronts generated by MaMPA are greater than those of PESA-II, SPEA2, and SSA while the fronts are slightly worse than those of PSO in the IEEE 30-bus system. In the IEEE 118-bus system, both two- and three-dimensional Pareto fronts provided by MaMPA are remarkably superior to those of PSO and SSA based on the hypervolume values while the fronts could not be obtained by PESA-II and SPEA2 within the given iterations. For the MaOPF problems, in the IEEE 30-bus system, the best-compromised solutions of MaMPA are very competitive showing two better objective values from four objectives than the compared algorithms while the Pareto fronts based on the hypervolume indicator of MaMPA are the best ones. In the IEEE 118-bus system, the best compromise solution of MaMPA presents absolute superiority over PSO and SSA in all objective values, and the Pareto fronts of MaMPA based on the hypervolume indicator are also significantly better than those of PSO and SSA while the other compared algorithms could not converge on the solution. Overall, MaMPA has a high performance in solving SOOPF, MOOPF, and MaOPF problems, especially in the large system, and with the high consistency of MaMPA, power system operators can generate high-quality solutions within a few runs. In future work, the self-adaptive method and two archive techniques can be applied to improve the MPA, so that the feasible solutions can be enhanced. In addition, more objective functions such as voltage deviation can be added to the objective functions to further improve the power system performance. The proposed MaMPA can also be adopted to solve other many-objective problems in different fields due to its high performance.
Author Contributions
Conceptualization, S.K.; methodology, S.K.; software, S.K.; validation, S.K., A.S. and S.P.; formal analysis, S.K.; investigation, S.K.; resources, S.K.; data curation, S.K.; writing—original draft preparation, S.K.; writing—review and editing, S.K., A.S. and S.P.; visualization, S.K.; supervision, S.K., A.S. and S.P.; project administration, S.K., A.S. and S.P.; funding acquisition, S.K. All authors have read and agreed to the published version of the manuscript.
Funding
This research was supported by CMU Junior Research Fellowship Program.
Institutional Review Board Statement
Not applicable.
Informed Consent Statement
Not applicable.
Data Availability Statement
Not applicable.
Conflicts of Interest
The authors declare no conflict of interest.
Abbreviations
| ABC | artificial bee colony optimization |
| ACDE | adaptive constraint differential evolution |
| ACO | ant colony optimization |
| AGTLBO | adaptive Gaussian teaching–learning-based optimization |
| AHA | artificial hummingbird algorithm |
| AMTPG-Jaya | adaptive multiple teams perturbation-guiding Jaya |
| AOA | arithmetic optimization algorithm |
| ARCBBO | adaptive real coded biogeography-based optimization |
| AVOA | African vultures’ optimization algorithm |
| BBO | biogeography-based optimizer |
| CMAES | covariance matrix adopted evolutionary strategy |
| DE | differential evolution |
| DSA | differential search algorithm |
| ECHT-DE | ensemble of constraint handling techniques using differential evolution |
| EP | evolutionary programming |
| EP-OPF | evolutionary-programming-based optimal power flow |
| FAHSPSO-DE | fuzzy adaptive hybrid configuration oriented to a joint self-adaptive particle swarm optimization and differential evolution algorithm |
| FHSA | fuzzy harmony search algorithm |
| GA | genetic algorithm |
| GBICA | Gaussian bare-bones multi-objective imperialist competitive algorithm |
| GOA | grasshopper optimization algorithm |
| GSA | gravitational search algorithm |
| GSO | group search optimizer |
| GTO | artificial gorilla troops optimizer |
| GWO | grey wolf optimizer |
| HHO | Harris hawks optimization |
| HMPSO-SFLA | hybrid modified particle swarm optimization-shuffle frog leaping algorithm |
| HSA | harmony search algorithm |
| ICBO | improved colliding bodies optimization |
| ICPSO | improved competitive particle swarm optimization |
| I-NSGA-III | improved non-dominated sorting genetic algorithm III |
| IPSO | improved particle swarm optimization |
| ISSA | improved salp swarm algorithm |
| KnEA | knee point-driven evolutionary algorithm |
| KTA2 | kriging-assisted two-archive algorithm |
| MaMPA | many-objective marine predators algorithm |
| MaOGBO | many-objective gradient-based optimizer |
| MaOPF | many-objective optimal power flow |
| MF | moth flame |
| MNSGA-II | modified non-dominated sorting genetic algorithm II |
| MOEA/D-MRA | multi-objective evolutionary algorithm with many-stage dynamical resource allocation strategy |
| MOHS | multi-objective harmony search |
| MOOPF | multi-objective optimal power flow |
| MOPSO | multi-objective particle swarm optimization |
| MPA | marine predators algorithm |
| MPIO | modified pigeon-inspired optimization algorithm |
| MSA | moth swarm algorithm |
| MSCA | modified sine-cosine algorithm |
| MSFLA | modified shuffle frog leaping algorithm |
| MTLBO | modified teaching–learning-based optimization |
| MVO | multi-verse optimization |
| NSGA-II | non-dominated sorting genetic algorithm II |
| OPF | optimal power flow |
| probably density function | |
| PESA-II | Pareto envelope-based selection algorithm II |
| PSO | particle swarm optimization |
| PSOGSA | hybrid particle swarm optimization and gravitational search algorithm |
| Rao-3 | Rao-3 algorithm |
| RGA | real coded genetic algorithm |
| SCA | sine-cosine algorithm |
| SMA | slime mould algorithm |
| SFLA | shuffle frog leaping algorithm |
| SGA | stochastic genetic algorithm |
| SKH | stud krill herd |
| SOOPF | single-objective optimal power flow |
| SP-DE | self-adaptive penalty differential evolution |
| SPEA2 | strength Pareto evolutionary algorithm 2 |
| SQP | sequential quadratic programming |
| SSA | salp swarm algorithm |
| TLBO | teaching–learning-based optimization |
| VSI | voltage stability index |
| WBELA | weight-based ensemble machine learning algorithm |
| WOA | whale optimization algorithm |
Appendix A
The optimal system state variables when each objective is selected to be the objective function in the IEEE 30- and 118-bus systems can be seen in Table A1, Table A2, Table A3, Table A4 and Table A5.
Table A1.
Optimal solutions provided by MaMPA in the IEEE 30-bus systems for cases 1–4.
Table A1.
Optimal solutions provided by MaMPA in the IEEE 30-bus systems for cases 1–4.
| Case 1 | Case 2 | Case 3 | Case 4 | |
|---|---|---|---|---|
| Pg1 (MW) | 176.2376 | 64.1674 | 51.6974 | 79.6793 |
| Pg2 (MW) | 48.8430 | 67.6696 | 80.0000 | 79.9990 |
| Pg5 (MW) | 21.5184 | 50.0000 | 50.0000 | 49.9999 |
| Pg8 (MW) | 22.1248 | 35.0000 | 35.0000 | 34.9999 |
| Pg11 (MW) | 12.2011 | 30.0000 | 30.0000 | 29.9999 |
| Pg13 (MW) | 12.0000 | 40.0000 | 40.0000 | 13.1160 |
| Vg1 | 1.0500 | 1.0500 | 1.0500 | 1.0500 |
| Vg2 | 1.0381 | 1.0459 | 1.0477 | 1.0457 |
| Vg5 | 1.0110 | 1.0275 | 1.0292 | 1.0467 |
| Vg8 | 1.0194 | 1.0353 | 1.0366 | 1.0597 |
| Vg11 | 1.1000 | 1.1000 | 1.1000 | 1.1000 |
| Vg13 | 1.1000 | 1.0852 | 1.0850 | 1.0950 |
| T6-9 | 0.9973 | 1.0136 | 1.0153 | 1.0378 |
| T6-10 | 0.9000 | 0.9000 | 0.9000 | 0.9000 |
| T4-12 | 1.0157 | 1.0097 | 1.0105 | 1.0336 |
| T27-28 | 0.9403 | 0.9519 | 0.9529 | 0.9628 |
| Qc10 (MVAR) | 21.3750 | 14.6059 | 25.8997 | 29.9481 |
| Qc24 (MVAR) | 11.8515 | 30.0000 | 24.1261 | 29.9995 |
| Cost (USD/h) | 802.5449 | 945.0490 | 968.1335 | 921.5254 |
| Emission (ton/h) | 0.363619 | 0.204886 | 0.207294 | 0.224142 |
| Loss (MW) | 9.5249 | 3.4370 | 3.2974 | 4.3940 |
| VSI | 0.1388 | 0.1385 | 0.1384 | 0.1362 |
Table A2.
Optimal solutions provided by MaMPA when considering cost as the objective function in the IEEE 118-bus system (case 5).
Table A2.
Optimal solutions provided by MaMPA when considering cost as the objective function in the IEEE 118-bus system (case 5).
| Variables | Value | Variables | Value | Variables | Value | Variables | Value | Variables | Value |
|---|---|---|---|---|---|---|---|---|---|
| Pg1 | 4.6714 | Pg65 | 340.2423 | Vg1 | 1.0024 | Vg65 | 1.0630 | T8-5 | 1.0057 |
| Pg4 | 1.0053 | Pg66 | 344.0471 | Vg4 | 1.0361 | Vg66 | 1.0730 | T26-25 | 1.0262 |
| Pg6 | 11.7691 | Pg69 | 433.9030 | Vg6 | 1.0271 | Vg69 | 1.0500 | T30-17 | 1.0072 |
| Pg8 | 0.5606 | Pg70 | 0.0000 | Vg8 | 1.0409 | Vg70 | 1.0322 | T38-37 | 1.0301 |
| Pg10 | 392.6667 | Pg72 | 0.0000 | Vg10 | 1.0586 | Vg72 | 1.0446 | T63-59 | 1.0025 |
| Pg12 | 84.6766 | Pg73 | 0.0028 | Vg12 | 1.0217 | Vg73 | 1.0336 | T64-61 | 0.9876 |
| Pg15 | 0.0000 | Pg74 | 24.9186 | Vg15 | 1.0132 | Vg74 | 1.0253 | T65-66 | 0.9781 |
| Pg18 | 0.0000 | Pg76 | 40.1692 | Vg18 | 1.0182 | Vg76 | 1.0137 | T68-69 | 1.0169 |
| Pg19 | 17.7012 | Pg77 | 3.2718 | Vg19 | 1.0134 | Vg77 | 1.0443 | T81-80 | 0.9894 |
| Pg24 | 2.1852 | Pg80 | 410.8268 | Vg24 | 1.0588 | Vg80 | 1.0575 | Qc5 | 23.7642 |
| Pg25 | 191.0395 | Pg85 | 10.0744 | Vg25 | 1.0888 | Vg85 | 1.0596 | Qc34 | 25.3992 |
| Pg26 | 279.1820 | Pg87 | 3.8495 | Vg26 | 1.0828 | Vg87 | 1.0999 | Qc37 | 8.5515 |
| Pg27 | 15.1988 | Pg89 | 472.9289 | Vg27 | 1.0469 | Vg89 | 1.0787 | Qc44 | 29.9989 |
| Pg31 | 7.0088 | Pg90 | 2.0708 | Vg31 | 1.0324 | Vg90 | 1.0607 | Qc45 | 29.9735 |
| Pg32 | 7.8675 | Pg91 | 4.7753 | Vg32 | 1.0411 | Vg91 | 1.0635 | Qc46 | 29.9516 |
| Pg34 | 3.2001 | Pg92 | 1.2495 | Vg34 | 1.0187 | Vg92 | 1.0658 | Qc48 | 0.0000 |
| Pg36 | 12.0241 | Pg99 | 0.0300 | Vg36 | 1.0117 | Vg99 | 1.0641 | Qc74 | 29.8290 |
| Pg40 | 55.0485 | Pg100 | 212.6750 | Vg40 | 1.0057 | Vg100 | 1.0698 | Qc79 | 29.9954 |
| Pg42 | 77.1078 | Pg103 | 140.0000 | Vg42 | 1.0204 | Vg103 | 1.0742 | Qc82 | 0.7447 |
| Pg46 | 19.9394 | Pg104 | 5.3727 | Vg46 | 1.0395 | Vg104 | 1.0609 | Qc83 | 22.2974 |
| Pg49 | 189.9732 | Pg105 | 14.7768 | Vg49 | 1.0560 | Vg105 | 1.0587 | Qc105 | 29.8105 |
| Pg54 | 49.1457 | Pg107 | 15.7132 | Vg54 | 1.0365 | Vg107 | 1.0490 | Qc107 | 30.0000 |
| Pg55 | 23.0545 | Pg110 | 17.3268 | Vg55 | 1.0365 | Vg110 | 1.0693 | Qc110 | 3.7302 |
| Pg56 | 42.7037 | Pg111 | 37.4522 | Vg56 | 1.0363 | Vg111 | 1.0831 | Cost (USD/h) | 128,088.6942 |
| Pg59 | 145.6645 | Pg112 | 3.7043 | Vg59 | 1.0564 | Vg112 | 1.0581 | Emis (ton/h) | 6.8032 |
| Pg61 | 141.5195 | Pg113 | 3.6027 | Vg61 | 1.0632 | Vg113 | 1.0292 | Loss (MW) | 78.4546 |
| Pg62 | 0.0000 | Pg116 | 0.0000 | Vg62 | 1.0603 | Vg116 | 1.0952 | VSI | 0.0625 |
Table A3.
Optimal solutions provided by MaMPA when considering emission as the objective function in the IEEE 118-bus system (case 6).
Table A3.
Optimal solutions provided by MaMPA when considering emission as the objective function in the IEEE 118-bus system (case 6).
| Variables | Value | Variables | Value | Variables | Value | Variables | Value | Variables | Value |
|---|---|---|---|---|---|---|---|---|---|
| Pg1 | 64.0673 | Pg65 | 78.5766 | Vg1 | 0.9877 | Vg65 | 1.0576 | T8-5 | 1.0380 |
| Pg4 | 85.6764 | Pg66 | 64.8584 | Vg4 | 1.0084 | Vg66 | 1.0298 | T26-25 | 1.0998 |
| Pg6 | 95.0024 | Pg69 | 87.1242 | Vg6 | 1.0050 | Vg69 | 1.0302 | T30-17 | 1.0263 |
| Pg8 | 81.7911 | Pg70 | 95.0795 | Vg8 | 1.0347 | Vg70 | 1.0527 | T38-37 | 1.0227 |
| Pg10 | 84.8757 | Pg72 | 81.0996 | Vg10 | 1.0422 | Vg72 | 1.0824 | T63-59 | 1.0219 |
| Pg12 | 66.9270 | Pg73 | 82.6974 | Vg12 | 0.9983 | Vg73 | 1.0634 | T64-61 | 1.0429 |
| Pg15 | 76.0727 | Pg74 | 68.2487 | Vg15 | 0.9989 | Vg74 | 1.0358 | T65-66 | 1.0084 |
| Pg18 | 63.7309 | Pg76 | 78.7266 | Vg18 | 1.0052 | Vg76 | 1.0136 | T68-69 | 1.0131 |
| Pg19 | 86.6316 | Pg77 | 65.1822 | Vg19 | 1.0037 | Vg77 | 1.0216 | T81-80 | 1.0179 |
| Pg24 | 94.7514 | Pg80 | 87.2192 | Vg24 | 1.0541 | Vg80 | 1.0234 | Qc5 | 28.8729 |
| Pg25 | 79.4694 | Pg85 | 94.5080 | Vg25 | 1.0361 | Vg85 | 1.0431 | Qc34 | 6.2554 |
| Pg26 | 85.2969 | Pg87 | 79.5313 | Vg26 | 1.0725 | Vg87 | 1.0635 | Qc37 | 12.1667 |
| Pg27 | 67.8921 | Pg89 | 83.7218 | Vg27 | 1.0281 | Vg89 | 1.0402 | Qc44 | 9.9278 |
| Pg31 | 77.3676 | Pg90 | 67.4321 | Vg31 | 1.0254 | Vg90 | 1.0318 | Qc45 | 16.5402 |
| Pg32 | 64.0451 | Pg91 | 75.8764 | Vg32 | 1.0270 | Vg91 | 1.0433 | Qc46 | 27.7579 |
| Pg34 | 86.2332 | Pg92 | 63.4069 | Vg34 | 1.0099 | Vg92 | 1.0373 | Qc48 | 0.1537 |
| Pg36 | 96.3716 | Pg99 | 86.1364 | Vg36 | 1.0073 | Vg99 | 1.0548 | Qc74 | 29.9983 |
| Pg40 | 82.7879 | Pg100 | 94.9840 | Vg40 | 0.9998 | Vg100 | 1.0501 | Qc79 | 28.8732 |
| Pg42 | 86.4091 | Pg103 | 80.5549 | Vg42 | 1.0056 | Vg103 | 1.0609 | Qc82 | 29.9996 |
| Pg46 | 68.8862 | Pg104 | 81.4427 | Vg46 | 1.0198 | Vg104 | 1.0535 | Qc83 | 14.6246 |
| Pg49 | 78.7307 | Pg105 | 64.3667 | Vg49 | 1.0162 | Vg105 | 1.0507 | Qc105 | 12.4426 |
| Pg54 | 66.2104 | Pg107 | 75.5434 | Vg54 | 1.0086 | Vg107 | 1.0527 | Qc107 | 15.3549 |
| Pg55 | 89.6142 | Pg110 | 60.6496 | Vg55 | 1.0104 | Vg110 | 1.0719 | Qc110 | 20.0449 |
| Pg56 | 98.6324 | Pg111 | 82.0147 | Vg56 | 1.0091 | Vg111 | 1.0902 | Cost (USD/h) | 175,654.5699 |
| Pg59 | 84.5683 | Pg112 | 91.1036 | Vg59 | 1.0149 | Vg112 | 1.0758 | Emis (ton/h) | 1.8268 |
| Pg61 | 87.8397 | Pg113 | 79.4047 | Vg61 | 1.0228 | Vg113 | 1.0126 | Loss (MW) | 1.8268 |
| Pg62 | 67.9660 | Pg116 | 85.6960 | Vg62 | 1.0242 | Vg116 | 1.0256 | VSI | 0.0638 |
Table A4.
Optimal solutions provided by MaMPA when considering transmission loss as the objective function in the IEEE 118-bus system (case 7).
Table A4.
Optimal solutions provided by MaMPA when considering transmission loss as the objective function in the IEEE 118-bus system (case 7).
| Variables | Value | Variables | Value | Variables | Value | Variables | Value | Variables | Value |
|---|---|---|---|---|---|---|---|---|---|
| Pg1 | 79.2962 | Pg65 | 39.7697 | Vg1 | 0.9986 | Vg65 | 1.0445 | T8-5 | 1.0250 |
| Pg4 | 41.9684 | Pg66 | 82.4272 | Vg4 | 1.0113 | Vg66 | 1.0178 | T26-25 | 1.0022 |
| Pg6 | 93.4360 | Pg69 | 48.0714 | Vg6 | 1.0134 | Vg69 | 1.0178 | T30-17 | 1.0095 |
| Pg8 | 67.2358 | Pg70 | 62.5577 | Vg8 | 1.0317 | Vg70 | 1.0172 | T38-37 | 1.0156 |
| Pg10 | 25.2477 | Pg72 | 4.8808 | Vg10 | 1.0318 | Vg72 | 1.0184 | T63-59 | 1.0240 |
| Pg12 | 141.1926 | Pg73 | 14.9595 | Vg12 | 1.0085 | Vg73 | 1.0184 | T64-61 | 1.0198 |
| Pg15 | 98.8427 | Pg74 | 100.0000 | Vg15 | 1.0127 | Vg74 | 1.0166 | T65-66 | 1.0116 |
| Pg18 | 62.8468 | Pg76 | 99.9963 | Vg18 | 1.0138 | Vg76 | 1.0046 | T68-69 | 1.0776 |
| Pg19 | 56.2988 | Pg77 | 99.9994 | Vg19 | 1.0130 | Vg77 | 1.0152 | T81-80 | 1.0069 |
| Pg24 | 37.1550 | Pg80 | 343.6913 | Vg24 | 1.0200 | Vg80 | 1.0214 | Qc5 | 23.6248 |
| Pg25 | 23.9125 | Pg85 | 82.7307 | Vg25 | 1.0194 | Vg85 | 1.0191 | Qc34 | 7.1127 |
| Pg26 | 11.2993 | Pg87 | 17.3755 | Vg26 | 1.0317 | Vg87 | 1.0195 | Qc37 | 1.8497 |
| Pg27 | 88.5769 | Pg89 | 93.5984 | Vg27 | 1.0180 | Vg89 | 1.0183 | Qc44 | 0.6465 |
| Pg31 | 71.8922 | Pg90 | 100.0000 | Vg31 | 1.0179 | Vg90 | 1.0117 | Qc45 | 25.9688 |
| Pg32 | 70.6395 | Pg91 | 32.7792 | Vg32 | 1.0175 | Vg91 | 1.0165 | Qc46 | 27.4017 |
| Pg34 | 75.6676 | Pg92 | 96.7686 | Vg34 | 1.0163 | Vg92 | 1.0155 | Qc48 | 14.9718 |
| Pg36 | 92.0627 | Pg99 | 55.4364 | Vg36 | 1.0142 | Vg99 | 1.0207 | Qc74 | 29.9529 |
| Pg40 | 100.0000 | Pg100 | 64.6881 | Vg40 | 1.0145 | Vg100 | 1.0185 | Qc79 | 1.3349 |
| Pg42 | 99.9950 | Pg103 | 68.3646 | Vg42 | 1.0167 | Vg103 | 1.0233 | Qc82 | 29.9963 |
| Pg46 | 77.5342 | Pg104 | 68.1967 | Vg46 | 1.0211 | Vg104 | 1.0214 | Qc83 | 9.1679 |
| Pg49 | 202.3555 | Pg105 | 21.5187 | Vg49 | 1.0203 | Vg105 | 1.0189 | Qc105 | 6.1990 |
| Pg54 | 143.4796 | Pg107 | 61.9437 | Vg54 | 1.0183 | Vg107 | 1.0217 | Qc107 | 6.1352 |
| Pg55 | 89.7263 | Pg110 | 60.6194 | Vg55 | 1.0188 | Vg110 | 1.0223 | Qc110 | 29.9901 |
| Pg56 | 86.9104 | Pg111 | 5.6696 | Vg56 | 1.0180 | Vg111 | 1.0229 | Cost (USD/h) | 163,295.7775 |
| Pg59 | 240.2069 | Pg112 | 52.2977 | Vg59 | 1.0175 | Vg112 | 1.0183 | Emis (ton/h) | 2.6964 |
| Pg61 | 158.5317 | Pg113 | 44.9178 | Vg61 | 1.0210 | Vg113 | 1.0188 | Loss (MW) | 11.1950 |
| Pg62 | 64.8718 | Pg116 | 29.0120 | Vg62 | 1.0200 | Vg116 | 1.0392 | VSI | 0.0665 |
Table A5.
Optimal solutions provided by MaMPA when considering VSI as the objective function in the IEEE 118-bus system (case 8).
Table A5.
Optimal solutions provided by MaMPA when considering VSI as the objective function in the IEEE 118-bus system (case 8).
| Variables | Value | Variables | Value | Variables | Value | Variables | Value | Variables | Value |
|---|---|---|---|---|---|---|---|---|---|
| Pg1 | 0.4486 | Pg65 | 297.9908 | Vg1 | 1.0055 | Vg65 | 1.0521 | T8-5 | 0.9401 |
| Pg4 | 40.1660 | Pg66 | 212.4324 | Vg4 | 1.0517 | Vg66 | 1.0808 | T26-25 | 1.0892 |
| Pg6 | 14.6342 | Pg69 | 81.9709 | Vg6 | 1.0342 | Vg69 | 0.9790 | T30-17 | 0.9219 |
| Pg8 | 64.8623 | Pg70 | 26.8173 | Vg8 | 0.9504 | Vg70 | 0.9916 | T38-37 | 0.9505 |
| Pg10 | 326.8203 | Pg72 | 84.7585 | Vg10 | 0.9575 | Vg72 | 1.0816 | T63-59 | 1.0071 |
| Pg12 | 23.0027 | Pg73 | 10.0040 | Vg12 | 1.0292 | Vg73 | 0.9656 | T64-61 | 1.0281 |
| Pg15 | 0.0113 | Pg74 | 98.0428 | Vg15 | 1.0415 | Vg74 | 0.9919 | T65-66 | 1.0160 |
| Pg18 | 48.7747 | Pg76 | 11.2165 | Vg18 | 1.0449 | Vg76 | 0.9779 | T68-69 | 1.0609 |
| Pg19 | 90.7062 | Pg77 | 13.2903 | Vg19 | 1.0444 | Vg77 | 1.0367 | T81-80 | 0.9331 |
| Pg24 | 83.9210 | Pg80 | 571.4437 | Vg24 | 1.0136 | Vg80 | 1.0868 | Qc5 | 5.6328 |
| Pg25 | 286.1231 | Pg85 | 73.5674 | Vg25 | 0.9891 | Vg85 | 0.9870 | Qc34 | 29.9999 |
| Pg26 | 4.6937 | Pg87 | 15.3395 | Vg26 | 1.0412 | Vg87 | 0.9746 | Qc37 | 3.9437 |
| Pg27 | 16.2361 | Pg89 | 350.7334 | Vg27 | 1.0633 | Vg89 | 0.9649 | Qc44 | 8.5375 |
| Pg31 | 25.8398 | Pg90 | 71.4154 | Vg31 | 0.9513 | Vg90 | 1.0027 | Qc45 | 4.3897 |
| Pg32 | 9.0424 | Pg91 | 82.3990 | Vg32 | 1.0157 | Vg91 | 1.0573 | Qc46 | 28.2219 |
| Pg34 | 99.1197 | Pg92 | 20.0460 | Vg34 | 1.0627 | Vg92 | 0.9906 | Qc48 | 0.0181 |
| Pg36 | 80.5757 | Pg99 | 53.7099 | Vg36 | 1.0615 | Vg99 | 1.0900 | Qc74 | 29.8006 |
| Pg40 | 86.9357 | Pg100 | 67.3055 | Vg40 | 0.9844 | Vg100 | 1.0273 | Qc79 | 30.0000 |
| Pg42 | 1.7163 | Pg103 | 118.3309 | Vg42 | 0.9966 | Vg103 | 1.0366 | Qc82 | 24.6194 |
| Pg46 | 116.6165 | Pg104 | 0.7734 | Vg46 | 1.1000 | Vg104 | 1.0242 | Qc83 | 1.2281 |
| Pg49 | 0.2618 | Pg105 | 24.7107 | Vg49 | 1.0560 | Vg105 | 1.0235 | Qc105 | 21.7857 |
| Pg54 | 35.7633 | Pg107 | 78.9323 | Vg54 | 1.0226 | Vg107 | 1.0169 | Qc107 | 0.0053 |
| Pg55 | 25.3053 | Pg110 | 3.6567 | Vg55 | 1.0168 | Vg110 | 1.0371 | Qc110 | 0.8670 |
| Pg56 | 82.4442 | Pg111 | 90.3582 | Vg56 | 1.0199 | Vg111 | 1.0662 | Cost (USD/h) | 150,972.3018 |
| Pg59 | 106.5712 | Pg112 | 39.8216 | Vg59 | 1.0243 | Vg112 | 1.0381 | Emis (ton/h) | 4.9794 |
| Pg61 | 17.4251 | Pg113 | 15.2741 | Vg61 | 1.0447 | Vg113 | 1.0664 | Loss (MW) | 104.4672 |
| Pg62 | 97.8106 | Pg116 | 42.7151 | Vg62 | 1.0477 | Vg116 | 0.9782 | VSI | 0.0596 |
References
- Riva Sanseverino, E.; Buono, L.; Di Silvestre, M.L.; Zizzo, G.; Ippolito, M.G.; Favuzza, S.; Quynh, T.T.T.; Ninh, N.Q. A Distributed Minimum Losses Optimal Power Flow for Islanded Microgrids. Electr. Power Syst. Res. 2017, 152, 271–283. [Google Scholar] [CrossRef]
- Christakou, K.; Tomozei, D.C.; Le Boudec, J.Y.; Paolone, M. AC OPF in Radial Distribution Networks—Part II: An Augmented Lagrangian-Based OPF Algorithm, Distributable via Primal Decomposition. Electr. Power Syst. Res. 2017, 150, 24–35. [Google Scholar] [CrossRef]
- Roy, P.K.; Ghoshal, S.P.; Thakur, S.S. Biogeography Based Optimization for Multi-Constraint Optimal Power Flow with Emission and Non-Smooth Cost Function. Expert Syst. Appl. 2010, 37, 8221–8228. [Google Scholar] [CrossRef]
- Abbas, M.; Alshehri, M.A.; Barnawi, A.B. Potential Contribution of the Grey Wolf Optimization Algorithm in Reducing Active Power Losses in Electrical Power Systems. Appl. Sci. 2022, 12, 6177. [Google Scholar] [CrossRef]
- Ma, H.; Hart, J.L. Economic Dispatch in View of the Clean Air Act of 1990. IEEE Trans. Power Syst. 2000, 9, 972–978. [Google Scholar]
- Niknam, T.; Narimani, M.R.; Jabbari, M.; Malekpour, A.R. A Modified Shuffle Frog Leaping Algorithm for Multi-Objective Optimal Power Flow. Energy 2011, 36, 6420–6432. [Google Scholar] [CrossRef]
- Narimani, M.R.; Azizipanah-Abarghooee, R.; Zoghdar-Moghadam-Shahrekohne, B.; Gholami, K. A Novel Approach to Multi-Objective Optimal Power Flow by a New Hybrid Optimization Algorithm Considering Generator Constraints and Multi-Fuel Type. Energy 2013, 49, 119–136. [Google Scholar] [CrossRef]
- Niknam, T.; Narimani, M.R.; Aghaei, J.; Azizipanah-Abarghooee, R. Improved Particle Swarm Optimisation for Multi-Objective Optimal Power Flow Considering the Cost, Loss, Emission and Voltage Stability Index. IET Gener. Transm. Distrib. 2012, 6, 515. [Google Scholar] [CrossRef]
- Andersson, G.; Donalek, P.; Farmer, R.; Hatziargyriou, N.; Kamwa, I.; Kundur, P.; Martins, N.; Paserba, J.; Pourbeik, P.; Sanchez-Gasca, J.; et al. Causes of the 2003 Major Grid Blackouts in North America Europe, and Recommended Means to Improve System Dynamic Performance. IEEE Trans. Power Syst. 2005, 20, 1922–1928. [Google Scholar] [CrossRef]
- Larsson, S.; Danell, A. The Black-out in Southern Sweden and Eastern Denmark, September 23, 2003. In Proceedings of the Power Systems Conference and Exposition, 2006. PSCE’06. 2006 IEEE PES, Denver, CO, USA, 6–10 June 2004; pp. 309–313. [Google Scholar]
- Berizzi, A. The Italian 2003 Blackout. In Proceedings of the Power Engineering Society General Meeting, Denver, CO, USA, 6–10 June 2004; IEEE: Manhattan, NY, USA, 2004; Volume 2, pp. 1673–1679. [Google Scholar]
- Corsi, S.; Sabelli, C. General Blackout in Italy Sunday September 28, 2003, h. 03:28:00. In Proceedings of the IEEE Power Engineering Society General Meeting, Denver, CO, USA, 6–10 June 2004; pp. 1691–1702. [Google Scholar]
- Burchett, R.C.; Happ, H.H.; Vierath, D.R. Quadratically Convergent Optimal Power Flow. IEEE Trans. Power Appar. Syst. 1984, PAS-103, 3267–3275. [Google Scholar] [CrossRef]
- Yan, X.; Quintana, V.H. Improving an Interior-Point-Based off by Dynamic Adjustments of Step Sizes and Tolerances. IEEE Trans. Power Syst. 1999, 14, 709–716. [Google Scholar] [CrossRef]
- Momoh, J.A.; El-Hawary, M.E.; Adapa, R. A Review of Selected Optimal Power Flow Literature to 1993 Part i: Nonlinear and Quadratic Programming Approaches. IEEE Trans. Power Syst. 1999, 14, 96–103. [Google Scholar] [CrossRef]
- Yuryevich, J.; Wong, K.P. Evolutionary Programming Based Optimal Power Flow Algorithm. IEEE Trans. Power Syst. 1999, 14, 1245–1250. [Google Scholar] [CrossRef]
- Sliman, L.; Bouktir, T. Economic Power Dispatch of Power System with Pollution Control Using Multiobjective Ant Colony Optimization. Int. J. Comput. Intell. Res. 2007, 3, 145–153. [Google Scholar] [CrossRef]
- Bouktir, T.; Slimani, L.; Mahdad, B. Optimal Power Dispatch for Large Scale Power System Using Stochastic Search Algorithms. Int. J. Power Energy Syst. 2008, 28. [Google Scholar] [CrossRef]
- Diab, H.; Abdelsalam, M.; Abdelbary, A. A Multi-objective Optimal Power Flow Control of Electrical Transmission Networks Using Intelligent Meta-heuristic Optimization Techniques. Sustainability 2021, 13, 4979. [Google Scholar] [CrossRef]
- Zitzler, E.; Künzli, S. Indicator-Based Selection in Multiobjective Search. In Proceedings of the International Conference on Learning and Intelligent Optimization, Birmingham, UK, 18–22 September 2004; Nicosia, G., Pardalos, P., Eds.; Springer: Berlin/Heidelberg, Germany, 2004; Volume 7997, pp. 832–842. [Google Scholar] [CrossRef]
- Trautmann, H.; Wagner, T.; Brockhoff, D. R2-EMOA: Focused Multiobjective Search Using R2-Indicator-Based Selection. In Proceedings of the International Conference on Learning and Intelligent Optimization, Catania, Italy, 7–11 January 2013; Springer: Berlin/Heidelberg, Germany, 2003; Volume 7997, pp. 70–74. [Google Scholar] [CrossRef]
- Hughes, E.J. Multiple Single Objective Pareto Sampling. In Proceedings of the The 2003 Congress on Evolutionary Computation, 2003. CEC ’03, Canberra, ACT, Australia, 8–12 December 2003; Volume 4, pp. 2678–2684. [Google Scholar]
- Zhang, Q.; Li, H. MOEA/D: A Multiobjective Evolutionary Algorithm Based on Decomposition. IEEE Trans. Evol. Comput. 2007, 11, 712–731. [Google Scholar] [CrossRef]
- Cheng, R.; Jin, Y.; Olhofer, M.; Sendhoff, B. A Reference Vector Guided Evolutionary Algorithm for Many-Objective Optimization. IEEE Trans. Evol. Comput. 2016, 20, 773–791. [Google Scholar] [CrossRef]
- Deb, K.; Pratap, A.; Agarwal, S.; Meyarivan, T. A Fast and Elitist Multiobjective Genetic Algorithm: NSGA-II. IEEE Trans. Evol. Comput. 2002, 6, 182–197. [Google Scholar] [CrossRef]
- Zitzler, E.; Laumanns, M.; Thiele, L. SPEA2: Improving the Strength Pareto Evolutionary Algorithm; Computer Engineering and Networks Laboratory, ETH Zurich: Zürich, Switzerland, 2001. [Google Scholar] [CrossRef]
- Khunkitti, S.; Siritaratiwat, A.; Premrudeepreechacharn, S. Multi-Objective Optimal Power Flow Problems Based on Slime Mould Algorithm. Sustainability 2021, 13, 7448. [Google Scholar] [CrossRef]
- Naderi, E.; Pourakbari-Kasmaei, M.; Cerna, F.V.; Lehtonen, M. A Novel Hybrid Self-Adaptive Heuristic Algorithm to Handle Single- and Multi-Objective Optimal Power Flow Problems. Int. J. Electr. Power Energy Syst. 2021, 125, 106492. [Google Scholar] [CrossRef]
- Islam, M.Z.; Wahab, N.I.A.; Veerasamy, V.; Hizam, H.; Mailah, N.F.; Guerrero, J.M.; Mohd Nasir, M.N. A Harris Hawks Optimization Based Singleand Multi-Objective Optimal Power Flow Considering Environmental Emission. Sustainability 2020, 12, 5248. [Google Scholar] [CrossRef]
- Alghamdi, A.S. A Hybrid Firefly–JAYA Algorithm for the Optimal Power Flow Problem Considering Wind and Solar Power Generations. Appl. Sci. 2022, 12, 7193. [Google Scholar] [CrossRef]
- Chen, G.; Qian, J.; Zhang, Z.; Li, S. Application of Modified Pigeon-Inspired Optimization Algorithm and Constraint-Objective Sorting Rule on Multi-Objective Optimal Power Flow Problem. Appl. Soft Comput. J. 2020, 92, 106321. [Google Scholar] [CrossRef]
- Ma, L.; Huang, M.; Yang, S.; Wang, R.; Wang, X. An Adaptive Localized Decision Variable Analysis Approach to Large-Scale Multiobjective and Many-Objective Optimization. IEEE Trans. Cybern. 2021, 52, 6684–6696. [Google Scholar] [CrossRef]
- Gu, Q.; Liu, Y.; Chen, L.; Xiong, N. An Improved Competitive Particle Swarm Optimization for Many-Objective Optimization Problems. Expert Syst. Appl. 2022, 189, 116118. [Google Scholar] [CrossRef]
- Zhang, Z.; Cao, Y.; Cui, Z.; Zhang, W.; Chen, J. A Many-Objective Optimization Based Intelligent Intrusion Detection Algorithm for Enhancing Security of Vehicular Networks in 6G. IEEE Trans. Veh. Technol. 2021, 70, 5234–5243. [Google Scholar] [CrossRef]
- Song, Z.; Wang, H.; He, C.; Jin, Y. A Kriging-Assisted Two-Archive Evolutionary Algorithm for Expensive Many-Objective Optimization. IEEE Trans. Evol. Comput. 2021, 25, 1013–1027. [Google Scholar] [CrossRef]
- Zhang, J.; Zhu, X.; Li, P. MOEA/D with Many-Stage Dynamical Resource Allocation Strategy to Solution of Many-Objective OPF Problems. Int. J. Electr. Power Energy Syst. 2020, 120, 106050. [Google Scholar] [CrossRef]
- Premkumar, M.; Jangir, P.; Sowmya, R.; Elavarasan, R.M. Many-Objective Gradient-Based Optimizer to Solve Optimal Power Flow Problems: Analysis and Validations. Eng. Appl. Artif. Intell. 2021, 106, 104479. [Google Scholar] [CrossRef]
- Zhang, J.; Wang, S.; Tang, Q.; Zhou, Y.; Zeng, T. An Improved NSGA-III Integrating Adaptive Elimination Strategy to Solution of Many-Objective Optimal Power Flow Problems. Energy 2019, 172, 945–957. [Google Scholar] [CrossRef]
- Li, Y.; Li, Y. Two-Step Many-Objective Optimal Power Flow Based on Knee Point-Driven Evolutionary Algorithm. Processes 2018, 6, 250. [Google Scholar] [CrossRef]
- Abdollahzadeh, B.; Gharehchopogh, F.S.; Mirjalili, S. African Vultures Optimization Algorithm: A New Nature-Inspired Metaheuristic Algorithm for Global Optimization Problems. Comput. Ind. Eng. 2021, 158, 107408. [Google Scholar] [CrossRef]
- Abualigah, L.; Diabat, A.; Mirjalili, S.; Abd Elaziz, M.; Gandomi, A.H. The Arithmetic Optimization Algorithm. Comput. Methods Appl. Mech. Eng. 2021, 376, 113609. [Google Scholar] [CrossRef]
- Abdollahzadeh, B.; Soleimanian Gharehchopogh, F.; Mirjalili, S. Artificial Gorilla Troops Optimizer: A New Nature-Inspired Metaheuristic Algorithm for Global Optimization Problems. Int. J. Intell. Syst. 2021, 36, 5887–5958. [Google Scholar] [CrossRef]
- Zhao, W.; Wang, L.; Mirjalili, S. Artificial Hummingbird Algorithm: A New Bio-Inspired Optimizer with Its Engineering Applications. Comput. Methods Appl. Mech. Eng. 2022, 388, 114194. [Google Scholar] [CrossRef]
- Faramarzi, A.; Heidarinejad, M.; Mirjalili, S.; Gandomi, A.H. Marine Predators Algorithm: A Nature-Inspired Metaheuristic. Expert Syst. Appl. 2020, 152, 113377. [Google Scholar] [CrossRef]
- Al-Qaness, M.A.A.; Ewees, A.A.; Fan, H.; Abualigah, L.; Elaziz, M.A. Marine Predators Algorithm for Forecasting Confirmed Cases of COVID-19 in Italy, USA, Iran and Korea. Int. J. Environ. Res. Public Health 2020, 17, 3520. [Google Scholar] [CrossRef]
- Elminaam, D.S.A.; Nabil, A.; Ibraheem, S.A.; Houssein, E.H. An Efficient Marine Predators Algorithm for Feature Selection. IEEE Access 2021, 9, 60136–60153. [Google Scholar] [CrossRef]
- Abdel-Basset, M.; El-Shahat, D.; Chakrabortty, R.K.; Ryan, M. Parameter Estimation of Photovoltaic Models Using an Improved Marine Predators Algorithm. Energy Convers. Manag. 2021, 227, 113491. [Google Scholar] [CrossRef]
- Soliman, M.A.; Hasanien, H.M.; Alkuhayli, A. Marine Predators Algorithm for Parameters Identification of Triple-Diode Photovoltaic Models. IEEE Access 2020, 8, 155832–155842. [Google Scholar] [CrossRef]
- Islam, M.Z.; Othman, M.L.; Wahab, N.I.A.; Veerasamy, V.; Opu, S.R.; Inbamani, A.; Annamalai, V. Marine Predators Algorithm for Solving Single-Objective Optimal Power Flow. PLoS ONE 2021, 16, 1–27. [Google Scholar] [CrossRef] [PubMed]
- Farhat, M.; Kamel, S.; Atallah, A.M.; Khan, B. Developing a Marine Predator Algorithm for Optimal Power Flow Analysis Considering Uncertainty of Renewable Energy Sources. Int. Trans. Electr. Energy Syst. 2022, 2022, 3714475. [Google Scholar] [CrossRef]
- Jangir, P.; Buch, H.; Mirjalili, S.; Manoharan, P. MOMPA: Multi-Objective Marine Predator Algorithm for Solving Multi-Objective Optimization Problems. Evol. Intell. 2021, 1–27. [Google Scholar] [CrossRef]
- Abdel-Basset, M.; Mohamed, R.; Mirjalili, S.; Chakrabortty, R.K.; Ryan, M. An Efficient Marine Predators Algorithm for Solving Multi-Objective Optimization Problems: Analysis and Validations. IEEE Access 2021, 9, 42817–42844. [Google Scholar] [CrossRef]
- Einstein, A. Investigations on the Theory of the Brownian Movement; Courier Corporation: North Chelmsford, MA, USA, 1956. [Google Scholar]
- Mantegna, R.N. Fast, Accurate Algorithm for Numerical Simulation of Levy Stable Stochastic Processes. Phys. Rev. 1994, 49, 4677. [Google Scholar] [CrossRef]
- Filmalter, J.D.; Dagorn, L.; Cowley, P.D.; Taquet, M. First Descriptions of the Behavior of Silky Sharks, Carcharhinus Falciformis, around Drifting Fish Aggregating Devices in the Indian Ocean. Bull. Mar. Sci. 2011, 87, 325–337. [Google Scholar] [CrossRef]
- Mirjalili, S.; Saremi, S.; Mirjalili, S.M.; Coelho, L.D.S. Multi-Objective Grey Wolf Optimizer: A Novel Algorithm for Multi-Criterion Optimization. Expert Syst. Appl. 2016, 47, 106–119. [Google Scholar] [CrossRef]
- The University of Washington Electrical Engineering. The University of Washington Electrical Engineering. Power System Test Case Archive, the IEEE 30-Bus Test System Data. Available online: https://www2.ee.washington.edu/research/pstca/pf30/pg_tca30bus.htm (accessed on 11 June 2022).
- The Electrical and Computer Engineering Department, I.I. of T. The Electrical and Computer Engineering Department, Illinois Institute of Technology, Data, The IEEE 118-Bus Test System Data. Available online: http://motor.ece.iit.edu/data/JEAS_IEEE118.doc (accessed on 11 June 2022).
- Sood, Y. Evolutionary Programming Based Optimal Power Flow and Its Validation for Deregulated Power System Analysis. Int. J. Electr. Power Energy Syst. 2007, 29, 65–75. [Google Scholar] [CrossRef]
- Alanazi, A.; Alanazi, M.; Memon, Z.A.; Mosavi, A. Determining Optimal Power Flow Solutions Using New Adaptive Gaussian TLBO Method. Appl. Sci. 2022, 12, 7959. [Google Scholar] [CrossRef]
- Abaci, K.; Yamacli, V. Differential Search Algorithm for Solving Multi-Objective Optimal Power Flow Problem. Int. J. Electr. Power Energy Syst. 2016, 79, 1–10. [Google Scholar] [CrossRef]
- Shabanpour-Haghighi, A.; Seifi, A.; Niknam, T. A Modified Teaching-Learning Based Optimization for Multi-Objective Optimal Power Flow Problem. Energy Convers. Manag. 2014, 77, 597–607. [Google Scholar] [CrossRef]
- Ghasemi, M.; Ghavidel, S.; Ghanbarian, M.M.; Gitizadeh, M. Multi-Objective Optimal Electric Power Planning in the Power System Using Gaussian Bare-Bones Imperialist Competitive Algorithm. Inf. Sci. 2015, 294, 286–304. [Google Scholar] [CrossRef]
- El-Fergany, A.A.; Hasanien, H.M. Single and Multi-Objective Optimal Power Flow Using Grey Wolf Optimizer and Differential Evolution Algorithms. Electr. Power Compon. Syst. 2015, 43, 1548–1559. [Google Scholar] [CrossRef]
- Sivasubramani, S.; Swarup, K.S. Multi-Objective Harmony Search Algorithm for Optimal Power Flow Problem. Int. J. Electr. Power Energy Syst. 2011, 33, 745–752. [Google Scholar] [CrossRef]
- Jeyadevi, S.; Baskar, S.; Babulal, C.K.; Willjuice Iruthayarajan, M. Solving Multiobjective Optimal Reactive Power Dispatch Using Modified NSGA-II. Int. J. Electr. Power Energy Syst. 2011, 33, 219–228. [Google Scholar] [CrossRef]
- Li, S.; Gong, W.; Hu, C.; Yan, X.; Wang, L.; Gu, Q. Adaptive Constraint Differential Evolution for Optimal Power Flow. Energy 2021, 235, 121362. [Google Scholar] [CrossRef]
- Pulluri, H.; Naresh, R.; Sharma, V. A Solution Network Based on Stud Krill Herd Algorithm for Optimal Power Flow Problems. Soft Comput. 2018, 22, 159–176. [Google Scholar] [CrossRef]
- Warid, W. Optimal Power Flow Using the AMTPG-Jaya Algorithm. Appl. Soft Comput. J. 2020, 91, 106252. [Google Scholar] [CrossRef]
- Ramesh Kumar, A.; Premalatha, L. Optimal Power Flow for a Deregulated Power System Using Adaptive Real Coded Biogeography-Based Optimization. Int. J. Electr. Power Energy Syst. 2015, 73, 393–399. [Google Scholar] [CrossRef]
- Bhattacharya, A.; Roy, P.K. Solution of Multi-Objective Optimal Power Flow Using Gravitational Search Algorithm. IET Gener. Transm. Distrib. 2012, 6, 751. [Google Scholar] [CrossRef]
- Pandiarajan, K.; Babulal, C.K. Fuzzy Harmony Search Algorithm Based Optimal Power Flow for Power System Security Enhancement. Int. J. Electr. Power Energy Syst. 2016, 78, 72–79. [Google Scholar] [CrossRef]
- Bouchekara, H.R.E.H.; Chaib, A.E.; Abido, M.A.; El-Sehiemy, R.A. Optimal Power Flow Using an Improved Colliding Bodies Optimization Algorithm. Appl. Soft Comput. J. 2016, 42, 119–131. [Google Scholar] [CrossRef]
- Mohamed, A.-A.A.; Mohamed, Y.S.; El-Gaafary, A.A.M.; Hemeida, A.M. Optimal Power Flow Using Moth Swarm Algorithm. Electr. Power Syst. Res. 2017, 142, 190–206. [Google Scholar] [CrossRef]
- Radosavljević, J.; Klimenta, D.; Jevtić, M.; Arsić, N. Optimal Power Flow Using a Hybrid Optimization Algorithm of Particle Swarm Optimization and Gravitational Search Algorithm. Electr. Power Components Syst. 2015, 43, 1958–1970. [Google Scholar] [CrossRef]
- Attia, A.F.; El Sehiemy, R.A.; Hasanien, H.M. Optimal Power Flow Solution in Power Systems Using a Novel Sine-Cosine Algorithm. Int. J. Electr. Power Energy Syst. 2018, 99, 331–343. [Google Scholar] [CrossRef]
- Bouchekara, H.R.E.H.; Abido, M.A.; Boucherma, M. Optimal Power Flow Using Teaching-Learning-Based Optimization Technique. Electr. Power Syst. Res. 2014, 114, 49–59. [Google Scholar] [CrossRef]
- El-Fergany, A.A.; Hasanien, H.M. Salp Swarm Optimizer to Solve Optimal Power Flow Comprising Voltage Stability Analysis. Neural Comput. Appl. 2020, 32, 5267–5283. [Google Scholar] [CrossRef]
- Abd el-sattar, S.; Kamel, S.; Ebeed, M.; Jurado, F. An Improved Version of Salp Swarm Algorithm for Solving Optimal Power Flow Problem. Soft Comput. 2021, 25, 4027–4052. [Google Scholar] [CrossRef]
- Biswas, P.P.; Suganthan, P.N.; Mallipeddi, R.; Amaratunga, G.A.J. Optimal Power Flow Solutions Using Differential Evolution Algorithm Integrated with Effective Constraint Handling Techniques. Eng. Appl. Artif. Intell. 2018, 68, 81–100. [Google Scholar] [CrossRef]
- Gupta, S.; Kumar, N.; Srivastava, L.; Malik, H.; Anvari-moghaddam, A.; García Márquez, F.P. A Robust Optimization Approach for Optimal Power Flow Solutions Using Rao Algorithms. Energies 2021, 14, 5449. [Google Scholar] [CrossRef]
- Ramesh, S.; Kannan, S.; Baskar, S. Application of Modified NSGA-II Algorithm to Multi-Objective Reactive Power Planning. Appl. Soft Comput. J. 2012, 12, 741–753. [Google Scholar] [CrossRef]
- Coello Coello, C.A.; Lechuga, M.S. MOPSO: A Proposal for Multiple Objective Particle Swarm Optimization. In Proceedings of the 2002 Congress on Evolutionary Computation, Honolulu, HI, USA, 12–17 May 2002; Volume 2, pp. 1051–1056. [Google Scholar] [CrossRef]
- Corne, D.; Jerram, N.; Knowles, J.; Oates, M.; Martin, J. PESA-II: Region-Based Selection in Evolutionary Multiobjective Optimization. In Proceedings of the 3rd Annual Conference on Genetic and Evolutionary Computation, San Francisco, CA, USA, 7–11 July 2001; pp. 283–290. [Google Scholar]
- Mirjalili, S.; Gandomi, A.H.; Mirjalili, S.Z.; Saremi, S.; Faris, H.; Mirjalili, S.M. Salp Swarm Algorithm: A Bio-Inspired Optimizer for Engineering Design Problems. Adv. Eng. Softw. 2017, 114, 163–191. [Google Scholar] [CrossRef]
Publisher’s Note: MDPI stays neutral with regard to jurisdictional claims in published maps and institutional affiliations. |
© 2022 by the authors. Licensee MDPI, Basel, Switzerland. This article is an open access article distributed under the terms and conditions of the Creative Commons Attribution (CC BY) license (https://creativecommons.org/licenses/by/4.0/).