Sign in to use this feature.

Years

Between: -

Subjects

remove_circle_outline
remove_circle_outline
remove_circle_outline
remove_circle_outline
remove_circle_outline
remove_circle_outline
remove_circle_outline
remove_circle_outline
remove_circle_outline

Journals

remove_circle_outline
remove_circle_outline
remove_circle_outline
remove_circle_outline
remove_circle_outline
remove_circle_outline
remove_circle_outline
remove_circle_outline
remove_circle_outline
remove_circle_outline
remove_circle_outline
remove_circle_outline
remove_circle_outline
remove_circle_outline
remove_circle_outline
remove_circle_outline
remove_circle_outline
remove_circle_outline
remove_circle_outline
remove_circle_outline
remove_circle_outline
remove_circle_outline
remove_circle_outline
remove_circle_outline
remove_circle_outline
remove_circle_outline
remove_circle_outline

Article Types

Countries / Regions

remove_circle_outline
remove_circle_outline
remove_circle_outline
remove_circle_outline
remove_circle_outline
remove_circle_outline
remove_circle_outline
remove_circle_outline

Search Results (2,923)

Search Parameters:
Keywords = victim

Order results
Result details
Results per page
Select all
Export citation of selected articles as:
19 pages, 886 KB  
Article
Survival Prospects of Wild Birds Depending on the Type of Injury and Other Stressors Leading to Hospitalisation: A Long-Term (1988–2020) Retrospective Study from an Urbanised Area of the Alps
by Christiane Böhm, Molinia Wilberger and Armin Landmann
Animals 2026, 16(2), 221; https://doi.org/10.3390/ani16020221 (registering DOI) - 12 Jan 2026
Abstract
We analysed data collected at the Innsbruck Alpenzoo (Tyrol, Austria) over 33 years (1988–2020). We examined data from 4542 wild birds of 137 species that were rescued in the increasingly urbanised and densely populated Inn Valley around Innsbruck and examined the outcome of [...] Read more.
We analysed data collected at the Innsbruck Alpenzoo (Tyrol, Austria) over 33 years (1988–2020). We examined data from 4542 wild birds of 137 species that were rescued in the increasingly urbanised and densely populated Inn Valley around Innsbruck and examined the outcome of hospital treatment (survival or death); for a subgroup of 3440 birds, we examined the length of stay at the zoo. The birds were divided into nine different groups, and the reasons for admission were divided into nine categories to analyse how the reasons for admission and membership of a bird group influences rehabilitation success and the duration of care required. Orphaned birds, birds that had become entangled in man-made structures, and birds with unknown reasons for admission had the best survival rates (60%), while birds with physical injuries, victims of collisions, and attacks by cats had the lowest survival rates (37%). Survival rates were highest among areal insectivores (66%) and waterbirds (62%), and lowest among small songbirds (45%) and woodpeckers (<39%), which suffered disproportionately from the consequences of window collisions. The overall survival rate of hospitalised birds (51%) was higher, and the duration of care required (median 11 days) was especially shorter at Innsbruck Alpenzoo than at most other rehabilitation centres. We attribute this mainly to the professional care and varied, group-specific diet provided to the patients, which we describe in detail. We also discuss the problems and limitations of wild bird care for zoo staff in addition to their daily tasks. Thereby, it became apparent that the retirement of experienced bird carers at the beginning of the study period and the subsequent steady changeover of staff members had a negative impact on success rates. Full article
(This article belongs to the Section Birds)
Show Figures

Figure 1

19 pages, 3670 KB  
Article
Early Clinical Approach Prevents Severe Neurotoxicity Following Cobra Envenoming: An Integrated Experimental and Multi-Center Clinical Study in Thailand
by Sethapong Lertsakulbunlue, Musleeha Chesor, Panuwat Promsorn, Wanida Chuaikhongthong, Wipapan Khimmaktong, Wittawat Chantkran and Janeyuth Chaisakul
Biomedicines 2026, 14(1), 144; https://doi.org/10.3390/biomedicines14010144 - 10 Jan 2026
Viewed by 123
Abstract
Background: Cobras (Naja sp.) are medically important snakes in Thailand. Envenoming by the monocled cobra (N. kaouthia) often causes neurotoxicity, most notably ptosis, ophthalmoplegia, local tissue necrosis and progressive paralysis leading to respiratory failure. Early antivenom administration and respiratory support [...] Read more.
Background: Cobras (Naja sp.) are medically important snakes in Thailand. Envenoming by the monocled cobra (N. kaouthia) often causes neurotoxicity, most notably ptosis, ophthalmoplegia, local tissue necrosis and progressive paralysis leading to respiratory failure. Early antivenom administration and respiratory support are medically significant for effective treatment. Methods: In this study, we determined the association between the time course of cobra envenoming and related neurotoxic outcomes using the clinical profiles of cobra envenomed patients. We also demonstrated histopathological changes in the neuromuscular junction of the diaphragm in experimentally envenomed rats. Results: A retrospective study of 69 cases of cobra envenoming in Central and Southern Thailand shows that delayed arrival beyond one hour at hospital was common among younger adults (47.0% aged 10–29) and associated with more severe neurotoxicity, including higher rates of ptosis (41.2%, p = 0.032) and referrals (41.2% vs. 15.4%, p = 0.040). Antivenoms (22 Monovalent and 1 Polyvalent) were administered to 23 (33.3%) envenomed victims and caused adverse reactions in 9 cases (39.1%). Neurotoxicity following cobra envenoming in the clinical section correlated with histopathological examination of envenomed rat diaphragms. Transmission electron microscopy (TEM) revealed degeneration of the neuromuscular junction and diaphragm within 1 h following experimental cobra envenomation, which worsened by 4 h. Intravenous administration of antivenom at recommended doses reduced diaphragmatic damage but failed to prevent presynaptic degeneration after 90 min of envenoming. Conclusions: Clinically, extraocular muscle paralysis was the earliest manifestation. Early monitoring and prompt administration of antivenom are essential to reduce neurotoxicity and relevant complications. Full article
Show Figures

Graphical abstract

28 pages, 435 KB  
Essay
Looking Upstream: Applying Social Theory to the Interpretation of the Forensic Record
by Rylan Tegtmeyer Hawke, Phoenix Farnham, Sarajane Smith-Escudero, Rachel Coppock and Jesse Goliath
Humans 2026, 6(1), 3; https://doi.org/10.3390/humans6010003 - 9 Jan 2026
Viewed by 114
Abstract
Traditionally, the field of forensic anthropology has built its foundation on being an objective observer of human behavior to answer questions of medicolegal significance. With the publication of the NAS report in 2009, the field continues to fulfill scientific criteria by analyzing data [...] Read more.
Traditionally, the field of forensic anthropology has built its foundation on being an objective observer of human behavior to answer questions of medicolegal significance. With the publication of the NAS report in 2009, the field continues to fulfill scientific criteria by analyzing data and providing statistical validation for methods of identification, yet may often fall short in offering interpretations of the patterns that exist and the underlying factors influencing these observations. Conversely, biocultural anthropology excels at theorizing and interpreting social patterns by recognizing that biology and culture interact to impact an individual’s lived experience, but its foundation often lacks a robust statistical lens. However, if we combine the analytics of forensic anthropology with the interpretive power of biocultural anthropology—specifically, social theories of behavior—we have the opportunity to explore the intersection between personhood, the body, and society. One such example can be seen through examining the prolonged (and often generational) effects of structural, physical, and cultural violence, social injustices, inequities, and inequalities that may affect an individual’s propensity to be both a perpetrator AND a victim of circumstance. This paper examines previous work discussing the theoretical foundations of forensic anthropology and existing social theory research to bridge the gap between the “who,” the “why,” and the “when” as they exist in the forensic record. Ultimately, the goal is to provide meaningful steps for understanding, interpreting, and potentially influencing change in the field of forensic anthropology. Full article
24 pages, 1418 KB  
Review
A Review of Gender-Inclusive Green Microfinance Business Models in Tunisia: A Business Model Canvas Perspective
by Nadia Mansour
Int. J. Financial Stud. 2026, 14(1), 19; https://doi.org/10.3390/ijfs14010019 - 9 Jan 2026
Viewed by 87
Abstract
This paper presents a systematic review of Tunisian stakeholders’ perceptions of integrating gender into green microfinance business models, analyzed through the lens of the Business Model Canvas (BMC). This systematic review of 32 studies indicates a dual perception of women as both vulnerable [...] Read more.
This paper presents a systematic review of Tunisian stakeholders’ perceptions of integrating gender into green microfinance business models, analyzed through the lens of the Business Model Canvas (BMC). This systematic review of 32 studies indicates a dual perception of women as both vulnerable victims and active agents in the ecological transition. The BMC-based analysis reveals major weaknesses in the value proposition, distribution channels, and cost structures of gendered green microfinance offerings. Furthermore, we highlight the underexplored role of regulatory frameworks as levers for business model innovation. This study offers an original analytical framework that links gender, environmental sustainability, and microfinance business models, providing actionable insights for policymakers and microfinance institutions seeking to foster inclusive and sustainable financial ecosystems in Tunisia and similar contexts. Full article
(This article belongs to the Topic Sustainable and Green Finance)
Show Figures

Figure 1

19 pages, 1891 KB  
Systematic Review
Unintended Victims: A Systematic Review of Global Marine Turtle By-Catch in Fisheries
by Breno Carvalho da Silva, Lucas Garcia Martins, João Hemerson de Sousa, Yedda Christina Bezerra Barbosa de Oliveira and Rômulo Romeu Nóbrega Alves
Coasts 2026, 6(1), 2; https://doi.org/10.3390/coasts6010002 - 8 Jan 2026
Viewed by 129
Abstract
Incidental capture (bycatch) is a major threat to all seven marine turtle species worldwide. This systematic review assessed (i) research trends over the past 20 years; (ii) relationships between fishery types, gear, and species caught; (iii) post-capture outcomes; and (iv) challenges in bycatch [...] Read more.
Incidental capture (bycatch) is a major threat to all seven marine turtle species worldwide. This systematic review assessed (i) research trends over the past 20 years; (ii) relationships between fishery types, gear, and species caught; (iii) post-capture outcomes; and (iv) challenges in bycatch mitigation. A systematic search of Web of Science and Scopus up to April 2024 identified 236 studies, comprising 336,616 global bycatch records. Publications on turtle bycatch increased significantly (p < 0.001), peaking in 2020. Reported captures also rose (ρ = 0.45; p = 0.026), with Caretta caretta most frequently documented (74.8%). Methodology influenced outcomes: aerial monitoring and direct observation underestimated captures of Chelonia mydas, Lepidochelys kempii, and Eretmochelys imbricata compared with mixed methods; interviews only affected the latter. Regarding fishery interactions, Dermochelys coriacea was more susceptible to hook-and-line fishing (p = 0.0079), while C. mydas was more associated with small-scale fisheries (p = 0.0115). Most turtles were released after capture (60.6%), with no significant temporal variation in outcomes (p > 0.05). Despite growing monitoring, knowledge gaps remain in standardized reporting, regional and species coverage, and methodological integration. Addressing these issues is essential to guide effective, collaborative conservation strategies. Full article
Show Figures

Figure 1

23 pages, 3238 KB  
Article
Agricultural Injury Severity Prediction Using Integrated Data-Driven Analysis: Global Versus Local Explainability Using SHAP
by Omer Mermer, Yanan Liu, Charles A. Jennissen, Milan Sonka and Ibrahim Demir
Safety 2026, 12(1), 6; https://doi.org/10.3390/safety12010006 - 8 Jan 2026
Viewed by 92
Abstract
Despite the agricultural sector’s consistently high injury rates, formal reporting is often limited, leading to sparse national datasets that hinder effective safety interventions. To address this, our study introduces a comprehensive framework leveraging advanced ensemble machine learning (ML) models to predict and interpret [...] Read more.
Despite the agricultural sector’s consistently high injury rates, formal reporting is often limited, leading to sparse national datasets that hinder effective safety interventions. To address this, our study introduces a comprehensive framework leveraging advanced ensemble machine learning (ML) models to predict and interpret the severity of agricultural injuries. We use a unique, manually curated dataset of over 2400 agricultural incidents from AgInjuryNews, a public repository of news reports detailing incidents across the United States. We evaluated six ensemble models, including Gradient Boosting (GB), eXtreme Grading Boosting (XGB), Light Gradient Boosting Machine (LightGBM), Adaptive Boosting (AdaBoost), Histogram-based Gradient Boosting Regression Trees (HistGBRT), and Random Forest (RF), for their accuracy in classifying injury outcomes as fatal or non-fatal. A key contribution of our work is the novel integration of explainable artificial intelligence (XAI), specifically SHapley Additive exPlanations (SHAP), to overcome the “black-box” nature of complex ensemble models. The models demonstrated strong predictive performance, with most achieving an accuracy of approximately 0.71 and an F1-score of 0.81. Through global SHAP analysis, we identified key factors influencing injury severity across the dataset, such as the presence of helmet use, victim age, and the type of injury agent. Additionally, our application of local SHAP analysis revealed how specific variables like location and the victim’s role can have varying impacts depending on the context of the incident. These findings provide actionable, context-aware insights for developing targeted policy and safety interventions for a range of stakeholders, from first responders to policymakers, offering a powerful tool for a more proactive approach to agricultural safety. Full article
(This article belongs to the Special Issue Farm Safety, 2nd Edition)
Show Figures

Figure 1

23 pages, 3045 KB  
Review
A Bibliometric Analysis of Digital Financial Literacy and Its Role in Reducing Online Financial Fraud in the European Union
by Carol Wangari Maina, Mahdi Imani Bashokoh and Diána Koponicsné Györke
Int. J. Financial Stud. 2026, 14(1), 18; https://doi.org/10.3390/ijfs14010018 - 8 Jan 2026
Viewed by 100
Abstract
The rapid digitalization of financial services in the European Union (EU) has not only enhanced convenience and inclusion but also increased exposure to sophisticated online financial fraud. Digital financial literacy (DFL) is widely promoted as a key tool for empowering consumers and reducing [...] Read more.
The rapid digitalization of financial services in the European Union (EU) has not only enhanced convenience and inclusion but also increased exposure to sophisticated online financial fraud. Digital financial literacy (DFL) is widely promoted as a key tool for empowering consumers and reducing fraud victimization. However, the empirical and conceptual landscape linking DFL to fraud reduction within the specific sociolegal context of the EU remains fragmented. This study uses bibliometric analysis to map the research area, define major themes within the field, and determine the role of DFL in reducing online financial fraud in the EU. Peer-reviewed journal articles were targeted to ensure academic rigor, with a publication window of 2010–2025 reflecting key fintech and regulatory developments. After adhering to PRISMA principles, 87 peer-reviewed publications were chosen out of a total of 568 records identified through OpenAlex and Web of Science, coauthorship, keyword co-occurrence, citation, temporal, and density representations were analyzed using VOSviewer. Findings indicate an increasingly diffuse research field with new clusters concentrating on macroeconomic policy, business technology, social psychology, and interdisciplinary foundations. Results demonstrate that successful implementation of DFL interventions combines behavioral insights, technological protection, and non-discriminatory policy considerations. The study concludes by identifying major gaps in research and providing a path forward for future evidence-based policy efforts toward enhancing consumer protection in the EU digital financial market. Full article
Show Figures

Figure 1

20 pages, 831 KB  
Article
Bullying and Harassment in a University Context: Impact on the Mental Health of Medical Students
by Margarita L. Martinez-Fierro, Lorena Avila-Carrasco, Joselin M. Basconcelos-Sanchez, Isabel Peralta-Trejo, Yolanda Ortiz-Castro, María Elena Luna-Morales, Leticia A. Ramirez-Hernandez, Maria C. Martinez-Vazquez, Mentali Mental Health Collaborative Network and Idalia Garza-Veloz
Psychiatry Int. 2026, 7(1), 8; https://doi.org/10.3390/psychiatryint7010008 - 4 Jan 2026
Viewed by 268
Abstract
Background: Bullying in university settings is a significant yet understudied contributor to psychological distress. Differentiating the sources of victimization, may reveal distinct risk profiles associated with mental health and substance use outcomes. Objective: To evaluate the frequency and risk factors associated [...] Read more.
Background: Bullying in university settings is a significant yet understudied contributor to psychological distress. Differentiating the sources of victimization, may reveal distinct risk profiles associated with mental health and substance use outcomes. Objective: To evaluate the frequency and risk factors associated with bullying victimization among medical students, and to identify associations with mental disorders and substance use. Methods: A nested case–control cohort study was conducted with 124 medical students. Participants completed nine validated psychometric instruments evaluating neurobehavioral traits, emotional distress, substance use, and scholar bullying. Bivariate and multivariate regression models were used to estimate coefficients and odds ratios for key outcomes. Results: 42.7% of the students reported victimization, with teacher harassment (37.1%) more frequent than peer harassment (27.4%); 22.6% experienced both. Teacher harassment was primarily characterized by intentional harm (78%); peer harassment involved abuse of authority (63%). ADHD, severe stress, and substance use were associated with teacher-related victimization, while peer victimization was linked to ADHD, stress, impulsivity, and suicide risk. Childhood abuse, high stress levels, and non-heterosexual orientation as predictors of teacher harassment (p < 0.05). Notably, students with a non-heterosexual orientation were over six times more likely to report teacher harassment, highlighting the disproportionate vulnerability of sexual minorities within academic power dynamics. Conclusions: Teacher- and peer-related harassment are prevalent and often co-occur, with teacher-perpetrated bullying emerging as both more frequent and more strongly associated with mental health and identity-based vulnerabilities. Students with ADHD, high stress levels, and non-heterosexual orientation are at significantly greater risk. These findings emphasize the need for institutional accountability, inclusive academic policies, and targeted mental health support to protect vulnerable students and prevent harm within educational environments. Full article
Show Figures

Figure 1

17 pages, 942 KB  
Article
Do Peer Cliques and Gender Differences Shape Adolescent Depression Under Bullying? Exploring the Mediating Power of Cognitive Biases
by Xingyuan Wang, Caina Li and Tianyang Wang
Behav. Sci. 2026, 16(1), 68; https://doi.org/10.3390/bs16010068 - 4 Jan 2026
Viewed by 161
Abstract
The Healthy Context Paradox suggests that victims of bullying struggle more with psychological adjustment in environments with low victimization norms. This study, guided by Beck’s Model of Depression, explores this phenomenon through a cognitive lens. Using data from 2091 Chinese junior high students [...] Read more.
The Healthy Context Paradox suggests that victims of bullying struggle more with psychological adjustment in environments with low victimization norms. This study, guided by Beck’s Model of Depression, explores this phenomenon through a cognitive lens. Using data from 2091 Chinese junior high students (54.3% boys, mean age 13.26), we identified cliques via the Social Cognitive Map and examined the mediating role of cognitive biases and the moderating role of clique-level victimization norms in the link between peer victimization and depressive symptoms. Results showed that cognitive biases partially mediated the link between peer victimization and depressive symptoms. While clique victimization norms moderated the association between peer victimization and cognitive biases, they had no significant relation to depressive symptoms. In low victimization norm cliques, peer victimization showed a stronger association with cognitive biases, especially in all-girl cliques, whereas this association was observed in all-boy cliques irrespective of norms. The moderating effects of clique victimization norms on the association between peer victimization and depressive symptoms were non-significant in all-boy and mixed-gender cliques. These findings suggest that integrating the Healthy Context Paradox with Beck’s Model can inform depressive symptom prevention strategies, particularly in bullying-prone environments. Full article
Show Figures

Figure 1

19 pages, 6054 KB  
Article
A Smart App for the Prevention of Gender-Based Violence Using Artificial Intelligence
by Agostino Giorgio
Electronics 2026, 15(1), 197; https://doi.org/10.3390/electronics15010197 - 1 Jan 2026
Viewed by 235
Abstract
Gender-based violence is a widespread and persistent social scourge. The most effective strategy to reduce its impact is prevention, which has led to the adoption of a hand gesture conventionally recognized as a request for help. In addition, in cases of confirmed risk, [...] Read more.
Gender-based violence is a widespread and persistent social scourge. The most effective strategy to reduce its impact is prevention, which has led to the adoption of a hand gesture conventionally recognized as a request for help. In addition, in cases of confirmed risk, a Judge may order the potential aggressor to wear an electronic bracelet to prevent them from approaching the victim. However, these measures have proven largely insufficient, as incidents of gender-based violence continue to recur. To address this limitation, the author developed an application, named “no pAIn app”, based on artificial intelligence (AI), designed to create a virtual shield for potential victims. The app, which can run on both smartphones and smartwatches, automatically sends help requests with geolocation data when AI detects a real danger situation. The process is fully autonomous and does not require any user intervention, ensuring fast, discreet, and reliable assistance even when the victim cannot act directly. Scenario-based tests in realistic domestic environments showed that configured danger keywords were reliably detected in the vast majority of test cases, with end-to-end alert delivery typically completed within two seconds. Preliminary battery profiling indicated approximately 5% consumption over 24 h of continuous operation confirming the feasibility of long-term daily use. Full article
Show Figures

Figure 1

17 pages, 1128 KB  
Article
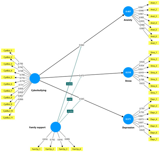
When Support Hurts: Re-Examining the Cyberbullying Victimization–Mental Health Relationship Among University Students in Saudi Arabia
by Ibrahim A. Elshaer, Alaa M. S. Azazz, Chokri Kooli and Mansour Alyahya
Eur. J. Investig. Health Psychol. Educ. 2026, 16(1), 7; https://doi.org/10.3390/ejihpe16010007 - 1 Jan 2026
Viewed by 277
Abstract
Cyberbullying generally reveals two leading players: the attacker side (perpetrator) and the victim side; each side has its distinctive social and psychological dynamics. In most prior empirical studies, the victim side is pivotal, as it bears the direct psychological and emotional consequences of [...] Read more.
Cyberbullying generally reveals two leading players: the attacker side (perpetrator) and the victim side; each side has its distinctive social and psychological dynamics. In most prior empirical studies, the victim side is pivotal, as it bears the direct psychological and emotional consequences of online aggression. Recently, cyberbullying victimisation has been elevated as a main psychological concern among university students. Nevertheless, the moderating role of family support remained untested, particularly in a collectivist cultural context such as the Kingdom of Saudi Arabia (KSA). This study tested the impacts of cyberbullying victimisation on mental health consequences (anxiety, stress, and depression) among KSA university students. The study further tested family support as a moderator in these relationships. Data was collected from 650 students employing a self-structured survey. The data obtained was analyzed using “Partial Least Squares Structural Equation Modelling” (PLS-SEM). The findings revealed that cyberbullying-victimization can significantly raise students’ anxiety, stress, and depressive signs, supporting its place as a critical psychological risk factor. Contrary to the “traditional stress-buffering theory”, family support failed to alleviate the influence of cyberbullying-victimization on anxiety and stress, and unexpectedly, higher levels of family support were related to higher depressive levels, suggesting a reverse-buffering impact. These results highlighted the complicated relationships between family support and emotional outcomes in the context of digital threats. The study stressed the urgent need for culturally delicate mediations, such as training sessions for digital resilience, and colleague-based supportive systems to successfully deal with the mental health consequences of cybervictimization. Full article
Show Figures

Figure 1

27 pages, 7479 KB  
Article
To Boldly Remember: Memorials and Mnemonic Technologies from Star Trek’s Vision to Israeli Commemoration
by Inbal Ben-Asher Gitler and Bar Leshem
Arts 2026, 15(1), 3; https://doi.org/10.3390/arts15010003 - 31 Dec 2025
Viewed by 408
Abstract
This article examines memory and monuments in the science fiction Star Trek franchise as a lens for understanding commemoration technologies and how futuristic visions of memorials anticipated real ones, especially during times of conflict. To understand the cultural reciprocity of sci-fi television and [...] Read more.
This article examines memory and monuments in the science fiction Star Trek franchise as a lens for understanding commemoration technologies and how futuristic visions of memorials anticipated real ones, especially during times of conflict. To understand the cultural reciprocity of sci-fi television and contemporary commemoration of war and trauma, we investigate the interactive website produced by the Israeli Public Broadcasting Corporation, Kan, titled Kan 7.10.360, which commemorates the victims of the 7 October 2023 Hamas massacre of civilians, soldiers, and policemen in Israel’s Gaza Envelope region. The 7.10.360 website employs advanced technologies to create what we identify as a digital “counter-monument.” By applying the concept of metamemorial science fiction relating to the Shoah, investigating its victims’ commemoration and examining the globital turn in memory work, we demonstrate that the Kan project realizes digital mnemonic practices engaged in Star Trek. We argue that the renowned series performs and anticipates three aspects of globital memory work and novel digital commemoration, also prevalent in the Kan 7.10.360 website: the personalization of memory using images; televisual testimony or documentation that mediates personal experience; and the display of objects that symbolize quotidian aspects of the victims’ lives. Full article
Show Figures

Graphical abstract

18 pages, 325 KB  
Article
Large Pages, Large Leaks? Hugepage-Induced Side-Channels vs. Performance Improvements in Cryptographic Computations
by Xinyao Li and Akhilesh Tyagi
Cryptography 2026, 10(1), 3; https://doi.org/10.3390/cryptography10010003 - 30 Dec 2025
Viewed by 229
Abstract
Side-channel attacks leveraging microarchitectural components such as caches and translation lookaside buffers (TLBs) pose increasing risks to cryptographic and machine-learning workloads. This paper presents a comparative study of performance and side-channel leakage under two page-size configurations—standard 4 KB pages and 2 MB huge [...] Read more.
Side-channel attacks leveraging microarchitectural components such as caches and translation lookaside buffers (TLBs) pose increasing risks to cryptographic and machine-learning workloads. This paper presents a comparative study of performance and side-channel leakage under two page-size configurations—standard 4 KB pages and 2 MB huge pages—using paired attacker–victim experiments instrumented with both Performance Monitoring Unit (PMU) counters and precise per-access timing using rdtscp(). The victim executes repeated, key-dependent memory accesses across eight cryptographic modes (AES, ChaCha20, RSA, and ECC variants) while the attacker records eight PMU features per access (cpu-cycles, instructions, cache-references, cache-misses, etc.) and precise rdtscp() timing. The resulting traces are analyzed using a multilayer perceptron classifier to quantify key-dependent leakage. Results show that the 2 MB huge-page configuration achieves a comparable key-classification accuracy (mean 0.79 vs. 0.77 for 4 KB) while reducing average CPU cycles by approximately 11%. Page-index identification remains near random chance (3.6–3.7% for PMU side-channels and 1.5% for timing side-channel), indicating no increase in measurable leakage at the page level. These findings suggest that huge-page mappings can improve runtime efficiency without amplifying observable side-channel vulnerabilities, offering a practical configuration for balancing performance and security in user-space cryptographic workloads. Full article
(This article belongs to the Section Hardware Security)
Show Figures

Figure 1

16 pages, 6968 KB  
Article
AI-Enhanced UAV Clusters for Search and Rescue in Natural Disasters
by Albaraa ZaidAlkilani, Gheith A. Abandah and Yazan Al-Zain
Algorithms 2026, 19(1), 31; https://doi.org/10.3390/a19010031 - 29 Dec 2025
Viewed by 286
Abstract
Search and rescue (SAR) operations are often hindered by limited coverage, slow response times, and operational risks, making rapid and reliable victim detection a critical challenge. To address these limitations, this study presents an AI-driven UAV framework that integrates a simulated multi-UAV routing [...] Read more.
Search and rescue (SAR) operations are often hindered by limited coverage, slow response times, and operational risks, making rapid and reliable victim detection a critical challenge. To address these limitations, this study presents an AI-driven UAV framework that integrates a simulated multi-UAV routing with a YOLOv8-based human detection model. A region-specific aerial dataset consisting of 2430 images and 2831 annotated human instances was collected across diverse terrains in Jordan in collaboration with the Jordan Design and Development Bureau (JODDB). After preprocessing and mosaic augmentation, the dataset expanded to nearly 6000 training samples, enabling robust model fine-tuning. YOLOv8, initialized with VisDrone weights, achieved 97.0% precision, 97.6% recall, and 98.4% mAP@0.50. A multi-UAV routing algorithm based on a lawnmower pattern ensured 100% coverage of a 17.6 km2 pilot area using 16 UAVs with balanced mission durations. The results demonstrate that combining UAV clusters with AI-based detection significantly enhances scalability, coverage efficiency, and recall, reducing the risk of life-critical false negatives. While the system shows strong potential, challenges remain regarding communication constraints, latency, and environmental robustness. Overall, this work provides a validated framework for AI-supported UAV SAR operations and offers a foundation adaptable to broader disaster-response scenarios worldwide. Full article
Show Figures

Figure 1

19 pages, 2276 KB  
Article
Towards Intelligent Water Safety: Robobuoy, a Deep Learning-Based Drowning Detection and Autonomous Surface Vehicle Rescue System
by Krittakom Srijiranon, Nanmanat Varisthanist, Thanapat Tardtong, Chatchadaporn Pumthurean and Tanatorn Tanantong
Appl. Syst. Innov. 2026, 9(1), 12; https://doi.org/10.3390/asi9010012 - 28 Dec 2025
Viewed by 338
Abstract
Drowning remains the third leading cause of accidental injury-related deaths worldwide, disproportionately affecting low- and middle-income countries where lifeguard coverage is limited or absent. To address this critical gap, we present Robobuoy, an intelligent real-time rescue system that integrates deep learning-based object detection [...] Read more.
Drowning remains the third leading cause of accidental injury-related deaths worldwide, disproportionately affecting low- and middle-income countries where lifeguard coverage is limited or absent. To address this critical gap, we present Robobuoy, an intelligent real-time rescue system that integrates deep learning-based object detection with an unmanned surface vehicle (USV) for autonomous intervention. The system employs a monitoring station equipped with two specialized object detection models: YOLO12m for recognizing drowning individuals and YOLOv5m for tracking the USV. These models were selected for their balance of accuracy, efficiency, and compatibility with resource-constrained edge devices. A geometric navigation algorithm calculates heading directions from visual detections and guides the USV toward the victim. Experimental evaluations on a combined open-source and custom dataset demonstrated strong performance, with YOLO12m achieving an mAP@0.5 of 0.9284 for drowning detection and YOLOv5m achieving an mAP@0.5 of 0.9848 for USV detection. Hardware validation in a controlled water pool confirmed successful target-reaching behavior in all nine trials, achieving a positioning error within 1 m, with traversal times ranging from 11 to 23 s. By combining state-of-the-art computer vision and low-cost autonomous robotics, Robobuoy offers an affordable and low-latency prototype to enhance water safety in unsupervised aquatic environments, particularly in regions where conventional lifeguard surveillance is impractical. Full article
(This article belongs to the Special Issue Recent Developments in Data Science and Knowledge Discovery)
Show Figures

Figure 1

Back to TopTop