Sign in to use this feature.

Years

Between: -

Subjects

remove_circle_outline
remove_circle_outline
remove_circle_outline
remove_circle_outline
remove_circle_outline
remove_circle_outline
remove_circle_outline
remove_circle_outline
remove_circle_outline

Journals

remove_circle_outline
remove_circle_outline
remove_circle_outline
remove_circle_outline
remove_circle_outline
remove_circle_outline

Article Types

Countries / Regions

remove_circle_outline
remove_circle_outline
remove_circle_outline
remove_circle_outline

Search Results (393)

Search Parameters:
Keywords = very low frequency signal

Order results
Result details
Results per page
Select all
Export citation of selected articles as:
18 pages, 7385 KB  
Article
Observation and Analysis of VLF Electromagnetic Pulse Sequences Triggered by Solar Flares on the CSES
by Siyu Liu, Ying Han, Jianping Huang, Zhong Li, Xuhui Shen and Qingjie Liu
Atmosphere 2026, 17(1), 95; https://doi.org/10.3390/atmos17010095 - 16 Jan 2026
Viewed by 106
Abstract
This study investigates the influence of solar flare events on the time–frequency characteristics of very low frequency (VLF) signals based on observations from the China Seismo–Electromagnetic Satellite (CSES) satellite. By analyzing the VLF electromagnetic wave HDF5 data downloaded on the day of the [...] Read more.
This study investigates the influence of solar flare events on the time–frequency characteristics of very low frequency (VLF) signals based on observations from the China Seismo–Electromagnetic Satellite (CSES) satellite. By analyzing the VLF electromagnetic wave HDF5 data downloaded on the day of the solar flare, the data were converted into a sequence of spectrograms, and linear structures within them were identified using image processing techniques and the K-means clustering algorithm. In this work, we detect more than twenty candidate transient near-vertical stripe elements (image-domain linear features) in the VLF spectrograms on solar-flare event days and use them as an operational texture fingerprint for large-scale screening. This finding suggests that solar flare events may trigger pulse sequence phenomena in VLF signals, providing new observational evidence for understanding the impact of solar activity on the ionosphere and offering a new perspective for investigating solar-flare effects using VLF signals. Full article
Show Figures

Figure 1

21 pages, 5639 KB  
Article
An Zero-Point Drift Suppression Method for eLoran Signal Based on a Segmented Inaction Algorithm
by Miao Wu, Xianzhou Jin, Xin Qi, Jianchen Di, Tingyi Yu and Fangneng Li
Electronics 2025, 14(24), 4838; https://doi.org/10.3390/electronics14244838 - 8 Dec 2025
Cited by 1 | Viewed by 287
Abstract
Research on interference suppression technology for enhanced long-range navigation (eLoran) signals is crucial for enhancing receiver performance. To address the zero-point drift phenomenon in eLoran signals during adaptive filtering, we propose a segmented inaction algorithm based on normal time–frequency transform (NTFT), which is [...] Read more.
Research on interference suppression technology for enhanced long-range navigation (eLoran) signals is crucial for enhancing receiver performance. To address the zero-point drift phenomenon in eLoran signals during adaptive filtering, we propose a segmented inaction algorithm based on normal time–frequency transform (NTFT), which is designed for challenging environments, such as low signal-to-noise ratio (SNR) and complex noise conditions. The algorithm splits the 20 kHz frequency band of the eLoran signal into 200 equal sub-bands, then applies the inaction algorithm sequentially to each sub-band, which exhibits strong noise resistance and high robustness. It is regarded as a pre-filter of the adaptive filter, ensuring a cleaner input signal for subsequent processing. Simulation results indicate that, when processing low-SNR eLoran signals affected by multi-frequency narrow-band interference and band-limited Gaussian noise, the combined algorithm significantly improves root mean square error (RMSE) by 33.3% and relative root mean square error (R-RMSE) by 39.1% compared to the single VSS-LMS method. Additionally, it compensates for zero-point drift (the deviation observed in the time series between the positive zero-crossing point of the third period of the reconstructed signal and that of the original signal) by 79.3% and maintains third-week forward over-zero error at a very low level. The effectiveness of the combined algorithm was further validated through actual measurement experiments. Full article
Show Figures

Figure 1

23 pages, 1115 KB  
Article
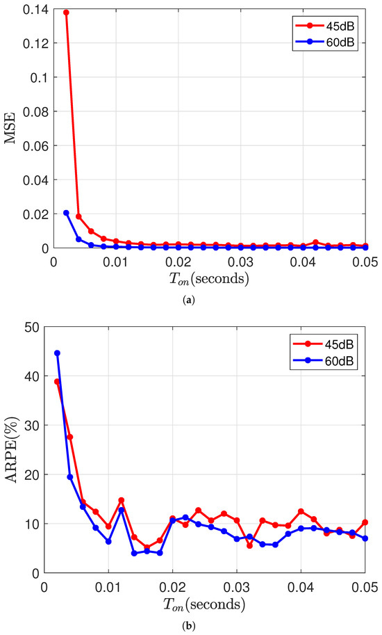
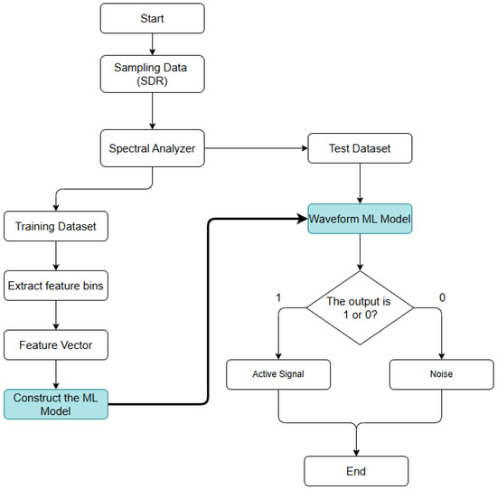
Detection of Communications Channels in VHF Band for Enhanced Maritime Surveillance
by André Lopes, Luís Fernandes and Paulo Chaves
Sensors 2025, 25(23), 7258; https://doi.org/10.3390/s25237258 - 28 Nov 2025
Cited by 1 | Viewed by 524
Abstract
This work aimed to develop and evaluate a real-time communication channel detection system in the Very High Frequency (VHF) band using software-defined radio (SDR). For this purpose, an FFT based spectral analyzer with 32,768 points was designed, capable of converting signals from the [...] Read more.
This work aimed to develop and evaluate a real-time communication channel detection system in the Very High Frequency (VHF) band using software-defined radio (SDR). For this purpose, an FFT based spectral analyzer with 32,768 points was designed, capable of converting signals from the time domain to the frequency domain, ensuring efficient characterization of a 3 MHz bandwidth with updates every 0.5 s. Three detection algorithms were developed and compared: Energy Detection (ED) and two Waveform-Based Detection methods supported by machine learning models, SVM and KNN. ED stood out for its low computational requirements, suitable for low-cost systems, but had a limited probability of detection (Pd) at short distances, with zero detection beyond 500 m. KNN showed superior performance at longer distances, achieving 23% Pd at 700 m but insufficient for real-time applications. The SVM model proved to be the most effective, achieving a Pd of 80% at 1000 m and maintaining a low false positive rate of around 1%. It is concluded that the SVM model is the most suitable for real-time detection systems in the VHF band, offering a balance between accuracy and usability. The extrapolation of the results demonstrates the system’s potential for coverage greater than 2 km with higher-powered marine radios, around 25 W. Full article
(This article belongs to the Special Issue Signal Processing and Machine Learning for Sensor Systems)
Show Figures

Figure 1

40 pages, 7970 KB  
Review
Review of Subionospheric VLF/LF Radio Signals for the Study of Seismogenic Lower-Ionospheric Perturbations
by Masashi Hayakawa
Atmosphere 2025, 16(11), 1312; https://doi.org/10.3390/atmos16111312 - 20 Nov 2025
Viewed by 1152
Abstract
It has recently been recognized that the ionosphere is highly sensitive to pre-seismic effects, and the detection of ionospheric perturbations associated with earthquakes (EQs) is one of the most promising candidates for short-term EQ prediction. In this review, we focus on a possible [...] Read more.
It has recently been recognized that the ionosphere is highly sensitive to pre-seismic effects, and the detection of ionospheric perturbations associated with earthquakes (EQs) is one of the most promising candidates for short-term EQ prediction. In this review, we focus on a possible use of VLF/LF (very low frequency (3–30 kHz)/low frequency (30–300 kHz)) radio sounding of seismo-ionospheric perturbations to study seismogenic effects. Because an understanding of the early history in any area will provide a lot of crucial insights to the readers (especially to young scientists) working in the field of seismo-electromagnetics, we provide a brief history (mainly results reported by a Russian group of scientists) of the initial application of subionospheric VLF/LF propagation for the study of ionospheric perturbations associated with EQs, and then we present our first convincing evidence on the ionospheric perturbation for the disastrous Kobe EQ in 1995, with a new analysis method based on the shifts in terminator times in VLF/LF diurnal variations (minima in the diurnal variations in amplitude and phase). We then summarize our latest results on further evidence of seismo-ionospheric perturbations. Firstly, we present a few statistical studies on the correlation between VLF/LF propagation anomalies and EQs based on long-term data. Secondly, we showcase studies for a few large, recent EQs (including the 2011 Tohoku EQ). Building on those EQ precursor studies, we demonstrate scientific topics and the underlying physics that can be studied using VLF/LF data, highlighting recent achievements including the revolutionary perspective of lithosphere–atmosphere–ionosphere coupling (LAIC) (or how the ionosphere is perturbed due to the lithospheric pre-EQ activity), modulation in VLF/LF data by atmospheric gravity waves (AGWs), Doppler-shift observation, satellite observation of VLF/LF transmitter signals, etc., together with the recommendation of the application of new technologies such as artificial intelligence and critical analysis to VLF/LF analysis. Finally, we want to emphasize again the essential significance of the information on lower-ionospheric perturbations within LAIC studies. Full article
Show Figures

Figure 1

29 pages, 5693 KB  
Article
Outdoor Microphone Range Tests and Spectral Analysis of UAV Acoustic Signatures for Array Development
by Gabriel Jekateryńczuk and Zbigniew Piotrowski
Sensors 2025, 25(22), 7057; https://doi.org/10.3390/s25227057 - 19 Nov 2025
Viewed by 2812
Abstract
Acoustic sensing is a passive and cost-effective option for unmanned aerial vehicle detection, where both signal processing and microphone hardware jointly determine field performance. In this study, we focus on the hardware front-end as a foundation for improving the reliability of subsequent DSP- [...] Read more.
Acoustic sensing is a passive and cost-effective option for unmanned aerial vehicle detection, where both signal processing and microphone hardware jointly determine field performance. In this study, we focus on the hardware front-end as a foundation for improving the reliability of subsequent DSP- or AI-based detection methods. We present a detection-focused comparison of several microphones in outdoor tests, combining calibrated range measurements with spectral analysis of real unmanned aerial vehicle emissions from three platforms. We report hardware metrics only: signal-to-noise ratio, effective detection range, attenuation slope with distance, and the low-frequency background floor. Across wind conditions and source orientations, the RØDE NTG-2 with WS6 windshield delivered the most balanced performance: in strong wind, it extended the detection range over the bare NTG-2 by approximately 31–131% (depending on azimuth), lowered the low-frequency noise floor by about 2–3 decibels, and matched or increased the wideband signal-to-noise ratio by 1.8–4.4 decibels. A parabolic NTG-2 achieved very low background noise levels at low frequencies and strong on-axis reach but proved vulnerable to gust-induced transients. Based on this evidence, we propose an eight-channel, dual-tier array of NTG-2 + WS6 elements that preserves near-hemispherical coverage and phase coherence, establishing a practical hardware baseline for outdoor acoustic unmanned aerial vehicle detection and a reproducible platform for subsequent localization and classification studies. Full article
(This article belongs to the Special Issue Feature Papers in Physical Sensors 2025)
Show Figures

Figure 1

23 pages, 1723 KB  
Article
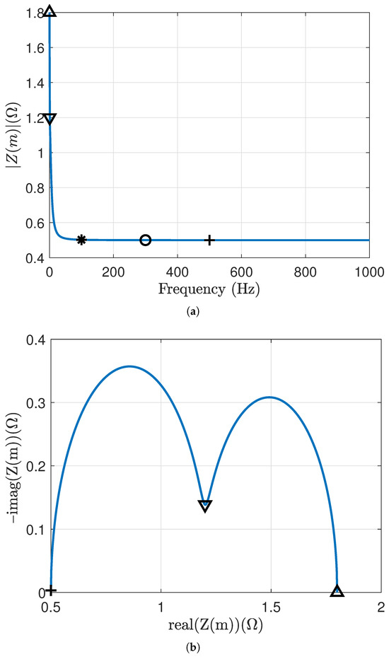
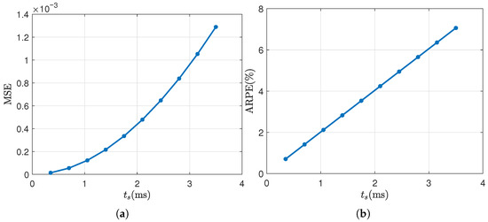
Excitation Signal Design for Fast Electrochemical Impedance Spectroscopy in Battery Testing
by Sneha Sundaresan, Krishna R. Pattipati and Balakumar Balasingam
Batteries 2025, 11(11), 408; https://doi.org/10.3390/batteries11110408 - 5 Nov 2025
Cited by 1 | Viewed by 777
Abstract
Electrochemical impedance spectroscopy (EIS) is a widely used technique for analyzing battery dynamics over a broad frequency spectrum. Conventional state-of-the-art EIS methods involve applying a sequence of sinusoidal excitation signals, ranging from very low to very high frequencies, to capture the impedance response [...] Read more.
Electrochemical impedance spectroscopy (EIS) is a widely used technique for analyzing battery dynamics over a broad frequency spectrum. Conventional state-of-the-art EIS methods involve applying a sequence of sinusoidal excitation signals, ranging from very low to very high frequencies, to capture the impedance response of the battery. However, this process is time-consuming, often requiring several hours to complete. Alternatively, approaches using pulse-based excitation have shown promise in reducing test time but often suffer from challenges in handling measurement noise and poor frequency resolution, especially at low frequencies. This work presents an improved rectangular pulse-based impedance characterization technique that enhances low-frequency resolution, increases robustness to noise, and reduces experimental time. This is accomplished through the following three key contributions of this paper: First, it establishes statistical noise properties in the Fourier-transformed signals, enabling effective noise reduction through averaging. Second, it proposes a log-frequency clustering approach to average impedance data, enhancing the accuracy of the impedance spectrum. Third, it presents a systematic pulse design method using the knowledge of the approximate time constants of the system to select the sampling interval, pulse width, and rest duration for reduced test time, improved low-frequency resolution, and enhanced signal-to-noise ratio (SNR). Together, the proposed approach enables faster and more accurate impedance characterization. Simulation analysis and experimental results confirm that the proposed approach enhances spectral resolution at low frequencies, mitigates the impact of noise at high frequencies, and significantly improves the reliability of impedance estimates at a faster measurement time frame. Full article
(This article belongs to the Section Battery Modelling, Simulation, Management and Application)
Show Figures

Figure 1

11 pages, 4153 KB  
Article
A Low-Cost Dual-Frequency Dual-Polarized Antenna Array with High Gain
by Jin-Dong Zhang, Min Wang and Wen Wu
Micromachines 2025, 16(10), 1183; https://doi.org/10.3390/mi16101183 - 19 Oct 2025
Viewed by 2657
Abstract
A high-gain microstrip antenna array is proposed. The dual-frequency and dual-polarization characteristics of the array allow a satellite communication system to transmit and receive signals with a single antenna. To avoid high losses in microstrip feed lines for large apertures, the array is [...] Read more.
A high-gain microstrip antenna array is proposed. The dual-frequency and dual-polarization characteristics of the array allow a satellite communication system to transmit and receive signals with a single antenna. To avoid high losses in microstrip feed lines for large apertures, the array is divided into subarrays, each fed by a low-loss separate feed network. The dual-frequency dual-polarization function is realized by utilizing two orthogonal modes of a corner-fed rectangular patch in a single-layer substrate. Moreover, to minimize losses in the separate feed network, semi-ridged coaxial lines and five four-way radial power dividers are employed. The power divider, composed of a cylindrical cavity and five SMA connectors, features very low insertion loss. Finally, to validate the design concept, a prototype of the proposed 32 × 32-element array operating at 12.5 GHz and 14.25 GHz is fabricated and measured. The measured results are in good agreement with the simulated ones. The −10 dB return loss frequency bands for the two operating frequencies are 12.04 GHz–12.69 GHz and 13.82 GHz–14.66 GHz, respectively. The measured gains at the two operating bands are 34.5 dBi and 35.2 dBi, respectively. Full article
(This article belongs to the Special Issue Recent Advancements in Microwave and Optoelectronics Devices)
Show Figures

Figure 1

19 pages, 1765 KB  
Article
Reference High-Voltage Sensing Chain for the Assessment of Class 0.1-WB3 Instrument Transformers in the Frequency Range up to 150 kHz According to IEC 61869
by Mohamed Agazar, Claudio Iodice and Mario Luiso
Sensors 2025, 25(20), 6416; https://doi.org/10.3390/s25206416 - 17 Oct 2025
Viewed by 590
Abstract
This paper presents the development and characterization of a reference high-voltage sensing chain for the calibration and conformity assessment of instrument transformers with Class 0.1-WB3, in the extended frequency range up to 150 kHz, according to IEC 61869. The sensing chain, composed of [...] Read more.
This paper presents the development and characterization of a reference high-voltage sensing chain for the calibration and conformity assessment of instrument transformers with Class 0.1-WB3, in the extended frequency range up to 150 kHz, according to IEC 61869. The sensing chain, composed of a high-voltage divider, precision attenuators and high-pass filters, has been specifically developed and characterized. The chain features two parallel measurement paths: the first path, comprising the high-voltage divider and attenuator, is optimized for measuring the fundamental frequency superimposed with high-amplitude harmonics; the second path, consisting of the high-voltage divider followed by a high-pass filter, is dedicated to measuring very-low-level superimposed harmonic components by enhancing the signal-to-noise ratio. These two paths are integrated with a digitizer to form a complete and modular measurement chain. The expanded uncertainty of measurement has been thoroughly evaluated and confirms the chain’s ability to support assessment of instrument transformers with Class 0.1-WB3 compliance. Additionally, the chain architecture enables a future extension up to 500 kHz, addressing the growing need to evaluate instrument transformers under high-frequency power quality disturbances and improving the sensing capability in this field. Full article
(This article belongs to the Section Electronic Sensors)
Show Figures

Figure 1

13 pages, 18301 KB  
Article
Spatiotemporal Characteristics of Parallel Stacked Structure Signals in VLF Electric Field Observations from CSES-01 Satellite
by Bo Hao, Jianping Huang, Zhong Li, Kexin Zhu, Yuanjing Zhang, Kexin Pan and Wenjing Li
Atmosphere 2025, 16(10), 1198; https://doi.org/10.3390/atmos16101198 - 17 Oct 2025
Viewed by 429
Abstract
This study reports, for the first time, the discovery and systematic characterization of a distinct electromagnetic phenomenon—the parallel stacked structure signal—in the VLF band using CSES-01 satellite electric field data. Its main contribution lies in defining this novel signal, characterized by transversely aligned [...] Read more.
This study reports, for the first time, the discovery and systematic characterization of a distinct electromagnetic phenomenon—the parallel stacked structure signal—in the VLF band using CSES-01 satellite electric field data. Its main contribution lies in defining this novel signal, characterized by transversely aligned and longitudinally clustered high-energy regions, and revealing its unique spatiotemporal patterns. We find these signals exhibit a pronounced Southern Hemisphere mid-to-high latitude preference (40° S–65° S), a strong seasonal dependence (peak in winter and autumn), and a remarkable nightside dominance (86.4%). Analysis shows these patterns are not primarily governed by routine solar (F10.7) or geomagnetic (SME) activity, indicating a more complex generation mechanism. This work provides a foundational classification and analysis, offering a new and significant observable for future investigations into space weather and Lithosphere–Atmosphere–Ionosphere Coupling processes. Full article
(This article belongs to the Special Issue Research and Space-Based Exploration on Space Plasma)
Show Figures

Figure 1

25 pages, 5853 KB  
Article
GPS-Based Relative Navigation for Laser Crosslink Alignment in the VISION CubeSat Mission
by Yeji Kim, Pureum Kim, Han-Gyeol Ryu, Youngho Eun and Sang-Young Park
Aerospace 2025, 12(10), 928; https://doi.org/10.3390/aerospace12100928 - 15 Oct 2025
Viewed by 850
Abstract
As the demand for high-speed space-borne data transmission grows, CubeSat-based Free-Space Optical Communication (FSOC) offers a viable solution for achieving a Gbps-speed optical intersatellite link on low-cost platforms. The Very-High-Speed Intersatellite Optical Link System Using an Infrared Optical Terminal and Nanosatellite (VISION) mission [...] Read more.
As the demand for high-speed space-borne data transmission grows, CubeSat-based Free-Space Optical Communication (FSOC) offers a viable solution for achieving a Gbps-speed optical intersatellite link on low-cost platforms. The Very-High-Speed Intersatellite Optical Link System Using an Infrared Optical Terminal and Nanosatellite (VISION) mission aims to establish these high-speed laser crosslinks, which require a precise pointing and relative positioning system at relative distances up to 1000 km. A real-time relative navigation system was developed based on dual-frequency GPS pseudorange and carrier-phase measurements, incorporating an adaptive Kalman filter which uses innovation-based covariance matching to dynamically adjust process noise covariance. Hardware-integrated testing with GPS signal generators and onboard receivers validated its performance under realistic conditions, consistently achieving sub-meter positioning accuracy across baselines up to 1000 km. An integrated orbit–attitude simulation further evaluated the feasibility of the Pointing, Acquisition, and Tracking (PAT) system by combining real-time relative navigation outputs with an attitude control system. Simulation results showed that the PAT system maintained a total pointing error of 274.3 μrad, sufficient to sustain stable high-speed optical links. This study demonstrates that the VISION relative navigation and pointing systems, integrated within the PAT framework, enable precise real-time optical intersatellite communication using CubeSats. Full article
(This article belongs to the Section Astronautics & Space Science)
Show Figures

Figure 1

22 pages, 667 KB  
Review
Analysis of Physiological Parameters and Driver Posture for Prevention of Road Accidents: A Review
by Alparslan Babur, Ali Moukadem, Alain Dieterlen and Katrin Skerl
Sensors 2025, 25(19), 6238; https://doi.org/10.3390/s25196238 - 8 Oct 2025
Viewed by 1203
Abstract
This review provides an overview of existing accident prevention methods by monitoring the persons’ physiological state, observing movements, and physiological parameters. Firstly, different physiological parameters monitoring systems are introduced. Secondly, various systems dealing with position recognition on pressure sensing mats are presented. We [...] Read more.
This review provides an overview of existing accident prevention methods by monitoring the persons’ physiological state, observing movements, and physiological parameters. Firstly, different physiological parameters monitoring systems are introduced. Secondly, various systems dealing with position recognition on pressure sensing mats are presented. We conduct an in-depth literature search and quantitative analysis of papers published in this area and focus independently of the application (drivers, office and wheelchair users, etc.). Quantitative information about the number of subjects, investigated scenarios, sensor types, machine learning usage, and laboratory vs. real-world works is extracted. In posture recognition, most works recognize at least forward, backward, left and right movements on a seat. The remaining works use the pressure sensing mat for bedridden people. In physiological parameters measurement, most works detect the heart rate and often also add respiration rate recognition. Machine learning algorithms are used in most cases and are taking on an ever-greater importance for classification and regression problems. Although all solutions use different techniques, returning satisfactory results, none of them try to detect small movements, which can pose challenges in determining the optimal sensor topology and sampling frequency required to detect fine movements. For physiological measurements, there are lots of challenges to overcome in noisy environments, notably the detection of heart rate, blood pressure, and respiratory rate at very low signal-to-noise levels. Full article
(This article belongs to the Section Biomedical Sensors)
Show Figures

Figure 1

10 pages, 2446 KB  
Data Descriptor
A Multi-Class Labeled Ionospheric Dataset for Machine Learning Anomaly Detection
by Aleksandra Kolarski, Filip Arnaut, Sreten Jevremović, Zoran R. Mijić and Vladimir A. Srećković
Data 2025, 10(10), 157; https://doi.org/10.3390/data10100157 - 30 Sep 2025
Viewed by 940
Abstract
The binary anomaly detection (classification) of ionospheric data related to Very Low Frequency (VLF) signal amplitude in prior research demonstrated the potential for development and further advancement. Further data quality improvement is integral for advancing the development of machine learning (ML)-based ionospheric data [...] Read more.
The binary anomaly detection (classification) of ionospheric data related to Very Low Frequency (VLF) signal amplitude in prior research demonstrated the potential for development and further advancement. Further data quality improvement is integral for advancing the development of machine learning (ML)-based ionospheric data (VLF signal amplitude) anomaly detection. This paper presents the transition from binary to multi-class classification of ionospheric signal amplitude datasets. The dataset comprises 19 transmitter–receiver pairs and 383,041 manually labeled amplitude instances. The target variable was reclassified from a binary classification (normal and anomalous data points) to a six-class classification that distinguishes between daytime undisturbed signals, nighttime signals, solar flare effects, instrument errors, instrumental noise, and outlier data points. Furthermore, in addition to the dataset, we developed a freely accessible web-based tool designed to facilitate the conversion of MATLAB data files to TRAINSET-compatible formats, thereby establishing a completely free and open data pipeline from the WALDO world data repository to data labeling software. This novel dataset facilitates further research in ionospheric signal amplitude anomaly detection, concentrating on effective and efficient anomaly detection in ionospheric signal amplitude data. The potential outcomes of employing anomaly detection techniques on ionospheric signal amplitude data may be extended to other space weather parameters in the future, such as ELF/LF datasets and other relevant datasets. Full article
(This article belongs to the Section Spatial Data Science and Digital Earth)
Show Figures

Figure 1

24 pages, 52572 KB  
Article
Investigation of Bored Piles Under Deep and Extensive Plinth Foundations: Method of Prospecting and Mapping with Pulse Georadar
by Donato D’Antonio
Remote Sens. 2025, 17(18), 3228; https://doi.org/10.3390/rs17183228 - 18 Sep 2025
Viewed by 762
Abstract
Ground-penetrating radar surveys on structures have a wide range of applications, and they are very useful in solving engineering problems: from detecting reinforcement, studying concrete characteristics, unfilled joints, analyzing brick elements, detecting water content in building bodies, and evaluating structural deformation. They generally [...] Read more.
Ground-penetrating radar surveys on structures have a wide range of applications, and they are very useful in solving engineering problems: from detecting reinforcement, studying concrete characteristics, unfilled joints, analyzing brick elements, detecting water content in building bodies, and evaluating structural deformation. They generally pursued small investigation areas with measurements made in direct contact with target structures and for small depths. Detecting deep piles presents specific challenges, and surveys conducted from the ground level may be unsuccessful. To reach great depths, medium-low frequencies must be used, but this choice results in lower resolution. Furthermore, the pile signals may be masked when they are located beneath massive reinforced foundations, which act as an electromagnetic shield. Finally, GPR equipment looks for differences in the dielectric of the material, and the signals recorded by the GPR will be very weak when the differences in the physical properties of the investigated media are modest. From these weak signals, it is difficult to identify information on the differences in the subsurface media. In this paper, we are illustrating an exploration on plinth foundations, supported by drilled piles, submerged in soil, extensive, deep and uninformed. Pulse GPR prospecting was performed in common-offset and single-fold, bistatic configuration, exploiting the exposed faces of an excavation around the foundation. In addition, three velocity tests were conducted, including two in common mid-point and one in zero-offset transillumination, in order to explore the range of variation in relative dielectric permittivity in the investigated media. Thanks to the innovative survey on the excavation faces, it is possible to perform profiles perpendicular to the strike direction of the interface. The electromagnetic backscattering analysis approach allowed us to extract the weighted average frequency attribute section. In it, anomalies emerge in the presence of drilled piles with four piles with an estimated diameter of 80 cm. Full article
(This article belongs to the Special Issue Advanced Ground-Penetrating Radar (GPR) Technologies and Applications)
Show Figures

Graphical abstract

20 pages, 18461 KB  
Article
Estimation of Respiratory Effort Through Diaphragmatic Electromyography Features
by Gabriela Grońska, Elisabetta Peri, Xi Long, Sebastiaan Overeem, Johannes van Dijk and Massimo Mischi
Sensors 2025, 25(17), 5463; https://doi.org/10.3390/s25175463 - 3 Sep 2025
Viewed by 1500
Abstract
Respiratory effort is a critical parameter for assessing respiratory function in various pathological conditions such as obstructive sleep apnea (OSA), as well as in patients undergoing respiratory ventilation. Currently, the gold-standard method for measuring it is esophageal pressure (Pes), which is obtrusive and [...] Read more.
Respiratory effort is a critical parameter for assessing respiratory function in various pathological conditions such as obstructive sleep apnea (OSA), as well as in patients undergoing respiratory ventilation. Currently, the gold-standard method for measuring it is esophageal pressure (Pes), which is obtrusive and uncomfortable for patients. An alternative approach is using diaphragmatic electromyography (dEMG), a non-obtrusive method that directly reflects the electrical drive triggering respiratory effort, holding potential for quantifying effort. Despite progress in this area, there is still no clear agreement on the best features for assessing respiratory effort from dEMG. This feasibility study considers several time, frequency, and statistical domain features, providing a comparative analysis to determine their performance in estimating respiratory effort. In particular, we evaluate the correlation of the different features with Pes using overnight recordings from 10 OSA patients and assess their robustness across different signal quality levels with the Kruskal–Wallis test. Our results support that time-domain dEMG features such as the filtered envelope, root mean square, and waveform length (WL) exhibit moderately strong correlations (R > 0.6) with respiratory effort. In terms of robustness to noise, the best features were WL, the area under the curve, and the slope sign change, demonstrating moderately strong to fair correlations (R > 0.5) even in low- to very low-quality signals. In contrast, features like skewness, the mean frequency, and the median frequency performed poorly (R < 0.3), regardless of signal quality, likely because they focus on overall signal characteristics rather than the dynamic and transient changes associated with respiratory effort by temporal features. These findings highlight the importance of selecting optimal features to obtain a reliable estimation of respiratory effort, providing a foundation for future research on non-intrusive methods. Full article
Show Figures

Figure 1

9 pages, 2733 KB  
Data Descriptor
Investigating Mid-Latitude Lower Ionospheric Responses to Energetic Electron Precipitation: A Case Study
by Aleksandra Kolarski, Vladimir A. Srećković, Zoran R. Mijić and Filip Arnaut
Data 2025, 10(8), 121; https://doi.org/10.3390/data10080121 - 26 Jul 2025
Viewed by 677
Abstract
Localized ionization enhancements (LIEs) in altitude range corresponding to the D-region ionosphere, disrupting Very-Low-Frequency (VLF) signal propagation. This case study focuses on Lightning-induced Electron Precipitation (LEP), analyzing amplitude and phase variations in VLF signals recorded in Belgrade, Serbia, from worldwide transmitters. Due to [...] Read more.
Localized ionization enhancements (LIEs) in altitude range corresponding to the D-region ionosphere, disrupting Very-Low-Frequency (VLF) signal propagation. This case study focuses on Lightning-induced Electron Precipitation (LEP), analyzing amplitude and phase variations in VLF signals recorded in Belgrade, Serbia, from worldwide transmitters. Due to the localized, transient nature of Energetic Electron Precipitation (EEP) events and the path-dependence of VLF responses, research relies on event-specific case studies to model reflection height and sharpness via numerical simulations. Findings show LIEs are typically under 1000 × 500 km, with varying internal structure. Accumulated case studies and corresponding data across diverse conditions contribute to a broader understanding of ionospheric dynamics and space weather effects. These findings enhance regional modeling, support aerosol–electricity climate research, and underscore the value of VLF-based ionospheric monitoring and collaboration in Europe. Full article
(This article belongs to the Section Spatial Data Science and Digital Earth)
Show Figures

Figure 1

Back to TopTop