Detection of Communications Channels in VHF Band for Enhanced Maritime Surveillance
Abstract
1. Introduction
2. Technology Review
2.1. Spectrum Sensing
2.2. Energy Detection
2.3. Waveform Detection
2.3.1. Supported Vector Machine
2.3.2. K-Nearest Neighbors
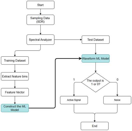
3. Spectral Analyzer
4. Channel Detection
4.1. Energy Detection
4.2. Waveform Detection
- True Positive (TP): Number of cases in which the model correctly predicted the correct class.
- True Negative (TN): Number of cases in which the model correctly predicted another class.
- False Positive (FP): Number of cases in which the model incorrectly predicted the correct class.
- False Negative (FN): Number of cases in which the model incorrectly predicted another class.
4.2.1. Supported Vector Machine
4.2.2. K-Nearest Neighbors
5. Results and Discussion
5.1. Energy Detection Method
5.2. Waveform Detection Method with SVM
5.3. Waveform Detection Method with KNN
6. Conclusions
Author Contributions
Funding
Institutional Review Board Statement
Informed Consent Statement
Data Availability Statement
Conflicts of Interest
References
- European Commission. European Union Maritime Security Strategy (EUMSS). 2023. Available online: https://oceans-and-fisheries.ec.europa.eu/ocean/blue-economy/other-sectors/maritime-security-strategy_en (accessed on 25 October 2025).
- NATO. Defence Expenditure Report 2023. 2023. Available online: https://www.nato.int/cps/en/natohq/topics_49198.htm (accessed on 25 October 2025).
- United Nations Office on Drugs and Crime. World Drug Report 2024. 2024. Available online: https://www.unodc.org/unodc/data-and-analysis/world-drug-report-2024.html (accessed on 25 October 2025).
- Organisation for Economic Co-Operation and Development. Illicit Trade Report. Available online: https://www.oecd.org/en/publications/illicit-trade_26175835.html (accessed on 25 October 2025).
- Frontex. Risk Analysis for 2024. 2024. Available online: https://www.frontex.europa.eu/media-centre/news/news-release/frontex-releases-annual-risk-analysis-for-2024-2025-navigating-complex-challenges-tO044z (accessed on 25 October 2025).
- INTERPOL. Maritime Crime Programme Overview. Available online: https://www.interpol.int/Crimes/Maritime-crime (accessed on 25 October 2025).
- International Telecommunication Union. Recommendation ITU-R M.1084-5: Interim Solutions for Improved Efficiency in the Use of the Band 156–174 MHz by Stations in the Maritime Mobile Service; International Telecommunication Union (ITU): Geneva, Switzerland, 2021. [Google Scholar]
- Cristea, O. Maritime VHF-DSC monitoring with low cost SDR receiver. Sci. Bull. Nav. Acad. 2018, 21, 403–408. [Google Scholar] [CrossRef]
- Niknami, N.; Srinivasan, A.; St. Germain, K.; Wu, J. Maritime communications—Current state and the future potential with SDN and SDR. Network 2023, 3, 563–584. [Google Scholar] [CrossRef]
- Romero-Godoy, D.; Molina-Padrón, N.; Cabrera, F.; Araña, V.; Jiménez, E. Design and implementation of a prototype with a low-cost SDR platform for the next generation of maritime communications. In Proceedings of the 2022 3rd URSI Atlantic and Asia Pacific Radio Science Meeting (AT-AP-RASC), Gran Canaria, Spain, 30 May–4 June 2022; pp. 1–4. [Google Scholar] [CrossRef]
- Mitola, J.; Maguire, G.Q. Cognitive radio: Making software radios more personal. IEEE Pers. Commun. 1999, 6, 13–18. [Google Scholar] [CrossRef]
- Salahdine, F. Spectrum sensing techniques for cognitive radio networks. arXiv 2017, arXiv:1710.02668. [Google Scholar] [CrossRef]
- Zeng, Y.; Liang, Y.-C.; Hoang, A.T.; Zhang, R. A review on spectrum sensing for cognitive radio: Challenges and solutions. EURASIP J. Adv. Signal Process. 2010, 2010, 381465. [Google Scholar] [CrossRef]
- Nasrallah, A.; Hamza, A.; Boukaba, T.; Baudoin, G.; Messani, A. Energy detection with adaptive threshold for cognitive radio. In Proceedings of the 2018 International Conference on Communications and Electrical Engineering (ICCEE), El Oued, Algeria, 17–18 December 2018; pp. 1–5. [Google Scholar] [CrossRef]
- Sherbin, K.; Sindhu, V. Cyclostationary feature detection for spectrum sensing in cognitive radio network. In Proceedings of the 2019 International Conference on Intelligent Computing and Control Systems (ICCS), Madurai, India, 15–17 May 2019; pp. 1250–1254. [Google Scholar] [CrossRef]
- Gao, J.; Yi, X.; Zhong, C.; Chen, X.; Zhang, Z. Deep learning for spectrum sensing. IEEE Wirel. Commun. Lett. 2019, 8, 1727–1730. [Google Scholar] [CrossRef]
- Muzaffar, M.U.; Sharqi, R. A review of spectrum sensing in modern cognitive radio networks. Telecommun. Syst. 2024, 85, 347–363. [Google Scholar] [CrossRef]
- Lorincz, J.; Ramljak, I.; Begušić, D. A survey on the energy detection of OFDM signals with dynamic threshold adaptation: Open issues and future challenges. Sensors 2021, 21, 3080. [Google Scholar] [CrossRef] [PubMed]
- Prasetiyo, R.; Putra, V.W.; Adiono, T.; Salman, A.H. Kurtosis and energy based spectrum detection for SDR based RF monitoring system. In Proceedings of the 2016 International Symposium on Intelligent Signal Processing and Communication Systems (ISPACS), Phuket, Thailand, 24–27 October 2016; pp. 1–5. [Google Scholar] [CrossRef]
- Umar, R.; Sheikh, A.U.H. A comparative study of spectrum awareness techniques for cognitive radio oriented wireless networks. Phys. Commun. 2013, 9, 148–170. [Google Scholar] [CrossRef]
- Ranjan, A.; Singh, B. Design and analysis of spectrum sensing in cognitive radio based on energy detection. In Proceedings of the 2016 International Conference on Signal and Information Processing (IConSIP), Nanded, India, 6–8 October 2016; pp. 1–5. [Google Scholar] [CrossRef]
- Baker, D.; Beal, A.N.; Joiner, L.; Syed, T.M. A low-cost modified energy detection-based spectrum sensing algorithm with GNU Radio for cognitive radio. In Proceedings of the SoutheastCon 2023, Orlando, FL, USA, 1–16 April 2023; pp. 833–837. [Google Scholar] [CrossRef]
- Analog Devices. ADALM-PLUTO: Active Learning Module (PlutoSDR). Available online: https://www.analog.com/en/resources/evaluation-hardware-and-software/evaluation-boards-kits/adalm-pluto.html#eb-overview (accessed on 29 July 2025).
- Tamilselvi, T.; Rajendran, V. Comparative study of SVM and KNN machine learning algorithm for spectrum sensing in cognitive radio. In Intelligent Communication Technologies and Virtual Mobile Networks; Rajakumar, G., Du, K.-L., Vuppalapati, C., Beligiannis, G.N., Eds.; Springer Nature: Singapore, 2023; pp. 517–527. [Google Scholar] [CrossRef]
- Chen, L.; Liu, J. Identification of shipborne VHF radio based on deep learning with feature extraction. J. Mar. Sci. Eng. 2024, 12, 810. [Google Scholar] [CrossRef]
- Tang, L.; Zhao, L.; Jiang, Y. An SVM-based feature detection scheme for spatial spectrum sensing. IEEE Commun. Lett. 2023, 27, 2132–2136. [Google Scholar] [CrossRef]
- Solanki, S.; Dehalwar, V.; Choudhary, J. Cooperative spectrum sensing for PU detection in cognitive radio using SVM. In Data Engineering and Communication Technology; Reddy, K.A., Devi, B.R., George, B., Raju, K.S., Eds.; Springer: Singapore, 2021; pp. 61–69. [Google Scholar]
- Saber, M.; El Rharras, A.; Saadane, R.; Kharraz, A.H.; Chehri, A. An optimized spectrum sensing implementation based on SVM, KNN and TREE algorithms. In Proceedings of the 2019 15th International Conference on Signal-Image Technology & Internet-Based Systems (SITIS), Sorrento, Italy, 26–29 November 2019; pp. 383–389. [Google Scholar] [CrossRef]
- RTL-SDR.com. RTL-SDR: A Blog About Software Defined Radio. Available online: https://www.rtl-sdr.com/ (accessed on 29 July 2025).
- Musuvathi, A.S.S.; Archbald, J.F.; Velmurugan, T.; Sumathi, D.; Renuga Devi, S.; Preetha, K.S. Efficient improvement of energy detection technique in cognitive radio networks using K-nearest neighbour (KNN) algorithm. EURASIP J. Wirel. Commun. Netw. 2024, 2024, 10. [Google Scholar] [CrossRef]
- Somula, L.R.; Meena, M. K-nearest neighbour (KNN) algorithm based cooperative spectrum sensing in cognitive radio networks. In Proceedings of the 2022 IEEE 4th International Conference on Cybernetics, Cognition and Machine Learning Applications (ICCCMLA), Goa, India, 8–9 October 2022; pp. 1–6. [Google Scholar] [CrossRef]
- Thilina, K.M.; Choi, K.W.; Saquib, N.; Hossain, E. Machine learning techniques for cooperative spectrum sensing in cognitive radio networks. IEEE J. Sel. Areas Commun. 2013, 31, 2209–2221. [Google Scholar] [CrossRef]
- Nuand LLC. bladeRF 2.0 micro xA4 [Software Defined Radio]. 2025. Available online: https://www.nuand.com/product/bladeRF-xA4/ (accessed on 25 October 2025).
- GNU Radio Project. GNU Radio [Software]. 2025. Available online: https://www.gnuradio.org/ (accessed on 25 October 2025).
- Sim, C.Y.D. The Propagation of VHF and UHF Radio Waves over Sea Paths. Ph.D. Thesis, University of Leicester, Leicester, UK, 2002. Available online: https://figshare.le.ac.uk/articles/thesis/The_propagation_of_VHF_and_UHF_radio_waves_over_sea_paths/10090925/1 (accessed on 2 November 2025).













| Class | Precision (%) | Recall (%) | F1-Score (%) | Accuracy (%) |
|---|---|---|---|---|
| Active | 100 | 100 | 100 | 100 |
| Noise | 100 | 100 | 100 |
| Class | Precision (%) | Recall (%) | F1-Score (%) | Accuracy (%) |
|---|---|---|---|---|
| Active | 100 | 80 | 89 | 88 |
| Noise | 78 | 100 | 88 |
Disclaimer/Publisher’s Note: The statements, opinions and data contained in all publications are solely those of the individual author(s) and contributor(s) and not of MDPI and/or the editor(s). MDPI and/or the editor(s) disclaim responsibility for any injury to people or property resulting from any ideas, methods, instructions or products referred to in the content. |
© 2025 by the authors. Licensee MDPI, Basel, Switzerland. This article is an open access article distributed under the terms and conditions of the Creative Commons Attribution (CC BY) license (https://creativecommons.org/licenses/by/4.0/).
Share and Cite
Lopes, A.; Fernandes, L.; Chaves, P. Detection of Communications Channels in VHF Band for Enhanced Maritime Surveillance. Sensors 2025, 25, 7258. https://doi.org/10.3390/s25237258
Lopes A, Fernandes L, Chaves P. Detection of Communications Channels in VHF Band for Enhanced Maritime Surveillance. Sensors. 2025; 25(23):7258. https://doi.org/10.3390/s25237258
Chicago/Turabian StyleLopes, André, Luís Fernandes, and Paulo Chaves. 2025. "Detection of Communications Channels in VHF Band for Enhanced Maritime Surveillance" Sensors 25, no. 23: 7258. https://doi.org/10.3390/s25237258
APA StyleLopes, A., Fernandes, L., & Chaves, P. (2025). Detection of Communications Channels in VHF Band for Enhanced Maritime Surveillance. Sensors, 25(23), 7258. https://doi.org/10.3390/s25237258

