Due to scheduled maintenance work on our servers, there may be short service disruptions on this website between 11:00 and 12:00 CEST on March 28th.
Sign in to use this feature.

Years

Between: -

Subjects

remove_circle_outline
remove_circle_outline
remove_circle_outline
remove_circle_outline
remove_circle_outline
remove_circle_outline
remove_circle_outline
remove_circle_outline
remove_circle_outline

Journals

remove_circle_outline
remove_circle_outline
remove_circle_outline
remove_circle_outline
remove_circle_outline
remove_circle_outline
remove_circle_outline
remove_circle_outline
remove_circle_outline
remove_circle_outline
remove_circle_outline
remove_circle_outline
remove_circle_outline
remove_circle_outline

Article Types

Countries / Regions

remove_circle_outline
remove_circle_outline
remove_circle_outline
remove_circle_outline
remove_circle_outline

Search Results (522)

Search Parameters:
Keywords = verbal learning

Order results
Result details
Results per page
Select all
Export citation of selected articles as:
29 pages, 3177 KB  
Article
Dual-Distillation Vision-Language Model for Multimodal Emotion Recognition in Conversation with Quantized Edge Deployment
by DeogHwa Kim, Yu il Lee, Da Hyun Yoon, Byeong Jun Kim and Deok-Hwan Kim
Appl. Sci. 2026, 16(6), 3103; https://doi.org/10.3390/app16063103 - 23 Mar 2026
Viewed by 173
Abstract
Multimodal Emotion Recognition in Conversation (ERC) has attracted attention as a key technology in human–computer interaction, mental healthcare, and intelligent services. However, deploying ERC in real-world settings remains challenging due to reliability gaps across modalities, instability in visual representations, and the high computational [...] Read more.
Multimodal Emotion Recognition in Conversation (ERC) has attracted attention as a key technology in human–computer interaction, mental healthcare, and intelligent services. However, deploying ERC in real-world settings remains challenging due to reliability gaps across modalities, instability in visual representations, and the high computational cost of large pretrained models. In particular, on resource-constrained edge devices, it is difficult to reduce model size and inference latency while preserving accuracy. To address these challenges, we jointly propose a knowledge-distillation-based multimodal ERC model, called DDVLM, with an edge-optimized Weight-Only Quantization (WOQ) pipeline for efficient edge deployment. DDVLM assigns the textual modality as the teacher and the visual modality as the student, transferring emotion-distribution knowledge to improve non-verbal representations and stabilize multimodal learning. In addition, Exponential Moving Average (EMA)-based self-distillation enhances the consistency and generalization capability of text features. Meanwhile, the proposed WOQ pipeline quantizes linear-layer weights to INT8 while preserving precision-sensitive operations in mixed precision, thereby minimizing accuracy loss and reducing model size, memory usage, and inference latency. Experiments on the MELD dataset demonstrated that the proposed approach achieves state-of-the-art performance while also enabling real-time inference on edge devices such as NVIDIA Jetson. Overall, this work presents a practical ERC framework that jointly considers accuracy and deployability. Full article
(This article belongs to the Special Issue Multimodal Emotion Recognition and Affective Computing)
Show Figures

Figure 1

16 pages, 278 KB  
Article
Feasibility and Preliminary Outcomes of Web-Based Cognitive Remediation Therapy in Psychiatric Inpatients: A Pilot Pre-Post Study Using the MATRICS Consensus Cognitive Battery
by Brent Nixon, Anne Pleydon, Nicholas Deptuch, Fiyin Peluola, Patrick Emeka Okonji, Cameron Bye, Kingsley Nwachukwu, Winifred Okoko and Mansfield Mela
J. Mind Med. Sci. 2026, 13(1), 7; https://doi.org/10.3390/jmms13010007 - 20 Mar 2026
Viewed by 113
Abstract
Cognitive impairments are a core feature of psychotic disorders and are strongly associated with long-term functional disability. Although Cognitive Remediation Therapy (CRT) is an evidence-based intervention for improving cognition in psychosis, its feasibility and preliminary effects in acute inpatient settings—particularly using web-based platforms—remain [...] Read more.
Cognitive impairments are a core feature of psychotic disorders and are strongly associated with long-term functional disability. Although Cognitive Remediation Therapy (CRT) is an evidence-based intervention for improving cognition in psychosis, its feasibility and preliminary effects in acute inpatient settings—particularly using web-based platforms—remain underexplored. This single-arm, pre–post pilot study evaluated the feasibility of delivering a web-based CRT program and examined preliminary cognitive outcomes in a secure psychiatric inpatient facility. Thirteen inpatients with psychotic and non-psychotic diagnoses completed a 15-week intervention comprising twice-weekly sessions that included adaptive computerized CRT exercises (Happy Neuron Pro) and therapist-led bridging discussions focused on metacognitive reflection and functional application. Cognitive performance was assessed pre- and post-intervention using the MATRICS Consensus Cognitive Battery. All participants completed the study with no withdrawals or adverse events, attending a mean of 27.77 of 30 sessions (93.0%). Pre–post improvements were observed in processing speed, verbal learning, and overall composite cognition, with large within-sample effect sizes that remained robust in sensitivity analyses. Exploratory analyses suggested potential associations between sex, history of self-harm, and cognitive change, though these findings require cautious interpretation. Findings support the feasibility of inpatient web-based CRT and provide preliminary cognitive effect-size estimates. Given the single-arm design and absence of systematic medication monitoring, results should be interpreted as exploratory signals warranting controlled validation. Overall, findings support the feasibility of inpatient web-based CRT and provide preliminary signals of cognitive benefit, warranting evaluation in larger controlled studies. Full article
37 pages, 3831 KB  
Article
A Hybrid NER–Sentiment Model for Uzbek Texts: Integrating Lexical, Deep Learning, and Entity-Based Approaches
by Bobur Saidov, Vladimir Barakhnin, Rakhmon Saparbaev, Zayniddin Narmuratov, Rustamova Manzura, Ruzmetova Zilolakhon and Anorgul Atajanova
Big Data Cogn. Comput. 2026, 10(3), 92; https://doi.org/10.3390/bdcc10030092 - 19 Mar 2026
Viewed by 187
Abstract
This work proposes a hybrid Uzbek sentiment analysis model (sometimes referred to as tonality analysis in the local literature) that integrates contextual text representations with named-entity information from an NER module and emoji-based emotional cues that are common in short online messages. To [...] Read more.
This work proposes a hybrid Uzbek sentiment analysis model (sometimes referred to as tonality analysis in the local literature) that integrates contextual text representations with named-entity information from an NER module and emoji-based emotional cues that are common in short online messages. To provide a comprehensive baseline comparison, we evaluate seven approaches—SVM, LSTM, mBERT, XLM-RoBERTa-base, mDeBERTa-v3, LaBSE, and the proposed hybrid model—covering both classical machine learning and modern multilingual transformer architectures for low-resource sentiment tasks. The overall pipeline begins with Uzbek-specific text normalization to reduce noise from informal spellings, transliteration variants, and inconsistent apostrophe usage. In parallel, the system performs explicit emoji extraction to capture affective signals that are often expressed non-verbally in social media texts. Next, we construct three complementary feature streams: a context encoder for sentence-level semantics, NER-driven entity features that encode entity mentions and types, and an emotion module that models emoji priors and their interaction with contextual meaning. These streams are fused into a unified representation and fed to a final classifier to predict sentiment polarity. Experiments on an Uzbek test set demonstrate that the hybrid model reaches an F1-score of 0.92, consistently outperforming text-only baselines. The results indicate that entity-aware and emoji-informed features improve robustness under sarcasm/irony, mixed sentiment with multiple targets, and orthographic noise, making the approach suitable for social media analytics, public opinion monitoring, customer feedback triage, and recommendation-oriented text mining. Full article
(This article belongs to the Section Data Mining and Machine Learning)
Show Figures

Figure 1

31 pages, 1705 KB  
Review
A Review of Deep Learning Model Approach for Pain Assessment in Infant Cry Sounds
by Anthony McCofie, Dmitry Goldgof, Jacqueline Hausmann, Peter R. Mouton, Yu Sun and Md Imran Hossain
Mach. Learn. Knowl. Extr. 2026, 8(3), 76; https://doi.org/10.3390/make8030076 - 19 Mar 2026
Viewed by 175
Abstract
Infant cries serve as a primary indicator of distress and pain; however, distinguishing pain-related cries from those triggered by other needs remains a challenging task, even for trained professionals. Timely and accurate pain assessment is essential for appropriate medical intervention, particularly in preverbal [...] Read more.
Infant cries serve as a primary indicator of distress and pain; however, distinguishing pain-related cries from those triggered by other needs remains a challenging task, even for trained professionals. Timely and accurate pain assessment is essential for appropriate medical intervention, particularly in preverbal infants who cannot express their needs verbally. Recently, Deep Learning (DL) models have demonstrated significant potential in addressing this challenge by enabling automated and efficient pain assessment through audio signal processing. In this survey, we review methods for pain assessment from infant cry sounds, covering deep learning architectures, modern Transformer-based models, and emerging Vision-Language Model (VLM) pipelines. The review includes approaches that integrate Mel-spectrogram representations of cry audio with multimodal model frameworks to improve robustness, interpretability, and cross-modal reasoning in pain detection. By summarizing recent advancements and identifying limitations and open challenges in current methodologies, this review aims to provide insights into future research directions that may enhance the robustness, generalizability, and clinical applicability of automated infant pain assessment tools. Full article
(This article belongs to the Section Thematic Reviews)
Show Figures

Figure 1

29 pages, 2065 KB  
Article
Effects of Caffeine Ingestion on Morning Cognitive and Muscle Strength Measures in Males: A Standardized Approach
by João P. S. Agulhari, Neil Chester, Magali Giacomoni, Karl C. Gibbons, Dani Hajdukiewicz, Haydyn L. O’Brien, Thomas D. O’Brien, Jack Jensen, Briony Lucas, Samantha L. Moss, Samuel A. Pullinger and Ben J. Edwards
Nutrients 2026, 18(6), 954; https://doi.org/10.3390/nu18060954 - 18 Mar 2026
Viewed by 445
Abstract
Background/Objectives: We investigated whether ingestion of caffeine (~1 h before) was beneficial to subsequent morning (07:30 h), mood, strength and cognitive measures. Methods: Fourteen recreationally active males were recruited and completed six sessions: (i) one repetition maximum (1RM) for bench press [...] Read more.
Background/Objectives: We investigated whether ingestion of caffeine (~1 h before) was beneficial to subsequent morning (07:30 h), mood, strength and cognitive measures. Methods: Fourteen recreationally active males were recruited and completed six sessions: (i) one repetition maximum (1RM) for bench press and back squat; (ii) two familiarization sessions of strength measures; (iv) three experimental conditions administered in a double-blinded, randomized counterbalanced design order, either caffeine (Caffeine [CAFF], 300 mg or 2.8–4.3 mg/kg body weight), placebo (Placebo [PLAC]) ingested at 06:30 h, or no-pill control (No Pill [NoPill]). For each experimental session, on arrival at the laboratory, rectal and skin temperature were measured as well as a battery of cognitive performance through a battery of tests (trail-making test, Rey’s auditory verbal learning test, and Stroop word–colour interference test). Thereafter, maximum voluntary contraction on an isometric chair (MVC) without and with stimulation was conducted, and three repetitions were performed at 40, 60 and 80% of 1RM for bench press and back squat. Average power (AP), average velocity (AV), peak velocity (PV), mean propulsive velocity (MPV), average acceleration (RDV), displacement (D) and time-to-peak velocity (tPV) were recorded using MuscleLab linear encoders. Rating of perceived exertion and effort was asked after each set (RPE). The data was analysed using a general linear model with repeated measures. Results: MVC peak-force values with and without stimulation showed a significant increase in the CAFF condition compared to values for NoPill and with stimulation PLAC conditions (stim: Δ9.0 and 8.7%; no stim: 8.3%; p < 0.05; η2p = 0.33 and 0.42). Greater muscle % activation was achieved for the CAFF than the other conditions (~6%, p ≤ 0.042; η2p = 0.33). In the non-stimulated MVC, RPE was perceived as easier (4.8%, p = 0.04). AV and MPV values were higher in both bench press (Δ3.3 and 4.6%) and back squat (Δ7.7 and 9.2%) in CAFF than the PLAC condition (p = 0.031; η2p = 0.24 and 0.23 and 0.24 and 0.32). CAFF improved auditory total recall compared to NoPill (9.5%, p = 0.040; η2p = 0.22). Conclusions: Early morning ingestion of caffeine improved MVC to levels observed by others in the evening, as well as some aspects of bench press, back squat and recall performance. Caffeine ingestion had no effect on core temperature, mood, tiredness, alertness or other measures of cognitive performance. Full article
(This article belongs to the Section Sports Nutrition)
Show Figures

Figure 1

18 pages, 541 KB  
Article
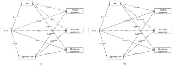
The Influence of Socioeconomic Status on Adolescent Aggressive Behavior: The Mediating Roles of Normative Beliefs About Aggression and Aggressive Affect
by Yuhan Yang, Xu Wang, Youling Bai and Yanling Liu
Behav. Sci. 2026, 16(3), 446; https://doi.org/10.3390/bs16030446 - 18 Mar 2026
Viewed by 103
Abstract
Adolescence is a period in which the frequency of aggressive behavior increases. However, the relationship between socioeconomic status (SES) and different types of aggression remains unclear. This study explored this relationship among middle school students. It also examined the mediating mechanisms of aggressive [...] Read more.
Adolescence is a period in which the frequency of aggressive behavior increases. However, the relationship between socioeconomic status (SES) and different types of aggression remains unclear. This study explored this relationship among middle school students. It also examined the mediating mechanisms of aggressive cognition and affect, while investigating the gender differences in the relationships among the study variables. A total of 1891 middle school students from Southwest China completed the SES scale, the normative beliefs about aggression questionnaire, the relational aggression behavior questionnaire, and the Chinese version of the Buss and Perry aggression questionnaire. Three main findings were obtained. First, SES showed a significant positive correlation with relational aggression (β = 0.22, p < 0.001) and a negative correlation with verbal aggression (β = −0.10, p < 0.001), but not with physical aggression (β = −0.02, p = 0.44). Second, normative beliefs about aggression mediated the relationships between SES and two types of aggression (physical and relational); anger/hostility mediated the relationships between SES and all types of aggression (verbal, physical, and relational). Finally, among boys, only the direct effect of SES on relational aggression and the mediating effect of normative beliefs about aggression were significant; however, among girls, the result was the same as that of the total sample. The findings provide support for social learning theory and the general aggression model, highlight the important role of SES in adolescent development, and clarify the distinct patterns underlying physical, verbal, and relational aggression. This study provides empirical evidence that may assist parents and that teachers can use to effectively intervene in adolescent aggressive behavior. Full article
(This article belongs to the Section Health Psychology)
Show Figures

Figure 1

19 pages, 591 KB  
Article
Neurocognitive Correlates of Diagnostic Heterogeneity in Children with ADHD: The Differential Contributions of Cognitive Disengagement Syndrome, Symptom Severity, and Anxiety
by İbrahim Adak, Esin Özdeniz Varan, Nergis Eyüpoğlu, Ayşim Alpman, Zeynep Durmuş, Oğuz Bilal Karakuş, İpek Süzer Gamlı and Özalp Ekinci
Diagnostics 2026, 16(5), 808; https://doi.org/10.3390/diagnostics16050808 - 9 Mar 2026
Viewed by 335
Abstract
Background/Objectives: Attention-Deficit/Hyperactivity Disorder (ADHD) shows substantial cognitive heterogeneity, complicating individualized clinical formulation. This study examined whether Cognitive Disengagement Syndrome (CDS), anxiety, and ADHD symptom severity are associated with memory functions and visuospatial skills in children with ADHD. Methods: The sample included 120 children [...] Read more.
Background/Objectives: Attention-Deficit/Hyperactivity Disorder (ADHD) shows substantial cognitive heterogeneity, complicating individualized clinical formulation. This study examined whether Cognitive Disengagement Syndrome (CDS), anxiety, and ADHD symptom severity are associated with memory functions and visuospatial skills in children with ADHD. Methods: The sample included 120 children aged 6–12 years with ADHD (ADHD + CDS: n = 40; ADHD-only: n = 80). Memory was assessed with the Oktem Verbal Memory Processes Test (OVMPT) and Wechsler Memory Scale–Visual Reproduction (WMS–VR), and visuospatial skills with WISC-IV Block Design and Judgment of Line Orientation (JLO). ADHD symptoms were rated using combined parent–teacher Turgay-Diagnostic and Statistical Manual of Mental Disorders, Fourth Edition-Based Disruptive Behavior Disorders Scale (T-DSM-IV-S) scores; CDS symptoms with the Barkley Child Attention Scale; and anxiety with the SCARED-Child Form. Group comparisons, correlation analyses, and multivariable linear regression models were conducted. Results: The ADHD + CDS group performed worse on WISC-IV Block Design than the ADHD-only group (p = 0.005). In the ADHD + CDS group, inattention severity showed a strong negative association with WMS–VR short-term memory (r = −0.560, p < 0.001). In the ADHD-only group, inattention severity was negatively associated with OVMPT Spontaneous Recall (ρ = −0.319, p = 0.004) and JLO total score (ρ = −0.348, p = 0.002). Anxiety severity in the ADHD-only group was positively associated with OVMPT Total Learning (ρ = 0.350, p = 0.001), Highest Learning (ρ = 0.370, p = 0.001), and WMS–VR short-term memory (ρ = 0.304, p = 0.006). In regression analyses, the presence of CDS independently and negatively predicted WMS–VR short-term memory (β = −0.187, p = 0.018) and Block Design performances (β = −0.226, p = 0.016). Inattention symptom severity was also independently and negatively associated with Block Design performance (β = −0.243, p = 0.013). Conclusions: CDS status and symptom dimensions contribute to cognitive variability in pediatric ADHD, with CDS showing independent associations with timed visuospatial construction and short-term visual memory. Inattention severity emerged as a robust dimensional predictor of cognitive inefficiency across domains, supporting the clinical utility of symptom-based cognitive profiling in ADHD diagnostic evaluations. In addition, mild anxiety symptoms demonstrated meaningful associations with some learning and memory performances within the ADHD-only group, indicating that affective factors may modulate cognitive outcomes in ADHD. Taken together, these findings support considering CDS status and symptom dimensions jointly when characterizing cognitive variability in ADHD. Full article
Show Figures

Figure 1

10 pages, 548 KB  
Article
Performance-Based Functional Status Predicts Diffuse Cortical Atrophy in Alzheimer’s Disease
by Renata Kochhann, Patricia Ferreira da Silva, Eelco van Duinkerken, Maila Rossato Holz, Marcia Lorena Fagundes Chaves, Wyllians Vendramini Borelli and Rochele Paz Fonseca
Brain Sci. 2026, 16(3), 295; https://doi.org/10.3390/brainsci16030295 - 6 Mar 2026
Viewed by 331
Abstract
Objectives: We aimed to compare performance-based functional ability and cognitive screening performance to determine the cortical thickness relationship in cognitively unimpaired (CN) elders, mild cognitive impairment (MCI) and dementia patients, as well as to compare performance-based and proxy-evaluated functional ability and to determine [...] Read more.
Objectives: We aimed to compare performance-based functional ability and cognitive screening performance to determine the cortical thickness relationship in cognitively unimpaired (CN) elders, mild cognitive impairment (MCI) and dementia patients, as well as to compare performance-based and proxy-evaluated functional ability and to determine its cerebral white and gray matter correlates. Methods: In total, 22 CN, 32 MCI, and 21 dementia patients were included in this study. They underwent clinical, cognitive, and Magnetic Resonance Imaging (MRI) assessment. Individuals were evaluated with the Mini-Mental State Examination (MMSE), the Rey Auditory Verbal Learning test (RAVLT), the Activities of Daily Living Questionnaire (ADL-Q) and the Direct Assessment of Functional Status-Revised (DAFS-R). Results: Higher ADL-Q scores were significantly associated with lower cortical thickness (bilateral temporoparietal regions, including the inferior temporal lobes and precuneus), p < 0.05. The DAFS-R scale showed a relationship with greater cortical thickness across extensive regions of the bilateral frontal, parietal, and temporal cortices (p < 0.05). MMSE presented a more focal association, primarily in canonical memory-related areas, including the medial and lateral temporal lobes and inferior parietal regions (p < 0.05). Conclusions: Functional independence measured by ADL-Q was associated with frontal and parietal cortical thickness, while DAFS-R scores demonstrated a more diffuse evaluation of cortical atrophy. Additionally, performance-based functional abilities according to the DAFS-R appear to be a stronger marker of cortical thickness than ADL-Q and MMSE. Full article
Show Figures

Figure 1

16 pages, 224 KB  
Article
Perspectives of Families and Teachers on Sex Education for Students with Autism Spectrum Disorder in Saudi Arabia
by Wejdan T. Albladi, Mona F. Sulaimani and Nizar H. Bagadood
Disabilities 2026, 6(2), 23; https://doi.org/10.3390/disabilities6020023 - 27 Feb 2026
Viewed by 5817
Abstract
Sex education for students with autism spectrum disorder in Saudi Arabia remains limited and underdeveloped, raising concerns related to safety, body awareness, and healthy personal development during the school years. This qualitative study employed semi-structured interviews with four teachers and three family members [...] Read more.
Sex education for students with autism spectrum disorder in Saudi Arabia remains limited and underdeveloped, raising concerns related to safety, body awareness, and healthy personal development during the school years. This qualitative study employed semi-structured interviews with four teachers and three family members and was analyzed using thematic analysis. Participants discussed school-aged autistic children educated in mainstream inclusive settings alongside peers with diverse learning profiles. All students referenced were verbally communicative, and some were reported to have co-occurring developmental or behavioral conditions. The findings revealed key challenges, including heightened vulnerability to harassment, limited understanding of bodily boundaries, and difficulties related to personal hygiene and privacy. Participants also identified substantial gaps in existing curricula, inconsistent teacher preparation, and limited access to guidance for families, resulting in fragmented approaches to sex education. The findings highlight the urgent need for culturally responsive, developmentally appropriate sex education curricula, targeted professional development for teachers and families, and strengthened collaboration between home and school. Such efforts are essential to promote safety, well-being, and protection for autistic students within the Saudi educational context. Full article
14 pages, 278 KB  
Article
Perri Spanish Auditory Verbal Learning and Memory Test: Normative Data for Elderly Adults from Mexico
by Teresita J. Villaseñor-Cabrera, Miguel Ángel Macías-Islas, Karen Sanchez-Jacuinde, Genoveva Rizo-Curiel, Miriam E. Jiménez-Maldonado, Enrique López, Fabiola Gonzalez-Ponce, Jorge I. Gámez-Nava, Laura González-López, Cesar Arturo Nava-Valdivia, Mario A. Mireles-Ramírez, Nayeli Sanchez-Rosales, Jazmin Marquez-Pedroza, Martha Rocio Hernández-Preciado and Edgar Ricardo Valdivia-Tangarife
Healthcare 2026, 14(5), 583; https://doi.org/10.3390/healthcare14050583 - 26 Feb 2026
Viewed by 248
Abstract
Background: The Perri Auditory Verbal Learning Test (Perri-AVLT) is a cognitive tool designed to assess verbal learning and memory. Currently, demographically adjusted norms for the Perri-AVLT are not available for elderly Mexican adults. Objective: This study aimed to develop regression-based norms from elderly [...] Read more.
Background: The Perri Auditory Verbal Learning Test (Perri-AVLT) is a cognitive tool designed to assess verbal learning and memory. Currently, demographically adjusted norms for the Perri-AVLT are not available for elderly Mexican adults. Objective: This study aimed to develop regression-based norms from elderly Mexican adults to enable demographic adjustments for clinical interpretation. Methods: The sample included 294 elderly Mexican adults aged 60–89 (224 cognitively normal individuals, and 70 clinical cases) from Mexico (Jalisco, Guanajuato, and Mexico City). Participants were administered the Perri-AVLT. A multivariate regression-based norming approach was used to evaluate the effects of age, sex, and years of education on test performance. Results: The multivariate regression model showed that years of education were a significant predictor of cognitive performance across all Perri-AVLT trials. The Pearson correlation for all Perri-AVLT trials was high. Conclusion: This study provides regression-based normative data for the Perri-AVLT adjusted for sociodemographic factors. These norms can be used to evaluate verbal learning and memory in elderly Mexican adults. This information can support a neuropsychologist in cognitive assessment, rehabilitation, and research. Full article
11 pages, 399 KB  
Article
Assessing the Impact of Peyton’s Teaching Method on Acquisition of Clinical Skills Among ENT Interns: A Prospective Study
by Sindhu Viswanath, Girish Subash, Gauri Priya, Lekshmi Reghunath and Meer M. Chisthi
J. Otorhinolaryngol. Hear. Balance Med. 2026, 7(1), 11; https://doi.org/10.3390/ohbm7010011 - 24 Feb 2026
Viewed by 296
Abstract
Background/Objectives: Traditional demonstrations are a common way to teach clinical skills, but they often feel unstructured and inconsistent. Peyton’s four-step approach provides a more organized, student-focused method that might help learners pick up skills better. This study compared the standard demonstration method with [...] Read more.
Background/Objectives: Traditional demonstrations are a common way to teach clinical skills, but they often feel unstructured and inconsistent. Peyton’s four-step approach provides a more organized, student-focused method that might help learners pick up skills better. This study compared the standard demonstration method with Peyton’s approach for teaching ENT procedures to interns. Methods: A prospective study was conducted at a single center with two groups: Group A received a conventional single-pass demonstration. Group B was taught using Peyton’s structured four-step approach (silent demonstration, deconstruction, verbal comprehension, and performed verbalization). Both groups were trained on three ENT skills—anterior rhinoscopy, Trotter’s method, and anterior nasal packing—then tested using OSCE checklists. We also asked students for their feedback through a simple questionnaire. Results: For anterior rhinoscopy, both groups performed similarly. But students taught with Peyton’s method did significantly better on Trotter’s method and nasal packing (p = 0.0098 and 0.004). Overall, they preferred Peyton’s approach, remembered the steps better, and wanted to use it for future training (p < 0.005). Conclusions: While traditional demonstrations are straightforward, Peyton’s structured, hands-on four-step method leads to better skill learning and retention for medical students. Full article
(This article belongs to the Section Laryngology and Rhinology)
Show Figures

Figure 1

20 pages, 692 KB  
Review
Augmented, Virtual, and Mixed Reality Assessment and Training for Executive Functions in Children with ADHD: A Scoping Review
by Leonarda Anna Vinci, Anna Passaro and Fabrizio Stasolla
Information 2026, 17(2), 186; https://doi.org/10.3390/info17020186 - 12 Feb 2026
Viewed by 453
Abstract
Background: Attention deficit hyperactivity disorder (ADHD) is a neurodevelopmental disorder characterized by inattention, motor hyperactivity and verbal and cognitive impulsivity. Impairments in executive functions (EFs), in particular working memory, monitoring and organization of daily life, are frequently observed in children diagnosed with ADHD, [...] Read more.
Background: Attention deficit hyperactivity disorder (ADHD) is a neurodevelopmental disorder characterized by inattention, motor hyperactivity and verbal and cognitive impulsivity. Impairments in executive functions (EFs), in particular working memory, monitoring and organization of daily life, are frequently observed in children diagnosed with ADHD, and are reflected in behavioural, social-emotional and learning difficulties. The development and use of technologies such as virtual reality (VR), augmented reality (AR) and mixed reality (MR) for ADHD have increased in recent years, using a variety of tools to support including PC, video games, wearable devices and tangible interfaces. Objectives: To systematically map the current state of research on the use of AR, VR and MR technologies to assess and/or enhance EFs in children with ADHD. To evaluate the effects on their quality of life and on families’ and caregivers’ burden reduction. To explore the interventions’ clinical validity. Methods: A scoping review according to PRISMA-ScR guidelines was conducted. A systematic search was carried out in the Scopus and Web of Science databases for studies published between 2015 and 2025. Empirical studies published in English that examined children with ADHD aged <13 years were included. AR-, VR-, or MR-based interventions focused on EF were considered. For each study, the following features were recorded: year and country of publication, design, objectives, EFs considered, technology and hardware used, main results, and limitations. Results: Twenty studies were identified. The most frequently addressed functional domains were sustained and selective visual attention, working memory, and inhibition. Assessment interventions primarily involved the use of a head-mounted display (HMD) in conjunction with the Continuous Performance Test (CPT). Training interventions included immersive VR, serious video games, VR with motor or dual-task training, and MR. The results suggest that VR can enhance cognitive performance and sustained attention; however, longitudinal studies are required to evaluate its long-term effectiveness and integrate emotional skills. Conclusions: The use of these technologies is a promising strategy for the assessment and training of EFs in children with ADHD. These tools provide positive, inclusive feedback and motivating tasks. Nevertheless, larger sample studies and longitudinal follow-ups to confirm the suitability and effectiveness of the technology-based programs are warranted. Full article
(This article belongs to the Collection Augmented Reality Technologies, Systems and Applications)
Show Figures

Figure 1

11 pages, 501 KB  
Article
Subtle Cognitive Variability in Foetal Alcohol Syndrome Spectrum: Intelligence Profiles and Verbal Fluency Performance Across Diagnostic Categories in Polish Population
by Przemysław Zakowicz, Teresa Jadczak-Szumiło, Max Brzezicki, Kacper Jędrczak, Zuzanna Wiśniewska, Jarosław Bąbka and Maria Skibińska
J. Clin. Med. 2026, 15(3), 1233; https://doi.org/10.3390/jcm15031233 - 4 Feb 2026
Viewed by 769
Abstract
Background/Objectives: The foetal alcohol syndrome spectrum is linked with neurodevelopmental delay and cognitive and educational problems. Direct consequences of prenatal alcohol exposure include impaired processes of neural migration and brain development. Among the important features present in affected children are impaired communicational skills [...] Read more.
Background/Objectives: The foetal alcohol syndrome spectrum is linked with neurodevelopmental delay and cognitive and educational problems. Direct consequences of prenatal alcohol exposure include impaired processes of neural migration and brain development. Among the important features present in affected children are impaired communicational skills and intelligence. Methods: Here we presented the case–control comparison of 124 children with foetal alcohol syndrome spectrum disorder (FAS: 62 (50%), pFAS: 34 (27.42%) and ARND: 28 (22.58%)) and 53 healthy controls regarding intelligence quotient and a verbal fluency task. The verbal and non-verbal intelligence was measured using the WISC-R scale, and the verbal fluency task encompassed phonemic, semantic and categorial assessment in 15 and 60 s; we used the authors’ parental/caregiver survey to determine risk factors. In statistical analysis both methods of classical parametric/non-parametric tests and machine learning algorithms were used. Results: Foetal alcohol syndrome spectrum patients were clearly distinguished from healthy controls regarding total verbal and non-verbal intelligence, as well as all three categories of verbal fluency (p < 0.01). ML methods distinguished an FAS group with 0.49 precision and 80% recall and for pFAS and ARND diagnoses we obtained: 0.50/0.33 precision and 3%/7% recall. None of the parameters analysed in our study differentiated foetal alcohol syndrome, partial foetal alcohol syndrome and alcohol-related neurodevelopmental disorders. Conclusions: Children with foetal alcohol syndrome spectrum disorder markedly differ from healthy control subjects in intelligence and verbal fluency. The diagnostic sub-types of foetal alcohol spectrum are not clearly defined in obtained neuropsychological and clinical data. Full article
(This article belongs to the Section Clinical Pediatrics)
Show Figures

Figure 1

22 pages, 1403 KB  
Article
Student Engagement in an Advanced Mathematics Program: A Case Study of Two Gifted English Learners
by Jenny Yang
Educ. Sci. 2026, 16(2), 213; https://doi.org/10.3390/educsci16020213 - 1 Feb 2026
Viewed by 358
Abstract
Underrepresentation of English Learners (ELs) and students with disabilities in advanced learning opportunities is a long-standing equity issue. However, increasing access alone does not guarantee authentic engagement. This case study examined how elementary-age gifted English learners in early elementary, including a student with [...] Read more.
Underrepresentation of English Learners (ELs) and students with disabilities in advanced learning opportunities is a long-standing equity issue. However, increasing access alone does not guarantee authentic engagement. This case study examined how elementary-age gifted English learners in early elementary, including a student with a speech and language impairment, engaged with an advanced elementary mathematics curriculum. Triangulated data were collected from 11 recorded lessons and transcripts, systematic observation coding, field notes, and a teacher interview. Situated within a larger quasi-experimental project but using an embedded instrumental case study design, the study drew on 11 video-recorded lessons, systematic direct observation (modified BOSS, 2624 coded intervals), field notes, and a post-program teacher interview. Descriptive analyses and logistic regression showed that student engagement was highly contingent on both instructional design and teacher facilitation. Whole-class instruction, often overly didactic, yielded passive or off-task behaviors, especially for the EL with disabilities. In contrast, structured small-group tasks and clearly assigned roles fostered greater participation and verbal engagement. Findings suggest that placement in advanced settings is necessary but insufficient; engagement must be continuously scaffolded through interactive formats, clear roles, and language-supportive routines so that ELs and ELs with disabilities can participate fully. Full article
Show Figures

Figure 1

13 pages, 1267 KB  
Article
Can Machines Identify Pain Effects? A Machine Learning Proof of Concept to Identify EMG Pain Signature
by Klaus Becker, Franciele Parolini, Venicius de Paula Silva, João Paulo Vilas-Boas, Thomas Graven-Nielsen, Ulysses Ervilha and Márcio Goethel
Bioengineering 2026, 13(2), 141; https://doi.org/10.3390/bioengineering13020141 - 26 Jan 2026
Viewed by 426
Abstract
This study introduces a machine-learning-based approach for identifying “pain signatures” using electromyography data from volunteers undergoing acute pain. Leveraging the XGBoost algorithm, our method analyzes electromyography features (variance, mean absolute deviation, integral, peak, and entropy) to classify muscle contractions as painful or non-painful. [...] Read more.
This study introduces a machine-learning-based approach for identifying “pain signatures” using electromyography data from volunteers undergoing acute pain. Leveraging the XGBoost algorithm, our method analyzes electromyography features (variance, mean absolute deviation, integral, peak, and entropy) to classify muscle contractions as painful or non-painful. Fifteen participants performed controlled elbow flexion tasks under three conditions: during painful and painless conditions. The results revealed that electromyographic peak and integral activity were key predictors of pain states, with the model achieving 73% sensitivity in distinguishing painful from painless conditions. Interestingly, placebo-induced responses with less intense pain exhibited muscular adaptations similar to, but less extensive than, those observed under actual pain. These findings underscore the potential of machine learning to enhance pain assessment by providing a non-verbal, objective method for analyzing neuromuscular adaptations, paving the way for personalized pain management and more accurate monitoring of musculoskeletal health. Full article
(This article belongs to the Special Issue AI and Data Analysis in Neurological Disease Management)
Show Figures

Graphical abstract

Back to TopTop