Sign in to use this feature.

Years

Between: -

Subjects

remove_circle_outline
remove_circle_outline
remove_circle_outline
remove_circle_outline
remove_circle_outline
remove_circle_outline
remove_circle_outline
remove_circle_outline
remove_circle_outline

Journals

remove_circle_outline
remove_circle_outline
remove_circle_outline
remove_circle_outline
remove_circle_outline
remove_circle_outline
remove_circle_outline
remove_circle_outline
remove_circle_outline
remove_circle_outline
remove_circle_outline
remove_circle_outline
remove_circle_outline
remove_circle_outline
remove_circle_outline
remove_circle_outline
remove_circle_outline
remove_circle_outline
remove_circle_outline
remove_circle_outline
remove_circle_outline
remove_circle_outline
remove_circle_outline
remove_circle_outline
remove_circle_outline
remove_circle_outline
remove_circle_outline
remove_circle_outline
remove_circle_outline
remove_circle_outline
remove_circle_outline
remove_circle_outline
remove_circle_outline
remove_circle_outline
remove_circle_outline
remove_circle_outline

Article Types

Countries / Regions

remove_circle_outline
remove_circle_outline
remove_circle_outline
remove_circle_outline
remove_circle_outline
remove_circle_outline
remove_circle_outline
remove_circle_outline
remove_circle_outline
remove_circle_outline
remove_circle_outline

Search Results (5,826)

Search Parameters:
Keywords = urea

Order results
Result details
Results per page
Select all
Export citation of selected articles as:
24 pages, 8920 KB  
Article
Protective Antioxidant Effects of Ganoderma lucidum Against Prenatal Chlorpyrifos-Induced Developmental Nephrotoxicity in Rats
by Şeyma Şimşirgil Kara and Dilek Sağır
Biomedicines 2026, 14(3), 658; https://doi.org/10.3390/biomedicines14030658 - 13 Mar 2026
Abstract
Background/Objectives: Chlorpyrifos (CPF), a widely used organophosphate pesticide, has been associated with oxidative stress-mediated renal injury. Prenatal exposure may pose a risk for developmental nephrotoxicity; however, data regarding protective natural agents remain limited. This study evaluated the protective effects of Ganoderma lucidum (GNL) [...] Read more.
Background/Objectives: Chlorpyrifos (CPF), a widely used organophosphate pesticide, has been associated with oxidative stress-mediated renal injury. Prenatal exposure may pose a risk for developmental nephrotoxicity; however, data regarding protective natural agents remain limited. This study evaluated the protective effects of Ganoderma lucidum (GNL) against CPF-induced renal alterations in rat offspring. Methods: Pregnant rats received CPF (5 mg/kg) and/or GNL (400 mg/kg) orally throughout gestation. On postnatal day 28, blood and kidney tissues from male offspring were collected for biochemical, ELISA, histopathological, immunohistochemical, and stereological analyses. Results: Prenatal CPF exposure significantly elevated serum urea and creatinine levels and induced oxidative stress, evidenced by increased malondialdehyde (MDA) and nitric oxide (NO) levels and decreased antioxidant enzyme activities (Superoxide dismutase (SOD), catalase (CAT), glutathione peroxidase (GPx), and reduced glutathione (GSH)) (all p < 0.05). Renal TNF-α and IL-6 levels were significantly increased, indicating inflammatory activation. Apoptotic signaling was enhanced, demonstrated by elevated cleaved caspase-3 levels and an altered Bax/Bcl-2 ratio. Tubular injury biomarkers, kidney injury molecule-1 (KIM-1) and neutrophil gelatinase-associated lipocalin (NGAL), were markedly increased. Histopathological findings revealed tubular degeneration, while stereological analysis confirmed significant increases in cortical and glomerular volumes. GNL co-treatment attenuated oxidative stress, suppressed inflammatory cytokines, reduced caspase-3 activation, lowered KIM-1 and NGAL levels, and preserved renal structure. Conclusions: Prenatal CPF exposure induces developmental nephrotoxicity through interconnected oxidative, inflammatory, and apoptotic mechanisms. Ganoderma lucidum mitigates these alterations by restoring antioxidant defense systems, modulating the Bax/Bcl-2 apoptotic balance, suppressing pro-inflammatory cytokine production, reducing tubular injury markers, and normalizing stereologically detected renal structural changes. Full article
(This article belongs to the Section Cell Biology and Pathology)
Show Figures

Figure 1

11 pages, 2221 KB  
Article
Molecular Identification and Characterization of Peribacillus simplex LT4 Isolated from the Roots of Baby Maize (Zea mays L.)
by Chuong Van Nguyen and Tri Le Kim Tran
Nitrogen 2026, 7(1), 28; https://doi.org/10.3390/nitrogen7010028 - 13 Mar 2026
Abstract
Rhizosphere nitrogen-fixing bacteria play a critical role in sustainable crop production by enhancing nitrogen availability and improving soil fertility. This study aimed to isolate and characterize native rhizospheric nitrogen-fixing bacteria (NRNFB) associated with baby maize (Zea mays L.) roots and evaluate their [...] Read more.
Rhizosphere nitrogen-fixing bacteria play a critical role in sustainable crop production by enhancing nitrogen availability and improving soil fertility. This study aimed to isolate and characterize native rhizospheric nitrogen-fixing bacteria (NRNFB) associated with baby maize (Zea mays L.) roots and evaluate their nitrogen-fixing potential. Thirty root samples were collected, and ten bacterial isolates (V1–V10) were obtained using selective media. Morphological, biochemical, and physiological analyses identified strain V3 as the most promising candidate, exhibiting strong growth on nitrogen-free Burk medium and high oxidase, catalase, and urea hydrolysis activities. The strain demonstrated broad environmental tolerance, including salinity up to 4% NaCl, temperatures ranging from 15 to 45 °C, and pH values between 5.0 and 8.0. Molecular identification based on 16S rRNA gene sequencing revealed 100% sequence similarity with Peribacillus simplex LT4 (strain LT4). Nitrogenase activity analysis showed a peak during the exponential growth phase, accompanied by increased nitrogen accumulation in the culture medium, confirming active biological nitrogen fixation. These findings highlight the physiological adaptability and functional efficiency of strain LT4, supporting its potential development as a biofertilizer for sustainable maize production systems. Full article
Show Figures

Figure 1

18 pages, 4068 KB  
Article
Reduced Nickel Cobalt Tungstate as an Efficient Electrocatalyst for Urea-Assisted Hydrogen Production
by Nitul Kakati, Ayon Karmakar, Marc Francis Labata and Po-Ya Abel Chuang
J. Compos. Sci. 2026, 10(3), 157; https://doi.org/10.3390/jcs10030157 - 13 Mar 2026
Abstract
Urea electrolysis has emerged as a promising alternative to conventional water electrolysis for hydrogen production, owing to low electrical energy consumption as well as organic wastewater. However, the practical implementation of this approach is primarily constrained by the lack of cost-effective and efficient [...] Read more.
Urea electrolysis has emerged as a promising alternative to conventional water electrolysis for hydrogen production, owing to low electrical energy consumption as well as organic wastewater. However, the practical implementation of this approach is primarily constrained by the lack of cost-effective and efficient electrocatalysts. Thus, the development of earth-abundant, non-precious metal-based bifunctional electrocatalysts toward both the hydrogen evolution reaction (HER) and the urea oxidation reaction (UOR) is of critical importance. In this context, nanostructured, reduced nickel-cobalt tungstate supported on Ni foam is fabricated as a binder-free, freestanding electrode via a two-step hydrothermal process followed by partial thermal reduction. By systematically tuning the precursor concentrations of Ni, Co, and W, the morphology and electronic structure of the material are effectively modulated. The introduction of oxygen vacancies through partial thermal reduction plays a key role in enhancing charge transport properties. The optimized NiCo@W0.5/NF electrode exhibits a porous, flower-like architecture and demonstrates excellent bifunctional electrocatalytic activity toward both UOR and HER, accompanied by improved mass transport behavior. When employed as both the anode and cathode for overall urea electrolysis, NiCo@W0.5/NF requires a low cell voltage of only 1.68 V to achieve a current density of 100 mA cm−2 and delivers impressive operational stability in an optimized electrolyte composed of 3 M KOH and 0.33 M urea. These results indicate that NiCo@W0.5/NF is a highly promising and efficient bifunctional electrode material for urea assisted hydrogen production. Full article
(This article belongs to the Section Composites Applications)
Show Figures

Figure 1

21 pages, 17701 KB  
Article
Synergistic Effects of Ammonia and Hypoxia Stress on the Transcriptomic Responses of the Razor Clam (Sinonovacula constricta)
by Zidai Liu, Hao Zhang, Congying Lai, Ran Sun, Hongqiang Xu, Hanhan Yao, Yinghui Dong, Zhihua Lin and Liyuan Lv
Animals 2026, 16(6), 896; https://doi.org/10.3390/ani16060896 - 12 Mar 2026
Abstract
The co-occurrence of ammonia nitrogen and hypoxia represents a physiologically taxing synergistic challenge for benthic bivalves—as it forces a conflict between the high energy demand for detoxification and the limited energy supply under low oxygen, yet the tissue-specific strategies underlying their resilience remain [...] Read more.
The co-occurrence of ammonia nitrogen and hypoxia represents a physiologically taxing synergistic challenge for benthic bivalves—as it forces a conflict between the high energy demand for detoxification and the limited energy supply under low oxygen, yet the tissue-specific strategies underlying their resilience remain poorly understood. This study investigated the physiological and transcriptomic responses of the razor clam Sinonovacula constricta to ammonia (AG), hypoxia (HG), and their combination (HAG) over 96 h. Transcriptomic profiling revealed that the gill and hepatopancreas employ distinct, organ-coordinated adaptive strategies rather than a uniform systemic response. The gill prioritized respiratory homeostasis by fine-tuning oxygen sensing: transcriptional suppression of hypoxia-inducible factor 1-α (HIF-1α) (to limit glycolytic acidosis) was followed by a chronic induction of HIF-2α, alongside the specific upregulation of the mitochondrial respiratory gene cytochrome c oxidase-6b (COX-6b). In contrast, the hepatopancreas executed a critical metabolic trade-off centered on arginine metabolism. Under combined stress, arginine flux was redirected toward the urea cycle via a robust upregulation of arginase (ARG) for detoxification, while nitric oxide synthase (NOS) was concurrently suppressed. This reciprocal regulation suggests a strategy to prioritize ammonia clearance and energy conservation at the expense of immune signaling. These findings elucidate how S. constricta navigates the bioenergetic conflict between detoxification and oxygen limitation, providing molecular targets for breeding stress-resistant aquaculture strains. Full article
(This article belongs to the Special Issue Environmental Adaptation and Metabolic Regulation in Aquatic Animals)
Show Figures

Figure 1

15 pages, 4841 KB  
Article
Serum Semaphorin Alterations in Psoriasis: Links to Metabolic Status Rather than Disease Severity
by Anna Baran, Anna Stepaniuk, Justyna Magdalena Hermanowicz, Beata Sieklucka, Krystyna Pawlak, Dariusz Pawlak and Iwona Flisiak
Metabolites 2026, 16(3), 190; https://doi.org/10.3390/metabo16030190 - 12 Mar 2026
Abstract
Introduction: Psoriasis is an autoimmune systemic disease of not entirely understood pathogenesis. It remains a significant therapeutic challenge and, due to its various comorbidities, has a remarkable detrimental effect on patients’ wellbeing. Semaphorins (Sema) are a group of transmembrane, cell surface-attached and secretory [...] Read more.
Introduction: Psoriasis is an autoimmune systemic disease of not entirely understood pathogenesis. It remains a significant therapeutic challenge and, due to its various comorbidities, has a remarkable detrimental effect on patients’ wellbeing. Semaphorins (Sema) are a group of transmembrane, cell surface-attached and secretory proteins that might play an important role in psoriasis due to their presence on keratinocytes and the ability to stimulate the proinflammatory cytokine production. Aims: The study aimed to assess the concentration of Sema3A, Sema3E, Sema4A, Sema4D and Sema7A in serum samples of psoriatic patients and explore the correlation with disease activity and clinical and metabolic status. Materials and Methods: The study involved 60 patients with plaque psoriasis and 30 healthy volunteers matched for gender, age, and BMI. Results: The mean serum Sema3A, Sema3E and Sema4D levels were significantly higher in patients with psoriasis than controls (p < 0.01, p < 0.05 and p < 0.05, respectively). Contrarily, Sema4A and Sema7A were significantly lower (p < 0.001 and p < 0.05 respectively). Significant positive correlation between Sema3A and UREA was noted. Sema3A levels were significantly higher in moderately ill and overweight patients (p < 0.05, p < 0.01, respectively) and in patients with longer-lasting psoriasis and male patients compared to controls (both p < 0.05). Sema3E significantly negatively correlated with HDL and glucose levels. Sema4A was significantly lower in moderately and severe psoriatic patients (p < 0.0001, p < 0.01, respectively). Sema7A was significantly higher in moderately ill and overweight patients (p < 0.05, p < 0.01, respectively) and significantly lower in male patients and in those with longer lasting disease than in controls. None of the semaphorins correlated with psoriasis severity, total BMI, psoriasis duration and age. Conclusions: Psoriatic patients exhibited distinct alterations in circulating semaphorins, with significantly increased serum Sema3A, Sema3E and Sema4D, and reduced Sema4A and Sema7A compared with healthy subjects. Selected semaphorins demonstrated associations with metabolic parameters and patient characteristics, although none can serve as marker of disease severity. The findings indicate that semaphorins may reflect psoriasis-related systemic disturbances, but further studies are required to explore their potential with disease-associated metabolic or clinical profiles. Full article
(This article belongs to the Special Issue Psoriasis and Metabolic Syndrome)
Show Figures

Figure 1

21 pages, 10025 KB  
Article
Effects of Sodium Hypochlorite Bleaching on the Quality and Safety of Basa (Pangasius bocourti) Fish Maw: Texture, Collagen Structure, and Semicarbazide Formation
by Honglin Zhang, Nan Pan, Xiaoyan Wang, Xiaoting Chen, Shuji Liu, Yongchang Su and Zhiyu Liu
Foods 2026, 15(6), 1001; https://doi.org/10.3390/foods15061001 - 12 Mar 2026
Abstract
This study aimed to investigate the effects of sodium hypochlorite (NaClO) bleaching on the quality of Basa (Pangasius bocourti) fish maw (BFM) and the formation of semicarbazide (SEM). Production of SEM increased (p < 0.05) when NaClO concentration, soaking temperature, [...] Read more.
This study aimed to investigate the effects of sodium hypochlorite (NaClO) bleaching on the quality of Basa (Pangasius bocourti) fish maw (BFM) and the formation of semicarbazide (SEM). Production of SEM increased (p < 0.05) when NaClO concentration, soaking temperature, or duration were increased. Notably, increasing NaClO solution pH also enhanced SEM formation. Soaking BFM in NaClO with available chlorine concentrations of 500, 700, and 1000 mg/L generated 0.05, 0.07, and 0.09 μg/kg SEM at pH 3 compared to 0.70, 1.19, and 2.34 μg/kg SEM at pH 11, respectively. NaClO improved BFM texture by creating a tight, fibrous structure, but also damaged the secondary structure and α-chains of collagen. Untargeted metabolomics showed that NaClO treatment significantly upregulated lipid metabolism pathways (biosynthesis of unsaturated fatty acids, linoleic acid metabolism, and glycerophospholipid metabolism) and elevated degradation of arginine, proline, and urocanic acid. This was associated with the accumulation of nitrogen-containing precursors in the urea cycle, which then reacted with NaClO, generating substantial SEM. Controlled SEM-generating reactions experiments confirmed that SEM was produced from reaction of urea and NaClO. This study elucidates the mechanism of SEM formation and identifies key factors influencing SEM levels, thereby providing a theoretical foundation for safe processing and quality control of fish maw. Full article
Show Figures

Figure 1

18 pages, 3268 KB  
Article
Enhanced Hydrogen Concurrent Production via Urea Solution Electrolysis Using Mesoporous Nickel Tungstate Precipitated from a Surfactant Template
by Mohamed A. Ghanem, Weaam Al-Sulmi, Abdullah M. Al-Mayouf, Nouf H. Alotaibi and Ivan P. Parkin
Catalysts 2026, 16(3), 258; https://doi.org/10.3390/catal16030258 - 11 Mar 2026
Abstract
The manipulation of the electrocatalyst nanoarchitecture, particularly transition metal compounds, regarding size, shape, facets, and composition, significantly enhances the electrocatalytic activity in energy transformations. This study introduces a novel methodology for the precipitation of mesoporous nanoparticles of nickel tungstate (meso-NiWO4) using [...] Read more.
The manipulation of the electrocatalyst nanoarchitecture, particularly transition metal compounds, regarding size, shape, facets, and composition, significantly enhances the electrocatalytic activity in energy transformations. This study introduces a novel methodology for the precipitation of mesoporous nanoparticles of nickel tungstate (meso-NiWO4) using direct chemical deposition from a template of Brij®78 surfactant liquid crystal. Physicochemical analyses revealed the formation of amorphous meso-NiWO4 nanoparticles with dual sizes of 10 ± 3 and 120 ± 8 nm and a specific surface area of 34.2 m2/g, exceeding that of nickel tungstate deposited in the absence of surfactant (bare-NiWO4, 4.0 m2/g). The meso-NiWO4 nanoparticles exhibit improved electrocatalytic stability, reduced charge-transfer resistance (Rct = 1.11 ohm), and a current mass activity of ~365 mA/cm2 mg at 1.6 V vs. RHE during the electrolysis of urea in alkaline solution. Furthermore, by employing meso-NiWO4 in a two-electrode urea electrolyzer, a remarkable 4.8-fold increase in the cathodic hydrogen concurrent production rate was achieved (373.40 µmol/h at a bias potential of 2.0 V), compared to that of the bare-NiWO4 catalyst. The exceptional urea oxidation electroactivity and the enhanced hydrogen evolution rate arise from substantial specific surface area and mesoporous structure, facilitating effective charge transfer and mass transport through the meso-NiWO4 catalyst. Using the surfactant liquid crystal template for electrocatalyst synthesis enables a one-pot deposition of diverse nanoarchitectures and compositions with high surface area at ambient conditions for an improved electrocatalytic and hydrogen green production process. Full article
(This article belongs to the Special Issue 15th Anniversary of Catalysts: Feature Papers in Electrocatalysis)
Show Figures

Figure 1

12 pages, 982 KB  
Article
Integrating Diagnostic Tools for Early Recognition of Rumenitis in a Neonatal Calf
by Tolulope Grace Ogundipe, Gianfranco Militerno, Riccardo Rinnovati, Raffaele Scarpellini, Talita Bordoni, Arcangelo Gentile, Berihu Gebrekidan Teklehaymanot, Cinzia Benazzi and Marilena Bolcato
Animals 2026, 16(6), 870; https://doi.org/10.3390/ani16060870 - 11 Mar 2026
Viewed by 46
Abstract
Rumenitis is an inflammatory condition of the rumen, typically seen in adult cattle managed on high-energy diets. In calves, it is uncommon and often linked to ruminal drinking due to esophageal groove dysfunction. Early diagnosis is challenging due to nonspecific clinical signs. A [...] Read more.
Rumenitis is an inflammatory condition of the rumen, typically seen in adult cattle managed on high-energy diets. In calves, it is uncommon and often linked to ruminal drinking due to esophageal groove dysfunction. Early diagnosis is challenging due to nonspecific clinical signs. A one-month-old male Limousin calf was presented with persistent non-fetid fluid regurgitation, rhythmic mastication, inappetence, and progressive neurological signs. Clinical examination revealed signs of dehydration and neurological dysfunction. Laboratory evaluation demonstrated metabolic acidosis (pH 7.16), hyperkalemia, and elevated serum urea. Endoscopy identified diffuse mucosal hyperemia, erosions, and fluid accumulation in the rumen. Symptomatic and supportive therapy was initiated; however, the calf died spontaneously. Necropsy was therefore performed, and rumen samples were collected for histological and microbiological investigations. Histopathological analysis confirmed acute suppurative rumenitis. The microbiological culture of rumen and reticulum samples yielded mixed bacterial flora, including Escherichia coli and Proteus mirabilis. The fungal culture isolated Penicillium spp., Mucoraceae, Geotrichium spp., and Aspergillus fumigatus. This case details the value of integrating clinical examination, blood gas analysis, endoscopy, histopathology, and microbiology in diagnosing rumenitis in young calves. Although Limousin calves are not considered predisposed, management and feeding practices may play a critical role in disease onset. Rumenitis should be considered in calves presenting persistent regurgitation and neurological signs. Early, minimally invasive diagnostics such as endoscopy can improve diagnostic accuracy and inform timely clinical decision-making. Full article
(This article belongs to the Section Veterinary Clinical Studies)
Show Figures

Figure 1

23 pages, 2993 KB  
Article
A Comparative Study of Choline Chloride Deep Eutectic Electrolytes: Towards Sustainable Supercapacitors
by Raquel San Emeterio, Antía Santiago-Alonso, Juan José Parajó, Ana T. S. C. Brandão, Carlos M. Pereira, Carlos Gracia, Pablo Vallet, Renata Costa and Josefa Salgado
Molecules 2026, 31(6), 929; https://doi.org/10.3390/molecules31060929 - 11 Mar 2026
Viewed by 44
Abstract
Over the past few decades, ionic liquids (ILs) have gained attention as electrolytes, although concerns about their environmental persistence and toxicity challenge their status as green solvents. In this framework, choline chloride (ChCl) offers a more sustainable alternative due to its low toxicity, [...] Read more.
Over the past few decades, ionic liquids (ILs) have gained attention as electrolytes, although concerns about their environmental persistence and toxicity challenge their status as green solvents. In this framework, choline chloride (ChCl) offers a more sustainable alternative due to its low toxicity, biodegradability, and cost-effectiveness. Although ChCl has a high melting point, its combination with hydrogen bond donor compounds (HBDs) can result in liquid mixtures at much lower temperatures, known as deep eutectic solvents (DESs). This study presents a comparative evaluation of three ChCl-based DESs, glyceline, ethaline, and reline (obtained from mixtures of ChCl and glycerol, ethylene glycol, and urea), with a focus specifically on their potential as electrolyte candidates for supercapacitors. Using differential scanning calorimetry (DSC), cyclic voltammetry (CV), electrochemical impedance spectroscopy (EIS), and nuclear magnetic resonance (NMR), we assess their thermal, electrochemical, and structural properties. All DESs displayed amorphous behavior and a strong tendency to remain liquid even at very low temperatures. Among them, ethaline showed the most promising electrochemical performance, exhibiting the lowest resistivity and the highest capacity. Full article
Show Figures

Figure 1

17 pages, 3541 KB  
Article
Time-Varying Prognostic Impact of the Age×BUN/LVEF Index on Long-Term MACCE After ST-Elevation Myocardial Infarction
by Seda Elcim Yildirim, Tarik Yildirim, Mehmet Tolga Hekim, Tuncay Kiris and Eyüp Avci
J. Cardiovasc. Dev. Dis. 2026, 13(3), 130; https://doi.org/10.3390/jcdd13030130 - 10 Mar 2026
Viewed by 100
Abstract
Background: Despite advances in reperfusion strategies, long-term major adverse cardiac and cerebrovascular events (MACCE) remain frequent after ST-elevation myocardial infarction (STEMI). Practical risk stratification tools applicable at presentation are therefore needed. We investigated the prognostic value of a simple composite index integrating age, [...] Read more.
Background: Despite advances in reperfusion strategies, long-term major adverse cardiac and cerebrovascular events (MACCE) remain frequent after ST-elevation myocardial infarction (STEMI). Practical risk stratification tools applicable at presentation are therefore needed. We investigated the prognostic value of a simple composite index integrating age, blood urea nitrogen, and left ventricular ejection fraction (Age×BUN/LVEF) for predicting long-term MACCE in STEMI patients treated with primary percutaneous coronary intervention (PCI). Methods: This retrospective, single-center cohort study included 313 consecutive STEMI patients undergoing primary PCI between 2020 and 2024. The Age×BUN/LVEF (AGEBUNeFR) index was calculated using age and admission blood urea nitrogen values and left ventricular ejection fraction assessed during index hospitalization. The primary outcome was long-term MACCE, defined as a composite of all-cause mortality, recurrent myocardial infarction, repeat revascularization, stroke, and heart failure hospitalization. The median follow-up was 2.24 years (interquartile range 1.40–3.06). Results: During follow-up, 93 patients (29.7%) experienced MACCE. The AGEBUNeFR index was independently associated with MACCE after multivariable adjustment (adjusted HR 1.028 per unit increase, 95% CI 1.016–1.040; p < 0.001). Time-varying analyses demonstrated a dynamic prognostic effect, with significant associations in the early post-PCI period (p = 0.002) and a pronounced re-emergence of risk during late follow-up (>36 months; p < 0.001). Conclusions: The AGEBUNeFR index is a simple, readily available, and powerful predictor of long-term MACCE in STEMI patients undergoing primary PCI. By integrating age, renal/hemodynamic stress, and cardiac function, this composite index provides dynamic and incremental prognostic information beyond conventional clinical models, supporting its potential role as a practical tool for long-term risk stratification after STEMI. Full article
Show Figures

Graphical abstract

17 pages, 3894 KB  
Article
DUR3 as a Molecular Lever for Coordinated Nitrogen and Phosphorus Uptake in Microalgae
by Geliang Ji, Xinyu Rui, Menghan Zhu, Yuqing Ma, Qing Shi, Enguang Nie, Long Wang, Haidong Ding and Jiahong Yu
Biology 2026, 15(6), 452; https://doi.org/10.3390/biology15060452 - 10 Mar 2026
Viewed by 104
Abstract
Nitrogen (N) and phosphorus (P) are essential macronutrients for plant growth and major pollutants driving aquatic eutrophication. Microalgae represent a sustainable biological platform for nutrient recovery and circular utilization from wastewater; however, the molecular mechanisms governing efficient urea assimilation and its coordination with [...] Read more.
Nitrogen (N) and phosphorus (P) are essential macronutrients for plant growth and major pollutants driving aquatic eutrophication. Microalgae represent a sustainable biological platform for nutrient recovery and circular utilization from wastewater; however, the molecular mechanisms governing efficient urea assimilation and its coordination with phosphorus uptake remain inadequately characterized. This study investigated how overexpression of the high-affinity urea transporter gene DUR3 enhances nutrient scavenging capacity in the model green alga Chlamydomonas reinhardtii. The DUR3-overexpressing line exhibited concentration-dependent growth responses to urea, showing significant promotion at low-to-moderate levels but inhibition at high urea concentration or under pure-urea conditions, where DUR3-overexpressing (DUR3-OE) was more severely inhibited than the wild-type (WT). Notably, the DUR3-OE consistently increased chlorophyll content and photosynthetic efficiency (Fv/Fm) under ammonium, urea, and mixed-N regimes. Under low-urea conditions, the total P content of the DUR3-OE was 8.8% higher and total N content was 4.3% higher than in WT (p < 0.05). Except in pure-urea medium, the engineered strains exhibited significantly increased total P accumulation and superior P recovery efficiency from the culture medium. Transcriptomic analysis revealed that DUR3 overexpression reprograms a coordinated regulatory network associated with N/P metabolism, photosynthesis, and carbon transport pathways. RT-qPCR validation confirmed significant upregulation of PMA2 (plasma membrane H+-ATPase), phosphate transporters (PTB3, PTB7), the inorganic carbon transporter HLA3, and photosynthesis-related genes, which was associated with improved nutrient assimilation and photosynthetic performance. These findings establish DUR3 as a key genetic target for engineering microalgae with optimized N-P co-uptake capacity, providing a robust molecular framework for developing high-efficiency algal strains for wastewater bioremediation and nutrient circular economy applications. Full article
Show Figures

Figure 1

39 pages, 3320 KB  
Review
Phytic Acid and Its Derivatives as Valuable Flame Retardants for Polymer Systems: Current State of the Art and Perspectives
by Aurelio Bifulco and Giulio Malucelli
Polymers 2026, 18(6), 671; https://doi.org/10.3390/polym18060671 - 10 Mar 2026
Viewed by 61
Abstract
Phytic acid (myo-inositol hexakisphosphate) and its salts, including iron, aluminum, sodium, and lanthanum phytate, are perhaps the most recent discovery in the field of bio-sourced flame retardants. Phytic acid can be extracted from sustainable resources, such as beans, cereals, and oilseeds. Its high [...] Read more.
Phytic acid (myo-inositol hexakisphosphate) and its salts, including iron, aluminum, sodium, and lanthanum phytate, are perhaps the most recent discovery in the field of bio-sourced flame retardants. Phytic acid can be extracted from sustainable resources, such as beans, cereals, and oilseeds. Its high phosphorus content (28 wt.% based on molecular weight) organized into six phosphate groups justifies the growing interest this biomolecule has attracted over the last decade in various sectors (as a corrosion inhibitor, antioxidant, and anticancer additive, among others). In addition, when exposed to a flame or an irradiative heat flux, phytic acid is a highly efficient dehydrating and char-forming agent. It also contributes to excellent flame-retardant properties when combined with other carbon sources, such as chitosan, or nitrogen-containing additives, including melamine, urea, and polyethyleneimine. This paper reviews the most recent advances in using phytic acid and its derivatives to design effective flame-retardant systems for textiles, bulk polymers, and foams. It also provides perspectives on possible future developments and implementations. Full article
(This article belongs to the Section Polymer Analysis and Characterization)
Show Figures

Graphical abstract

14 pages, 1606 KB  
Article
Influence of Chirality and Anions on the Structure of Dipyridyl Ag(I) Complexes and Coordination Polymers
by Diksha U. Sawant and David R. Turner
Crystals 2026, 16(3), 181; https://doi.org/10.3390/cryst16030181 - 9 Mar 2026
Viewed by 107
Abstract
Chiral and racemic forms of a pyridyl ligand (R-L and rac-L, respectively), containing urea groups at their core and synthesised by the condensation of 3-aminopyridine and α-methylbenzylisocyante, were incorporated into silver complexes. The resulting species depend on [...] Read more.
Chiral and racemic forms of a pyridyl ligand (R-L and rac-L, respectively), containing urea groups at their core and synthesised by the condensation of 3-aminopyridine and α-methylbenzylisocyante, were incorporated into silver complexes. The resulting species depend on the enantiopurity of the ligand alongside an influence from the counter-anion. The enantiopure ligand generated isomorphous, one-dimensional polymeric compounds [Ag(R-L)X] (where X = NO3, CF3SO3) or [Ag(R-L)]X (where X = BF4, PF6). The polymeric chains, connected by N and O coordination of the ligands, have outwards facing urea groups that form hydrogen bonds to the counter-anions, which play little role in determining the overall structure. Despite all syntheses containing an excess of Ag(I) salt, the racemic ligand formed only discrete complexes of [Ag(rac-L)2]+ in the presence of each of the above anions. Three of these complexes contain ligands of the same chirality (i.e., complexes with R,R and S,S ligand pairs within the centrosymmetric structures) with only the PF6-containing compound being different. The anions play a role in dictating the structure of hydrogen-bonded chains, although PF6 is unique with urea···urea interactions present between complexes. Overall, this system highlights the nuances associated with predicting the structure, and even speciation, of related chiral/achiral systems in addition to influences of counter-anions on structural motifs. Full article
Show Figures

Figure 1

23 pages, 845 KB  
Article
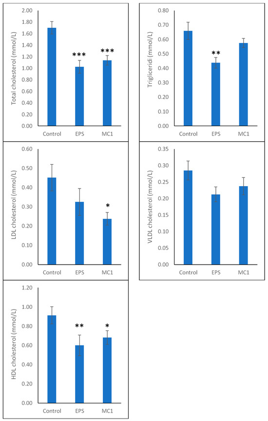
Anti-Atherogenic Activities of Exopolysaccharides and Their Producing Strain Limosilactobacillus fermentum MC1 in Mice
by Nada Oršolić, Barbara Toljanić, Dyana Odeh, Nina Čuljak, Kate Šešelja, Mirela Baus Lončar, Domagoj Đikić, Andreja Leboš Pavunc and Blaženka Kos
Int. J. Mol. Sci. 2026, 27(5), 2473; https://doi.org/10.3390/ijms27052473 - 7 Mar 2026
Viewed by 183
Abstract
Atherosclerosis, the leading cause of death worldwide, is a chronic inflammatory disease leading to the accumulation of lipid-rich plaques within the artery wall. Accumulating evidence indicates that intestinal microbiota plays an important regulatory role in atherosclerosis at all stages of the disease. Through [...] Read more.
Atherosclerosis, the leading cause of death worldwide, is a chronic inflammatory disease leading to the accumulation of lipid-rich plaques within the artery wall. Accumulating evidence indicates that intestinal microbiota plays an important regulatory role in atherosclerosis at all stages of the disease. Through numerous metabolites, the intestinal microbiota can regulate immune and inflammatory cells and their mediators, as well as lipid metabolism, thereby contributing to the development and progression of atherosclerosis. With these assumptions in mind, we investigated the possibility of using Limosilactobacillus fermentum MC1 (L. fermentum MC1) and its exopolysaccharides (EPSs) in the reduction of lipid and atherogenic parameters as a preventive strategy in preventing the occurrence of cardiovascular diseases (CVD). We investigated the effect of L. fermentum MC1 and its EPSs on the health status of mice by monitoring the following parameters: body weight, colon length and weight, relative weight of organs, hematological (Hgb, WBC, number of erythrocytes, MCHC, MCV, MCH), and biochemical blood parameters including glucose, serum enzymes (ALT, ALP, amylase), urea, creatinine and lipid profile (total cholesterol, triglycerides, HDL, VLDL, LDL), different atherogenic parameters, blood biomarkers such as lymphocyte-to-monocyte (LMR) and neutrophil-to-lymphocyte (NLR) ratios, molecular inflammatory markers (IL1β, IL6, MCP1, IL1α, TLR4, TNFα, CD68, TGFβ), apoptosis markers (BCL2, AIFM1, IGF-1R), and endoplasmic reticulum stress markers (CHOP and GRP94) as well as oxidative stress (NOX2) markers in the colon. Furthermore, the level of lipid peroxidation, nitric oxide and glutathione concentrations in the liver, kidneys and spleen were measured. L. fermentum MC1 and its EPSs may prevent the development of atherosclerosis and the progression of CVD through antioxidant, anti-inflammatory, immunomodulatory activities, and regulation of the gut microbiome and lipid metabolism. The observed reduction in lipid and atherogenic determinants suggests that L. fermentum MC1 and its EPSs may contribute to atheroprotection and confer multiple health benefits. Full article
Show Figures

Figure 1

22 pages, 2402 KB  
Article
Mechanistic Insights into the Cooperative Removal of NH3 and H2S by Persimmon Polyphenols with Natural Deep Eutectic Solvent Systems
by Baixue Li, Lu Li, Qingyun Guan and Chunmei Li
Foods 2026, 15(5), 939; https://doi.org/10.3390/foods15050939 - 7 Mar 2026
Viewed by 199
Abstract
Persimmon polyphenols (PP) are natural polyphenols with high reactivity and strong deodorization potential; however, their practical application in odor control is limited by their poor solubility. In this study, natural deep eutectic solvents (NADESs) were employed for the green extraction of PP, and [...] Read more.
Persimmon polyphenols (PP) are natural polyphenols with high reactivity and strong deodorization potential; however, their practical application in odor control is limited by their poor solubility. In this study, natural deep eutectic solvents (NADESs) were employed for the green extraction of PP, and the capabilities of extracts on the removal of ammonia (NH3) and hydrogen sulfide (H2S) were investigated. In addition, the underlying mechanisms were explored by integrating spectroscopic analysis, molecular dynamics simulations, and quantum chemical calculations. The results showed that chloride-citric acid (CC-CA) was the optimal system in both PP extraction and sustained NH3 removal, while the betaine-urea (B-U) system was more effective for H2S removal. NH3 removal was governed by acid-base neutralization, with the resulting ammonium species being further stabilized within the PP-regulated NADES hydrogen-bond network. In contrast, H2S interacted with the solvent network not only through acid-base neutralization but also via Van der Waals forces and hydrophobic contacts. Our data supported that NADESs enhanced the deodorization performance of PP through cooperative microenvironment regulation rather than irreversible chemical conversion. This work highlighted that NADESs could not only function as highly efficient extraction media for polyphenols, but also active platforms for enhancing selective gas-capture capability for polyphenols. Furthermore, it provided a new strategy for the rational design of green, persimmon-derived deodorants. Full article
(This article belongs to the Section Food Physics and (Bio)Chemistry)
Show Figures

Figure 1

Back to TopTop