Sign in to use this feature.

Years

Between: -

Subjects

remove_circle_outline
remove_circle_outline
remove_circle_outline
remove_circle_outline
remove_circle_outline
remove_circle_outline
remove_circle_outline

Journals

Article Types

Countries / Regions

Search Results (38)

Search Parameters:
Keywords = ultrasonic echo estimation

Order results
Result details
Results per page
Select all
Export citation of selected articles as:
17 pages, 1036 KB  
Article
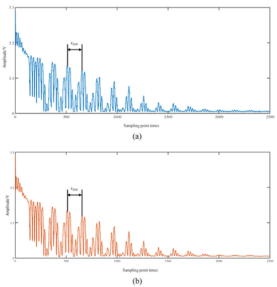
Robust Time-of-Flight Estimation for Multi-Echo Ultrasonic Signals Using the Secretary Bird Optimization Algorithm
by Dawei Wang, Yuxin Xie, Wei Yu, Chenyang Li and Gaofeng Meng
Algorithms 2026, 19(3), 181; https://doi.org/10.3390/a19030181 - 27 Feb 2026
Viewed by 297
Abstract
To address the instability in extracting key parameters such as time-of-flight (ToF) from ultrasonic echoes due to noise and multi-echo superposition, this paper proposes a robust parameter estimation method based on the secretary bird optimization algorithm (SBOA). The proposed approach adheres to the [...] Read more.
To address the instability in extracting key parameters such as time-of-flight (ToF) from ultrasonic echoes due to noise and multi-echo superposition, this paper proposes a robust parameter estimation method based on the secretary bird optimization algorithm (SBOA). The proposed approach adheres to the Gaussian convolution-based echo parameterization and cosine-similarity matching framework, while innovatively introducing SBOA to perform global optimization of model parameters. Consequently, the multi-echo ToF estimation is formulated as a nonlinear optimization problem aimed at maximizing waveform shape consistency. To evaluate the method’s performance, simulations are conducted under multi-echo superposition scenarios. Comparisons are made with representative baseline techniques, including wavelet transform (WT), empirical mode decomposition (EMD), and variational mode decomposition (VMD), using mean squared error (MSE), estimated signal-to-noise ratio (ESNR), and normalized cross-correlation (NCC) as performance metrics. Experimental results demonstrate that, in challenging low-SNR and echo-interference environments, the proposed method achieves overall superiority across all quantitative metrics and exhibits a stronger capability to preserve the main-lobe morphology and structural features of echoes. Validation on semi-synthetic signals further confirms its effectiveness, with practical applicability to be verified by measured datasets in future work. This work provides an effective and robust solution for ultrasonic signal processing in complex field conditions. Full article
Show Figures

Figure 1

16 pages, 2861 KB  
Article
An Enhanced Low-Power Ultrasonic Bolt Axial Stress Detection Method Using the EMD-ATWD Algorithm
by Yating Liu, Chao Xu, Chunming Chen, Lianpeng Li, Yuhong Shi and Lu Yan
J. Mar. Sci. Eng. 2026, 14(3), 245; https://doi.org/10.3390/jmse14030245 - 23 Jan 2026
Viewed by 453
Abstract
Traditional ultrasonic bolt stress measurement is hindered by high power consumption. Lowering excitation voltage reduces power but degrades signal-to-noise ratio (SNR), compromising accuracy. This paper proposes a synergistic algorithm combining Empirical Mode Decomposition (EMD) with Adaptive Threshold Wavelet Denoising (ATWD). The method preserves [...] Read more.
Traditional ultrasonic bolt stress measurement is hindered by high power consumption. Lowering excitation voltage reduces power but degrades signal-to-noise ratio (SNR), compromising accuracy. This paper proposes a synergistic algorithm combining Empirical Mode Decomposition (EMD) with Adaptive Threshold Wavelet Denoising (ATWD). The method preserves transient features by reconstructing high-frequency components via EMD, then suppresses noise by precisely processing low-frequency components using ATWD. Finally, cross-correlation estimates ultrasonic delay. Evaluated at excitation voltages from 12 V to 0.5 V, the EMD-ATWD method maintains measurement errors below 10% even at 0.5 V, improving accuracy by over 48% compared to conventional Finite Impulse Response (FIR) and Threshold Wavelet Denoising (WTD) methods, while enhancing key echo waveform fidelity by over 35%. This method provides a reliable low-power bolt stress monitoring idea for engineering applications. Full article
(This article belongs to the Section Ocean Engineering)
Show Figures

Figure 1

26 pages, 12809 KB  
Article
Coating Thickness Estimation Using a CNN-Enhanced Ultrasound Echo-Based Deconvolution
by Marina Perez-Diego, Upeksha Chathurani Thibbotuwa, Ainhoa Cortés and Andoni Irizar
Sensors 2025, 25(19), 6234; https://doi.org/10.3390/s25196234 - 8 Oct 2025
Cited by 2 | Viewed by 1347
Abstract
Coating degradation monitoring is increasingly important in offshore industries, where protective layers ensure corrosion prevention and structural integrity. In this context, coating thickness estimation provides critical information. The ultrasound pulse-echo technique is widely used for non-destructive testing (NDT), but closely spaced acoustic interfaces [...] Read more.
Coating degradation monitoring is increasingly important in offshore industries, where protective layers ensure corrosion prevention and structural integrity. In this context, coating thickness estimation provides critical information. The ultrasound pulse-echo technique is widely used for non-destructive testing (NDT), but closely spaced acoustic interfaces often produce overlapping echoes, which complicates detection and accurate isolation of each layer’s thickness. In this study, analysis of the pulse-echo signal from a coated sample has shown that the front-coating reflection affects each main backwall echo differently; by comparing two consecutive backwall echoes, we can cancel the acquisition system’s impulse response and isolate the propagation path-related information between the echoes. This work introduces an ultrasound echo-based methodology for estimating coating thickness by first obtaining the impulse response of the test medium (reflectivity sequence) through a deconvolution model, developed using two consecutive backwall echoes. This is followed by an enhanced detection of coating layer thickness in the reflectivity function using a 1D convolutional neural network (1D-CNN) trained with synthetic signals obtained from finite-difference time-domain (FDTD) simulations with k-Wave MATLAB toolbox (v1.4.0). The proposed approach estimates the front-side coating thickness in steel samples coated on both sides, with coating layers ranging from 60μm to 740μm applied over 5 mm substrates and under varying coating and steel properties. The minimum detectable thickness corresponds to approximately λ/5 for an 8 MHz ultrasonic transducer. On synthetic signals, where the true coating thickness and speed of sound are known, the model achieves an accuracy of approximately 8μm. These findings highlight the strong potential of the model for reliably monitoring relative thickness changes across a wide range of coatings in real samples. Full article
(This article belongs to the Special Issue Nondestructive Sensing and Imaging in Ultrasound—Second Edition)
Show Figures

Figure 1

16 pages, 2986 KB  
Article
Thickness Measurements with EMAT Based on Fuzzy Logic
by Yingjie Shi, Shihui Tian, Jiahong Jiang, Tairan Lei, Shun Wang, Xiaobo Lin and Ke Xu
Sensors 2024, 24(13), 4066; https://doi.org/10.3390/s24134066 - 22 Jun 2024
Cited by 8 | Viewed by 2858
Abstract
Metal thickness measurements are essential in various industrial applications, yet current non-contact ultrasonic methods face limitations in range and accuracy, hindering the widespread adoption of electromagnetic ultrasonics. This study introduces a novel combined thickness measurement method employing fuzzy logic, with the aim of [...] Read more.
Metal thickness measurements are essential in various industrial applications, yet current non-contact ultrasonic methods face limitations in range and accuracy, hindering the widespread adoption of electromagnetic ultrasonics. This study introduces a novel combined thickness measurement method employing fuzzy logic, with the aim of broadening the applicational scope of the EMAT. Leveraging minimal hardware, this method utilizes the short pulse time-of-flight (TOF) technique for initial thickness estimation, followed by secondary measurements guided by fuzzy logic principles. The integration of measurements from the resonance, short pulse echo, and linear frequency modulation echo extends the measurement range while enhancing accuracy. Rigorous experimental validation validates the method’s effectiveness, demonstrating a measurement range of 0.3–1000.0 mm with a median error within ±0.5 mm. Outperforming traditional methods like short pulse echoes, this approach holds significant industrial potential. Full article
(This article belongs to the Special Issue Electromagnetic Sensing and Its Applications)
Show Figures

Figure 1

15 pages, 4090 KB  
Article
Ultrasonic Pulse-Echo Signals for Quantitative Assessment of Reinforced Concrete Anomalies
by Wael Zatar, Gang Chen, Hien Nghiem and Feng Xiao
Appl. Sci. 2024, 14(11), 4860; https://doi.org/10.3390/app14114860 - 4 Jun 2024
Cited by 7 | Viewed by 3587
Abstract
This paper presents a study to accurately evaluate defects in concrete decks using ultrasonic pulse-echo signals. A reinforced concrete deck with void defects was designed and evaluated for validation, and a commercial ultrasonic pulse-echo (UPE) device was used to obtain the 2D images [...] Read more.
This paper presents a study to accurately evaluate defects in concrete decks using ultrasonic pulse-echo signals. A reinforced concrete deck with void defects was designed and evaluated for validation, and a commercial ultrasonic pulse-echo (UPE) device was used to obtain the 2D images of the void defect inside the deck. The UPE image is based on the ultrasonic shear-wave test method and an extended synthetic aperture focusing technique (SAFT). To enhance the accuracy of the defect location in the SAFT imaging, the recorded A-scan data from UPE was analyzed using an advanced denoising approach and defect echo peak extraction, which are based on empirical modal decomposition, Hurst exponent characterization, and Hilbert envelope estimation. The results demonstrated that the location and depth of the void defect in the deck can be accurately assessed by using the developed approach. The new method provides quantitative information of the anomalies inside the deck, which can be used to calibrate the qualitative images of UPC devices with the SAFT. Full article
(This article belongs to the Section Civil Engineering)
Show Figures

Figure 1

16 pages, 4569 KB  
Article
A-Mode Ultrasound Bladder Volume Estimation Algorithm Based on Wavelet Energy Ratio Adaptive Denoising
by Rencheng Jin, Qipeng Huang, Jiaxu Jiang and Peihao Hu
Sensors 2024, 24(6), 1984; https://doi.org/10.3390/s24061984 - 20 Mar 2024
Cited by 1 | Viewed by 3080
Abstract
Assessing bladder function is pivotal in urological health, with bladder volume a critical indicator. Traditional devices, hindered by high costs and cumbersome sizes, are being increasingly supplemented by portable alternatives; however, these alternatives often fall short in measurement accuracy. Addressing this gap, this [...] Read more.
Assessing bladder function is pivotal in urological health, with bladder volume a critical indicator. Traditional devices, hindered by high costs and cumbersome sizes, are being increasingly supplemented by portable alternatives; however, these alternatives often fall short in measurement accuracy. Addressing this gap, this study introduces a novel A-mode ultrasound-based bladder volume estimation algorithm optimized for portable devices, combining efficient, precise volume estimation with enhanced usability. Through the innovative application of a wavelet energy ratio adaptive denoising method, the algorithm significantly improves the signal-to-noise ratio, preserving critical signal details amidst device and environmental noise. Ultrasonic echoes were employed to acquire positional information on the anterior and posterior walls of the bladder at several points, with an ellipsoid fitted to these points using the least squares method for bladder volume estimation. Ultimately, a simulation experiment was conducted on an underwater porcine bladder. The experimental results indicate that the bladder volume estimation error of the algorithm is approximately 8.3%. This study offers a viable solution to enhance the accuracy and usability of portable devices for urological health monitoring, demonstrating significant potential for clinical application. Full article
(This article belongs to the Section Biomedical Sensors)
Show Figures

Figure 1

16 pages, 6770 KB  
Article
Time Delay Study of Ultrasonic Gas Flowmeters Based on VMD–Hilbert Spectrum and Cross-Correlation
by Lingcai Kong, Liang Zhang, Hulin Guo, Ning Zhao and Xinhu Xu
Sensors 2024, 24(5), 1462; https://doi.org/10.3390/s24051462 - 23 Feb 2024
Cited by 13 | Viewed by 3148
Abstract
The accuracy of ultrasonic flowmeter time delay measurement is directly affected by the processing method of the ultrasonic echo signal. This paper proposes a method for estimating the time delay of the ultrasonic gas flowmeter based on the Variational Mode Decomposition (VMD)–Hilbert Spectrum [...] Read more.
The accuracy of ultrasonic flowmeter time delay measurement is directly affected by the processing method of the ultrasonic echo signal. This paper proposes a method for estimating the time delay of the ultrasonic gas flowmeter based on the Variational Mode Decomposition (VMD)–Hilbert Spectrum and Cross-Correlation (CC). The method improves the accuracy of the ultrasonic gas flowmeter by enhancing the quality of the echo signal. To denoise forward and reverse ultrasonic echo signals collected at various wind speeds, a Butterworth filter is initially used. The ultrasonic echo signals are then analyzed by Empirical Mode De-composition (EMD) and VMD analysis to obtain the Intrinsic Mode Function (IMF) containing distinct center frequencies, respectively. The Hilbert spectrum time–frequency diagram is used to evaluate the results of the VMD and EMD decompositions. It is found that the IMF decomposed by VMD has a better filtering performance and better anti-interference performance. Therefore, the IMF with a better effect is selected for signal reconstruction. The ultrasonic time delay is then calculated using the Cross-Correlation algorithm. The self-developed ultrasonic gas flowmeter was tested on the experimental platform of the gas flow standard devices using this signal processing method. The results show a maximum indication error of 0.84% within the flow range of 60–606 m3/h, with a repeatability of no more than 0.29%. These results meet the 1-level accuracy requirements as outlined in the national ultrasonic flowmeters calibration regulation JJG1030-2007. Full article
Show Figures

Figure 1

17 pages, 17087 KB  
Article
Ultrasonic Features for Evaluation of Adhesive Joints: A Comparative Study of Interface Defects
by Damira Smagulova, Bengisu Yilmaz and Elena Jasiuniene
Sensors 2024, 24(1), 176; https://doi.org/10.3390/s24010176 - 28 Dec 2023
Cited by 14 | Viewed by 3281
Abstract
Ultrasonic non-destructive evaluation in pulse-echo mode is used for the inspection of single-lap aluminum adhesive joints, which contain interface defects in bonding area. The aim of the research is to increase the probability of defect detection in addition to ensuring that the defect [...] Read more.
Ultrasonic non-destructive evaluation in pulse-echo mode is used for the inspection of single-lap aluminum adhesive joints, which contain interface defects in bonding area. The aim of the research is to increase the probability of defect detection in addition to ensuring that the defect sizes are accurately estimated. To achieve this, this study explores additional ultrasonic features (not only amplitude) that could provide more accurate information about the quality of the structure and the presence of interface defects. In this work, two types of interface defects, namely inclusions and delaminations, were studied based on the extracted ultrasonic features in order to evaluate the expected feasibility of defect detection and the evaluation of its performance. In addition, an analysis of multiple interface reflections, which have been proved to improve detection in our previous works, was applied along with the extraction of various ultrasonic features, since it can increase the probability of defect detection. The ultrasonic features with the best performance for each defect type were identified and a comparative analysis was carried out, showing that it is more challenging to size inclusion-type defects compared to delaminations. The best performance is observed for the features such as peak-to-peak amplitude, ratio coefficients, absolute energy, absolute time of flight, mean value of the amplitude, standard deviation value, and variation coefficient for both types of defects. The maximum relative error of the defect size compared to the real one for these features is 16.9% for inclusions and 3.6% for delaminations, with minimum errors of 11.4% and 2.2%, respectively. In addition, it was determined that analysis of the data from repetitive reflections from the sample interface, namely, the aluminum-adhesive second and third reflections, that these contribute to an increase in the probability of defect detection. Full article
Show Figures

Figure 1

21 pages, 11473 KB  
Article
Ultrasonic Thickness Measurement Method and System Implementation Based on Sampling Reconstruction and Phase Feature Extraction
by Wenqiang Gong, Xuanze Wang, Zhenyu Yang, Zhongsheng Zhai, Wei Feng and Da Liu
Sensors 2023, 23(22), 9072; https://doi.org/10.3390/s23229072 - 9 Nov 2023
Cited by 7 | Viewed by 5349
Abstract
The existing ultrasonic thickness measurement systems require high sampling frequencies for echo signal acquisition, leading to complex circuit designs and high costs. Moreover, extracting the characteristics of ultrasonic echo signals for accurate thickness measurement poses significant challenges. To address these issues, this paper [...] Read more.
The existing ultrasonic thickness measurement systems require high sampling frequencies for echo signal acquisition, leading to complex circuit designs and high costs. Moreover, extracting the characteristics of ultrasonic echo signals for accurate thickness measurement poses significant challenges. To address these issues, this paper proposes a method that utilizes conventional sampling frequencies to acquire high-frequency ultrasonic echo signals, overcoming the limitations of high-frequency data acquisition imposed by the Nyquist–Shannon sampling theorem. By employing an improved sampling reconstruction technique, the multi-cycle sampling signals are reconstructed and rearranged within a single cycle, effectively increasing the equivalent sampling frequency. Additionally, a combination of coarse estimation using fast Fourier transform (FFT) and precise phase extraction using the moving sine fitting algorithm is proposed for accurate thickness measurement, resolving the limitations of common thickness measurement methods such as peak detection, envelope detection, and Hilbert autocorrelation in terms of low measurement accuracy. Experimental results obtained from thickness measurements on 45 steel ultrasonic test blocks within the range of 3 mm to 20 mm indicate a measurement error of ±0.01 mm, while for thicknesses ranging from 1 mm to 50 mm, the measurement error is ±0.05 mm. Full article
(This article belongs to the Section Physical Sensors)
Show Figures

Figure 1

13 pages, 4570 KB  
Article
The Influence of the Hardness of the Tested Material and the Surface Preparation Method on the Results of Ultrasonic Testing
by Jakub Kowalczyk, Marian Jósko, Daniel Wieczorek, Kamil Sędłak and Michał Nowak
Appl. Sci. 2023, 13(17), 9904; https://doi.org/10.3390/app13179904 - 1 Sep 2023
Cited by 13 | Viewed by 3064
Abstract
Non-destructive ultrasonic testing can be used to assess the properties and condition of real machine elements during their operation, with limited (one-sided) access to these elements. A methodological question then arises concerning the influence of the material properties of such elements and the [...] Read more.
Non-destructive ultrasonic testing can be used to assess the properties and condition of real machine elements during their operation, with limited (one-sided) access to these elements. A methodological question then arises concerning the influence of the material properties of such elements and the condition of their surfaces on the result of ultrasonic testing. This paper attempts to estimate the influence of material hardness and surface roughness on the result of such testing study area testing machine or plant components of unknown exact thickness. Ultrasonic testing was carried out on specially prepared steel samples. These samples had varying surface roughness (Ra from 0.34 to 250.73 µm) of the reflection surface of the longitudinal ultrasonic wave (the so-called reflectors) and hardness (32 and 57 HRC). The ultrasonic measures were the attenuation of the wave, estimated by the decibel drop in the gain of its pulses, and the propagation velocity of the longitudinal ultrasonic wave. Ultrasonic transducers (probes) of varying frequencies (from 2 to 20 MHz), excited by a laboratory and industrial defectoscope were used as the source of such a wave. The results of our research provide a basis for the recommendation of two considered ultrasonic quantities for assessing the material properties of the tested element. This is of particular importance when testing machines or plant components of unknown exact thickness and unknown roughness of inaccessible surfaces, which are the reflectors of the longitudinal ultrasonic wave used for testing. It has been demonstrated that by using the ultrasonic echo technique, it is possible to evaluate the roughness and hardness of the tested elements. Full article
(This article belongs to the Special Issue Advance of Structural Health Monitoring in Civil Engineering)
Show Figures

Figure 1

14 pages, 7359 KB  
Article
Effect of Clutter Filter in High-Frame-Rate Ultrasonic Backscatter Coefficient Analysis
by Masaaki Omura, Kunimasa Yagi, Ryo Nagaoka, Kenji Yoshida, Tadashi Yamaguchi and Hideyuki Hasegawa
Sensors 2023, 23(5), 2639; https://doi.org/10.3390/s23052639 - 27 Feb 2023
Cited by 6 | Viewed by 3020
Abstract
High-frame-rate imaging with a clutter filter can clearly visualize blood flow signals and provide more efficient discrimination with tissue signals. In vitro studies using clutter-less phantom and high-frequency ultrasound suggested a possibility of evaluating the red blood cell (RBC) aggregation by analyzing the [...] Read more.
High-frame-rate imaging with a clutter filter can clearly visualize blood flow signals and provide more efficient discrimination with tissue signals. In vitro studies using clutter-less phantom and high-frequency ultrasound suggested a possibility of evaluating the red blood cell (RBC) aggregation by analyzing the frequency dependence of the backscatter coefficient (BSC). However, in in vivo applications, clutter filtering is required to visualize echoes from the RBC. This study initially evaluated the effect of the clutter filter for ultrasonic BSC analysis for in vitro and preliminary in vivo data to characterize hemorheology. Coherently compounded plane wave imaging at a frame rate of 2 kHz was carried out in high-frame-rate imaging. Two samples of RBCs suspended by saline and autologous plasma for in vitro data were circulated in two types of flow phantoms without or with clutter signals. The singular value decomposition was applied to suppress the clutter signal in the flow phantom. The BSC was calculated using the reference phantom method, and it was parametrized by spectral slope and mid-band fit (MBF) between 4–12 MHz. The velocity distribution was estimated by the block matching method, and the shear rate was estimated by the least squares approximation of the slope near the wall. Consequently, the spectral slope of the saline sample was always around four (Rayleigh scattering), independently of the shear rate, because the RBCs did not aggregate in the solution. Conversely, the spectral slope of the plasma sample was lower than four at low shear rates but approached four by increasing the shear rate, because the aggregations were presumably dissolved by the high shear rate. Moreover, the MBF of the plasma sample decreased from 36 to 49 dB in both flow phantoms with increasing shear rates, from approximately 10 to 100 s−1. The variation in the spectral slope and MBF in the saline sample was comparable to the results of in vivo cases in healthy human jugular veins when the tissue and blood flow signals could be separated. Full article
Show Figures

Figure 1

15 pages, 16533 KB  
Article
Aluminum Nitride Piezoelectric Micromachined Ultrasound Transducer Arrays for Non-Invasive Monitoring of Radial Artery Stiffness
by Sheng Wu, Kangfu Liu, Wenjing Wang, Wei Li, Tao Wu, Heng Yang and Xinxin Li
Micromachines 2023, 14(3), 539; https://doi.org/10.3390/mi14030539 - 25 Feb 2023
Cited by 11 | Viewed by 7782
Abstract
An aluminum nitride (AlN) piezoelectric micromachined ultrasound transducer (PMUT) array was proposed and fabricated for non-invasive radial artery stiffness monitoring, which could be employed in human vascular health monitoring applications. Using surface micromachining techniques, four hexagonal PMUT arrays were fabricated within a chip [...] Read more.
An aluminum nitride (AlN) piezoelectric micromachined ultrasound transducer (PMUT) array was proposed and fabricated for non-invasive radial artery stiffness monitoring, which could be employed in human vascular health monitoring applications. Using surface micromachining techniques, four hexagonal PMUT arrays were fabricated within a chip area of 3 × 3 mm2. The mechanical displacement sensitivity and quality factor of a single PMUT were tested and found to be 24.47 nm/V at 5.94 MHz and 278 (in air), respectively. Underwater pulse-echo tests for the array demonstrated a −3 dB bandwidth of 0.76 MHz at 3.75 MHz and distance detection limit of approximately 25 mm. Using the PMUT array as an ultrasonic probe, the depth and diameter changes over cardiac cycles of the radial artery were measured to be approximately 3.8 mm and 0.23 mm, respectively. Combined with blood pressure calibration, the biomechanical parameters of the radial artery vessel were extracted using a one-dimensional vascular model. The cross-sectional distensibility, compliance, and stiffness index were determined to be 4.03 × 10−3/mmHg, 1.87 × 10−2 mm2/mmHg, and 5.25, respectively, consistent with the newest medical research. The continuous beat-to-beat blood pressure was also estimated using this model. This work demonstrated the potential of miniaturized PMUT devices for human vascular medical ultrasound applications. Full article
(This article belongs to the Special Issue Design, Fabrication and Testing of MEMS/NEMS, 2nd Edition)
Show Figures

Figure 1

21 pages, 6486 KB  
Technical Note
Auto-Diagnosis of Time-of-Flight for Ultrasonic Signal Based on Defect Peaks Tracking Model
by Fan Yang, Dongliang Shi, Long-Yin Lo, Qian Mao, Jiaming Zhang and Kwok-Ho Lam
Remote Sens. 2023, 15(3), 599; https://doi.org/10.3390/rs15030599 - 19 Jan 2023
Cited by 20 | Viewed by 4592
Abstract
With the popularization of humans working in tandem with robots and artificial intelligence (AI) by Industry 5.0, ultrasonic non-destructive testing (NDT)) technology has been increasingly used in quality inspections in the industry. As a crucial part of handling ultrasonic testing results–signal processing, the [...] Read more.
With the popularization of humans working in tandem with robots and artificial intelligence (AI) by Industry 5.0, ultrasonic non-destructive testing (NDT)) technology has been increasingly used in quality inspections in the industry. As a crucial part of handling ultrasonic testing results–signal processing, the current approach focuses on professional training to perform signal discrimination but automatic and intelligent signal optimization and estimation lack systematic research. Though the automated and intelligent framework for ultrasonic echo signal processing has already exhibited essential research significance for diagnosing defect locations, the real-time applicability of the algorithm for the time-of-flight (ToF) estimation is rarely considered, which is a very important indicator for intelligent detection. This paper conducts a systematic comparison among different ToF algorithms for the first time and presents the auto-diagnosis of the ToF approach based on the Defect Peaks Tracking Model (DPTM). The proposed DPTM is used for ultrasonic echo signal processing and recognition for the first time. The DPTM using the Hilbert transform was verified to locate the defect with the size of 2–10 mm, in which the wavelet denoising method was adopted. With the designed mechanical fixture through 3D printing technology on the pipeline to inspect defects, the difficulty of collecting sufficient data could be conquered. The maximum auto-diagnosis error could be reduced to 0.25% and 1.25% for steel plate and pipeline under constant pressure, respectively, which were much smaller than those with the DPTM adopting the cross-correlation. The real-time auto-diagnosis identification feature of DPTM has the potential to be combined with AI in future work, such as machine learning and deep learning, to achieve more intelligent approaches for industrial health inspection. Full article
(This article belongs to the Special Issue Remote Sensing in Structural Health Monitoring)
Show Figures

Figure 1

13 pages, 4813 KB  
Article
A Novel Adaptive Time-Frequency Filtering Approach to Enhance the Ultrasonic Inspection of Stainless Steel Structures
by Biao Wu, Haitao Yang, Yong Huang, Wensong Zhou and Xiaohui Liu
Sensors 2023, 23(2), 1030; https://doi.org/10.3390/s23021030 - 16 Jan 2023
Cited by 3 | Viewed by 4005
Abstract
Ultrasonic nondestructive testing (NDT) provides a valuable insight into the integrity of stainless steel structures, but the noise caused by the scattering of stainless steel microstructure often limits the effectiveness of inspection. This work presents a novel adaptive filtering approach to enhance the [...] Read more.
Ultrasonic nondestructive testing (NDT) provides a valuable insight into the integrity of stainless steel structures, but the noise caused by the scattering of stainless steel microstructure often limits the effectiveness of inspection. This work presents a novel adaptive filtering approach to enhance the signal-to-noise ratio (SNR) of a measured ultrasonic signal from the inspection of a stainless steel component, enabling the detection of hidden flaws under strong noise. After the spectral modeling of the noisy ultrasonic NDT signal, the difference between the spectral characteristics of a flaw echo and that of grain noise is highlighted, and a reference spectrum model to estimate the frequency spectrum of the echo reflected by any possible flaw is developed. Then, the signal is segmented and the similarity between the spectra of data segments and the reference spectra is evaluated quantitatively by the spectral similarity index (SSI). Based on this index, an adaptive time-frequency filtering scheme is proposed. Each data segment is processed by the filtering to suppress the energy of noise. The processed data segments are recombined to generate the de-noised signal after multiplying weighting coefficients, which again is determined by the SSI. The performance of the proposed method for SNR enhancement is evaluated by both the simulated and experimental signal and the effectiveness has been successfully demonstrated. Full article
Show Figures

Figure 1

14 pages, 2256 KB  
Article
Experiment of Canopy Leaf Area Density Estimation Method Based on Ultrasonic Echo Signal
by Mingxiong Ou, Tianhang Hu, Mingshuo Hu, Shuai Yang, Weidong Jia, Ming Wang, Li Jiang, Xiaowen Wang and Xiang Dong
Agriculture 2022, 12(10), 1569; https://doi.org/10.3390/agriculture12101569 - 28 Sep 2022
Cited by 7 | Viewed by 2839
Abstract
Variable-rate spray systems with canopy leaf area density information detection are an important approach to reducing pesticide usage in orchard management. In order to estimate the canopy leaf area density using ultrasonic sensors, this article proposed three parameter model equations based on ultrasonic [...] Read more.
Variable-rate spray systems with canopy leaf area density information detection are an important approach to reducing pesticide usage in orchard management. In order to estimate the canopy leaf area density using ultrasonic sensors, this article proposed three parameter model equations based on ultrasonic echo peaks for canopy leaf area density estimation and verified the accuracy of the three parameter model equations using laboratory-simulated canopy and outdoor tree experiments. The orthogonal regression statistics results from the laboratory-simulated canopy experiment indicated that parameter Vc is more suitable for canopy leaf area density estimation compared to parameter Va and Vb when the density ranges from 0.54 to 5.4 m2m3. The model equation from parameter Vc has minor systematic errors, and the predicted and observed values of parameter Vc have good agreement with the experimental conditions. The laboratory-simulated canopy and outdoor tree canopy leaf area density verification experiments of parameter Vc were carried out, and the results indicated that the absolute value of the mean relative error is 5.37% in the laboratory-simulated canopy and 2.84% in outdoor tree experiments. The maximum absolute value of the relative error is 8.61% in the laboratory-simulated canopy and 14.71% in the outdoor tree experiments, and the minimum absolute value of the relative error is 3.21% in the laboratory-simulated canopy and 0.56% in the outdoor tree experiments. The laboratory-simulated canopy leaf area density verification results showed that the mean relative errors under canopy leaf area density 0.98 and 4.92 m2m3 conditions are 6.29% and 5.82%, respectively, which is larger than the mean relative error under 2.95 m2m3; nevertheless, these results proved that this model equation is applicable for canopy information detection and advanced pesticide application development in future. Full article
(This article belongs to the Special Issue Advances in Agricultural Engineering Technologies and Application)
Show Figures

Figure 1

Back to TopTop