Sign in to use this feature.

Years

Between: -

Subjects

remove_circle_outline
remove_circle_outline
remove_circle_outline
remove_circle_outline
remove_circle_outline
remove_circle_outline

Journals

Article Types

Countries / Regions

Search Results (156)

Search Parameters:
Keywords = type III effector

Order results
Result details
Results per page
Select all
Export citation of selected articles as:
18 pages, 6976 KB  
Article
The Putative RNA Methyltransferase Modulates T3SS Expression and Host NF-κB Activation via T6SS-Mediated Translocation in Pseudomonas aeruginosa
by YuRim An, Yeji Lee, Yongxin Jin, Weihui Wu and Un-Hwan Ha
Int. J. Mol. Sci. 2026, 27(2), 818; https://doi.org/10.3390/ijms27020818 - 14 Jan 2026
Viewed by 38
Abstract
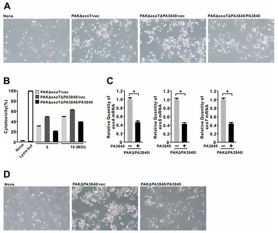
RNA methyltransferases are key regulators of bacterial physiology, yet their specific roles in virulence remain poorly defined. In this study, we characterize PA3840, a putative RNA methyltransferase in Pseudomonas aeruginosa (P. aeruginosa). Deletion of PA3840 specifically impaired twitching motility without affecting [...] Read more.
RNA methyltransferases are key regulators of bacterial physiology, yet their specific roles in virulence remain poorly defined. In this study, we characterize PA3840, a putative RNA methyltransferase in Pseudomonas aeruginosa (P. aeruginosa). Deletion of PA3840 specifically impaired twitching motility without affecting bacterial growth, swimming, or swarming. Notably, PA3840 was found to suppress the expression of Type III Secretion System (T3SS) genes, thereby reducing cytotoxicity and host cell rounding. Consistent with these observations, PA3840 expression attenuated pro-inflammatory cytokine production in epithelial cells by inhibiting NF-κB activation. Mechanistic analysis revealed that PA3840 is translocated into host cells in a Type VI Secretion System (T6SS)-dependent manner. This translocation was reduced by hcp1 deletion and nearly abolished by a double deletion of pscF and hcp3, suggesting the involvement of multiple T6SS components and potential interplay with T3SS machinery. However, direct transfection of PA3840 into host cells failed to suppress cytokine expression, indicating that its immunomodulatory function is mediated by a bacterium-intrinsic mechanism rather than direct intracellular action. Collectively, these findings identify PA3840 as a translocated effector that modulates twitching motility and dampens host inflammation by repressing T3SS and NF-κB signaling, revealing a novel layer of post-transcriptional virulence regulation in P. aeruginosa. Full article
Show Figures

Figure 1

19 pages, 7841 KB  
Review
Functional Coupling and Evolutionary Relationships Between Toxin–Antitoxin Systems and CRISPR-Cas Systems
by Yibo Meng, Jiyun Chen and Liang Liu
Toxins 2025, 17(12), 602; https://doi.org/10.3390/toxins17120602 - 16 Dec 2025
Viewed by 526
Abstract
Bacteria encode a broad range of survival and defence systems, including CRISPR (Clustered Regularly Interspaced Short Palindromic Repeats)-Cas systems, restriction-modification systems, and toxin–antitoxin (TA) systems, which are involved in bacterial regulation and immunity. The traditional view holds that CRISPR-Cas systems and TA systems [...] Read more.
Bacteria encode a broad range of survival and defence systems, including CRISPR (Clustered Regularly Interspaced Short Palindromic Repeats)-Cas systems, restriction-modification systems, and toxin–antitoxin (TA) systems, which are involved in bacterial regulation and immunity. The traditional view holds that CRISPR-Cas systems and TA systems are two independent defense lines in prokaryotes. However, groundbreaking studies in recent years have revealed multi-level functional coupling between them. This review systematically elaborates on this mechanism, focusing on three types of TA systems that mediate the core correlation of CRISPR-Cas systems: CreTA maintains the evolutionary stability of CRISPR-Cas systems through an addiction mechanism; CreR enables self-regulation of CRISPR-Cas expression; and CrePA provides herd immunity by triggering abortive infection after the CRISPR-Cas system has been destroyed by Anti-CRISPRS protein. Additionally, we discuss the evolutionary homology between the type III toxin AbiF and the type VI CRISPR effector Cas13, offering a new perspective for understanding the origin of CRISPR-Cas systems. These findings not only reveal the functional coupling of prokaryotic defense systems but also provide a powerful theoretical framework and practical solutions for addressing stability challenges in CRISPR technology applications. Full article
(This article belongs to the Section Bacterial Toxins)
Show Figures

Figure 1

18 pages, 6929 KB  
Article
Interactions Between Tryptase-Positive Mast Cells and Melanin-A+ Cells in the Microenvironment of Cutaneous Melanoma
by Dmitrii Atiakshin, Grigory Demyashkin, Kirill Silakov, Aleksandra Prikhodko, Vladimir Shchekin, Alexander Alekhnovich, Lyudmila Grivtsova, Demyan Davydov, Ilya Klabukov, Denis Baranovskii, Sergei Ivanov, Daniel Elieh-Ali-Komi, Igor Buchwalow, Markus Tiemann, Andrey Kostin, Petr Shegay and Andrey Kaprin
Int. J. Mol. Sci. 2025, 26(23), 11313; https://doi.org/10.3390/ijms262311313 - 22 Nov 2025
Viewed by 515
Abstract
Cutaneous melanoma remains one of the most aggressive tumors, yet the role innate immunity plays in its progression remains poorly understood. Effector elements with high regulatory potential, capable of both promoting and inhibiting tumor growth—mast cells (MCs), are of particular interest. This includes [...] Read more.
Cutaneous melanoma remains one of the most aggressive tumors, yet the role innate immunity plays in its progression remains poorly understood. Effector elements with high regulatory potential, capable of both promoting and inhibiting tumor growth—mast cells (MCs), are of particular interest. This includes quantitatively characterizing the interactions between tryptase-positive mast cells (MCs) with atypical Melanin—A+ cells and describing their spatial phenotype, in relation to the stage of cutaneous melanoma. A retrospective analysis was carried out on samples retrieved from 128 patients with cutaneous melanoma (AJCC 8th edition: IA–IIID). Histological analysis, histochemistry (toluidine blue, Giemsa), and diplex /multiplex IHC for tryptase and Melan-A were performed; as well as Fluorescence imaging, 3D reconstructions and quantitative mapping in QuPath v 0.6.0. Proximity was assessed by the nucleus-to-nucleus distance: <10 μm (contact), 10–20 μm (paracrine zone), >20 μm (out of interaction). The relative amount of MCs in the intratumoral zone was lower than in the intact dermis, with a simultaneous increase in their absolute density per mm2 in the melanoma microenvironment, maximum in the peritumoral area and most pronounced at stage II. Three types of interactions were identified: (i) juxtaposition without secretion, (ii) degranulation of MCs directed to tumor cells, (iii) melanosecretion of Melanin—A+ cells directed towards MCs, followed by phagocytosis of melanocores. An inverse intratumoral connection between the number of MCs and the number of Melanin—A+ cells was noted; MCs with elongated forms, extensive contacts and polarized tryptase secretion, including granule localization near/at the nuclei of adjacent cells, were frequently observed. The obtained data indicate stage-region-dependent bidirectional cross-talk between melanin and MCs, forming tissue spatial signals, potentially useful as biomarkers and targets for personalized therapy. Full article
Show Figures

Figure 1

20 pages, 3047 KB  
Article
Protective Efficacy of Two Novel DNA Vaccine Candidates Encoding TgGRA28 and TgGRA83 with an IL-28B Molecular Adjuvant Against Acute and Chronic Toxoplasmosis in Mice
by Jun Fang, Jingqi Mu, Rui Li and Jia Chen
Vaccines 2025, 13(12), 1180; https://doi.org/10.3390/vaccines13121180 - 21 Nov 2025
Viewed by 619
Abstract
Background: Toxoplasma gondii is a globally distributed apicomplexan parasite capable of causing congenital infections and spontaneous abortions in humans. While the parasite-secreted effector proteins TgGRA28 and TgGRA83 are known to mediate virulence or immune modulation, their potential as vaccine targets remains unexplored. Despite [...] Read more.
Background: Toxoplasma gondii is a globally distributed apicomplexan parasite capable of causing congenital infections and spontaneous abortions in humans. While the parasite-secreted effector proteins TgGRA28 and TgGRA83 are known to mediate virulence or immune modulation, their potential as vaccine targets remains unexplored. Despite its immunomodulatory properties, the role of IL-28B (a type III interferon) in enhancing DNA vaccine efficacy against T. gondii infection remains unclear. Methods: In this study, we constructed eukaryotic expression plasmids pVAX-GRA28, pVAX- GRA83 and pVAX-IL-28B. After transfection into -293-T cell, protein expression encoding TgGRA28 and TgGRA83 was confirmed via indirect immunofluorescence assay (IFA), while IL-28B expression was analyzed by ELISA. Subsequently, C57BL/6J or IFNαR1 knockout mice were immunized with single or dual-antigen DNA vaccines, with or without the molecular adjuvant pVAX-IL-28B. Immune responses were assessed through Toxoplasma-specific antibody levels, cytotoxic T lymphocyte (CTL) activity, cytokine profiling (IFN-γ, IL-2, IL-12p40, IL-12p70), and flow cytometric analysis of lymphocyte subsets and dendritic cells (DCs). Protective efficacy was determined by survival rates and brain cyst burden following challenge with 100 or 10 ME49 T. gondii cysts, respectively. Results: Vaccination with pVAX-GRA28 and pVAX-GRA83 elicited robust humoral immune responses with increased T. gondii-specific IgG levels and also Th1-polarized immunity, characterized by elevated IgG2a/IgG1 ratio, IFN-γ-dominant cytokine responses, and enhanced DCs, CD4+ and CD8+ T-cell activation. The cocktail vaccine conferred superior protection compared to single-antigen formulations, significantly improving survival and reducing cyst formation. Co-administration of pVAX-IL-28B further augmented vaccine-induced immunity, enhancing both cellular and humoral responses. Moreover, these DNA immunization with pVAX-GRA28 and pVAX-GRA83 plus pVAX-IL-28B induced robust protective immunity that was largely independent of type I IFN signaling, consistent with type III IFN biology. Conclusions: Our findings demonstrate that TgGRA28 and TgGRA83 are promising vaccine candidates against toxoplasmosis, capable of inducing protective immunity against acute and chronic infection. Moreover, IL-28B serves as a potent genetic adjuvant, warranting further investigation for its broader application in vaccines targeting apicomplexan parasites. Full article
(This article belongs to the Section Vaccines Against Tropical and Other Infectious Diseases)
Show Figures

Figure 1

16 pages, 3263 KB  
Article
The Catabolite Repression Control Protein Crc Regulates the Type III Secretion System Through the Adenylate Cyclase CyaB in Pseudomonas aeruginosa
by Liwen Yin, Xuetao Gong, Yiming Li, Junze Qu, Yu Zhang, Yongxin Jin, Shouguang Jin and Weihui Wu
Microorganisms 2025, 13(11), 2587; https://doi.org/10.3390/microorganisms13112587 - 13 Nov 2025
Viewed by 539
Abstract
Pseudomonas aeruginosa is a versatile Gram-negative pathogen that causes various infections in humans. The bacterium possesses a type III secretion system (T3SS) to deliver cytotoxic effector proteins into host cells, which plays an important role in bacterial pathogenesis. The T3SS is regulated by [...] Read more.
Pseudomonas aeruginosa is a versatile Gram-negative pathogen that causes various infections in humans. The bacterium possesses a type III secretion system (T3SS) to deliver cytotoxic effector proteins into host cells, which plays an important role in bacterial pathogenesis. The T3SS is regulated by the master regulator ExsA, whose expression is controlled by multiple pathways. Here, we demonstrate that the catabolite repression control protein Crc controls T3SS activity by modulating exsA expression. We find that mutation of crc reduces the intracellular cAMP level by 1.76-fold under T3SS-inducing conditions, leading to approximately 2-fold reduction of the exsA expression. Further investigation reveals that Crc affects the mRNA stability of cyaB, which encodes an adenylate cyclase involved in cAMP synthesis. The cyaB 5′-UTR is identified as a key region through which Crc affects its mRNA stability. Our study elucidates a novel regulatory mechanism by which Crc controls the T3SS through modulating cyaB mRNA stability and subsequent cAMP synthesis under T3SS-inducing conditions. Full article
(This article belongs to the Special Issue Bacterial Pathogenesis and Host Immune Responses)
Show Figures

Figure 1

22 pages, 5463 KB  
Article
Berberine Hydrochloride Reduces the Intracellular Survival of Salmonella Typhimurium by Enhancing Host Autophagic Flux Through the Inhibition of the Type III Secretion System
by Jianan Huang, Jiaxing Lu, Conghui Wu, Sidi Chen, Tianyuan Chang, Lei Xu, Xihui Shen, Qadir Bakhsh, Baofu Qin, Weidong Qian and Yao Wang
Biomolecules 2025, 15(11), 1589; https://doi.org/10.3390/biom15111589 - 13 Nov 2025
Viewed by 908
Abstract
Salmonella Typhimurium, a significant intracellular foodborne pathogen, regulates host cell autophagy to achieve its own survival by injecting effector proteins into host cells via its type III secretion system (T3SS). Berberine hydrochloride (BH), an isoquinoline alkaloid derived from medicinal plants such as Coptis [...] Read more.
Salmonella Typhimurium, a significant intracellular foodborne pathogen, regulates host cell autophagy to achieve its own survival by injecting effector proteins into host cells via its type III secretion system (T3SS). Berberine hydrochloride (BH), an isoquinoline alkaloid derived from medicinal plants such as Coptis chinensis, has demonstrated potential antibacterial and immunomodulatory properties. However, the mechanisms by which BH combats S. Typhimurium by enhancing host autophagic flux through the inhibition of the type III secretion system remain to be fully elucidated. Here, we found that BH disrupts biofilm formation of S. Typhimurium, significantly inhibits the expression of genes associated with T3SS, and robustly enhances autophagy activity in macrophages infected with the pathogen. In a mouse model (C57BL/6 female 20 ± 1 g/mouse), BH significantly improved survival rates, reduced bacterial loads in tissues, and alleviated pathological damage. Molecular docking studies revealed that BH binds to key T3SS proteins, including SipB, SseA, and SsrB. These findings indicate that BH holds promise as a potentially effective therapeutic strategy for combating S. Typhimurium infections. Full article
(This article belongs to the Special Issue Antibiotic Resistance Mechanisms and Their Potential Solutions)
Show Figures

Figure 1

18 pages, 2532 KB  
Article
Genome-Based In Silico Analysis of the Structural and Functional Characteristics of the Type Three Secretion System (T3SS) and Core Effector Proteins in Enteropathogenic Escherichia coli (EPEC) Strains Isolated from Food-Producing Animals and Products of Animal Origin
by Refiloe Malesa, Rian Pierneef, Thendo Mafuna, Kudakwashe Magwedere, Emmanuel Seakamela and Itumeleng Matle
Pathogens 2025, 14(11), 1099; https://doi.org/10.3390/pathogens14111099 - 29 Oct 2025
Viewed by 991
Abstract
Enteropathogenic Escherichia coli (EPEC) is a significant diarrheagenic pathotype responsible for severe gastrointestinal infections, particularly in vulnerable populations. The aim of this study is to utilize genome-based in silico analysis to study the structural and functional characteristics of the Type III Secretion System [...] Read more.
Enteropathogenic Escherichia coli (EPEC) is a significant diarrheagenic pathotype responsible for severe gastrointestinal infections, particularly in vulnerable populations. The aim of this study is to utilize genome-based in silico analysis to study the structural and functional characteristics of the Type III Secretion System (T3SS) and its core effector proteins in EPEC strains. Representative proteins were selected, with particular interest placed on EscV and EscD as major parts of the export apparatus and the basal body, while the EspA effector protein forms the filamentous structure. Several in silico-based techniques were employed, revealing key structural proteins, core effectors, and adhesion-related proteins among the sequenced isolates. Of the 27 isolates analyzed, only 3 (11%) were found to carry LEE-encoded proteins associated with T3SS structural components (escV, escN, escD, and escU) and core effector proteins (espA, espD, espG, and eae). Structural predictions and Ramachandran plot validations suggested stability and potential functional conservation of T3SS proteins, with EscV and EspA selected for detailed 3D structural modelling. Insights into transmembrane domains, protein–protein interaction, and secondary structures were obtained, providing a comprehensive understanding of T3SS assembly and function. These findings suggest that the T3SS in EPEC consists of stable proteins that enable the system to remain functional. The structural and functional properties of the LEE genes encoding the T3SS in the EPEC pathotype represent promising targets for developing virulence blockers to disrupt the pathogenesis of a broad range of bacteria. This study is the first to report EPEC strains with functional T3SS in South Africa, emphasizing the importance of continued surveillance and molecular characterization of EPEC strains. The findings contribute to the development of targeted interventions to mitigate foodborne infections and improve public health. Full article
Show Figures

Figure 1

18 pages, 4049 KB  
Article
Isolation, Pathogenicity and Genomic Analysis of Mannheimia haemolytica Strain XJCJMh1 in Bovine-Mycoplasma Co-Infection
by Chengzhe Liang, Kashaf Kareem, Lichun Zhang, Yafei Liang, Huiying Wu, Beibei Li and Jinliang Sheng
Microorganisms 2025, 13(10), 2258; https://doi.org/10.3390/microorganisms13102258 - 26 Sep 2025
Viewed by 845
Abstract
Mixed infections of Mannheimia haemolytica and Mycoplasma bovis are relatively common in bovine respiratory diseases, presenting severe respiratory symptoms and high mortality that severely endanger the cattle industry. In this study, a serotype A1 strain of Mannheimia haemolytica, designated as XJCJMh1, was [...] Read more.
Mixed infections of Mannheimia haemolytica and Mycoplasma bovis are relatively common in bovine respiratory diseases, presenting severe respiratory symptoms and high mortality that severely endanger the cattle industry. In this study, a serotype A1 strain of Mannheimia haemolytica, designated as XJCJMh1, was isolated and identified from the lung tissue of a hybrid Simmental calf infected with Mycoplasma bovis. The pathogenicity of this strain was evaluated using Kunming mice as a model. The results indicated that infection with XJCJMh1 caused pathological manifestations such as pulmonary hemorrhage and edema in mice. Subsequently, the genome of this strain was sequenced and assembled using Illumina sequencing to obtain general genomic features. The genome was annotated and analyzed for gene functions using the Swiss-Prot, NR, GO, COG, KEGG, CAZy, TCDB, and Pfam databases. Additionally, the virulence factors and resistance genes of this strain were annotated using the PHI, VFDB, and CARD databases. The genome of Mannheimia haemolytica XJCJMh1 is 2,595,489 base pairs (bp) in length, with a GC content of 40.93%. Notably, this strain exhibits three distinct genomic islands and contains 98 effectors associated with the type III secretion system (T3SS). The XJCJMh1 strain harbors 74 virulence genes and 45 resistance genes. We annotated the proteins, genes, and associated GO and KEGG pathways of the XJCJMh1 strain; exploring the relationship between these annotations and the strain’s pathogenicity is of considerable value. This study is of great significance for clarifying the pathogenic mechanism and genetic characteristics of the Mannheimia haemolytica strain XJCJMh1 in cattle, and its results provide a scientific reference for analyzing the genomic basis of pathogenicity and drug resistance of Mannheimia haemolytica under co-infection conditions. Full article
(This article belongs to the Section Veterinary Microbiology)
Show Figures

Figure 1

18 pages, 3383 KB  
Article
Selective Inhibition of Yersinia enterocolitica Type III Secretion by Lindera obtusiloba Extract and Cinnamtannin B1
by Jin-Hee Yoo and Tae-Jong Kim
Pharmaceutics 2025, 17(9), 1217; https://doi.org/10.3390/pharmaceutics17091217 - 18 Sep 2025
Viewed by 675
Abstract
Background/Objectives: Selective inhibition of bacterial virulence factors is a promising strategy to convert pathogenic bacteria into non-pathogenic commensals, circumventing the challenge of antibiotic resistance. This approach enables the host immune system to eliminate virulence-attenuated pathogens. Methods: In this study, we evaluated [...] Read more.
Background/Objectives: Selective inhibition of bacterial virulence factors is a promising strategy to convert pathogenic bacteria into non-pathogenic commensals, circumventing the challenge of antibiotic resistance. This approach enables the host immune system to eliminate virulence-attenuated pathogens. Methods: In this study, we evaluated the effects of Lindera obtusiloba Blume extract and cinnamtannin B1, the active component of the ethyl acetate fraction, on the type III secretion system (T3SS) of Yersinia enterocolitica. Results: The ethyl acetate fraction, at 100 mg/L, effectively suppressed all three T3SS components—the flagellar, Ysa, and Ysc T3SSs. Cinnamtannin B1, isolated from the ethyl acetate fraction through separation and identified through nuclear magnetic resonance spectrometer analysis, significantly inhibited flagellar and Ysa T3SS secretion, while selectively inhibiting expression of key effector proteins YopH and YopO in the Ysc T3SS. Additionally, cinnamtannin B1 reduced Y. enterocolitica-induced RAW 264.7 macrophage mortality and prevented poly (ADP-ribose) polymerase degradation, a marker of apoptosis. Conclusions: These findings suggest cinnamtannin B1 from L. obtusiloba as a selective T3SS-targeting compound with mechanistic potential for anti-virulence intervention. Further in vivo validation will be necessary to evaluate its therapeutic applicability. Full article
Show Figures

Graphical abstract

21 pages, 3098 KB  
Article
Transcriptomic Identification of Long Noncoding RNAs Modulating MPK3/MPK6-Centered Immune Networks in Arabidopsis
by Tianjiao Wang, Kaifeng Zheng, Qinyue Min, Yihao Li, Xiuhua Xue, Wanjie Li and Shengcheng Han
Int. J. Mol. Sci. 2025, 26(17), 8331; https://doi.org/10.3390/ijms26178331 - 28 Aug 2025
Viewed by 952
Abstract
Mitogen-activated protein kinases 3 and 6 (MPK3/MPK6) are central to pattern-triggered immunity (PTI) and effector-triggered immunity (ETI) in Arabidopsis, yet the involvement of long noncoding RNAs (lncRNAs, >200 nt) in these pathways is poorly understood. Here, transcriptomic analyses were performed to compare lncRNA [...] Read more.
Mitogen-activated protein kinases 3 and 6 (MPK3/MPK6) are central to pattern-triggered immunity (PTI) and effector-triggered immunity (ETI) in Arabidopsis, yet the involvement of long noncoding RNAs (lncRNAs, >200 nt) in these pathways is poorly understood. Here, transcriptomic analyses were performed to compare lncRNA and protein-coding gene (PCG) expression profiles in wild-type (WT) and MPK3/MPK6-deficient (MPK6SR) Arabidopsis plants. These plants were inoculated with either Pseudomonas syringae pv. tomato (Pst) DC3000, which elicits both PTI and ETI, or its type III secretion-deficient mutant, Pst DC3000 hrcC, which induces only PTI. RNA sequencing (RNA-seq) analysis of 18 samples identified 1388 known and 70 novel lncRNAs, among which differentially expressed lncRNAs (DElncRNAs) involved in disease resistance were further identified. Using integrative analyses, including weighted gene co-expression network analysis (WGCNA), prediction of lncRNA cis-regulatory targets for PCGs, and validation via reverse transcription-quantitative PCR (RT-qPCR), three core lncRNA-mediated regulatory modules were identified: (i) MPK3/MPK6-dependent PTI and ETI, where lncRNAs amplify signals; (ii) MPK3/MPK6-dependent PTI, where lncRNAs fine-tune basal immunity; and (iii) MPK3/MPK6-independent PTI and ETI, where lncRNAs serve as a backup regulatory network. These modules form a multi-layered immune regulatory network via cis- and trans-regulation and further enable the identification of lncRNA-PCG pairs involved in both regulatory modes. This work enhances the understanding of the molecular mechanisms underlying plant innate immunity. Full article
(This article belongs to the Special Issue Plant Molecular Regulatory Networks and Stress Responses)
Show Figures

Graphical abstract

19 pages, 3009 KB  
Article
PD-1-Positive CD8+ T Cells and PD-1-Positive FoxP3+ Cells in Tumor Microenvironment Predict Response to Neoadjuvant Chemoimmunotherapy in Gastric Cancer Patients
by Liubov A. Tashireva, Anna Yu. Kalinchuk, Elena O. Shmakova, Elisaveta A. Tsarenkova, Dmitriy M. Loos, Pavel Iamschikov, Ivan A. Patskan, Alexandra V. Avgustinovich, Sergey V. Vtorushin, Irina V. Larionova and Evgeniya S. Grigorieva
Cancers 2025, 17(14), 2407; https://doi.org/10.3390/cancers17142407 - 21 Jul 2025
Viewed by 1622
Abstract
Background/Objectives: In gastric cancer, only a subset of patients benefit clinically from neoadjuvant chemoimmunotherapy, underscoring the need for robust biomarkers that can predict treatment responses and guide personalized immunotherapy. This study aimed to characterize the immune microenvironment of gastric tumors and identify predictive [...] Read more.
Background/Objectives: In gastric cancer, only a subset of patients benefit clinically from neoadjuvant chemoimmunotherapy, underscoring the need for robust biomarkers that can predict treatment responses and guide personalized immunotherapy. This study aimed to characterize the immune microenvironment of gastric tumors and identify predictive markers associated with therapeutic efficacy. Methods: We prospectively enrolled 16 patients with histologically confirmed, PD-L1–positive (CPS ≥ 1) gastric adenocarcinoma (T2–4N0–1M0). All patients received eight cycles of FLOT chemotherapy combined with pembrolizumab. Treatment response was assessed by Mandard tumor regression grading. Spatial transcriptomic profiling (10x Genomics Visium) and multiplex immunofluorescence were used to evaluate tumor-infiltrating immune cell subsets and PD-1 expression at baseline and after treatment. Results: Transcriptomic analysis differentiated the immune landscapes of responders from non-responders. Responders exhibited elevated expression of IL1B, CXCL5, HMGB1, and IFNGR2, indicative of an inflamed tumor microenvironment and type I/II interferon signaling. In contrast, non-responders demonstrated upregulation of immunosuppressive genes such as LGALS3, IDO1, and CD55, along with enrichment in oxidative phosphorylation and antigen presentation pathways. Multiplex immunofluorescence confirmed a higher density of FoxP3+ regulatory T cells in non-responders (median 5.36% vs. 2.41%; p = 0.0032). Notably, PD-1+ CD8+ T cell and PD-1+ FoxP3+ Treg frequencies were significantly elevated in non-responders, suggesting that PD-1 expression within cytotoxic and regulatory compartments may contribute to immune evasion. No substantial differences were observed in PD-L1 CPS or PD-1+ B cells and PD-1+ macrophages. Conclusions: Our findings identify PD-1+ CD8+ T cells and PD-1+ FoxP3+ Tregs as potential biomarkers of resistance to neoadjuvant chemoimmunotherapy in gastric cancer. Transcriptional programs centered on IL1B/CXCL5 and LGALS3/IDO1 define distinct immune phenotypes that may guide future combination strategies targeting both effector and suppressive arms of the tumor immune response. Full article
Show Figures

Figure 1

18 pages, 11436 KB  
Article
Interaction of Potato Autophagy-Related StATG8 Family Proteins with Pathogen Effector and WRKY Transcription Factor in the Nucleus
by Sung Un Huh
Microorganisms 2025, 13(7), 1589; https://doi.org/10.3390/microorganisms13071589 - 5 Jul 2025
Cited by 2 | Viewed by 907
Abstract
Autophagy is an essential eukaryotic catabolic process through which damaged or superfluous cellular components are degraded and recycled via the formation of double-membrane autophagosomes. In plants, autophagy-related genes (ATGs) are primarily expressed in the cytoplasm and are responsible for orchestrating distinct stages of [...] Read more.
Autophagy is an essential eukaryotic catabolic process through which damaged or superfluous cellular components are degraded and recycled via the formation of double-membrane autophagosomes. In plants, autophagy-related genes (ATGs) are primarily expressed in the cytoplasm and are responsible for orchestrating distinct stages of autophagosome biogenesis. Among these, ATG8 proteins, orthologous to the mammalian LC3 family, are conserved ubiquitin-like modifiers that serve as central hubs in selective autophagy regulation. Although ATG8 proteins are localized in both the cytoplasm and nucleus, their functions within the nucleus remain largely undefined. In the present study, the ATG8-interacting motif (AIM) was identified and functionally characterized in the potato ATG8 homolog (StATG8), demonstrating its capacity for selective target recognition. StATG8 was shown to form both homodimeric and heterodimeric complexes with other ATG8 isoforms, implying a broader regulatory potential within the ATG8 family. Notably, StATG8 was found to interact with the Ralstonia solanacearum type III effector PopP2, a nuclear-localized acetyltransferase, suggesting a possible role in effector recognition within the nucleus. In addition, interactions between StATG8 and transcription factors AtWRKY40 and AtWRKY60 were detected in both cytoplasmic autophagosomes and the nuclear compartment. These observations provide novel insights into the noncanonical, nucleus-associated roles of plant ATG8 proteins. The nuclear interactions with pathogen effectors and transcriptional regulators suggest that ATG8 may function beyond autophagic degradation, contributing to the regulation of nuclear signaling and plant immunity. These findings offer a foundational basis for further investigation into the functional diversification of ATG8 in plant cellular compartments. Full article
Show Figures

Figure 1

21 pages, 2070 KB  
Article
Type III Secretion System-Mediated Induction of Systemic Resistance by Pseudomonas marginalis ORh26 Enhances Sugar Beet Defence Against Pseudomonas syringae pv. aptata
by Marija Nedeljković, Aleksandra Mesaroš, Marija Radosavljević, Nikola Đorđević, Slaviša Stanković, Jelena Lozo and Iva Atanasković
Plants 2025, 14(11), 1621; https://doi.org/10.3390/plants14111621 - 26 May 2025
Cited by 2 | Viewed by 1834
Abstract
The increasing demand for sustainable agricultural practises has sparked interest in microbes that promote plant immunity. Among these, Pseudomonas species have shown the potential to enhance induced systemic resistance (ISR) in crops. While type III secretion systems (T3SSs) in pathogenic bacteria have been [...] Read more.
The increasing demand for sustainable agricultural practises has sparked interest in microbes that promote plant immunity. Among these, Pseudomonas species have shown the potential to enhance induced systemic resistance (ISR) in crops. While type III secretion systems (T3SSs) in pathogenic bacteria have been widely studied for their role in local immunosuppression, their function in beneficial Pseudomonas species and on a systemic level remains largely unexplored. We show for the first time that the T3SS of a plant-beneficial Pseudomonas strain induces ISR by root colonisation. T3SS-positive Pseudomonas isolates were applied to the roots of sugar beet (Beta vulgaris L.) and systemic effects on plant immunity were assessed in leaves exposed to the pathogen P. syringae pv. aptata P21. Our results show that P. marginalis ORh26 reduced lesion size and pathogen proliferation in sugar beet leaves. ORh26 activated peroxidase and phenylalanine ammonia-lyase and upregulated NPR1 and MYC2 defence genes. Remarkably, a T3SS-deficient mutant of ORh26 failed to induce these effects. Genomic analysis identified T3SS structural genes and effector proteins, including a pectate lyase and an effector of the HopJ family, that may mediate these responses. This study reveals a previously uncharacterised role of T3SS in the induction of ISR and improves our understanding of plant–microbe interactions. Full article
Show Figures

Graphical abstract

21 pages, 2964 KB  
Article
Immune Responses of Mango Callus Infected by Agrobacterium tumefaciens Inhibited Transformation
by Haiyan Shu, Zilhas Ahmed Jewel, Omor Faruk, Luqiong He, Qing Wei, Rulin Zhan and Shenghe Chang
Int. J. Mol. Sci. 2025, 26(11), 5006; https://doi.org/10.3390/ijms26115006 - 22 May 2025
Viewed by 1207
Abstract
Mango is a vital fruit crop in tropical and subtropical regions, yet pests and diseases cause 30–70% production losses. Developing disease-resistant cultivars through transgenic methods could mitigate these issues. Agrobacterium-mediated callus transformation is a common genetic engineering approach, but successful transgenic mango [...] Read more.
Mango is a vital fruit crop in tropical and subtropical regions, yet pests and diseases cause 30–70% production losses. Developing disease-resistant cultivars through transgenic methods could mitigate these issues. Agrobacterium-mediated callus transformation is a common genetic engineering approach, but successful transgenic mango plants from callus remain unreported due to severe browning and necrosis post-infection. We hypothesized that Agrobacterium-induced immune responses trigger callus death, hindering transformation. To improve efficiency, we engineered an Agrobacterium strain carrying the type III secretion system (T3SS) and effector gene AvrPto. Compared to controls, infected calluses exhibited elevated reactive oxygen species (ROS), along with up-regulated ROS-related, gallic acid biosynthesis, and defense genes. Calluses infected with T3SS-AvrPto-harboring Agrobacterium showed delayed browning and necrosis versus those infected with the empty vector (NV). The transformation rate with Agrobacterium (T3SS-AvrPto-EGFP) reached 1.6%, while Agrobacterium (NV-EGFP) failed entirely. These findings demonstrate that T3SS and AvrPto enhance mango transformation efficiency, offering a promising strategy for breeding multi-resistant varieties. Full article
(This article belongs to the Section Molecular Plant Sciences)
Show Figures

Figure 1

10 pages, 1280 KB  
Article
Analysis of GmERF5 Response to the Rhizobial Type III Effector NopAA Underlying the Nodule in Soybeans
by Lianheng Xia, Yunshan Song, Tong Yu, Ying Pei, Hongwei Jiang, Qingshan Chen and Dawei Xin
Nitrogen 2025, 6(2), 38; https://doi.org/10.3390/nitrogen6020038 - 21 May 2025
Viewed by 980
Abstract
Soybean, an important leguminous crop valued for its high protein and oil content, obtains most of its nitrogen through symbiotic fixation processes. The symbiosis between soybeans and rhizobium can provide sufficient nitrogen for soybean growth. However, the signaling pathways underlying the establishment of [...] Read more.
Soybean, an important leguminous crop valued for its high protein and oil content, obtains most of its nitrogen through symbiotic fixation processes. The symbiosis between soybeans and rhizobium can provide sufficient nitrogen for soybean growth. However, the signaling pathways underlying the establishment of the symbiosis are not so clear, especially the rhizobial type III effector-induced host response. In this study, we found that the single mutant HH103 nopAA::kan significantly affected the nodule number in soybeans. To further demonstrate the NopAA-triggered response in soybeans. Initial quantitative real-time PCR (qRT-PCR) tests showed that NopAA affects the expression of the soybean gene GmERF5, which was significantly upregulated upon inoculation with HH103 nopAA::kan, acting as a positive regulator of nodulation. The direct interaction between NopAA and GmERF5 was confirmed through yeast-two hybrid analysis. Furthermore, overexpression of GmERF5 in hairy roots indicated that GmERF5 may underlie the nodule phenotype of soybeans in response to NopAA. These findings provide new insights into the mechanisms by which soybean genes respond to rhizobial type III effectors to regulate symbiosis. Full article
Show Figures

Figure 1

Back to TopTop