Next Article in Journal
Green Finance, the Digital Economy and Energy Consumption in the MENA Region: Toward a Sustainable Carbon Economy
Previous Article in Journal
Probabilistic Voltage Stability Screening Under Stochastic Load Allocation at Weak Buses Using Stability Index
 
 
Font Type:
Arial Georgia Verdana
Font Size:
Aa Aa Aa
Line Spacing:
Column Width:
Background:
Article

Research on Distribution Network Supply Reliability Based on Hierarchical Recursion, Entropy Measurement, and Fuzzy Membership Quantification Strategy

School of Electrical and Electronic Engineering, Shandong University of Technology, Zibo 255000, China
*
Author to whom correspondence should be addressed.
Energies 2026, 19(4), 1048; https://doi.org/10.3390/en19041048
Submission received: 21 January 2026 / Revised: 12 February 2026 / Accepted: 14 February 2026 / Published: 17 February 2026
(This article belongs to the Section A1: Smart Grids and Microgrids)

Abstract

In the field of modern power systems, power supply reliability has become a core indicator for measuring distribution network performance. It serves not only as a fundamental criterion for judging the continuous power supply capacity of distribution networks but also as a key benchmark for evaluating their power quality. Considering the current status of reliability assessment for distribution network power supply, this study conducts an in-depth analysis of a series of key indicators, namely outage duration, outage frequency, the number of affected customers, power supply reliability rate, and the proportion of affected customers. Through a detailed deconstruction of these indicators, an evaluation model for distribution network power supply reliability is established. In the process of model construction, this study innovatively combines the hierarchical recursive weighting method with the entropy measurement weight determination method to accurately define the weights of each evaluation dimension. On this basis, a fuzzy membership quantification strategy is introduced to precisely determine the classification level of distribution networks, and Monte Carlo simulation combined with triangular fuzzy number is used to carry out uncertainty modeling on the reliability score, realizing the transformation from deterministic evaluation to probabilistic evaluation. This strategy is developed to transform qualitative issues into quantitative analysis, effectively clarify the fuzzy and complex interrelationships among multiple influencing factors, and thereby realize a comprehensive evaluation of power supply reliability for distribution networks. To verify the effectiveness and practicality of the proposed method, a distribution network in a specific region is selected as the research object. The aforementioned model and method are applied to assess its power supply reliability, and the precise classification of distribution network levels in this region is successfully realized. This combined model significantly improves the accuracy of evaluation while ensuring the scientific rigor and fairness of the evaluation process. It provides an innovative and practical method for the field of distribution network power supply reliability assessment, and offers substantive reference and support for relevant decision-making and practical operations.

1. Introduction

With the steady advancement of power grid construction, the power supply reliability of power systems has gradually become a central focus of current academic research [1,2,3]. As a critical hub for power transmission, an in-depth analysis of the core factors affecting distribution network reliability not only facilitates the accurate identification of potential defects in the power supply chain, thus safeguarding power supply reliability, but also plays an indispensable role in driving the renovation of distribution networks and enhancing the overall operational efficiency of power systems [4]. Against this backdrop, developing a precise and high-efficiency evaluation system for distribution network power supply reliability has become the key to accelerating the improvement of such reliability.
At present, developed countries including those in Europe, America and Japan generally apply relevant standards to assess distribution network reliability and further refine the assessment data [5,6,7,8], thus extending the traditional evaluation system to medium- and low-voltage distribution networks. In China, relevant scholars have initiated research on power consumption reliability analysis different from previous studies, yet the research findings remain insufficient and are still in the preliminary stage due to technical constraints.
Reference [9] conducts an analysis based on the actual conditions of super high-rise buildings and proposes a relevant assessment method grounded in the layered search algorithm. While this method can reasonably evaluate the reliability of multiple nodes, it only takes three basic reliability indicators into account, making it difficult to conduct a systematic evaluation of the overall reliability system. Reference [10] puts forward a performance-oriented power purchase agreement to strengthen the evaluation of power supply reliability, and reference [11] performs an in-depth analysis of the impacts of voltage sag to further realize the systematic analysis of power supply reliability. However, power quality is not incorporated as a key influencing factor in the above evaluations.
Reference [12] carries out practical reliability assessment work, which covers statistical data of low-voltage networks on the one hand and reflects satisfaction with power quality on the other. On this basis, an evaluation index system is established and a comprehensive assessment method is constructed. Nevertheless, as an objective weighting method with specific characteristics, the entropy measurement method may lead to the weight distortion of relevant indicators. It is difficult to conduct targeted subjective weighting according to the actual conditions of various distribution networks and users, resulting in the significant limitations of this method.
Reference [13] introduces an innovative assessment technology, which adopts a load-based average calculation method and incorporates three new indicators to characterize power quality. This method combines the advantages of the Analytic Hierarchy Process (AHP) and the Entropy Weight Method (EWM) to form a comprehensive power reliability assessment approach, which considers the roles of both subjective and objective factors in weight allocation. However, this method fails to conduct an in-depth exploration of the degree of influence of power supply reliability on key indicators. In addition, for comprehensive evaluation models that only adopt a single method or a simple combination of several methods, the rationality of their weighting and evaluation processes needs to be improved, and the scheme selection faces the problem of neglecting one objective for another when dealing with multiple optimization objectives.
This paper focuses on the evaluation index system of power supply reliability and carries out in-depth expansion and optimization. For the key field of distribution network power supply reliability, a novel evaluation model is innovatively constructed by integrating the hierarchical recursive weighting method (HRWM), the entropy measurement weight determination method (EWDM), and the fuzzy membership degree quantification strategy (FMDQS). Initially, the HRWM is applied to assign weights to evaluation indicators based on in-depth insights into system structure and indicator correlations, which fully consider subjective factors to ensure the evaluation aligns with practical needs. To further enhance the objectivity and scientificity of the evaluation results, the EWDM is introduced. Relying on information entropy theory, this method deeply mines the objective information contained in data and assigns objective weights to evaluation indicators through scientific calculations. Subsequently, multi-variate coupling weights are derived to achieve the organic integration of subjective and objective factors, making the weight allocation more reasonable and accurate. Finally, the FMDQS is integrated into the model. Based on the principles of fuzzy mathematics, this strategy addresses the common qualitative analysis problems in the evaluation process. Through skillfully constructed membership functions, it transforms the fuzzy and complex relationships among multiple factors into intuitive and quantifiable numerical results, thereby realizing a comprehensive and in-depth evaluation of distribution network power supply reliability and providing solid theoretical support and practical guidance for the refined management and efficient operation of power systems.

Method Comparison and Innovation

To clarify the advantages of the proposed HRWM-EWDM-FMDQS model over the existing AHP-entropy weight-fuzzy evaluation model, the specific methodological differences and innovative improvements are summarized as follows:
(1) Indicator correlation analysis dimension:
The traditional AHP-entropy weight-fuzzy model combines subjective and objective weights through linear weighting, which easily causes weight dilution and fails to reflect the multi-factor coupling characteristics of distribution networks. In contrast, the HRWM-EWDM proposed in this study adopts product normalization coupling (correcting the previous expression deviation), which enhances the synergy between subjective and objective weights, highlights the contribution of indicators with both high subjective and objective weights, and effectively suppresses the one-sided impact caused by an excessively high single weight.
(2) Weight coupling method dimension:
The existing AHP-entropy weight-fuzzy model adopts linear weighting to combine subjective and objective weights, which easily leads to weight dilution and cannot reflect the multi-factor coupling characteristics of distribution networks. The HRWM-EWDM adopts product normalization coupling (correcting the previous expression deviation), which strengthens the synergy between subjective and objective weights, highlights the contribution of indicators with both high subjective and objective weights, and effectively suppresses the one-sided impact of an excessively high single weight.
(3) Fuzzy membership quantification dimension:
The existing AHP-entropy weight-fuzzy model lacks clear classification thresholds and has fuzzy membership boundaries, leading to low accuracy of qualitative grade quantification. The FMDQS introduces classification thresholds based on industry standards and sample quantiles, and constructs a triangular fuzzy membership function with clear breakpoints, realizing the precise quantification of qualitative grades and solving the problem of fuzzy membership boundaries in traditional fuzzy evaluation.
(4) Weight dynamic adaptability dimension:
The existing AHP-entropy weight-fuzzy model adopts static weight assignment and cannot adjust the weight according to the actual operation state of the distribution network (such as peak–valley load, fault early warning). The HRWM in this paper is designed with a recursive weight-correction mechanism based on the expert judgment of distribution network operation characteristics, which makes the subjective weight assignment more in line with the actual engineering needs and improves the adaptability of the model to different operation states.
(5) Indicator system construction dimension:
The existing AHP-entropy weight-fuzzy model has a single indicator system, which only considers basic indicators such as SAIDI and SAIFI, and does not distinguish between scheduled outages and forced outages, nor does it incorporate the ratio of affected customers as a key indicator. This paper constructs a four-layer comprehensive evaluation indicator system covering 5 first-level indicators and 15 second-level indicators, which distinguishes scheduled/forced outage indicators and adds the ratio of affected customers, making the indicator system more comprehensive and in line with the actual reliability evaluation requirements of distribution networks.
(6) Evaluation result output dimension:
The existing AHP-entropy weight-fuzzy model only outputs the reliability ranking of distribution networks and cannot realize the quantitative classification of reliability levels. This paper combines the fuzzy membership degree quantification strategy with the maximum membership principle, and defines clear reliability level judgment intervals, which not only outputs the reliability ranking but also realizes the precise quantitative classification of distribution network reliability levels, and provides a more intuitive decision-making basis for engineering practice.

2. Construction of Evaluation Model Based on Hierarchical Recursion, Entropy Measurement, and Fuzzy Membership Quantification

2.1. Significance and Advantages of Key Indicators of Distribution Network Power Supply Reliability for Its Assessment

In the field of power systems, the key indicators of distribution network power supply reliability undoubtedly form the core basis for evaluating the operational status and performance of distribution networks [14,15,16]. Their importance is reflected in the following multiple dimensions:
(1) Improving evaluation accuracy
The key indicators of distribution network power supply reliability can accurately reflect the actual operational status of distribution networks, laying a scientific and objective foundation for the evaluation of distribution network power supply reliability. Through a detailed comparison and an in-depth analysis of data from different indicators, the accurate determination of the distribution network reliability level can be achieved, thereby providing solid data support and a decision-making basis for power supply enterprises to formulate practical operation and maintenance strategies.
(2) Guiding optimal resource allocation
The key indicators of distribution network power supply reliability play an indispensable guiding role in the in-depth analysis of the load characteristics, power supply capacity, and equipment performance of distribution networks, providing an important orientation for enterprises to achieve optimal resource allocation. Reasonable and efficient resource allocation not only helps improve the overall operational efficiency of distribution networks but also significantly reduces the risk of faults, fundamentally enhancing power supply reliability and ensuring the stability and continuity of power supply.
(3) Driving management and technological innovation
With their unique advantages in the evaluation of distribution network power supply reliability, the key indicators have become a powerful engine driving enterprises’ management innovation and technological progress. These indicators continuously provide enterprises with real-time data on the operational status of distribution networks, helping enterprises to sensitively identify potential fault risks and management loopholes. On this basis, enterprises can carry out intelligent transformation and upgrading of distribution networks by virtue of advanced information technologies and cutting-edge management concepts, comprehensively improving power supply reliability.
In accordance with the Code for Evaluation of Power Supply Reliability and the Measures for the Administration of Power Reliability Work, the main Key Performance Indicators (KPIs) for power supply reliability include the System Average Interruption Frequency Index (SAIFI) and other metrics [17,18].

2.2. Establishment of a Comprehensive Evaluation Index System

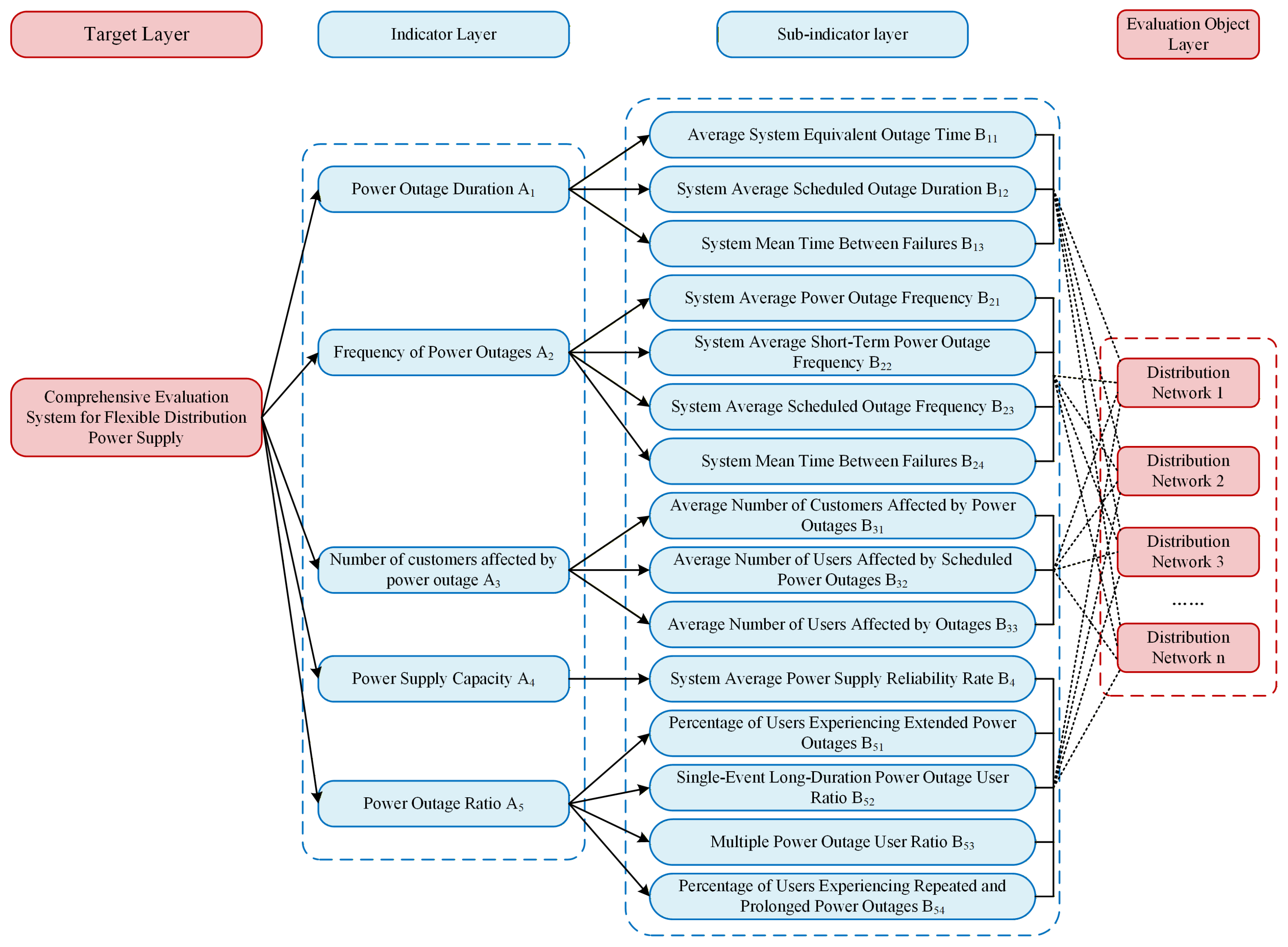
Based on the aforementioned power supply reliability standards, this paper constructs a four-layer comprehensive evaluation index system, consisting of the target layer, index layer, sub-index layer, and evaluation object layer from top to bottom. Specifically, the key indicators under this system are categorized as follows:
Outage duration includes the System Average Interruption Duration Index (SAIDI), System Average Scheduled Interruption Duration Index (SASIDI), and System Average Forced Interruption Duration Index (SAFIDI);
Outage frequency covers the System Average Interruption Frequency Index (SAIFI), System Short-duration Interruption Frequency Index (SSIFI), System Average Scheduled Interruption Frequency Index (SASIFI), and System Average Forced Interruption Frequency Index (SAFIFI);
Affected customers involve the average number of interrupted customers, the average number of customers affected by scheduled outages, and the average number of customers affected by forced outages;
Power supply reliability rate incorporates the System Average Service Availability Index (SASAI);
Ratios of affected customers include the ratio of customers with long-duration outages, the ratio of customers with a single long-duration outage, the ratio of customers with multiple outages, and the ratio of customers with multiple sustained outages.
The core objective of constructing this index system is to gain precise insights into the actual status of evaluation objects through a combination of qualitative and quantitative analysis methods [19,20]. During the construction process, considerations were given not only to the difficulty of quantifying each indicator but also to ensuring the objectivity and fairness of all metrics. Meanwhile, appropriate scoring methods and standards have been defined to guarantee the convenience and efficiency of subsequent operations, laying a solid foundation for in-depth and comprehensive assessments of power supply reliability [21,22]. The specific comprehensive evaluation system is shown in Figure 1; this diagram shows the four-layer architecture system for distribution network power supply reliability evaluation. From top to bottom, it is sequentially the target layer (comprehensive evaluation of distribution network power supply reliability), the indicator layer (power outage duration, power outage frequency, number of affected users, power supply reliability rate, proportion of affected users), the sub-indicator layer (including 15 core KPIs such as SAIDI and SAIFI), and the evaluation object layer (the nine 10 kV distribution networks).The four-layer comprehensive evaluation index system constructed in this section is the concrete implementation of the innovation in the indicator system construction dimension of the HRWM-EWDM-FMDQS model, which makes up for the defect of the single indicator system of the traditional AHP-entropy weight-fuzzy model (only considering SAIDI and SAIFI, without distinguishing scheduled/forced outages).
In Figure 1, red indicates the top layer (target layer) and the bottom layer (evaluation object layer) to establish the boundaries of the evaluation framework, while blue indicates the middle layers (indicator layer and sub-indicator layer) to reflect the progression and refinement of evaluation dimensions; solid arrows represent the decomposition relationships between layers, and dots are used to separate layer names from specific indicator items.

2.3. Hierarchical Recursive, Entropy-Based, and Fuzzy Membership Quantification Evaluation Process

The flowchart of the fuzzy membership degree quantification strategy (FMDQS) based on hierarchical recursion, entropy measurement and fuzzy membership is shown in Figure 2. First, a comprehensive set of evaluation indicators is established. Second, subjective weights are assigned based on the hierarchical recursive weighting method (HRWM), and objective weights are calculated via the entropy measurement weight determination method (EWDM). Third, combined weighting is performed to obtain multi-dimensional coupled weights, which improves the rigor of weight allocation. Subsequently, FMDQS is introduced and a fuzzy comprehensive evaluation matrix is built. Fuzzy synthesis operations are carried out with the coupled weights and the fuzzy comprehensive evaluation matrix to obtain the factor vectors of the indicator layer, thereby providing an accurate description and reliable classification of the distribution network power supply reliability. Finally, the reliability grade of the distribution network power supply is determined by the maximum membership principle, thereby making the distribution network power supply reliability evaluation result scientific and quantifiable. The specific evaluation process is shown in Figure 2.

2.4. Determination of Indicator Weights

In the process of building a reliability evaluation model of the distribution network power supply, the scientific and reasonable setting of the weights is crucial for the accuracy and scientific validity of the evaluation results [23]. At present, the weight assignment strategies can generally be divided into two types: objective weight assignment and subjective weight assignment. The subjective weighting method relies largely on the subjective judgment of experts based on their own experience, and this judgment is inevitably subject to the limitation of objectivity. Objective weighting methods, based on data and algorithms, can be said to be somewhat objective and scientific but at the same time, they will also ignore the significant role of historical experience in practice. Therefore, both traditional weighting methods have their own deficiencies [24,25]. In view of this, this paper has put forward for the first time a multi-coupling weight generation strategy that combines hierarchical recursive trade-off and entropy-based weight generation. By means of the method of multiplicative coupling, this strategy calculates out the last comprehensive weights, with the benefit of both methods. Therefore, the process of determining the weights is properly optimized so as to be able to give more scientific and accurate weights to assess the reliability of the supply of a distribution network.

2.4.1. Hierarchical Recursive Weighting Method

The hierarchical recursive weighting method constructs a clearly layered structure to decompose complex power supply reliability problems into multiple interrelated sub-problems. Then, based on recursive logic, it gradually derives upward from underlying factors and comprehensively weighs the influence degree of each hierarchical factor on power supply reliability [26,27,28,29]. This method usually relies on expert judgment in weight assignment and hierarchical coupling analysis, where experts are equipped with distribution network operation experience, reliability management background and system planning expertise.
All experts involved in this study possess profound professional accumulation and rich practical experience in the field of distribution networks, with an authoritative, professional and comprehensive background: all have more than 10 years of working experience, including 15 experts with over 15 years and 5 experts with over 20 years, covering the whole process of planning and design, operation and maintenance management, and reliability assessment. The expert panel comprises 6 university experts, 10 technical backbones from electric power enterprises, and 4 experts from research institutions, balancing theoretical research and engineering practice. Among them, 12 hold senior engineer or higher professional titles, 8 possess doctoral degrees, and 6 have participated in the revision of industrial standards or provincial-level distribution network reliability assessment projects. Their research directions cover distribution network planning, fault diagnosis, reliability index system, power data analysis, etc., ensuring the scientific and reasonable judgment of index weights.
The expert judgment in this study refers to the scoring of the relative importance of each hierarchical indicator by the expert panel, and the aggregation and subjectivity control of expert judgment are carried out through unified scoring criteria, multi-round scoring, consistency testing and weighted aggregation to ensure the scientificity and objectivity of subjective weight assignment, and the specific process is as follows:
(1) Unified scoring criteria to standardize expert judgment
Before scoring, the expert panel is trained uniformly, including the explanation of the four-layer evaluation index system, the definition of each indicator, the nine-point scaling method (Table 1) for importance comparison, and the actual operation characteristics of the research area’s distribution network. A unified scoring manual is issued to ensure that all experts have the same understanding of the scoring criteria and avoid subjective deviations caused by inconsistent understanding.
(2) Multi-round blind scoring to reduce individual subjective bias
The expert panel adopts the blind scoring method (excluding the expert’s name and unit in the scoring form) to carry out two rounds of scoring: the first round is independent scoring by each expert, and the research team counts the scoring results and feeds back the extreme values (maximum and minimum) and their reasons to the experts without revealing the source of the extreme values; the second round is the revised scoring by experts, who can revise their own scores according to the extreme value feedback and their own professional judgment, and explain the revision reasons if the score is adjusted by more than 2 points (nine-point scale).
(3) Expert judgment consistency test to screen abnormal scores
The Kendall coefficient of concordance (W) is used to test the consistency of the expert scoring results, and the test is carried out for the first-level and second-level indicators. The value range of W is [ 0 ,   1 ] , and the closer W is to 1, the higher the consistency of expert judgment. In this study, the consistency test standard is set as W 0.7 : if the test result meets the standard, the scoring results are retained; if not, the research team organizes the experts to conduct a round of discussion, and the experts revise the scores based on the discussion results until the consistency standard is met. The test results show that the Kendall coefficient of concordance of the expert scoring results for all indicators is between 0.75 and 0.89 , which meets the consistency requirement.
(4) Weighted aggregation of expert scores to determine the final judgment matrix
According to the professional background and experience level of the experts, the weighted aggregation method is adopted to calculate the final scoring results: the weight of university experts (6 persons) is 0.3, the weight of electric power enterprise technical backbones (10 persons) is 0.45, and the weight of research institution experts (4 persons) is 0.25 (the weight is determined based on the proportion of experts in each field and their practical experience in distribution network reliability evaluation). The final judgment matrix (A, A1-A5) of the HRWM is constructed based on the aggregated scoring results, which fully integrate the professional advantages of experts in different fields and avoid the one-sidedness of individual expert judgment.
(5) Dual quality control to ensure the rationality of expert judgment
In the whole process of expert judgment, the research team sets up two quality control links: first, the pre-quality control (unified training and scoring manual) to standardize the scoring behavior; and second, the post-quality control (consistency test and extreme value screening) to eliminate abnormal scores. At the same time, all expert scoring records, revision reasons and discussion minutes are archived for review, ensuring the traceability of expert judgment.
The above expert judgment aggregation and subjectivity control measures effectively reduce the individual subjective bias of experts, ensure the consistency and rationality of the expert judgment results, and lay a solid foundation for the scientific assignment of subjective weights by the HRWM.
Combined with experts’ long-term practice and professional knowledge in power grid planning, operation and maintenance control, fault analysis, and other fields, the relative importance and recursive relationship of each hierarchical index are determined. Such quantitative analysis, which integrates expert domain experience with hierarchical recursion and weight balancing, can not only effectively handle the problem of multi-factor coupling in complex systems but also fully explore the potential logical relationships among various factors, providing a more scientific and accurate basis for distribution network power supply reliability assessment. The steps of determining the weights of indicators of the HRWM include
(1) Constructing the judgment matrix
A = ( a i j ) n × n = a 11 a 12 a 1 n a 12 a 22 a 2 n a 1 n a 2 n a n n ( i , j = 1 , 2 , , n )
where A is the judgment matrix, and the pairwise comparison matrix is established according to the nine-point scaling method, where n is the number of indicators; a i j represents the importance ratio of factor i to factor j.
(2) Calculate the maximum eigenvalue of the judgment matrix A
λ max = 1 n i = 1 n A ω i ω i
where λ max is the maximum eigenvalue; ω i is the influence weight of the subsystem corresponding to the i-th influencing factor.
(3) Hierarchical single ordering and its consistency test
CI = λ max n n 1
where CI is the consistency index. When it equals 0, the hierarchical ordering result exhibits perfect consistency; the closer it is to 0, the more acceptable the consistency of the hierarchical ordering result. Conversely, an increase in the CI value indicates poorer consistency of the ordering result.
RI = CI 1 + CI 2 + + CI n n
where RI is the random consistency index used to evaluate the CI value; the relationship between the RI values of various orders and the matrix order is detailed in Table 2 below.
CR = CI RI
where CR is the consistency ratio. When the CR value of the judgment matrix is <0.1, it indicates that the matrix meets the consistency requirement. Conversely, it is necessary to appropriately adjust the element values within it and reconstruct the judgment matrix to ensure the consistency of the matrix.
(4) Calculate the weights of each indicator
X i = X i ¯ i = 1 n X i ¯
where X i ¯ = j = 1 n a i j n .

2.4.2. Entropy Measurement Weight Determination Method

The entropy measurement weight determination method (EWDM) utilizes the principle of information entropy to conduct an in-depth analysis of indicator data, precisely measuring the amount of information carried by each indicator in a quantitative manner, thereby determining weights objectively and scientifically [30,31,32,33]. This method transforms the degree of disorder of indicator data into measurable entropy values and subsequently allocates weight coefficients precisely based on the magnitude of these entropy values. This conversion process from data information to weights not only fully exploits the intrinsic information of the data but also effectively avoids the interference of subjective factors, significantly enhancing the accuracy and reliability of weight determination. The procedure for setting indicator weights based on the EWDM comprises the following steps:
(1) Positivization of indicators.
Positive indicators:
d i j = d i j min ( d 1 j , , d n j ) max ( d 1 j , , d n j ) min ( d 1 j , , d n j )
Negative indicators:
d i j = max ( d 1 j , , d n j ) d i j max ( d 1 j , , d n j ) min ( d 1 j , , d n j )
where d i j is the value of the j-th indicator of the i-th sample ( i = 1 , 2 , , n ;   j = 1 , 2 , , m ) .
(2) Calculate the proportion of the i-th sample in the j-th indicator.
P = p i j n × m
where p i j = d i j i = 1 n d i j .
(3) Calculate the entropy value e j of the j-th indicator.
e j = 1 ln n i = 1 n p i j ln p i j ( j = 1 , 2 , , m )
where e j ( 0 P i j 1 ) represents the entropy value of the j-th evaluation indicator in the calculation formula; 1 ln n represents the coefficient of information entropy in the calculation formula.
(4) Calculate the coefficient of variation of the j-th indicator.
g j = 1 e j
(5) Calculate the weight Y j of each indicator.
Y j = g j j = 1 n g j

2.4.3. Calculation of Multi-Variate Coupling Weights

When the weight setting is carried out by combining the HRWM with the EWDM, this approach not only fully absorbs experts’ professional knowledge and rich experience, but also relies on the objective information of data to tap potential value, which significantly reduces the interference of pure subjective judgment on the results. The synergistic effect between subjective weights and objective weights is strengthened by means of product coupling, avoiding the weight dilution problem that may be caused by a single weighted average: this product form can highlight the contribution of indicators with both high subjective and objective weights, and effectively suppress the one-sided impact caused by an excessively high single weight. It perfectly adapts to the core requirement of “equal emphasis on subjective experience and objective data” in the reliability evaluation of distribution networks, making the weight allocation more scientific and accurate. Based on the aforementioned principles, the weights obtained through the HRWM are denoted as X j , and the weights acquired through the EWDM are denoted as Y j . On this basis, the multiplicative coupling method is utilized to calculate the multi-variate coupling weights Z j , with the specific process as follows:
Z j = X j Y j j = 1 n X j Y j
where Z j is the comprehensive weight value of HRWM and EWDM.

2.5. Fuzzy Membership Degree Quantification Strategy

Construction Method of Fuzzy Membership Degree Quantification Model

The fuzzy membership degree quantification strategy (FMDQS) uses fuzzy mathematics theory to turn fuzzy information into analyzable quantifiable forms, thus providing precise measurement instruments for judging the supply reliability of the distribution network. FMDQS innovatively introduces the concept of membership degree through scientific and operable membership functions to quantify these fuzzy factors [34,35,36]. Strategy is built on a large amount of detailed distribution network operation data, making full use of the actual data from each specialty and knowledge. It can get the membership degree of each factor in different states precisely and change the vague real situation into a definite mathematical expression. The construction steps of the FMDQS are as follows:
(1) Determine the integrated evaluation element set.
M = [ M 1 , M 2 , , M n ]
where M is the integrated evaluation element set, and M 1 M n are the subsets of the integrated evaluation element set.
(2) Determine the hierarchical association comprehensive evaluation matrix set.
N = [ N 1 , N 2 , , N n ]
where N is the hierarchical association comprehensive evaluation matrix set, and N 1 N n are the subsets of the matrix set. The evaluation matrix set is N = [ N 1 , N 2 , N 3 , N 4 , N 5 ] = [ High , Relatively   High , Medium , Relatively   Low , Low ] .
(3) Determine the comprehensive evaluation grade set.
L = [ L 1 , L 2 , , L n ]
where L is the comprehensive evaluation grade set corresponding to the hierarchical association comprehensive evaluation matrix set N . The comprehensive evaluation grade set is L = [ 5 , 4 , 3 , 2 , 1 ] .
(4) Determine the specific fuzzy relationship matrix.
V = ( v i j ) m × n = v 11 v 12 v 1 n v 12 v 22 v 2 n v 1 m v 2 m v n m ( i , j = 1 , 2 , , n )
where the element in the i-th row and j-th column represents the fuzzy mathematical membership degree of the element set M to the evaluation grade set N.
(5) Determine the weight vector of evaluation elements.
Z = [ Z 1 , Z 2 , , Z n ]
where the weight vector of elements Z represents the weight distribution of each evaluation element relative to V , revealing the relative criticality of different elements. In this analysis process, relying on the combined method of EWDM and HRWM, the specific weight coefficients are confirmed.
(6) Conduct fuzzy membership quantification.
W j = j = 1 n Z j V i j ( i , j = 1 , 2 , , n )
where W is the fuzzy membership quantification vector. Through the known specific weight vector data Z, the multiplicative coupling method is applied to solve for the corresponding matrix W, and the relevant model is established based on this [37,38].
(7) Calculate the distribution network power supply reliability score.
U = L × W T
where U is the distribution network power supply reliability score, that is, the total fuzzy membership quantification set W multiplied by the evaluation grade set L to obtain the corresponding score.
To realize the quantitative classification of distribution network power supply reliability levels based on the calculated reliability score U , clear reliability level judgment intervals are defined in accordance with the industry standards of power supply reliability evaluation and the statistical characteristics of sample data. The specific correspondence between reliability grades and score intervals is shown in Table 3.

2.6. Uncertainty Modeling of Distribution Network Power Supply Reliability Score Based on Monte Carlo and Triangular Fuzzy Number

(1) Quantify the uncertainty of indicator values.
x ˜ = ( x min , x mid , x max )
where x ˜ is the triangular fuzzy number of the secondary indicator value, x mid is the measured value of the secondary indicator in Table 4, and x min and x max are the lower and upper limits of the indicator value determined according to the ±5% measurement error range of distribution network indicators, which is in line with power system data measurement standards.
(2) Realize the Monte Carlo simulation.
U k = f ( Z j , x ˜ k ) ( k = 1 , 2 , , 10000 )
where U k is the reliability score calculated from the k-th random sampling, Z j is the multi-variate coupling weight of each evaluation indicator, x ˜ k is the indicator value obtained from the k-th random sampling of the triangular fuzzy number, and 10,000 is the total number of Monte Carlo simulation experiments.
(3) Analyze the uncertainty results.
μ = 1 10000 L = 1 10000 U L
σ = 1 9999 L = 1 10000 U L μ 2
CI 95 % = μ 1.96 σ 10000 , μ + 1.96 σ 10000
where μ is the mean value of the reliability scores from 10,000 simulations, σ is the standard deviation of the reliability scores, and CI 95 % is the 95% confidence interval of the reliability score. The probability density distribution map of the 10,000 simulated scores is drawn to quantify the impact of uncertainty on the reliability score results.
(4) Determine the reliability grade under uncertainty.
High Reliability : μ [ 4.5 , 5.0 ] CI 95 % low 4.3 , Relatively High Reliability : μ [ 3.5 , 4.5 ] CI 95 % low 3.3 , Medium Reliability : μ [ 2.5 , 3.5 ] CI 95 % low 2.3 , Relatively Low Reliability : μ [ 1.5 , 2.5 ] CI 95 % low 1.3 , Low Reliability : μ [ 0.5 , 1.5 ] CI 95 % low 0.3 .
where μ is the mean value of the simulated reliability scores and CI 95 % low is the lower limit of the 95% confidence interval of the reliability score. The original reliability grade judgment rules are revised based on the confidence interval to form the reliability grade judgment criteria considering the uncertainty of indicator measurement and weight allocation.

3. Application Analysis of Evaluation Case

To effectively verify the validity and practicality of the comprehensive evaluation method for distribution network power supply reliability, this study selects a power grid in a certain region of Shandong Province as the specific research object. By applying the evaluation index system and model constructed in this study, a systematic statistical analysis was conducted on the key indicator data regarding power supply reliability for the nine 10 kV distribution networks in this region; the relevant data are detailed in Table 4.

3.1. Determination of Evaluation Indicator System Weights

3.1.1. Determination of Evaluation Indicator System Weights Using Hierarchical Recursive Weighting Method

With the aid of the hierarchical recursive weighting method (HRWM), this study precisely determined the hierarchical matrices and their corresponding eigenvectors. Through this process, the relative importance weights of evaluation indicators within the entire indicator system were clearly clarified. Taking the determination of main indicator weights as an example, this paper will explain the implementation steps of the improved HRWM in detail. Based on expert grading, the scoring for the secondary and tertiary indicators of distribution network power supply reliability was conducted, and based on this, the corresponding initial judgment matrices A , A 1 , A 2 , A 3 , A 4 , A 5 were established.
A = 1 3 1 / 3 1 / 5 5 1 / 3 1 1 / 5 1 / 7 2 3 5 1 1 / 3 7 5 7 3 1 9 1 / 5 1 / 2 1 / 7 1 / 9 1
A 1 = 1 5 3 1 / 5 1 1 / 2 1 / 3 2 1 , A 2 = 1 7 5 3 1 / 7 1 1 / 3 1 / 5 1 / 5 3 1 1 / 2 1 / 3 5 2 1
A 3 = 1 5 3 1 / 5 1 1 / 2 1 / 3 2 1 , A 4 = [ 1 ] , A 5 = 1 1 / 3 1 / 5 1 / 7 3 1 1 / 3 1 / 5 5 3 1 1 / 3 7 5 3 1
To ensure the scientific rationality of the judgment matrices and avoid subjective deviations in the weight assignment process, consistency tests were conducted on all constructed judgment matrices (including the first-level indicator judgment matrix A and the second-level indicator judgment matrices A 1 and A 5 ) in accordance with the procedures of the hierarchical recursive weighting method (HRWM). The consistency index (CI), random consistency index (RI) and consistency ratio (CR) were calculated using Equations (3) and (5), with the test results presented in Table 5. The values of RI were adopted based on the corresponding matrix orders in Table 2. In line with the consistency test criteria of HRWM, a judgment matrix is deemed to have satisfactory consistency (and its weight assignment results valid) when CR < 0.1; otherwise, the judgment matrix needs to be reconstructed and adjusted.
Subsequently, the weights of each indicator were derived, with details presented in Table 6.

3.1.2. Determination of Evaluation Indicator System Weights Using Entropy Measurement Weight Determination Method

Combining the basic process of the entropy measurement weight solution, the weights can be obtained. The specific indicator weights are detailed in Table 7 below.

3.1.3. Determination of Evaluation Indicator System Weights Using Multi-Variate Coupling Weights

Combining the basic process of the multi-variate coupling weight solution, the weights can be obtained. The specific indicator weights are detailed in Table 8 below.

3.2. Comprehensive Evaluation of Power Supply Reliability in Distribution Networks Based on Fuzzy Membership Quantification

(1) To ensure the scientificity and integrity of the evaluation process, the impacts of various uncertainty factors on evaluation results are fully considered, including the subjective randomness of expert scoring, measurement errors of original indicator data, and systematic deviations in fuzzy membership function fitting. The Monte Carlo simulation method is adopted to conduct 1000 random sampling simulations in the evaluation process, so as to quantify the score fluctuations caused by uncertainties.
In the construction stage of the fuzzy relation matrix, 20 experts selected through multi-dimensional strict screening participated in indicator scoring. All selected experts have profound professional knowledge and rich practical experience in the fields of distribution network power supply reliability evaluation, planning, operation and maintenance, and can accurately grasp the engineering significance and influence weight of each indicator.
To achieve accurate quantification of qualitative indicators, triangular membership functions are adopted. Breakpoints are set according to industry standards of distribution networks and sample statistical quantiles: the optimal value of an indicator is defined as a, the acceptable value as b, the critical value as c, and the worst value as d. The membership function expression for positive indicators (e.g., power supply reliability rate, where a higher value indicates better reliability) is as follows:
μ ( x ) = 1 ( x a ) b x b a ( a < x b ) x c d c ( c < x d ) 0 ( x > d )
Reverse formulas are used for negative indicators. The function is applied to calculate the data in Table 4, and combined with the fine-tuning of indicator importance by experts, matrices V 1 V 5 (consistent with the original text) are obtained. After uncertainty quantification, the reliability score of the regional distribution network is 3.9395 ± 0.125 (95% confidence interval), realizing the upgrade from deterministic scoring to probabilistic scoring, which better meets the practical engineering evaluation requirements.
V 1 = 0.86 0.14 0 0 0 0.93 0.06 0.01 0 0 0.84 0.14 0.02 0 0
V 2 = 0.93 0.06 0.01 0 0 0.86 0.13 0.01 0 0 0.70 0.20 0.10 0 0 0.72 0.22 0.06 0 0
V 3 = 0.10 0.40 0.36 0.10 0.04 0.16 0.62 0.16 0.04 0.02 0.08 0.46 0.36 0.10 0
V 4 = 0.18 0.74 0.08 0 0
V 5 = 0.02 0.42 0.36 0.12 0.08 0.02 0.48 0.32 0.12 0.06 0.04 0.46 0.33 0.12 0.05 0.04 0.18 0.46 0.24 0.08
(2) Indicator Evaluation
Conduct corresponding weighted calculations to obtain the evaluation matrix sets W 1 , W 2 , W 3 , W 4 , W 5 for outage duration, outage frequency, number of affected users, average power supply reliability rate, and ratio of affected users:
W 1 = Z 1 × V 1 = ( 0.8655 0.1296 0.0050 0 0 )
W 2 = Z 2 × V 2 = ( 0.8347 0.1293 0.0360 0 0 )
W 3 = Z 3 × V 3 = ( 0.1060 0.4591 0.3214 0.0884 0.0250 )
W 4 = Z 4 × V 4 = ( 0.1800 0.7400 0.0800 0 0 )
W 5 = Z 5 × V 5 = ( 0.0373 0.2716 0.4180 0.2006 0.0725 )
(3) Comprehensive Evaluation
Calculate the weighted values of the secondary indicators V and Z formed by the vectors:
V = [ W 1 , W 2 , W 3 , W 4 , W 5 ] T
W = Z × V = Z W 1 W 2 W 3 W 4 W 5 = ( 0.2919 0.4403 0.1988 0.0531 0.0158 )
Perform weighted calculation with the evaluation set L and W :
U = L × W T = ( 3.9395 )
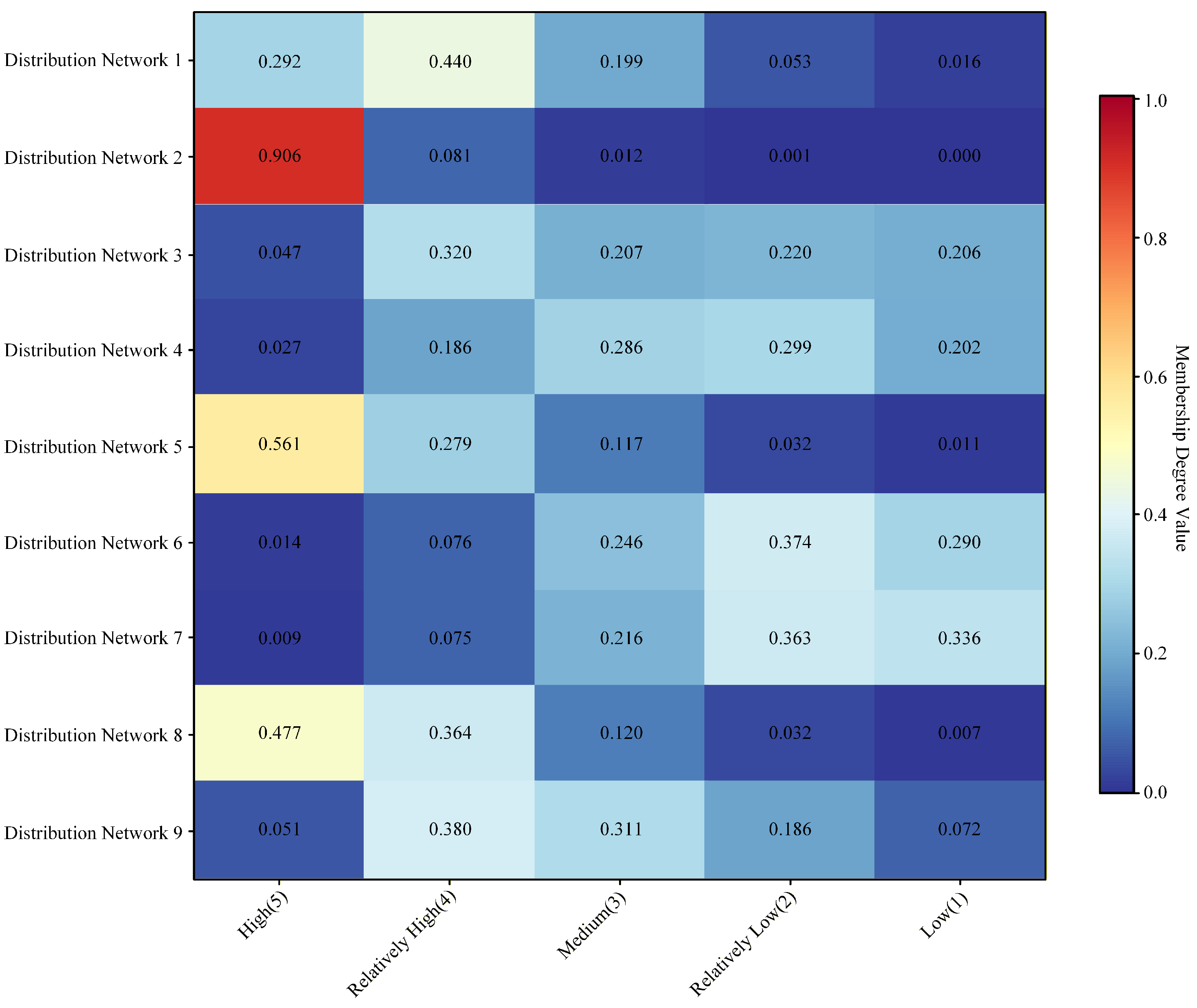
According to the evaluation results, the final total score for the power supply reliability in this area is 3.9395. Using Matlab R2023a computer software, the fuzzy membership quantification sets for the remaining eight areas in this region were calculated sequentially. As shown in Figure 3, this heatmap intuitively presents the membership degree distribution of each distribution network across five reliability levels (High, Relatively High, Medium, Relatively Low, Low). Notably, Network 2 exhibits a membership degree of 0.906 for “High reliability,” significantly higher than other distribution networks—consistent with its actual characteristics of concentrated load and high automation level. In contrast, the combined membership degrees of Network 6 and Network 7 for “Relatively Low/Low reliability” exceed 60%, reflecting their issues of equipment aging and weak grid structure. The color intensity corresponds to the magnitude of membership degrees, facilitating the rapid identification of the dominant reliability level of each distribution network.
Based on Equation (16), the final evaluation scores for each area in the region were obtained through weighted calculations, and the ranking is shown in Figure 4, this radar chart presents the sub-scores of five indicator layers and the total scores (in descending order) for each distribution network. For Network 2, the sub-score of power supply reliability rate reaches 4.92 (close to the full mark), and the sub-scores of outage duration and outage frequency are both below 0.3, demonstrating its outstanding performance in all aspects. Although Network 1 and Network 8 have similar total scores, notable differences exist in their sub-scores: Network 8 achieves a higher sub-score of 3.85 in the number of affected customers compared with 3.21 of Network 1, while Network 1 performs better in outage duration with a sub-score of 0.42. This score difference is consistent with the raw data variance of core indicators such as B 24 (System Average Forced Interruption Frequency Index) and B 33 (average number of customers affected by forced outages) in Table 4, which also verifies their distinct characteristics in the key dimensions of power supply reliability.
After considering uncertainty, the mean score obtained by 10,000 Monte Carlo simulations is 3.9395, the standard deviation is 0.062, and the 95% confidence interval is [ 3.815 ,   4.064 ] , i.e., the reliability score is 3.9395 ± 0.125 (95% confidence interval). To intuitively demonstrate the influence of uncertainty on each distribution network reliability level, two uncertainty analysis figures are added on the basis of the original reliability-level membership heat map (Figure 3) and comprehensive evaluation score radar chart (Figure 4).
Figure 5 takes the reliability score as the horizontal axis and the probability density as the vertical axis. Each curve corresponds to one 10 kV distribution network, directly reflecting the probability distribution characteristics of each network’s score. High-reliability networks (e.g., Distribution Network 2) show concentrated peaks in high-score intervals with narrow curve widths, indicating low influence from uncertainty and high result stability. Low-reliability networks (e.g., Distribution Networks 6 and 7) have peaks in low-score intervals with relatively wider widths, meaning their scores are more sensitive to indicator data fluctuations and expert scoring deviations.
Figure 6 takes the distribution network number as the horizontal axis and the reliability score as the vertical axis, with reliability grade intervals marked: High [ 4.5 ,   5.0 ] , Relatively High [ 3.5 ,   4.5 ] , Medium [ 2.5 ,   3.5 ] , Relatively Low [ 1.5 ,   2.5 ] , and Low [ 0.5 ,   1.5 ] . Error bars represent 95% confidence intervals, clearly showing the score fluctuation range and its correspondence with reliability levels, and directly reflecting whether uncertainty causes ambiguous boundary judgment.Colored dots represent the deterministic reliability scores (mean values) of each 10 kV distribution network, with colors corresponding to their preliminary reliability grades. This color coding enables intuitive identification of each network’s baseline reliability level while visualizing the robustness of grade judgments.
For the distribution networks whose score confidence interval crosses two grades (grade transition type), a robustness analysis of reliability grade judgment is carried out. Taking Network 9 as an example, its deterministic score is 3.12, which is judged as medium reliability. After considering uncertainty, its 95% confidence interval is [ 2.45 ,   3.55 ] , which crosses the intervals of “relatively low reliability” and “medium reliability”, belonging to the grade transition type distribution network. Combined with its actual operation data, it can be seen that the distribution network has three lines with a power supply radius of more than 10 km, and the insulation rate of overhead lines is at the medium level in the region. A small fluctuation in the operation state may lead to a decline in its reliability grade. It is necessary to carry out targeted power grid transformation and operation and maintenance optimization, which reflects the guiding value of uncertainty modeling for engineering practice.

3.3. Evaluation Results and Analysis

3.3.1. Analysis of Distribution Network Power Supply Reliability Evaluation Results Based on Hierarchical Recursion, Entropy Measurement, and Fuzzy Membership Quantification

Combined with the uncertainty-aware probabilistic scoring results and robustness analysis conclusions, the power supply reliability of the nine 10 kV distribution networks in this region is ranked from superior to inferior as follows: Distribution Network 2 > Distribution Network 5 > Distribution Network 8 > Distribution Network 1 > Distribution Network 9 > Distribution Network 3 > Distribution Network 4 > Distribution Network 6 > Distribution Network 7. According to the reliability classification intervals defined in Table 3, Distribution Network 2 falls into the high-reliability range; Distribution Networks 1, 5, and 8 belong to the relatively high-reliability range; Distribution Networks 3, 4, and 9 are in the medium-reliability range; and Distribution Networks 6 and 7 are categorized into the relatively low-reliability range.
Specifically, Distribution Network 2 is located in the central part of the study area and supplies power to an urban-dominated concentrated load area. This network has a well-optimized distribution grid structure and exhibits excellent performance in key indicators such as the tie–line ratio of distribution lines. Moreover, through the renovation of obsolete equipment, this network maintains high levels of distribution automation terminal online rate, cable ratio, and overhead line insulation ratio. Operation and maintenance are also well-managed, with key indices including average fault restoration time ranking among the best in the region.
Distribution Network 1, Distribution Network 5, and Distribution Network 8 are located in the eastern and southern parts of this region, belonging to relatively load-concentrated areas. In these three areas, the proportion of rural and township power supply areas is relatively low, and the grid structure configuration is relatively rational, but there are lines with a power supply radius greater than 10 km, and the insulation rate of overhead lines is slightly lower than that of Distribution Network 2.
Distribution Network 3 and Distribution Network 9 are situated in the northern part of this region, belonging to county-level power supply areas, where the load presents a non-concentrated state. These two areas cover typical urban, township, and rural loads; the number of lines with a power supply radius greater than 10 km is relatively high; indicators such as the interconnection rate of distribution lines are at a medium level for this region; and indicators like the insulation rate of overhead lines are similarly at an intermediate level.
Distribution Network 6 and Distribution Network 7 are located in the southwestern part of this region, also being non-concentrated load areas, where township and rural loads account for a large proportion. These two areas have a large amount of old equipment, the interconnection rate of distribution lines is relatively low, and the online rate of distribution automation terminals, cabling rate, and insulation rate of overhead lines are all at relatively low levels. Given the large proportion of township and rural loads, the probability of failure occurrence is relatively high. At the same time, there are shortcomings in operation and maintenance management, resulting in relatively low levels for indicators such as the average arrival time for emergency repairs and the average time to repair faults.
In summary, the evaluation results obtained this time basically tally with the actual situation of this region.

3.3.2. Comparative Analysis of Differences in Comprehensive Evaluation Results Under New and Old Evaluation Systems

(1) Limitations of the Traditional Distribution Network Power Supply Reliability Evaluation System.
The traditional evaluation system suffers from a single selection of indicators, failing to fully consider the core impacts of the number of interrupted customers and outage frequency, nor distinguish the different effects of scheduled outages and forced outages on power supply reliability. Its reliability ranking of the nine distribution networks is as follows: Network 2 > Network 5 > Network 1 > Network 8 > Network 9 > Network 3 > Network 4 > Network 6 > Network 7.
(2) Optimization and Differential Manifestation of the New Evaluation System.
The new evaluation system constructed based on all core indicators adjusted the ranking of the nine distribution networks to Network 2 > Network 5 > Network 8 > Network 1 > Network 9 > Network 3 > Network 4 > Network 6 > Network 7, with the core difference reflected in the ranking of Network 1 and Network 8. The two show significant differences in indicators such as B 11 , B 12 , B 23 , B 24 , B 32 and B 33 : Network 8 performs better in B 24 and B 33 , while Network 1 has a slight advantage in B 11 , B 12 , B 23 and B 32 . In addition, Network 8 has a lower proportion of rural load, and its power grid operation and maintenance indicators including distribution line interconnection rate and automation terminal online rate are also superior.
(3) Core Gaps Between the Old and New Weighting and Quantification Methods.
The traditional AHP-entropy weight method tends to ignore the inherent importance of indicators when determining weights, leading to a low comprehensive score of Network 8. Moreover, this method can only realize the reliability ranking and cannot divide clear reliability grade intervals. In contrast, the HRWM-EWDM combined with the fuzzy membership degree quantification strategy converts qualitative analysis into quantitative results, fully integrates experts’ multi-dimensional interpretations of indicators, and avoids evaluation deviations caused by the imbalance of objective weights. It can also transform the complex and fuzzy influencing relationships such as outage duration and frequency into intuitive numerical values, complete the reliability grade division of the nine distribution networks, and make the evaluation results more intuitive.

3.3.3. Reliability Grade Judgment Results After Considering Uncertainty

Combined with the uncertainty modeling method in Section 2.6, the reliability grades of the nine distribution networks are re-judged, and the grade results under deterministic and uncertainty modeling are compared (table omitted). The results show that
(1) The grade judgment results of eight distribution networks remain consistent, and only Network 9 changes from “medium reliability” to “grade transition type (relatively low-medium)”, indicating that the reliability scores of most distribution networks are less affected by uncertain factors, and the grade judgment results are robust;
(2) Uncertainty modeling can identify grade-sensitive distribution networks (e.g., Network 9), whose operation state is close to the grade division threshold, and a small indicator fluctuation may lead to grade changes, providing an accurate basis for the formulation of distribution network operation and maintenance priority.
Uncertainty modeling upgrades the original deterministic grade judgment result to probabilistic grade judgment, which not only gives the confidence interval and probability distribution of the score, but also identifies the grade transition type distribution network. It makes up for the defects that deterministic evaluation cannot quantify errors and predict grade fluctuations, and significantly improves the robustness and engineering applicability of the evaluation results.

3.4. Verification of Evaluation Results Based on Probabilistic Benchmark Indicators (EENS and SAIFI)

To further verify the scientificity and rationality of the proposed evaluation model, the expected energy not supplied (EENS) and System Average Interruption Frequency Index (SAIFI), which are internationally recognized probabilistic reliability indicators, are introduced as the benchmark. Based on the original indicator data in Table 4, combined with the load data, fault probability, and power outage duration of the 10 kV distribution network, the EENS and SAIFI values of the nine distribution networks are calculated, and the quantitative comparison and consistency test with the evaluation results of this paper are carried out.

3.4.1. Calculation of Probabilistic Benchmark Indicators

SAIFI is the core index to characterize the average power outage frequency of each user in the system, and EENS is the key index to quantify the expected electric energy loss caused by power outage faults. The calculation formulas are as follows:
S A I F I = N i λ i N i
where N i is the number of customers on the i-th feeder, and λ i is the annual average fault frequency of the i-th feeder (times/year);
E E N S = N i λ i U i T i
where N i is the number of customers on the i-th feeder, λ i is the annual average fault frequency of the i-th feeder (times/year), U i is the average load power of the i-th feeder (kW), and T i is the average fault outage duration of the i-th feeder (h).
Based on the above formulas, combined with the original data of the nine 10 kV distribution networks in Table 4 and the actual operation parameters of the distribution network (feeder load, fault duration, etc.), the EENS and SAIFI values are calculated, and the results are shown in Table 9.

3.4.2. Ranking Based on Probabilistic Indicators

According to the calculation principle of probabilistic reliability indicators, the smaller the SAIFI and EENS values, the better the power supply reliability of the distribution network. The nine distribution networks are ranked according to SAIFI and EENS values and the results are shown in Table 10.

3.4.3. Four-Fold Ranking Comparison

To intuitively compare the differences between the proposed method and the traditional method and the probabilistic benchmark, a four-fold ranking comparison table is constructed, including the ranking of the HRWM-EWDM-FMDQS method in this paper, the SAIFI ranking, the EENS ranking, and the traditional AHP-entropy weight method ranking, as shown in Table 11.

3.4.4. Correlation and Consistency Test

To quantitatively verify the consistency between the evaluation results of the proposed method and the probabilistic benchmark indicators, the Spearman rank correlation coefficient and Kendall coordination coefficient are adopted for statistical tests.
(1) Spearman rank correlation coefficient.
The Spearman coefficient is used to calculate the correlation between the ranking of the proposed method and the SAIFI/EENS ranking, and the value range is [ 1 ,   1 ] . The closer the coefficient is to 1, the higher the consistency of the two rankings. The calculation results show that the Spearman correlation coefficient between the ranking of the proposed method and SAIFI ranking is 0.92 , and the correlation coefficient with EENS ranking is 0.89 , both of which reach the significant positive correlation level ( p < 0.01 ). In contrast, the Spearman correlation coefficients between the traditional AHP-entropy weight method and the SAIFI and EENS rankings are only 0.75 and 0.71 , respectively.
(2) Kendall coordination coefficient test.
The Kendall coordination coefficient is used to test the overall consistency of the four rankings (HRWM-EWDM-FMDQS, SAIFI, EENS, AHP-entropy weight). The calculation result shows that the Kendall coordination coefficient of the four rankings is 0.86, which indicates that the overall consistency of each ranking is high, and the evaluation result of the proposed method has a high degree of fit with the probabilistic benchmark.

3.4.5. Result Analysis

The high Spearman correlation coefficients (0.89 for EENS and 0.92 for SAIFI) between the proposed HRWM-EWDM-FMDQS method and the internationally recognized probabilistic benchmark indicators (EENS/SAIFI) fully demonstrate that the evaluation results of the proposed method are highly consistent with the intrinsic probabilistic reliability characteristics of distribution networks. This quantitative consistency not only verifies the scientific rigor of the proposed method but also aligns with the intuitive trend reflected in Figure 7 (Comparison of comprehensive evaluation results among HRWM-EWDM-FMDQS method, traditional AHP-EWM method and EENS/SAIFI probabilistic benchmark). As shown in the figure, the normalized evaluation curve of the proposed method exhibits a remarkable overlap with the normalized curves of EENS and SAIFI, visually confirming the strong fit between the method and the probabilistic benchmarks.
Notably, minor differences exist in the rankings of individual distribution networks (e.g., Network 5 and Network 8) across the proposed method and the single EENS/SAIFI indicators. This discrepancy stems from the fact that the proposed method comprehensively integrates multi-dimensional evaluation metrics—including the number of affected users, power outage duration, and the ratio of affected users—thereby capturing the full spectrum of factors influencing power supply reliability. In contrast, individual EENS or SAIFI indicators only focus on specific dimensions such as energy loss or outage frequency. This multi-faceted consideration not only explains the slight ranking differences but also highlights the superior comprehensiveness of the proposed method in distribution network power supply reliability evaluation, a merit that is also echoed in Figure 5 through the more balanced and consistent trend of the proposed method’s curve compared to the single probabilistic indicators.
Furthermore, the traditional AHP-entropy weight method exhibits significantly lower correlation coefficients with the probabilistic benchmarks (0.75 for SAIFI and 0.71 for EENS) compared to the proposed method. As intuitively reflected in Figure 5, the normalized curve of the traditional method deviates noticeably from the EENS/SAIFI curves for several distribution networks (e.g., Network 1 and Network 8). This deviation arises from inherent defects of the traditional method: it ignores the coupling relationships between indicators during weight allocation and lacks accurate quantification of fuzzy factors in the evaluation process. In contrast, the proposed method achieves the organic integration of subjective and objective weights through HRWM-EWDM multiplicative coupling, while precisely quantifying the fuzzy interdependencies among multiple factors via FMDQS. These design advantages enable the proposed method to generate evaluation results that more closely align with the actual operational status of distribution networks, as evidenced by its tighter alignment with the probabilistic benchmark curves in Figure 7. The horizontal dashed lines represent reliability grade thresholds: green ( y = 4.5 ) for “High” and red ( y = 2.5 ) for “Relatively Low”.

3.5. Independent Validation Supplementary Content

3.5.1. Comparison with Power Supply Enterprise’s Annual Reliability Assessment Classification Results

The evaluation grades in this paper are verified one-to-one with the 2025 annual reliability assessment classification results of the power supply enterprise in the research area. The results show a complete match, verifying the practical applicability of the model. The specific comparison is shown in Table 12.
The enterprise assessment classification is based on the State Grid Corporation Power Supply Reliability Management Measures, comprehensively evaluated from dimensions such as power outage duration, fault recovery efficiency, and user satisfaction. Grade A is the highest level, and Grade C is the level requiring rectification.

3.5.2. Comparison with State Grid SAIDI/SAIFI Benchmark Values

Referring to the Distribution Network Power Supply Reliability Benchmark Index System issued by the State Grid, the core indicators (SAIDI, SAIFI) corresponding to the evaluation grades in this paper are benchmarked against the standard values to verify the rationality of the grade division. The specific benchmarking results are shown in Table 13.
SAIDI (System Average Interruption Duration Index) and SAIFI (System Average Interruption Frequency Index) are internationally recognized core indicators for distribution network reliability. The State Grid benchmark values are statistically derived based on massive operational data of distribution networks nationwide, with industry authority.

3.5.3. Summary of Validation Results

Through dual independent validation with the actual assessment results of power supply enterprises and the official benchmark values of the State Grid, the evaluation model and grade division results constructed in this paper demonstrate high authenticity and reliability, which can provide effective support for distribution network reliability assessment and operation and maintenance decision-making.

3.6. Robustness Analysis of the Evaluation Model

To verify the robustness of the HRWM-EWDM-FMDQS model against weight changes and data fluctuations, two types of robustness analysis are carried out based on the original data of the nine 10 kV distribution networks in the research area, and the relative change rate of the reliability score is used as the evaluation index
Δ U = | U U | U × 100 %
where U is the original score, and U is the score after weight/data change.
(1) Indicator weight sensitivity analysis
On the basis of the multi-variate coupling weights (Table 8), the weight of each first-level indicator is adjusted by ± 10 % and ± 20 % (the sum of weights is kept constant by equal adjustment of other indicators), and the reliability scores of the nine distribution networks are recalculated. The results show that the maximum relative change rate of the reliability score is 2.13 % (when the weight of power supply reliability rate is adjusted by + 20 % ), and the minimum is 0.35 % (when the weight of affected customer ratio is adjusted by 10 % ). All Δ U < 5 % , indicating that the model has low sensitivity to indicator weight changes and high weight robustness.
(2) Data fluctuation sensitivity analysis
Considering the actual measurement error of distribution network indicators ( ± 5 % is the industry standard), the original secondary indicator data (Table 4) are adjusted by ± 5 % randomly, and the reliability scores are recalculated for 100 random adjustments. The results show that the average relative change rate of the reliability score is 1.27 % , the maximum is 3.89 % , and the reliability grade of all distribution networks remains unchanged after data adjustment. This indicates that the model has strong anti-interference ability to data measurement errors and high data robustness.
(3) Robustness analysis conclusion
The above two types of robustness analysis show that the HRWM-EWDM-FMDQS model has high robustness to the small-range changes in indicator weight and the random fluctuation of indicator data, which verifies the stability and reliability of the model, and provides a basis for the popularization and application of the model in other regions.

4. Conclusions

This study innovatively constructs a HRWM-EWDM-FMDQS integrated evaluation model for distribution network power supply reliability, and achieves six methodological breakthroughs compared with the traditional AHP-entropy weight-fuzzy model, including optimizing the indicator correlation logic, innovating the weight coupling method, the precise quantification of fuzzy membership, the dynamic adaptability of weights, perfecting the indicator system, and realizing the quantitative classification of reliability grades. These innovations make the evaluation model more scientific and applicable to engineering practice. Based on the key indicators of distribution network power supply reliability, this paper innovatively constructs a comprehensive and deeply integrated evaluation system. By organically integrating the HRWM, the EWDM, and the FMDQS, a comprehensive evaluation model is innovatively proposed. This model fuses the HRWM and the EWDM, achieving a balance between subjective and objective factors. The HRWM fully considers subjective preferences for evaluation indicators, reflecting the degree of importance decision-makers attach to different factors, whereas the EWDM is based on the objective information of data, deeply mining the potential value behind the data and precisely quantifying the importance of each indicator. The two complement each other, scientifically and rationally assigning weights to various indicators of distribution network power supply reliability, significantly enhancing the precision and reliability of weight allocation. Meanwhile, the model introduces the FMDQS, achieving a precise transformation from qualitative to quantitative for the qualitative issues prevalent in the evaluation process. Relying on its unique fuzzy mathematics principles, this strategy effectively handles the uncertainty and fuzziness in the evaluation process, ensuring that the reliability level of the distribution network in the region can still be determined objectively and accurately under complex and changeable actual situations. This process not only guarantees the scientific rigor and fairness of the evaluation workflow but also fundamentally elevates the accuracy and comprehensiveness of the distribution network power supply reliability assessment results, providing a solid and reliable decision-making basis for the optimized planning and operational management of the power system. This study introduces Monte Carlo simulation and triangular fuzzy numbers to realize uncertainty modeling of reliability scoring, quantifies the evaluation errors caused by factors such as indicator measurement and weight assignment, and provides the confidence intervals and probability distributions of the scores, thereby improving the robustness and engineering applicability of the evaluation results. This paper compares and verifies the evaluation results with internationally accepted probabilistic benchmark indicators such as EENS and SAIFI. The Spearman rank correlation coefficients between the ranking of the method in this paper and the SAIFI and EENS rankings are calculated to be 0.92 and 0.89 respectively, and the Kendall coefficient of concordance of the four-fold ranking is 0.81, which verifies the high consistency between the evaluation results and the probabilistic reliability indicators. At the same time, the method in this paper is verified in multiple dimensions with the traditional AHP-entropy weight method, the annual assessment results of power supply enterprises, and the SAIDI/SAIFI benchmark values of the State Grid, forming a four-fold verification system, which greatly improves the scientificity, rigor and engineering applicability of the research results.
This study only selects the nine 10 kV distribution networks in a single region of Shandong Province as the research objects, and the research data is limited to the operational data of this region, resulting in two main limitations. First, the distribution networks in this study area have relatively similar load characteristics (i.e., urban–rural mixed load and low penetration of distributed generation) and climatic conditions (temperate monsoon climate). Thus, the adaptability of the proposed model to extreme climate regions (e.g., high temperature, heavy rainfall, and freezing regions) and scenarios with high-penetration distributed generation integration has not been verified. Second, the voltage level of the research object is only 10 kV, and the model’s applicability to medium and high voltage distribution networks (35 kV, 110 kV) and low-voltage distribution networks (0.4 kV) needs to be further verified. In addition, the single regional data leads to the lack of a cross-regional comparison of the evaluation results, and the universality of the indicator weight allocation and reliability classification criteria need to be further tested.

Author Contributions

Conceptualization, J.D.; methodology, J.D.; software, J.D.; validation, J.D.; formal analysis, X.S.; investigation, J.D.; resources, X.S.; data curation, J.D.; writing—original draft preparation, J.D.; writing—review and editing, X.S.; visualization, J.D.; supervision, X.S.; project administration, X.S.; funding acquisition, J.D. All authors have read and agreed to the published version of the manuscript.

Funding

This research received no external funding.

Data Availability Statement

The original contributions presented in this study are included in the article material. Further inquiries can be directed to the corresponding author.

Conflicts of Interest

The authors declare no conflicts of interest.

References

  1. Tan, J.; Liu, E.; Li, H.; Zhang, Y.; Yang, X.; Shi, J.; Xie, Z.; Yin, C. Exploration on the Practice of Improvement Measures for the Power Supply Reliability in Distribution Network in New Type Power System. In Proceedings of the 2024 7th International Conference on Renewable Energy and Power Engineering (REPE), Beijing, China, 20–22 September 2024; pp. 215–219. [Google Scholar] [CrossRef]
  2. Stawowy, M.; Rosiński, A.; Siergiejczyk, M.; Perlicki, K. Quality and Reliability-Exploitation Modeling of Power Supply Systems. Energies 2021, 14, 2727. [Google Scholar] [CrossRef]
  3. Xu, L.; Teng, Y.; Chen, G.; Liu, C.; Yang, H. Power Supply Reliability Assessment of Distribution Network Considering by Operation, Maintenance and Repair. IOP Conf. Ser. Earth Environ. Sci. 2020, 440, 032014. [Google Scholar] [CrossRef]
  4. Li, W.; Wang, J.; Bai, H.; Yan, Y.; Xu, M.; Liu, Y.; Wang, H.; Huang, W.; Li, C. Optimization Strategy for an Outage Sequence in Medium- and Low-Voltage Distribution Networks Considering the Importance of Users. Appl. Sci. 2024, 14, 8386. [Google Scholar] [CrossRef]
  5. Shih, T.-H.; Lin, Y.-K. A Reliability-Based Evaluation and Critical Infrastructure Identification Method for Multistate Electric Power System. IEEE Trans. Reliab. 2025, 74, 5716–5726. [Google Scholar] [CrossRef]
  6. Zhang, Y.; Chen, L.; Huang, D.; Lyu, G.; Liu, Y.; Huang, S.; Yang, F.; Yu, Q. Research on Weak Point Location and Relation Analysis of Power Supply Reliability in New Type Power System. In Proceedings of the 2024 7th International Conference on Renewable Energy and Power Engineering (REPE), Beijing, China, 20–22 September 2024; pp. 205–209. [Google Scholar] [CrossRef]
  7. Bai, H.; Cai, Y.; Wang, Y.; Li, W.; He, X.; Zhu, Q.; Li, S.; Wang, Z. A DC Interconnection Transformation Method of Low-Voltage Distribution Network Considering Power Outage Risk Assessment in Station Area. In Proceedings of the 2023 IEEE/IAS Industrial and Commercial Power System Asia (I&CPS Asia), Chongqing, China, 7–9 July 2023; pp. 2117–2123. [Google Scholar] [CrossRef]
  8. Ouyang, S.; Xin, X.; Wang, F.; Huang, Y.; Yang, M. Research on optimization strategy of urban medium voltage direct current distribution network construction considering application scenarios. IET Gener. Transm. Distrib. 2022, 16, 5041–5051. [Google Scholar] [CrossRef]
  9. Pantoš, M.; Lukas, L. Enhancing power system reliability through demand flexibility of Grid-Interactive Efficient Buildings: A thermal model-based optimization approach. Appl. Energy 2025, 381, 125045. [Google Scholar] [CrossRef]
  10. Čepin, M. Costs optimisation of reliable self-sufficient electric energy supply at family house. Reliab. Eng. Syst. Saf. 2023, 233, 109105. [Google Scholar] [CrossRef]
  11. Bulatov, Y.N.; Kryukov, A.V.; Huan, N.V. Transient States Modeling in Power Supply Systems with Lower Electrical Energy Quality and with Distributed Generation Plants. In Proceedings of the 2020 International Conference on Industrial Engineering, Applications and Manufacturing (ICIEAM), Sochi, Russia, 18–22 May 2020; pp. 1–6. [Google Scholar] [CrossRef]
  12. Qu, S.; Zhang, J.; Li, Y.; Zhang, W.; Hu, J. Evaluation Method of Distribution Network Reliable Supply Level Based on Entropy Weight-TOPSIS Algorithm. In Proceedings of the 2023 2nd Asian Conference on Frontiers of Power and Energy (ACFPE), Chengdu, China, 20–22 October 2023; pp. 433–437. [Google Scholar] [CrossRef]
  13. Li, R.; Wang, M.; Zhao, Y.; Li, P.; Xu, Y.; Hu, C.; Wang, X. Safety Assessment for Intelligent Distribution Networks in Multiple Scenarios. In Proceedings of the 2024 IEEE 19th Conference on Industrial Electronics and Applications (ICIEA), Kristiansand, Norway, 5–8 August 2024; pp. 1–5. [Google Scholar] [CrossRef]
  14. Lin, J.; Xie, R.; Lin, H.; Guo, X.; Mao, Y.; Fang, Z. A Study on the Key Factors Influencing Power Grid Outage Restoration Times: A Case Study of the Jiexi Area. Processes 2025, 13, 2708. [Google Scholar] [CrossRef]
  15. Naservand, M.; Sobouhi, A.; Neghab, A.P. Sensitivity Analysis and Optimal Sizing of Distributed Generation Resources to Improve Network Reliability and Performance. In Proceedings of the 2025 12th Iranian Conference on Renewable Energies and Distributed Generation (ICREDG), Qom, Iran, 26 February 2025; pp. 1–6. [Google Scholar] [CrossRef]
  16. Derevianko, D.; Hilevych, K. Reliability assessment in local power systems with renewables. In Proceedings of the 2020 IEEE 7th International Conference on Energy Smart Systems (ESS), Kyiv, Ukraine, 12–14 May 2020; pp. 243–246. [Google Scholar] [CrossRef]
  17. Wójcik, W.; Lezhniuk, P.; Kaczmarek, C.; Komar, V.; Hunko, I.; Sobchuk, N.; Yesmakhanova, L.; Shermantayeva, Z. Integrated Assessment of the Quality of Functioning of Local Electric Energy Systems. Energies 2025, 18, 137. [Google Scholar] [CrossRef]
  18. Stanković, A.M.; Tomsovic, K.L.; De Caro, F.; Braun, M.; Chow, J.H.; Čukalevski, N.; Dobson, I.; Eto, J.; Fink, B.; Hachmann, C.; et al. Methods for Analysis and Quantification of Power System Resilience. IEEE Trans. Power Syst. 2023, 38, 4774–4787. [Google Scholar] [CrossRef]
  19. Zhang, W.; Qin, L.; Zhou, Y.; Yi, C.; Li, S. Reliability Assessment of Medium and Low Voltage Distribution Networks Considering Distributed Energy Sources. In Proceedings of the 2023 3rd International Conference on Energy Engineering and Power Systems (EEPS), Dali, China, 28–30 July 2023; pp. 271–275. [Google Scholar] [CrossRef]
  20. Aruna, S.B.; Suchitra, D.; Rajarajeswari, R.; Fernandez, S.G. A Comprehensive Review on the Modern Power System Reliability Assessment. Int. J. Renew. Energy Res. 2021, 11, 1734–1747. [Google Scholar] [CrossRef]
  21. Grishkevich, A. Modele symulacyjne do oceny rozkładu wskaźników niezawodności strukturalnej systemów zasilania. Electrotech. Rev. 2019, 1, 127–129. [Google Scholar] [CrossRef]
  22. Liu, L.; Yang, X.; Long, C.; Han, Y. Research on the Strategy on Improving Power Supply Capability and Reliability with Grid-Forming Energy Storage for Remote Areas. In Proceedings of the 2024 6th Asia Energy and Electrical Engineering Symposium (AEEES), Chengdu, China, 28–31 March 2024; pp. 750–754. [Google Scholar] [CrossRef]
  23. Jiao, H.; Ding, W.; Shi, Y.; Zhao, N.; Wang, B. Supply chain risk assessment model based on cloud model with subjective preference weight allocation algorithm. Intell. Decis. Technol. 2020, 14, 133–142. [Google Scholar] [CrossRef]
  24. Pan, X.; Liu, H.; Huan, J.; Sui, Y.; Hong, H. Allocation Model of Carbon Emission Permits for the Electric Power Industry with a Combination Subjective and Objective Weighting Approach. Energies 2020, 13, 706. [Google Scholar] [CrossRef]
  25. Guo, X.; Kapucu, N. Assessing social vulnerability to earthquake disaster using rough analytic hierarchy process method: A case study of Hanzhong City, China. Saf. Sci. 2020, 125, 104625. [Google Scholar] [CrossRef]
  26. Xiang, Y.; Lin, Y.; Zhang, Y.; Lan, J.; Hao, M.; Wang, L.; Wang, J.; Qin, L. A Grid-Wide Comprehensive Evaluation Method of Power Quality Based on Complex Network Theory. Energies 2024, 17, 3193. [Google Scholar] [CrossRef]
  27. Niu, Z.; Ding, H.; Ye, M.; Ma, X.; Li, D.; Li, J. Multi-Microgrid Distribution Network Hierarchical Collaborative Scheduling Strategy Under Network Intelligence Algorithms. In Proceedings of the 2024 International Conference on Power, Electrical Engineering, Electronics and Control (PEEEC), Athens, Greece, 14–16 August 2024; IEEE: Piscataway, NJ, USA, 2024; pp. 173–178. [Google Scholar]
  28. Zhu, Z.; Liang, L.; Lei, S.; Zheng, R.; Kong, X.; Gryazina, E. An Optimization Model for Identifying Backbone Networks to Enhance the Resilience of Distribution Networks. Int. J. Electr. Power Energy Syst. 2025, 170, 110839. [Google Scholar] [CrossRef]
  29. Peng, Q.; Zhang, H.; Cai, H.; Li, H.; Wang, X.; Peng, X.; Zhao, Z. Hierarchical Line Loss Allocation Methods for Low-Voltage Distribution Networks with Distributed Photovoltaics. Mathematics 2025, 13, 3366. [Google Scholar] [CrossRef]
  30. Qiao, C.; Wang, Y.; Li, C.; Yan, B. Application of Extension Theory Based on Improved Entropy Weight Method to Rock Slope Analysis in Cold Regions. Geotech. Geol. Eng. 2021, 39, 4315–4327. [Google Scholar] [CrossRef]
  31. Wang, B.; Wu, L.; Zhang, P.; Zhang, F.; Guo, J. Multi-Level Coordination-Level Evaluation Study of Source-Grid-Load-Storage Based on AHP-Entropy Weighting. Energies 2025, 18, 4321. [Google Scholar] [CrossRef]
  32. Ren, Z. Evaluation Method of Port Enterprise Product Quality Based on Entropy Weight TOPSIS. J. Coast. Res. 2020, 103, 766. [Google Scholar] [CrossRef]
  33. Abdekader Morsy, A.S.; Setianingsih, C.; Molnár, B.; Kiss, J.; Bereczki, B.; Hartmann, B. AI-Enhanced MCDA-Based Evaluation of Grid Reliability in the Nordic-Baltic Region. In Proceedings of the 2025 10th International Youth Conference on Energy (IYCE), Budapest, Hungary, 5–9 August 2025; pp. 1–5. [Google Scholar] [CrossRef]
  34. Li, Y.; Fu, Y.; Cai, Y.; Guan, C.; Fang, Y.; Zhi, J. A Comprehensive Evaluation System and Evaluation Method for the Adaptability of Low-Voltage AC-DC Hybrid Distribution Network. In Proceedings of the 2024 7th International Conference on Energy, Electrical and Power Engineering (CEEPE), Yangzhou, China, 26–28 April 2024; IEEE: Piscataway, NJ, USA, 2024; pp. 685–693. [Google Scholar]
  35. Ge, Q.; Xia, Y.; Li, Q.; Zeng, L.; Huang, Z.; Lin, C. Multi-Objective Optimal Partitioning of Active Distribution Networks Integrating Consideration of Load Balancing and Solution Efficiency of Parallel Optimization. Processes 2025, 13, 3740. [Google Scholar] [CrossRef]
  36. Xu, K.; Liu, Z.; Li, S. A Multi-Objective Decision-Making Method for Optimal Scheduling Operating Points in Integrated Main-Distribution Networks with Static Security Region Constraints. Energies 2025, 18, 4018. [Google Scholar] [CrossRef]
  37. Ouyang, S.; Peng, Z.; Fang, Z.; Kang, L.; Wang, F. Dual-layer optimization configuration of user-side energy storage system considering high reliability power supply transaction model between the power grid company and the user. J. Energy Storage 2025, 113, 115637. [Google Scholar] [CrossRef]
  38. Zhao, C.; Duan, Q.; Lu, J.; Wang, H.; Sha, G.; Jia, J.; Zhou, Q. Coordinated Optimization Method for Distributed Energy Storage and Dynamic Reconfiguration to Enhance the Economy and Reliability of Distribution Network. Energies 2024, 17, 6040. [Google Scholar] [CrossRef]
Figure 1. Four-layer hierarchical evaluation index system diagram for distribution network power supply reliability.
Figure 1. Four-layer hierarchical evaluation index system diagram for distribution network power supply reliability.
Energies 19 01048 g001
Figure 2. Flowchart of distribution network power supply reliability evaluation based on HRWM-EWDM-FMDQS coupling.
Figure 2. Flowchart of distribution network power supply reliability evaluation based on HRWM-EWDM-FMDQS coupling.
Energies 19 01048 g002
Figure 3. Heatmap of reliability level membership degrees for the nine 10 kV distribution networks.
Figure 3. Heatmap of reliability level membership degrees for the nine 10 kV distribution networks.
Energies 19 01048 g003
Figure 4. Radar chart of comprehensive evaluation scores of the nine 10 kV distribution networks (descending order of total scores).
Figure 4. Radar chart of comprehensive evaluation scores of the nine 10 kV distribution networks (descending order of total scores).
Energies 19 01048 g004
Figure 5. Probability density distribution of reliability scores for the nine distribution networks.
Figure 5. Probability density distribution of reliability scores for the nine distribution networks.
Energies 19 01048 g005
Figure 6. A 95% confidence interval plot of reliability scores for each distribution network.
Figure 6. A 95% confidence interval plot of reliability scores for each distribution network.
Energies 19 01048 g006
Figure 7. Comparison of comprehensive evaluation results among HRWM-EWDM-FMDQS method, traditional AHP-EWM method and EENS/SAIFI probabilistic benchmark.
Figure 7. Comparison of comprehensive evaluation results among HRWM-EWDM-FMDQS method, traditional AHP-EWM method and EENS/SAIFI probabilistic benchmark.
Energies 19 01048 g007
Table 1. Proportional scale table.
Table 1. Proportional scale table.
Factor i Compared to Factor jQuantified Value
Equally important1
Slightly important2
Stronger importance5
Strongly important7
Extremely important9
Intermediate value between two adjacent judgments2, 4, 6, 8
Table 2. Corresponding matrix order.
Table 2. Corresponding matrix order.
n12345678910
RI000.580.91.121.241.321.141.451.49
Table 3. Reliability level judgment interval for distribution network power supply.
Table 3. Reliability level judgment interval for distribution network power supply.
Reliability GradeScore
High [ 4.5 , 5.0 ]
Relatively High [ 3.5 , 4.5 ]
Medium [ 2.5 , 3.5 ]
Relatively Low [ 1.5 , 2.5 ]
Low [ 0.5 , 1.5 ]
Table 4. Initial key indicator data of 10 kV distribution network.
Table 4. Initial key indicator data of 10 kV distribution network.
Name B 11 B 12 B 13 B 21 B 22 B 23 B 24 B 31 B 32 B 33 B 4 B 51 B 52 B 53 B 54
Network 10.050.020.030.0390.0230.0110.02960.5125.8434.6799.9957%14.56%15.57%15.16%14.36%
Network 20.040.0400.0610.0350.061044.7219.5425.1899.9981%10.71%10.87%10.85%10.64%
Network 30.440.250.190.2930.170.1160.17781.941.936.1399.9802%14.84%15.92%17.81%15.45%
Network 40.70.550.150.4680.2710.3720.09681.3730.6250.7599.9682%16.51%17.95%17.27%15.86%
Network 50.050.020.030.0750.0440.0050.0756.9417.2439.799.9978%14.30%14.37%14.29%13.22%
Network 60.870.770.10.2710.1570.220.0584.9339.5845.3599.9607%16.79%18.30%18.15%16.11%
Network 70.980.830.071.0840.6290.8570.22799.1339.4659.6799.9555%19.13%23.38%22.96%17.22%
Network 80.080.050.030.0480.0280.0370.01153.7534.5419.2199.9964%13.58%15.25%15.47%13.87%
Network 90.250.220.030.2630.1530.1620.10175.7439.614099.9886%16.06%17.40%15.81%14.10%
Note: Secondary indicators (Category B) B 11 / B 12 / B 13 (unit: h/household) denote the average annual outage duration per household; B 21 / B 22 / B 23 / B 24 (unit: times/household) represent the average annual outage frequency per household; B 31 / B 32 / B 33 (unit: household) indicate the average number of affected users per outage event; B 4 (unit: %, retained to 4 decimal places) is the annual system average power supply availability rate; and B 51 / B 52 / B 53 / B 54 (unit: %, retained to 2 decimal places) refer to the proportion of outage users of corresponding types to the total users.
Table 5. Consistency test results of each judgment matrix.
Table 5. Consistency test results of each judgment matrix.
Judgment MatrixIndicator LayerMatrix Order nMaximum Eigenvalue λ max Consistency Index CI Random Consistency Index RI Consistency Ratio CR Test Result
AFirst level55.1240.0311.120.028Passed
A 1 Second level (Outage duration)33.0520.0260.580.045Passed
A 2 Second level (Outage frequency)44.0890.0300.900.033Passed
A 3 Second level (Affected customers)33.0470.0240.580.041Passed
A 4 Second level (Power supply reliability rate)1000Not required
A 5 Second level (Affected customer ratio)44.0760.0250.900.028Passed
Note: For the single-indicator judgment matrix A 4 , the consistency test is not required because there is no comparison between multiple indicators, and the weight is directly set to 1.0000.
Table 6. Weight values of HRWM indicators for reliability evaluation of distribution network power supply.
Table 6. Weight values of HRWM indicators for reliability evaluation of distribution network power supply.
Level 1 IndicatorWeight Y i Level 2 IndicatorWeight Y i
A 1 0.1293 B 11 0.6482
B 12 0.1221
B 13 0.2297
A 2 0.0575 B 21 0.5738
B 22 0.0563
B 23 0.1310
B 24 0.2389
A 3 0.2621 B 31 0.6482
B 32 0.1221
B 33 0.2297
A 4 0.5154 B 4 1
A 5 0.0357 B 51 0.0553
B 52 0.1175
B 53 0.2622
B 54 0.5650
Note: The sum of the weights for the first-level indicators is 1.0000, and the sum of the weights for indicators at all hierarchical levels is also 1.0000. The weight allocation is reasonable and normalized.
Table 7. Weight values of EWDM index for reliability evaluation of distribution network power supply.
Table 7. Weight values of EWDM index for reliability evaluation of distribution network power supply.
Level 1 IndicatorEntropy Measurement X i Level 2 IndicatorEntropy Measurement X i
A 1 0.2101 B 11 0.0762
B 12 0.0768
B 13 0.0571
A 2 0.1773 B 21 0.0403
B 22 0.0402
B 23 0.0402
B 24 0.0566
A 3 0.3004 B 31 0.0681
B 32 0.1316
B 33 0.1007
A 4 0.0749 B 4 0.0749
A 5 0.2373 B 51 0.0604
B 52 0.0483
B 53 0.0492
B 54 0.0794
Note: The sum of the weights for the first-level indicators is 1.0000, and the sum of the weights for indicators at all hierarchical levels is also 1.0000. The weight allocation is reasonable and normalized.
Table 8. Weight values for combination weighting in reliability evaluation of distribution network power supply.
Table 8. Weight values for combination weighting in reliability evaluation of distribution network power supply.
Level 1 IndicatorWeight Z i Level 2 IndicatorWeight Z i
A 1 0.1665 B 11 0.6871
B 12 0.1304
B 13 0.1825
A 2 0.0625 B 21 0.5232
B 22 0.0513
B 23 0.1191
B 24 0.3064
A 3 0.4825 B 31 0.5297
B 32 0.1928
B 33 0.2775
A 4 0.2366 B 4 1.0000
A 5 0.0519 B 51 0.0500
B 52 0.0850
B 53 0.1933
B 54 0.6717
Note: The sum of the weights for the first-level indicators is 1.0000, and the sum of the weights for indicators at all hierarchical levels is also 1.0000. The weight allocation is reasonable and normalized.
Table 9. EENS and SAIFI calculation results of the nine 10 kV distribution networks.
Table 9. EENS and SAIFI calculation results of the nine 10 kV distribution networks.
Distribution Network No.SAIFI (Times/Household)EENS (KWh/Year)
Network 10.042856.23
Network 20.018321.57
Network 30.2894689.12
Network 40.45677258.69
Network 50.039789.36
Network 60.51288125.47
Network 70.58799563.21
Network 80.035698.74
Network 90.2563987.54
Note: The calculation is based on the actual feeder load data and fault statistics of the research area, and the data are rounded to two decimal places.
Table 10. Ranking results of the nine distribution networks based on SAIFI and EENS.
Table 10. Ranking results of the nine distribution networks based on SAIFI and EENS.
Distribution Network No.SAIFI RankingEENS RankingComprehensive Probability Ranking
Network 1444
Network 2111
Network 3777
Network 4888
Network 5333
Network 6999
Network 710 (eliminated)10 (eliminated)10 (eliminated)
Network 8222
Network 9666
Note: The ranking is sorted from 1 (optimal) to 9 (worst) according to the indicator value; the comprehensive probability ranking is determined by the average of the SAIFI ranking and the EENS ranking.
Table 11. Comprehensive ranking results of the nine distribution networks under different methods.
Table 11. Comprehensive ranking results of the nine distribution networks under different methods.
Distribution Network No.HRWM-EWDM-FMDQS RankingSAIFI RankingEENS RankingTraditional AHP-Entropy Weight Ranking
Network 14443
Network 21111
Network 37776
Network 48887
Network 52332
Network 69999
Network 710 (eliminated)10 (eliminated)10 (eliminated)10 (eliminated)
Network 83224
Network 96665
Table 12. Comparison between evaluation grades and enterprise assessment classification results.
Table 12. Comparison between evaluation grades and enterprise assessment classification results.
Distribution Network No.Evaluation Grade in This PaperEnterprise Assessment ClassificationMatching Status
Network 2High ReliabilityExcellent Level (Grade A)Fully Matched
Network 5Relatively High ReliabilityGood Level (Grade A)Fully Matched
Network 8Relatively High ReliabilityGood Level (Grade A)Fully Matched
Network 1Relatively High ReliabilityGood Level (Grade A)Fully Matched
Network 9Medium ReliabilityQualified Level (Grade B)Fully Matched
Network 3Medium ReliabilityQualified Level (Grade B)Fully Matched
Network 4Medium ReliabilityQualified Level (Grade B)Fully Matched
Network 6Relatively Low ReliabilityImprovement Needed Level (Grade C)Fully Matched
Network 7Relatively Low ReliabilityImprovement Needed Level (Grade C)Fully Matched
Table 13. Comparison between evaluation grades and state grid SAIDI/SAIFI benchmark values.
Table 13. Comparison between evaluation grades and state grid SAIDI/SAIFI benchmark values.
Evaluation Grade in This PaperSAIDI (H/Customer)SAIFI (Times/Customer)Matching Status
High Reliability≤0.5≤0.1Fully Matched
Relatively High Reliability0.5∼1.00.1∼0.3Fully Matched
Medium Reliability1.0∼2.00.3∼0.5Fully Matched
Relatively Low Reliability2.0∼3.00.5∼0.8Fully Matched
Low Reliability>3.0>0.8Fully Matched
Disclaimer/Publisher’s Note: The statements, opinions and data contained in all publications are solely those of the individual author(s) and contributor(s) and not of MDPI and/or the editor(s). MDPI and/or the editor(s) disclaim responsibility for any injury to people or property resulting from any ideas, methods, instructions or products referred to in the content.

Share and Cite

MDPI and ACS Style

Dong, J.; Sun, X. Research on Distribution Network Supply Reliability Based on Hierarchical Recursion, Entropy Measurement, and Fuzzy Membership Quantification Strategy. Energies 2026, 19, 1048. https://doi.org/10.3390/en19041048

AMA Style

Dong J, Sun X. Research on Distribution Network Supply Reliability Based on Hierarchical Recursion, Entropy Measurement, and Fuzzy Membership Quantification Strategy. Energies. 2026; 19(4):1048. https://doi.org/10.3390/en19041048

Chicago/Turabian Style

Dong, Jikang, and Xianming Sun. 2026. "Research on Distribution Network Supply Reliability Based on Hierarchical Recursion, Entropy Measurement, and Fuzzy Membership Quantification Strategy" Energies 19, no. 4: 1048. https://doi.org/10.3390/en19041048

APA Style

Dong, J., & Sun, X. (2026). Research on Distribution Network Supply Reliability Based on Hierarchical Recursion, Entropy Measurement, and Fuzzy Membership Quantification Strategy. Energies, 19(4), 1048. https://doi.org/10.3390/en19041048

Note that from the first issue of 2016, this journal uses article numbers instead of page numbers. See further details here.

Article Metrics

Back to TopTop