Sign in to use this feature.

Years

Between: -

Subjects

remove_circle_outline
remove_circle_outline
remove_circle_outline
remove_circle_outline
remove_circle_outline
remove_circle_outline
remove_circle_outline
remove_circle_outline
remove_circle_outline

Journals

Article Types

Countries / Regions

Search Results (36)

Search Parameters:
Keywords = tri-national assessment

Order results
Result details
Results per page
Select all
Export citation of selected articles as:
18 pages, 3455 KB  
Article
Niacin Supplementation Alleviates TCIPP-Induced Lung Injury via Inhibition of the NF-κB Signaling Pathway
by Meiyu Zhou, Xiaoyu Gao, Ruiyang Tian, Taiyu Gu, Ziwei Dong, Wenjun Shi, Tianyao Mao, Zhengdong Zhang and Haiyan Chu
Antioxidants 2026, 15(1), 85; https://doi.org/10.3390/antiox15010085 - 8 Jan 2026
Viewed by 264
Abstract
Tris(1-chloro-2-propyl) phosphate (TCIPP) is an emerging environmental pollutant associated with adverse respiratory effects, yet whether niacin has a protective effect on lung function remains unclear. Data from 1031 participants in the 2011–2012 National Health and Nutrition Examination Survey (NHANES) were analyzed using multiple [...] Read more.
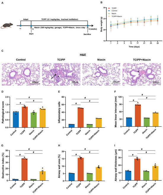
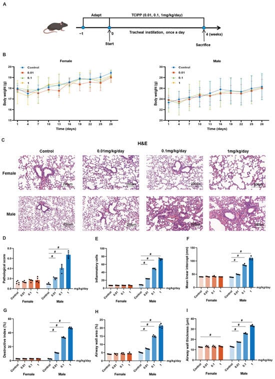
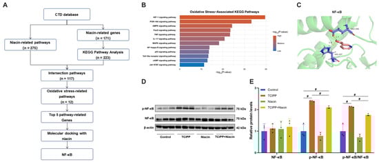
Tris(1-chloro-2-propyl) phosphate (TCIPP) is an emerging environmental pollutant associated with adverse respiratory effects, yet whether niacin has a protective effect on lung function remains unclear. Data from 1031 participants in the 2011–2012 National Health and Nutrition Examination Survey (NHANES) were analyzed using multiple linear regression to assess associations between urinary bis(1,3-dichloro-2-propyl) phosphate (BCIPP), dietary niacin intake, and pulmonary function. Animal models were established to investigate TCIPP-induced lung injury and the protective effects of niacin. Lung injury was assessed by histopathology, lung function, inflammation, and oxidative stress-related indicators. Comparative Toxicogenomics Database (CTD), molecular docking, and Western blot were performed to explore underlying mechanisms. Higher urinary BCIPP concentration was associated with reduced lung function, whereas higher dietary niacin intake was associated with improved lung function. Notably, BCIPP levels showed positive associations between dietary niacin intake and FEV1 [β (95% CI) = 0.11 (0.06, 0.16), padj < 0.001] and FVC [β (95% CI) = 0.09 (0.05, 0.13), padj < 0.001] in males with lower BCIPP exposure. In male mice, TCIPP exposure caused dose-dependent lung injury, inflammation, and oxidative stress, while niacin supplementation alleviated lung damage, improved lung function, and restored antioxidant defenses by inhibiting NF-κB phosphorylation. Niacin supplementation alleviated TCIPP-induced lung injury in males by inhibiting oxidative stress and NF-κB activation, suggesting niacin as a potential nutritional strategy to improve lung function. Full article
Show Figures

Graphical abstract

20 pages, 3828 KB  
Article
Phylogenetic Structure Shifts Across Life-History Stages in Response to Microtopography and Competition in Subtropical Forests
by Weiqi Meng, Haonan Zhang, Lianhao Sun, Jianing Xu, Yajun Qiao and Haidong Li
Plants 2025, 14(14), 2098; https://doi.org/10.3390/plants14142098 - 8 Jul 2025
Cited by 1 | Viewed by 1037
Abstract
This study focuses on a subtropical evergreen broad-leaved forest in China, utilizing a large permanent plot established in the Yaoluoping National Nature Reserve. By integrating data from a full-stem census and total station surveying, we analyzed the phylogenetic structure of the plant community [...] Read more.
This study focuses on a subtropical evergreen broad-leaved forest in China, utilizing a large permanent plot established in the Yaoluoping National Nature Reserve. By integrating data from a full-stem census and total station surveying, we analyzed the phylogenetic structure of the plant community as a whole and across different life-history stages (saplings, juveniles, and adults) while quantitatively assessing microtopographic variables and an interspecific competition index. The results indicate that the overall community in the Yaoluoping plot exhibited a weakly overdispersed pattern, and key microtopographic factors—including aspect, terrain position index (TPI), terrain ruggedness index (TRI), roughness, and flow direction—significantly influenced the evolution of phylogenetic structure. Distinctions were also observed among saplings, juveniles, and adults in phylogenetic structuring across life-history stages. Specifically, saplings displayed a higher degree of phylogenetic clustering, significantly influenced by density, elevation, TPI, and flow direction—suggesting that environmental filtering predominates at this stage, possibly due to lower environmental tolerance, limited dispersal ability, and conspecific negative density dependence. In contrast, juveniles and adults showed a more dispersed phylogenetic structure, with density, interspecific competition, aspect, TRI, TPI, and roughness significantly correlated with phylogenetic patterns, indicating that competition and niche differentiation become increasingly important as trees mature and establish within the community. Interspecific competition was found to play a crucial role in community structuring: the competition index was generally negatively correlated with the net relatedness index (NRI) and nearest taxon index (NTI) in juveniles and adults, implying that intense competition leads to the exclusion of some species and reduces overall diversity, with the strength and significance of competitive effects differing across stages. This study enhances our understanding of the complex interplay between microtopography and interspecific competition in shaping the phylogenetic structure and diversity of subtropical evergreen broad-leaved forests, elucidates the coupled mechanisms among microtopography, phylogenetic structure, and competition, and provides a scientific basis for forest conservation and management. Full article
(This article belongs to the Special Issue Origin and Evolution of the East Asian Flora (EAF)—2nd Edition)
Show Figures

Figure 1

15 pages, 249 KB  
Article
Chrononutrition Patterns in People Who Attempted Weight Loss in the Past Year: A Descriptive Analysis of the National Health and Nutrition Examination Survey (NHANES) 2017–2020 Pre-Pandemic
by Namhyun Kim, Hajin Jang and Marquis Hawkins
Dietetics 2025, 4(2), 24; https://doi.org/10.3390/dietetics4020024 - 3 Jun 2025
Viewed by 2044
Abstract
Introduction: Obesity is associated with cardiometabolic diseases, and chrononutrition has become a novel weight loss strategy. However, few have characterized chrononutrition patterns among people attempting weight loss. This study characterizes chrononutrition patterns in a nationally representative sample of U.S. adults who attempted weight [...] Read more.
Introduction: Obesity is associated with cardiometabolic diseases, and chrononutrition has become a novel weight loss strategy. However, few have characterized chrononutrition patterns among people attempting weight loss. This study characterizes chrononutrition patterns in a nationally representative sample of U.S. adults who attempted weight loss in the past year through dietary modifications by weight change and adiposity. Methods: This cross-sectional analysis utilizes NHANES 2017–2020 data. Chrononutrition patterns were assessed using 24 h dietary recalls. Participants self-reported weight loss attempts in the past year and if they tried using diet modification. Weight change (loss, maintenance, and gain) was defined based on differences in current weight and weight one year prior. We used latent profile analysis and descriptive statistics. Results: The sample included 2107 participants who attempted weight loss in the past year through diet modification (median age 47; 58% women and 62% white). Individuals who gained weight (vs. loss) had longer hours between waketime and the first eating (1.78 vs. 1.62 h, p = 0.024), consumed a lower proportion of calories later in the day (43% vs. 52%, p < 0.001), and ate less frequently (5.20 vs. 5.43 episodes, p = 0.008). Participants with obesity had the shortest eating window (11.77 vs. 12.22 h, p = 0.02) despite a longer delay between waketime and the first eating (1.80 vs. 1.29 h, p < 0.001) and lower eating frequency (5.16 vs. 5.97, p < 0.001). Conclusions: Variations in eating timing, eating episodes, and caloric distribution suggest that chrononutrition may play a role in personalized weight management strategies. Full article
16 pages, 877 KB  
Article
Comparing Workloads Among Different Age Groups in Official Masters’ Basketball Matches: Implications for Physical Activity
by Dimitrios Pantazis, Theodoros Stampoulis, Dimitrios Balampanos, Alexandra Avloniti, Christos Kokkotis, Panagiotis Aggelakis, Maria Protopapa, Dimitrios Draganidis, Maria Emmanouilidou, Nikolaos-Orestis Retzepis, Anastasia Gkachtsou, Stavros Kallidis, Maria Koutra, Nikolaos Zaras, Maria Michalopoulou, Antonis Kambas, Ioannis G. Fatouros and Athanasios Chatzinikolaou
Appl. Sci. 2025, 15(8), 4547; https://doi.org/10.3390/app15084547 - 20 Apr 2025
Cited by 1 | Viewed by 1297
Abstract
Background/Objectives: Master athletes in team sports represent a growing population of individuals who continue to engage in structured training and competition. Among these sports, basketball has primarily been investigated in older athletes; however, age-related effects on training load within the broader master athlete [...] Read more.
Background/Objectives: Master athletes in team sports represent a growing population of individuals who continue to engage in structured training and competition. Among these sports, basketball has primarily been investigated in older athletes; however, age-related effects on training load within the broader master athlete population remain largely unexplored. This study aimed to examine the age-related differences in workloads among master basketball athletes and determine whether game participation can facilitate the achievement of the recommended physical activity level. Methods: A total of 178 male athletes were divided into three age groups (35–45, 46–60, and ≥60 years) and participated in a national tournament. External load metrics, including accumulated acceleration load (AAL), mechanical load (ML), and jump load (JL), were recorded using tri-axial microsensors. Internal load (IL) was assessed via session ratings of perceived exertion (sRPE). Physical activity levels were categorized into light, moderate, and vigorous intensity using accelerometry-derived metabolic equivalents. Results: Significant age-related differences (p < 0.01) were observed in AAL, ML, and JL, with the youngest group showing the highest values. Likewise, the time spent in moderate-to-vigorous physical activity (MVPA) displayed an age-dependent manner and decreased with age. Older athletes spent more time in low-intensity activities and employed energy-conserving strategies, avoiding high-speed and high-impact actions. Despite these variations, sRPE ratings were similar among groups. Conclusions: In conclusion, age is a crucial regulator of training load and physical activity and should be considered by practitioners and coaches who design training and physical activity plans for master basketball athletes. Despite the age-related differences, participation in basketball matches provides a substantial opportunity for increasing daily MVPA. Full article
(This article belongs to the Special Issue Current Advances in Performance Analysis and Technologies for Sports)
Show Figures

Figure 1

27 pages, 4196 KB  
Article
Evaluating the Effectiveness of an Interactive Tool for Water Governance in Transboundary Basins: A Participation-Based Approach and Visualization of Water Security from a Vulnerability Perspective
by Yesica Rodríguez-Blásquez, Gustavo Ayala Ticona, Tania Fernanda Santos Santos, Sebastián Aedo-Quililongo, David Zamora, Doreen Brown Salazar, Laura Forni and Miguel Alvarenga
Water 2025, 17(2), 278; https://doi.org/10.3390/w17020278 - 20 Jan 2025
Viewed by 2131
Abstract
In this study, we analyzed the effectiveness of a data visualization tool (dashboard) designed to provide insights to decision-makers about the vulnerability of water resources in the tri-national Upper Lempa River Basin (CARL) in the face of future climate and land use uncertainties. [...] Read more.
In this study, we analyzed the effectiveness of a data visualization tool (dashboard) designed to provide insights to decision-makers about the vulnerability of water resources in the tri-national Upper Lempa River Basin (CARL) in the face of future climate and land use uncertainties. The effectiveness of the dashboard was assessed using three methods: (1) a user survey for evaluating dashboard clarity, completeness, and ease of use using seven parameters proposed by Stephen Few. The result of the survey overwhelmingly indicated a positive experience when interacting with the dashboard; (2) pre- and post-use tests were used to assess knowledge acquisition. The users’ correct answers increased by an average of 35%, and incorrect answers decreased by an average of 25% for questions assessing an understanding of water demands, the effects of climate change on the basin’s water security, land use trends, and the sub-basins with the highest vulnerability in the region; and, significantly, (3) user reports on insights drawn from their interaction with the dashboard. Users drew insights on the extent to which different regions will likely experience increased vulnerability regarding water resources and on strategies that could reduce this vulnerability. The key issues that need to be addressed to ensure that the dashboard fosters greater transparency and public participation in governance and is used by decision-makers to improve the management of water resources in this watershed are the following: (1) the incorporation of user feedback and the inclusion of adaptation strategies and their impacts on the dashboard; (2) the commitment and training of a local institution to host and maintain the dashboard and to make it available to the public; (3) the engagement of decision-makers from the three countries regarding the use of the dashboard to understand future uncertainties and the potential impact of adaptation strategies on performance metrics. Full article
(This article belongs to the Section Water Resources Management, Policy and Governance)
Show Figures

Figure 1

11 pages, 1702 KB  
Article
Level of Agreement Between Plaque Detection with Clinical Assessment and Assessment on Intraoral Scanner
by Grigoria Gkavela, Pia Elisabeth Nørrisgaard and Christos Rahiotis
Dent. J. 2024, 12(12), 395; https://doi.org/10.3390/dj12120395 - 5 Dec 2024
Cited by 2 | Viewed by 1983
Abstract
Background/Objectives: The aim was to evaluate the agreement between plaque detection with an intraoral scanner system (IOS) and a conventional clinical method and to evaluate the inter-rater reliability for scoring 3D models with and without a disclosing agent. Methods: A total of [...] Read more.
Background/Objectives: The aim was to evaluate the agreement between plaque detection with an intraoral scanner system (IOS) and a conventional clinical method and to evaluate the inter-rater reliability for scoring 3D models with and without a disclosing agent. Methods: A total of 14 participants were recruited from the Department of Operative Dentistry, School of Dentistry, National and Kapodistrian University of Athens. Participants eligible for inclusion were adults with good general health and a minimum of 20 teeth. Participants were clinically examined with plaque assessment according to the modified Quigley–Hein plaque index before and after using a disclosing agent (GC-Tri Plaque ID-Gel, GC, Europe N.V). Before and after the application of the disclosing agent, all study participants were scanned using the IOS (TRIOS5, 3Shape TRIOS A/S). The clinical examiner and three additional examiners blinded to the clinical examination assessed plaque status on the acquired 3D models with and without disclosing agent using the same index to evaluate the inter-rater agreement. Intraclass coefficient correlation, one sample t-test, and Cronbach’s α for inter-rater reliability were calculated. Results: All methods showed moderate to strong correlations (Spearman’s rho ranging from 0.527 to 0.618), and Cronbach’s α ranged from 0.551 to 0.766. Conclusions: The level of agreement between conventional clinical registration and registration from 3D models was acceptable overall. Full article
(This article belongs to the Special Issue Feature Papers in Digital Dentistry)
Show Figures

Figure 1

36 pages, 3356 KB  
Systematic Review
Traditional and Complementary Medicine Use among Cancer Patients in Asian Countries: A Systematic Review and Meta-Analysis
by Soojeung Choi, Sangita Karki Kunwor, Hyeabin Im, Dain Choi, Junghye Hwang, Mansoor Ahmed and Dongwoon Han
Cancers 2024, 16(18), 3130; https://doi.org/10.3390/cancers16183130 - 11 Sep 2024
Cited by 11 | Viewed by 6967
Abstract
Globally, cancer patients frequently use T&CM during their treatment for various reasons. The primary concerns regarding the use of T&CM among cancer patients are the potential risks associated with interactions between pharmaceuticals and T&CM, as well as the risk of noncompliance with conventional [...] Read more.
Globally, cancer patients frequently use T&CM during their treatment for various reasons. The primary concerns regarding the use of T&CM among cancer patients are the potential risks associated with interactions between pharmaceuticals and T&CM, as well as the risk of noncompliance with conventional cancer treatments. Despite the higher prevalence of T&CM use in Asia, driven by cultural, historical, and resource-related factors, no prior review has tried to estimate the prevalence and influencing factors of T&CM use and disclosure among cancer patients in this region. This study aims to examine the prevalence and disclosure rates of T&CM use among cancer patients in Asia to assess various factors influencing its use across different cancer treatment settings in Asia. Systematic research on T&CM use was conducted using four databases (PubMed, EMBASE, Web of Science, and CINAHAL) from inception to January 2023. Quality was assessed using the Appraisal Tool for Cross-Sectional Studies (AXIS). A random effects model was used to estimate the pooled prevalence of T&CM use, and data analysis was performed using Stata Version 16.0. Among the 4849 records retrieved, 41 eligible studies conducted in 14 Asian countries were included, involving a total of 14,976 participants. The pooled prevalence of T&CM use was 49.3%, ranging from 24.0% to 94.8%, and the disclosure rate of T&CM use was 38.2% (11.9% to 82.5%). The most commonly used T&CM modalities were herbal medicines and traditional medicine. Females were 22.0% more likely to use T&CM than males. A subgroup analysis revealed the highest prevalence of T&CM use was found in studies conducted in East Asia (62.4%) and those covered by both national and private insurance (55.8%). The disclosure rate of T&CM use to physicians remains low. Moreover, the factors influencing this disclosure are still insufficiently explored. Since the disclosure of T&CM use is a crucial indicator of patient safety and the quality of cancer treatment prognosis, future research should focus on identifying the determinants of non-disclosure. Full article
(This article belongs to the Section Cancer Drug Development)
Show Figures

Figure 1

15 pages, 5601 KB  
Article
18F-FDG PET/CT- and MRI-Based Locally Advanced Cervical Cancer Early-Response Assessment after Concurrent Chemo- and Radiotherapy—Impact on Patient Outcomes and Survival Prediction
by Silvija Lucic, Milena Spirovski, Dragana Stojanovic, Andrea Peter, Jelena Licina, Olivera Ivanov, Natasa Milenovic and Milos A. Lucic
Diagnostics 2024, 14(13), 1432; https://doi.org/10.3390/diagnostics14131432 - 4 Jul 2024
Viewed by 3316
Abstract
With one third of patients with locally advanced cervical cancer (LACC) expected to develop cancer recurrence in the first two years after therapy, accurate assessment of the response and timely detection of cancer recurrence after concurrent chemo- and radiotherapy (CCRT) treatment is of [...] Read more.
With one third of patients with locally advanced cervical cancer (LACC) expected to develop cancer recurrence in the first two years after therapy, accurate assessment of the response and timely detection of cancer recurrence after concurrent chemo- and radiotherapy (CCRT) treatment is of great importance. Although there is neither definite consensus about the preferred imaging modality, nor the time interval until the first diagnostic examination after CCRT, the National Comprehensive Cancer Network (NCCN) recommends the use of MRI and 18F-FDG PET/CT as a post-treatment LACC response-assessment imaging tools. In this study, we tried to appraise the early therapy response in LACC patients by both 18F-FDG PET/CT and MRI in regard to the follow-up imaging results and their mutual interrelationship, and to ascertain if the post-treatment 18F-FDG PET/CT and MRI results were related to the progression-free and overall survival rate in women with LACC after CCRT. We also aimed to estimate the early and follow-up diagnostic imaging impact on further therapy management. Based on our results, we concluded that 18F-FDG PET/CT did surpass MRI in the early assessment of therapeutic response in LACC patients after CCRT. Both modalities provided information that may serve as predictive biomarkers of outcome and LACC patients’ survival. Full article
(This article belongs to the Special Issue Application of PET/CT in Diagnosis and Treatment of Cancers)
Show Figures

Figure 1

18 pages, 587 KB  
Article
The Relationship between the Level of Religiousness of the Christian Orthodox Female Students of Teachers’ Education Faculties in Serbia and Their Attitudes towards Orthodox-Moral Issues
by Jelena R. Petrović, Uroš V. Šuvaković and Ivko A. Nikolić
Religions 2024, 15(7), 809; https://doi.org/10.3390/rel15070809 - 3 Jul 2024
Cited by 3 | Viewed by 2685
Abstract
Religion is a complex construct that defines not only the historical and social identity of a nation, but also the personal identity of an individual. The attitude towards religion can be conditioned by tradition, political ideology, true faith, education, etc. In our research, [...] Read more.
Religion is a complex construct that defines not only the historical and social identity of a nation, but also the personal identity of an individual. The attitude towards religion can be conditioned by tradition, political ideology, true faith, education, etc. In our research, we have tried to establish the level of religiousness of the female students of teacher education faculties in Serbia, belonging to the Orthodox Christianity as the dominant confession in Serbia. We examined their attitudes towards some of the moral challenges encountered by believers, including abortion, prostitution, same-sex marriages, the use of cannabis, and euthanasia. Using a snowball non-discriminative online sample of 336 female Orthodox students, we found that the students assessed themselves as above-average religious and that out of three dimensions of religiousness measured in the questionnaire, the lowest scores were recorded for the dimension of the effect of faith on their behavior. The study showed that the level of religiousness is a good predictor of attitudes towards abortion, prostitution, and same-sex marriages, but not towards the use of cannabis. Moreover, religiousness and attitudes towards prostitution are positively correlated, which is directly opposite to religious teachings. This is why a question arises as to whether we can speak about a return to faith or merely a return to the traditional model of manifesting the religious as an antipode to the secular organization in force until 1989. The results of our research point to the latter conclusion. Full article
(This article belongs to the Special Issue The Phenomenological Turn)
Show Figures

Figure 1

17 pages, 1041 KB  
Article
Initial versus Staged Thyroidectomy for Differentiated Thyroid Cancer: A Retrospective Multi-Dimensional Cohort Analysis of Effectiveness and Safety
by Eman A. Toraih, Mohammad H. Hussein, Jessan A. Jishu, Madeleine B. Landau, Ahmed Abdelmaksoud, Yaser Y. Bashumeel, Mahmoud A. AbdAlnaeem, Rithvik Vutukuri, Christine Robbie, Chelsea Matzko, Joshua Linhuber, Mohamed Shama, Salem I. Noureldine and Emad Kandil
Cancers 2024, 16(12), 2250; https://doi.org/10.3390/cancers16122250 - 18 Jun 2024
Cited by 1 | Viewed by 3733
Abstract
The optimal surgical approach for differentiated thyroid cancer remains controversial, with debate regarding the comparative risks of upfront total thyroidectomy versus staged completion thyroidectomy following the initial lobectomy. This study aimed to assess the complication rates associated with these two strategies and identify [...] Read more.
The optimal surgical approach for differentiated thyroid cancer remains controversial, with debate regarding the comparative risks of upfront total thyroidectomy versus staged completion thyroidectomy following the initial lobectomy. This study aimed to assess the complication rates associated with these two strategies and identify the optimal timing for completion thyroidectomy using a multi-dimensional analysis of four cohorts: an institutional series (n = 148), the National Surgical Quality Improvement Program (NSQIP) database (n = 39,992), the TriNetX repository (n > 30,000), and a pooled literature review (10 studies, n = 6015). Institutional data revealed higher overall complication rates with total thyroidectomy (18.3%) compared to completion thyroidectomy (6.8%), primarily due to increased temporary hypocalcemia (10% vs. 0%, p = 0.004). The NSQIP analysis demonstrated that total thyroidectomy was associated with a 72% increased risk of transient hypocalcemia (p < 0.001) and a 25% increased risk of permanent hypocalcemia (p < 0.001). TriNetX data confirmed these findings and identified obesity and concurrent neck dissection as risk factors for complications. A meta-analysis showed that total thyroidectomy increased the rates of transient (RR = 1.63) and permanent (RR = 1.23) hypocalcemia (p < 0.001). Institutional and TriNetX data suggested that performing completion thyroidectomy between 1 and 6 months after the initial lobectomy minimized permanent complication rates compared to delays beyond 6 months. In conclusion, for differentiated thyroid cancer, total thyroidectomy is associated with higher risks of transient and permanent hypocalcemia compared to staged completion thyroidectomy. However, performing completion thyroidectomy within 1–6 months of the initial lobectomy may mitigate the risk of permanent complications. These findings can inform personalized surgical decision-making for patients with differentiated thyroid cancer. Full article
(This article belongs to the Special Issue New Insights into Thyroid Cancer Surgery)
Show Figures

Graphical abstract

22 pages, 8973 KB  
Article
Spatial Development and Coupling Coordination of Society–Physics–Informational Smart Cities: A Case Study on Thirty Capitals in China
by Chao Wang, Changhao Zhu and Mingrun Du
Land 2024, 13(6), 872; https://doi.org/10.3390/land13060872 - 17 Jun 2024
Cited by 1 | Viewed by 1827
Abstract
The smart city concept has taken center stage as a paradigm shift in urban governance, promising innovation, sustainability, and strategic upgrades, and drawing the attention of researchers globally. However, existing frameworks for assessing smart cities remain incomplete and simplistic. This paper aims to [...] Read more.
The smart city concept has taken center stage as a paradigm shift in urban governance, promising innovation, sustainability, and strategic upgrades, and drawing the attention of researchers globally. However, existing frameworks for assessing smart cities remain incomplete and simplistic. This paper aims to address the following question: what is the process and current situation of 30 capitals in China after the implementation of smart city construction, especially from the new perspective of social, physical, and informational space development? To this end, we focus on 30 national and provincial capitals in China, proposing a novel, tri-dimensional SPI model—Social, Physical, and Information space—for smart city spatial development assessment. Employing a robust methodological approach, including entropy weighting, coupled coordination degree models, and the Dagum Gini coefficient, we conduct a spatial development and coordination analysis of these cities from 2011 to 2021. In addition, we utilize BP neural networks to evaluate the contribution of each indicator to the spatial coupled coordination. Our findings indicate a steady increase in the spatial coupled coordination development level of smart capitals in China, alongside a narrowing disparity in development speeds across regions, resulting in a staggered spatial distribution pattern. Specifically, the Information space subsystem represents the most influential driver of coupled coordination. The significance of this research lies in its unique tri-dimensional spatial perspective, offering valuable insights into the spatial development and coordination discrepancies in the smart city concept. These insights offer evidence-based support for regional planning and optimization strategies in China. Full article
Show Figures

Figure 1

18 pages, 10645 KB  
Article
Categorization of the Potential Impact of Italian Quarries on Water Resources through a Multi-Criteria Decision Aiding-Based Model
by Matteo Paoletti, Vincenzo Piscopo, Chiara Sbarbati and Antonino Scarelli
Sustainability 2024, 16(7), 2804; https://doi.org/10.3390/su16072804 - 28 Mar 2024
Cited by 4 | Viewed by 3277
Abstract
Quarrying has great importance for economic development and, at the same time, can have several adverse environmental impacts; specifically, it may have a significant influence on water resources. There are approximately 4000 quarries in Italy, and knowledge of their potential impact on water [...] Read more.
Quarrying has great importance for economic development and, at the same time, can have several adverse environmental impacts; specifically, it may have a significant influence on water resources. There are approximately 4000 quarries in Italy, and knowledge of their potential impact on water resources is limited. To this end, a procedure for categorizing Italian quarries was devised by combining the methods of Geographic Information Systems and Multi-Criteria Decision Aiding, selecting the potentially impactful criteria, and parametrizing the latter through the available databases. Using the ELECTRE models (ELECTRE TRI and ELECTRE III), the impact category of each quarry was assessed separately for surface water and groundwater and then the overall impact on water resources was assessed. The simulations were carried out by varying the weights of the various selected criteria, which allowed the grouping of Italian quarries into five categories with increasing potential impact on water resources. The ranking of quarries falling into the two highest-impact categories was further refined using ascending and descending distillations. The categorization can be interpreted as a first national assessment of the sustainability of quarrying activities with reference to water resources. The methodological approach of the study proved to be appropriate for the quarry-sorting and -ranking processes, lending itself to the introduction of other criteria and weights, including those arising from the participation of different stakeholders. Full article
(This article belongs to the Section Resources and Sustainable Utilization)
Show Figures

Figure 1

16 pages, 2143 KB  
Technical Note
On Some Challenges for National and Global Space Weather Services
by Maria A. Sergeeva, Juan Americo Gonzalez-Esparza, Victor Jose Gatica-Acevedo, Luis Xavier Gonzalez, Pedro Corona-Romero, Ernesto Aguilar-Rodriguez, Angela Melgarejo-Morales, Isaac David Orrala-Legorreta, Julio Cesar Mejia-Ambriz and Jose Juan Gonzalez-Aviles
Remote Sens. 2023, 15(19), 4839; https://doi.org/10.3390/rs15194839 - 6 Oct 2023
Cited by 3 | Viewed by 2044
Abstract
Space Weather (SW) hazards are discussed in terms of the operation of national SW services and global SW centers for the International Civil Aviation Organization (ICAO). The definition of threshold values of monitored parameters which are used to identify moderate and severe SW [...] Read more.
Space Weather (SW) hazards are discussed in terms of the operation of national SW services and global SW centers for the International Civil Aviation Organization (ICAO). The definition of threshold values of monitored parameters which are used to identify moderate and severe SW events is one of the critical problems. Due to the lack of both physical data on severe events and user feedback, we tried to approach the problem statistically. In particular, we pursued the answer to the question about what intensity of ionospheric storms and flare effects should be reported by national and global SW entities to their users. We also discussed the possible role of an active region on the Sun, and the cosmic rays’ issues that may be helpful regarding SW operational work. The presented considerations are based on examples of the ionosphere state assessment for the low-latitude American sector with a focus on the Mexican region. This work attempts to argue the possible approaches to resolve the tasks that the SW national services and global centers face. Full article
Show Figures

Figure 1

18 pages, 713 KB  
Article
Dimensions of Subject Knowledge and Their Perceived Significance for Teachers in Romania
by Carmen Gabriela Lăzăreanu and Alexandra Apetrăcheoae
Educ. Sci. 2023, 13(7), 713; https://doi.org/10.3390/educsci13070713 - 13 Jul 2023
Cited by 1 | Viewed by 2966
Abstract
Knowing the content of the matter one is teaching seems to be an implicit requirement. There are, however, some nuances between learning, understanding, needing to reproduce information exactly or adapt it. In this quantitative study, we tried to assess teachers’ perceptions on this [...] Read more.
Knowing the content of the matter one is teaching seems to be an implicit requirement. There are, however, some nuances between learning, understanding, needing to reproduce information exactly or adapt it. In this quantitative study, we tried to assess teachers’ perceptions on this issue based on their professional experience. Thus, we tried to highlight which aspects of knowledge are important and valued in the direct experience with pupils and how these are reflected in the evaluations and competitions organised institutionally for teacher tenure. The sample consists of 1154 Romanian teachers in pre-university education, with national representativeness and a proportional distribution per country region. The main motivation of this study is the need to support Romanian educational policies to find appropriate evaluation formulas for candidates in accordance with the concrete requirements of the profession, as shown in the direct work with students. This approach could encourage candidates to better prepare both for the qualification exam and to develop the skills needed to engage with pupils to improve classroom work in a more realistic way, adjusted to concrete conditions. The results of the research invite us to consider the importance of evaluating teachers in accordance with classroom needs. Full article
Show Figures

Figure 1

12 pages, 1426 KB  
Article
Long-Term Population Trends of House Sparrow and Eurasian Tree Sparrow in Spain
by Elena Ramos-Elvira, Eva Banda, Juan Arizaga, David Martín and José I. Aguirre
Birds 2023, 4(2), 159-170; https://doi.org/10.3390/birds4020013 - 25 Mar 2023
Cited by 5 | Viewed by 7418
Abstract
Urban areas are constantly increasing, which can cause an effect in bird populations since human activities lead to nature alterations. Populations of House Sparrow (Passer domesticus) and Eurasian Tree Sparrow (Passer montanus) have been decreasing in Spain according to [...] Read more.
Urban areas are constantly increasing, which can cause an effect in bird populations since human activities lead to nature alterations. Populations of House Sparrow (Passer domesticus) and Eurasian Tree Sparrow (Passer montanus) have been decreasing in Spain according to the latest national censuses in Spain. In this study, we tried to assess the population trend over more than two decades using ringing data from Spanish constant effort sites, as well as to determine the population and breeding success proxy in relation to habitat composition at landscape level. We analysed the data and confirmed the decreasing trend in the two species. However, Eurasian Tree Sparrow showed signs of increasing presence in urban areas. Furthermore, the productivity remained stable over sampling sites and years, meaning that the causes of the decreasing populations are affecting both adult and juvenile individuals. Full article
(This article belongs to the Special Issue Feature Papers of Birds 2022–2023)
Show Figures

Figure 1

Back to TopTop