Sign in to use this feature.

Years

Between: -

Subjects

remove_circle_outline
remove_circle_outline
remove_circle_outline
remove_circle_outline
remove_circle_outline
remove_circle_outline
remove_circle_outline

Journals

Article Types

Countries / Regions

Search Results (146)

Search Parameters:
Keywords = transthyretin cardiac amyloidosis

Order results
Result details
Results per page
Select all
Export citation of selected articles as:
14 pages, 1436 KB  
Article
Triplane Left Atrial Reservoir Strain in Cardiac Amyloidosis: A Comparative Study with Rhythm-Matched Controls
by Marina Leitman, Vladimir Tyomkin and Shmuel Fuchs
Clin. Pract. 2026, 16(1), 17; https://doi.org/10.3390/clinpract16010017 - 16 Jan 2026
Viewed by 87
Abstract
Background: Cardiac amyloidosis is characterized by progressive myocardial and atrial infiltration, leading to atrial mechanical dysfunction, atrial fibrillation, and thromboembolic complications. Left atrial (LA) strain is an established marker of atrial function; however, data on triplane LA strain in cardiac amyloidosis are limited. [...] Read more.
Background: Cardiac amyloidosis is characterized by progressive myocardial and atrial infiltration, leading to atrial mechanical dysfunction, atrial fibrillation, and thromboembolic complications. Left atrial (LA) strain is an established marker of atrial function; however, data on triplane LA strain in cardiac amyloidosis are limited. Methods: We evaluated transthoracic echocardiographic examinations of 24 patients with cardiac amyloidosis and 24 age-, sex-, rhythm-, and ejection fraction-matched control subjects (9 with atrial fibrillation in each group). Among amyloidosis patients, 21 had transthyretin and 3 had light-chain cardiac amyloidosis. All examinations were performed during 2025. Triplane and biplane LA reservoir strain were assessed using speckle-tracking echocardiography. Two-way analysis of variance tested the effects of disease (amyloidosis vs. control) and rhythm (sinus rhythm vs. atrial fibrillation). Agreement between triplane and biplane measurements was evaluated using Pearson correlation and Bland–Altman analyses. Results: Triplane LA reservoir strain was significantly lower in patients with cardiac amyloidosis compared with controls (6.7 ± 2.7% vs. 16.2 ± 8.3%, p < 0.001). Even in sinus rhythm, amyloidosis patients demonstrated markedly impaired LA strain, with mean values similar to those observed in control subjects with atrial fibrillation. Two-way ANOVA revealed significant main effects of disease (F = 68.9, p < 0.0001) and rhythm (F = 45.0, p < 0.0001), as well as a significant disease–rhythm interaction (F = 26.5, p < 0.0001). Triplane and biplane LA strain showed strong correlation (r = 0.90, p < 0.0001) with good agreement. Reproducibility was excellent (intra-observer ICC = 0.97; inter-observer ICC = 0.94). Conclusions: Triplane LA reservoir strain is markedly reduced in cardiac amyloidosis and enables comprehensive visualization of atrial mechanical dysfunction. The technique demonstrates high reproducibility and strong agreement with biplane analysis, supporting its use as a complementary tool for characterizing amyloid atriopathy. Full article
Show Figures

Graphical abstract

14 pages, 1609 KB  
Review
Multimodal Diagnosis of Cardiac Amyloidosis: Integrating Imaging, Histochemistry, and Proteomics of Precise Typing
by Jakub Kancerek, Łukasz Zniszczoł, Piotr Lewandowski and Romuald Wojnicz
Int. J. Mol. Sci. 2026, 27(2), 820; https://doi.org/10.3390/ijms27020820 - 14 Jan 2026
Viewed by 134
Abstract
Amyloidosis is a group of disorders caused by extracellular deposition of insoluble fibrillar proteins, leading to progressive organ dysfunction. Cardiac amyloidosis is clinically significant, as myocardial infiltration results in restrictive cardiomyopathy, arrhythmias, and heart failure. The main subtypes are light-chain (AL) and transthyretin [...] Read more.
Amyloidosis is a group of disorders caused by extracellular deposition of insoluble fibrillar proteins, leading to progressive organ dysfunction. Cardiac amyloidosis is clinically significant, as myocardial infiltration results in restrictive cardiomyopathy, arrhythmias, and heart failure. The main subtypes are light-chain (AL) and transthyretin (ATTR) amyloidosis, while AA and isolated atrial amyloidosis (IAA) are less common. Accurate subtype identification is crucial for management and prognosis. Diagnosis requires a multimodal approach combining imaging and tissue-based techniques. Echocardiography is usually first-line, showing increased wall thickness, biatrial enlargement, and apical sparing. Cardiac magnetic resonance (CMR) provides superior tissue characterization through late gadolinium enhancement and elevated extracellular volume. Nuclear scintigraphy with 99mTc-labeled tracers enables non-invasive ATTR detection, while amyloid-specific PET tracers show potential for early diagnosis. Histochemical confirmation remains essential. Congo Red staining with apple-green birefringence under polarized light is the diagnostic gold standard, supported by Thioflavin T, PAS, and Alcian Blue stains. Immunohistochemistry and mass spectrometry aid amyloid typing, while electron microscopy provides ultrastructural confirmation. Integrating imaging, histochemical, immunohistochemical, and proteomic techniques enhances early recognition and precise classification, improving therapeutic strategies and patient outcomes. Full article
(This article belongs to the Special Issue Myocardial Disease: Molecular Pathology and Treatments)
Show Figures

Figure 1

10 pages, 1658 KB  
Review
Left Bundle Branch Area Pacing in Transthyretin Cardiac Amyloidosis: A Narrative Review
by Maria Herrera Bethencourt, Arnt V. Kristen, Vincent Algalarrondo, Guram Imnadze and Andreas Müssigbrodt
J. Clin. Med. 2026, 15(1), 305; https://doi.org/10.3390/jcm15010305 - 31 Dec 2025
Viewed by 375
Abstract
Background/Objectives: Transthyretin cardiomyopathy (ATTR-CM) is frequently associated with conduction disease requiring pacing. Conventional right ventricular pacing may worsen cardiac function, whereas left bundle branch area pacing (LBBAP) aims to preserve physiological activation. Evidence for LBBAP in ATTR-CM remains limited. Methods: A [...] Read more.
Background/Objectives: Transthyretin cardiomyopathy (ATTR-CM) is frequently associated with conduction disease requiring pacing. Conventional right ventricular pacing may worsen cardiac function, whereas left bundle branch area pacing (LBBAP) aims to preserve physiological activation. Evidence for LBBAP in ATTR-CM remains limited. Methods: A structured narrative review of PubMed and Google Scholar was performed through November 2025 using predefined terms related to LBBAP and ATTR-CM. Peer-reviewed articles, case reports, case series, and relevant abstracts were included. Studies exclusively on light-chain cardiac amyloidosis were excluded. Results: Ten publications met inclusion criteria, comprising three case reports, five case series, one retrospective cohort without a comparator, and one cohort comparing LBBAP with cardiac resynchronization therapy (CRT). In total, 56 patients with ATTR-CM underwent LBBAP. Implantation success was high, with stable acute and mid-term electrical parameters. Follow-up (typically 3–12 months) showed stable electrical parameters with narrow paced QRS complexes and preserved or improved left ventricular ejection fraction in most reports. Symptomatic improvement and reductions in natriuretic peptides were variably described. No major lead-related complications were reported. Comparative data remain sparse and inconclusive. Conclusions: This review suggests that LBBAP is a feasible and safe pacing approach in patients with ATTR-CM and may help to stabilize or improve heart failure symptoms. Further prospective studies are needed to confirm its clinical effectiveness. Full article
(This article belongs to the Special Issue Cardiac Electrophysiology: Focus on Clinical Practice)
Show Figures

Figure 1

20 pages, 4925 KB  
Review
Multimodality Imaging in Cardiac Amyloidosis
by Mayuresh Chaudhari and Mahi Lakshmi Ashwath
J. Clin. Med. 2026, 15(1), 163; https://doi.org/10.3390/jcm15010163 - 25 Dec 2025
Viewed by 540
Abstract
Cardiac amyloidosis is an underdiagnosed cause of heart failure characterized by extracellular deposition of misfolded proteins. Advances in non-invasive imaging, including echocardiography, cardiac magnetic resonance imaging (CMR), and radionuclide imaging, have significantly enhanced the diagnostic accuracy and monitoring of cardiac amyloidosis. This review [...] Read more.
Cardiac amyloidosis is an underdiagnosed cause of heart failure characterized by extracellular deposition of misfolded proteins. Advances in non-invasive imaging, including echocardiography, cardiac magnetic resonance imaging (CMR), and radionuclide imaging, have significantly enhanced the diagnostic accuracy and monitoring of cardiac amyloidosis. This review explores the role of each modality, their individual strengths, and current consensus recommendations. Emphasis is placed on the integration of multimodal imaging to guide diagnosis, prognosis, and therapeutic decisions in both AL and ATTR amyloidosis. Full article
(This article belongs to the Section Cardiology)
Show Figures

Figure 1

10 pages, 221 KB  
Article
Electrocardiographic Features in Transthyretin Cardiac Amyloidosis
by Shunsuke Kiuchi, Shinji Hisatake, Hidenobu Hashimoto, Yoshiki Murakami and Takanori Ikeda
Diagnostics 2026, 16(1), 65; https://doi.org/10.3390/diagnostics16010065 - 24 Dec 2025
Viewed by 315
Abstract
Background: 99mTc pyrophosphate scintigraphy (99mTc-PYP) is useful for diagnosing transthyretin amyloid cardiomyopathy (ATTR-CA). We examined the characteristics of 99mTc-PYP-positive patients at our institution. Methods: A total of 76 patients who underwent 99mTc-PYP from December 2020 and March [...] Read more.
Background: 99mTc pyrophosphate scintigraphy (99mTc-PYP) is useful for diagnosing transthyretin amyloid cardiomyopathy (ATTR-CA). We examined the characteristics of 99mTc-PYP-positive patients at our institution. Methods: A total of 76 patients who underwent 99mTc-PYP from December 2020 and March 2022 were grouped into 99mTc-PYP-positive (P) and -negative (N) groups and compared. Results: Nine of seventy-six patients were positive (11.8%), and all patients were diagnosed with ATTR-CA by myocardial biopsy or clinical findings. The heart-to-contralateral lung ratio in the P group was significantly higher (N Group: 1.15, P Group: 1.92, p < 0.001). In the P group, the left ventricular posterior wall thickness was significantly thickened (N Group; 12.5 mm, P Group; 15.5 mm, p = 0.003). Electrocardiogram showed left ventricular hypertrophy (LVH) was observed more frequently in the N group (N Group; 30 patients (44.8%) and the P Group; 1 patient (11.1%), p < 0.001). In addition, the QTc interval was significantly prolonged in the P group (N Group; 422 msec, P Group; 456 msec, p = 0.001). Conclusions: In patients who have significant LVH on echocardiogram but not on electrocardiogram, 99mTc-PYP may be useful for diagnosing ATTR-CA. However, the present study is a single-center retrospective study with a small number of patients, and the results are exploratory and hypothesis-generating. Prospective studies with a larger number of subjects are needed. Full article
(This article belongs to the Special Issue Advances in Cardiovascular Diseases: Diagnosis and Management)
27 pages, 3309 KB  
Review
The Vagal Link: Autonomic Nervous System Dysfunction in Cardiac Amyloidosis
by Federico Barocelli, Eleonora Canu, Nicolò Pasini, Isabella Allegri, Alessandro D’Orsi, Alberto Bettella, Antonio Crocamo, Filippo Luca Gurgoglione, Laura Torlai Triglia, Francesca Russo, Angela Guidorossi, Maria Francesca Notarangelo, Nicola Gaibazzi, Livia Ruffini and Giampaolo Niccoli
J. Clin. Med. 2025, 14(24), 8963; https://doi.org/10.3390/jcm14248963 - 18 Dec 2025
Viewed by 1045
Abstract
Cardiac amyloidosis (CA) is an increasingly recognized cause of restrictive cardiomyopathy in which extracellular amyloid deposition leads to progressive structural and functional impairment. Beyond myocardial infiltration, growing evidence highlights the central role of autonomic nervous system dysfunction (ANS) —particularly the vagal nerve involvement—as [...] Read more.
Cardiac amyloidosis (CA) is an increasingly recognized cause of restrictive cardiomyopathy in which extracellular amyloid deposition leads to progressive structural and functional impairment. Beyond myocardial infiltration, growing evidence highlights the central role of autonomic nervous system dysfunction (ANS) —particularly the vagal nerve involvement—as a contributor to orthostatic intolerance, syncope, exercise limitation, arrhythmias, and reduced quality of life. Emerging data suggest that autonomic impairment may precede overt cardiac manifestations, offering a potential window for earlier recognition. This narrative review summarizes current knowledge on the mechanisms and clinical relevance of autonomic dysfunction in CA, emphasizing the novelty of the “vagal link” as a unifying framework connecting with a specific focus on the vagus nerve (VN) and its complex interplay with cardiac structure and function. We further discuss diagnostic approaches and the potential role of autonomic assessment in early detection, risk stratification, and personalized treatment strategies. A clearer understanding of vagal dysfunction may provide new insights into disease progression and identify opportunities for therapeutic innovation. Full article
(This article belongs to the Special Issue Symptoms and Treatment of Cardiac Amyloidosis)
Show Figures

Graphical abstract

17 pages, 1885 KB  
Review
Non-Invasive Diagnostic Algorithm in Transthyretin Cardiac Amyloidosis: Is Bone Scintigraphy Always Enough?
by Giulia Marchionni, Giulia Pecci, Maria Alfarano, Jacopo Costantino, Federico Ballatore, Federico Ciccarelli, Antonio Lattanzio, Nicola Galea, Giuseppe De Vincentis and Cristina Chimenti
J. Clin. Med. 2025, 14(23), 8458; https://doi.org/10.3390/jcm14238458 - 28 Nov 2025
Viewed by 1170
Abstract
Technetium-99m bone scintigraphy has revolutionized the non-invasive diagnosis of transthyretin cardiac amyloidosis (ATTR-CM) and markedly increased disease recognition. Although this technique should ideally be applied in patients with a high pre-test probability of ATTR-CM, its use in other clinical settings may reveal incidental [...] Read more.
Technetium-99m bone scintigraphy has revolutionized the non-invasive diagnosis of transthyretin cardiac amyloidosis (ATTR-CM) and markedly increased disease recognition. Although this technique should ideally be applied in patients with a high pre-test probability of ATTR-CM, its use in other clinical settings may reveal incidental pathological myocardial uptake that prompts referral to specialized centers even in the absence of typical red flags. In such cases, where confounding factors such as left ventricular hypertrophy from alternative causes may coexist, awareness of potential pitfalls and the integration of scintigraphic findings with clinical features, biomarkers, and echocardiographic data are essential to avoid misdiagnosis and inappropriate therapy. Cardiac magnetic resonance (CMR) imaging provides a crucial complementary role, offering refined tissue characterization, improved differential diagnosis, and valuable prognostic insights. A combined approach that situates scintigraphy within the broader clinical context and incorporates CMR in ambiguous cases is fundamental to ensure an accurate diagnosis and optimal patient management. Full article
(This article belongs to the Special Issue Perspectives on the Diagnosis and Treatment of Cardiomyopathies)
Show Figures

Figure 1

20 pages, 2353 KB  
Article
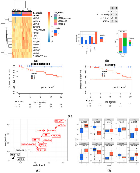
Profibrotic Biomarkers Correlate with Clinical Presentation and Outcome in Cardiac Transthyretin Amyloidosis
by Selina J. Hein, Fabian aus dem Siepen, Arnt V. Kristen, Stefan Schönland, Ute Hegenbart, Katrin Rein, Hugo A. Katus, Norbert Frey, Jennifer Furkel, Mathias H. Konstandin and Maximilian Knoll
Int. J. Mol. Sci. 2025, 26(21), 10714; https://doi.org/10.3390/ijms262110714 - 4 Nov 2025
Viewed by 775
Abstract
In transthyretin cardiac amyloidosis (ATTR-CA), misfolded transthyretin accumulates in the myocardium, leading to wall thickening and interstitial fibrosis. Recently published in vitro studies revealed direct effects of transthyretin on the structure, function, and gene expression of cardiac fibroblasts. Therefore, we hypothesized that biomarkers [...] Read more.
In transthyretin cardiac amyloidosis (ATTR-CA), misfolded transthyretin accumulates in the myocardium, leading to wall thickening and interstitial fibrosis. Recently published in vitro studies revealed direct effects of transthyretin on the structure, function, and gene expression of cardiac fibroblasts. Therefore, we hypothesized that biomarkers known to modulate myocardial remodeling might be clinically valuable in ATTR-CA and may improve risk stratification in ATTR-CA. To analyze this hypothesis, we evaluated 14 fibrosis-related biomarkers (EN-RAGE, IGFBP-1, -2, -3, -4, -6, FGF-23, MMP-2, -7, -9, -13, TIMP-2, -4, and RAGE-AGE) in 125 patients using Luminex multiplex assays. The study cohort consists of 14 asymptomatic gene carriers (ATTRv-asymp), 47 symptomatic hereditary (ATTRv-CA), 43 wild-type Transthyretin amyloidosis (ATTRwt) patients, and 21 were healthy controls (ctrl). Associations of fibrotic biomarkers and clinical routine data with clinical outcomes—cardiac decompensation (DMP) and transplantation/death (HTX)—were assessed via hierarchical cluster analysis, regression, and prediction modeling. We found that ATTR-CA patients showed distinct biomarker profiles compared to controls. Several markers (e.g., MMP-7, RAGE-AGE, IGFBP-1, FGF-23, TIMP-2) were significantly associated with both endpoints. Cluster analysis identified a high-risk phenotype (Cluster 2) with worse renal function, greater myocardial thickening, and elevated NT-proBNP, hsTNT. Prediction modeling revealed IGFPB-1, -3, -4 and -6 as well as FGF-23, TIMP-2, and RAGE/AGE as the best predictive parameters for cluster assignment. Taken together, these findings confirm our hypothesis that fibrosis-related biomarkers are associated with adverse outcomes in ATTR-CM. Profibrotic mediators such as IGFBP-1, FGF-23, and TIMP-2 may, therefore, provide additional prognostic information beyond established cardiac biomarkers and may reflect underlying fibrotic remodeling pathways. Full article
(This article belongs to the Special Issue Molecular Research on Amyloidosis in Pathobiology and Therapy)
Show Figures

Figure 1

27 pages, 1591 KB  
Review
Human-Induced Pluripotent Stem Cell Models for Amyloid Cardiomyopathy: From Mechanistic Insights to Therapeutic Discovery
by Yufeng Liu and Muhammad Riaz
J. Cardiovasc. Dev. Dis. 2025, 12(11), 434; https://doi.org/10.3390/jcdd12110434 - 2 Nov 2025
Viewed by 1323
Abstract
Amyloid cardiomyopathy (ACM), driven by transthyretin (TTR) and immunoglobulin light chain (LC) amyloid fibrils, remains a major clinical challenge due to limited mechanistic understanding and insufficient preclinical models. Human-induced pluripotent stem cells (iPSCs) have emerged as a transformative platform to model ACM, offering [...] Read more.
Amyloid cardiomyopathy (ACM), driven by transthyretin (TTR) and immunoglobulin light chain (LC) amyloid fibrils, remains a major clinical challenge due to limited mechanistic understanding and insufficient preclinical models. Human-induced pluripotent stem cells (iPSCs) have emerged as a transformative platform to model ACM, offering patient-specific and genetically controlled systems. In this review, we summarize recent advances in the use of iPSC-derived cardiomyocytes (iPSC-CMs) in both two-dimensional (2D) monolayer cultures and three-dimensional (3D) constructs—including spheroids, organoids, cardiac microtissues, and engineered heart tissues (EHTs)—for disease modeling, mechanistic research, and drug discovery. While 2D culture of iPSC-CMs reproduces hallmark proteotoxic phenotypes such as sarcomeric disorganization, oxidative stress, and apoptosis in ACM, 3D models provide enhanced physiological relevance through incorporating multicellularity, extracellular matrix interactions, and mechanical load-related features. Genome editing with Clustered Regularly Interspaced Short Palindromic Repeats (CRISPR)-Cas9 further broadens the scope of iPSC-based models, enabling isogenic comparisons and the dissection of mutation-specific effects, particularly in transthyretin-related amyloidosis (ATTR). Despite limitations such as cellular immaturity and challenges in recapitulating aging-associated phenotypes, ongoing refinements in differentiation, maturation, and dynamic training of iPSC-cardiac models hold great promise for overcoming these barriers. Together, these advances position iPSC-based systems as powerful human-relevant platforms for modeling and elucidating disease mechanisms and accelerating therapeutic development to prevent ACM. Full article
(This article belongs to the Section Acquired Cardiovascular Disease)
Show Figures

Graphical abstract

16 pages, 1589 KB  
Article
Diagnostic Predictive Scores of Amyloid Cardiomyopathy in Patients with Heart Failure with Preserved Ejection Fraction and Left Ventricular Hypertrophy
by Denise Cristiana Faro, Fabrizia Romeo, Valentina Losi, Dario Simonetti, Davide Capodanno and Ines Paola Monte
J. Cardiovasc. Dev. Dis. 2025, 12(11), 417; https://doi.org/10.3390/jcdd12110417 - 22 Oct 2025
Viewed by 1022
Abstract
Background: Wild-type transthyretin cardiac amyloidosis (ATTRwt-CM) is a frequent but underdiagnosed cause of heart failure with preserved ejection fraction (HFpEF) and left ventricular hypertrophy (LVH). Early identification is essential given the availability of disease-modifying therapies. The T-Amylo and Davies scores are non-invasive tools [...] Read more.
Background: Wild-type transthyretin cardiac amyloidosis (ATTRwt-CM) is a frequent but underdiagnosed cause of heart failure with preserved ejection fraction (HFpEF) and left ventricular hypertrophy (LVH). Early identification is essential given the availability of disease-modifying therapies. The T-Amylo and Davies scores are non-invasive tools for estimating ATTR CM probability, but their comparative performance in the same real-world population is not well defined. Objectives: To compare the diagnostic accuracy of T-Amylo and Davies scores in consecutive patients referred for suspected cardiac amyloidosis. Methods: We retrospectively analyzed 81 patients (mean age 76.8 ± 8.3 years, 74% male) who underwent a standardized work-up: ECG, echocardiography with strain, NT-proBNP and troponin, bone scintigraphy, and immunofixation. ATTR CM was diagnosed according to established non-biopsy criteria. Both scores were calculated retrospectively, and sensitivity, specificity, predictive values, accuracy, and agreement were assessed. Results: ATTR CM was confirmed in 28 patients (34.5%). T-Amylo showed higher sensitivity (91.2% vs. 73.5%) and NPV (89.7% vs. 79.1%), while Davies had greater specificity (85.0% vs. 65.0%) and PPV (80.5% vs. 70.8%). Overall accuracy was comparable (T-Amylo 77.0% vs. Davies 79.7%). Agreement between scores was moderate (κ = 0.59). Conclusions: T-Amylo is best suited as a screening tool for suspected ATTR CM, while Davies offers confirmatory value in high-probability cases. Combining these tools in a sequential strategy may optimize diagnostic efficiency, reduce unnecessary testing, and expedite initiation of disease-modifying therapy. Full article
Show Figures

Graphical abstract

11 pages, 2902 KB  
Article
Reduced Native T1 Values of Wrist Tissues in Transthyretin Cardiac Amyloidosis
by Jean-François Deux, Pierre Brugières, Mounira Kharoubi, Amira Zaroui, Silvia Oghina, Thibaud Damy and Ruxandra Cosson
J. Clin. Med. 2025, 14(20), 7374; https://doi.org/10.3390/jcm14207374 - 18 Oct 2025
Viewed by 637
Abstract
Background/Objectives: Carpal tunnel syndrome (CTS) may signal extracardiac amyloid deposition years before transthyretin cardiac amyloidosis (ATTR-CA). This study investigated potential alterations of wrist tissue T1 values in ATTR-CA patients. Methods: Patients with ATTR-CA and healthy volunteers underwent 1.5T wrist MRI using a gradient [...] Read more.
Background/Objectives: Carpal tunnel syndrome (CTS) may signal extracardiac amyloid deposition years before transthyretin cardiac amyloidosis (ATTR-CA). This study investigated potential alterations of wrist tissue T1 values in ATTR-CA patients. Methods: Patients with ATTR-CA and healthy volunteers underwent 1.5T wrist MRI using a gradient echo sequence. Manual contouring of the transverse carpal ligament (TCL), median nerve (MN), sheaths of the flexor carpi tendons (SFCT), subcutaneous fat (SCF), muscle of the thenar eminence (MTE), and global wrist (GCW) was performed by two readers. Native T1 values were compared between groups. Results: Thirty-six patients with ATTR-CA (mean age, 78 ± 9 years; 32 men) and 69 volunteers (43 ± 14 years; 24 men) were evaluated. Mean native T1 values of TCL, MN, SFCT, SCF, and GCW were significantly lower in patients than in volunteers (p < 0.005 for all). Multivariable regression adjusted for age and sex confirmed these associations. SCF T1 was significantly lower in patients with CTS symptoms (885 [762–1080] ms) than in asymptomatic patients (1041 [949–1267] ms, p = 0.04). The highest area under the curve (AUC) for detecting CA was obtained for SFCT (AUC = 0.85; 95% CI 0.77–0.93). Conclusions: Patients with transthyretin cardiac amyloidosis show a significant reduction in the native T1 of wrist tissues compared with controls. These preliminary findings suggest that wrist T1 mapping may serve as a non-invasive marker of peripheral amyloid involvement, but require further validation in larger, age-matched, histologically validated studies. Full article
(This article belongs to the Section Cardiology)
Show Figures

Figure 1

16 pages, 1066 KB  
Article
Prediction of Cardiac Transthyretin Amyloidosis: Electrocardiographic Parameters and the Ratio of Posterior Wall Thickness to the Minimum QRS Complex Voltage in Limb Leads
by Monika Gawor-Prokopczyk, Marta Lipowska, Agnieszka Sioma, Anton Chrustowicz, Jan Henzel, Jacek Grzybowski, Justyna Szczygieł, Anna Wójcik, Marek Konka, Ewa Kowalik, Anna Teresińska and Łukasz Mazurkiewicz
Biomedicines 2025, 13(10), 2493; https://doi.org/10.3390/biomedicines13102493 - 13 Oct 2025
Viewed by 704
Abstract
Background/Objectives: Several predictive models have been proposed to estimate the probability of cardiac transthyretin amyloidosis (ATTR-CA). The aim of our study was to evaluate the usefulness of electrocardiographic parameters, as well as parameters consisting of a combination of myocardial thickness and QRS [...] Read more.
Background/Objectives: Several predictive models have been proposed to estimate the probability of cardiac transthyretin amyloidosis (ATTR-CA). The aim of our study was to evaluate the usefulness of electrocardiographic parameters, as well as parameters consisting of a combination of myocardial thickness and QRS voltage, as potential predictors of ATTR-CA. Methods: In 2018–2025, 285 consecutive patients with suspected cardiac amyloidosis were evaluated, including blood tests, standard 12-lead electrocardiography, transthoracic echocardiography, and [99mTc]Tc-DPD scintigraphy. Results: The ratio of posterior wall thickness to minimum QRS voltage in limb leads (PWT/minQRS ratio) as well as several ECG-derived parameters were independent predictors of ATTR-CA. In a comparison of ROC curves, PWT/minQRS ratio exceeded both the minimum and maximum voltage of QRS complexes in limb leads, demonstrated similar predictive value to TCAS and T-amylo scores, and had similar or superior predictive characteristics to posterior wall thickness. A cut-off of >3.3 for PWT/minQRS ratio was as accurate as the published cut-offs for TCAS score ≥6, T-amylo score ≥7, and posterior wall thickness ≥14 mm. In the subgroup of patients with myocardial thickness of at least 15 mm, PWT/minQRS ratio >3.3 was superior to posterior wall thickness ≥14 mm and T-amylo score ≥7 and had similar predictive value for ATTR-CA as TCAS score ≥6. Conclusions: In a cohort of undifferentiated patients referred for [99mTc]Tc-DPD scintigraphy due to suspected cardiac amyloidosis, PWT/minQRS ratio showed strong predictive value for ATTR-CA, which was even more pronounced in the subgroup of patients with increased myocardial thickness. Full article
Show Figures

Figure 1

17 pages, 883 KB  
Article
Trends in Conventional Heart Failure Therapy in a Real-World Multinational ATTR-CA Cohort
by Eva H. van der Geest, Nina Ajmone Marsan, Dorien Laenens, Philippe J. M. R. Debonnaire, Mathias Claeys, Fauto Pinto, Dulce Brito, Erwan Donal, Steven Droogmans, Nico Van de Veire, Philippe Bertrand, Takeru Nabeta, Francesca Graziani and Madelien V. Regeer
J. Cardiovasc. Dev. Dis. 2025, 12(10), 403; https://doi.org/10.3390/jcdd12100403 - 11 Oct 2025
Viewed by 1093
Abstract
Background: Conventional HF treatment in transthyretin cardiac amyloidosis (ATTR-CA) resulting in restrictive cardiomyopathy is debated due to absent trial evidence in this specific sub-population of heart failure (HF) patients. Current European Society of Cardiology guidelines recommend the use of diuretics and mineralocorticoid receptor [...] Read more.
Background: Conventional HF treatment in transthyretin cardiac amyloidosis (ATTR-CA) resulting in restrictive cardiomyopathy is debated due to absent trial evidence in this specific sub-population of heart failure (HF) patients. Current European Society of Cardiology guidelines recommend the use of diuretics and mineralocorticoid receptor antagonists (MRAs). However, beta-blockers (BBs) and angiotensin-converting enzyme inhibitors/angiotensin II receptor blockers (ACEi/ARBs) are often discontinued due to hypotension or bradycardia. This study assesses real-world HF treatment patterns and their impact on survival in a multinational ATTR-CA cohort. Methods: A retrospective analysis of 794 ATTR-CA patients examined baseline BB, ACEi/ARB, and MRA prescriptions. The cohort was divided based on guideline publication dates. Results: Patients were predominantly male (73.2%) with a median age of 78 years. Prescription of diuretics (52.8%) and disease-modifying therapy (44.9%), mostly tafamidis, was common. BBs (43.7%) and ACEi/ARBs (41.2%) were prescribed more often in patients with higher NYHA class, elevated NT-proBNP, and more comorbidities. Blood pressure and heart rate were similar regardless of BB or ACEi/ARB use. BB prescription and combination therapy with BB and ACEi/ARB increased over time. Neither BB nor ACEi/ARB use significantly impacted mortality when analyzed in a multivariate Cox proportional hazard regression. Conclusions: Use of BBs and ACEi/ARBs has increased over time, particularly in advanced-stage ATTR-CA patients, and although these therapies appear to be reasonably tolerated, survival was not significantly altered. Full article
Show Figures

Graphical abstract

13 pages, 605 KB  
Review
Functional Capacity Evaluation and Rehabilitation Strategies in Cardiac Amyloidosis: A Comprehensive Review
by Anthoula Plevritaki, Konstantinos Volaklis, Eleni Nakou, Constantinos Davos, Ioannis Kopidakis, Eleftherios Kallergis, Eirini Savva, Emmanouil Simantirakis, Aneta Aleksova and Maria Marketou
J. Clin. Med. 2025, 14(19), 7111; https://doi.org/10.3390/jcm14197111 - 9 Oct 2025
Viewed by 2718
Abstract
Cardiac amyloidosis (CA) is an increasingly recognized cause of restrictive cardiomyopathy characterized by amyloid fibril deposition in the heart, leading to severe functional impairments and poor prognosis. This review aims to provide a comprehensive overview of the pathophysiology of CA, emphasizing the mechanisms [...] Read more.
Cardiac amyloidosis (CA) is an increasingly recognized cause of restrictive cardiomyopathy characterized by amyloid fibril deposition in the heart, leading to severe functional impairments and poor prognosis. This review aims to provide a comprehensive overview of the pathophysiology of CA, emphasizing the mechanisms underlying functional capacity limitations and highlighting the importance of precise physiological assessment tools. We focus on objective measures such as cardiopulmonary exercise testing, field-based functional tests, and frailty evaluations that are vital for prognosis and tailoring patient care. With recent advances in disease-modifying therapies extending survival, maintaining and improving functional status through multidisciplinary rehabilitation emerges as a crucial therapeutic target. Evidence suggests that structured aerobic and resistance training can enhance exercise tolerance, strength, and quality of life in CA patients, although further research is needed to optimize rehabilitation protocols. By integrating clinical, physiological, and rehabilitative insights, this review underscores the value of a patient-centered approach aimed at preserving functional capacity and improving outcomes in this complex and systemic disease. Full article
Show Figures

Graphical abstract

13 pages, 10889 KB  
Article
Transthyretin Amyloidosis—One of the Causes of Heart Failure in Patients with Severe Clinical Course of COVID-19
by Zarina Gioeva, Liudmila Mikhaleva, Nikita Gutyrchik, Nikolay Shakhpazyan, Valentina Pechnikova, Konstantin Midiber, Andrej Kontorshchikov, Elizaveta Zentsova and Lev Kakturskij
Int. J. Mol. Sci. 2025, 26(19), 9806; https://doi.org/10.3390/ijms26199806 - 9 Oct 2025
Viewed by 977
Abstract
Wild-type transthyretin amyloidosis is an underdiagnosed condition that significantly contributes to mortality in the elderly population. This histopathological study describes autopsy findings in patients with severe clinical course of COVID-19 and ATTR not identified during life. Autopsy findings in the myocardium were analyzed [...] Read more.
Wild-type transthyretin amyloidosis is an underdiagnosed condition that significantly contributes to mortality in the elderly population. This histopathological study describes autopsy findings in patients with severe clinical course of COVID-19 and ATTR not identified during life. Autopsy findings in the myocardium were analyzed in 19 patients with pre-existing ATTR who died from severe COVID-19. RT PCR was used for pre- and post-mortem detection of SARS-CoV-2 RNA. Immunohistochemical typing was performed with a broad panel of antibodies against different amyloid types. Autopsy specimens from the myocardium and lungs were positive for SARS-CoV-2 RNA in 10 (53%) cases. Microscopic examination of the myocardium revealed focal cardiosclerosis and cardiomyocyte dissociation in 15 (68%) cases, hypertrophy and atrophy of cardiomyocytes in 17 (77%) and 7 (32%), respectively, and myocarditis in 4 (18%) cases. Immunohistochemical analysis determined ATTR amyloidosis in all cases. In patients with rapidly progressive heart failure, the postmortem examination revealed multiple sites of interstitial amyloid deposits and focal cardiosclerosis in the myocardium. Pre-existing cardiac amyloidosis contributes to the aggressive clinical course of COVID-19. Coupled with the toxic effect of the SARS-CoV-2 virus on the myocardium, the disease may lead to progressive heart failure and poor outcomes. Full article
(This article belongs to the Special Issue Molecular Pathology and Treatment of Heart Failure)
Show Figures

Figure 1

Back to TopTop