Multimodality Imaging in Cardiac Amyloidosis
Abstract
1. Introduction
2. Pathophysiology of Cardiac Amyloidosis
- Variant ATTR (ATTRv): An autosomal dominant condition caused by mutations in the TTR gene, leading to earlier and more aggressive cardiac involvement [18].
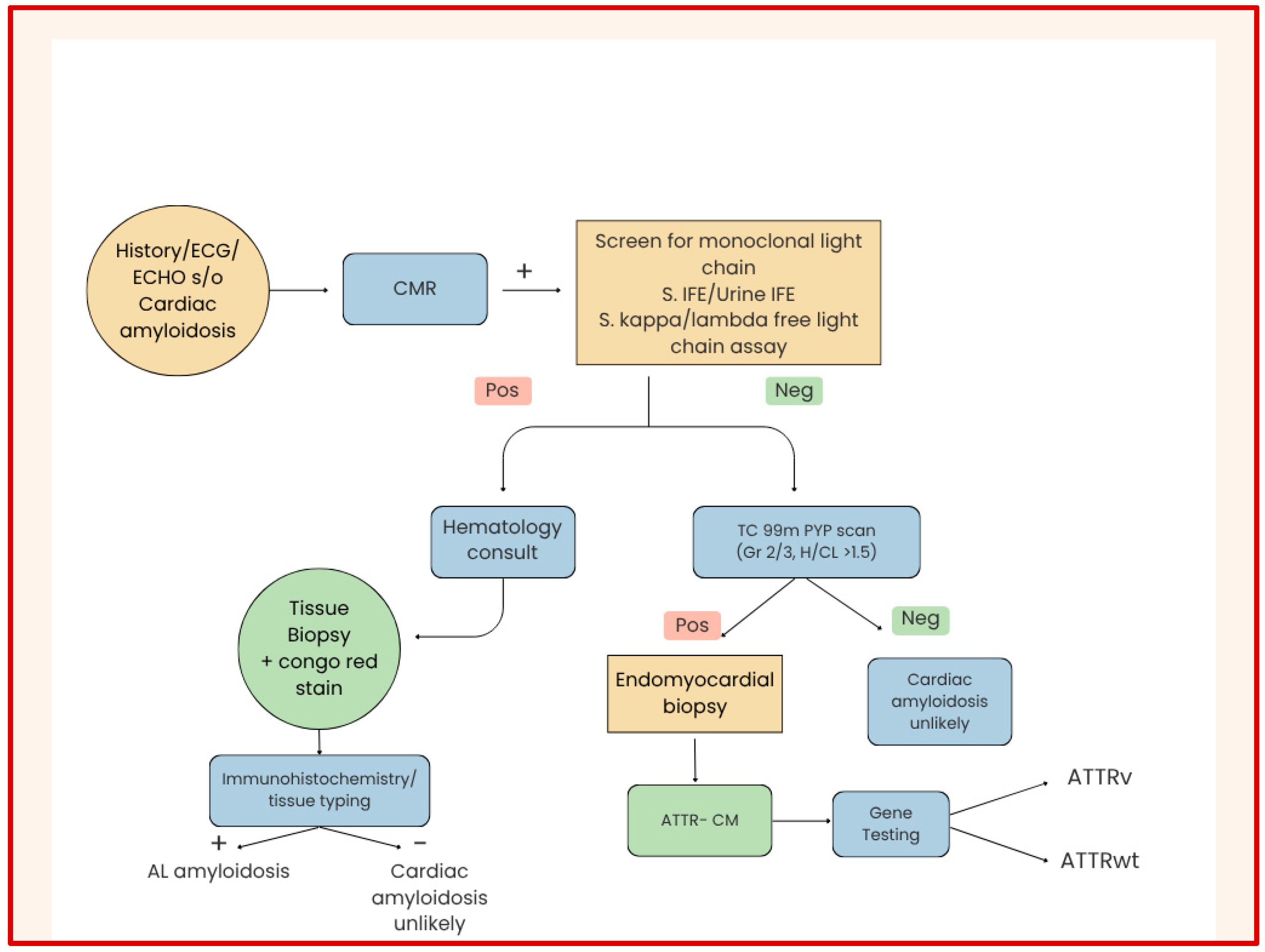
3. Clinical Presentation and Diagnostic Evaluation
- Echocardiogram.
- Most readily available.
- Cheapest option.
- Essentially no contraindications.
- Almost always the first imaging modality to be done, which helps (1) confirm the clinical suspicion of cardiac dysfunction; (2) raise the possibility of diagnosis of cardiac amyloidosis, prompting further workup; (3) provide longitudinal data on cardiac function; and (4) identify complications.
- Cardiac MRI.
- Nuclear imaging.
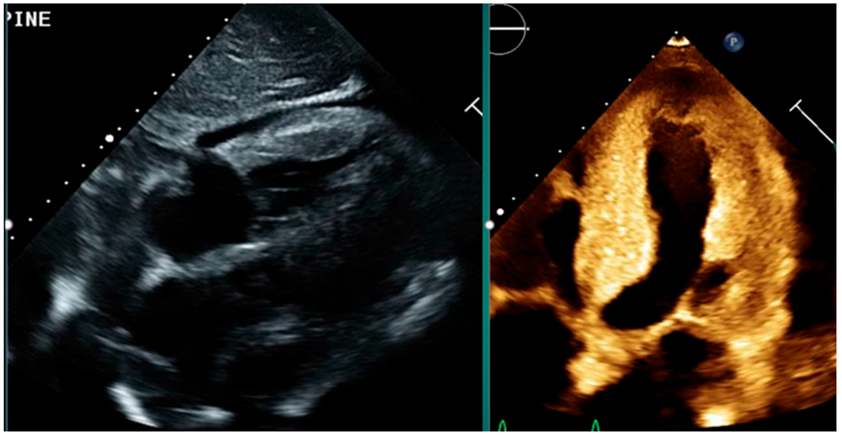
4. Echocardiography in Cardiac Amyloidosis
- Increased left ventricular (LV) wall thickness, often concentric and symmetric.
- Sparkling or granular myocardial texture due to amyloid infiltration.
- Biatrial enlargement and dysfunction.
- Thickened valves and interatrial septum.
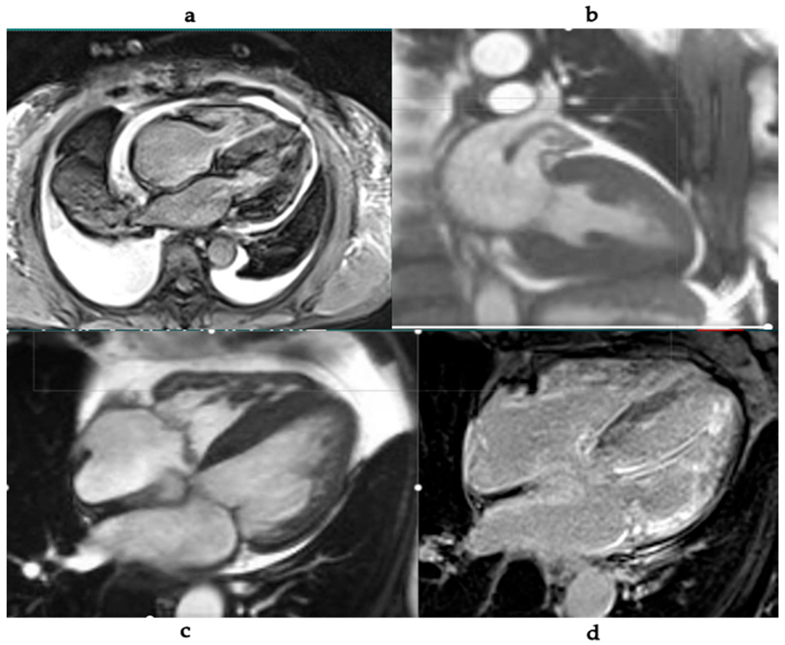
5. Cardiac MRI in Cardiac Amyloidosis
- Increased LV wall thickness and biatrial enlargement.
- Abnormal myocardial nulling pattern on late gadolinium enhancement (LGE).
- Diffuse subendocardial or transmural LGE patterns.
- Elevated native T1 values and increased extracellular volume (ECV) fraction.
6. Nuclear Imaging in Cardiac Amyloidosis
- Planar scintigraphy and SPECT using bone-seeking tracers such as 99mTc-pyrophosphate (PYP), 3,3-diphosphono-1,2-propanodicarboxylic acid (DPD), or hydroxymethylene diphosphonate (HMDP).
- SPECT/CT, which provides improved anatomical localization and helps distinguish blood pool activity from true myocardial uptake.
7. Current Guidelines and Consensus Recommendations
- Initial Screening: Begin with clinical suspicion based on symptoms and red flags; perform serum/urine protein electrophoresis and free light-chain assay.
- Echocardiography: As the first-line imaging modality, assess for structural and functional abnormalities, including apical sparing on strain imaging.
- CMR: Recommended when echocardiographic findings are inconclusive or when more detailed tissue characterization is needed.
8. Practical Considerations, Pitfalls, and Recent Advances
9. Conclusions
Funding
Institutional Review Board Statement
Informed Consent Statement
Data Availability Statement
Acknowledgments
Conflicts of Interest
Abbreviations
| Abbreviation | Definition |
| AL | Light-chain amyloidosis |
| ATTRwt | Wild-type transthyretin amyloidosis |
| ATTRv | Variant (hereditary) transthyretin amyloidosis |
| ATTR-CM | Transthyretin Amyloid Cardiomyopathy |
| CMR | Cardiac magnetic resonance |
| LGE | Late gadolinium enhancement |
| ECV | Extracellular volume fraction |
| SPECT | Single-photon emission computed tomography |
| PET | Positron emission tomography |
| PYP | Pyrophosphate |
| NT-proBNP | N-terminal pro–B-type natriuretic peptide |
| LVEF | Left ventricular ejection fraction |
| T1/T2 | Relaxation times on CMR |
| SUV | Standardized uptake value |
| GLS | Global longitudinal strain |
| HFpEF | Heart failure with preserved ejection fraction |
References
- Ruberg, F.L.; Berk, J.L. Transthyretin (TTR) cardiac amyloidosis. Circulation 2012, 126, 1286–1300. [Google Scholar] [CrossRef] [PubMed]
- Martinez-Naharro, A.; Hawkins, P.N.; Fontana, M. Cardiac amyloidosis. Clin. Med. 2018, 18, S30–S35. [Google Scholar] [CrossRef]
- González-López, E.; Gallego-Delgado, M.; Guzzo-Merello, G.; de Haro-Del Moral, F.J.; Cobo-Marcos, M.; Robles, C.; Bornstein, B.; Salas, C.; Lara-Pezzi, E.; Alonso-Pulpon, L.; et al. Wild-type transthyretin amyloidosis as a cause of heart failure with preserved ejection fraction. Eur. Heart J. 2015, 36, 2585–2594. [Google Scholar] [CrossRef] [PubMed]
- Mohammed, S.F.; Mirzoyev, S.A.; Edwards, W.D.; Dogan, A.; Grogan, D.R.; Dunlay, S.M.; Roger, V.L.; Gertz, M.A.; Dispenzieri, A.; Zeldenrust, S.R.; et al. Left ventricular amyloid deposition in patients with heart failure and preserved ejection fraction. JACC Heart Fail. 2014, 2, 113–122. [Google Scholar] [CrossRef] [PubMed] [PubMed Central]
- Merlini, G.; Bellotti, V. Molecular mechanisms of amyloidosis. N. Engl. J. Med. 2003, 349, 583–596. [Google Scholar] [CrossRef] [PubMed]
- Gillmore, J.D.; Damy, T.; Fontana, M.; Hutchinson, M.; Lachmann, H.J.; Martinez-Naharro, A.; Quarta, C.C.; Rezk, T.; Whelan, C.J.; Gonzalez-Lopez, E.; et al. A new staging system for cardiac transthyretin amyloidosis. Eur. Heart J. 2018, 39, 2799–2806. [Google Scholar] [CrossRef] [PubMed]
- Grogan, M.; Dispenzieri, A.; Gertz, M.A. Light-chain cardiac amyloidosis: Strategies to promote early diagnosis and cardiac response. Heart 2017, 103, 1065–1072. [Google Scholar] [CrossRef]
- Phelan, D.; Collier, P.; Thavendiranathan, P.; Popović, Z.B.; Hanna, M.; Plana, J.C.; Marwick, T.H.; Thomas, J.D. Relative apical sparing of longitudinal strain using two-dimensional speckle-tracking echocardiography is both sensitive and specific for the diagnosis of cardiac amyloidosis. Heart 2012, 98, 1442–1448. [Google Scholar] [CrossRef] [PubMed]
- Fontana, M.; Pica, S.; Reant, P.; Abdel-Gadir, A.; Treibel, T.A.; Banypersad, S.M.; Maestrini, V.; Barcella, W.; Rosmini, S.; Bulluck, H.; et al. Prognostic Value of Late Gadolinium Enhancement Cardiovascular Magnetic Resonance in Cardiac Amyloidosis. Circulation 2015, 132, 1570–1579. [Google Scholar] [CrossRef] [PubMed] [PubMed Central]
- Gillmore, J.D.; Maurer, M.S.; Falk, R.H.; Merlini, G.; Damy, T.; Dispenzieri, A.; Wechalekar, A.D.; Berk, J.L.; Quarta, C.C.; Grogan, M.; et al. Nonbiopsy Diagnosis of Cardiac Transthyretin Amyloidosis. Circulation 2016, 133, 2404–2412. [Google Scholar] [CrossRef] [PubMed]
- Dorbala, S.; Ando, Y.; Bokhari, S.; Dispenzieri, A.; Falk, R.H.; Ferrari, V.A.; Fontana, M.; Gheysens, O.; Gillmore, J.D.; Glaudemans, A.W.J.M.; et al. ASNC/AHA/ASE/EANM/HFSA/ISA/SCMR/SNMMI expert consensus recommendations for multimodality imaging in cardiac amyloidosis: Part 1 of 2-evidence base and standardized methods of imaging. J. Nucl. Cardiol. 2019, 26, 2065–2123. [Google Scholar] [CrossRef]
- Ash, S.; Shorer, E.; Ramgobin, D.; Vo, M.; Gibbons, J.; Golamari, R.; Jain, R.; Jain, R. Cardiac amyloidosis-A review of current literature for the practicing physician. Clin. Cardiol. 2021, 44, 322–331. [Google Scholar] [CrossRef] [PubMed] [PubMed Central]
- Damas, A.M.; Saraiva, M.J. Review: TTR amyloidosis—Structural features leading to protein aggregation and their implications on therapeutic strategies. J. Struct. Biol. 2000, 130, 290–299. [Google Scholar] [CrossRef] [PubMed]
- Falk, R.H.; Alexander, K.M.; Liao, R.; Dorbala, S. AL (Light-Chain) cardiac amyloidosis: A Review of Diagnosis and Therapy. J. Am. Coll. Cardiol. 2016, 68, 1323–1341. [Google Scholar] [CrossRef] [PubMed]
- Aurich, M.; Bucur, J.; Vey, J.A.; Greiner, S.; aus dem Siepen, F.; Hegenbart, U.; Schönland, S.; Katus, H.A.; Frey, N.; Mereles, D. Prognosis of light chain amyloidosis: A multivariable analysis for survival prediction in patients with cardiac involvement proven by endomyocardial biopsy. Open Heart 2023, 10, e002310. [Google Scholar] [CrossRef] [PubMed]
- Tanskanen, M.; Peuralinna, T.; Polvikoski, T.; Notkola, I.L.; Sulkava, R.; Hardy, J.; Singleton, A.; Kiuru-Enari, S.; Paetau, A.; Tienari, P.J.; et al. Senile systemic amyloidosis affects 25% of the very aged and associates with genetic variation in alpha2-macroglobulin and tau: A population-based autopsy study. Ann. Med. 2008, 40, 232–239. [Google Scholar] [CrossRef] [PubMed]
- González-López, E.; López-Sainz, Á.; Garcia-Pavia, P. Diagnosis and Treatment of Transthyretin Cardiac Amyloidosis. Progress and Hope. Rev. Esp. Cardiol. (Engl. Ed.) 2017, 70, 991–1004. [Google Scholar] [CrossRef] [PubMed]
- Sekijima, Y. Recent progress in the understanding and treatment of transthyretin amyloidosis. J. Clin. Pharm. Ther. 2014, 39, 225–233. [Google Scholar] [CrossRef]
- Maurer, M.S.; Elliott, P.; Merlini, G.; Shah, S.J.; Cruz, M.W.; Flynn, A.; Gundapaneni, B.; Hahn, C.; Riley, S.; Schwartz, J.; et al. Design and Rationale of the Phase 3 ATTR-ACT Clinical Trial (Tafamidis in Transthyretin Cardiomyopathy Clinical Trial). Circ. Heart Fail. 2017, 10, e003815. [Google Scholar] [CrossRef] [PubMed]
- Banypersad, S.M.; Sado, D.M.; Flett, A.S.; Gibbs, S.D.; Pinney, J.H.; Maestrini, V.; Cox, A.T.; Fontana, M.; Whelan, C.J.; Wechalekar, A.D.; et al. Quantification of myocardial extracellular volume fraction in systemic AL amyloidosis: An equilibrium contrast cardiovascular magnetic resonance study. Circ. Cardiovasc. Imaging 2013, 6, 34–39. [Google Scholar] [CrossRef] [PubMed]
- Maurer, M.S.; Schwartz, J.H.; Gundapaneni, B.; Elliott, P.M.; Merlini, G.; Waddington-Cruz, M.; Kristen, A.V.; Grogan, M.; Witteles, R.; Damy, T.; et al. Tafamidis Treatment for Patients with Transthyretin Amyloid Cardiomyopathy. N. Engl. J. Med. 2018, 379, 1007–1016. [Google Scholar] [CrossRef] [PubMed]
- Adams, D.; Gonzalez-Duarte, A.; O’Riordan, W.D.; Yang, C.C.; Ueda, M.; Kristen, A.V.; Tournev, I.; Schmidt, H.H.; Coelho, T.; Berk, J.L.; et al. Patisiran, an RNAi Therapeutic, for Hereditary Transthyretin Amyloidosis. N. Engl. J. Med. 2018, 379, 11–21. [Google Scholar] [CrossRef] [PubMed]
- Damy, T.; Mohty, D.; Deux, J.F.; Rosso, J.; Benhaiem, N.; Lellouche, N.; Sabbah, L.; Guendouz, S.; Tissot, C.M.; Rappeneau, S.; et al. Senile systemic amyloidosis: Definition, diagnosis, why thinking about? Presse Med. 2013, 42, 1003–1014. [Google Scholar] [CrossRef] [PubMed]
- Ruberg, F.L.; Grogan, M.; Hanna, M.; Kelly, J.W.; Maurer, M.S. Transthyretin Amyloid Cardiomyopathy: JACC State-of-the-Art Review. J. Am. Coll. Cardiol. 2019, 73, 2872–2891. [Google Scholar] [CrossRef] [PubMed] [PubMed Central]
- Kristen, A.V.; Perz, J.B.; Schonland, S.O.; Hegenbart, U.; Schnabel, P.A.; Kristen, J.H.; Goldschmidt, H.; Katus, H.A.; Dengler, T.J. Non-invasive predictors of survival in cardiac amyloidosis. Eur. J. Heart Fail. 2007, 9, 617–624. [Google Scholar] [CrossRef] [PubMed]
- Sperry, B.W.; Reyes, B.A.; Ikram, A.; Donnelly, J.P.; Phelan, D.; Jaber, W.A.; Shapiro, D.; Evans, P.J.; Maschke, S.; Kilpatrick, S.E.; et al. Tenosynovial and Cardiac Amyloidosis in Patients Undergoing Carpal Tunnel Release. J. Am. Coll. Cardiol. 2018, 72, 2040–2050. [Google Scholar] [CrossRef] [PubMed]
- Maurer, M.S.; Hanna, M.; Grogan, M.; Dispenzieri, A.; Witteles, R.; Drachman, B.; Judge, D.P.; Lenihan, D.J.; Gottlieb, S.S.; Shah, S.J.; et al. Genotype and Phenotype of Transthyretin Cardiac Amyloidosis: THAOS (Transthyretin Amyloid Outcome Survey). J. Am. Coll. Cardiol. 2016, 68, 161–172. [Google Scholar] [CrossRef] [PubMed] [PubMed Central]
- Rahman, J.E.; Helou, E.F.; Gelzer-Bell, R.; Thompson, R.E.; Kuo, C.; Rodriguez, E.R.; Hare, J.M.; Baughman, K.L.; Kasper, E.K. Noninvasive diagnosis of biopsy-proven cardiac amyloidosis. J. Am. Coll. Cardiol. 2004, 43, 410–415. [Google Scholar] [CrossRef] [PubMed]
- Murtagh, B.; Hammill, S.C.; Gertz, M.A.; Kyle, R.A.; Tajik, A.J.; Grogan, M. Electrocardiographic findings in primary systemic amyloidosis and biopsy-proven cardiac involvement. Am. J. Cardiol. 2005, 95, 535–537. [Google Scholar] [CrossRef] [PubMed]
- Dubrey, S.W.; Cha, K.; Anderson, J.; Chamarthi, B.; Reisinger, J.; Skinner, M.; Falk, R.H. The clinical features of immunoglobulin light-chain (AL) amyloidosis with heart involvement. QJM 1998, 91, 141–157. [Google Scholar] [CrossRef] [PubMed]
- Dispenzieri, A.; Gertz, M.A.; Kyle, R.A.; Lacy, M.Q.; Burritt, M.F.; Therneau, T.M.; McConnell, J.P.; Litzow, M.R.; Gastineau, D.A.; Tefferi, A.; et al. Prognostication of survival using cardiac troponins and N-terminal pro-brain natriuretic peptide in patients with primary systemic amyloidosis undergoing peripheral blood stem cell transplantation. Blood 2004, 104, 1881–1887. [Google Scholar] [CrossRef] [PubMed]
- Palladini, G.; Foli, A.; Milani, P.; Russo, P.; Albertini, R.; Lavatelli, F.; Obici, L.; Perlini, S.; Moratti, R.; Merlini, G. Best use of cardiac biomarkers in patients with AL amyloidosis and renal failure. Am. J. Hematol. 2012, 87, 465–471. [Google Scholar] [CrossRef] [PubMed]
- Kyle, R.A.; Gertz, M.A. Primary systemic amyloidosis: Clinical and laboratory features in 474 cases. Semin. Hematol. 1995, 32, 45–59. [Google Scholar]
- Palecek, T.; Fikrle, M.; Nemecek, E.; Bauerova, L.; Kuchynka, P.; Louch, W.E.; Spicka, I.; Rysava, R. Contemporary treatment of amyloid heart disease. Curr. Pharm. Des. 2015, 21, 491–506. [Google Scholar] [CrossRef] [PubMed]
- Castiglione, V.; Aimo, A.; Todiere, G.; Barison, A.; Fabiani, I.; Panichella, G.; Genovesi, D.; Bonino, L.; Clemente, A.; Cademartiri, F.; et al. Role of Imaging in Cardiomyopathies. Card. Fail. Rev. 2023, 9, e08. [Google Scholar] [CrossRef] [PubMed] [PubMed Central]
- Gilstrap, L.G.; Dominici, F.; Wang, Y.; El-Sady, M.S.; Singh, A.; Di Carli, M.F.; Falk, R.H.; Dorbala, S. Epidemiology of Cardiac Amyloidosis-Associated Heart Failure Hospitalizations Among Fee-for-Service Medicare Beneficiaries in the United States. Circ. Heart Fail. 2019, 12, e005407. [Google Scholar] [CrossRef] [PubMed] [PubMed Central]
- AbouEzzeddine, O.F.; Davies, D.R.; Scott, C.G.; Fayyaz, A.U.; Askew, J.W.; McKie, P.M.; Noseworthy, P.A.; Johnson, G.B.; Dunlay, S.M.; Borlaug, B.A.; et al. Prevalence of Transthyretin Amyloid Cardiomyopathy in Heart Failure with Preserved Ejection Fraction. JAMA Cardiol. 2021, 6, 1267–1274. [Google Scholar] [CrossRef] [PubMed]
- Felker, G.M.; Thompson, R.E.; Hare, J.M.; Hruban, R.H.; Clemetson, D.E.; Howard, D.L.; Baughman, K.L.; Kasper, E.K. Underlying causes and long-term survival in patients with initially unexplained cardiomyopathy. N. Engl. J. Med. 2000, 342, 1077–1084. [Google Scholar] [CrossRef] [PubMed]
- Cuddy, S.A.M.; Chetrit, M.; Jankowski, M.; Desai, M.; Falk, R.H.; Weiner, R.B.; Klein, A.L.; Phelan, D.; Grogan, M. Practical Points for Echocardiography in Cardiac Amyloidosis. J. Am. Soc. Echocardiogr. 2022, 35, A31–A40. [Google Scholar] [CrossRef] [PubMed]
- Halwani, O.; Delgado, D.H. Cardiac amyloidosis: An approach to diagnosis and management. Expert. Rev. Cardiovasc. Ther. 2010, 8, 1007–1013. [Google Scholar] [CrossRef] [PubMed]
- Ternacle, J.; Bodez, D.; Guellich, A.; Audureau, E.; Rappeneau, S.; Lim, P.; Radu, C.; Guendouz, S.; Couetil, J.P.; Benhaiem, N.; et al. Causes and Consequences of Longitudinal LV Dysfunction Assessed by 2D Strain Echocardiography in Cardiac Amyloidosis. JACC Cardiovasc. Imaging 2016, 9, 126–138. [Google Scholar] [CrossRef] [PubMed]
- Selvanayagam, J.B.; Hawkins, P.N.; Paul, B.; Myerson, S.G.; Neubauer, S. Evaluation and management of the cardiac amyloidosis. J. Am. Coll. Cardiol. 2007, 50, 2101–2110. [Google Scholar] [CrossRef] [PubMed]
- Nochioka, K.; Quarta, C.C.; Claggett, B.; Roca, G.Q.; Rapezzi, C.; Falk, R.H.; Solomon, S.D. Left atrial structure and function in cardiac amyloidosis. Eur. Heart J. Cardiovasc. Imaging 2017, 18, 1128–1137. [Google Scholar] [CrossRef] [PubMed]
- Rausch, K.; Scalia, G.M.; Sato, K.; Edwards, N.; Lam, A.K.; Platts, D.G.; Chan, J. Left atrial strain imaging differentiates cardiac amyloidosis and hypertensive heart disease. Int. J. Cardiovasc. Imaging 2021, 37, 81–90. [Google Scholar] [CrossRef] [PubMed]
- Starr, N.; Ioannou, A.; Martinez-Naharro, A. Monitoring cardiac amyloidosis with multimodality imaging. Rev. Esp. Cardiol. (Engl. Ed.) 2024, 77, 79–87. [Google Scholar] [CrossRef] [PubMed]
- Pagourelias, E.D.; Mirea, O.; Duchenne, J.; Van Cleemput, J.; Delforge, M.; Bogaert, J.; Kuznetsova, T.; Voigt, J.U. Echo Parameters for Differential Diagnosis in Cardiac Amyloidosis: A Head-to-Head Comparison of Deformation and Nondeformation Parameters. Circ. Cardiovasc. Imaging 2017, 10, e005588. [Google Scholar] [CrossRef] [PubMed]
- Senapati, A.; Sperry, B.W.; Grodin, J.L.; Kusunose, K.; Thavendiranathan, P.; Jaber, W.; Collier, P.; Hanna, M.; Popovic, Z.B.; Phelan, D. Prognostic implication of relative regional strain ratio in cardiac amyloidosis. Heart 2016, 102, 748–754. [Google Scholar] [CrossRef]
- Salinaro, F.; Meier-Ewert, H.K.; Miller, E.J.; Pandey, S.; Sanchorawala, V.; Berk, J.L.; Seldin, D.C.; Ruberg, F.L. Longitudinal systolic strain, cardiac function improvement, and survival following treatment of light-chain (AL) cardiac amyloidosis. Eur. Heart J. Cardiovasc. Imaging 2017, 18, 1057–1064. [Google Scholar] [CrossRef] [PubMed]
- Ferkh, A.; Geenty, P.; Stefani, L.; Emerson, P.; Pham, J.; Byth, K.; Boyd, A.C.; Richards, D.; Taylor, M.S.; Kwok, F.; et al. Diagnostic and prognostic value of the left atrial myopathy evaluation in cardiac amyloidosis using echocardiography. ESC Heart Fail. 2024, 11, 4139–4147. [Google Scholar] [CrossRef] [PubMed] [PubMed Central]
- Henein, M.Y.; Suhr, O.B.; Arvidsson, S.; Pilebro, B.; Westermark, P.; Hörnsten, R.; Lindqvist, P. Reduced left atrial myocardial deformation irrespective of cavity size: A potential cause for atrial arrhythmia in hereditary transthyretin amyloidosis. Amyloid 2018, 25, 46–53. [Google Scholar] [CrossRef] [PubMed]
- Annabi, M.S.; Carter-Storch, R.; Zaroui, A.; Galat, A.; Oghina, S.; Kharoubi, M.; Bezard, M.; Derumeaux, G.; Fanen, P.; Lemonnier, F.; et al. Prevalence, Characteristics, and Impact on Prognosis of Aortic Stenosis in Patients With Cardiac Amyloidosis. J. Am. Heart Assoc. 2024, 13, e034723. [Google Scholar] [CrossRef] [PubMed] [PubMed Central]
- Syed, I.S.; Glockner, J.F.; Feng, D.; Araoz, P.A.; Martinez, M.W.; Edwards, W.D.; Gertz, M.A.; Dispenzieri, A.; Oh, J.K.; Bellavia, D.; et al. Role of cardiac magnetic resonance imaging in the detection of cardiac amyloidosis. JACC Cardiovasc. Imaging 2010, 3, 155–164. [Google Scholar] [CrossRef] [PubMed]
- Maceira, A.M.; Joshi, J.; Prasad, S.K.; Moon, J.C.; Perugini, E.; Harding, I.; Sheppard, M.N.; Poole-Wilson, P.A.; Hawkins, P.N.; Pennell, D.J. Cardiovascular magnetic resonance in cardiac amyloidosis. Circulation 2005, 111, 186–193. [Google Scholar] [CrossRef] [PubMed]
- Maggialetti, N.; Torrente, A.; Lorusso, G.; Villanova, I.; Ficco, M.; Gravina, M.; Ferrari, C.; Giordano, L.; Granata, V.; Rubini, D.; et al. Role of Cardiovascular Magnetic Resonance in Cardiac Amyloidosis: A Narrative Review. J. Pers. Med. 2024, 14, 407. [Google Scholar] [CrossRef] [PubMed] [PubMed Central]
- Pan, J.A.; Kerwin, M.J.; Salerno, M. Native, T1 Mapping, Extracellular Volume Mapping, and Late Gadolinium Enhancement in Cardiac Amyloidosis: A Meta-Analysis. JACC Cardiovasc. Imaging 2020, 13, 1299–1310. [Google Scholar] [CrossRef] [PubMed] [PubMed Central]
- Barison, A.; Aquaro, G.D.; Pugliese, N.R.; Cappelli, F.; Chiappino, S.; Vergaro, G.; Mirizzi, G.; Todiere, G.; Passino, C.; Masci, P.G.; et al. Measurement of myocardial amyloid deposition in systemic amyloidosis: Insights from cardiovascular magnetic resonance imaging. J. Intern. Med. 2015, 277, 605–614. [Google Scholar] [CrossRef] [PubMed]
- Karamitsos, T.D.; Piechnik, S.K.; Banypersad, S.M.; Fontana, M.; Ntusi, N.B.; Ferreira, V.M.; Whelan, C.J.; Myerson, S.G.; Robson, M.D.; Hawkins, P.N.; et al. Noncontrast T1 mapping for the diagnosis of cardiac amyloidosis. JACC Cardiovasc. Imaging 2013, 6, 488–497. [Google Scholar] [CrossRef] [PubMed]
- Dungu, J.N.; Valencia, O.; Pinney, J.H.; Gibbs, S.D.; Rowczenio, D.; Gilbertson, J.A.; Lachmann, H.J.; Wechalekar, A.; Gillmore, J.D.; Whelan, C.J.; et al. CMR-based differentiation of AL and ATTR cardiac amyloidosis. JACC Cardiovasc. Imaging 2014, 7, 133–142. [Google Scholar] [CrossRef] [PubMed]
- Dabir, D.; Child, N.; Kalra, A.; Rogers, T.; Gebker, R.; Jabbour, A.; Plein, S.; Yu, C.Y.; Otton, J.; Kidambi, A.; et al. Reference values for healthy human myocardium using a T1 mapping methodology: Results from the International T1 Multicenter cardiovascular magnetic resonance study. J. Cardiovasc. Magn. Reson. 2014, 16, 69. [Google Scholar] [CrossRef] [PubMed] [PubMed Central]
- Ruberg, F.L.; Appelbaum, E.; Davidoff, R.; Ozonoff, A.; Kissinger, K.V.; Harrigan, C.; Skinner, M.; Manning, W.J. Diagnostic and prognostic utility of cardiovascular magnetic resonance imaging in light-chain cardiac amyloidosis. Am. J. Cardiol. 2009, 103, 544–549. [Google Scholar] [CrossRef] [PubMed] [PubMed Central]
- White, J.A.; Kim, H.W.; Shah, D.; Fine, N.; Kim, K.Y.; Wendell, D.C.; Al-Jaroudi, W.; Parker, M.; Patel, M.; Gwadry-Sridhar, F.; et al. CMR imaging with rapid visual T1 assessment predicts mortality in patients suspected of cardiac amyloidosis. JACC Cardiovasc. Imaging 2014, 7, 143–156. [Google Scholar] [CrossRef] [PubMed] [PubMed Central]
- Koike, H.; Okumura, T.; Murohara, T.; Katsuno, M. Multidisciplinary Approaches for Transthyretin Amyloidosis. Cardiol. Ther. 2021, 10, 289–311. [Google Scholar] [CrossRef] [PubMed] [PubMed Central]
- Wong, T.C.; Piehler, K.; Meier, C.G.; Testa, S.M.; Klock, A.M.; Aneizi, A.A.; Shakesprere, J.; Kellman, P.; Shroff, S.G.; Schwartzman, D.S.; et al. Association between extracellular matrix expansion quantified by cardiovascular magnetic resonance and short-term mortality. Circulation 2012, 126, 1206–1216. [Google Scholar] [CrossRef] [PubMed] [PubMed Central]
- Martinez-Naharro, A.; Treibel, T.A.; Abdel-Gadir, A.; Bulluck, H.; Zumbo, G.; Knight, D.S.; Kotecha, T.; Francis, R.; Hutt, D.F.; Rezk, T.; et al. Magnetic Resonance in Transthyretin Cardiac Amyloidosis. J. Am. Coll. Cardiol. 2017, 70, 466–477. [Google Scholar] [CrossRef] [PubMed]
- Messroghli, D.R.; Moon, J.C.; Ferreira, V.M.; Grosse-Wortmann, L.; He, T.; Kellman, P.; Mascherbauer, J.; Nezafat, R.; Salerno, M.; Schelbert, E.B.; et al. Clinical recommendations for cardiovascular magnetic resonance mapping of T1, T2, T2* and extracellular volume: A consensus statement by the Society for Cardiovascular Magnetic Resonance (SCMR) endorsed by the European Association for Cardiovascular Imaging (EACVI). J. Cardiovasc. Magn. Reson. 2017, 19, 75. [Google Scholar] [CrossRef]
- Martinez-Naharro, A.; Patel, R.; Kotecha, T.; Karia, N.; Ioannou, A.; Petrie, A.; Chacko, L.A.; Razvi, Y.; Ravichandran, S.; Brown, J.; et al. Cardiovascular magnetic resonance in light-chain amyloidosis to guide treatment. Eur. Heart J. 2022, 43, 4722–4735. [Google Scholar] [CrossRef] [PubMed]
- Hur, D.J.; Dicks, D.L.; Huber, S.; Mojibian, H.R.; Meadows, J.L.; Seropian, S.E.; Baldassarre, L.A. Serial Native T1 Mapping to Monitor Cardiac Response to Treatment in Light-Chain Amyloidosis. Circ. Cardiovasc. Imaging 2016, 9, e004770. [Google Scholar] [CrossRef] [PubMed]
- Hassan, W.; Al-Sergani, H.; Mourad, W.; Tabbaa, R. Amyloid heart disease. New frontiers and insights in pathophysiology, diagnosis, and management. Tex. Heart Inst. J. 2005, 32, 178–184. [Google Scholar] [PubMed] [PubMed Central]
- Desai, H.V.; Aronow, W.S.; Peterson, S.J.; Frishman, W.H. Cardiac amyloidosis: Approaches to diagnosis and management. Cardiol. Rev. 2010, 18, 1–11. [Google Scholar] [CrossRef] [PubMed]
- Perugini, E.; Guidalotti, P.L.; Salvi, F.; Cooke, R.M.; Pettinato, C.; Riva, L.; Leone, O.; Farsad, M.; Ciliberti, P.; Bacchi-Reggiani, L.; et al. Noninvasive etiologic diagnosis of cardiac amyloidosis using 99mTc-3,3-diphosphono-1,2-propanodicarboxylic acid scintigraphy. J. Am. Coll. Cardiol. 2005, 46, 1076–1084. [Google Scholar] [CrossRef] [PubMed]
- Bokhari, S.; Castaño, A.; Pozniakoff, T.; Deslisle, S.; Latif, F.; Maurer, M.S. (99m)Tc-pyrophosphate scintigraphy for differentiating light-chain cardiac amyloidosis from the transthyretin-related familial and senile cardiac amyloidoses. Circ. Cardiovasc. Imaging 2013, 6, 195–201. [Google Scholar] [CrossRef] [PubMed] [PubMed Central]
- Vijayakumar, S.; Pabon, A.R.; Clerc, O.F.; Cuddy, S.A.M.; Gu, Y.; Watts, C.; Sullivan, K.; Auer, B.; Kijewski, M.F.; DiCarli, M.F.; et al. Quantitative 99mTc-pyrophosphate myocardial uptake: Changes on transthyretin stabilization therapy. J. Nucl. Cardiol. 2024, 39, 102019. [Google Scholar] [CrossRef] [PubMed] [PubMed Central]
- Tanaka, H.; Hosono, M.; Kanagaki, M.; Shimizu, M.; Matsubara, N.; Kawabata, K.; Miyamoto, T.; Itoi, K. A case of cardiac amyloidosis incidentally detected by bone scintigraphy. Asia Ocean J. Nucl. Med. Biol. 2021, 9, 71–75. [Google Scholar] [CrossRef] [PubMed] [PubMed Central]
- Hutt, D.F.; Fontana, M.; Burniston, M.; Quigley, A.M.; Petrie, A.; Ross, J.C.; Page, J.; Martinez-Naharro, A.; Wechalekar, A.D.; Lachmann, H.J.; et al. Prognostic utility of the Perugini grading of 99mTc-DPD scintigraphy in transthyretin (ATTR) amyloidosis and its relationship with skeletal muscle and soft tissue amyloid. Eur. Heart J. Cardiovasc. Imaging 2017, 18, 1344–1350. [Google Scholar] [CrossRef] [PubMed]
- Rapezzi, C.; Quarta, C.C.; Guidalotti, P.L.; Pettinato, C.; Fanti, S.; Leone, O.; Ferlini, A.; Longhi, S.; Lorenzini, M.; Reggiani, L.B.; et al. Role of (99m)Tc-DPD scintigraphy in diagnosis and prognosis of hereditary transthyretin-related cardiac amyloidosis. JACC Cardiovasc. Imaging 2011, 4, 659–670. [Google Scholar] [CrossRef] [PubMed]
- Nitsche, C.; Ioannou, A.; Patel, R.K.; Razvi, Y.; Porcari, A.; Rauf, M.U.; Bandera, F.; Aimo, A.; Emdin, M.; Martinez-Naharro, A.; et al. Expansion of the National Amyloidosis Centre staging system to detect early mortality in transthyretin cardiac amyloidosis. Eur. J. Heart Fail. 2024, 26, 2008–2012. [Google Scholar] [CrossRef] [PubMed]
- Dorbala, S.; Vangala, D.; Semer, J.; Strader, C.; Bruyere, J.R., Jr.; Di Carli, M.F.; Moore, S.C.; Falk, R.H. Imaging cardiac amyloidosis: A pilot study using 18F-florbetapir positron emission tomography. Eur. J. Nucl. Med. Mol. Imaging 2014, 41, 1652–1662. [Google Scholar] [CrossRef] [PubMed]
- Lee, S.P.; Lee, E.S.; Choi, H.; Im, H.J.; Koh, Y.; Lee, M.H.; Kwon, J.H.; Paeng, J.C.; Kim, H.K.; Cheon, G.J.; et al. 11C-Pittsburgh B PET imaging in cardiac amyloidosis. JACC Cardiovasc. Imaging 2015, 8, 50–59. [Google Scholar] [CrossRef] [PubMed]
- Dorbala, S. Regression of Myocardial Bone-Avid Tracer Uptake After ATTR-CM Disease-Modifying Therapy: Is This a New Post-Treatment Phenotype? JACC Cardiovasc. Imaging 2025, 18, 909–911. [Google Scholar] [CrossRef] [PubMed]
- Kittleson, M.M.; Maurer, M.S.; Ambardekar, A.V.; Bullock-Palmer, R.P.; Chang, P.P.; Eisen, H.J.; Nair, A.P.; Nativi-Nicolau, J.; Ruberg, F.L. Cardiac Amyloidosis: Evolving Diagnosis and Management: A Scientific Statement From the American Heart Association. Circulation 2020, 142, e7–e22. [Google Scholar] [CrossRef]
- Dorbala, S.; Ando, Y.; Bokhari, S.; Dispenzieri, A.; Falk, R.H.; Ferrari, V.A.; Fontana, M.; Gheysens, O.; Gillmore, J.D.; Glaudemans, A.W.J.M.; et al. ASNC/AHA/ASE/EANM/HFSA/ISA/SCMR/SNMMI Expert Consensus Recommendations for Multimodality Imaging in Cardiac Amyloidosis: Part 2 of 2-Diagnostic Criteria and Appropriate Utilization. Circ. Cardiovasc. Imaging 2021, 14, e000030. [Google Scholar] [CrossRef] [PubMed]
- Wisniowski, B.; Wechalekar, A. Confirming the Diagnosis of Amyloidosis. Acta Haematol. 2020, 143, 312–321. [Google Scholar] [CrossRef] [PubMed]
- Castaño, A.; DeLuca, A.; Weinberg, R.; Pozniakoff, T.; Blaner, W.S.; Pirmohamed, A.; Bettencourt, B.; Gollob, J.; Karsten, V.; Vest, J.A.; et al. Serial scanning with technetium pyrophosphate (99mTc-PYP) in advanced ATTR cardiac amyloidosis. J. Nucl. Cardiol. 2016, 23, 1355–1363. [Google Scholar] [CrossRef] [PubMed] [PubMed Central]
- Timóteo, A.T.; Rosa, S.A.; Brás, P.G.; Ferreira, M.J.V.; Bettencourt, N. Multimodality imaging in cardiac amyloidosis: State-of-the-art review. J. Clin. Ultrasound 2022, 50, 1084–1096. [Google Scholar] [CrossRef] [PubMed]
- De Gaspari, M.; Sinigiani, G.; De Michieli, L.; Della Barbera, M.; Rizzo, S.; Thiene, G.; Iliceto, S.; Perazzolo Marra, M.; Mele, D.; Basso, C.; et al. Relative apical sparing in cardiac amyloidosis is not always explained by an amyloid gradient. Eur. Heart J. Cardiovasc. Imaging 2023, 24, 1258–1268. [Google Scholar] [CrossRef] [PubMed] [PubMed Central]
- Galat, A.; Van Der Gucht, A.; Colombat, M.; Attias, D.; Itti, E.; Meignan, M.; Lebras, F.; Molinier-Frenkel, V.; Benhaiem, N.; Guellich, A.; et al. (99m)Tc-HMDP scintigraphy rectifies wrong diagnosis of AL amyloidosis. J. Nucl. Cardiol. 2015, 22, 853–857. [Google Scholar] [CrossRef] [PubMed]
- Meristoudis, G.; Ilias, I.; Keramida, G. Potential diagnostic pitfalls of bone scintigraphy in transthyretin-related amyloidosis. World J. Nucl. Med. 2020, 19, 313–314. [Google Scholar] [CrossRef] [PubMed] [PubMed Central]
- Mohty, D.; Damy, T.; Cosnay, P.; Echahidi, N.; Casset-Senon, D.; Virot, P.; Jaccard, A. Cardiac amyloidosis: Updates in diagnosis and management. Arch. Cardiovasc. Dis. 2013, 106, 528–540. [Google Scholar] [CrossRef] [PubMed]
- Sanchorawala, V. Systemic Light Chain Amyloidosis. N. Engl. J. Med. 2024, 390, 2295–2307. [Google Scholar] [CrossRef] [PubMed]
- Vrana, J.A.; Gamez, J.D.; Madden, B.J.; Theis, J.D.; Bergen, H.R., 3rd; Dogan, A. Classification of amyloidosis by laser microdissection and mass spectrometry-based proteomic analysis in clinical biopsy specimens. Blood 2009, 113, 2000–2008. [Google Scholar] [CrossRef] [PubMed]
- Clerc, O.F.; Cuddy, S.A.M.; Robertson, M.; Vijayakumar, S.; Neri, J.C.; Chemburkar, V.; Kijewski, M.F.; Di Carli, M.F.; Bianchi, G.; Falk, R.H.; et al. Cardiac Amyloid Quantification Using 124I-Evuzamitide (124I-P5+14) Versus 18F-Florbetapir: A Pilot PET/CT Study. JACC Cardiovasc Imaging 2023, 16, 1419–1432. [Google Scholar] [CrossRef] [PubMed] [PubMed Central]
- Attralus Inc. Publication of Studies Evaluating 124I-Evuzamitide for PET/CT Detection of Cardiac Amyloidosis; Attralus Press Release: Naples, FL, USA, 2024. [Google Scholar]
- Martin, E.; Kassira, A.; Stuckey, A.; Whittle, B.; Guthrie, S.; Kennel, S.J.; Wall, J.S. A tale of two tracers—Amyloid imaging with investigational radiotracers iodine (124I) evuzamitide and 99mTc-p5+14 (AT-05). J. Nucl. Cardiol. 2025, 102451, Epub ahead of print. [Google Scholar] [CrossRef] [PubMed] [PubMed Central]
- Smiley, D.A.; Einstein, A.J.; O’Gorman, K.J.; Santana, D.; Teruya, S.; Chan, N.; Nalbandian, A.; Poterucha, T.J.; Helmke, S.T.; Mintz, A.; et al. Early Detection of Transthyretin Cardiac Amyloidosis Using 124I-Evuzamitide Positron Emission Tomography/Computed Tomography. JACC Cardiovasc. Imaging 2025, 18, 799–811. [Google Scholar] [CrossRef] [PubMed]
- Rapezzi, C.; Aimo, A.; Serenelli, M.; Barison, A.; Vergaro, G.; Passino, C.; Panichella, G.; Sinagra, G.; Merlo, M.; Fontana, M.; et al. Critical Comparison of Documents From Scientific Societies on Cardiac Amyloidosis: JACC State-of-the-Art Review. J. Am. Coll. Cardiol. 2022, 79, 1288–1303. [Google Scholar] [CrossRef] [PubMed]
- Griffin, J.M.; Maurer, M.S. Transthyretin cardiac amyloidosis: A treatable form of heart failure with a preserved ejection fraction. Trends Cardiovasc. Med. 2021, 31, 59–66. [Google Scholar] [CrossRef] [PubMed] [PubMed Central]
- Jurcut, R.; Onciul, S.; Adam, R.; Stan, C.; Coriu, D.; Rapezzi, C.; Popescu, B.A. Multimodality imaging in cardiac amyloidosis: A primer for cardiologists. Eur. Heart J. Cardiovasc. Imaging 2020, 21, 833–844. [Google Scholar] [CrossRef] [PubMed]
- Kotecha, T.; Martinez-Naharro, A.; Treibel, T.A.; Francis, R.; Nordin, S.; Abdel-Gadir, A.; Knight, D.S.; Zumbo, G.; Rosmini, S.; Maestrini, V.; et al. Myocardial Edema and Prognosis in Amyloidosis. J. Am. Coll. Cardiol. 2018, 71, 2919–2931. [Google Scholar] [CrossRef] [PubMed]
- Ruberg, F.L.; Maurer, M.S. Cardiac Amyloidosis Due to Transthyretin Protein: A Review. JAMA 2024, 331, 778–791. [Google Scholar] [CrossRef] [PubMed] [PubMed Central]
- Ioannou, A.; Patel, R.K.; Martinez-Naharro, A.; Razvi, Y.; Porcari, A.; Rauf, M.U.; Bolhuis, R.E.; Fernando-Sayers, J.; Virsinskaite, R.; Bandera, F.; et al. Tracking Treatment Response in Cardiac Light-Chain Amyloidosis With Native T1 Mapping. JAMA Cardiol. 2023, 8, 848–852. [Google Scholar] [CrossRef] [PubMed]
- Embry-Dierson, M.; Farrell, M.B.; Schockling, E.; Warren, J.; Jerome, S. Cardiac Amyloidosis Imaging, Part 1: Amyloidosis Etiology and Image Acquisition. J. Nucl. Med. Technol. 2023, 51, 83–89. [Google Scholar] [CrossRef] [PubMed]
- Bullock-Palmer, R.P. Diagnosing cardiac amyloidosis: A wealth of new possibilities with nuclear cardiac imaging. J. Nucl. Cardiol. 2021, 28, 219–224. [Google Scholar] [CrossRef] [PubMed]
- Hotta, M.; Minamimoto, R.; Awaya, T.; Hiroe, M.; Okazaki, O.; Hiroi, Y. Radionuclide Imaging of Cardiac Amyloidosis and Sarcoidosis: Roles and Characteristics of Various Tracers. Radiographics 2020, 40, 2029–2041. [Google Scholar] [CrossRef] [PubMed]
- Ozbay, B.; Rearick, C.; Satyavolu, B.S.; Soman, P.; Wong, T.C.; Starr, M.; Pillai, B.; Zhu, J.; Azhar, A.Z.; Katz, W.E.; et al. Primary Left Atrial Cardiopathy in Transthyretin Amyloidosis Cardiomyopathy by Multimodality Imaging: Implications for Thrombotic Events. JACC Cardiovasc. Imaging 2025, 18, 867–881. [Google Scholar] [CrossRef] [PubMed]










| Category | Clinical Features/Findings |
|---|---|
| Clinical Features |
|
| Electrocardiogram (ECG)/Cardiac Imaging Findings | Increased left ventricular wall thickness above normal for sex and clinical features above with any of the following:
|
| Category | Criteria | Amyloidosis Type |
|---|---|---|
| Clinical Diagnosis of ATTR Cardiac Amyloidosis |
| ATTR |
| Typical Imaging Features of Cardiac Amyloidosis | Echocardiography:
| ATTR/AL |
| Imaging Modality | Key Features | Clinical Utility | Limitations |
|---|---|---|---|
| Echocardiography | - Increased LV wall thickness- Granular myocardial texture- Pericardial effusion- Apical sparing on strain- LA dysfunction on tissue Doppler | - First-line imaging- Widely available- Assesses structure and function- Suggests amyloid pattern | - Non-specific findings- Limited tissue characterization |
| Strain Imaging (GLS) | - Relative apical sparing (“cherry-on-top”)- Longitudinal strain analysis | - High sensitivity/specificity for amyloidosis- Early myocardial dysfunction assessment | - Strain abnormalities may overlap with other cardiomyopathies |
| Tissue Doppler Imaging | - Reduced LA strain- Abnormal diastolic parameters | - Helps assess atrial mechanical function- Predictor of arrhythmias | - Operator dependent- May not be routinely performed in all labs |
| Cardiac MRI (CMR) | - LGE (subendocardial/transmural)- T1/T2 mapping- ECV quantification- Detection of thrombi, effusions | - Excellent tissue characterization- Staging and prognosis- Quantitative assessment of amyloid burden | - Gadolinium contraindicated in advanced CKD- Cost and availability |
| Bone Scintigraphy (99mTc-PYP/DPD/HMDP) | - Myocardial uptake graded visually and with H/CL ratio- SPECT/CT for localization | - Confirms ATTR in absence of monoclonal protein- High sensitivity and specificity | - Cannot differentiate ATTRwt vs. ATTRv- False positives in AL if protein not ruled out |
| PET Imaging (e.g., 18F-florbetapir, 11C-PiB) | - Direct visualization of amyloid fibrils- SUV-based quantification | - Early detection- Subtype differentiation (under study)- Whole-body amyloid burden assessment | - Experimental- Limited tracer availability- Expensive |
| Study | Imaging Modality | Key Findings | Clinical Implication |
|---|---|---|---|
| Phelan et al. [8] | Echo (Strain) | Relative apical sparing of longitudinal strain showed 93% sensitivity and 82% specificity | Diagnostic hallmark of cardiac amyloidosis |
| Fontana et al. [9] | CMR | No LGE associated with 92% survival vs. 61% with transmural LGE | LGE pattern predicts prognosis |
| Felker et al. [39] | Prognosis | Median survival <6 months in untreated AL-CA | Highlights urgency for early diagnosis |
| Pagourelias et al. [46] | Echo (Strain) | Regional strain ratio differentiates amyloidosis from HCM | Aids in differential diagnosis |
| Senapati et al. [47] | Echo (Strain) | Strain improvement correlated with survival in AL amyloidosis | Useful for monitoring treatment response |
| Salinaro et al. [48] | Echo (Strain) | Longitudinal strain improvement post-treatment linked with outcomes | Prognostic indicator in AL amyloidosis |
| Syed et al. [52] | CMR | Differentiated AL vs. ATTR based on LGE pattern | Helps in amyloid typing |
| Messroghli et al. [65] | CMR (Mapping) | ECV and T1 mapping accurately quantify amyloid | Quantitative non-invasive staging |
| Martinez-Naharro et al. [66] | CMR | ECV elevation linked with disease severity | Guides disease staging and therapy |
| Ruberg et al. [99] | Epidemiology | Increased recognition and prevalence of ATTR-CA | Raises awareness of underdiagnosis |
| Martinez-Naharro et al. [100] | CMR, PYP | Imaging burden associated with adverse outcomes | Supports integrated imaging risk stratification |
| Jerome et al. [101] | Nuclear Imaging | Guidelines for PYP imaging, SPECT, and interpretation | Standardized non-invasive diagnostic workflow |
| Bullock-Palmer et al. [102] | PYP SPECT | 99mTc-PYP uptake highly specific for ATTR in absence of monoclonal protein | Enables non-biopsy diagnosis |
| Hotta et al. [103] | PET | Tracer uptake (18F-florbetapir, 11C-PiB) visualizes amyloid | Foundation for PET-based evaluation |
| Ozbay et al. [104] | Echo (Tissue Doppler), PYP SPECT | Primary LA cardiomyopathy associated with thromboembolism independent of AF and CHA2DS2-VASc | LA strain and stiffness identify ATTR-CM independent of AF and diastolic dysfunction |
Disclaimer/Publisher’s Note: The statements, opinions and data contained in all publications are solely those of the individual author(s) and contributor(s) and not of MDPI and/or the editor(s). MDPI and/or the editor(s) disclaim responsibility for any injury to people or property resulting from any ideas, methods, instructions or products referred to in the content. |
© 2025 by the authors. Licensee MDPI, Basel, Switzerland. This article is an open access article distributed under the terms and conditions of the Creative Commons Attribution (CC BY) license.
Share and Cite
Chaudhari, M.; Ashwath, M.L. Multimodality Imaging in Cardiac Amyloidosis. J. Clin. Med. 2026, 15, 163. https://doi.org/10.3390/jcm15010163
Chaudhari M, Ashwath ML. Multimodality Imaging in Cardiac Amyloidosis. Journal of Clinical Medicine. 2026; 15(1):163. https://doi.org/10.3390/jcm15010163
Chicago/Turabian StyleChaudhari, Mayuresh, and Mahi Lakshmi Ashwath. 2026. "Multimodality Imaging in Cardiac Amyloidosis" Journal of Clinical Medicine 15, no. 1: 163. https://doi.org/10.3390/jcm15010163
APA StyleChaudhari, M., & Ashwath, M. L. (2026). Multimodality Imaging in Cardiac Amyloidosis. Journal of Clinical Medicine, 15(1), 163. https://doi.org/10.3390/jcm15010163

