Sign in to use this feature.

Years

Between: -

Subjects

remove_circle_outline
remove_circle_outline
remove_circle_outline
remove_circle_outline
remove_circle_outline
remove_circle_outline
remove_circle_outline
remove_circle_outline
remove_circle_outline

Journals

Article Types

Countries / Regions

Search Results (25)

Search Parameters:
Keywords = transportation interrelation network

Order results
Result details
Results per page
Select all
Export citation of selected articles as:
37 pages, 4109 KB  
Article
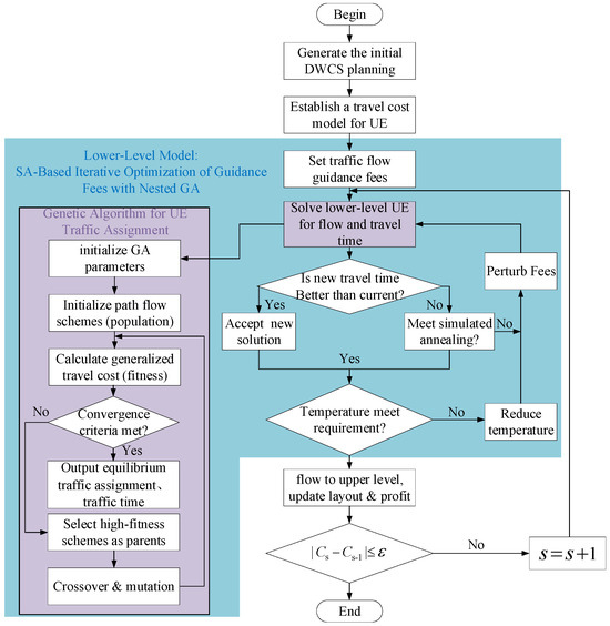
Bi-Level Collaborative Optimization of Dynamic Wireless Charging Systems Considering Traffic Flow Distribution
by Jiacheng Qi, Wei Zhang and Dong Han
Energies 2026, 19(6), 1396; https://doi.org/10.3390/en19061396 - 10 Mar 2026
Viewed by 124
Abstract
To address the challenges of facility–demand mismatch, aggravated congestion, and imbalanced benefit distribution caused by the interdependence between dynamic wireless charging systems (DWCS) and transportation networks, this study proposes an optimization scheme that coordinates DWCS planning, travel flow guidance for electric vehicle (EV) [...] Read more.
To address the challenges of facility–demand mismatch, aggravated congestion, and imbalanced benefit distribution caused by the interdependence between dynamic wireless charging systems (DWCS) and transportation networks, this study proposes an optimization scheme that coordinates DWCS planning, travel flow guidance for electric vehicle (EV) owners, and transportation network operations. We develop a bi-level dynamic collaborative optimization model. The upper-level model aims to maximize the annual net profit of DWCS operators and determines DWCS planning by optimizing the traffic flow distribution. The lower-level model, based on the user equilibrium principle, guides EV route choices via a traffic flow guidance mechanism to mitigate peak-hour congestion and minimize vehicle owners’ travel costs. We validate the model using a test network comprising 9 nodes and 13 links. Results indicate that, compared with a full-coverage planning scenario, the proposed bi-level optimization scheme significantly reduces operational losses by accounting for owners’ optimal travel flow distribution. Introducing a traffic flow guidance mechanism further improves traffic flow distribution, enhances operator revenue, and effectively reduces owners’ travel time costs. Sensitivity analysis reveals that increased battery capacity decreases construction and maintenance costs, thereby improving annual net profit, while lower energy consumption reduces charging demand and weakens dependence on charging infrastructure. These factors are interrelated; specifically, lower energy consumption implies reduced battery capacity requirements for the same driving range. Additionally, the effectiveness of the traffic flow guidance mechanism becomes more pronounced as traffic flow increases. Overall, the proposed framework integrates DWCS planning and traffic flow guidance to achieve a win–win outcome for both operators and owners. These findings demonstrate the practicality and economic feasibility of interactive optimization between DWCS and transportation networks. Full article
(This article belongs to the Special Issue Advanced Grid-to-Vehicle (G2V) and Vehicle-to-Grid (V2G) Technologies)
Show Figures

Figure 1

6 pages, 153 KB  
Editorial
Sustainable Transportation Systems: Integrating Network, Cultural, Quality and Decision-Making Perspectives
by Jonas Matijošius and Kristina Čižiūnienė
Sustainability 2026, 18(5), 2532; https://doi.org/10.3390/su18052532 - 5 Mar 2026
Viewed by 143
Abstract
This editorial review presents five scientific articles published in the Special Issue “Sustainable Transportation: Logistics and Route Network Aspects”, which explores the areas of transport and logistics from different—but interrelated—perspectives [...] Full article
(This article belongs to the Special Issue Sustainable Transportation: Logistics and Route Network Aspects)
23 pages, 2909 KB  
Article
A Symmetry-Aware Hierarchical Graph-Mamba Network for Spatio-Temporal Road Damage Detection
by Zichun Tian, Xiaokang Shao, Yuqi Bai, Qianyun Zhang, Zhuxuanzi Wang and Yingrui Ji
Symmetry 2025, 17(12), 2173; https://doi.org/10.3390/sym17122173 - 17 Dec 2025
Cited by 1 | Viewed by 562
Abstract
The prompt and precise detection of road damage is vital for effective infrastructure management, forming the foundation for intelligent transportation systems and cost-effective pavement maintenance. While current convolutional neural network (CNN)-based methodologies have made progress, they are fundamentally limited by treating damages as [...] Read more.
The prompt and precise detection of road damage is vital for effective infrastructure management, forming the foundation for intelligent transportation systems and cost-effective pavement maintenance. While current convolutional neural network (CNN)-based methodologies have made progress, they are fundamentally limited by treating damages as independent, isolated entities, thereby ignoring the intrinsic spatial symmetry and topological organization inherent in complex damage patterns like alligator cracking. This conceptual asymmetry in modeling leads to two major deficiencies: “context blindness,” which overlooks essential structural interrelations, and “temporal inconsistency” in video analysis, resulting in unstable, flickering predictions. To address this, we propose a Spatio-Temporal Graph Mamba You-Only-Look-Once (STG-Mamba-YOLO) network, a novel architecture that introduces a symmetry-informed, hierarchical reasoning process. Our approach explicitly models and integrates contextual dependencies across three levels to restore a holistic and consistent structural representation. First, at the pixel level, a Mamba state-space model within the YOLO backbone enhances the modeling of long-range spatial dependencies, capturing the elongated symmetry of linear cracks. Second, at the object level, an intra-frame damage Graph Network enables explicit reasoning over the topological symmetry among damage candidates, effectively reducing false positives by leveraging their relational structure. Third, at the sequence level, a Temporal Graph Mamba module tracks the evolution of this damage graph, enforcing temporal symmetry across frames to ensure stable, non-flickering results in video streams. Comprehensive evaluations on multiple public benchmarks demonstrate that our method outperforms existing state-of-the-art approaches. STG-Mamba-YOLO shows significant advantages in identifying intricate damage topologies while ensuring robust temporal stability, thereby validating the effectiveness of our symmetry-guided, multi-level contextual fusion paradigm for structural health monitoring. Full article
Show Figures

Figure 1

55 pages, 2402 KB  
Review
Planning of Logistic Networks with Automated Transport Drones: A Systematic Review of Application Areas, Planning Approaches, and System Performance
by Lukas Ostermann, Asrat Gobachew, Andreas Schwung and Stefan Lier
Logistics 2025, 9(3), 111; https://doi.org/10.3390/logistics9030111 - 8 Aug 2025
Viewed by 5064
Abstract
Background: The increasing integration of automated transport drones into logistics networks presents transformative potential for addressing contemporary logistics challenges, particularly in last-mile delivery, healthcare, disaster response, urban mobility, and postal services. However, their effective integration into varied logistics contexts remains hindered by [...] Read more.
Background: The increasing integration of automated transport drones into logistics networks presents transformative potential for addressing contemporary logistics challenges, particularly in last-mile delivery, healthcare, disaster response, urban mobility, and postal services. However, their effective integration into varied logistics contexts remains hindered by infrastructure, regulatory, and operational limitations. This study aims to explore how drone-based logistics systems can be systematically planned and evaluated across diverse operational environments. Methods: A structured literature review was conducted, employing thematic synthesis to analyze current research on drone logistics. The analysis focused on identifying the key planning dimensions and interrelated components that influence the deployment of drone-based transport systems. Results: The review identified seven central planning dimensions: areas of application, system components, transport configuration, geographic areas, optimization and analysis methods, logistical planning, and performance assessment. These dimensions inform a conceptual framework designed to guide the planning and assessment of drone logistics networks. Conclusions: While existing studies contribute valuable insights into route optimization and drone deployment strategies, they often overlook integrative approaches that account for societal and environmental factors. The study emphasizes the need for interdisciplinary collaboration and context-specific planning frameworks to enhance the sustainable and effective implementation of drone-based logistics systems. Full article
Show Figures

Figure 1

22 pages, 1773 KB  
Review
Rice Responses to Abiotic Stress: Key Proteins and Molecular Mechanisms
by Xiaohui Wang, Xuelei Liu, Yonglin Su and Huaizong Shen
Int. J. Mol. Sci. 2025, 26(3), 896; https://doi.org/10.3390/ijms26030896 - 22 Jan 2025
Cited by 14 | Viewed by 4518
Abstract
The intensification of global climate change and industrialization has exacerbated abiotic stresses on crops, particularly rice, posing significant threats to food security and human health. The mechanisms by which rice responds to these stresses are complex and interrelated. This review aims to provide [...] Read more.
The intensification of global climate change and industrialization has exacerbated abiotic stresses on crops, particularly rice, posing significant threats to food security and human health. The mechanisms by which rice responds to these stresses are complex and interrelated. This review aims to provide a comprehensive understanding of the molecular mechanisms underlying rice’s response to various abiotic stresses, including drought, salinity, extreme temperatures, and heavy metal pollution. We emphasize the molecular mechanisms and structural roles of key proteins involved in these stress responses, such as the roles of SLAC1 and QUAC1 in stomatal regulation, HKT and SOS proteins in salinity stress, heat shock proteins (HSPs) and heat stress transcription factors (HSFs) in temperature stress, and Nramp and ZIP transport proteins in response to heavy metal stress. This review elucidates the complex response networks of rice to various abiotic stresses, highlighting the key proteins and their related molecular mechanisms, which may further help to improve the strategies of molecular breeding. Full article
(This article belongs to the Special Issue Molecular Mechanisms of Abiotic Stress Response in Rice)
Show Figures

Figure 1

23 pages, 5174 KB  
Article
The Primacy Evaluation and Pattern Evolution Mechanism of the Central City in Nanjing Metropolitan Area
by Congjian Chen, Qing Zhong, Yang Cao, Guangfu Xu and Bing Chen
Sustainability 2024, 16(18), 8105; https://doi.org/10.3390/su16188105 - 17 Sep 2024
Cited by 1 | Viewed by 1914
Abstract
Economic globalisation has accelerated the cross-regional flow of resource elements and broken through the constraints of traditional regional administrative boundaries. Urban agglomerations are core carriers that drive and accelerate regional integration development and can promote the division of urban functions and cooperation. This [...] Read more.
Economic globalisation has accelerated the cross-regional flow of resource elements and broken through the constraints of traditional regional administrative boundaries. Urban agglomerations are core carriers that drive and accelerate regional integration development and can promote the division of urban functions and cooperation. This study considers the Nanjing metropolitan area as a case study to construct a comprehensive first-degree evaluation index system for cities from a factor-flow perspective, focusing on economic, cultural, and transportation connections. We found that (1) Nanjing, which has long been ranked first, shows a downward trending score, dropping from 0.956 in 2017 to 0.937 in 2023; (2) The comprehensive first-degree spatial structure of metropolitan-area cities presents a network hierarchical development feature of “one core, multiple centres, and multiple areas”. With Nanjing as the regional core city, Chuzhou (0.879), Yangzhou (0.915), and Wuhu (0.897) as sub-centre cities, and other cities as sub-regional nodes, the urban system structure gradually forms; (3) The indicators of economic (0.166 **), cultural (0.226 **), and transportation (0.644 ***) element connections were interrelated and mutually reinforced, forming a unified entity with internal connections. This study quantitatively measured the level of integrated development in the Nanjing metropolitan area and provided a reference for formulating regional policies. Full article
Show Figures

Figure 1

20 pages, 5948 KB  
Article
Temperature Structure Inversion of Mesoscale Eddies in the South China Sea Based on Deep Learning
by Jidong Huo, Jungang Yang, Liting Geng, Guangliang Liu, Jie Zhang, Jichao Wang and Wei Cui
J. Mar. Sci. Eng. 2024, 12(5), 723; https://doi.org/10.3390/jmse12050723 - 27 Apr 2024
Cited by 2 | Viewed by 2104
Abstract
Mesoscale eddies are common in global oceans, playing crucial roles in ocean dynamics, ocean circulation, and heat transport, and their vertical structures can affect the water layers from tens to thousands of meters. In this study, we integrated sea surface height and sea [...] Read more.
Mesoscale eddies are common in global oceans, playing crucial roles in ocean dynamics, ocean circulation, and heat transport, and their vertical structures can affect the water layers from tens to thousands of meters. In this study, we integrated sea surface height and sea surface temperature data into deep learning methods to study the mesoscale eddy subsurface temperature structure and to explore the relationship between sea surface data and eddy subsurface layers. In this study, we introduce Dual_EddyNet, a deep learning algorithm designed to invert the subsurface temperature structure of mesoscale eddies. Using this algorithm, we explore the impact of the sea surface height and sea surface temperature on the subsurface temperature structure inversion of mesoscale eddies. Furthermore, we compare different data fusion strategies, namely single-stream neural networks and dual-stream neural networks, to validate the effectiveness of the dual-stream model. To capture the interrelations among surface data and integrate feature information across various dimensions, we introduce the Triplet Attention Mechanism. The experimental results demonstrate that the proposed Dual_EddyNet performs well in reconstructing the three-dimensional structure of mesoscale eddies in the South China Sea (within a depth of 1000 m), with an inversion accuracy of 91.44% for cyclonic eddies and 95.25% for anticyclonic eddies. This algorithm provides a new method for inverting the subsurface temperatures of mesoscale eddies, and can not only be directly deployed in systems, embedded in ship moving platforms, etc., but can also provide a data reference for assimilations and numerical simulations, demonstrating its rich application potential. Full article
Show Figures

Figure 1

18 pages, 9824 KB  
Article
De Novo Variants Found in Three Distinct Schizophrenia Populations Hit a Common Core Gene Network Related to Microtubule and Actin Cytoskeleton Gene Ontology Classes
by Yann Loe-Mie, Christine Plançon, Caroline Dubertret, Takeo Yoshikawa, Binnaz Yalcin, Stephan C. Collins, Anne Boland, Jean-François Deleuze, Philip Gorwood, Dalila Benmessaoud, Michel Simonneau and Aude-Marie Lepagnol-Bestel
Life 2024, 14(2), 244; https://doi.org/10.3390/life14020244 - 9 Feb 2024
Cited by 5 | Viewed by 3063
Abstract
Schizophrenia (SZ) is a heterogeneous and debilitating psychiatric disorder with a strong genetic component. To elucidate functional networks perturbed in schizophrenia, we analysed a large dataset of whole-genome studies that identified SNVs, CNVs, and a multi-stage schizophrenia genome-wide association study. Our analysis identified [...] Read more.
Schizophrenia (SZ) is a heterogeneous and debilitating psychiatric disorder with a strong genetic component. To elucidate functional networks perturbed in schizophrenia, we analysed a large dataset of whole-genome studies that identified SNVs, CNVs, and a multi-stage schizophrenia genome-wide association study. Our analysis identified three subclusters that are interrelated and with small overlaps: GO:0007017~Microtubule-Based Process, GO:00015629~Actin Cytoskeleton, and GO:0007268~SynapticTransmission. We next analysed three distinct trio cohorts of 75 SZ Algerian, 45 SZ French, and 61 SZ Japanese patients. We performed Illumina HiSeq whole-exome sequencing and identified de novo mutations using a Bayesian approach. We validated 88 de novo mutations by Sanger sequencing: 35 in French, 21 in Algerian, and 32 in Japanese SZ patients. These 88 de novo mutations exhibited an enrichment in genes encoding proteins related to GO:0051015~actin filament binding (p = 0.0011) using David, and enrichments in GO: 0003774~transport (p = 0.019) and GO:0003729~mRNA binding (p = 0.010) using Amigo. One of these de novo variant was found in CORO1C coding sequence. We studied Coro1c haploinsufficiency in a Coro1c+/− mouse and found defects in the corpus callosum. These results could motivate future studies of the mechanisms surrounding genes encoding proteins involved in transport and the cytoskeleton, with the goal of developing therapeutic intervention strategies for a subset of SZ cases. Full article
(This article belongs to the Special Issue Genomics and Transcriptomics Research in Medicine)
Show Figures

Figure 1

21 pages, 8463 KB  
Article
Sustainable Stewardship of Egypt’s Iconic Heritage Sites: Balancing Heritage Preservation, Visitors’ Well-Being, and Environmental Responsibility
by Thowayeb H. Hassan, Muhanna Yousef Almakhayitah and Mahmoud I. Saleh
Heritage 2024, 7(2), 737-757; https://doi.org/10.3390/heritage7020036 - 5 Feb 2024
Cited by 19 | Viewed by 10083
Abstract
While sustainability is widely recognized as necessary for managing heritage sites, balancing preservation demands with tourism development pressures presents significant challenges. A critical gap in the existing research relates to understanding the recurring issues that undermine the long-term sustainability of prominent archaeological destinations [...] Read more.
While sustainability is widely recognized as necessary for managing heritage sites, balancing preservation demands with tourism development pressures presents significant challenges. A critical gap in the existing research relates to understanding the recurring issues that undermine the long-term sustainability of prominent archaeological destinations in Egypt and visitor well-being. Specifically, more research is needed to identify the specific sustainability and visitor experience problems that persist across Egypt’s major archaeological sites despite ongoing management efforts. Addressing this knowledge gap could help inform strategies for these destinations to balance conservation priorities with tourism in a more sustainable manner that enhances visitors’ cultural exploration. This study contributes a novel multisite content analysis of over 4423 online reviews from TripAdvisor pertaining to three of Egypt’s premier archaeological destinations—Giza Pyramids, Al Mu’izz Street, and Saqqara. Using established text mining methodologies and algorithms within Voyant Tools, critical challenges were identified through word frequency, concept network, and trend analyses. Recurring issues documented included uncontrolled commercialization undermining the ambiance of historic locales, environmental degradation from inadequate waste management and tourism overflows, and overcrowding compromising visitor comfort, health and safety. Deficiencies in signage, transportation, and other tourist services were also prominent themes. The holistic evaluation of cross-cutting concerns faced at the diverse yet interrelated sites advanced the theoretical knowledge on cooperative governance models and competencies necessary for integrative heritage management. The recommendations center on collaborative stakeholder partnerships to reform commercial practices through licensing and enforcement, upgrading aging infrastructure to support sustainable tourism volumes, and implementing zoning and carrying capacity policies tailored to local community contexts. The proposed solutions aim to safeguard Egypt’s irreplaceable cultural treasures by addressing recurrent problems that undermine environmental, economic and socio-cultural sustainability if left unresolved, positioning its archaeological wonders for appreciation and study by present and future generations. Full article
(This article belongs to the Special Issue Sustainable Heritage, Tourism and Communication: Theory and Practice)
Show Figures

Figure 1

23 pages, 3915 KB  
Article
How Rail Transit Makes a Difference in People’s Multimodal Travel Behaviours: An Analysis with the XGBoost Method
by Lixun Liu, Yujiang Wang and Robin Hickman
Land 2023, 12(3), 675; https://doi.org/10.3390/land12030675 - 13 Mar 2023
Cited by 13 | Viewed by 2851
Abstract
The rail transit system was developed in Chinese large cities to achieve more efficient and sustainable transport development. However, the extent to which the newly built rail transit system can facilitate people’s multimodality still lacks evidence, and limited research examines the interrelationship between [...] Read more.
The rail transit system was developed in Chinese large cities to achieve more efficient and sustainable transport development. However, the extent to which the newly built rail transit system can facilitate people’s multimodality still lacks evidence, and limited research examines the interrelationship between trip stages within a single trip. This study aims to explore the interrelations between trip stage characteristics, socio-demographic attributes, and the built environment. It examines how rail transit is integrated as part of multimodal trips after it is introduced. The data are extracted from the Chongqing Urban Resident Travel Survey from 2014, three years after the new rail transit network was established. It applies an XGBoost model to examine the non-linear effect. As a result, the separate trip stage characteristics have more of an impact than the general trip characteristics. The non-linear effects revealed by the machine learning model show changing effects and thresholds of impact by trip stage characteristics on people’s main mode choice of rail transit. An optimal radius of facility distribution along the transit lines is suggested accordingly. Synergistic effects between variables are identified, including by groups of people and land use characteristics. Full article
Show Figures

Figure 1

14 pages, 2389 KB  
Article
A Data-Driven Approach to Analyze Mobility Patterns and the Built Environment: Evidence from Brescia, Catania, and Salerno (Italy)
by Rosita De Vincentis, Federico Karagulian, Carlo Liberto, Marialisa Nigro, Vincenza Rosati and Gaetano Valenti
Sustainability 2022, 14(21), 14378; https://doi.org/10.3390/su142114378 - 3 Nov 2022
Cited by 5 | Viewed by 2707
Abstract
Investigating the correlation between urban mobility patterns and the built environment is crucial to support an integrated approach to transportation and land-use planning in modern cities. In this study, we aim to conduct a data-driven analysis of these two interrelated parts of the [...] Read more.
Investigating the correlation between urban mobility patterns and the built environment is crucial to support an integrated approach to transportation and land-use planning in modern cities. In this study, we aim to conduct a data-driven analysis of these two interrelated parts of the urban environment through the estimation of a set of metrics to assist city planners in making well-informed strategic decisions. Metrics are computed by aggregating and correlating different types of data sources. Floating Car Data (FCD) are used to compute metrics on mobility demand and traffic patterns. The built environment metrics are mainly derived from population and housing census data, as well as by investigating the topology and the functional classification adopted in the OpenStreetMap Repository to describe the importance and the role of each street in the overall network. Thanks to this set of metrics, accessibility indexes are then estimated to capture and explain the interaction between traffic patterns and the built environment in three Italian cities: Brescia, Catania, and Salerno. The results confirm that the proposed data-driven approach can extract valuable information to support decisions leading to more sustainable urban mobility volumes and patterns. More specifically, the application results show how the physical shape of each city and the related street network characteristics affect the accessibility profiles of different city zones and, consequently, the associated traffic patterns and travel delays. In particular, the combined analysis of city layouts, street network distributions, and floating car profiles suggests that cities such as Brescia, which is characterized by a homogeneously distributed radial street system, exhibit a more balanced spread of activities and efficient mobility behaviors. Full article
(This article belongs to the Special Issue Development Trends of Sustainable Mobility)
Show Figures

Figure 1

14 pages, 925 KB  
Article
Air Transport Centrality as a Driver of Sustainable Regional Growth: A Case of Vietnam
by Tu Anh Trinh, Ducksu Seo, Unchong Kim, Thi Nhu Quynh Phan and Thi Hai Hang Nguyen
Sustainability 2022, 14(15), 9746; https://doi.org/10.3390/su14159746 - 8 Aug 2022
Cited by 6 | Viewed by 4985
Abstract
With fast-growing aviation markets, many developing countries are showing remarkable economic development in global terms. As significant growth of air transportation is crucially interrelated with regional growth, it is essential to identify relevant criteria to ensure effective allocation of investments in this regard. [...] Read more.
With fast-growing aviation markets, many developing countries are showing remarkable economic development in global terms. As significant growth of air transportation is crucially interrelated with regional growth, it is essential to identify relevant criteria to ensure effective allocation of investments in this regard. This study aimed to investigate airport centrality using social network analysis to detect the key hubs and examine the interrelationship between airport centrality and regional economy indicators in Vietnamese regions. The results revealed that the cities of Tan Son Nhat, Noi Bai, and Da Nang were the key regional hub airports in the air transport network and the development of these leading cities had played a significant role in promoting the improvement of the entire domestic air network. Moreover, the results showed a strong positive correlation between airport centrality and regional growth features. Therefore, policymakers can optimize their decision-making processes in relation to sustainable regional development by considering air transport mobility and network in addition to conventional socioeconomic criteria. Full article
(This article belongs to the Special Issue Sustainability in Air Transport and Multimodality)
Show Figures

Figure 1

18 pages, 1371 KB  
Article
Transportation Interrelation Embedded in Regional Development: The Characteristics and Drivers of Road Transportation Interrelation in Guangdong Province, China
by Lu Yang, Dan Wu, Shuhui Cao, Weinan Zhang, Zebin Zheng and Li Liu
Sustainability 2022, 14(10), 5925; https://doi.org/10.3390/su14105925 - 13 May 2022
Cited by 4 | Viewed by 2776
Abstract
Unbalanced regional development is often accompanied by a heterogeneity in regional transportation. The relationship between the interrelation of regional transportation and economic connections among cities remains unclear. This study attempts to explicate the structural characteristics of the spatial interrelation network of road transportation [...] Read more.
Unbalanced regional development is often accompanied by a heterogeneity in regional transportation. The relationship between the interrelation of regional transportation and economic connections among cities remains unclear. This study attempts to explicate the structural characteristics of the spatial interrelation network of road transportation in Guangdong province. This study analyzes road traffic data in Guangdong province from 2015 to 2020 using a gravity model, social network analysis, and the quadratic assignment procedure (QAP). The results indicate that the spatial network of road transportation interrelations in Guangdong province have obvious core–periphery features. The intercity transportation interrelation in Guangdong province is significantly correlated with the differences in population density, vehicle population, and tourism resources, as well as the distance between cities; however, the effects of these factors vary across different regions. To promote balanced regional development, Guangdong province should strengthen the transportation interrelation between peripheral cities and other cities to raise the position of peripheral cities in the network. Introducing the required personnel and developing tourism resources with regional features would help develop peripheral cities that have a low population density and abundant tourism resources. This provincial transportation development strategy should consider balancing the development of mega metropolitan areas and non-coastal, small- and medium-sized cities to balance regional development. Full article
Show Figures

Figure 1

27 pages, 9088 KB  
Article
Multi-Asset Defect Hotspot Prediction for Highway Maintenance Management: A Risk-Based Machine Learning Approach
by Arash Karimzadeh, Omidreza Shoghli, Sepehr Sabeti and Hamed Tabkhi
Sustainability 2022, 14(9), 4979; https://doi.org/10.3390/su14094979 - 21 Apr 2022
Cited by 6 | Viewed by 3348
Abstract
Transportation agencies constantly strive to tackle the challenge of limited budgets and continuously deteriorating highway infrastructure. They look for optimal solutions to make intelligent maintenance and repair investments. Condition prediction of highway assets and, in turn, prediction of their maintenance needs are key [...] Read more.
Transportation agencies constantly strive to tackle the challenge of limited budgets and continuously deteriorating highway infrastructure. They look for optimal solutions to make intelligent maintenance and repair investments. Condition prediction of highway assets and, in turn, prediction of their maintenance needs are key elements of effective maintenance optimization and prioritization. This paper proposes a novel risk-based framework that expands the potential of available data by considering the probabilistic susceptibility of assets in the prediction process. It combines a risk score generator with machine learning to forecast the hotspots of multiple defects while considering the interrelations between defects. With this, we developed a scalable algorithm, Multi-asset Defect Hotspot Predictor (MDHP), and then demonstrated its performance in a real-world case. In the case study, MDHP predicted the hotspots of three defects on paved ditches, considering the interrelation between paved ditches and five nearby assets. The results demonstrate an acceptable accuracy in predicting hotspots while highlighting the interrelation between adjacent assets and their contribution to future defects. Overall, this study offers a scalable approach with contribution in data-driven multi-asset maintenance planning with potential benefits to a broader range of linear infrastructures such as sewers, water networks, and railroads. Full article
Show Figures

Figure 1

39 pages, 3313 KB  
Review
Legumes as Functional Food for Cardiovascular Disease
by Jorge Gil C. Angeles, Jeric C. Villanueva, Lawrence Yves C. Uy, Sheila Mae Q. Mercado, Maria Claret L. Tsuchiya, Jickerson P. Lado, Mark Rickard N. Angelia, Mia Clare Marie Bercansil-Clemencia, Maria Amelita C. Estacio and Mary Ann O. Torio
Appl. Sci. 2021, 11(12), 5475; https://doi.org/10.3390/app11125475 - 12 Jun 2021
Cited by 36 | Viewed by 16487
Abstract
Legumes are an essential food source worldwide. Their high-quality proteins, complex carbohydrates, dietary fiber, and relatively low-fat content make these an important functional food. Known to possess a multitude of health benefits, legume consumption is associated with the prevention and treatment of cardiovascular [...] Read more.
Legumes are an essential food source worldwide. Their high-quality proteins, complex carbohydrates, dietary fiber, and relatively low-fat content make these an important functional food. Known to possess a multitude of health benefits, legume consumption is associated with the prevention and treatment of cardiovascular diseases (CVD). Legume crude protein isolates and purified peptides possess many cardiopreventive properties. Here, we review selected economically valued legumes, their taxonomy and distribution, biochemical composition, and their protein components and the mechanism(s) of action associated with cardiovascular health. Most of the legume protein studies had shown upregulation of low-density lipoprotein (LDL) receptor leading to increased binding and uptake, in effect significantly reducing total lipid levels in the blood serum and liver. This is followed by decreased biosynthesis of cholesterol and fatty acids. To understand the relationship of identified genes from legume studies, we performed gene network analysis, pathway, and gene ontology (GO) enrichment. Results showed that the genes were functionally interrelated while enrichment and pathway analysis revealed involvement in lipid transport, fatty acid and triglyceride metabolic processes, and regulatory processes. This review is the first attempt to collate all known mechanisms of action of legume proteins associated with cardiovascular health. This also provides a snapshot of possible targets leading to systems-level approaches to further investigate the cardiometabolic potentials of legumes. Full article
(This article belongs to the Special Issue Research of Bioactive Peptides in Foods)
Show Figures

Graphical abstract

Back to TopTop