Sign in to use this feature.

Years

Between: -

Subjects

remove_circle_outline
remove_circle_outline
remove_circle_outline
remove_circle_outline
remove_circle_outline
remove_circle_outline
remove_circle_outline

Journals

Article Types

Countries / Regions

Search Results (46)

Search Parameters:
Keywords = transfemoral amputation

Order results
Result details
Results per page
Select all
Export citation of selected articles as:
14 pages, 2551 KB  
Article
Long Short-Term Memory Network for Contralateral Knee Angle Estimation During Level-Ground Walking: A Feasibility Study on Able-Bodied Subjects
by Ala’a Al-Rashdan, Hala Amari and Yahia Al-Smadi
Micromachines 2026, 17(2), 157; https://doi.org/10.3390/mi17020157 - 26 Jan 2026
Abstract
Recent reports have revealed that the number of lower limb amputees worldwide has increased as a result of war, accidents, and vascular diseases and that transfemoral amputation accounts for 39% of cases, highlighting the need to develop an improved functional prosthetic knee joint [...] Read more.
Recent reports have revealed that the number of lower limb amputees worldwide has increased as a result of war, accidents, and vascular diseases and that transfemoral amputation accounts for 39% of cases, highlighting the need to develop an improved functional prosthetic knee joint that improves the amputee’s ability to resume activities of daily living. To enable transfemoral prosthesis users to walk on level ground, accurate prediction of the intended knee joint angle is critical for transfemoral prosthesis control. Therefore, the purpose of this research was to develop a technique for estimating knee joint angle utilizing a long short-term memory (LSTM) network and kinematic data collected from inertial measurement units (IMUs). The proposed LSTM network was trained and tested to estimate the contralateral knee angle using data collected from twenty able-bodied subjects using a lab-developed sensory gadget, which included four IMUs. Accordingly, the present work represents a feasibility investigation conducted on able-bodied individuals rather than a clinical validation for amputee gait. This study contributes to the field of bionics by mimicking the natural biomechanical behavior of the human knee joint during gait cycle to improve the control of artificial prosthetic knees. The proposed LSTM model learns the contralateral knee’s motion patterns in able-bodied gait and demonstrates the potential for future application in prosthesis control, although direct generalization to amputee users is outside the scope of this preliminary study. The contralateral LSTM models exhibited a real-time RMSE range of 2.48–2.78° and a correlation coefficient range of 0.9937–0.9991. This study proves the effectiveness of LSTM networks in estimating contralateral knee joint angles and shows their real-time performance and robustness, supporting its feasibility while acknowledging that further testing with amputee participants is required. Full article
Show Figures

Graphical abstract

18 pages, 2246 KB  
Article
Biomechanical Analysis of an Elite Para Standing Cross-Country Skier Using Lower Limb Prostheses: A Case Study
by Cristina De Vito, Cristian Pasluosta, Patrick Ofner, Leonie Hirsch, Natalie Mrachacz-Kersting, Uwe Kersting, Thomas Stieglitz, Walter Rapp and Laura Gastaldi
Sensors 2026, 26(1), 149; https://doi.org/10.3390/s26010149 - 25 Dec 2025
Viewed by 508
Abstract
Para cross-country (XC) skiing has become a prominent sport since its debut at the Örnsköldsvik Winter Olympic Games in 1976. Nevertheless, the lack of studies focusing on standing para XC skiing highlights the need to provide a comprehensive description of this sport, investigating [...] Read more.
Para cross-country (XC) skiing has become a prominent sport since its debut at the Örnsköldsvik Winter Olympic Games in 1976. Nevertheless, the lack of studies focusing on standing para XC skiing highlights the need to provide a comprehensive description of this sport, investigating how different prosthetic devices may influence the athletic outcome. In this exploratory case study, the biomechanics of an elite standing para-athlete, with a right-sided transfemoral amputation, was investigated. Tests were performed during diagonal XC skiing on a treadmill, at different speeds and inclinations. Specifically, two different prosthetic feet were compared: the athlete used an Ottobock Genium X3 prosthetic knee with either the Ottobock Taleo or the Ottobock Evanto prosthetic foot. Inertial Measurement Units (IMUs) were employed to estimate joint angles and detect pole hits and lifts. Additionally, data were collected using embedded sensors in the knee prosthesis. Diagonal stride spatiotemporal parameters were further calculated. Results revealed that the Evanto foot significantly increased swing phase duration and hip range of motion, while generating higher knee torque, ankle torque, and axial loading compared to the Taleo foot. This research represents the first application of the employed testing methodology to para standing XC skiing, and it therefore provides a framework for future studies on this discipline. Full article
(This article belongs to the Special Issue Wearable Sensors for Biomechanics Applications—2nd Edition)
Show Figures

Figure 1

28 pages, 8194 KB  
Article
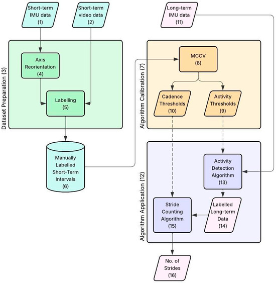
Activity Detection of Paralympic Athletes with Lower Limb Running-Specific Prosthesis During Extended Periods of Time: Software Development and Preliminary Validation
by Mirco Tioli, Isotta Bernardoni, Maria Grazia Santi, Roberto Di Marco, Giuseppe Marcolin, Nicola Petrone and Andrea Giovanni Cutti
Sensors 2026, 26(1), 97; https://doi.org/10.3390/s26010097 - 23 Dec 2025
Viewed by 412
Abstract
Monitoring the activities of athletes with lower-limb amputations who use running-specific prostheses is essential for evaluating their training regimes, as well as the effectiveness and mechanical fatigue wear of their prostheses over time. Recent advancements in Inertial Measurement Units (IMUs) and activity detection [...] Read more.
Monitoring the activities of athletes with lower-limb amputations who use running-specific prostheses is essential for evaluating their training regimes, as well as the effectiveness and mechanical fatigue wear of their prostheses over time. Recent advancements in Inertial Measurement Units (IMUs) and activity detection algorithms offer new opportunities for objective assessment, but their application in Paralympic sports remains unexplored. The aims of this work were to design and implement an innovative protocol and analytical software for short-term and long-term activity detection of athletes with transtibial and transfemoral amputation and then test its validity on a sample of elite Paralympic runners and triathletes. Overall, the ability of the model to detect activities presented an accuracy of 98%, and the error in the stride counting for all activities fell within a 1% margin. Full article
Show Figures

Figure 1

16 pages, 1104 KB  
Article
Comparative Analysis of Standing Postural Control and Perturbation-Induced Muscle Activity in Transtibial and Transfemoral Amputees
by Mustafa Cem Türkmen, Hüseyin Çelik, Ali İmran Yalçın and Semra Topuz
J. Clin. Med. 2025, 14(24), 8737; https://doi.org/10.3390/jcm14248737 - 10 Dec 2025
Viewed by 324
Abstract
Background/Objective: Postural control differs between individuals with lower limb amputation and the general population. Although previous studies examined the effects of unexpected surface perturbations on postural control in individuals with transtibial amputation (TTA) and individuals with transfemoral amputation (TFA), their impact on lower [...] Read more.
Background/Objective: Postural control differs between individuals with lower limb amputation and the general population. Although previous studies examined the effects of unexpected surface perturbations on postural control in individuals with transtibial amputation (TTA) and individuals with transfemoral amputation (TFA), their impact on lower limb muscle activation remains unclear. This study aimed to assess postural control on a stable surface and to evaluate the effects of unexpected surface perturbations on lower limb muscle activation in unilateral TTAs, TFAs, and in a healthy control group (CG). Methods: The study included 10 TTAs, 9 TFAs, and 10 healthy controls. Postural control was assessed using a force platform, and lower limb muscle activity was recorded with surface electromyography during unexpected surface perturbations. Results: The TFAs showed the highest anteroposterior and lateral postural sway under compliant surface eyes closed and the highest lateral sway under normal surface eyes closed, whereas the CG showed the lowest values (p < 0.05). During forward perturbations, rectus femoris (RF) and tibialis anterior (TA) activations were significantly higher than biceps femoris (BF) and medial head of the gastrocnemius (GM) activations, respectively, across all groups (p < 0.05). During backward perturbations, GM activations exceeded TA activations in all groups, while BF activations were higher than RF only in TTAs (p < 0.05). Significant group effects were found for RF and BF during forward perturbations, and side effects for BF (forward) and RF (backward) activations (p < 0.05). Conclusions: Postural control responses vary with the level of lower limb amputation. TFAs relied more on visual input during quiet standing, whereas TTAs demonstrated greater reliance on thigh muscle activation during surface perturbations. These findings highlight the need to consider amputation level in balance and rehabilitation programs. Full article
(This article belongs to the Section Orthopedics)
Show Figures

Figure 1

17 pages, 4792 KB  
Article
Personalized External Knee Prosthesis Design Using Instantaneous Center of Rotation for Improved Gait Emulation
by Cristina Ayala, Fernando Valencia, Brizeida Gámez, Hugo Salazar and David Ojeda
Prosthesis 2025, 7(6), 163; https://doi.org/10.3390/prosthesis7060163 - 9 Dec 2025
Viewed by 508
Abstract
Background: The need to improve gait emulation in people with amputation has driven the development of customized prosthetic mechanisms. This study focuses on the design and validation of a mechanism for external knee joint prostheses, based on the trajectory of the Instantaneous Center [...] Read more.
Background: The need to improve gait emulation in people with amputation has driven the development of customized prosthetic mechanisms. This study focuses on the design and validation of a mechanism for external knee joint prostheses, based on the trajectory of the Instantaneous Center of Rotation (ICR) of a healthy knee. Objective: The objective is to design a mechanism that accurately reproduces the evolution of the ICR trajectory, thereby improving stability and reducing the user’s muscular effort. Methods: An exploratory methodology was employed, utilizing computer-aided design (CAD), kinematic simulations, and rapid prototyping through 3D printing. Multiple configurations of four- and six-bar mechanisms were evaluated to determine the ICR trajectory and compare it with a reference model obtained in the laboratory from a specific subject, using MATLAB-2023a and the Fréchet distance as an error metric. Results: The results indicated that the four-bar mechanism, with the incorporation of a simple gear train, achieved a more accurate emulation of the ICR trajectory, reaching a minimum error of 6.87 mm. Functional tests confirmed the effectiveness of the design in terms of stability and voluntary control during gait. It can be concluded that integrating the mechanism with the gear train significantly enhances its functionality, making it a viable alternative for the development of external knee prostheses for people with transfemoral amputation, based on the ICR of the contralateral leg. Full article
Show Figures

Figure 1

12 pages, 1131 KB  
Article
Association Between Laboratory Metrics and Mortality After Major Lower Extremity Amputation in Peripheral Artery Disease Patients
by Amun Georg Hofmann, Emanuel Greistorfer, Fadi Taher, Afshin Assadian and Maria Elisabeth Leinweber
J. Clin. Med. 2025, 14(8), 2640; https://doi.org/10.3390/jcm14082640 - 11 Apr 2025
Viewed by 753
Abstract
Introduction: Apart from their high burden of disease, major amputations, especially due to macro- and microangiopathic malperfusion, persist to inflict a relevant socioeconomic impact in most geographic regions. It has been repeatedly shown that lower extremity amputations are associated with impaired post-operative [...] Read more.
Introduction: Apart from their high burden of disease, major amputations, especially due to macro- and microangiopathic malperfusion, persist to inflict a relevant socioeconomic impact in most geographic regions. It has been repeatedly shown that lower extremity amputations are associated with impaired post-operative survival. In the present study, we investigated whether metrics derived from routine laboratory studies after amputation are associated with post-operative survival. Methods: In this retrospective single-center analysis, 244 patients undergoing lower extremity amputation between 2012 and 2016 were included. Serum hemoglobin and leukocyte counts of the first 21 post-operative days as well as derived metrics were analyzed in addition to clinical and demographic variables. Kaplan–Meier estimates and adjusted Cox regressions were fitted including relevant parameters. Results: In summary, 71.3% of patients underwent transtibial and 28.7% transfemoral amputations. The most frequent post-operative complications were wound-related (43.0%). Long-term survival analyses showed that advanced age and higher ASA class were significantly associated with reduced post-operative survival, while no significant survival differences were observed based on sex, smoking history, or type of amputation. Laboratory parameter analysis showed impaired peri-operative outcomes in patients with elevated leukocyte counts, with leukocyte-derived metrics showing significant associations with long-term survival after adjustment for age and ASA class. Conclusions: This study highlights the potential of routine laboratory parameter-derived metrics in predicting mortality after major lower extremity amputations in PAD patients. Full article
(This article belongs to the Section Vascular Medicine)
Show Figures

Figure 1

16 pages, 2606 KB  
Article
Effectiveness of a New Microprocessor-Controlled Knee–Ankle–Foot System for Transfemoral Amputees: A Randomized Controlled Trial
by Christelle Requena, Joseph Bascou, Isabelle Loiret, Xavier Bonnet, Marie Thomas-Pohl, Clément Duraffourg, Laurine Calistri and Hélène Pillet
Prosthesis 2024, 6(6), 1591-1606; https://doi.org/10.3390/prosthesis6060115 - 18 Dec 2024
Cited by 2 | Viewed by 5493
Abstract
Background: Advances in prosthetic technology, especially microprocessor-controlled knees (MPKs), have helped enhance gait symmetry and reduce fall risks for individuals who have undergone transfemoral amputation. However, challenges remain in walking in constrained situations due to the limitations of passive prosthetic feet, lacking ankle [...] Read more.
Background: Advances in prosthetic technology, especially microprocessor-controlled knees (MPKs), have helped enhance gait symmetry and reduce fall risks for individuals who have undergone transfemoral amputation. However, challenges remain in walking in constrained situations due to the limitations of passive prosthetic feet, lacking ankle mobility. This study investigates the benefits of SYNSYS®, a new microprocessor-controlled knee–ankle–foot system (MPKA_NEW), designed to synergize knee and ankle movements. Methods: A randomized crossover trial was conducted on 12 male participants who had undergone transfemoral amputation who tested both the MPKA_NEW and their usual MPK prosthesis. Biomechanical parameters were evaluated using quantitative gait analysis in various walking conditions. Participants also completed self-reported questionnaires on their quality of life, locomotor abilities, and prosthesis satisfaction. Results: The MPKA_NEW showed a significant reduction in the risk of slipping and tripping compared to standard MPK prostheses, as evidenced by increased flat-foot time and minimum toe clearance during gait analysis. The MPKA_NEW also improved physical component scores in quality-of-life assessments (Short-Form 36 General Health Questionnaire), suggesting enhanced stability and reduced cognitive load during walking. Conclusions: The MPKA_NEW offers significant improvements in gait safety and quality of life for people who have undergone TFA, particularly in challenging conditions. Further studies are needed to assess the long-term benefits and adaptability across diverse amputee populations. Full article
Show Figures

Figure 1

12 pages, 1337 KB  
Article
Lower Extremity Amputations Among Patients with Diabetes Mellitus: A Five-Year Analysis in a Clinical Hospital in Bucharest, Romania
by Emilia Rusu, Eduard Lucian Catrina, Iulian Brezean, Ana Maria Georgescu, Alexandra Vișinescu, Daniel Andrei Vlad Georgescu, Chivu Anda Mioara, Grațiela Maria Dobra, Ioana Verde, Silviu Stanciu, Andrada Coșoreanu, Florin Rusu, Andra Nica, Doina Andrada Mihai and Gabriela Radulian
Medicina 2024, 60(12), 2001; https://doi.org/10.3390/medicina60122001 - 4 Dec 2024
Cited by 2 | Viewed by 2331
Abstract
Background and Objectives: Lower extremity amputations (LEAs) represent a significant health problem. The aim of our study was to analyse the type and trends of diabetes-related LEAs in patients hospitalized in one surgical centre in Bucharest between 2018 and 2021. The second [...] Read more.
Background and Objectives: Lower extremity amputations (LEAs) represent a significant health problem. The aim of our study was to analyse the type and trends of diabetes-related LEAs in patients hospitalized in one surgical centre in Bucharest between 2018 and 2021. The second aim was to assess the impact of the COVID-19 pandemic on the trends of LEAs. Materials and Methods: We performed a retrospective analysis of all lower limb amputations performed between 01 January 2018 and 31 December 2021 in the Department of Surgery, Dr. I. Cantacuzino Clinical Hospital, Bucharest, Romania. We evaluated demographic parameters, type of LEA, the level, the laterality and trends of the amputations, the main aetiologies leading to amputation, and the length of hospitalization. Results: During the study period, 1711 patients underwent an LEA. The mean age was 64.53 ± 9.93 years, 71.6% (n = 1481) being over 60. Men outnumbered women by a ratio of 3.62:1. The most frequent interventions were ray amputations in 41.2% (n = 705) of patients; then, there were amputations of the toe (20.4%, n = 349), transtibial amputations (18.9%, n = 323), transfemoral amputations (10.6%, n = 181), and midfoot amputations (9%, n = 154). Wet gangrene was the most frequent aetiology (40.9%, n = 699). The total number of LEAs decreased constantly throughout the analysed period, such that 616 LEAs were performed in 2018 and 323 LEAs in 2021 (p < 0.001). There was a statistically significant increase in the rate of major LEAs in the pandemic vs. pre-pandemic period (37% vs. 24.4%, p < 0.001). Conclusions: In our study, the total number of LEAs decreased throughout the analysed period, but there was an increase in the rate of major LEAs in the pandemic vs. pre-pandemic period. Being over 65 years of age, leucocytosis, sepsis at presentation, and diabetic polyneuropathy were important risk factors for the necessity of LEA in complicated diabetes-related foot disease. Full article
(This article belongs to the Special Issue Advances in Clinical Diabetes, Obesity, and Metabolic Diseases)
Show Figures

Figure 1

18 pages, 1540 KB  
Article
Pain After Lower Limb Amputations: Insights from the Heidelberg Amputation Registry
by Timo Albert Nees, Cornelia Matt, Julian Deisenhofer, Julia Block, Sebastian I. Wolf, Tobias Renkawitz, Burkhard Lehner and Merkur Alimusaj
Medicina 2024, 60(11), 1887; https://doi.org/10.3390/medicina60111887 - 18 Nov 2024
Cited by 5 | Viewed by 4455
Abstract
Background and Objectives: The experience of unpleasant sensory phenomena after lower limb amputations (LLAs), including phantom limb pain (PLP), phantom limb sensation (PLS), and residual limb pain (RLP), impacts global healthcare and adversely affects outcomes post-amputation. This study aimed to describe the [...] Read more.
Background and Objectives: The experience of unpleasant sensory phenomena after lower limb amputations (LLAs), including phantom limb pain (PLP), phantom limb sensation (PLS), and residual limb pain (RLP), impacts global healthcare and adversely affects outcomes post-amputation. This study aimed to describe the distribution of PLP, PLS, and RLP among patients with LLAs registered in the Heidelberg Amputation Registry. The primary objective was to determine the prevalence of sensory abnormalities across different amputation levels and causes. Materials and Methods: In this single-center, cross-sectional study, data from 459 patients registered in the Heidelberg Amputation Registry were analyzed for the occurrence of PLP, PLS and RLP. Subsequently, logistic regression models were used to identify the independent risk factors associated with sensory disturbances following LLAs. The mean age of the LLA patients (31% female, 69% male) was 58 years (SD ± 18). Results: The patients were, on average, 44 years old (SD ± 22) at the time of amputation, with a mean duration since amputation of 15 years (SD ± 17). Transtibial amputations were the most common (43%), followed by transfemoral (39%) and partial foot amputations (10%). Hip and knee disarticulations were observed in 3.7% and 3.5% of the cohort, respectively, with hemipelvectomies accounting for 1%. Traumatic injuries (32%) and neoplastic disorders (22%) were the leading causes of LLAs, while peripheral artery disease and diabetes were responsible for 12% and 6% of cases, respectively. Importantly, a significant proportion of participants (85%) reported experiencing abnormal sensations. The prevalence rates for phantom limb pain (PLP), phantom limb sensation (PLS), and residual limb pain (RLP) were 58%, 66%, and 46%, respectively. The occurrence of sensory disturbances, with the exception of RLP, was significantly affected by the level of amputation. Notably, the age at amputation emerged as an independent risk factor for developing abnormal sensations, including PLS. Conclusions: In conclusion, this study provides a comprehensive overview of sensory abnormalities in a diverse cohort of LLA patients, highlighting the age at amputation as an important factor. The findings emphasize the role of comprehensive registries in enhancing care for individuals with amputations and guiding targeted pain management strategies. Full article
(This article belongs to the Special Issue Innovations in Amputation Care)
Show Figures

Figure 1

9 pages, 225 KB  
Article
Importance of Bilateral Hip Assessments in Unilateral Lower-Limb Amputees: A Retrospective Review Involving Older Veterans
by Seong Jin, Chi Hwan An, Ho Yong Jeong, Woohwa Choi, Sun-Won Hong, Hoon Ki Song, Hyun Sung Kim, Yun Kyung Lee, Hyo Jung Kang, Dong-young Ahn and Hea-Eun Yang
J. Clin. Med. 2024, 13(14), 4033; https://doi.org/10.3390/jcm13144033 - 10 Jul 2024
Cited by 3 | Viewed by 1513
Abstract
Background/Objectives: This study aimed to evaluate bone mineral density (BMD) discordance and its implications in veterans with unilateral lower-limb amputation, emphasizing the need for comprehensive hip assessments. Methods: Data were collected from 84 male veterans, and BMD was measured using dual-energy X-ray absorptiometry [...] Read more.
Background/Objectives: This study aimed to evaluate bone mineral density (BMD) discordance and its implications in veterans with unilateral lower-limb amputation, emphasizing the need for comprehensive hip assessments. Methods: Data were collected from 84 male veterans, and BMD was measured using dual-energy X-ray absorptiometry (DXA) at the lumbar spine, intact hip, and amputated hip. Results: The T-scores for the lumbar spine, intact hip, and amputated hip were −0.27 ± 1.69, −0.25 ± 1.20, and −1.07 ± 1.33, respectively. Osteoporosis and osteopenia were present in 19% and 34.6% of patients, respectively. Osteopenia and osteoporosis were most prevalent in the hips on the amputated side (32.1% and 13.1%, respectively), followed by the lumbar spines (22.6% and 8.3%) and the hips on the intact side (17.9% and 2.4%). BMD discordance between the lumbar spine and hip was found in 47.6% of participants, while discordance between both hips was observed in 39.3%. Transfemoral amputees had significantly lower BMD at the amputated hip compared to transtibial amputees (−2.38 ± 1.72 vs. −0.87 ± 1.16, p < 0.001). Conclusions: Veterans with unilateral lower-limb amputation exhibit a high prevalence of osteoporosis and significant BMD discordance, particularly between both hips. These findings underscore the necessity for bilateral hip assessments to ensure the accurate diagnosis and effective management of osteoporosis in this population. Full article
(This article belongs to the Special Issue Diagnosis, Treatment, Prevention and Rehabilitation in Osteoporosis)
11 pages, 653 KB  
Review
The Gritti-Stokes Amputation: Is It Still a Reliable Technique in the 21st Century? A Narrative Review
by Marwan Garaud, Louis-Romée Le Nail, Bandar Hetaimish, Julien Berhouet and Ramy Samargandi
Medicina 2024, 60(6), 911; https://doi.org/10.3390/medicina60060911 - 30 May 2024
Cited by 2 | Viewed by 3053
Abstract
Lower limb amputation is a common surgical procedure performed worldwide. Many individuals require amputation due to various circumstances, with amputations occurring above or below the knee. Surgeons rely on published research to determine the most appropriate technique based on intraoperative and postoperative outcomes. [...] Read more.
Lower limb amputation is a common surgical procedure performed worldwide. Many individuals require amputation due to various circumstances, with amputations occurring above or below the knee. Surgeons rely on published research to determine the most appropriate technique based on intraoperative and postoperative outcomes. The Gritti–Stokes amputation (GSA) procedure, introduced in 1857, has shown positive results in terms of primary wound healing, reduced mortality rates during and after surgery, and accelerated healing and mobility. However, due to the need for highly trained surgeons and limitations in functional and cosmetic prosthesis fitting, concerns have been raised regarding its utility. Additionally, the procedure is underutilized in cases where it could potentially yield better results. This article provides a comprehensive review of the documented benefits of GSA, suitable candidate selection, limitations, various modifications, and a comparison with traditional approaches to lower limb amputation. The review is focused on evidence published in the last 100 years. Full article
(This article belongs to the Section Surgery)
Show Figures

Figure 1

10 pages, 2589 KB  
Article
Significantly Improved Cold Preservation of Rat Hind Limb Vascularized Composite Allografts Using the New PrC-210 Free Radical Scavenger
by William E. Fahl, Zeeda H. Nkana, Maya M. Gitter, Weifeng Zeng and Aaron M. Dingle
Int. J. Mol. Sci. 2024, 25(3), 1609; https://doi.org/10.3390/ijms25031609 - 28 Jan 2024
Cited by 1 | Viewed by 1913
Abstract
Vascularized composite allotransplantation (VCA) represents a promising reconstructive solution primarily conducted to improve quality of life. However, tissue damage caused by cold-ischemia (CI) storage prior to transplant represents a major factor limiting widespread application. This study investigates the addition of the novel free [...] Read more.
Vascularized composite allotransplantation (VCA) represents a promising reconstructive solution primarily conducted to improve quality of life. However, tissue damage caused by cold-ischemia (CI) storage prior to transplant represents a major factor limiting widespread application. This study investigates the addition of the novel free radical scavenger PrC-210 to UW Organ Preservation Solution (UW Solution) to suppress CI-induced skeletal muscle injury in a rat hind limb amputation model. Lewis rats received systemic perfusion of UW solution +/− PrC-210 (0 mM control, 10 mM, 20 mM, 30 mM, or 40 mM), followed by bilateral transfemoral amputation. Limbs were stored in 40 mL of the same perfusate at 4 °C for 48 h. Muscle punch biopsies were taken at set times over the 48 h cold-storage period and analyzed for caspase-3,7 activity, cytochrome C levels, and qualitative histology. A single 15 s perfusion of PrC-210-containing UW Solution conferred a dose-dependent reduction in CI-induced muscle cell death over 48 h. In the presence of PrC-210, muscle cell mitochondrial cytochrome C release was equivalent to 0 h controls, with profound reductions in the caspase-3,7 apoptotic marker that correlated with limb histology. PrC-210 conferred complete prevention of ROS-induced mitochondrial lysis in vitro, as measured by cytochrome C release. We conclude that the addition of 30 mM PrC210 to UW Solution conferred the most consistent reduction in CI limb damage, and it warrants further investigation for clinical application in the VCA setting. Full article
(This article belongs to the Special Issue Recent Advances in the Molecular Biology of Transplantation)
Show Figures

Figure 1

20 pages, 4660 KB  
Article
The Impact of Different Self-Selected Walking Speeds on Muscle Synergies in Transfemoral Amputees during Transient-State Gait
by Pouyan Mehryar, Mohammad Shourijeh, Tahmineh Rezaeian, Aminreza Khandan, Neil Messenger, Rory O’Connor, Farzam Farahmand and Abbas Dehghani-Sanij
Biomechanics 2024, 4(1), 14-33; https://doi.org/10.3390/biomechanics4010002 - 11 Jan 2024
Cited by 1 | Viewed by 2865
Abstract
Facing above-knee amputation poses a significant hurdle due to its profound impact on walking ability. To overcome this challenge, a complex adaptation strategy is necessary at the neuromuscular level to facilitate safe movement with a prosthesis. Prior research conducted on lower-limb amputees has [...] Read more.
Facing above-knee amputation poses a significant hurdle due to its profound impact on walking ability. To overcome this challenge, a complex adaptation strategy is necessary at the neuromuscular level to facilitate safe movement with a prosthesis. Prior research conducted on lower-limb amputees has shown a comparable amount of intricacy exhibited by the neurological system, regardless of the level of amputation and state of walking. This research investigated the differences in muscle synergies among individuals with unilateral transfemoral amputations during walking at three different speeds of transient-state gait. Surface electromyography was recorded from eleven male transfemoral amputees’ intact limbs (TFA), and the concatenated non-negative matrix factorization technique was used to identify muscle synergy components, synergy vectors (S), and activation coefficient profiles (C). Results showed varying levels of correlation across paired-speed comparisons in TFA, categorized as poor (S1), moderate (S3 and S4), and strong (S2). Statistically significant differences were observed in all activation coefficients except C3, particularly during the stance phase. This study can assist therapists in understanding muscle coordination in TFA during unsteady gait, contributing to rehabilitation programs for balance and mobility improvement, and designing myoelectric prosthetic systems to enhance their responsiveness to trips or falls. Full article
(This article belongs to the Special Issue Effect of Neuromuscular Deficit on Gait)
Show Figures

Figure 1

24 pages, 8573 KB  
Article
Design, Analysis, and Development of Low-Cost State-of-the-Art Magnetorheological-Based Microprocessor Prosthetic Knee
by Muhammad Usman Qadir, Izhar Ul Haq, Muhammad Awais Khan, Kamran Shah, Houssam Chouikhi and Mohamed A. Ismail
Sensors 2024, 24(1), 255; https://doi.org/10.3390/s24010255 - 1 Jan 2024
Cited by 6 | Viewed by 7392
Abstract
For amputees, amputation is a devastating experience. Transfemoral amputees require an artificial lower limb prosthesis as a replacement for regaining their gait functions after amputation. Microprocessor-based transfemoral prosthesis has gained significant importance in the last two decades for the rehabilitation of lower limb [...] Read more.
For amputees, amputation is a devastating experience. Transfemoral amputees require an artificial lower limb prosthesis as a replacement for regaining their gait functions after amputation. Microprocessor-based transfemoral prosthesis has gained significant importance in the last two decades for the rehabilitation of lower limb amputees by assisting them in performing activities of daily living. Commercially available microprocessor-based knee joints have the needed features but are costly, making them beyond the reach of most amputees. The excessive cost of these devices can be attributed to custom sensing and actuating mechanisms, which require significant development cost, making them beyond the reach of most amputees. This research contributes to developing a cost-effective microprocessor-based transfemoral prosthesis by integrating off-the-shelf sensing and actuating mechanisms. Accordingly, a three-level control architecture consisting of top, middle, and low-level controllers was developed for the proposed prosthesis. The top-level controller is responsible for identifying the amputee intent and mode of activity. The mid-level controller determines distinct phases in the activity mode, and the low-level controller was designed to modulate the damping across distinct phases. The developed prosthesis was evaluated on unilateral transfemoral amputees. Since off-the-shelf sensors and actuators are used in i-Inspire, various trials were conducted to evaluate the repeatability of the sensory data. Accordingly, the mean coefficients of correlation for knee angle, force, and inclination were computed at slow and medium walking speeds. The obtained values were, respectively, 0.982 and 0.946 for knee angle, 0.942 and 0.928 for knee force, and 0.825 and 0.758 for knee inclination. These results confirmed that the data are highly correlated with minimum covariance. Accordingly, the sensors provide reliable and repeatable data to the controller for mode detection and intent recognition. Furthermore, the knee angles at self-selected walking speeds were recorded, and it was observed that the i-Inspire Knee maintains a maximum flexion angle between 50° and 60°, which is in accordance with state-of-the-art microprocessor-based transfemoral prosthesis. Full article
Show Figures

Figure 1

10 pages, 1514 KB  
Article
The Detection of Compensatory Movements in Gait by Evaluating Plantar Pressure in Transfemoral Amputees
by Senem Guner and Serap Alsancak
Appl. Sci. 2023, 13(23), 12719; https://doi.org/10.3390/app132312719 - 27 Nov 2023
Cited by 3 | Viewed by 2460
Abstract
Microprocessor-controlled prosthetic knees (MPKs) improve the safety and functional capabilities of transfemoral amputees, but there is a lack of information on plantar pressure distribution and effects among individuals who have undergone transfemoral amputation of the sound limb. (1) Background: The aim of this [...] Read more.
Microprocessor-controlled prosthetic knees (MPKs) improve the safety and functional capabilities of transfemoral amputees, but there is a lack of information on plantar pressure distribution and effects among individuals who have undergone transfemoral amputation of the sound limb. (1) Background: The aim of this study was to determine possible compensatory mechanisms in gait by evaluating intact extremity foot plantar pressure distribution in young MPK prosthesis users. Twenty-one patients with unilateral transfemoral amputation (TFA) and twenty-four healthy individuals were selected for the study. (2) Methods: The WalkinSense system was used to assess different foot plantar pressure distribution parameters as the participants walked at their chosen walking speed. Plantar pressure peaks and activation percentages in the eight foot regions were measured during the gait cycle. (3) Results: The pressure peaks and activation percentages in the sound limb with TFA patients and healthy subjects were measured, and statistically significant differences between the two groups were identified. The 1-, 2-, 3-, 4-, and 6-point sensor activation percentages significantly increased, whereas the 7- and 8-point sensor activation percentages decreased in the sound limb TFA participants compared with the healthy subjects. Peak plantar pressure sensor points 1, 3, 4, and 6 increased in the TFA sound limb foot in relation to healthy individuals, while they decreased in point 8. (4) Conclusion: In this study, with the use of a microprocessor knee joint TF prosthesis, in the evaluation of the underfoot pressure of intact legs, the maximum pressure point shifted to the forefoot, and it was observed that the forefoot and midfoot were more active during walking compared with the control group. This may indicate that gait compensation and plantar flexion in the sound limb are used more forcefully in the gait cycle. Full article
Show Figures

Figure 1

Back to TopTop