Sign in to use this feature.

Years

Between: -

Subjects

remove_circle_outline
remove_circle_outline
remove_circle_outline
remove_circle_outline

Journals

Article Types

Countries / Regions

Search Results (7)

Search Parameters:
Keywords = transdermal testosterone

Order results
Result details
Results per page
Select all
Export citation of selected articles as:
12 pages, 747 KB  
Review
Treatment of Symptomatic Male Hypogonadism with New Oral Testosterone Therapies: A Comparative Review of Jatenzo, Tlando, and Kyzatrex
by Samantha H. Rosen and Kian Asanad
Medicines 2026, 13(1), 1; https://doi.org/10.3390/medicines13010001 - 22 Dec 2025
Viewed by 910
Abstract
Symptomatic male hypogonadism, defined by low serum testosterone with associated clinical symptoms, is increasingly treated with testosterone replacement therapy. Traditional oral formulations were limited by hepatotoxicity and poor bioavailability, leading to reliance on injectable and transdermal routes. Recent advances in oral testosterone undecanoate [...] Read more.
Symptomatic male hypogonadism, defined by low serum testosterone with associated clinical symptoms, is increasingly treated with testosterone replacement therapy. Traditional oral formulations were limited by hepatotoxicity and poor bioavailability, leading to reliance on injectable and transdermal routes. Recent advances in oral testosterone undecanoate formulations have introduced safer and more effective options. This review compares Jatenzo, Tlando, and Kyzatrex, highlighting their pharmacology, efficacy, safety, and clinical utility. Clinical trial data demonstrate restoration of eugonadal testosterone levels in most patients (80–88%), with shared risks including hypertension, polycythemia, and lipid changes. Differences in dosing regimens, titration requirements, and insurance coverage influence choice of therapy and patient adherence. Kyzatrex offers flexible titration and self-pay access, Tlando provides a fixed-dose regimen, and Jatenzo combines titratability with established clinical data. Collectively, these agents expand the therapeutic landscape of hypogonadism, offering effective, non-invasive alternatives that support individualized treatment strategies. Full article
Show Figures

Figure 1

8 pages, 463 KB  
Article
Preliminary Experience with Transdermal Preoperative Hormonal Treatment Before Severe Hypospadias Repair: Synergy Between Pediatric Surgeons and Endocrinologists
by Laura Lucaccioni, Filippo Ghidini, Paolo Repetto, Grazia Spampinato, Anna Insalaco, Sara Vandelli, Viola Trevisani, Lorenzo Iughetti and Pier Luca Ceccarelli
Children 2025, 12(3), 296; https://doi.org/10.3390/children12030296 - 27 Feb 2025
Cited by 1 | Viewed by 1446
Abstract
Objectives: The preoperative hormonal treatment (PHT) in eligible patients has the potential to become an asset for the treatment of severe hypospadias. The aim of the paper is to report the preliminary results on tolerability and efficacy of tailored transdermal PHT with testosterone [...] Read more.
Objectives: The preoperative hormonal treatment (PHT) in eligible patients has the potential to become an asset for the treatment of severe hypospadias. The aim of the paper is to report the preliminary results on tolerability and efficacy of tailored transdermal PHT with testosterone before primary hypospadias repair, resulting by the joint activity between pediatric surgeons and endocrinologists. Methods: A retrospective study collected all the patients affected by severe hypospadias, with a glans width (GW) < 14 mm and/or a penile ventral curvature > 30°, treated with preoperative transdermal testosterone gel 2% at a standard dose of 2 mg/day after pediatric endocrinologist evaluation, from December 2020 to February 2024. Increases in GWs and penile lengths (PLs), together with adverse events and the rate of surgical complications, were reported. Results: During the period, ten patients were included and received transdermal PHT for 43 (±15) days on average. The treatment with PHT stopped 52 (±23) days before surgery. PL increased 0.76 (±0.27) cm (+37%) on average, and GW increased 0.42 (±0.26) cm (+40%). No adverse events were described. Three surgical complications were reported with an overall rate of 30%. Conclusions: Transdermal PHT was well-tolerated and showed a positive impact on the treatment of severe hypospadias. Future investigations might confirm these findings. Full article
(This article belongs to the Section Pediatric Surgery)
Show Figures

Figure 1

21 pages, 2529 KB  
Article
Increased Oxidative and Nitrative Stress and Decreased Sex Steroid Relaxation in a Vitamin D-Deficient Hyperandrogenic Rodent Model—And a Validation of the Polycystic Ovary Syndrome Model
by Réka Eszter Sziva, Réka Kollarics, Éva Pál, Bálint Bányai, Ágnes Korsós-Novák, Zoltán Fontányi, Péter Magyar, Anita Süli, György L. Nádasy, Nándor Ács, Eszter Mária Horváth, Leila Hadjadj and Szabolcs Várbíró
Nutrients 2025, 17(2), 201; https://doi.org/10.3390/nu17020201 - 7 Jan 2025
Cited by 3 | Viewed by 4352
Abstract
Background/Objectives: Both hyperandrogenism (HA) and vitamin D deficiency (VDD) can separately lead to impaired vascular reactivity and ovulatory dysfunction in fertile females. The aim was to examine the early interactions of these states in a rat model of PCOS. Methods: Four-week-old adolescent female [...] Read more.
Background/Objectives: Both hyperandrogenism (HA) and vitamin D deficiency (VDD) can separately lead to impaired vascular reactivity and ovulatory dysfunction in fertile females. The aim was to examine the early interactions of these states in a rat model of PCOS. Methods: Four-week-old adolescent female rats were divided into four groups: vitamin D (VD)-supplemented (n = 12); VD-supplemented and testosterone-treated (n = 12); VDD- (n = 11) and VDD-and-testosterone-treated (n = 11). Animals underwent transdermal testosterone treatment for 8 weeks. Target VD levels were achieved with oral VD supplementation and a VD-free diet. Estrous cycles were followed by vaginal smear, and quantitative histomorphometric measurements of the ovaries were also taken. In the 8th week, testosterone- and estrogen-induced relaxation of coronary arterioles was examined with pressure angiography. Estrogen receptor (ER) density and oxidative and nitrative stress parameters (Poly-(ADP-Ribose)-Polymerase and 3-nitrotyrosine) in the vessel wall were investigated with immunohistochemistry. Results: VDD caused impaired estrous cycles, and testosterone caused anovulatory cycles (the cycles were stopped at the diestrous phase). VDD combined with testosterone treatment resulted in reduced testosterone and estrogen vasorelaxation, lower ER density, and higher oxidative and nitrative stress in the vessel wall. Conclusions: PCOS with vitamin D deficiency may be associated with increased oxidative–nitrative stress in coronary arterioles. This oxidative and nitrative stress, potentially caused by hyperandrogenism and/or vitamin D deficiency, could impair estrogen-induced relaxation of the coronary arterioles, possibly by decreasing NO bioavailability and disrupting the estrogen-induced relaxation pathway. Full article
(This article belongs to the Special Issue Impact of Diet, Nutrition and Lifestyle on Reproductive Health)
Show Figures

Figure 1

20 pages, 2139 KB  
Article
Effects of Gender and Vitamin D on Vascular Reactivity of the Carotid Artery on a Testosterone-Induced PCOS Model
by Anita Süli, Péter Magyar, Márton Vezér, Bálint Bányai, Mária Szekeres, Miklós Sipos, Máté Mátrai, Judit Réka Hetthéssy, Gabriella Dörnyei, Nándor Ács, Eszter Mária Horváth, György L. Nádasy, Szabolcs Várbíró and Marianna Török
Int. J. Mol. Sci. 2023, 24(23), 16577; https://doi.org/10.3390/ijms242316577 - 21 Nov 2023
Cited by 3 | Viewed by 2532
Abstract
The negative cardiovascular effects of polycystic ovary syndrome (PCOS) and vitamin D deficiency (VDD) have been discussed previously; however, the sex differences between PCOS females and males are not yet known. Our aim was to investigate the effect of PCOS and VDD in [...] Read more.
The negative cardiovascular effects of polycystic ovary syndrome (PCOS) and vitamin D deficiency (VDD) have been discussed previously; however, the sex differences between PCOS females and males are not yet known. Our aim was to investigate the effect of PCOS and VDD in the carotid artery of male and female Wistar rats. Females were treated with transdermal testosterone (Androgel) for 8 weeks, which caused PCOS. VDD and vitamin D supplementation were accomplished via diet. The carotid arteries’ contraction and relaxation were examined using myography. Receptor density was investigated using immunohistochemistry. In PCOS females, angiotensin receptor density, angiotensin II-induced contraction, androgen receptor optical density, and testosterone-induced relaxation increased. The increased contractile response may increase cardiovascular vulnerability in women with PCOS. As an effect of VDD, estrogen receptor density increased in all our groups, which probably compensated for the reduced relaxation caused by VDD. Testosterone-induced relaxation was decreased as a result of VDD in males and non-PCOS females, whereas this reduction was absent in PCOS females. Male sex is associated with increased contraction ability compared with non-PCOS and PCOS females. VDD and Androgel treatment show significant gender differences in their effects on carotid artery reactivity. Both VDD and PCOS result in a dysfunctional vascular response, which can contribute to cardiovascular diseases. Full article
Show Figures

Figure 1

12 pages, 2411 KB  
Article
Sexual and Reproductive Outcomes in Obese Fertile Men with Functional Hypogonadism after Treatment with Liraglutide: Preliminary Results
by Sandro La Vignera, Rosita A. Condorelli, Aldo E. Calogero, Rossella Cannarella and Antonio Aversa
J. Clin. Med. 2023, 12(2), 672; https://doi.org/10.3390/jcm12020672 - 14 Jan 2023
Cited by 42 | Viewed by 10378
Abstract
Purpose: To prospectively investigate the effects of treatment with liraglutide, a glucagon-like peptide 1 (GLP1) analog, on reproductive and sexual function in men with metabolic hypogonadism who are of childbearing age. Materials and Methods: To accomplish this purpose, 110 men of [...] Read more.
Purpose: To prospectively investigate the effects of treatment with liraglutide, a glucagon-like peptide 1 (GLP1) analog, on reproductive and sexual function in men with metabolic hypogonadism who are of childbearing age. Materials and Methods: To accomplish this purpose, 110 men of childbearing age (18–35 years) with metabolic hypogonadism were enrolled and divided into three groups, according to their desire to have children. Group A was made up of men actively seeking fatherhood, Group B, of men who did not seek fatherhood, and Group C, of men who had already fathered a child. Group A patients were treated with gonadotropins (urofollitropin at 150 IU, three times a week, and human chorionic gonadotropin at 2000 IU, twice a week), Group B patients with liraglutide (3 mg daily), and Group C patients with transdermal testosterone (60 mg per day). All patients were treated for 4 months. Results: Patients treated with liraglutide (Group B) showed significant improvement in conventional sperm parameters, compared to baseline and Group A patients, and in the quality of erectile function compared to baseline and patients of Groups A and C. In addition, they had significantly higher levels of total testosterone and sex hormone-binding globulin serum levels after 4 months of treatment with liraglutide than those achieved by patients in the other two groups at the end of the respective treatments. Finally, Group B patients also showed significantly higher serum gonadotropin levels than the other groups. Conclusions: The results of this study showed, for the first time, the efficacy of liraglutide, a GLP1 analog, for the pharmacological treatment of male patients with metabolic hypogonadism. Liraglutide has also shown advantages over traditional treatments on both reproductive and sexual function and appears to offer greater benefits in terms of metabolic protection. These findings suggest that liraglutide is a useful drug for the treatment of obese males with metabolic hypogonadism. Full article
(This article belongs to the Section Endocrinology & Metabolism)
Show Figures

Figure 1

26 pages, 7230 KB  
Article
Microscopic and Spectroscopic Imaging and Thermal Analysis of Acrylates, Silicones and Active Pharmaceutical Ingredients in Adhesive Transdermal Patches
by Barbara Mikolaszek, Marzena Jamrógiewicz, Krystyna Mojsiewicz-Pieńkowska and Małgorzata Sznitowska
Polymers 2022, 14(14), 2888; https://doi.org/10.3390/polym14142888 - 16 Jul 2022
Cited by 21 | Viewed by 3886
Abstract
Dermal or transdermal patches are increasingly becoming a noteworthy alternative as carriers for active pharmaceutical ingredients (APIs), which makes their detailed physicochemical evaluation essential for pharmaceutical development. This paper demonstrates mid-infrared (FTIR) and Raman spectroscopy with complementary microscopic methods (SEM, optical and confocal [...] Read more.
Dermal or transdermal patches are increasingly becoming a noteworthy alternative as carriers for active pharmaceutical ingredients (APIs), which makes their detailed physicochemical evaluation essential for pharmaceutical development. This paper demonstrates mid-infrared (FTIR) and Raman spectroscopy with complementary microscopic methods (SEM, optical and confocal Raman microscopy) and differential scanning calorimetry (DSC) as tools for the identification of the state of model API (testosterone TST, cytisine CYT or indomethacin IND) in selected adhesive matrices. Among the employed spectroscopic techniques, FTIR and Raman may be used not only as standard methods for API identification in the matrix, but also as a means of distinguishing commercially available polymeric materials of a similar chemical structures. A novel approach for the preparation of adhesive polymers for the FTIR analysis was introduced. In silicone matrices, all three APIs were suspended, whereas in the case of the acrylic PSA, Raman microscopy confirmed that only IND was dissolved in all three acrylic matrices, and the dissolved fraction of the CYT differed depending on the matrix type. Moreover, the recrystallization of TST was observed in one of the acrylates. Interestingly, a DSC analysis of the acrylic patches did not confirm the presence of the API even if the microscopic images showed suspended particles. Full article
(This article belongs to the Special Issue Biomedical Applications of Polymeric Materials)
Show Figures

Graphical abstract

14 pages, 4055 KB  
Article
Effects of Vitamin D Deficiency on Proliferation and Autophagy of Ovarian and Liver Tissues in a Rat Model of Polycystic Ovary Syndrome
by Krisztina Lajtai, Csilla Terézia Nagy, Róbert Tarszabó, Rita Benkő, Leila Hadjadj, Réka Eszter Sziva, Dóra Gerszi, Bálint Bányai, Péter Ferdinandy, György László Nádasy, Zoltán Giricz, Eszter Mária Horváth and Szabolcs Várbíró
Biomolecules 2019, 9(9), 471; https://doi.org/10.3390/biom9090471 - 10 Sep 2019
Cited by 19 | Viewed by 5060
Abstract
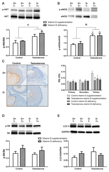
Aim: We aimed to examine the alterations of the insulin signaling pathway, autophagy, nitrative stress and the effect of vitamin D supplementation in the liver and ovaries of vitamin D deficient hyperandrogenic rats. Methods: Female Wistar rats received eight weeks of transdermal testosterone [...] Read more.
Aim: We aimed to examine the alterations of the insulin signaling pathway, autophagy, nitrative stress and the effect of vitamin D supplementation in the liver and ovaries of vitamin D deficient hyperandrogenic rats. Methods: Female Wistar rats received eight weeks of transdermal testosterone treatment and lived on a low vitamin D diet (D–T+). Vitamin D supplementation was achieved by oral administration of vitamin D3 (D+T+). Sham-treated (D+T–) and vitamin D deficient animals (D–T–) served as controls. (N = 10–12 per group). Results: D–T+ animals showed decreased LC3 II levels in the liver and increased p-Akt/Akt and p-eNOS/eNOS ratios with decreased insulin receptor staining in the ovaries. Vitamin D supplementation prevented the increase of Akt phosphorylation in the ovaries. Vitamin D deficiency itself also led to decreased LC3 II levels in the liver and decreased insulin receptor staining in the ovaries. D–T+ group showed no increase in nitrotyrosine staining; however, the ovaries of D–T– rats and the liver of D+T+ animals showed increased staining intensity. Conclusion: Vitamin D deficiency itself might lead to disrupted ovarian maturation and autophagy malfunction in the liver. Preventing Akt phosphorylation may contribute to the beneficial effect of vitamin D treatment on ovarian function in hyperandrogenism. Full article
(This article belongs to the Section Molecular Medicine)
Show Figures

Figure 1

Back to TopTop