Sign in to use this feature.

Years

Between: -

Subjects

remove_circle_outline
remove_circle_outline
remove_circle_outline
remove_circle_outline
remove_circle_outline
remove_circle_outline
remove_circle_outline
remove_circle_outline
remove_circle_outline

Journals

remove_circle_outline
remove_circle_outline
remove_circle_outline
remove_circle_outline
remove_circle_outline
remove_circle_outline
remove_circle_outline
remove_circle_outline
remove_circle_outline
remove_circle_outline
remove_circle_outline
remove_circle_outline
remove_circle_outline
remove_circle_outline
remove_circle_outline
remove_circle_outline
remove_circle_outline
remove_circle_outline

Article Types

Countries / Regions

remove_circle_outline
remove_circle_outline
remove_circle_outline
remove_circle_outline
remove_circle_outline
remove_circle_outline
remove_circle_outline
remove_circle_outline
remove_circle_outline

Search Results (1,857)

Search Parameters:
Keywords = technical-economic evaluation

Order results
Result details
Results per page
Select all
Export citation of selected articles as:
28 pages, 3377 KB  
Review
Review of Direct Air Capture Systems Powered by Nuclear Energy
by Taejun Song, Joohyung Jung and Seongmin Son
Energies 2026, 19(6), 1528; https://doi.org/10.3390/en19061528 (registering DOI) - 19 Mar 2026
Abstract
Direct air capture (DAC) is a carbon removal technology that selectively extracts CO2 from ambient air, where it exists at trace concentrations of approximately 400 ppm (0.04%), using chemical or physical separation processes. As the only CO2 capture approach capable of [...] Read more.
Direct air capture (DAC) is a carbon removal technology that selectively extracts CO2 from ambient air, where it exists at trace concentrations of approximately 400 ppm (0.04%), using chemical or physical separation processes. As the only CO2 capture approach capable of delivering negative net emissions, DAC has emerged as a critical CO2 removal (CDR) strategy for achieving global net-zero targets. However, its operation requires substantial electrical energy to drive large air flows and significant thermal energy for sorbent regeneration, which remains a major barrier to large-scale deployment. Coupling DAC with nuclear power has been proposed as a promising approach because nuclear systems can provide stable, carbon-free electricity and heat. This review summarizes recent studies on the integration of DAC with nuclear power plants and analyzes the current technological maturity of nuclear–DAC systems. In particular, the paper compares different DAC configurations, evaluates their energy requirements and integration strategies with nuclear heat and power sources, and identifies key technical and economic challenges for future deployment. Full article
(This article belongs to the Special Issue Nuclear Reactor Steam Generators and Heat Exchangers)
24 pages, 3538 KB  
Article
A Planning Support System for a Sustainable Water Supply Network: A Case Study of Multicriteria Analysis Supported by GIS
by Rafał Brodziak, Jędrzej Bylka, Jakub Drewnowski and Tomasz Mróz
Sustainability 2026, 18(6), 3028; https://doi.org/10.3390/su18063028 (registering DOI) - 19 Mar 2026
Abstract
Ensuring a reliable and sustainable water supply in growing urban areas requires integrated planning that balances increasing demand with technical, economic, and operational constraints. This paper presents the development of a Planning Support System to support decision-making in the expansion of urban water [...] Read more.
Ensuring a reliable and sustainable water supply in growing urban areas requires integrated planning that balances increasing demand with technical, economic, and operational constraints. This paper presents the development of a Planning Support System to support decision-making in the expansion of urban water distribution networks. The proposed framework links urban development strategies with future water demand assessment, spatial analysis, hydraulic modeling, and structured evaluation of alternative network expansion scenarios. Geographic Information Systems are used to identify potential growth areas and estimate future demand based on urban planning documents, while hydraulic simulations are performed using the Water Network Tool for Resilience to assess network performance under projected operating conditions. The generated variants are subsequently evaluated using selected Multi-Criteria Decision Analysis methods, considering factors such as investment costs, energy consumption, supply security, and network resilience. A case study demonstrates the applicability of the proposed Planning Support System and confirms its effectiveness in providing a transparent and replicable basis for supporting strategic decisions in water supply network sustainable development. Full article
(This article belongs to the Special Issue Geographical Information Technology and Urban Sustainable Development)
Show Figures

Figure 1

31 pages, 6326 KB  
Article
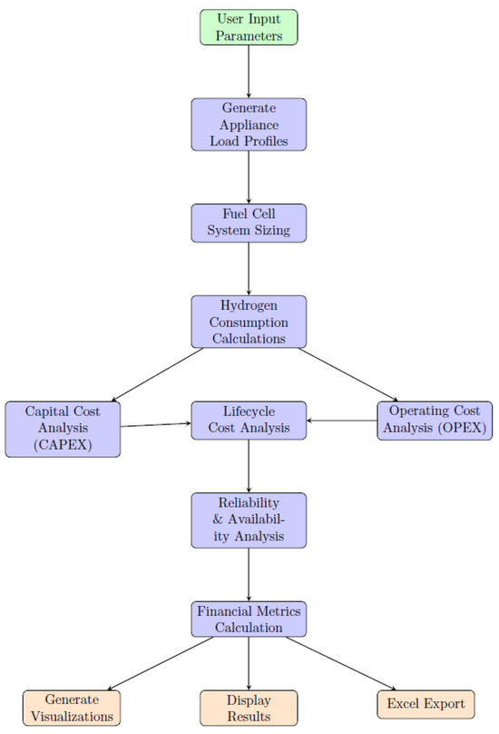
Beyond the Grid: Modeling, Optimization and Economic Evaluation of Future Hydrogen Autonomous Home Energy Systems
by Eleni Himona and Andreas Poullikkas
Energies 2026, 19(6), 1527; https://doi.org/10.3390/en19061527 (registering DOI) - 19 Mar 2026
Abstract
In this work the feasibility of fully autonomous hydrogen homes designed for complete off-grid operation is presented. A detailed mathematical modeling and optimization model is developed to evaluate the technical performance and economic feasibility of hydrogen fuel cell-powered residential systems with no grid [...] Read more.
In this work the feasibility of fully autonomous hydrogen homes designed for complete off-grid operation is presented. A detailed mathematical modeling and optimization model is developed to evaluate the technical performance and economic feasibility of hydrogen fuel cell-powered residential systems with no grid connection or fallback. The system integrates primary and standby Proton Exchange Membrane (PEM) fuel cells, multi-day hydrogen storage, advanced power conditioning, and comprehensive controls to achieve reliable year-round power supply. The analysis encompasses a complete 20-year lifecycle cost assessment. The results demonstrate that fully autonomous hydrogen homes achieve 99.85% system availability with 13.1 h of potential downtime annually, providing reliable energy independence. The levelized cost of electricity over the 20-year system lifetime is calculated at 0.4543 US$/kWh at baseline hydrogen prices of 6 US$/kgH2, substantially higher than grid-connected alternatives. The analysis identifies critical sensitivity to hydrogen pricing and demonstrates that at hydrogen costs below 3 US$/kgH2 (achievable with mature green hydrogen production), competitive payback periods of 12–15 years are possible in high-cost electricity regions. This study concludes that hydrogen-based autonomous homes represent a viable long-term solution for residential energy independence, particularly in remote or off-grid locations where grid connection is impractical or in regions with high electricity tariffs and developing green hydrogen production capacity. Full article
(This article belongs to the Collection Current State and New Trends in Green Hydrogen Energy)
Show Figures

Figure 1

34 pages, 5294 KB  
Article
Accelerating Mini-Grid Development: An Automated Workflow for Design, Optimization, and Techno-Economic Assessment of Low-Voltage Distribution Networks
by Ombuki Mogaka, Nathan G. Johnson, Gary Morris, James Nelson, Abdulrahman Alsanad, Vladmir Abdelnour and Elena Van Hove
Energies 2026, 19(6), 1526; https://doi.org/10.3390/en19061526 - 19 Mar 2026
Abstract
Reliable and efficient low-voltage distribution networks are critical for scaling mini-grid deployment and advancing universal electricity access, yet prevailing design practices remain manual, heuristic, and difficult to scale. This study presents a fully automated workflow that integrates geospatial feature extraction, distribution network layout, [...] Read more.
Reliable and efficient low-voltage distribution networks are critical for scaling mini-grid deployment and advancing universal electricity access, yet prevailing design practices remain manual, heuristic, and difficult to scale. This study presents a fully automated workflow that integrates geospatial feature extraction, distribution network layout, conductor sizing, mixed-integer linear programming-based phase balancing, nonlinear AC power flow validation, and system costing to generate rapid, standard-compliant techno-economic designs for greenfield mini-grid sites. The methodology is demonstrated across 62 rural sites to confirm practicality for large-scale rural electrification planning. Designs were evaluated for single-phase, three-phase, and hybrid low-voltage configurations. When design constraints were relaxed, single-phase networks achieved the lowest median voltage drop (~0.8%) and technical losses (~0.6%); however, under realistic voltage-drop and ampacity limits, compliance relied on conductor oversizing, resulting in low utilization (median loading <20%) and substantially higher costs. Fewer than half of the sites met construction feasibility limits for parallel conductors, and single-phase designs were typically 3–4× more expensive than multi-phase alternatives. Multi-phase layouts delivered comparable technical performance at significantly lower cost. Phase-balancing optimization reduced voltage drop by 15–20% and current unbalance by ~50%, enabling loss reduction and increased load accommodation. Overall, the results demonstrate that automated low-voltage network design can replace manual drafting with scalable, data-driven workflows that reduce soft costs while improving technical performance, constructability, and investment readiness. Full article
(This article belongs to the Section F1: Electrical Power System)
Show Figures

Figure 1

45 pages, 6897 KB  
Article
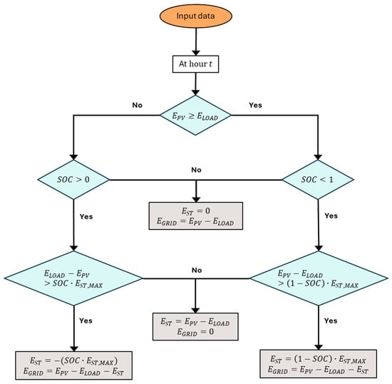
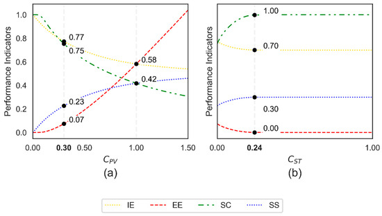
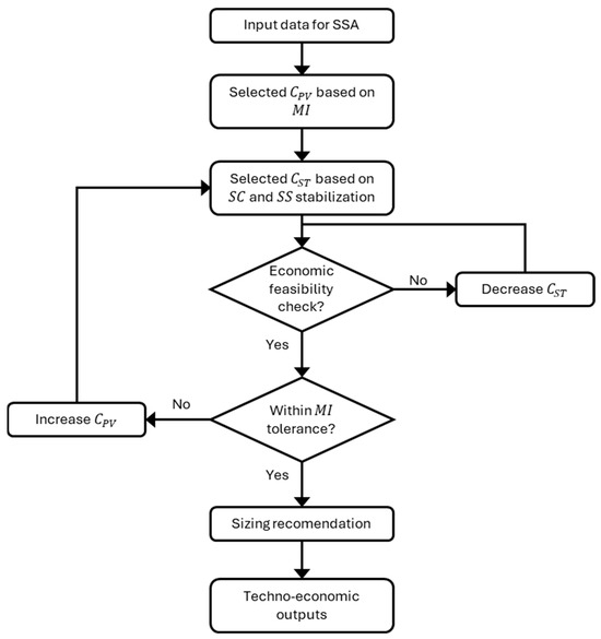
Sizing Photovoltaic Self-Consumption Systems for Sustainable Decision-Making: A Novel Techno-Economic Approach Using Performance Metrics and Real Consumption Data
by Kiane Alves e Silva, Luis Miguel Carrasco, Rita Hogan Almeida, Luis Narvarte and Eduardo Lorenzo
Sustainability 2026, 18(6), 2991; https://doi.org/10.3390/su18062991 - 18 Mar 2026
Abstract
Photovoltaic (PV) self-consumption systems are increasingly adopted as part of the energy transition, yet residential users often lack the technical background needed to compare alternatives, particularly when storage (ST) is included. To support informed, technically consistent, and sustainable decision-making, this work presents a [...] Read more.
Photovoltaic (PV) self-consumption systems are increasingly adopted as part of the energy transition, yet residential users often lack the technical background needed to compare alternatives, particularly when storage (ST) is included. To support informed, technically consistent, and sustainable decision-making, this work presents a techno-economic tool for assessing and sizing PV self-consumption systems through hourly energy-balance simulation. Using real consumption, meteorological data, and electricity tariffs, the tool evaluates technical and economic performance and introduces the Mismatch Index (MI) to quantify the temporal alignment between PV production and demand. Combined with self-consumption (SC) and self-sufficiency (SS) metrics, MI supports consistent comparison of PV–ST configurations under real operating conditions and helps identify solutions that improve local energy use without unnecessary oversizing. The approach is applied to a residential consumer and to an energy community, comparing individual and centralized solutions. In the residential case, the selected configuration reached a SC of 87%, SS of 66%, and an IRR of 4.92%. For the energy community, the centralized solution increased the 20-year NPV from €1370 for individual systems to €20,060. Analysis of two years of hourly consumption data from 118 households indicated an uncertainty of 10–15% in average hourly consumption when one-year data is used. Full article
(This article belongs to the Section Energy Sustainability)
Show Figures

Figure 1

20 pages, 1438 KB  
Article
A Context-Adapted Living Wall Model for South Africa: A Quantity Surveying Perspective
by Rolien Terblanche, Samuel Johan De Witt and Aiden Graham Pringle
Sustainability 2026, 18(6), 2978; https://doi.org/10.3390/su18062978 - 18 Mar 2026
Abstract
Living Wall Systems (LWS) are vertical vegetated building façade systems that offer environmental and social benefits; however, their adoption in South Africa, particularly within the Western Cape (WC), remains limited due to high capital and maintenance costs and the absence of regionally adapted [...] Read more.
Living Wall Systems (LWS) are vertical vegetated building façade systems that offer environmental and social benefits; however, their adoption in South Africa, particularly within the Western Cape (WC), remains limited due to high capital and maintenance costs and the absence of regionally adapted design and cost models. This study investigates the viability and design development of LWS in the WC from a Quantity Surveying (QS) perspective, with the aim of developing a context-specific system utilising indigenous plant species and assessing its economic feasibility over the building life cycle. This study employed a mixed method research approach comprising a literature review, semi-structured interviews with industry professionals, thematic analysis, cost modelling, and the preparation of a detailed Bill of Quantities (BOQ). Life cycle costing (LCC) techniques were applied to evaluate long-term cost implications. The study resulted in the development of a criteria-led, context-adapted LWS model, termed Viridis 5045, which satisfies environmental, technical, and contextual requirements for the WC. The BOQ and LCC analyses provide projected capital and operational cost benchmarks for the proposed system. This study demonstrates that the Viridis 5045 model is technically feasible and contextually appropriate for application within the WC, supporting its consideration in sustainable construction practice when evaluated beyond conventional life cycle financial indicators. Future research should focus on the monetisation of long-term benefits, greywater integration, and Whole Life Costing. Full article
(This article belongs to the Section Green Building)
Show Figures

Figure 1

18 pages, 421 KB  
Article
Digital Financial Literacy and Hyperbolic Discounting: Evidence from Japanese Investors
by Shiiku Asahi, Gideon Otchere-Appiah, Mostafa Saidur Rahim Khan and Yoshihiko Kadoya
Risks 2026, 14(3), 68; https://doi.org/10.3390/risks14030068 - 17 Mar 2026
Abstract
This study investigates the relationship between digital financial literacy (DFL) and hyperbolic discounting among 104,993 active securities account holders in Japan. As digital financial services expand rapidly, individuals increasingly require not only traditional financial knowledge but also the capacity to understand digital platforms, [...] Read more.
This study investigates the relationship between digital financial literacy (DFL) and hyperbolic discounting among 104,993 active securities account holders in Japan. As digital financial services expand rapidly, individuals increasingly require not only traditional financial knowledge but also the capacity to understand digital platforms, evaluate online financial information, and manage emerging technological risks. Using data from the 2025 wave of the Survey on Life and Money, hyperbolic discounting is measured through intertemporal monetary choice scenarios, while DFL is constructed as a multidimensional index encompassing digital knowledge, financial knowledge, service awareness, attitudes, behaviors, practical capability, and protection against digital fraud. Probit regression results reveal a statistically significant negative association between DFL and hyperbolic discounting, indicating that individuals with stronger digital financial competencies are less likely to exhibit hyperbolic discounting. Attitudinal components of DFL exhibit the strongest effects, suggesting that internalized financial beliefs may play a more decisive role than technical knowledge in promoting time-consistent decision-making. Subsample analyses further highlight gender-differentiated patterns in demographic and economic influences on present bias. These findings contribute to behavioral finance by integrating digital capability into intertemporal choice research and provide policy-relevant implications for designing comprehensive financial education and digital literacy initiatives in increasingly digitalized financial environments. Full article
22 pages, 3495 KB  
Article
Integrated Reliability Modeling and Maintenance Optimization for Performance Enhancement of Hydropower Equipment: A Case Study of the Kapshagay HPP
by Askar Abdykadyrov, Amandyk Tuleshov, Amangeldy Bekbayev, Yerlan Sarsenbayev, Rakhilya Nurgaliyeva, Nurzhigit Smailov, Zhandos Dosbayev and Sunggat Marxuly
Sustainability 2026, 18(6), 2946; https://doi.org/10.3390/su18062946 - 17 Mar 2026
Abstract
This paper investigates the optimization of maintenance strategies to improve the reliability of equipment at the Kapshagay Hydropower Plant (HPP), located in Kazakhstan. Operational data for the period 2020–2025 were analyzed to evaluate the effectiveness of existing maintenance systems. The analysis showed that [...] Read more.
This paper investigates the optimization of maintenance strategies to improve the reliability of equipment at the Kapshagay Hydropower Plant (HPP), located in Kazakhstan. Operational data for the period 2020–2025 were analyzed to evaluate the effectiveness of existing maintenance systems. The analysis showed that the failure frequency of the main equipment averaged 3.8–4.2 events per year, while annual unplanned downtime reached 80–100 h, resulting in electricity generation losses of 2.5–3.2%. In addition, total maintenance costs were approximately 150 million KZT per year, with about 40% related to unplanned repairs. A reliability-centered maintenance model was developed using mathematical modeling and simulation tools such as Python 3.11 and SMath Solver 0.99.7920. The study integrates reliability theory, exponential failure modeling, and statistical performance analysis based on operational data from the Kapshagay HPP. Simulation-based validation was performed to compare baseline and optimized maintenance strategies under real operating conditions. After implementing the proposed model, equipment failure probability decreased by 15%, failure rate decreased by 28%, the mean time between failures increased from 120 days to 165 days, and repair duration decreased from 6 days to 4 days. Additionally, failure probability decreased from 0.10 to 0.07, while annual downtime decreased from 6.2 days to 4.1 days. Electricity generation losses decreased by approximately 18–22 GWh per year, while the annual economic benefit was estimated at 320–480 million KZTn. The results demonstrate that reliability-centered maintenance can increase equipment reliability by 20–30%, reduce maintenance costs by 10–12%, and improve electricity generation efficiency by 1.8–2.4%. The obtained results have practical significance for improving the technical and economic performance of hydropower plants. Full article
Show Figures

Figure 1

26 pages, 6135 KB  
Article
Carbon Emission Efficiency Differences Between Coastal and Inland Cities in China: Insights from Climate Cost Analysis
by Cuicui Feng, Siqi Li, Xuhui He, Cheng Xue and Guanqiong Ye
Urban Sci. 2026, 10(3), 159; https://doi.org/10.3390/urbansci10030159 - 16 Mar 2026
Abstract
Global environmental issues are becoming increasingly severe, with climate change imposing varying degrees of economic impact on different cities. It is crucial for cities to pursue efficient, low-carbon, and sustainable development pathways to cope with climate change. Carbon emission efficiency (CEE) is an [...] Read more.
Global environmental issues are becoming increasingly severe, with climate change imposing varying degrees of economic impact on different cities. It is crucial for cities to pursue efficient, low-carbon, and sustainable development pathways to cope with climate change. Carbon emission efficiency (CEE) is an essential indicator for assessing their performance and progress toward low-carbon growth. However, traditional CEE assessments have yet to integrate regional differences in the socioeconomic costs of climate change. To fill this gap, we have built a combined efficient frontier Data Envelopment Analysis (DEA) model based on the weighted carbon emissions of each city’s climate costs to evaluate the CEEs of 252 cities in China from 2006 to 2021. Meanwhile, city classification and spatial Markov chains are used for spatio-temporal heterogeneity analysis, and finally, the efficiency is decomposed to determine the impact of different factors on carbon efficiency. The results indicate that the average CEE of coastal cities (0.57) is lower than that of inland cities (0.63), mainly due to higher climate costs and unbalanced development. In contrast, megacities and super-large cities in coastal areas have the highest CEE levels because of economies of scale and technological advantages. Efficiency decomposition shows that pure technical efficiency (PTE) is the primary driver of CEE differences, contributing 33.37% to inefficiency differences. Our findings emphasize the need for targeted, differentiated policies to address unique urban challenges. Green technology investments should be prioritized in areas with high emission reduction potential, while cross-regional technology diffusion mechanisms should be established in areas with medium reduction potential to foster innovation. Overall, this study could offer valuable insights into the sustainable and low-carbon transition of urban development. Full article
Show Figures

Figure 1

22 pages, 2142 KB  
Article
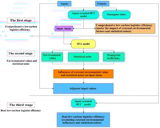
Low-Carbon Logistics Efficiency Evaluation in Eastern Coastal Areas of China Based on Three-Stage DEA Model
by Zining Ruan, Qiang Zhou and Jiasheng Li
Sustainability 2026, 18(6), 2883; https://doi.org/10.3390/su18062883 - 15 Mar 2026
Abstract
Sustainable low-carbon logistics serves as a key driver for economic development in China’s eastern coastal regions. This study evaluates the efficiency of low-carbon logistics across 12 provinces from 2013 to 2022, incorporating both environmental and economic dimensions. The analysis begins with Pearson’s correlation [...] Read more.
Sustainable low-carbon logistics serves as a key driver for economic development in China’s eastern coastal regions. This study evaluates the efficiency of low-carbon logistics across 12 provinces from 2013 to 2022, incorporating both environmental and economic dimensions. The analysis begins with Pearson’s correlation tests to examine relationships between input and output variables, followed by a three-stage Data Envelopment Analysis (DEA) model to compute efficiency scores. After adjustment, overall comprehensive technical efficiency slightly declined from 0.811 to 0.799, while pure technical efficiency improved from 0.919 to 0.931 and scale efficiency decreased from 0.885 to 0.859. Provinces such as Hebei and Liaoning demonstrate high and stable development, whereas Beijing and Hainan are constrained by declining scale efficiency. Expanding the research scope from individual provinces to the entire eastern coastal region, this study combines a three-stage DEA model with the Malmquist index to provide both static and dynamic analysis. A scientifically constructed indicator system incorporates carbon emissions, highlighting the synergy between economic and environmental performance. A key finding is the identification of scale diseconomies as a significant constraint on regional low-carbon logistics efficiency. The results suggest that policymakers should adopt tailored strategies, prioritize targeted environmental investments, and enhance cross-regional collaboration. For corporate managers, we emphasize shifting from scale-driven expansion to technology-enabled refinement, with a focus on advancing precision in operations. These insights offer a valuable reference for promoting sustainable, high-quality, and low-carbon logistics development in other regions. Full article
Show Figures

Figure 1

24 pages, 2755 KB  
Article
Design and Analysis of Solar Systems for Agricultural Applications and Sustainable Energy Supply of Villages
by Mohammed Gmal Osman, Gheorghe Lazaroiu and Dorel Stoica
Appl. Sci. 2026, 16(6), 2778; https://doi.org/10.3390/app16062778 - 13 Mar 2026
Viewed by 80
Abstract
This paper presents the design and analysis of solar systems for agricultural applications and the sustainable energy supply of villages, based on a case study of a rural settlement comprising 30 households. The village energy demand is quantified through a detailed assessment of [...] Read more.
This paper presents the design and analysis of solar systems for agricultural applications and the sustainable energy supply of villages, based on a case study of a rural settlement comprising 30 households. The village energy demand is quantified through a detailed assessment of hourly load profiles for daytime and nighttime operation, identifying peak loads and total daily energy consumption. Energy usage patterns are established for residential buildings, agricultural water pumping, public lighting, healthcare facilities, and commercial services. To meet these energy requirements sustainably, a 60 kW photovoltaic (PV) system is proposed in combination with a solar thermal water heating system designed to supply domestic and agricultural hot water. This study details the design methodology and simulation of the solar thermal system, including heat transfer modeling and system dimensioning. MATLAB (V.22b) simulations are conducted to evaluate system performance, covering PV energy generation, battery charge–discharge cycles, and thermal behavior over a 24 h period. Comparative analyses of standalone PV, hybrid PV/T, and combined PV and solar thermal configurations demonstrate that separate PV and thermal systems provide superior cost-effectiveness, operational reliability, and reduced maintenance requirements. The results confirm the technical feasibility, economic viability, and environmental benefits of solar-based solutions for rural electrification and agricultural applications. The results indicate that the analyzed rural settlement has an estimated daily electricity demand of approximately 590 kWh. Based on this demand, a 60 kW photovoltaic system was selected to ensure sufficient daytime electricity production while also allowing battery charging for nighttime consumption. In addition, the solar thermal system can increase the water temperature from approximately 10 °C to 55–80 °C, depending on solar irradiance conditions. The combined PV and solar thermal configuration demonstrates the potential to provide a reliable and sustainable energy solution for rural off-grid communities. Full article
Show Figures

Figure 1

41 pages, 8140 KB  
Article
A Hierarchical Signal-to-Policy Learning Framework for Risk-Aware Portfolio Optimization
by Jiayang Yu and Kuo-Chu Chang
Int. J. Financial Stud. 2026, 14(3), 75; https://doi.org/10.3390/ijfs14030075 - 13 Mar 2026
Viewed by 65
Abstract
This study proposes a hierarchical signal-to-policy learning framework for risk-aware portfolio optimization that integrates model-based return forecasting, explainable machine learning, and deep reinforcement learning (DRL) within a unified architecture. In the first stage, next-period returns are estimated using gradient-boosted tree models, and SHAP-based [...] Read more.
This study proposes a hierarchical signal-to-policy learning framework for risk-aware portfolio optimization that integrates model-based return forecasting, explainable machine learning, and deep reinforcement learning (DRL) within a unified architecture. In the first stage, next-period returns are estimated using gradient-boosted tree models, and SHAP-based feature attributions are extracted to provide transparent, factor-level explanations of the predictive signals. In the second stage, a Proximal Policy Optimization (PPO) agent incorporates both predictive forecasts and explanatory signals into its state representation and learns dynamic allocation policies under a mean–CVaR reward function that explicitly penalizes tail risk while controlling trading frictions. By separating signal extraction from policy learning, the proposed architecture allows the use of economically interpretable predictive signals to incorporate into the policy’s state representation while preserving the flexibility and adaptability of reinforcement learning. Empirical evaluations on U.S. sector ETFs and Dow Jones Industrial Average constituents show that the hierarchical framework delivers higher and stable out-of-sample risk-adjusted returns relative to both a single-layer DRL agent trained solely on technical indicators, a mean–CVaR optimized portfolio using the same parameters used in the proposed hierarchical model and standard equal weight as well as index-based benchmarks. These results demonstrate that integrating explainable predictive signals with risk-sensitive reinforcement learning improves the robustness and stability of data-driven portfolio strategies. Full article
(This article belongs to the Special Issue Financial Markets: Risk Forecasting, Dynamic Models and Data Analysis)
Show Figures

Figure 1

7 pages, 201 KB  
Data Descriptor
Dataset for a Monte Carlo-Based Techno-Economic Assessment of the Methanol-to-Jet Fuel Production Pathway
by Enzo Komatz, Severin Sendlhofer and Christoph Markowitsch
Data 2026, 11(3), 56; https://doi.org/10.3390/data11030056 - 13 Mar 2026
Viewed by 63
Abstract
This article presents a dataset generated for a techno-economic assessment (TEA) of the methanol-to-jet (MtJ) fuel production pathway. The dataset was produced using a large-scale Monte Carlo (MC) sampling approach applied to a steady-state process model implemented in Aspen Plus V14. The techno-economic [...] Read more.
This article presents a dataset generated for a techno-economic assessment (TEA) of the methanol-to-jet (MtJ) fuel production pathway. The dataset was produced using a large-scale Monte Carlo (MC) sampling approach applied to a steady-state process model implemented in Aspen Plus V14. The techno-economic evaluation was conducted using an external cost model, with subsequent data processing performed in Python (Version 3.11). In total, three million individual data points were generated by varying key technical and economic input parameters within predefined ranges and are under public access. For each MC sample, the net production cost on a mass basis (NPCm, EUR kgjet-fuel−1) of synthetic jet fuel was calculated as the primary economic performance indicator. The dataset comprises both the sampled input parameters and the corresponding techno-economic output variables and is intended to support transparency, reproducibility, and further uncertainty analysis of MtJ fuel production pathways. Full article
24 pages, 5318 KB  
Article
Assessment of Potential Wind Sites for Power Integration in Ethiopia: A Case Study of Arerti, Sela Dingay, Debre Berhan, Mega, and Gode
by Solomon Feleke, Mulat Azene, Degarege Anteneh, Wenfa Kang, Yun Yu, Mahshid Javidsharifi, Solomon Mamo, Josep M. Guerrero, Juan C. Vasquez and Yajuan Guan
Energies 2026, 19(6), 1440; https://doi.org/10.3390/en19061440 - 12 Mar 2026
Viewed by 205
Abstract
With hydropower supplying nearly 94% of Ethiopia’s electricity, the national power grid is extremely vulnerable to recurrent droughts and erratic rainfall. To mitigate this risk, this study examines the wind power potential across five specific locations: Arerti, Sela Dingay, Debre Berhan, Mega, and [...] Read more.
With hydropower supplying nearly 94% of Ethiopia’s electricity, the national power grid is extremely vulnerable to recurrent droughts and erratic rainfall. To mitigate this risk, this study examines the wind power potential across five specific locations: Arerti, Sela Dingay, Debre Berhan, Mega, and Gode. By combining on-site mast measurements with datasets from NASA and the Global Wind Atlas, we evaluated wind characteristics at industry-standard hub heights of 80 m and 100 m. The analysis focused on wind power density (WPD), Weibull stability parameters (k and c), and directional consistency. The results indicate that Gode and Mega are the premier choices for commercial development, showing average speeds above 8.5 m/s and power densities exceeding 500 W/m2 at the 100 m level. Gode stands out as the most reliable site, with a Weibull shape factor (k) of 2.8 and a scale factor (c) of 9.1 m/s. We modeled a standard 3 MW turbine while factoring in a 20% loss for real-world conditions; this yielded net annual energy productions of 9461 MWh (36% CF) for Gode, 9040 MWh (34.4% CF) for Mega, and 8619 MWh (32.8% CF) for Arerti. While Sela Dingay and Debre Berhan have lower initial yields, their feasibility improves significantly when using towers taller than 80 m. Wind rose data reveals that Gode and Arerti have highly unidirectional flows, which simplifies turbine micro-siting. Notably, Arerti provides a unique economic advantage due to its location right next to existing 132/230 kV transmission infrastructure and industrial load centers. Overall, these findings provide a definitive technical roadmap for Ethiopia to diversify its energy portfolio and meet its Climate-Resilient Green Economy (CRGE) objectives. Full article
(This article belongs to the Special Issue Modeling, Control and Optimization of Wind Power Systems)
Show Figures

Figure 1

26 pages, 1536 KB  
Article
GraphGPT-Patent: Time-Aware Graph Foundation Modeling on Semantic Similarity Document Graphs for Grant-Time Economic Impact Prediction
by Tianhui Fang, Junru Si, Chi Ye and Hailong Shi
Appl. Sci. 2026, 16(6), 2737; https://doi.org/10.3390/app16062737 - 12 Mar 2026
Viewed by 127
Abstract
Predicting the future impact of technical economic documents at release time is challenging due to delayed supervision signals, long-tailed label distributions, and time- and domain-dependent shifts in language and topics. Moreover, similarity graphs derived from text embeddings can be noisy due to boilerplate [...] Read more.
Predicting the future impact of technical economic documents at release time is challenging due to delayed supervision signals, long-tailed label distributions, and time- and domain-dependent shifts in language and topics. Moreover, similarity graphs derived from text embeddings can be noisy due to boilerplate and evolve under temporal drift, making robustness and leakage-free evaluation essential. We formulate grant-time patent impact prediction as a node classification and within-domain ranking problem on a large-scale semantic similarity document graph built from patent text embeddings, avoiding any future citation leakage. The document graph is constructed via ANN Top-K retrieval and similarity thresholding, enabling scalable and reproducible sparsification on hundreds of thousands of nodes. We propose GraphGPT-Patent, which adapts a reversible graph-to-sequence foundation backbone to local subgraphs extracted from the similarity network. The model incorporates time- and domain-conditioned edge reliability to suppress drift-induced and template-driven pseudo-similarity, and optimizes a joint objective coupling high-impact classification with ranking consistency within comparable groups. Experiments on USPTO granted patents (2000–2022) across three high-volume CPC domains and three evaluation horizons show consistent gains over text-only and GNN baselines, achieving up to 0.94 recall for the positive class and improved macro-average recall across nine settings. Temporal shift analyses further quantify the effect of training-data freshness, while explanation subgraphs provide auditable structural evidence of model decisions. The proposed framework offers an effective graph-based learning pipeline for scalable impact prediction and downstream triage under strict information constraints. Full article
Show Figures

Figure 1

Back to TopTop