Beyond the Grid: Modeling, Optimization and Economic Evaluation of Future Hydrogen Autonomous Home Energy Systems
Abstract
1. Introduction
2. State of the Art in Hydrogen Home Systems
3. Existing Concepts of Hydrogen Homes and Current Challenges
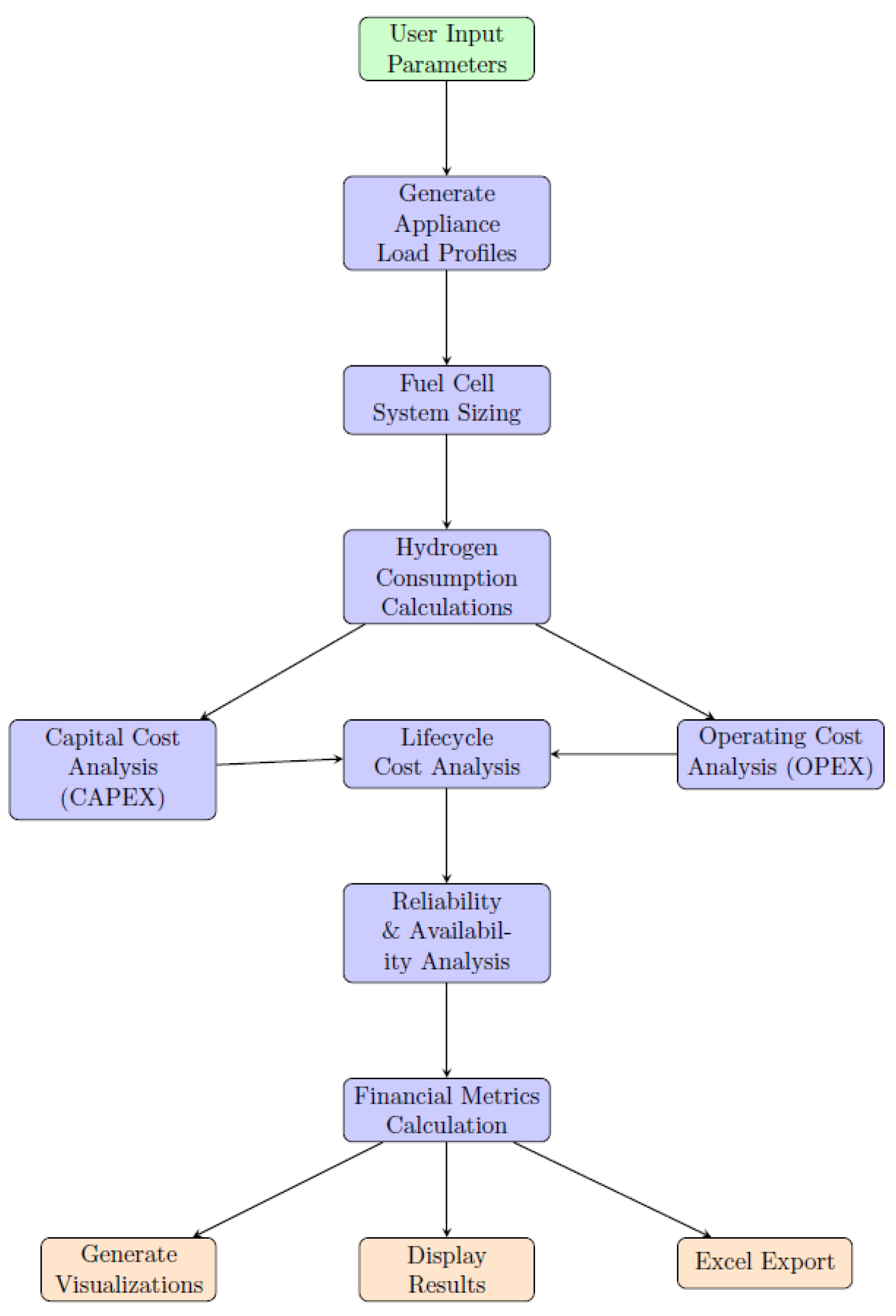
4. Mathematical Modeling for Off-Grid Autonomous Home with On-Site Hydrogen Storage
| Parameter | Unit | Value | Ref. |
|---|---|---|---|
| Technical parameters | |||
| Base year | year | 2026 | – |
| Fuel cell efficiency, | % | 55 | [181] |
| Hydrogen lower heating value, | kWh/kg | 33.33 | – |
| Peak load margin, | % | 125 | – |
| Stand-by capacity ratio, | % | 50 | – |
| Fuel cell replacement interval | years | 15 | – |
| UPS battery replacement interval | years | 10 | – |
| Hydrogen storage capacity | days | 7 | – |
| UPS battery back-up | minutes | 15 | – |
| System lifetime | years | 20 | – |
| Economic parameters | |||
| Primary fuel cell cost, | US$/kW | 400 | [183,184] |
| Stand-by fuel cell cost multiplier | % | 80 | [183,184] |
| Fuel cell BOP cost | US$/kW | 600 | [185] |
| Fuel cell installation cost | US$/kW | 150 | [186,187] |
| Annual fuel cell maintenance cost | US$/kW | 45 | [186] |
| Fuel cell replacement cost ratio | – | 0.6 | [186] |
| Inverter cost | US$/kW | 180 | [15,188] |
| Power electronics cost | US$/kW | 120 | [186] |
| Control system cost | US$ | 8000 | [15,189,190] |
| Safety system cost | US$ | 4000 | [15,186] |
| Hydrogen storage cost | US$/ | 800 | [191] |
| UPS system cost | US$/kW | 200 | [192] |
| UPS battery cost | US$/kWh | 400 | [192] |
| Insurance rate | % of CAPEX | 1 | – |
| Hydrogen price | US$/ | 2–12 | [63,193,194,195,196,197] |
| Grid electricity price | US$/kWh | 0.1–1 | [198,199] |
5. Results and Discussion
6. Conclusions
Author Contributions
Funding
Data Availability Statement
Conflicts of Interest
References
- Rifat Boynuegri, A.; Tekgun, B. Real-time energy management in an off-grid smart home: Flexible demand side control with electric vehicle and green hydrogen production. Int. J. Hydrogen Energy 2023, 48, 23146–23155. [Google Scholar] [CrossRef]
- Knosala, K.; Kotzur, L.; Röben, F.T.; Stenzel, P.; Blum, L.; Robinius, M.; Stolten, D. Hybrid Hydrogen Home Storage for Decentralized Energy Autonomy. Int. J. Hydrogen Energy 2021, 46, 21748–21763. [Google Scholar] [CrossRef]
- Gordon, J.A.; Balta-Ozkan, N.; Nabavi, S.A. Homes of the future: Unpacking public perceptions to power the domestic hydrogen transition. Renew. Sustain. Energy Rev. 2022, 164, 112481. [Google Scholar] [CrossRef]
- Shaneeth, M. Chapter 7.3—Fuel Cell applications: Portable-domestic-distributed-mobility. In Towards Hydrogen Infrastructure; Jaiswal-Nagar, D., Dixit, V., Devasahayam, S., Eds.; Elsevier: Amsterdam, The Netherlands, 2024; pp. 431–462. [Google Scholar] [CrossRef]
- Lambert, H.; Roche, R.; Jemeï, S.; Ortega, P.; Hissel, D. Combined Cooling and Power Management Strategy for a Standalone House Using Hydrogen and Solar Energy. Hydrogen 2021, 2, 207–224. [Google Scholar] [CrossRef]
- Di Marcoberardino, G.; Manzolini, G.; Guignard, C.; Magaud, V. Optimization of a micro-CHP system based on polymer electrolyte membrane fuel cell and membrane reactor from economic and life cycle assessment point of view. Chem. Eng. Process. Process Intensif. 2018, 131, 70–83. [Google Scholar] [CrossRef]
- Rahman, M.M.; Oni, A.O.; Gemechu, E.; Kumar, A. Assessment of energy storage technologies: A review. Energy Convers. Manag. 2020, 223, 113295. [Google Scholar] [CrossRef]
- Huang, Y.W.; Kittner, N.; Kammen, D.M. ASEAN grid flexibility: Preparedness for grid integration of renewable energy. Energy Policy 2019, 128, 711–726. [Google Scholar] [CrossRef]
- Cosgrove, P.; Roulstone, T.; Zachary, S. Intermittency and periodicity in net-zero renewable energy systems with storage. Renew. Energy 2023, 212, 299–307. [Google Scholar] [CrossRef]
- Martín-García, Í.; Rosales-Asensio, E.; González-Martínez, A.; Bracco, S.; Delfino, F.; de Simón-Martín, M. Hydrogen as an energy vector to optimize the energy exploitation of a self-consumption solar photovoltaic facility in a dwelling house. Energy Rep. 2020, 6, 155–166. [Google Scholar] [CrossRef]
- Rosenow, J. Is heating homes with hydrogen all but a pipe dream? An evidence review. Joule 2022, 6, 2225–2228. [Google Scholar] [CrossRef]
- Jin, L.; Rossi, M.; Monforti Ferrario, A.; Mennilli, F.; Comodi, G. Designing hybrid energy storage systems for steady green hydrogen production in residential areas: A GIS-based framework. Appl. Energy 2025, 389, 125765. [Google Scholar] [CrossRef]
- Abdolmaleki, L.; Berardi, U. Hybrid solar energy systems with hydrogen and electrical energy storage for a single house and a midrise apartment in North America. Int. J. Hydrogen Energy 2024, 52, 1381–1394. [Google Scholar] [CrossRef]
- Navas, S.J.; Cabello González, G.; Pino, F. Hybrid power-heat microgrid solution using hydrogen as an energy vector for residential houses in Spain. A case study. Energy Convers. Manag. 2022, 263, 115724. [Google Scholar] [CrossRef]
- IRENA. Renewable Power Generation Costs in 2024; Technical Report; International Renewable Energy Agency: Abu Dhabi, United Arab Emirates, 2025. [Google Scholar]
- Capes, E.; Harsh, P.; Sun, H. Cost and Performance Analysis of Hydrogen-Battery Storage in Hybrid Microgrids. In 2025 IEEE International Conference on Environment and Electrical Engineering and 2025 IEEE Industrial and Commercial Power Systems Europe; IEEE: Piscataway, NJ, USA, 2025; pp. 1–6. [Google Scholar] [CrossRef]
- Schmidt, O.; Melchior, S.; Hawkes, A.; Staffell, I. Projecting the Future Levelized Cost of Electricity Storage Technologies. Joule 2019, 3, 81–100. [Google Scholar] [CrossRef]
- Monforti Ferrario, A.; Vivas, F.J.; Segura Manzano, F.; Andújar, J.M.; Bocci, E.; Martirano, L. Hydrogen vs. Battery in the Long-term Operation. A Comparative Between Energy Management Strategies for Hybrid Renewable Microgrids. Electronics 2020, 9, 698. [Google Scholar] [CrossRef]
- Bıkmaz, K. Li-ion batteries vs photovoltaic—Regenerative hydrogen fuel cell: Comprehensive review. Int. J. Energy Appl. Technol. 2025, 11, 100–107. [Google Scholar] [CrossRef]
- Arsalis, A.; Papanastasiou, P.; Georghiou, G.E. A comparative review of lithium-ion battery and regenerative hydrogen fuel cell technologies for integration with photovoltaic applications. Renew. Energy 2022, 191, 943–960. [Google Scholar] [CrossRef]
- Stanchev, P.; Hinov, N. Comparative Techno-Economic and Life Cycle Assessment of Stationary Energy Storage Systems: Lithium-Ion, Lead-Acid, and Hydrogen. Batteries 2025, 11, 382. [Google Scholar] [CrossRef]
- Meng, X.; Mei, J.; Tang, X.; Jiang, J.; Sun, C.; Song, K. The Degradation Prediction of Proton Exchange Membrane Fuel Cell Performance Based on a Transformer Model. Energies 2024, 17, 3050. [Google Scholar] [CrossRef]
- Doimin, B. Proton Exchange Membrane (PEM) Fuel Cell Efficiency. In Proceedings of the International TVET Academic and Research Symposium (ITARS 4.0), Online, 29 April 2025. [Google Scholar]
- Song, J.; Ye, Q.; Wang, K.; Guo, Z.; Dou, M. Degradation Investigation of Electrocatalyst in Proton Exchange Membrane Fuel Cell at a High Energy Efficiency. Molecules 2021, 26, 3932. [Google Scholar] [CrossRef]
- Ait-oujallal, I.; Mabrouki, J.; Abrouki, Y. The Effect of Renewable Energy Power Fluctuations on Water Electrolysis for Green Hydrogen Production. In Technical and Technological Solutions Towards a Sustainable Society and Circular Economy; Mabrouki, J., Mourade, A., Eds.; Springer Nature: Cham, Switzerland, 2024; pp. 413–425. [Google Scholar] [CrossRef]
- Hydrogeninsight. The Impact of Intermittency on Electrolysers and Green Hydrogen Production: What We Know and What We Don’t. 2024. Available online: https://www.fuelcellchina.com/Industry_information_details/4146.html (accessed on 23 September 2025).
- Weiß, A.; Siebel, A.; Bernt, M.; Shen, T.H.; Tileli, V.; Gasteiger, H.A. Impact of Intermittent Operation on Lifetime and Performance of a PEM Water Electrolyzer. J. Electrochem. Soc. 2019, 166, F487. [Google Scholar] [CrossRef]
- Ayodele, T.; Ogunjuyigbe, A. Mitigation of wind power intermittency: Storage technology approach. Renew. Sustain. Energy Rev. 2015, 44, 447–456. [Google Scholar] [CrossRef]
- Hwang, J.; Maharjan, K.; Cho, H. A review of hydrogen utilization in power generation and transportation sectors: Achievements and future challenges. Int. J. Hydrogen Energy 2023, 48, 28629–28648. [Google Scholar] [CrossRef]
- Elkhatib, R.; Kaoutari, T.; Louahlia, H. Green hydrogen energy source for a residential fuel cell micro-combined heat and power. Appl. Therm. Eng. 2024, 248, 123194. [Google Scholar] [CrossRef]
- Voitenko, V.; Polishchuk, R. Decentralised generation and its role in enhancing the resilience of energy islands and critical infrastructure: Current trends and prospects. Technol. Eng. 2025, 26, 11–26. [Google Scholar] [CrossRef]
- Lombardi, G.; Cioccolanti, L.; Del Zotto, L.; Mahkamov, K. Dynamic modelling of a small-scale hybrid concentrated solar-biomass trigeneration system for residential applications and comparison of operational strategies. Appl. Therm. Eng. 2025, 279, 127523. [Google Scholar] [CrossRef]
- Burger, C.; Froggatt, A.; Mitchell, C.; Weinmann, J. (Eds.) Decentralised Energy; Ubiquity Press: London, UK, 2020; p. 312. [Google Scholar] [CrossRef]
- Judson, E.; Fitch-Roy, O.; Pownall, T.; Bray, R.; Poulter, H.; Soutar, I.; Lowes, R.; Connor, P.; Britton, J.; Woodman, B.; et al. The centre cannot (always) hold: Examining pathways towards energy system de-centralisation. Renew. Sustain. Energy Rev. 2020, 118, 109499. [Google Scholar] [CrossRef]
- European Environment Agency. Greenhouse Gas Emissions from Transport. 2024. Available online: https://www.eea.europa.eu/en/analysis/indicators/greenhouse-gas-emissions-from-transport (accessed on 9 September 2025).
- European Parliament. CO2 Emissions from Cars: Facts and Figures (Infographics). 2024. Available online: https://www.europarl.europa.eu/topics/en/article/20190313STO31218/co2-emissions-from-cars-facts-and-figures-infographics (accessed on 9 September 2025).
- Poullikkas, A. Sustainable options for electric vehicle technologies. Renew. Sustain. Energy Rev. 2015, 41, 1277–1287. [Google Scholar] [CrossRef]
- Incer-Valverde, J.; Korayem, A.; Tsatsaronis, G.; Morosuk, T. “Colors” of hydrogen: Definitions and carbon intensity. Energy Convers. Manag. 2023, 291, 117294. [Google Scholar] [CrossRef]
- Arcos, J.M.M.; Santos, D.M.F. The Hydrogen Color Spectrum: Techno-Economic Analysis of the Available Technologies for Hydrogen Production. Gases 2023, 3, 25–46. [Google Scholar] [CrossRef]
- Roy, R.; Antonini, G.; Hayibo, K.S.; Rahman, M.M.; Khan, S.; Tian, W.; Boutilier, M.S.; Zhang, W.; Zheng, Y.; Bassi, A.; et al. Comparative techno-environmental analysis of grey, blue, green/yellow and pale-blue hydrogen production. Int. J. Hydrogen Energy 2025, 116, 200–210. [Google Scholar] [CrossRef]
- Ajanovic, A.; Sayer, M.; Haas, R. The economics and the environmental benignity of different colors of hydrogen. Int. J. Hydrogen Energy 2022, 47, 24136–24154. [Google Scholar] [CrossRef]
- Saha, P.; Akash, F.A.; Shovon, S.M.; Monir, M.U.; Ahmed, M.T.; Khan, M.F.H.; Sarkar, S.M.; Islam, M.K.; Hasan, M.M.; Vo, D.V.N.; et al. Grey, blue, and green hydrogen: A comprehensive review of production methods and prospects for zero-emission energy. Int. J. Green Energy 2024, 21, 1383–1397. [Google Scholar] [CrossRef]
- Squadrito, G.; Maggio, G.; Nicita, A. The green hydrogen revolution. Renew. Energy 2023, 216, 119041. [Google Scholar] [CrossRef]
- Boettcher, S.W. Introduction to Green Hydrogen. Chem. Rev. 2024, 124, 13095–13098. [Google Scholar] [CrossRef]
- Ridha, H.M.; Gomes, C.; Hizam, H.; Ahmadipour, M.; Heidari, A.A.; Chen, H. Multi-objective optimization and multi-criteria decision-making methods for optimal design of standalone photovoltaic system: A comprehensive review. Renew. Sustain. Energy Rev. 2021, 135, 110202. [Google Scholar] [CrossRef]
- Halim, L.; Sadiyoko, A.; Machiwangga, N. Evaluating the Economic and Technical Aspects of Rooftop PV Systems Across Residential, Commercial, and Industrial Sectors. SSRN Electron. J. 2025. [Google Scholar] [CrossRef]
- Domingos, R.M.A.; Pereira, F.O.R. Comparative cost-benefit analysis of the energy efficiency measures and photovoltaic generation in houses of social interest in Brazil. Energy Build. 2021, 243, 111013. [Google Scholar] [CrossRef]
- Hassan, Q. Evaluation and optimization of off-grid and on-grid photovoltaic power system for typical household electrification. Renew. Energy 2021, 164, 375–390. [Google Scholar] [CrossRef]
- Gode. How Long Does a Home Backup Battery Last? Key Factors and Practical Insights for Your Household. 2025. Available online: https://chinagode.com/blog/how-long-a-home-backup-battery-last/ (accessed on 19 September 2025).
- Chatterji, E.; Bazilian, M.D. Battery Storage for Resilient Homes. IEEE Access 2020, 8, 184497–184511. [Google Scholar] [CrossRef]
- Angenendt, G.; Zurmühlen, S.; Rücker, F.; Axelsen, H.; Sauer, D.U. Optimization and operation of integrated homes with photovoltaic battery energy storage systems and power-to-heat coupling. Energy Convers. Manag. 2019, 1, 100005. [Google Scholar] [CrossRef]
- Jaszczur, M.; Hassan, Q.; Palej, P.; Abdulateef, J. Multi-Objective optimisation of a micro-grid hybrid power system for household application. Energy 2020, 202, 117738. [Google Scholar] [CrossRef]
- Moriarty, P.; Honnery, D. Prospects for hydrogen as a transport fuel. Int. J. Hydrogen Energy 2019, 44, 16029–16037. [Google Scholar] [CrossRef]
- Ghodbane, H.; Khaldi, F.; Bahloul, D. Hydrogen internal combustion engines: Bridging the gap to zero-emission transportation. Energy Environ. 2025. [Google Scholar] [CrossRef]
- Pramuanjaroenkij, A.; Kakaç, S. The fuel cell electric vehicles: The highlight review. Int. J. Hydrogen Energy 2023, 48, 9401–9425. [Google Scholar] [CrossRef]
- Fang, T.; Vairin, C.; von Jouanne, A.; Agamloh, E.; Yokochi, A. Review of Fuel-Cell Electric Vehicles. Energies 2024, 17, 2160. [Google Scholar] [CrossRef]
- Firtina-Ertis, I.; Acar, C.; Erturk, E. Optimal sizing design of an isolated stand-alone hybrid wind-hydrogen system for a zero-energy house. Appl. Energy 2020, 274, 115244. [Google Scholar] [CrossRef]
- Rasouli, V.; Hemmati, R. Net zero energy home including photovoltaic solar cells, wind turbines, battery energy storage systems and hydrogen vehicles. In Proceedings of the 2017 International Conference in Energy and Sustainability in Small Developing Economies (ES2DE), Funchal, Portugal, 10–12 July 2017; pp. 1–5. [Google Scholar] [CrossRef]
- Kaleem, A.; Zaman, A.; Rajakaruna, S. Hydrogen at home: The current and future landscape of green hydrogen in residential settings. Sustain. Energy Technol. Assess. 2024, 72, 104058. [Google Scholar] [CrossRef]
- Lokar, J.; Virtič, P. The potential for integration of hydrogen for complete energy self-sufficiency in residential buildings with photovoltaic and battery storage systems. Int. J. Hydrogen Energy 2020, 45, 34566–34578. [Google Scholar] [CrossRef]
- Hassan, Q.; Abdulrahman, I.S.; Salman, H.M.; Olapade, O.T.; Jaszczur, M. Techno-Economic Assessment of Green Hydrogen Production by an Off-Grid Photovoltaic Energy System. Energies 2023, 16, 744. [Google Scholar] [CrossRef]
- Katebah, M.; Al-Rawashdeh, M.; Linke, P. Analysis of hydrogen production costs in Steam-Methane Reforming considering integration with electrolysis and CO2 capture. Clean. Eng. Technol. 2022, 10, 100552. [Google Scholar] [CrossRef]
- Venizelou, V.; Poullikkas, A. The effect of carbon price towards green hydrogen power generation. Renew. Sustain. Energy Rev. 2025, 211, 115254. [Google Scholar] [CrossRef]
- Shi, X.; Cai, L.; Ma, M.; Zheng, X.; Park, J.H. General Characterization Methods for Photoelectrochemical Cells for Solar Water Splitting. ChemSusChem 2015, 8, 3192–3203. [Google Scholar] [CrossRef] [PubMed]
- Landman, A.; Dotan, H.; Shter, G.E.; Wullenkord, M.; Houaijia, A.; Maljusch, A.; Grader, G.S.; Rothschild, A. Photoelectrochemical water splitting in separate oxygen and hydrogen cells. Nat. Mater. 2017, 16, 646–651. [Google Scholar] [CrossRef]
- Wu, Y.C.; Song, R.J.; Li, J.H. Recent advances in photoelectrochemical cells (PECs) for organic synthesis. Org. Chem. Front. 2020, 7, 1895–1902. [Google Scholar] [CrossRef]
- Huang, X.; Jeswani, H.K.; Azapagic, A. Green hydrogen production in photoelectrochemical artificial-leaf systems with different tandem solar cells: An environmental and economic assessment of industrial-scale production in China. Energy Convers. Manag. 2025, 344, 120274. [Google Scholar] [CrossRef]
- Clarizia, L.; Nadagouda, M.N.; Dionysiou, D.D. Recent advances and challenges of photoelectrochemical cells for hydrogen production. Curr. Opin. Green Sustain. Chem. 2023, 41, 100825. [Google Scholar] [CrossRef]
- Vilanova, A.; Dias, P.; Lopes, T.; Mendes, A. The route for commercial photoelectrochemical water splitting: A review of large-area devices and key upscaling challenges. Chem. Soc. Rev. 2024, 53, 2388–2434. [Google Scholar] [CrossRef]
- Chavan, G.T.; Dubal, D.P.; Cho, E.C.; Patil, D.R.; Gwag, J.S.; Mishra, R.K.; Mishra, Y.K.; An, J.; Yi, J. A Roadmap of Sustainable Hydrogen Production and Storage: Innovations and Challenges. Small 2025, 21, 2411444. [Google Scholar] [CrossRef]
- Hansora, D.; Yoo, J.W.; Mehrotra, R.; Byun, W.J.; Lim, D.; Kim, Y.K.; Noh, E.; Lim, H.; Jang, J.-W.; Seok, S.I.; et al. All-perovskite-based unassisted photoelectrochemical water splitting system for efficient, stable and scalable solar hydrogen production. Nat. Energy 2024, 9, 272–284. [Google Scholar] [CrossRef]
- Holmes-Gentle, I.; Tembhurne, S.; Suter, C.; Haussener, S. Kilowatt-scale solar hydrogen production system using a concentrated integrated photoelectrochemical device. Nat. Energy 2023, 8, 586–596. [Google Scholar] [CrossRef]
- Andújar, J.M.; Segura, F.; Rey, J.; Vivas, F.J. Batteries and Hydrogen Storage: Technical Analysis and Commercial Revision to Select the Best Option. Energies 2022, 15, 6196. [Google Scholar] [CrossRef]
- Giovanniello, M.A.; Wu, X.Y. Hybrid lithium-ion battery and hydrogen energy storage systems for a wind-supplied microgrid. Appl. Energy 2023, 345, 121311. [Google Scholar] [CrossRef]
- Yue, M.; Lambert, H.; Pahon, E.; Roche, R.; Jemei, S.; Hissel, D. Hydrogen energy systems: A critical review of technologies, applications, trends and challenges. Renew. Sustain. Energy Rev. 2021, 146, 111180. [Google Scholar] [CrossRef]
- Kurniawati, H.; Broersma, S.; Itard, L.; Mohammadi, S. Integrated Hydrogen in Buildings: Energy Performance Comparisons of Green Hydrogen Solutions in the Built Environment. Buildings 2025, 15, 3232. [Google Scholar] [CrossRef]
- Abe, J.O.; Popoola, A.P.I.; Ajenifuja, E.; Popoola, O.M. Hydrogen energy, economy and storage: Review and recommendation. Int. J. Hydrogen Energy 2019, 44, 15072–15086. [Google Scholar] [CrossRef]
- Prabhukhot Prachi, R.; Wagh Mahesh, M.; Gangal Aneesh, C. A Review on Solid State Hydrogen Storage Material. Adv. Energy Power 2016, 4, 11–22. [Google Scholar] [CrossRef]
- The Green Village. 24/7 Energy Hub. 2025. Available online: https://www.thegreenvillage.org/24-7-energy-hub/ (accessed on 17 September 2025).
- Hydrogen Energy. 5 Types of Hydrogen Storage. 2025. Available online: https://www.hydrogenergy.in/5-types-of-hydrogen-storage (accessed on 17 September 2025).
- Naquash, A.; Agarwal, N.; Lee, M. A Review on Liquid Hydrogen Storage: Current Status, Challenges and Future Directions. Sustainability 2024, 16, 8270. [Google Scholar] [CrossRef]
- Stargate Hydrogen. Liquid Hydrogen: A Choice for Efficient Energy Storage and Transport. 2024. Available online: https://stargatehydrogen.com/blog/liquid-hydrogen/ (accessed on 17 September 2025).
- Yin, L.; Yang, H.; Ju, Y. Review on the key technologies and future development of insulation structure for liquid hydrogen storage tanks. Int. J. Hydrogen Energy 2024, 57, 1302–1315. [Google Scholar] [CrossRef]
- Al Ghafri, S.Z.S.; Swanger, A.; Jusko, V.; Siahvashi, A.; Perez, F.; Johns, M.L.; May, E.F. Modelling of Liquid Hydrogen Boil-Off. Energies 2022, 15, 1149. [Google Scholar] [CrossRef]
- Morales-Ospino, R.; Celzard, A.; Fierro, V. Strategies to recover and minimize boil-off losses during liquid hydrogen storage. Renew. Sustain. Energy Rev. 2023, 182, 113360. [Google Scholar] [CrossRef]
- Rolo, I.; Costa, V.A.F.; Brito, F.P. Hydrogen-Based Energy Systems: Current Technology Development Status, Opportunities and Challenges. Energies 2024, 17, 180. [Google Scholar] [CrossRef]
- Kansara, S.; Rezanejad, K.; Jahanbakht, M.; Santos, D.M.F. Evaluating Techno-Economic Feasibility of Green Hydrogen Production Integrated with a Wave Energy Converter Device. Fuels 2025, 6, 92. [Google Scholar] [CrossRef]
- Piraino, F.; Pagnotta, L.; Corigliano, O.; Genovese, M.; Fragiacomo, P. Advances in Type IV Tanks for Safe Hydrogen Storage: Materials, Technologies and Challenges. Hydrogen 2025, 6, 80. [Google Scholar] [CrossRef]
- Park, J.; Park, J.; Park, T.U.; Oh, H. Enhancing processability and dormancy time of liquid hydrogen storage via MOF Pelletization. J. Energy Storage 2026, 150, 120455. [Google Scholar] [CrossRef]
- Rusman, N.; Dahari, M. A review on the current progress of metal hydrides material for solid-state hydrogen storage applications. Int. J. Hydrogen Energy 2016, 41, 12108–12126. [Google Scholar] [CrossRef]
- Rather, S.u. Preparation, characterization and hydrogen storage studies of carbon nanotubes and their composites: A review. Int. J. Hydrogen Energy 2020, 45, 4653–4672. [Google Scholar] [CrossRef]
- Abdechafik, E.H.; Ait Ousaleh, H.; Mehmood, S.; Filali Baba, Y.; Bürger, I.; Linder, M.; Faik, A. An analytical review of recent advancements on solid-state hydrogen storage. Int. J. Hydrogen Energy 2024, 52, 1182–1193. [Google Scholar] [CrossRef]
- Le, T.T.; Sharma, P.; Bora, B.J.; Tran, V.D.; Truong, T.H.; Le, H.C.; Nguyen, P.Q.P. Fueling the future: A comprehensive review of hydrogen energy systems and their challenges. Int. J. Hydrogen Energy 2024, 54, 791–816. [Google Scholar] [CrossRef]
- Wang, Y.; Ruiz Diaz, D.F.; Chen, K.S.; Wang, Z.; Adroher, X.C. Materials, technological status, and fundamentals of PEM fuel cells—A review. Mater. Today 2020, 32, 178–203. [Google Scholar] [CrossRef]
- Daud, W.; Rosli, R.; Majlan, E.; Hamid, S.; Mohamed, R.; Husaini, T. PEM fuel cell system control: A review. Renew. Energy 2017, 113, 620–638. [Google Scholar] [CrossRef]
- Plug Power. PEM Duel Cells 101: How They Work and Why They Matter? 2024. Available online: https://www.plugpower.com/blog/pem-fuel-cells-101-how-they-work-and-why-they-matter/ (accessed on 19 September 2025).
- Pompodakis, E.E.; Ahmed, A.; Orfanoudakis, G.I.; Karapidakis, E.S. Optimization of Residential Hydrogen Facilities with Waste Heat Recovery: Economic Feasibility across Various European Cities. Processes 2024, 12, 1933. [Google Scholar] [CrossRef]
- Cozzolino, R.; Bella, G. A review of electrolyzer-based systems providing grid ancillary services: Current status, market, challenges and future directions. Front. Energy Res. 2024, 12, 1358333. [Google Scholar] [CrossRef]
- Kumar, S.S.; Himabindu, V. Hydrogen production by PEM water electrolysis—A review. Mater. Sci. Energy Technol. 2019, 2, 442–454. [Google Scholar]
- Taner, T. The novel and innovative design with using H2 fuel of PEM fuel cell: Efficiency of thermodynamic analyze. Fuel 2021, 302, 121109. [Google Scholar] [CrossRef]
- Jia, C.; He, H.; Zhou, J.; Li, K.; Li, J.; Wei, Z. A performance degradation prediction model for PEMFC based on bi-directional long short-term memory and multi-head self-attention mechanism. Int. J. Hydrogen Energy 2024, 60, 133–146. [Google Scholar] [CrossRef]
- Kanani, H.; Shams, M.; Hasheminasab, M.; Bozorgnezhad, M.; Bozorgnezhad, A. Model development and optimization of operating conditions to maximize PEMFC performance by response surface methodology. Energy Convers. Manag. 2015, 93, 9–22. [Google Scholar] [CrossRef]
- Timurkutluk, B.; Timurkutluk, C.; Onbilgin, S.; Yildirim, F.; Toruntay, F. Electrode-electrolyte interface engineering in solid oxide cells: Design strategies, optimization and performance enhancement. Renew. Sustain. Energy Rev. 2026, 226, 116374. [Google Scholar] [CrossRef]
- Punde, J.; Narde, S.; Pahune, B.; Agnihotri, S.; Muddelwar, R. Intermediate Temperature Solid Oxide Fuel Cells And Their Role In Decarbonizing The Energy Sector: A Review Of Environmental Benefits. Int. J. Environ. Sci. 2025, 11, 2025. [Google Scholar]
- Corigliano, O.; Pagnotta, L.; Fragiacomo, P. On the Technology of Solid Oxide Fuel Cell (SOFC) Energy Systems for Stationary Power Generation: A Review. Sustainability 2022, 14, 15276. [Google Scholar] [CrossRef]
- Mulder, G. Fuel Cells—Alkaline Fuel Cell | Overview. In Encyclopedia of Electrochemical Power Sources, 2nd ed.; Garche, J., Ed.; Elsevier: Oxford, UK, 2025; pp. 411–420. [Google Scholar] [CrossRef]
- Hamada, A.T.; Orhan, M.F.; Kannan, A.M. Alkaline fuel cells: Status and prospects. Energy Rep. 2023, 9, 6396–6418. [Google Scholar] [CrossRef]
- Das, H.S.; Salem, M.; Zainuri, M.A.A.M.; Dobi, A.M.; Li, S.; Ullah, M.H. A comprehensive review on power conditioning units and control techniques in fuel cell hybrid systems. Energy Rep. 2022, 8, 14236–14258. [Google Scholar] [CrossRef]
- Zheng, Y.; Irizarry Colón, L.N.; Ul Hassan, N.; Williams, E.R.; Stefik, M.; LaManna, J.M.; Hussey, D.S.; Mustain, W.E. Effect of Membrane Properties on the Carbonation of Anion Exchange Membrane Fuel Cells. Membranes 2021, 11, 102. [Google Scholar] [CrossRef] [PubMed]
- Zheng, Y.; Omasta, T.J.; Peng, X.; Wang, L.; Varcoe, J.R.; Pivovar, B.S.; Mustain, W.E. Quantifying and elucidating the effect of CO2 on the thermodynamics, kinetics and charge transport of AEMFCs. Energy Environ. Sci. 2019, 12, 2806–2819. [Google Scholar] [CrossRef]
- Tang, H.; Geng, K.; Wu, L.; Liu, J.; Chen, Z.; You, W.; Yan, F.; Guiver, M.D.; Li, N. Fuel cells with an operational range of –20 °C to 200 °C enabled by phosphoric acid-doped intrinsically ultramicroporous membranes. Nat. Energy 2022, 7, 153–162. [Google Scholar] [CrossRef]
- U.S. Department of Energy. Types of Fuel Cells. Available online: https://www.energy.gov/eere/fuelcells/types-fuel-cells#phosphoric (accessed on 19 September 2025).
- Thermogym Thermal Exchange Solutions. Phosphoric Acid Fuel Cells (PAFC). Available online: https://www.thermogymltd.com/energy/phosphoric-acid-fuel-cells-pfac/ (accessed on 19 September 2025).
- Elkafas, A.G.; Rivarolo, M.; Gadducci, E.; Magistri, L.; Massardo, A.F. Fuel Cell Systems for Maritime: A Review of Research Development, Commercial Products, Applications, and Perspectives. Processes 2023, 11, 97. [Google Scholar] [CrossRef]
- Tronstad, T.; Åstrand, H.H.; Haugom, G.P.; Langfeldt, L. Study on the Use of Fuel Cells in Shipping; EMSA: Lisbon, Portugal, 2017. [Google Scholar]
- Sharma, P.; Pandey, O. Proton exchange membrane fuel cells: Fundamentals, advanced technologies, and practical applications. In PEM Fuel Cells; Elsevier: Amsterdam, The Netherlands, 2022; pp. 1–24. [Google Scholar]
- Sazali, N.; Wan Salleh, W.N.; Jamaludin, A.S.; Mhd Razali, M.N. New Perspectives on Fuel Cell Technology: A Brief Review. Membranes 2020, 10, 99. [Google Scholar] [CrossRef]
- Wee, J.H. Carbon dioxide emission reduction using molten carbonate fuel cell systems. Renew. Sustain. Energy Rev. 2014, 32, 178–191. [Google Scholar] [CrossRef]
- Strandberg, L.; Toth, G.; Göransson, G.; Shokhen, V.; Wickman, B. PEMFC Catalyst Layer Degradation at Intermediate Temperatures (80 °C, 100 °C, and 120 °C). Fuel Cells 2025, 25, e70009. [Google Scholar] [CrossRef]
- Sanz i López, V.; Costa-Castelló, R.; Batlle, C. Literature Review of Energy Management in Combined Heat and Power Systems Based on High-Temperature Proton Exchange Membrane Fuel Cells for Residential Comfort Applications. Energies 2022, 15, 6423. [Google Scholar] [CrossRef]
- Nguyen, H.Q.; Shabani, B. Proton exchange membrane fuel cells heat recovery opportunities for combined heating/cooling and power applications. Energy Convers. Manag. 2020, 204, 112328. [Google Scholar] [CrossRef]
- Wu, D.; Commenge, J.M.; Fort, E.; Hardy, C.; Pecquery, J.; Falk, L. Performance, Efficiency, and Flexibility Analysis of a High-Temperature Proton Exchange Membrane Fuel Cell-Based Micro-Combined Heat-and-Power System with Intensification of the Steam Methane Reforming Step by Using a Millistructured Reactor. ACS Omega 2023, 8, 20589–20610. [Google Scholar] [CrossRef]
- Herrmann, A.; Mädlow, A.; Krause, H. Key performance indicators evaluation of a domestic hydrogen fuel cell CHP. Int. J. Hydrogen Energy 2019, 44, 19061–19066. [Google Scholar] [CrossRef]
- Olabi, A.G.; Wilberforce, T.; Sayed, E.T.; Elsaid, K.; Abdelkareem, M.A. Prospects of fuel cell combined heat and power systems. Energies 2020, 13, 4104. [Google Scholar] [CrossRef]
- Arsalis, A. A comprehensive review of fuel cell-based micro-combined-heat-and-power systems. Renew. Sustain. Energy Rev. 2019, 105, 391–414. [Google Scholar] [CrossRef]
- Renau, J.; García, V.; Domenech, L.; Verdejo, P.; Real, A.; Giménez, A.; Sánchez, F.; Lozano, A.; Barreras, F. Novel Use of Green Hydrogen Fuel Cell-Based Combined Heat and Power Systems to Reduce Primary Energy Intake and Greenhouse Emissions in the Building Sector. Sustainability 2021, 13, 1776. [Google Scholar] [CrossRef]
- Özgirgin, E.; Devrim, Y.; Albostan, A. Modeling and simulation of a hybrid photovoltaic (PV) module-electrolyzer-PEM fuel cell system for micro-cogeneration applications. Int. J. Hydrogen Energy 2015, 40, 15336–15342. [Google Scholar] [CrossRef]
- Marefati, M.; Mehrpooya, M. Introducing a hybrid photovoltaic solar, proton exchange membrane fuel cell and thermoelectric device system. Sustain. Energy Technol. Assess. 2019, 36, 100550. [Google Scholar] [CrossRef]
- Liponi, A.; Baccioli, A.; Ferrari, L. Feasibility analysis of green hydrogen production from wind. Int. J. Hydrogen Energy 2023, 48, 37579–37593. [Google Scholar] [CrossRef]
- Adametz, P.; Pötzinger, C.; Müller, S.; Müller, K.; Preißinger, M.; Lechner, R.; Brüggemann, D.; Brautsch, M.; Arlt, W. Thermodynamic Evaluation and Carbon Footprint Analysis of the Application of Hydrogen-Based Energy-Storage Systems in Residential Buildings. Energy Technol. 2017, 5, 495–509. [Google Scholar] [CrossRef]
- Eriksson, E.; Gray, E. Optimization and integration of hybrid renewable energy hydrogen fuel cell energy systems—A critical review. Appl. Energy 2017, 202, 348–364. [Google Scholar] [CrossRef]
- Wu, J.; Li, S.; Fu, A.; Cvetković, M.; Palensky, P.; Vasquez, J.C.; Guerrero, J.M. Hierarchical online energy management for residential microgrids with Hybrid hydrogen—Electricity Storage System. Appl. Energy 2024, 363, 123020. [Google Scholar] [CrossRef]
- Mahapatra, B.; Nayyar, A. Home Energy Management System (HEMS): Concept, architecture, infrastructure, challenges and energy management schemes. Energy Syst. 2022, 13, 643–669. [Google Scholar] [CrossRef]
- Mehrjerdi, H. Peer–to–peer home energy management incorporating hydrogen storage system and solar generating units. Renew. Energy 2020, 156, 183–192. [Google Scholar] [CrossRef]
- Pai, L.; Senjyu, T.; Elkholy, M.H. Integrated Home Energy Management with Hybrid Backup Storage and Vehicle-to-Home Systems for Enhanced Resilience, Efficiency, and Energy Independence in Green Buildings. Appl. Sci. 2024, 14, 7747. [Google Scholar] [CrossRef]
- Zafar, U.; Bayhan, S.; Sanfilippo, A. Home Energy Management System Concepts, Configurations, and Technologies for the Smart Grid. IEEE Access 2020, 8, 119271–119286. [Google Scholar] [CrossRef]
- Park, B.; Kwon, S.h.; Oh, B. Standby Power Reduction of Home Appliance by the i-HEMS System Using Supervised Learning Techniques. Energies 2024, 17, 2404. [Google Scholar] [CrossRef]
- Elkholy, M.; Metwally, H.; Farahat, M.; Nasser, M.; Senjyu, T.; Lotfy, M.E. Dynamic centralized control and intelligent load management system of a remote residential building with V2H technology. J. Energy Storage 2022, 52, 104839. [Google Scholar] [CrossRef]
- Chang, C.K.; Lee, S.H.; Wu, R.N. The use of dynamic programming and golden section search for the optimal load-shedding strategy of HEMS participating in demand response program. J. Eng. 2021, 2021, 399–407. [Google Scholar] [CrossRef]
- Vadi, S.; Bayindir, R.; Colak, A.M.; Hossain, E. A Review on Communication Standards and Charging Topologies of V2G and V2H Operation Strategies. Energies 2019, 12, 3748. [Google Scholar] [CrossRef]
- Zafar, B.; Sami, B.S.; Nasri, S.; Mahmoud, M. Smart home energy management system design: A realistic autonomous V2H/H2V hybrid energy storage system. Int. J. Adv. Comput. Sci. Appl. 2019, 10, 217–223. [Google Scholar] [CrossRef]
- Himona, E.; Poullikkas, A. Comparative Review of Natural Gas Vehicles During the Energy Transition. Energies 2025, 18, 3512. [Google Scholar] [CrossRef]
- WENZEL & COMPANY The Hopewell Project—The Home of America’s Energy Future. 2006. Available online: http://hopewellproject.org/ (accessed on 23 September 2025).
- ATCO. Hydrogen Home|Clean Energy Innovation Hub Virtual Tour. 2019. Available online: https://gas.atco.com/en-au/natural-gas/future-gas/clean-energy-innonvation-hub-virtual-tour/hydrogen-home.html (accessed on 22 September 2025).
- 3D Walkabout. ATCO—Interactive 3D Tour of Hydrogen-Powered H2 Home. 2019. Available online: https://3dwalkabout.com.au/project/atco-interactive-3d-tour-of-hydrogen-powered-h2-home/ (accessed on 22 September 2025).
- Martin, P. ATCO Reaches 10% Hydrogen Blend in Gas Network for Almost 3000 Homes in Western Australia. 2024. Available online: https://www.hydrogeninsight.com/power/atco-reaches-10-hydrogen-blend-in-gas-network-for-almost-3-000-homes-in-western-australia/2-1-1688324 (accessed on 22 September 2025).
- ATCO. ATCO Australia’s Hydrogen Journey. 2022. Available online: https://www.atco.com/en-au/what-we-do/new-energy/hydrogen-clean-fuels/atco-hydrogen-journey.html (accessed on 22 September 2025).
- ATCO. Hydrogen Blending. 2022. Available online: https://www.atco.com/en-au/projects/hydrogen-blending.html (accessed on 22 September 2025).
- SoCalGas. SoCalGas Begins Assembling Award-Winning H2 Hydrogen Home. 2022. Available online: https://www.socalgas.com/newsroom/press-release/socalgas-begins-assembling-award-winning-h2-hydrogen-home (accessed on 23 September 2025).
- Farrell, C. The Future of Energy is Here—SoCalGas Creates First-Ever Clean, Renewable Hydrogen-Powered Microgrid and Home. 2024. Available online: https://southbaycities.org/sbesc-the-future-of-energy-is-here-socalgas-creates-first-ever-clean-renewable-hydrogen-powered-microgrid-and-home-2/ (accessed on 23 September 2025).
- Consultancy, F.N. Appraisal of Domestic Hydrogen Appliances; Energy & Industrial Strategy, Prepared for the Department of Business: London, UK, 2018. [Google Scholar]
- Leicher, J.; Schaffert, J.; Cigarida, H.; Tali, E.; Burmeister, F.; Giese, A.; Albus, R.; Görner, K.; Carpentier, S.; Milin, P.; et al. The Impact of Hydrogen Admixture into Natural Gas on Residential and Commercial Gas Appliances. Energies 2022, 15, 777. [Google Scholar] [CrossRef]
- Modcon Systems Ltd. Hydrogen Blending in Natural Gas Pipelines: Challenges, Assessments, and Emerging Solutions. 2025. Available online: https://www.modcon-systems.com/hydrogen-blending-in-natural-gas-pipelines-challenges-assessments-and-emerging-solutions/ (accessed on 24 September 2025).
- de Vries, H.; Levinsky, H.B. Flashback, burning velocities and hydrogen admixture: Domestic appliance approval, gas regulation and appliance development. Appl. Energy 2020, 259, 114116. [Google Scholar] [CrossRef]
- Illinois Renew. Modern Hydrogen Appliances Are Revolutionizing Home Energy: Here’s How. 2025. Available online: https://www.illinoisrenew.org/energy-lifestyle-integration/modern-hydrogen-appliances-are-revolutionizing-home-energy-heres-how (accessed on 24 September 2025).
- Sun, M.; Huang, X.; Hu, Y.; Lyu, S. Effects on the performance of domestic gas appliances operated on natural gas mixed with hydrogen. Energy 2022, 244, 122557. [Google Scholar] [CrossRef]
- Lévai, E.; Bereczky, Á. Analysis of operational parameters and emissions in a domestic natural gas heating appliance with hydrogen blending. Int. J. Hydrogen Energy 2025, 97, 950–958. [Google Scholar] [CrossRef]
- Boiler Guide. Hydrogen Boiler Manufacturers. 2023. Available online: https://www.boilerguide.co.uk/gas-boiler/hydrogen-ready/manufacturers (accessed on 24 September 2025).
- Li, N.; Araya, S.S.; Cui, X.; Kær, S.K. The effects of cationic impurities on the performance of proton exchange membrane water electrolyzer. J. Power Sources 2020, 473, 228617. [Google Scholar] [CrossRef]
- Becker, H.; Murawski, J.; Shinde, D.V.; Stephens, I.E.L.; Hinds, G.; Smith, G. Impact of impurities on water electrolysis: A review. Sustain. Energy Fuels 2023, 7, 1565–1603. [Google Scholar] [CrossRef]
- Sweeney, J.; Patterson, T.; Bonville, L.J.; Pasaogullari, U.; Bliznakov, S. Impact of Iron Impurities on the Performance of PEM Water Electrolyzers. Ecs Meet. Abstr. 2023, MA2023-01, 2014. [Google Scholar] [CrossRef]
- Repsol. Electrolyzer: What It Is, Types, and Common Uses. 2023. Available online: https://www.repsol.com/en/energy-move-forward/energy/electrolyzer/index.cshtml (accessed on 23 September 2025).
- Haoran, C.; Xia, Y.; Wei, W.; Yongzhi, Z.; Bo, Z.; Leiqi, Z. Safety and efficiency problems of hydrogen production from alkaline water electrolyzers driven by renewable energy sources. Int. J. Hydrogen Energy 2024, 54, 700–712. [Google Scholar] [CrossRef]
- Haug, P.; Koj, M.; Turek, T. Influence of process conditions on gas purity in alkaline water electrolysis. Int. J. Hydrogen Energy 2017, 42, 9406–9418. [Google Scholar] [CrossRef]
- Özyalcin, C.; Mauermann, P.; Dirkes, S.; Thiele, P.; Sterlepper, S.; Pischinger, S. Investigation of Filtration Phenomena of Air Pollutants on Cathode Air Filters for PEM Fuel Cells. Catalysts 2021, 11, 1339. [Google Scholar] [CrossRef]
- Ren, P.; Pei, P.; Li, Y.; Wu, Z.; Chen, D.; Huang, S. Degradation mechanisms of proton exchange membrane fuel cell under typical automotive operating conditions. Prog. Energy Combust. Sci. 2020, 80, 100859. [Google Scholar] [CrossRef]
- Profatilova, I.; Fouda-Onana, F.; Heitzmann, M.; Bacquart, T.; Morris, A.; Warren, J.; Haloua, F.; Jacques, P.-A. Detrimental impact of trace amount of tetrachlorohexafluorobutane impurity in hydrogen on PEM fuel cell performance. Int. J. Hydrogen Energy 2024, 65, 837–843. [Google Scholar] [CrossRef]
- Maestre, V.M.; Ortiz, A.; Ortiz, I. Sustainable and self-sufficient social home through a combined PV-hydrogen pilot. Appl. Energy 2024, 363, 123061. [Google Scholar] [CrossRef]
- U.S. Department of Energy. Clean Hydrogen Production Cost Scenarios with PEM Electrolyzer Technology. 2024. Available online: https://www.hydrogen.energy.gov/docs/hydrogenprogramlibraries/pdfs/24005-clean-hydrogen-production-cost-pem-electrolyzer.pdf (accessed on 23 September 2025).
- Panasonic Launches More Efficient ‘Ene-Farm’ Home Fuel Cell. Inhabitat. Available online: https://inhabitat.com/panasonic-launches-more-efficient-ene-farm-home-fuel-cell/ (accessed on 15 March 2026).
- Johnson, M. Fuel Cells. Available online: https://matthey.com/en/products-and-markets/transport/fuel-cells (accessed on 23 September 2025).
- U.S. Department of Energy. Hydrogen Storage. Available online: https://www.energy.gov/eere/fuelcells/hydrogen-storage (accessed on 23 September 2025).
- Poullikkas, A. Sustainable Energy Development for Cyprus; Easy Conferences: Nicosia, Cyprus, 2013. [Google Scholar] [CrossRef]
- Poullikkas, A. Green H2 Strategies Towards Hydrogen Economy. 2023. Available online: https://www.cera.org.cy/Templates/00001/data/raek/omilies-parousiaseis/2023/2023_08.pdf (accessed on 23 September 2025).
- Karduri, R.K.; Karduri, R.K.; Ananth, C.; Ananth, C. Hydrogen economy: Opportunities and challenges for a sustainable future. Int. J. Adv. Res. Basic Eng. Sci. Technol. (IJARBEST) 2020, 6, 69–76. [Google Scholar] [CrossRef]
- Dou, Y.; Sun, L.; Ren, J.; Dong, L. Chapter 10—Opportunities and future challenges in hydrogen economy for sustainable development. In Hydrogen Economy, 2nd ed.; Academic Press: Cambridge, MA, USA, 2017; pp. 537–569. [Google Scholar] [CrossRef]
- Zhang, W.; Sun, C.; Alharbi, M.; Hasanien, H.; Song, K. A voltage-power self-coordinated control system on the load-side of storage and distributed generation inverters in distribution grid. Ain Shams Eng. J. 2025, 16, 103480. [Google Scholar] [CrossRef]
- Cardozo, J.; Marx, N.; Boulon, L.; Hissel, D. Comparison of Multi-Stack Fuel Cell System Architectures for Residential Power Generation Applications Including Electrical Vehicle Charging. In Proceedings of the 2015 IEEE Vehicle Power and Propulsion Conference (VPPC); IEEE: Piscataway, NJ, USA, 2015; pp. 1–6. [Google Scholar] [CrossRef]
- Billanes, J.D.; Jørgensen, B.N.; Ma, Z. A Framework for Resilient Community Microgrids: Review of Operational Strategies and Performance Metrics. Energies 2025, 18, 405. [Google Scholar] [CrossRef]
- Sriram, B.; Shirazi, S.; Kalyvas, C.; Ghassemi, M.; Chizari, M. Dynamic Load Optimization of PEMFC Stacks for FCEVs: A Data-Driven Modelling and Digital Twin Approach Using NSGA-II. Vehicles 2025, 7, 96. [Google Scholar] [CrossRef]
- Pilarczyk, M.; Riboldi, L.; Nord, L. Part load performance of PEM fuel cell and electrolyser stacks in hybrid energy system for offshore application. In Proceedings of the 63rd International Conference of Scandinavian Simulation Society, SIMS 2022, Trondheim, Norway, 20–21 September 2022; pp. 218–225. [Google Scholar] [CrossRef]
- Mei, J.; Meng, X.; Tang, X.; Li, H.; Hasanien, H.; Alharbi, M.; Dong, Z.; Shen, J.; Sun, C.; Fan, F.; et al. An Accurate Parameter Estimation Method of the Voltage Model for Proton Exchange Membrane Fuel Cells. Energies 2024, 17, 2917. [Google Scholar] [CrossRef]
- Wei, M. Reversible Fuel Cell Cost Analysis and Megawatt PEM Cost Analysis for H2 Grid Storage Systems. In Proceedings of the DOE HFCTO 2022 AMR Poster FC332, Lawrence Berkeley National Laboratory (LBNL), Berkeley, CA, USA, May 2022. [Google Scholar]
- Manzo, D.; Thai, R.; Le, H.T.; Venayagamoorthy, G.K. Fuel cell technology review: Types, economy, applications, and vehicle-to-grid scheme. Sustain. Energy Technol. Assess. 2025, 75, 104229. [Google Scholar] [CrossRef]
- Kleen, G.; Gibbons, W. Heavy-Duty Fuel Cell System Cost—2023; Technical Report Record #24004; U.S. Department of Energy (DOE), Hydrogen and Fuel Cell Technologies Office: Washington, DC, USA, 2024.
- Battelle Memorial Institute. Manufacturing Cost Analysis of PEM Fuel Cell Systems for 5- and 10-kW Backup Power Applications; Technical Report DE-EE0005250; U.S. Department of Energy (DOE), Golden Field Office: Golden, CO, USA, 2016.
- Staffell, I.; Green, R. The cost of domestic fuel cell micro-CHP systems. Int. J. Hydrogen Energy 2013, 38, 1088–1102. [Google Scholar] [CrossRef]
- GSL Energy. The Real Cost of Commercial Battery Energy Storage in 2025: What You Need to Know. 2025. Available online: https://www.gsl-energy.com/the-real-cost-of-commercial-battery-energy-storage-in-2025-what-you-need-to-know.html (accessed on 16 January 2026).
- Ojo, K.E.; Saha, A.K.; Srivastava, V.M. Microgrids’ Control Strategies and Real-Time Monitoring Systems: A Comprehensive Review. Energies 2025, 18, 3576. [Google Scholar] [CrossRef]
- Lawrence Berkeley National Laboratory. Monitoring and Control Technologies: Resilience Investment Guide; Technical Report; U.S. Department of Energy, Grid Deployment Office: Washington, DC, USA, 2024.
- Adams, T.; McWhorter, S.; Houchins, C.; Stetson, N. Onboard Storage Cost and Performance Status; Technical Report Record #24006; U.S. Department of Energy (DOE), Hydrogen and Fuel Cell Technologies Office: Washington, DC, USA, 2024.
- Cole, W.; Karmakar, A. Cost Projections for Utility-Scale Battery Storage: 2023 Update; Technical Report NREL/TP-6A40-85332; National Renewable Energy Laboratory: Golden, CO, USA, 2023. [Google Scholar]
- Global Hydrogen Review 2025. Available online: https://www.iea.org/reports/global-hydrogen-review-2025 (accessed on 15 March 2026).
- International Energy Agency. DOE’s Energy Earthshots—Hydrogen Shot. 2025. Available online: https://www.iea.org/policies/14002-does-energy-earthshots-hydrogen-shot (accessed on 16 January 2026).
- Pivovar, B.; Ruth, M.; Myers, D.; Dinh, H. Hydrogen: Targeting $1/kg in 1 Decade. 2021. Available online: https://iopscience.iop.org/article/10.1149/2.F15214IF/pdf (accessed on 16 January 2026).
- European Commission. Over-Subscribed European Hydrogen Bank Auction Receives 61 Bids for Innovation Fund Support, Including 8 Maritime Projects. 2025. Available online: https://climate.ec.europa.eu/news-other-reads/news/over-subscribed-european-hydrogen-bank-auction-receives-61-bids-innovation-fund-support-including-8-2025-03-07_en (accessed on 16 January 2026).
- European Commission. Innovation Fund IF25 Hydrogen Auction: Draft Terms and Conditions. 2025. Available online: https://climate.ec.europa.eu/document/download/ee3b468a-ee39-4748-b3be-5ce8f0fd4652_en?filename=policies_if_draft_tc_if25_auction_h2_en.pdf (accessed on 16 January 2026).
- Eurostat Statistics Explained. Electricity Price Statistics. 2025. Available online: https://ec.europa.eu/eurostat/statistics-explained/index.php?title=Electricity_price_statistics (accessed on 14 October 2025).
- U.S. Energy Information Administration. Electricity State Data. 2025. Available online: https://www.eia.gov/electricity/state/ (accessed on 14 October 2025).
- Hydrogen Council and McKinsey & Company. Hydrogen Insights 2024: A Perspective on the State of the Global Hydrogen Economy. 2024. Available online: https://hydrogencouncil.com/en/hydrogen-insights-2024/ (accessed on 15 March 2026).
- IRENA. World Energy Transitions Outlook 2024: 1.5 °C Pathway; International Renewable Energy Agency: Abu Dhabi, United Arab Emirates, 2024; Available online: https://www.irena.org/Publications/2024/Nov/World-Energy-Transitions-Outlook-2024 (accessed on 15 March 2026).











| Challenge | Comments |
|---|---|
| Maintenance and integration challenges | The entire system, including solar panels, inverters and the control system that manages the flow of energy, has its own maintenance schedule. The complexity of an all-in-one hydrogen home system means that a single point of failure can impact the entire system. |
| Lack of expertise | The expertise required for these systems is minimal, and the need for specialized knowledge can be very costly. The cost of maintenance, including technical parts and and labor from specialized technicians, can be a factor that will affect the running costs. While the long-term goal is a low-cost, low-maintenance solution, the current stage and complexity of the technology requires a more expert-driven, specialized approach to maintenance. |
| Specific equipment issues | Electrolyzers, especially PEM electrolyzers, can be affected by impurities in the water, which in turn degrade the electrolyzer’s membrane and components over time, reducing its efficiency and lifespan [159,160,161,162]. In the case of Alkaline Electrolyzers, the liquid electrolyte can accumulate impurities over time and will hence need to be replaced periodically [163,164]. Due to the intermittency of the renewable resources, the resulting frequent on/off cycling of an electrolyzer can cause wear and tear. While modern systems are designed to minimize this issue, it can still play a factor in the long-term durability of the equipment [25,26,27,28]. The fuel cell also requires maintenance. Air filters need to be replaced periodically to prevent dust and other particles from contaminating the system and degrading performance [165,166]. Also, the fuel cell can be poisoned by impurities in the hydrogen gas [165,167]. |
| Economic issues | An all-in-one hydrogen home that produces its own electricity and hydrogen can be very costly due to several factors, primarily related to the high price of the specialized equipment and the complexity of integrating the entire system [59,168]. Unlike mature technologies like solar panels, the market for residential-scale hydrogen systems is still in its infancy, which means prices are high and supply chains are not yet optimized for mass production. The initial cost of buying and installing the equipment (i.e., CAPEX) can be a big financial burden to the homeowner. The electrolyzer is the most expensive component, with residential-scale electrolyzers ranging from several thousand to tens of thousands of dollars, depending on the technology and capacity [169]. The fuel cell is another major expense, with residential fuel cells typically ranging from several thousand dollars for a smaller unit, up to US$ 20,000 for a larger system capable of powering a whole home [170,171]. Moreover, hydrogen storage introduces additional costs. A small-scale, high-pressure tank for a home can cost several thousand dollars, which can vary depending on volume and pressure rating. Specifically, the U.S. Department of Energy suggests a target cost of US$ 333 per kg of stored hydrogen, though this is for a high-volume, industrialized production scenario [172]. |
| Technology maturity issues | The biggest reason for the high costs of such a system is that the industry for residential hydrogen is not yet a mature market. Components are not mass produced but rather in small batches based on demand, which prevents manufacturers from benefiting from economies of scale. Consequently, there are few companies currently selling residential hydrogen systems, resulting in limited competition and high prices. |
| Feature | All-in-One Home | Home on a Hydrogen Grid | On-Site Hydrogen Storage Home |
|---|---|---|---|
| On-site Hydrogen Production | Yes | No | No |
| On-site Hydrogen Storage | Yes | No | Yes |
| On-site Need for Renewables | Yes | No | No |
| On-site Electricity Storage | Yes | No | No |
| Fuel Cell | Yes | Yes | Yes |
| Maintenance Burden | High | Low to Moderate | Low |
| Complexity of System | Very High | Low | Very Low |
| Chance of Supply Interruptions | High | Low | Very Low |
| System Component | Cost (US$) | Share (%) |
|---|---|---|
| Primary FC system | 15,153 | 22.73 |
| Control and safety | 12,000 | 21.96 |
| Hydrogen storage | 11,618 | 21.26 |
| Standby FC system | 6259 | 11.45 |
| Power electronics | 5930 | 10.85 |
| UPS and battery | 3690 | 6.75 |
| Total | 54,649 | 100 |
| System Cost | Cost (US$) | Share (%) |
|---|---|---|
| Maintenance | 741 | 43.9 |
| Insurance | 546 | 32.37 |
| Stack replacement | 295 | 17.48 |
| Battery replacement | 106 | 6.24 |
| Total | 1688 | 100 |
| Hydrogen Price (US$/) | Hydrogen Annual Cost (US$) | LCOE (US$/kWh) |
|---|---|---|
| 2 | 1514 | 0.3292 |
| 4 | 3029 | 0.3917 |
| 6 | 4543 | 0.4543 |
| 8 | 6058 | 0.5169 |
| 10 | 7572 | 0.5794 |
| 12 | 9087 | 0.6420 |
Disclaimer/Publisher’s Note: The statements, opinions and data contained in all publications are solely those of the individual author(s) and contributor(s) and not of MDPI and/or the editor(s). MDPI and/or the editor(s) disclaim responsibility for any injury to people or property resulting from any ideas, methods, instructions or products referred to in the content. |
© 2026 by the authors. Licensee MDPI, Basel, Switzerland. This article is an open access article distributed under the terms and conditions of the Creative Commons Attribution (CC BY) license.
Share and Cite
Himona, E.; Poullikkas, A. Beyond the Grid: Modeling, Optimization and Economic Evaluation of Future Hydrogen Autonomous Home Energy Systems. Energies 2026, 19, 1527. https://doi.org/10.3390/en19061527
Himona E, Poullikkas A. Beyond the Grid: Modeling, Optimization and Economic Evaluation of Future Hydrogen Autonomous Home Energy Systems. Energies. 2026; 19(6):1527. https://doi.org/10.3390/en19061527
Chicago/Turabian StyleHimona, Eleni, and Andreas Poullikkas. 2026. "Beyond the Grid: Modeling, Optimization and Economic Evaluation of Future Hydrogen Autonomous Home Energy Systems" Energies 19, no. 6: 1527. https://doi.org/10.3390/en19061527
APA StyleHimona, E., & Poullikkas, A. (2026). Beyond the Grid: Modeling, Optimization and Economic Evaluation of Future Hydrogen Autonomous Home Energy Systems. Energies, 19(6), 1527. https://doi.org/10.3390/en19061527
