Sign in to use this feature.

Years

Between: -

Subjects

remove_circle_outline
remove_circle_outline
remove_circle_outline
remove_circle_outline
remove_circle_outline
remove_circle_outline
remove_circle_outline
remove_circle_outline
remove_circle_outline

Journals

Article Types

Countries / Regions

Search Results (34)

Search Parameters:
Keywords = technical aid supply

Order results
Result details
Results per page
Select all
Export citation of selected articles as:
17 pages, 650 KB  
Article
Optimization of Biomass Delivery Through Artificial Intelligence Techniques
by Marta Wesolowska, Dorota Żelazna-Jochim, Krystian Wisniewski, Jaroslaw Krzywanski, Marcin Sosnowski and Wojciech Nowak
Energies 2025, 18(18), 5028; https://doi.org/10.3390/en18185028 - 22 Sep 2025
Cited by 1 | Viewed by 943
Abstract
Efficient and cost-effective biomass logistics remain a significant challenge due to the dynamic and nonlinear nature of supply chains, as well as the scarcity of comprehensive data on this topic. As biomass plays an increasingly important role in sustainable energy systems, managing its [...] Read more.
Efficient and cost-effective biomass logistics remain a significant challenge due to the dynamic and nonlinear nature of supply chains, as well as the scarcity of comprehensive data on this topic. As biomass plays an increasingly important role in sustainable energy systems, managing its complex supply chains efficiently is crucial. Traditional logistics methods often struggle with the dynamic, nonlinear, and data-scarce nature of biomass supply, especially when integrating local and international sources. To address these challenges, this study aims to develop an innovative modular artificial neural network (ANN)-based Biomass Delivery Management (BDM) model to optimize biomass procurement and supply for a fluidized bed combined heat and power (CHP) plant. The comprehensive model integrates technical, economic, and geographic parameters to enable supplier selection, optimize transport routes, and inform fuel blending strategies, representing a novel approach in biomass logistics. A case study based on operational data confirmed the model’s ability to identify cost-effective and quality-compliant biomass sources. Evaluated using empirical operational data from a Polish CHP plant, the ANN-based model demonstrated high predictive accuracy (MAE = 0.16, MSE = 0.02, R2 = 0.99) within the studied scope. The model effectively handled incomplete datasets typical of biomass markets, aiding in supplier selection decisions and representing a proof-of-concept for optimizing Central European biomass logistics. The model was capable of generalizing supplier recommendations based on input variables, including biomass type, unit price, and annual demand. The proposed framework supports both strategic and real-time logistics decisions, providing a robust tool for enhancing supply chain transparency, cost efficiency, and resilience in the renewable energy sector. Future research will focus on extending the dataset and developing hybrid models to strengthen supply chain stability and adaptability under varying market and regulatory conditions. Full article
Show Figures

Figure 1

15 pages, 3574 KB  
Article
Optimizing Sunflower Husk Pellet Combustion for B2B Bioenergy Commercialization
by Penka Zlateva, Nevena Mileva, Mariana Murzova, Kalin Krumov and Angel Terziev
Energies 2025, 18(15), 4189; https://doi.org/10.3390/en18154189 - 7 Aug 2025
Viewed by 1294
Abstract
This study analyses the potential of using sunflower husks as an energy source by producing bio-pellets and evaluating their combustion process in residential settings. As one of the leading sunflower producers in the European Union, Bulgaria generates significant agricultural residues with high, yet [...] Read more.
This study analyses the potential of using sunflower husks as an energy source by producing bio-pellets and evaluating their combustion process in residential settings. As one of the leading sunflower producers in the European Union, Bulgaria generates significant agricultural residues with high, yet underutilized, energy potential. This study employs a combination of experimental data and numerical modelling aided by ANSYS 2024 R1 to analyse the combustion of sunflower husk pellets in a hot water boiler. The importance of balanced air distribution for achieving optimal combustion, reduced emissions, and enhanced thermal efficiency is emphasized by the results of a comparison of two air supply regimes. It was found that a secondary air-dominated air supply regime results in a more uniform temperature field and a higher degree of oxidation of combustible components. These findings not only confirm the technical feasibility of sunflower husk pellets but also highlight their commercial potential as a sustainable, low-cost energy solution for agricultural enterprises and rural heating providers. The research indicates that there are business-to-business (B2B) market opportunities for biomass producers, boiler manufacturers, and energy distributors who wish to align themselves with EU green energy policies and the growing demand for solutions that support the circular economy. Full article
Show Figures

Figure 1

22 pages, 3699 KB  
Review
Occurrences and Perspectives of Natural Hydrogen Extraction: The Brazilian Context
by Vitória Felicio Dornelas, Andreas Nascimento, Diunay Zuliani Mantegazini, Electo Eduardo Silva Lora, Edson da Costa Bortoni and Mohd Amro
Energies 2025, 18(11), 2859; https://doi.org/10.3390/en18112859 - 30 May 2025
Cited by 1 | Viewed by 2065
Abstract
The global energy matrix needs to undergo considerable changes to achieve the clean and affordable energy target as per the Sustainable Development Goals determined by the United Nations (UN) by 2030. Hydrogen has stood out worldwide as a potential substitute for current non-renewable [...] Read more.
The global energy matrix needs to undergo considerable changes to achieve the clean and affordable energy target as per the Sustainable Development Goals determined by the United Nations (UN) by 2030. Hydrogen has stood out worldwide as a potential substitute for current non-renewable sources. Once thought to be minor, if not non-existent, natural hydrogen is now becoming a more significant alternative that is being explored. Natural hydrogen can be obtained from subsurface rocks by the generation process of serpentinization, radiolysis, rock fracturing, or magma degassing, using extraction technology similar to that already used in the oil and gas industries. Thus, the goal of this research was to perform a consistent technical–scientific and bibliometric review of natural hydrogen, presenting the Brazilian context. The results showed that from 2017 onwards, there has been an increase in research publications related to the topic. France is the country with the most publications. In Brazil, the potential of natural hydrogen sources has been studied in states such as Goias, Tocantins, Minas Gerais, Roraima, Bahia, and Ceará. It is still difficult to predict the potential cost of natural hydrogen production. However, estimates through the Hydroma company show a cost of 0.5 USD/kg, and Australia and Spain target price projects at approximately 1 USD/kg of natural decarbonization could be aided by natural hydrogen, which could supply the world’s energy needs for generations. Geological processes, reserve behavior, and the efficiency of extraction are among the unknowns, though. Brazil requires a strong regulatory framework and additional research. For exploration to be sustainable, cooperation between the government, businesses, and society is essential. Full article
(This article belongs to the Section B: Energy and Environment)
Show Figures

Figure 1

18 pages, 2613 KB  
Review
Research Advances in Underground Bamboo Shoot Detection Methods
by Wen Li, Qiong Shao, Fan Guo, Fangyuan Bian and Huimin Yang
Agronomy 2025, 15(5), 1116; https://doi.org/10.3390/agronomy15051116 - 30 Apr 2025
Viewed by 2451
Abstract
Underground winter bamboo shoots, prized for their high nutritional value and economic significance, face harvesting challenges owing to inefficient manual methods and the lack of specialized detection technologies. This review systematically evaluates current detection approaches, including manual harvesting, microwave detection, resistivity methods, and [...] Read more.
Underground winter bamboo shoots, prized for their high nutritional value and economic significance, face harvesting challenges owing to inefficient manual methods and the lack of specialized detection technologies. This review systematically evaluates current detection approaches, including manual harvesting, microwave detection, resistivity methods, and biomimetic techniques. While manual methods remain dominant, they suffer from labor shortages, low efficiency, and high damage rates. Microwave-based technologies demonstrate high accuracy and good depths but are hindered by high costs and soil moisture interference. Resistivity methods show feasibility in controlled environments but struggle with field complexity and low resolution. Biomimetic approaches, though innovative, face limitations in odor sensitivity and real-time data processing. Key challenges include heterogeneous soil conditions, performance loss, and a lack of standardized protocols. To address these, an integrated intelligent framework is proposed: (1) three-dimensional modeling via multi-sensor fusion for subsurface mapping; (2) artificial intelligence (AI)-driven harvesting robots with adaptive excavation arms and obstacle avoidance; (3) standardized cultivation systems to optimize soil conditions; (4) convolution neural network–transformer hybrid models for visual-aided radar image analysis; and (5) aeroponic AI systems for controlled growth monitoring. These advancements aim to enhance detection accuracy, reduce labor dependency, and increase yields. Future research should prioritize edge-computing solutions, cost-effective sensor networks, and cross-disciplinary collaborations to bridge technical and practical gaps. The integration of intelligent technologies is poised to transform traditional bamboo forestry into automated, sustainable “smart forest farms”, addressing global supply demands while preserving ecological integrity. Full article
(This article belongs to the Section Precision and Digital Agriculture)
Show Figures

Figure 1

8 pages, 1242 KB  
Proceeding Paper
Analysis of Risks Faced by Chinese Exporters After Entering the International Market
by Denghui Wang, Dustin Unger and Golam Kabir
Eng. Proc. 2024, 76(1), 13; https://doi.org/10.3390/engproc2024076013 - 16 Oct 2024
Viewed by 887
Abstract
The global consumer goods market is one of the most complex and multi-layered markets, utilizing many supply chain networks daily. Chinese-made exports comprise roughly 35% of the global consumer market, and this figure is only likely to continue increasing given China’s advanced manufacturing [...] Read more.
The global consumer goods market is one of the most complex and multi-layered markets, utilizing many supply chain networks daily. Chinese-made exports comprise roughly 35% of the global consumer market, and this figure is only likely to continue increasing given China’s advanced manufacturing and technical abilities. This study develops the framework to analyze the risks of Chinese manufacturers exporting their products to the international markets and ultimately categorize each identified risk factor. Moreover, the Interpretive Structural Model (ISM) is employed to establish a hierarchical relationship between the risk factors, whereas the MICMAC method is used to analyze the categorical nature of each risk factor. Of the nine risk factors identified, two (New Competitors, War and Geopolitical Conflicts) resulted in the highest “V” risk rating, while one (Consumer Behavior) of the nine risk factors identified represented the lowest level “I” of risk. Prospective Chinese manufacturers that are looking to export consumer goods can use this research to aid in mitigating certain risk factors associated with entering the international market. Full article
Show Figures

Figure 1

22 pages, 5877 KB  
Article
ERIRMS Evaluation of the Reliability of IoT-Aided Remote Monitoring Systems of Low-Voltage Overhead Transmission Lines
by Halimjon Khujamatov, Dilmurod Davronbekov, Alisher Khayrullaev, Mirjamol Abdullaev, Mukhriddin Mukhiddinov and Jinsoo Cho
Sensors 2024, 24(18), 5970; https://doi.org/10.3390/s24185970 - 14 Sep 2024
Cited by 5 | Viewed by 3084
Abstract
Researchers have studied instances of power line technical failures, the significant rise in the energy loss index in the line connecting the distribution transformer and consumer meters, and the inability to control unauthorized line connections. New, innovative, and scientific approaches are required to [...] Read more.
Researchers have studied instances of power line technical failures, the significant rise in the energy loss index in the line connecting the distribution transformer and consumer meters, and the inability to control unauthorized line connections. New, innovative, and scientific approaches are required to address these issues while enhancing the reliability and efficiency of electricity supply. This study evaluates the reliability of Internet of Things (IoT)-aided remote monitoring systems specifically designed for a low-voltage overhead transmission line. Many methods of analysis and comparison have been employed to examine the reliability of wireless sensor devices used in real-time remote monitoring. A reliability model was developed to evaluate the reliability of the monitoring system in various situations. Based on the developed models, it was found that the reliability indicators of the proposed monitoring system were 98% in 1 month. In addition, it has been proven that the reliability of the system remains high even when an optional sensor in the network fails. This study investigates various IoT technologies, their integration into monitoring systems, and their effectiveness in enhancing the reliability and efficiency of electrical transmission infrastructure. The analysis includes data from field deployments, case studies, and simulations to assess performance metrics, such as accuracy, latency, and fault detection capabilities. Full article
Show Figures

Figure 1

14 pages, 1140 KB  
Article
GIS-Based Optimal Siting of Offshore Wind Farms to Support Zero-Emission Ferry Routes
by Orfeas Karountzos, Stamatina Giannaki and Konstantinos Kepaptsoglou
J. Mar. Sci. Eng. 2024, 12(9), 1585; https://doi.org/10.3390/jmse12091585 - 8 Sep 2024
Cited by 4 | Viewed by 2191
Abstract
To achieve net zero emissions from ships by 2050 and align with the IMO 2023 GHG strategy, the maritime industry must significantly increase zero-emission vessels by 2030. Transitioning to fully electric ferry lines requires enhanced energy supply through renewable energy sources (RES) for [...] Read more.
To achieve net zero emissions from ships by 2050 and align with the IMO 2023 GHG strategy, the maritime industry must significantly increase zero-emission vessels by 2030. Transitioning to fully electric ferry lines requires enhanced energy supply through renewable energy sources (RES) for complete GHG mitigation and net-zero emissions. This study presents a GIS-based framework for optimally selecting offshore wind farm locations to meet the energy demands of electric ferry operations along coastal routes. The framework involves two stages: designing feasible zero-emission ferry routes between islands or to the mainland and identifying optimal offshore wind farm sites by evaluating technical, spatial, economic, social, and environmental criteria based on national legislation and the academic literature. The aim is to create a flexible framework to support decision making for establishing sustainable electric ferry operations at a regional level, backed by strategically located offshore wind farms. The study applies this framework to the Greek Coastal Shipping Network, focusing on areas with potential for future electrification. The findings can aid policymakers in utilizing spatial decision support systems (SDSS) to enhance efficient transportation and develop sustainable island communities. Full article
(This article belongs to the Section Marine Energy)
Show Figures

Figure 1

23 pages, 5970 KB  
Article
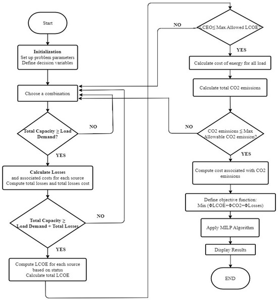
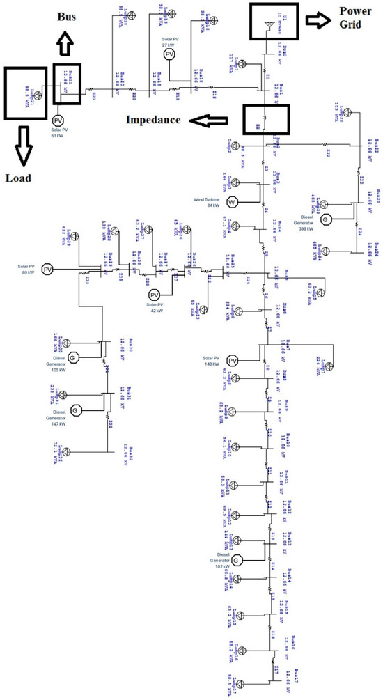
Optimizing Virtual Power Plant Management: A Novel MILP Algorithm to Minimize Levelized Cost of Energy, Technical Losses, and Greenhouse Gas Emissions
by Alain Aoun, Mehdi Adda, Adrian Ilinca, Mazen Ghandour and Hussein Ibrahim
Energies 2024, 17(16), 4075; https://doi.org/10.3390/en17164075 - 16 Aug 2024
Cited by 9 | Viewed by 2719
Abstract
The modern energy landscape is undergoing a significant transformation towards cleaner, decentralized energy sources. This change is driven by environmental and sustainability needs, causing traditional centralized electric grids, which rely heavily on fossil fuels, to be replaced by a diverse range of decentralized [...] Read more.
The modern energy landscape is undergoing a significant transformation towards cleaner, decentralized energy sources. This change is driven by environmental and sustainability needs, causing traditional centralized electric grids, which rely heavily on fossil fuels, to be replaced by a diverse range of decentralized distributed energy resources. Virtual power plants (VPPs) have surfaced as a flexible solution in this transition. A VPP’s primary role is to optimize energy production, storage, and distribution by coordinating output from various connected sources. Relying on advanced communication and control systems, a VPP can balance supply and demand in real time, offer ancillary services, and support grid stability. However, aligning VPPs’ economic and operational practices with broader environmental goals and policies is a challenging yet crucial aspect. This article introduces a new VPP management and optimization algorithm designed for quick and intelligent decision-making, aiming for the lowest levelized cost of energy (LCOE), minimum grid technical losses, and greenhouse gas (GHG) emissions. The algorithm’s effectiveness is confirmed using the IEEE 33-bus grid with 10 different distributed power generators. Simulation results show the algorithm’s responsiveness to complex variables found in practical scenarios, finding the optimal combination of available energy resources. This minimizes the LCOE, technical losses, and GHG emissions in less than 0.08 s, achieving a total LCOE reduction of 16% from the baseline. This work contributes to the development of intelligent energy management systems, aiding the transition towards a more resilient and sustainable energy infrastructure. Full article
(This article belongs to the Section F2: Distributed Energy System)
Show Figures

Figure 1

23 pages, 1552 KB  
Article
Improving the Selection of PV Modules and Batteries for Off-Grid PV Installations Using a Decision Support System
by Luis Serrano-Gomez, Isabel C. Gil-García, M. Socorro García-Cascales and Ana Fernández-Guillamón
Information 2024, 15(7), 380; https://doi.org/10.3390/info15070380 - 29 Jun 2024
Cited by 5 | Viewed by 2267
Abstract
In the context of isolated photovoltaic (PV) installations, selecting the optimal combination of modules and batteries is crucial for ensuring efficient and reliable energy supply. This paper presents a Decision Support System (DSS) designed to aid in the selection process of the development [...] Read more.
In the context of isolated photovoltaic (PV) installations, selecting the optimal combination of modules and batteries is crucial for ensuring efficient and reliable energy supply. This paper presents a Decision Support System (DSS) designed to aid in the selection process of the development of new PV isolated installations. Two different multi-criteria decision-making (MCDM) approaches are employed and compared: AHP (Analytic Hierarchy Process) combined with TOPSIS (technique for order of preference by similarity to ideal solution) and Entropy combined with TOPSIS. AHP and Entropy are used to weight the technical and economic criteria considered, and TOPSIS ranks the alternatives. A comparative analysis of the AHP + TOPSIS and Entropy + TOPSIS methods was conducted to determine their effectiveness and applicability in real-world scenarios. The results show that AHP and Entropy produce contrasting criteria weights, yet TOPSIS converges on similar top-ranked alternatives using either set of weights, with the combination of lithium-ion batteries with the copper indium gallium selenide PV module as optimal. AHP allows for the incorporation of expert subjectivity, prioritising costs and an energy yield intuitive to PV projects. Entropy’s objectivity elevates criteria with limited data variability, potentially misrepresenting their true significance. Despite these discrepancies, this study highlights the practical implications of using structured decision support methodologies in optimising renewable energy systems. Even though the proposed methodology is applied to a PV isolated system, it can effectively support decision making for optimising other stand-alone or grid-connected installations, contributing to the advancement of sustainable energy solutions. Full article
(This article belongs to the Special Issue Artificial Intelligence and Decision Support Systems)
Show Figures

Figure 1

38 pages, 50304 KB  
Article
Intracellular “In Silico Microscopes”—Comprehensive 3D Spatio-Temporal Virus Replication Model Simulations
by Markus M. Knodel, Arne Nägel, Eva Herrmann and Gabriel Wittum
Viruses 2024, 16(6), 840; https://doi.org/10.3390/v16060840 - 24 May 2024
Cited by 1 | Viewed by 1949
Abstract
Despite their small and simple structure compared with their hosts, virus particles can cause severe harm and even mortality in highly evolved species such as humans. A comprehensive quantitative biophysical understanding of intracellular virus replication mechanisms could aid in preparing for future virus [...] Read more.
Despite their small and simple structure compared with their hosts, virus particles can cause severe harm and even mortality in highly evolved species such as humans. A comprehensive quantitative biophysical understanding of intracellular virus replication mechanisms could aid in preparing for future virus pandemics. By elucidating the relationship between the form and function of intracellular structures from the host cell and viral components, it is possible to identify possible targets for direct antiviral agents and potent vaccines. Biophysical investigations into the spatio-temporal dynamics of intracellular virus replication have thus far been limited. This study introduces a framework to enable simulations of these dynamics using partial differential equation (PDE) models, which are evaluated using advanced numerical mathematical methods on leading supercomputers. In particular, this study presents a model of the replication cycle of a specific RNA virus, the hepatitis C virus. The diffusion–reaction model mimics the interplay of the major components of the viral replication cycle, including non structural viral proteins, viral genomic RNA, and a generic host factor. Technically, surface partial differential equations (sufPDEs) are coupled on the 3D embedded 2D endoplasmic reticulum manifold with partial differential equations (PDEs) in the 3D membranous web and cytosol volume. The membranous web serves as a viral replication factory and is formed on the endoplasmic reticulum after infection and in the presence of nonstructural proteins. The coupled sufPDE/PDE model was evaluated using realistic cell geometries based on experimental data. The simulations incorporate the effects of non structural viral proteins, which are restricted to the endoplasmic reticulum surface, with effects appearing in the volume, such as host factor supply from the cytosol and membranous web dynamics. Because the spatial diffusion properties of genomic viral RNA are not yet fully understood, the model allows for viral RNA movement on the endoplasmic reticulum as well as within the cytosol. Visualizing the simulated intracellular viral replication dynamics provides insights similar to those obtained by microscopy, complementing data from in vitro/in vivo viral replication experiments. The output data demonstrate quantitative consistence with the experimental findings, prompting further advanced experimental studies to validate the model and refine our quantitative biophysical understanding. Full article
(This article belongs to the Section General Virology)
Show Figures

Figure 1

14 pages, 6339 KB  
Article
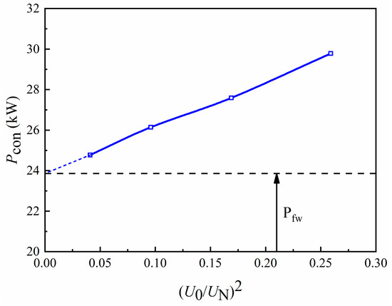
Experimental Study on No-Load Loss Characteristics of an Alternating Current Excitation Motor
by Weihui Xu, Yushuai Ruan, Weishu Wang and Xiaoke He
Electronics 2024, 13(1), 1; https://doi.org/10.3390/electronics13010001 - 19 Dec 2023
Cited by 5 | Viewed by 2652
Abstract
An AC excitation power supply will produce a series of harmonic currents in motors compared to the conventional power supply, increase the time harmonic component, and then generate a harmonic magnetic field; harmonics will cause motor vibrations and noise in the motor and [...] Read more.
An AC excitation power supply will produce a series of harmonic currents in motors compared to the conventional power supply, increase the time harmonic component, and then generate a harmonic magnetic field; harmonics will cause motor vibrations and noise in the motor and will produce a corresponding additional loss, increasing the motor temperature rise; these key technical problems need to be solved in domestic pumped storage AC excitation motor engineering applications. Herein, the no-load loss characteristic test of a 3 MW alternating current excited motor was mainly carried out using a test prototype of the 3 MW alternating current excitation motor. Further, with the aid of the finite element method, the numerical study of the no-load loss characteristics of a 3 MW alternating current excited motor was performed. The relationship between the key factors such as the no-load characteristics, no-load loss characteristics, and constant loss and voltage per unit value is analyzed, and the variation law of the no-load core loss of motors under different loads is explored. The results demonstrate that, under no-load conditions, when the applied voltage was less than the rated voltage, the voltage was proportional to the current. When the applied voltage was more significant than the rated voltage, the current increased as the voltage increased, but the relationship between the two was no longer proportional. The constant loss of the motor maintained a linear relationship with the square of the unit value of the voltage scale. When the square of the unit value of the voltage scale was zero, the loss was equivalent to the wind friction loss under no load. The core loss increased with the increase in load, and the greater the load, the faster the increase rate of the motor iron loss. The comparison deviation between the test and simulation results was less than 10%. The simulation and experimental results verified the effectiveness of finite element modeling and the finite element calculation method. Full article
Show Figures

Figure 1

21 pages, 5174 KB  
Article
Mapping Feasibility for Wood Supply: A High-Resolution Geospatial Approach to Enhance Sustainable Forest Management in Galicia (NW Spain)
by Andrés Rodríguez-Dorna, Laura Alonso, Juan Picos and Julia Armesto
Forests 2023, 14(11), 2124; https://doi.org/10.3390/f14112124 - 25 Oct 2023
Cited by 4 | Viewed by 3505
Abstract
The forest value chain is key to the European transition to a climate-neutral economy. Sustainable forest management is essential for this task. To plan sustainable forest management, it is essential to track forest resources in relation to their feasibility for wood supply. This [...] Read more.
The forest value chain is key to the European transition to a climate-neutral economy. Sustainable forest management is essential for this task. To plan sustainable forest management, it is essential to track forest resources in relation to their feasibility for wood supply. This means considering the constraints that may limit the incorporation of these resources into the forest value chain. Maps adapted to specific regional constraints and to the characteristics of specific forests are essential for performing sustainable forest management at a local scale. This study presents a methodology for the integrated analysis of geospatial data focused on classifying the land and the forest resources of a region according to their feasibility for wood supply. It produces maps of the feasibility for wood supply in an area and of the existing forest resources at a 10 m spatial resolution. This was done by integrating information about the legal and technical constraints present in the area according to decision rules. The land was classified into three classes: favorable, intermediate or unfavorable. Additionally, updated forest-oriented land cover maps were produced to analyze the feasibility for wood supply of the forest resources present in the region. It was found that 42% of the Eucalyptus spp., 48% of the conifers and 30% of the broadleaves in the study area were located in favorable areas. These maps would help in the quest for more sustainable forest management in the region and aid in boosting the competitiveness of the regional forest value chain. Full article
(This article belongs to the Section Forest Ecology and Management)
Show Figures

Figure 1

24 pages, 1960 KB  
Review
Renewable Energy and Sustainable Agriculture: Review of Indicators
by Ahmad Bathaei and Dalia Štreimikienė
Sustainability 2023, 15(19), 14307; https://doi.org/10.3390/su151914307 - 28 Sep 2023
Cited by 93 | Viewed by 32502
Abstract
Sustainable agriculture strives to ensure future food and energy supply while safeguarding natural resources. The interpretation of sustainability varies by context and country, yielding distinct indicators. Researchers have studied sustainable agriculture for the past 25 years and have developed several indicators. Renewable energy [...] Read more.
Sustainable agriculture strives to ensure future food and energy supply while safeguarding natural resources. The interpretation of sustainability varies by context and country, yielding distinct indicators. Researchers have studied sustainable agriculture for the past 25 years and have developed several indicators. Renewable energy holds a vital role in sustainable agriculture, aiding energy needs and mitigating environmental harm tied to agriculture. It curbs fossil fuel dependency and harnesses agricultural waste for energy. However, a consistent update of renewable energy indicators for agricultural sustainability is needed. Employing SALSA (Search, Appraisal, Synthesis, and Analysis) and PRISMA (Preferred Reporting Items for Systematic Reviews and Meta-Analyses) methodologies within the PRISMA protocol, this study extracts 84 indicators from 420 papers via SCOPUS. These indicators span social, environmental, economic, institutional, and technical dimensions. The study refines these indicators based on significance and influence, offering an enriched perspective. Furthermore, the analysis categorizes papers by publication year, continent, and topic, providing insights for stakeholders, policymakers, and researchers. By ensuring periodic indicator updates, this research promotes sustainable agriculture, informs priority areas, and guides strategic decisions. This contributes to global resilience and food security aspirations in a changing world. The future of renewable energy and sustainable agriculture will involve cutting-edge technologies, refined policy frameworks, and inclusive cross-sector collaboration to address pressing global challenges and create a greener, more resilient world. Full article
(This article belongs to the Section Resources and Sustainable Utilization)
Show Figures

Figure 1

25 pages, 395 KB  
Article
Space Mission Risk, Sustainability and Supply Chain: Review, Multi-Objective Optimization Model and Practical Approach
by Bartosz Sawik
Sustainability 2023, 15(14), 11002; https://doi.org/10.3390/su151411002 - 13 Jul 2023
Cited by 46 | Viewed by 12499
Abstract
This paper investigates the convergence of risk, sustainability, and supply chain in space missions, including a review of fundamental concepts, the introduction of a multi-objective conceptual optimization model, and the presentation of a practical approach. Risks associated with space missions include technical, human, [...] Read more.
This paper investigates the convergence of risk, sustainability, and supply chain in space missions, including a review of fundamental concepts, the introduction of a multi-objective conceptual optimization model, and the presentation of a practical approach. Risks associated with space missions include technical, human, launch, space environment, mission design, budgetary, and political risks. Sustainability considerations must be incorporated into mission planning and execution to ensure the long-term viability of space exploration. The study emphasizes the importance of considering environmental sustainability, resource use, ethical concerns, long-term planning, international collaboration, and public outreach in space missions. It emphasizes the significance of reducing negative environmental consequences, increasing resource use efficiency, and making responsible and ethical actions. The paper offers a multi-objective optimization conceptual model that may be used to evaluate and choose sustainable space mission tactics. This approach considers a variety of elements, including environmental effects, resource utilization, mission cost, and advantages for society. It provides a systematic decision-making approach that examines trade-offs between different criteria and identifies optimal conceptual model solutions that balance risk, sustainability, and supply chain objectives. A practical approach is also offered to demonstrate the use of the multi-criteria optimization conceptual model in a space mission scenario. The practical approach demonstrates how the model can aid in the development of mission strategies that minimize risks, maximize resource consumption, and fit with sustainability goals. Overall, this paper delivers a multi-criteria optimization conceptual model and provides a space mission planning practical approach, as well as an overview of the interaction between risk, sustainability, and supply chain in space mission organization, planning, and execution. Full article
22 pages, 4269 KB  
Article
How to Enhance Energy Services in Informal Settlements? Qualitative Comparison of Renewable Energy Solutions
by Rebekka Besner, Kedar Mehta and Wilfried Zörner
Energies 2023, 16(12), 4687; https://doi.org/10.3390/en16124687 - 13 Jun 2023
Cited by 6 | Viewed by 4875
Abstract
More than half of the urban population of Sub-Saharan Africa lives in informal housing conditions. While urban areas are, in general, characterized by a high electrification rate, residents of informal settlements are still affected by energy poverty, the use of traditional energy sources [...] Read more.
More than half of the urban population of Sub-Saharan Africa lives in informal housing conditions. While urban areas are, in general, characterized by a high electrification rate, residents of informal settlements are still affected by energy poverty, the use of traditional energy sources and unreliable electricity supply. The aim of the study is to give an overview of different renewable-energy-based solutions which are able to improve local energy provision. These are Solar Home Systems, Mini-Grids, and Energy-Hubs. The technologies are compared to another option for improving energy supply, namely Grid Expansion. The analysis is based on 24 Key Performance Indicators, which can be classified into technical, economic, environmental, social, and political dimensions. The selection of indicators is based on the challenges prevalent in informal settlements that impede a comprehensive, sustainable energy supply. The literature-based indices are used to determine which of the four technologies is a suitable solution for minimizing the challenges prevailing in informal settlements. The resulting matrix provides a holistic comparison and serves as a decision aid in selecting the appropriate technology for future projects in informal settlements, depending on local conditions and the needs of the population. The results show that the Energy-Hub is a valid alternative for energy supply improvement in Informal Settlements. Full article
(This article belongs to the Collection Renewable Energy and Energy Storage Systems)
Show Figures

Figure 1

Back to TopTop