Sign in to use this feature.

Years

Between: -

Subjects

remove_circle_outline
remove_circle_outline
remove_circle_outline
remove_circle_outline
remove_circle_outline
remove_circle_outline

Journals

Article Types

Countries / Regions

Search Results (28)

Search Parameters:
Keywords = tea (Camellia sinensis) flower

Order results
Result details
Results per page
Select all
Export citation of selected articles as:
18 pages, 1655 KB  
Article
Pilot-Scale Evaluation of a Filter Prototype for Bacterial Inactivation in Agro-Food Processing Wastewater
by Piotr Kanarek, Barbara Breza-Boruta and Wojciech Poćwiardowski
Water 2025, 17(17), 2631; https://doi.org/10.3390/w17172631 - 5 Sep 2025
Viewed by 1460
Abstract
The processing of freshly cut fruits and vegetables represents an important niche for implementing circular economy principles, particularly through the reuse of washing water. This is especially relevant as post-wash water is often treated as wastewater and discarded without reuse. One promising research [...] Read more.
The processing of freshly cut fruits and vegetables represents an important niche for implementing circular economy principles, particularly through the reuse of washing water. This is especially relevant as post-wash water is often treated as wastewater and discarded without reuse. One promising research avenue is the use of plant-derived extracts in water sanitation processes. Their antimicrobial properties offer a natural alternative to conventional disinfectants while reducing the formation of harmful disinfection by-products. The aim of this study was to evaluate the effectiveness of different filter bed configurations in removing pathogens from water. These configurations included a hydrogel saturated with natural plant extracts, an ion exchange resin layer, and an activated carbon layer. The most effective composite was also tested using real process water from a fruit washing line. The test materials included concentrated extracts from oak bark (Quercus robur), willow (Salix alba), birch (Betula pendula), raspberry shoots (Rubus idaeus), tea leaves (Camellia sinensis), and linden flowers (Tilia cordata), all immobilized in hydrogel, along with activated carbon and ion-exchange resin. Water samples were artificially inoculated with six opportunistic pathogens and collected process water was also used. Samples were analyzed microbiologically at six time intervals. The composite filter (hydrogel–resin–carbon) achieved a reduction of over 2 log10 in heavily inoculated water (~108 CFU mL−1) and maintained at least a 1 log10 reduction in real process effluents. The proposed solution supports blue water footprint reduction strategies (as the system aims to decrease the demand for freshwater resources through the reuse of treated wastewater) and aligns with the principles of green processing. Full article
(This article belongs to the Section Wastewater Treatment and Reuse)
Show Figures

Figure 1

12 pages, 3396 KB  
Article
The Influence of Precursor pH on the Synthesis and Morphology of AuNPs Synthesized Using Green Tea Leaf Extract
by Oksana Velgosova, Zuzana Mikulková and Maksym Lisnichuk
Crystals 2025, 15(8), 682; https://doi.org/10.3390/cryst15080682 - 26 Jul 2025
Viewed by 1176
Abstract
This study investigates the effect of precursor pH (1.3, 2, 4, 6, 8, and 10) on the synthesis of gold nanoparticles (AuNPs) via a green synthesis approach using an aqueous extract of green tea (Camellia sinensis) leaves. The formation of AuNPs [...] Read more.
This study investigates the effect of precursor pH (1.3, 2, 4, 6, 8, and 10) on the synthesis of gold nanoparticles (AuNPs) via a green synthesis approach using an aqueous extract of green tea (Camellia sinensis) leaves. The formation of AuNPs was monitored using UV-vis spectrophotometry and confirmed using transmission electron microscopy (TEM). The results confirmed that the morphology and size of the AuNPs are strongly dependent on the pH of the reaction medium. Based on spectral features, the color of the colloids, and TEM analysis, the synthesized samples were classified into three groups. The first (pH 8 and 10) contained predominantly spherical nanoparticles with an average diameter of ~18 nm, the second (pH 1.3 and 2) contained different shaped nanoparticles (20–250 nm in diameter), and the third (pH 4 and 6) contained flower-like nanostructures with a mean diameter of ~60 nm. UV-vis analysis revealed good stability of all AuNP colloids, except at pH 1.3, where a significant decrease in absorbance intensity over time was observed. These findings confirm that tuning the precursor pH allows for controlled manipulation of nanoparticle morphology and stability in green synthesis systems. Full article
Show Figures

Figure 1

16 pages, 5369 KB  
Article
Genome-Wide Identification and Expression Analysis of Phytosulfokine Peptide Hormone Genes in Camellia sinensis
by Fengshui Yang, Lan Zhang, Qiuying Lu, Qianying Wang, Yanjun Zhou, Qiuhong Wang, Liping Zhang, Kai Shi, Shibei Ge and Xin Li
Int. J. Mol. Sci. 2025, 26(6), 2418; https://doi.org/10.3390/ijms26062418 - 7 Mar 2025
Viewed by 1286
Abstract
Phytosulfokine (PSK) is a tyrosine-sulfated pentapeptide found throughout the plant kingdom, playing key roles in plant growth, development, and responses to biotic and abiotic stresses. However, there is still a lack of a comprehensive analysis of the CsPSK gene family in Camellia sinensis [...] Read more.
Phytosulfokine (PSK) is a tyrosine-sulfated pentapeptide found throughout the plant kingdom, playing key roles in plant growth, development, and responses to biotic and abiotic stresses. However, there is still a lack of a comprehensive analysis of the CsPSK gene family in Camellia sinensis. In this study, we conducted a genome-wide identification and characterized 14 CsPSK genes in tea plants, which are unevenly distributed across seven chromosomes. CsPSK genes encode proteins ranging from 75 to 124 amino acids in length, all belonging to the PSK-α type and containing conserved PSK domains. A synteny analysis revealed that the expansion of the CsPSK gene family is primarily attributed to whole-genome duplication, with homology to Arabidopsis thaliana PSK genes. A promoter region analysis identified cis-regulatory elements related to hormone and stress responses. An expression profile analysis showed that CsPSK genes are highly expressed in roots, stems, flowers, and leaves, and are induced by both biotic and abiotic stresses. Furthermore, an RT-qPCR assay demonstrated that the expression levels of CsPSK8, CsPSK9, and CsPSK10 are significantly upregulated following Discula theae-sinensis infection. These findings establish a basis for further research into the role of the CsPSK gene family in tea plant disease resistance and underlying molecular mechanisms, offering valuable perspectives for developing novel antimicrobial peptides. Full article
(This article belongs to the Special Issue Plants Redox Biology)
Show Figures

Figure 1

12 pages, 3212 KB  
Article
Exogenous Application of Thidiazuron, Carbaryl, Ethephon, and Lime Sulphur Promotes Flower Abscission and Suppresses Tea Pests in the Tea Plant Camellia sinensis (L.) O. Kuntze
by Meina Jin, Xiaoyue Lun, Ruirui Zhang, Yu Zhang, Xiangzhi Zhang, Feiyu Guan, Liping Wang, Yiheng Ying, Zhengqun Zhang and Xiuxiu Xu
Agriculture 2025, 15(2), 150; https://doi.org/10.3390/agriculture15020150 - 12 Jan 2025
Viewed by 1781
Abstract
Tea plants Camellia sinensis (L.) O. Kuntze consume substantial quantities of water and nutrients during the flowering period, which can adversely affect the yield and quality of tea plants. Therefore, the effects of thidiazuron, carbaryl, ethephon, and lime sulphur on flower buds and [...] Read more.
Tea plants Camellia sinensis (L.) O. Kuntze consume substantial quantities of water and nutrients during the flowering period, which can adversely affect the yield and quality of tea plants. Therefore, the effects of thidiazuron, carbaryl, ethephon, and lime sulphur on flower buds and flower abscission in tea plants were investigated. The photosynthetic characteristics and biochemical components, the electrical conductivity of leaves, and the occurrence of insect pests and frost damage in the tea plants were assessed following the exogenous application of these chemicals. The results showed that 0.015, 0.03, and 0.06% thidiazuron, 0.08% ethephon, and 2.0 and 3.0% lime sulphur significantly promoted tea flower buds and flower abscission. Thidiazuron notably increased the concentrations of total amino acids, caffeine, catechin, and soluble sugar in tea leaves while reducing leaf electrical conductivity to some extent. Additionally, it also suppressed the occurrence of Empoasca onukii Matsuda (Hemiptera: Cicadellidae) and Apolygus lucorum Meyer-Dür (Hemiptera: Miridae). Furthermore, thidiazuron enhanced both the length and weight of tea shoots the following early spring. Application of 3.0% lime sulphur enhanced chlorophyll a and b, carotenoid, catechin, and caffeine and decreased the number of Aleurocanthus spiniferus Quaintanca (Hemiptera: Aleyrodidae) on the tea plants. However, no significant differences in frost damage were observed across treatments. Overall, exogenous application of the chemicals, particularly thidiazuron, effectively reduced flower production, altered key biochemical components, controlled tea pests, and ultimately enhanced tea productivity. Full article
(This article belongs to the Section Crop Protection, Diseases, Pests and Weeds)
Show Figures

Figure 1

17 pages, 3625 KB  
Article
Comparison of Volatile Compounds in Jingshan Green Tea Scented with Different Flowers Using GC-IMS and GC-MS Analyses
by Zhiwei Hou, Ziyue Chen, Le Li, Hongping Chen, Huiyuan Zhang, Sitong Liu, Ran Zhang, Qiyue Song, Yuxuan Chen, Zhucheng Su and Liying Xu
Foods 2024, 13(17), 2653; https://doi.org/10.3390/foods13172653 - 23 Aug 2024
Cited by 7 | Viewed by 3142
Abstract
Scented green tea (Camellia sinensis) is a type of reprocessed green tea produced by scenting with flowers. To investigate the differences in the volatiles of scented green tea processed with four different flowers (Jasminum sambac, Osmanthus fragrans, Michelia [...] Read more.
Scented green tea (Camellia sinensis) is a type of reprocessed green tea produced by scenting with flowers. To investigate the differences in the volatiles of scented green tea processed with four different flowers (Jasminum sambac, Osmanthus fragrans, Michelia alba, and Rosa rugosa), gas chromatography–ion mobility spectrometry (GC–IMS) and gas chromatography–mass spectrometry (GC–MS) were employed to detect and identify the volatile compounds in the four types of scented teas. GC–IMS and GC–MS identified 108 and 101 volatile compounds, respectively. The key characteristic volatile compounds, namely indole, linalool, β-myrcene, benzyl acetate, and ethyl benzoate (jasmine tea); cedrol, (E)-β-ionone, γ-decalactone, and dihydro-β-ionol (osmanthus tea); geraniol, phenylethyl alcohol, jasmone, methyl jasmonate, hexadecanoic acid, 4-ethyl-benzaldehyde, 2-methylbutyl hexanoate, and indole (michelia tea); and 3,5-dimethoxytoluene, (E)-β-ionone, and 2-methylbutyl hexanoate (rose tea), were identified through chemometric analysis combined with relative odor activity values (ROAVs) and sensory evaluation. This study provides new insights into the formation of aroma molecular fingerprints during green tea scenting with flowers, providing theoretical guidance for infusing distinct aroma characteristics into green tea during scented tea processing. Full article
(This article belongs to the Section Food Analytical Methods)
Show Figures

Figure 1

13 pages, 1491 KB  
Article
Genome-Wide Identification and Expression Profiles of IMB Genes Reveal Their Potential Roles in the Gametophytic Sexual Reproduction Process of Camellia sinensis
by Xiaohan Xu, Anqi Xing, Zichen Wu, Yi Sun, Xuefeng Xu, Shujing Liu, Zhen Zhao, Xuan Chen, Xinghui Li and Yuhua Wang
Agronomy 2024, 14(5), 1073; https://doi.org/10.3390/agronomy14051073 - 19 May 2024
Viewed by 1728
Abstract
It is of great significance to explore the molecular mechanism of gametophytic sexual reproduction in the genetic improvement and breeding of tea plants [Camellia sinensis (L.) O. Kuntze]. Imported beta family members (IMBs) are a class of widely distributed nucleoplasmic transport receptor proteins [...] Read more.
It is of great significance to explore the molecular mechanism of gametophytic sexual reproduction in the genetic improvement and breeding of tea plants [Camellia sinensis (L.) O. Kuntze]. Imported beta family members (IMBs) are a class of widely distributed nucleoplasmic transport receptor proteins in eukaryotes, affecting plant development and reproduction, and participating in flowering time and sexual reproduction. Still missing, though, is a thorough examination of IMB members in tea plants. Here, seven members of the IMB gene family were screened by a genome-wide investigation in tea plants. These members were scattered unevenly throughout five chromosomes. All of them contained the conserved KAP95 and HEAT Repeat domains. Additionally, the promoter regions of CsIMBs harbored cis-acting elements associated with plant hormones, light, and abiotic stress responses. In order to further confirm the function of CsIMBs in the sexual reproduction of tea plants, the expression patterns of CsIMBs in different flower development stages and the ovary (before and after pollination) were analyzed. The expression results highlighted that CsIMBs were related to the fertility and fruiting of tea plants. Furthermore, five of the seven CsIMBs (CsIMB1a, CsIMB1b, CsIMB2, CsIMB3a, and CsIMB3b) were found to be localized in the nucleus revealed by subcellular localization analysis. These results offer a comprehensive characterization of IMB genes as well as insights into the potential roles of CsIMBs participating in the gametophytic sexual reproduction of C. sinensis. Full article
(This article belongs to the Special Issue Beverage Crops Breeding: For Wine, Tea, Juices, Cocoa and Coffee)
Show Figures

Figure 1

21 pages, 3351 KB  
Article
Structural and Functional Analysis of the MADS-Box Genes Reveals Their Functions in Cold Stress Responses and Flower Development in Tea Plant (Camellia sinensis)
by Juan Hu, Qianqian Chen, Atif Idrees, Wanjun Bi, Zhongxiong Lai and Yun Sun
Plants 2023, 12(16), 2929; https://doi.org/10.3390/plants12162929 - 13 Aug 2023
Cited by 8 | Viewed by 3403
Abstract
MADS-box genes comprise a large family of transcription factors that play crucial roles in all aspects of plant growth and development. However, no detailed information on the evolutionary relationship and functional characterization of MADS-box genes is currently available for some representative lineages, such [...] Read more.
MADS-box genes comprise a large family of transcription factors that play crucial roles in all aspects of plant growth and development. However, no detailed information on the evolutionary relationship and functional characterization of MADS-box genes is currently available for some representative lineages, such as the Camellia plant. In this study, 136 MADS-box genes were detected from a reference genome of the tea plant (Camellia sinensis) by employing a 569 bp HMM (Hidden Markov Model) developed using nucleotide sequencing including 73 type I and 63 type II genes. An additional twenty-seven genes were identified, with five MIKC-type genes. Truncated and/or inaccurate gene models were manually verified and curated to improve their functional characterization. Subsequently, phylogenetic relationships, chromosome locations, conserved motifs, gene structures, and gene expression profiles were systematically investigated. Tea plant MIKC genes were divided into all 14 major eudicot subfamilies, and no gene was found in Mβ. The expansion of MADS-box genes in the tea plant was mainly contributed by WGD/fragment and tandem duplications. The expression profiles of tea plant MADS-box genes in different tissues and seasons were analyzed, revealing widespread evolutionary conservation and genetic redundancy. The expression profiles linked to cold stress treatments suggested the wide involvement of MADS-box genes from the tea plant in response to low temperatures. Moreover, a floral ‘ABCE’ model was proposed in the tea plant and proved to be both conserved and ancient. Our analyses offer a detailed overview of MADS-box genes in the tea plant, allowing us to hypothesize the potential functions of unknown genes and providing a foundation for further functional characterizations. Full article
(This article belongs to the Special Issue Recent Advances in Horticultural Plant Genomics)
Show Figures

Figure 1

9 pages, 1451 KB  
Communication
Metabolomics Reveals Distinctive Metabolic Profiles and Marker Compounds of Camellia (Camellia sinensis L.) Bee Pollen
by Dandan Qi, Meiling Lu, Jianke Li and Chuan Ma
Foods 2023, 12(14), 2661; https://doi.org/10.3390/foods12142661 - 11 Jul 2023
Cited by 10 | Viewed by 2608
Abstract
Camellia bee pollen (CBP) is a major kind of bee product which is collected by honeybees from tea tree (Camellia sinensis L.) flowers and agglutinated into pellets via oral secretion. Due to its special healthcare value, the authenticity of its botanical origin [...] Read more.
Camellia bee pollen (CBP) is a major kind of bee product which is collected by honeybees from tea tree (Camellia sinensis L.) flowers and agglutinated into pellets via oral secretion. Due to its special healthcare value, the authenticity of its botanical origin is of great interest. This study aimed at distinguishing CBP from other bee pollen, including rose, apricot, lotus, rape, and wuweizi bee pollen, based on a non-targeted metabolomics approach using ultra-high performance liquid chromatography–mass spectrometry. Among the bee pollen groups, 54 differential compounds were identified, including flavonol glycosides and flavone glycosides, catechins, amino acids, and organic acids. A clear separation between CBP and all other samples was observed in the score plots of the principal component analysis, indicating distinctive metabolic profiles of CBP. Notably, L-theanine (864.83–2204.26 mg/kg) and epicatechin gallate (94.08–401.82 mg/kg) were identified exclusively in all CBP and were proposed as marker compounds of CBP. Our study unravels the distinctive metabolic profiles of CBP and provides specific and quantified metabolite indicators for the assessment of authentic CBP. Full article
(This article belongs to the Special Issue Quality Evaluation of Bee Products)
Show Figures

Graphical abstract

15 pages, 4060 KB  
Article
Metabolite Profiling of External and Internal Petals in Three Different Colors of Tea Flowers (Camellia sinensis) Using Widely Targeted Metabolomics
by Tao Zhang, Xue Ma, Yuanyuan Zhou, Hui Yang, Yuxin Wang, Taolin Chen, Qincao Chen and Yanli Deng
Metabolites 2023, 13(7), 784; https://doi.org/10.3390/metabo13070784 - 23 Jun 2023
Cited by 8 | Viewed by 2723
Abstract
The flower is the reproductive organ of the tea plant, while it is also processed into different kinds of products and thus of great significance to be utilized. In this study, the non-volatile secondary metabolites in the internal and external petals of white, [...] Read more.
The flower is the reproductive organ of the tea plant, while it is also processed into different kinds of products and thus of great significance to be utilized. In this study, the non-volatile secondary metabolites in the internal and external petals of white, white and pink, and pink tea flowers were studied using a widely targeted metabolomics method with ultra-high liquid chromatography–tandem mass spectrometry (UPLC-MS/MS). A total of 429 metabolites were identified, including 195 flavonoids, 121 phenolic acids, 40 alkaloids, 29 lignans and coumarins, 19 tannins, 17 terpenoids, and 8 other metabolites. The metabolites in the internal and external petals of different colored flowers showed great changes in flavonoids. Most flavonoids and all tannins in the internal petals were higher compared with the external petals. Some phenolic acids were more accumulated in the external petals, while others showed opposite trends. The pink tea flower contained more flavonoids, alkaloids, lignans, coumarins, terpenoids, and tannins compared with white tea flowers. In addition, cyanidin-3-O-glucoside was more accumulated in the external petals of the pink flower, indicating that anthocyanin may be the main reason for the color difference between the pink and white tea flower. The enriched metabolic pathways of different colored flowers were involved in flavonoid biosynthesis, glycine, serine and threonine metabolism, glycerophospholipid metabolism, and phenylpropanoid biosynthesis. The findings of this study broaden the current understanding of non-volatile compound changes in tea plants. It is also helpful to lay a theoretical foundation for integrated applications of tea flowers. Full article
(This article belongs to the Special Issue Tea Metabolomics)
Show Figures

Figure 1

12 pages, 2442 KB  
Communication
Volatile Composition and Aroma Description of Tea (Camellia sinensis) Flowers from Albino Cultivars
by Ying Gao, Yuhong Chen, Fang Wang, Jianxin Chen, Gensheng Chen, Yongquan Xu and Junfeng Yin
Horticulturae 2023, 9(5), 610; https://doi.org/10.3390/horticulturae9050610 - 22 May 2023
Cited by 5 | Viewed by 2892
Abstract
Volatiles are important quality components in tea (Camellia sinensis) flowers. Albino tea plants are mutant tea plants with diverse abnormal metabolisms. However, whether the metabolisms of volatiles in tea flowers from albino cultivars are abnormal remains unclear. In this study, headspace [...] Read more.
Volatiles are important quality components in tea (Camellia sinensis) flowers. Albino tea plants are mutant tea plants with diverse abnormal metabolisms. However, whether the metabolisms of volatiles in tea flowers from albino cultivars are abnormal remains unclear. In this study, headspace solid-phase microextraction coupled to gas chromatography-mass spectrometry and aroma evaluation were conducted to investigate the volatile composition and aroma of tea flowers from three albino cultivars (i.e., Baiye No.1, Huangjinya, and Yujinxiang) and one non-albino cultivar (i.e., Jiukeng). The results indicated that tea flowers shared the majority of volatiles but their relative abundances were different. Twelve differential compounds were screened out by partial least squares discriminant analysis. Linalool was the one with the highest relative abundance in three out of the four tea flowers, while acetophenone was the one with the highest relative abundance in tea flowers from Huangjinya. Aroma evaluation indicated that tea flowers from Huangjinya smelt sweetest among them. Partial least squares regression analysis revealed that acetophenone and (R)-1-phenylethanol were positively associated with the sweet smell, while methyl salicylate, 2-heptanol, (E)-2-hexenal, nonanal, and 2-pentanol were positively associated with the green smell. The results enhance our understanding of the volatiles and aroma of tea flowers from albino cultivars. Full article
(This article belongs to the Special Issue Flavor Chemistry and Sensory Evaluation of Horticultural Products)
Show Figures

Figure 1

16 pages, 1809 KB  
Article
Relationship between Flower Phenotypic Traits and Fruit Yields in Tea (Camellia sinensis L.) Varieties
by Shih-Kai Lo, Chih-Yi Hu, Su-Fen Roan, Tsung-Chen Su and Iou-Zen Chen
Horticulturae 2023, 9(4), 440; https://doi.org/10.3390/horticulturae9040440 - 28 Mar 2023
Cited by 2 | Viewed by 5047
Abstract
In order to provide early selection indicators for the breeding of plants used for producing tea seed oil or harvesting tea, we investigated the relationships between flower morphology and fruit yields in tea plants. We analyzed 106 tea varieties to determine the relationships [...] Read more.
In order to provide early selection indicators for the breeding of plants used for producing tea seed oil or harvesting tea, we investigated the relationships between flower morphology and fruit yields in tea plants. We analyzed 106 tea varieties to determine the relationships between flower morphological traits and fruit yields. Notably, the homogeneity of flower traits within the same tea plant variety was found to be very high. The average length and width measurements of certain phenotypic traits of tea plants, including pistil length, stamen length, stamen bundle inner width, stamen bundle outer width, and stigma width, were 11.8, 10.9, 2.5, 15.0, 3.7 mm, respectively. In this study, the flower traits that affect fruit yield appear to be related to the difficulty of pollination by insects (e.g., bees), in terms of their contacting the stigma. In 2013, three phenotypic trait variables showed significant effects on yield; namely, the stamen bundle outer width (negative), stigma width (positive), and stigma width minus the stamen bundle inner width (positive). In 2015, only the stamen bundle outer width had a significant negative effect on yield. Regarding pollen viability, in the TTC (2,3,5-triphenyl tetrazolium chloride) staining test, about 84% of the considered tea varieties presented pollen viability exceeding 70%. This indicates that most tea pollen has the ability to germinate normally after contact with the cross-pollinated stigma. The yields of all of the tea varieties exhibited a positively skewed distribution in 2013 and 2015. Although our results indicate that flowers in the anther superior group tend to produce fewer fruits than flowers in the stigma superior group in 2013, in the analysis of the effect of traits on yield, there were no significant differences in the relative positions of stigmas and anthers. In conclusion, we determined that the main trait affecting fruit yield is stamen bundle outer width, while the secondary trait affecting fruit yield is stigma width. However, the efficacy of the stigma width may also be affected by the position of the stigma relative to the anther and the stamen bundle inner width. These two traits have the potential to be used as reference indicators for early selection in future breeding programs. Full article
(This article belongs to the Section Medicinals, Herbs, and Specialty Crops)
Show Figures

Figure 1

20 pages, 4772 KB  
Article
A Tea Plant (Camellia sinensis) FLOWERING LOCUS C-like Gene, CsFLC1, Is Correlated to Bud Dormancy and Triggers Early Flowering in Arabidopsis
by Ying Liu, Ludovico Dreni, Haojie Zhang, Xinzhong Zhang, Nana Li, Kexin Zhang, Taimei Di, Lu Wang, Yajun Yang, Xinyuan Hao and Xinchao Wang
Int. J. Mol. Sci. 2022, 23(24), 15711; https://doi.org/10.3390/ijms232415711 - 11 Dec 2022
Cited by 8 | Viewed by 3144
Abstract
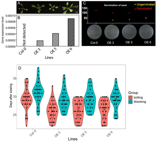
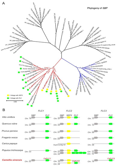
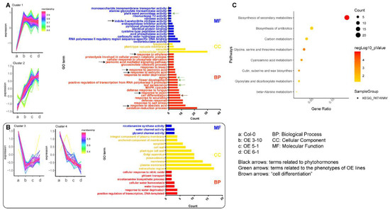
Flowering and bud dormancy are crucial stages in the life cycle of perennial angiosperms in temperate climates. MADS-box family genes are involved in many plant growth and development processes. Here, we identified three MADS-box genes in tea plant belonging to the FLOWERING LOCUS [...] Read more.
Flowering and bud dormancy are crucial stages in the life cycle of perennial angiosperms in temperate climates. MADS-box family genes are involved in many plant growth and development processes. Here, we identified three MADS-box genes in tea plant belonging to the FLOWERING LOCUS C (CsFLC) family. We monitored CsFLC1 transcription throughout the year and found that CsFLC1 was expressed at a higher level during the winter bud dormancy and flowering phases. To clarify the function of CsFLC1, we developed transgenic Arabidopsis thaliana plants heterologously expressing 35S::CsFLC1. These lines bolted and bloomed earlier than the WT (Col-0), and the seed germination rate was inversely proportional to the increased CsFLC1 expression level. The RNA-seq of 35S::CsFLC1 transgenic Arabidopsis showed that many genes responding to ageing, flower development and leaf senescence were affected, and phytohormone-related pathways were especially enriched. According to the results of hormone content detection and RNA transcript level analysis, CsFLC1 controls flowering time possibly by regulating SOC1, AGL42, SEP3 and AP3 and hormone signaling, accumulation and metabolism. This is the first time a study has identified FLC-like genes and characterized CsFLC1 in tea plant. Our results suggest that CsFLC1 might play dual roles in flowering and winter bud dormancy and provide new insight into the molecular mechanisms of FLC in tea plants as well as other plant species. Full article
(This article belongs to the Section Molecular Plant Sciences)
Show Figures

Figure 1

14 pages, 2478 KB  
Article
Comparative Transcriptome and Phytochemical Analysis Provides Insight into Triterpene Saponin Biosynthesis in Seeds and Flowers of the Tea Plant (Camellia sinensis)
by Cong Chen, Huanqing Zhu, Jiaxin Kang, Hasitha Kalhari Warusawitharana, Shuna Chen, Kaixi Wang, Fei Yu, Yuanyuan Wu, Puming He, Youying Tu and Bo Li
Metabolites 2022, 12(3), 204; https://doi.org/10.3390/metabo12030204 - 24 Feb 2022
Cited by 31 | Viewed by 4835
Abstract
Triterpene saponins exhibit various biological and pharmacological activities. However, the knowledge on saponin biosynthesis in tea plants (Camellia sinensis L.) is still limited. In this work, tea flower and seed samples at different developmental stages and leaves were collected and analyzed with [...] Read more.
Triterpene saponins exhibit various biological and pharmacological activities. However, the knowledge on saponin biosynthesis in tea plants (Camellia sinensis L.) is still limited. In this work, tea flower and seed samples at different developmental stages and leaves were collected and analyzed with UPLC-PDA-MS and RNA sequencing for saponin determination and transcriptome comparison. The saponin content reached around 19% in the freshly mature seeds and 7% in the green flower buds, and decreased with the fruit ripeness and flower blooming. Almost no saponins were detected in leaf samples. PCA and KEGG analysis suggested that the gene expression pattern and secondary metabolism in TF1 and TS2 vs. leaf samples were significantly different. Weighted gene coexpression network analysis (WGCNA) uncovered two modules related to saponin content. The mevalonate (MVA) instead of 2-C-methyl-d-erythritol-4-phospate (MEP) pathway was responsible for saponin accumulation in tea plants, and 3-hydroxy-3-methylglutaryl-CoA synthase (HMGS), diphosphomevalonate decarboxylase (MVD) and isopentenyl diphosphate isomerase (IDI) may be the key enzymes involved in saponin biosynthesis in tea seeds and flowers. Moreover, ten transcription factors (TFs) were predicted to regulate saponin biosynthesis in the tea plant. Taken together, our study provides a global insight into the saponin biosynthesis and accumulation in the tea plant. Full article
(This article belongs to the Topic Proteomics and Metabolomics in Biomedicine)
Show Figures

Graphical abstract

16 pages, 619 KB  
Article
Comparative Analysis of the Polyphenols, Caffeine, and Antioxidant Activities of Green Tea, White Tea, and Flowers from Azorean Camellia sinensis Varieties Affected by Different Harvested and Processing Conditions
by Lisete Paiva, Clara Rego, Elisabete Lima, Massimo Marcone and José Baptista
Antioxidants 2021, 10(2), 183; https://doi.org/10.3390/antiox10020183 - 27 Jan 2021
Cited by 49 | Viewed by 9921
Abstract
This study evaluates the polyphenol profiles as well as caffeine (dry weight basis), and antioxidant activities of green tea (GTs), white tea (WTs), and flowers (Fl) samples from Azorean Camellia sinensis varieties affected by different harvested and processing conditions. Epicatechins derivatives, determined by [...] Read more.
This study evaluates the polyphenol profiles as well as caffeine (dry weight basis), and antioxidant activities of green tea (GTs), white tea (WTs), and flowers (Fl) samples from Azorean Camellia sinensis varieties affected by different harvested and processing conditions. Epicatechins derivatives, determined by RP-HPLC/PDAD, presented higher values in GTs with respect to WTs, decreasing as follows: epigallocatechin-3-gallate > epicatechin-3-gallate ≫ epicatechin ≫ epigallocatechin, and higher values in summer and early autumn than in spring. This was also accompanied by an in consistent withering time pattern. Esterified catechins were higher in all samples (100.8–312.3 mg/g) with respect to non-esterified catechins (15.1–37.7 mg/g). Caffeine (6.2–27.7 mg/g) decreased as follows: WTs > GTs ≫ Fl, and inconsistent seasonal and withering patterns were observed among the WTs. Total phenolics (125.9–295.4 mg gallic acid equivalents/g dried extract) and total flavonoids (35.2–69.7 mg rutin equivalents/g dried extract), determined by Folin–Ciocalteu and colorimetric methodologies, were higher in GTs than in WTs and Fl. Concerning the antioxidant patterns, the free radical scavenging activity (FRSA) and ferric reducing antioxidant power (FRAP) presented EC50 values ranges from 3.6 to 17.3 µg/mL and 4.8 to 16.5 µg/mL, respectively, and ferrous ion-chelating (FIC) activity ranged from 47.1 to 82.8%, highlighting that FRSA was better than butylated hydroxytoluene (BHT). Tea leaves exhibited, in general, higher activities with respect to tea Fl, and the WT sample plucked in summer and withered for 23 h showed the highest FRAP and FIC activity. In conclusion, this study shows the characteristic variation of GTs, WTs, and Fl of two tea varieties and may support crop quality improvement and promote the valorization of tea Fl. Full article
(This article belongs to the Special Issue Antioxidant Activity of “Polyphenolic Food” and Human Health)
Show Figures

Figure 1

12 pages, 4266 KB  
Article
Saponins Extracted from Tea (Camellia Sinensis) Flowers Induces Autophagy in Ovarian Cancer Cells
by Yaomin Wang, Chen Xia, Lianfu Chen, Yi Charlie Chen and Youying Tu
Molecules 2020, 25(22), 5254; https://doi.org/10.3390/molecules25225254 - 11 Nov 2020
Cited by 16 | Viewed by 3798
Abstract
Tea flower saponins (TFS) possess effective anticancer properties. The diversity and complexity of TFS increases the difficulty of their extraction and purification from tea flowers. Here, multiple methods including solvent extraction, microporous resin separation and preparative HPLC separation were used to obtain TFS [...] Read more.
Tea flower saponins (TFS) possess effective anticancer properties. The diversity and complexity of TFS increases the difficulty of their extraction and purification from tea flowers. Here, multiple methods including solvent extraction, microporous resin separation and preparative HPLC separation were used to obtain TFS with a yield of 0.34%. Furthermore, we revealed that TFS induced autophagy—as evidenced by an increase in MDC-positive cell populations and mCherry-LC3B-labeled autolysosomes and an upregulation of LC3II protein levels. 3-MA reversed the decrease in cell viability induced by TFS, showing that TFS induced autophagic cell death. TFS-induced autophagy was not dependent on the Akt/mTOR/p70S6K signaling pathway. TFS-induced autophagy in OVCAR-3 cells was accompanied by ERK pathway activation and reactive oxygen species (ROS) generation. This paper is the first report of TFS-mediated autophagy of ovarian cancer cells. These results provide new insights for future studies of the anti-cancer effects of TFS. Full article
(This article belongs to the Special Issue Anticancer Inhibitors)
Show Figures

Graphical abstract

Back to TopTop