Sign in to use this feature.

Years

Between: -

Subjects

remove_circle_outline
remove_circle_outline
remove_circle_outline
remove_circle_outline
remove_circle_outline

Journals

Article Types

Countries / Regions

Search Results (11)

Search Parameters:
Keywords = substation noise separation

Order results
Result details
Results per page
Select all
Export citation of selected articles as:
16 pages, 5841 KB  
Article
Separation and Classification of Partial Discharge Sources in Substations
by João Victor Jales Melo, George Rossany Soares Lira, Edson Guedes Costa, Pablo Bezerra Vilar, Filipe Lucena Medeiros Andrade, Ana Cristina Freitas Marotti, Andre Irani Costa, Antonio Francisco Leite Neto and Almir Carlos dos Santos Júnior
Energies 2024, 17(15), 3804; https://doi.org/10.3390/en17153804 - 2 Aug 2024
Cited by 4 | Viewed by 2334
Abstract
This work proposes a methodology for noise removal, separation, and classification of partial discharges in electrical system assets. Partial discharge analysis is an essential method for fault detection and evaluation of the operational conditions of high-voltage equipment. However, it faces several limitations in [...] Read more.
This work proposes a methodology for noise removal, separation, and classification of partial discharges in electrical system assets. Partial discharge analysis is an essential method for fault detection and evaluation of the operational conditions of high-voltage equipment. However, it faces several limitations in field measurements due to interference from radio signals, television transmissions, WiFi, corona signals, and multiple sources of partial discharges. To address these challenges, we propose the development of a clustering model to identify partial discharge sources and a classification model to identify the types of discharges. New features extracted from pulses are introduced to model the clustering and classification of discharge sources. The methodology is tested in the laboratory with controlled partial discharge sources, and field tests are conducted in substations to assess its practical applicability. The results of laboratory tests achieved an accuracy of 85% in classifying discharge sources. Field tests were performed in a substation of the Eletrobras group, allowing the identification of at least three potentially defective current transformers. Full article
(This article belongs to the Special Issue Energy, Electrical and Power Engineering 2024)
Show Figures

Figure 1

24 pages, 3939 KB  
Article
Intelligent Substation Noise Monitoring System: Design, Implementation and Evaluation
by Wenchen Chen, Yingdong Liu, Yayu Gao, Jingzhu Hu, Zhenghai Liao and Jun Zhao
Energies 2024, 17(13), 3083; https://doi.org/10.3390/en17133083 - 22 Jun 2024
Cited by 5 | Viewed by 1798
Abstract
In recent years, the State Grid of China has placed significant emphasis on the monitoring of noise in substations, driven by growing environmental concerns. This paper presents a substation noise monitoring system designed based on an end-network-cloud architecture, aiming to acquire and analyze [...] Read more.
In recent years, the State Grid of China has placed significant emphasis on the monitoring of noise in substations, driven by growing environmental concerns. This paper presents a substation noise monitoring system designed based on an end-network-cloud architecture, aiming to acquire and analyze substation noise, and report anomalous noise levels that exceed national standards for substation operation and maintenance. To collect real-time noise data at substations, a self-developed noise acquisition device is developed, enabling precise analysis of acoustic characteristics. Moreover, to subtract the interfering environmental background noise (bird/insect chirping, human voice, etc.) and determine if noise exceedances are originating from substation equipment, an intelligent noise separation algorithm is proposed by leveraging the convolutional time-domain audio separation network (Conv-TasNet), dual-path recurrent neural network (DPRNN), and dual-path transformer network (DPTNet), respectively, and evaluated under various scenarios. Experimental results show that (1) deep-learning-based separation algorithms outperform the traditional spectral subtraction method, where the signal-to-distortion ratio improvement (SDRi) and the scale-invariant signal-to-noise ratio improvement (SI-SNRi) of Conv-TasNet, DPRNN, DPTNet and the traditional spectral subtraction are 12.6 and 11.8, 13.6 and 12.4, 14.2 and 12.9, and 4.6 and 4.1, respectively; (2) DPTNet and DPRNN exhibit superior performance in environment noise separation and substation equipment noise separation, respectively; and (3) 91% of post-separation data maintains sound pressure level deviations within 1 dB, showcasing the effectiveness of the proposed algorithm in separating interfering noises while preserving the accuracy of substation noise sound pressure levels. Full article
(This article belongs to the Section B: Energy and Environment)
Show Figures

Figure 1

20 pages, 8516 KB  
Article
Identification of Partial Discharge Sources by Feature Extraction from a Signal Conditioning System
by Itaiara Felix Carvalho, Edson Guedes da Costa, Luiz Augusto Medeiros Martins Nobrega and Allan David da Costa Silva
Sensors 2024, 24(7), 2226; https://doi.org/10.3390/s24072226 - 30 Mar 2024
Cited by 10 | Viewed by 2788
Abstract
This paper addresses the critical challenge of detecting, separating, and classifying partial discharges in substations. It proposes two solutions: the first involves developing a signal conditioning system to reduce the sampling requirements for PD detection and increase the signal-to-noise ratio. The second approach [...] Read more.
This paper addresses the critical challenge of detecting, separating, and classifying partial discharges in substations. It proposes two solutions: the first involves developing a signal conditioning system to reduce the sampling requirements for PD detection and increase the signal-to-noise ratio. The second approach uses machine learning techniques to separate and classify PD based on features extracted from the conditioned signal. Three clustering algorithms (K-means, Gaussian Mixture Model (GMM), and Mean-shift) and the Support Vector Machine (SVM) method were used for signal separation and classification. The proposed system effectively reduced high-frequency components up to 50 MHz, improved the signal-to-noise ratio, and effectively separated different sources of partial discharges without losing relevant information. An accuracy of up to 93% was achieved in classifying the partial discharge sources. The successful implementation of the signal conditioning system and the machine learning-based signal separation approach opens avenues for more economical, scalable, and reliable PD monitoring systems. Full article
(This article belongs to the Section Physical Sensors)
Show Figures

Figure 1

18 pages, 7985 KB  
Article
Noise Separation Technique for Enhancing Substation Noise Assessment Using the Phase Conjugation Method
by Shengping Fan, Jiang Liu, Linyong Li and Sheng Li
Appl. Sci. 2024, 14(5), 1761; https://doi.org/10.3390/app14051761 - 21 Feb 2024
Cited by 1 | Viewed by 1420
Abstract
The intrinsic noise of different transformers in the same substation belongs to the same type of noise, which is strongly coherent and difficult to separate, greatly increasing the cost of substation noise assessment and treatment. To solve the problem, the present paper proposes [...] Read more.
The intrinsic noise of different transformers in the same substation belongs to the same type of noise, which is strongly coherent and difficult to separate, greatly increasing the cost of substation noise assessment and treatment. To solve the problem, the present paper proposes a noise separation technique using the phase conjugation method to separate the intrinsic noise signals of different transformers: firstly, the reconstruction of sound source information is realized by the phase conjugation method based on the measurement and emission of a line array; secondly, the intrinsic noise signals of the sound source are obtained by the equivalent point source method. The error of the separation technique is analyzed by point source simulation, and the optimal arrangement form of the microphone line array is studied. A validation experiment in a semi-anechoic chamber is also carried out, and the results prove that the error of separation technique is less than 2dBA, which is the error tolerance of engineering applications. Finally, a noise separation test of three transformers is performed in a substation using the proposed technique. The results show that the proposed technique is able to realize the intrinsic noise separation of each transformer in the substation, which is of positive significance for substation noise assessment and management. Full article
Show Figures

Figure 1

16 pages, 3561 KB  
Article
An Efficient Noise Reduction Method for Power Transformer Voiceprint Detection Based on Poly-Phase Filtering and Complex Variational Modal Decomposition
by Hualiang Zhou, Lu Lu, Mingwei Shen, Zhantao Su and Yuxuan Huang
Electronics 2024, 13(2), 338; https://doi.org/10.3390/electronics13020338 - 12 Jan 2024
Cited by 3 | Viewed by 2025
Abstract
The transformer is a core component in power systems, and its reliable operation is crucial for the safety and stability of the power grid. Transformer faults can be diagnosed early using acoustic signals. However, effective acoustic features are often affected by complex environmental [...] Read more.
The transformer is a core component in power systems, and its reliable operation is crucial for the safety and stability of the power grid. Transformer faults can be diagnosed early using acoustic signals. However, effective acoustic features are often affected by complex environmental noise, which reduces the accuracy of fault identification. As a solution, this study proposes a poly-phase filtering (PF)-based noise reduction algorithm for complex variational mode decomposition (CVMD) of multiple acoustic sources in power transformers. The algorithm dissects the received signal from the power transformer into subbands, downsizing their sampling rates via PF. Subsequently, it independently targets noise reduction within these subbands, focusing on specific acoustic sources. Leveraging complex signal transformations, we extend the variational mode decomposition (VMD) to mitigate the field of complex signals and utilize the CVMD to reduce the noise of each acoustic source within each subband for every acoustic source. The experimental results reveal that the proposed method effectively separates and denoises the sound signal of transformer operation under the interference of multiple sound sources in the substation. Its powerful noise reduction ability, combined with minimal computational complexity, greatly improves the accuracy of transformer fault identification and the reliability of the system. Full article
(This article belongs to the Special Issue Power System Fault Detection and Location Based on Machine Learning)
Show Figures

Figure 1

17 pages, 5633 KB  
Article
Audio General Recognition of Partial Discharge and Mechanical Defects in Switchgear Using a Smartphone
by Dongyun Dai, Quanchang Liao, Zhongqing Sang, Yimin You, Rui Qiao and Huisheng Yuan
Appl. Sci. 2023, 13(18), 10153; https://doi.org/10.3390/app131810153 - 9 Sep 2023
Cited by 2 | Viewed by 1637
Abstract
Mechanical defects and partial discharge (PD) defects can appear in the indoor switchgear of substations or distribution stations, making the switchgear a safety hazard. However, traditional acoustic methods detect and identify these two types of defects separately, ignoring the general recognition of audio [...] Read more.
Mechanical defects and partial discharge (PD) defects can appear in the indoor switchgear of substations or distribution stations, making the switchgear a safety hazard. However, traditional acoustic methods detect and identify these two types of defects separately, ignoring the general recognition of audio signals. In addition, the process of using testing equipment is complex and costly, which is not conducive to timely testing and widespread application. To assist technicians in making a quick preliminary diagnosis of defect types for switchgear, improve the efficiency of the subsequent overhaul, and reduce the cost of detection, this paper proposes a general audio recognition method for identifying defects in switchgear using a smartphone. Using this method, we can analyze and identify audio and video files recorded with smartphones and synchronously distinguish background noise, mechanical vibration, and PD audio signals, which have good applicability within a certain range. When testing the feasibility of using smartphones to identify three types of audio signal, through characterizing 12 sets of live audio and video files provided by technicians, it was found that there were similarities and differences in these characteristics, such as the autocorrelation, density, and steepness of the waveforms in the time domain, and the band energy and harmonic components of the frequency spectrum, and new combinations of features were proposed as applicable. To compare the recognition performance for features in the time domain, frequency band energy, Mel-frequency cepstral coefficient (MFCC), and this method, feature vectors were input into a support vector machine (SVM) for a recognition test, and the recognition results showed that the the present method had the highest recognition accuracy. Finally, a set of mechanical defects and PD defects were set up for a switchgear, for practical verification, which proved that this method was general and effective. Full article
Show Figures

Figure 1

20 pages, 4746 KB  
Article
Non-Contact High Voltage Measurement in the Online Partial Discharge Monitoring System
by Krzysztof Walczak and Wojciech Sikorski
Energies 2021, 14(18), 5777; https://doi.org/10.3390/en14185777 - 14 Sep 2021
Cited by 15 | Viewed by 4048
Abstract
The article presents an innovative system for non-contact high voltage (HV) measurement, which extends the measurement capabilities of a portable partial discharges (PD) monitoring system intended for diagnostics of power transformers. The proposed method and the developed measuring system are based on the [...] Read more.
The article presents an innovative system for non-contact high voltage (HV) measurement, which extends the measurement capabilities of a portable partial discharges (PD) monitoring system intended for diagnostics of power transformers. The proposed method and the developed measuring system are based on the use of a capacitive probe, thanks to which the high voltage measurement is safe (galvanic separation from the objects at ahigh potential). It is also flexible because the voltage ratio of this system can be configured in a wide range by changing the probe’s position. The proposed solution makes the portable PD monitoring system fully autonomous and independent of the substation systems and devices. The article presents both the concept of the non-contact HV measurement system and its practical implementation. The procedure for determining the voltage ratio and measurement uncertainty, which is at an acceptable level of 1–5% in laboratory conditions, was discussed in detail. In addition, the article discusses the digital filtering and wavelet de-noising methods implemented in the software of the monitoring system, which makes it possible to measure the voltage in the presence of strong electromagnetic disturbances occurring at the substation. Finally, the results of field tests carried out on a 250 MVA power transformer are presented, which confirmed the high accuracy of the HV measurement using a capacitive probe and the advantages of this technique. Full article
(This article belongs to the Special Issue Advances in Online Partial Discharge Monitoring Systems)
Show Figures

Figure 1

11 pages, 2427 KB  
Article
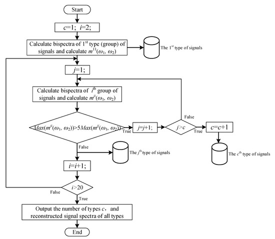
A Method for Separating Multisource Partial Discharges in a Substation Based on Selected Bispectra of UHF Signals
by Zhimin He, Huijuan Hou, Yiming Zang, Gehao Sheng and Xiuchen Jiang
Appl. Sci. 2020, 10(11), 3751; https://doi.org/10.3390/app10113751 - 28 May 2020
Cited by 7 | Viewed by 2073
Abstract
A method for separating multisource partial discharges (PDs) in a substation is proposed based on selected bispectra of ultrahigh frequency (UHF) electromagnetic waves. Bispectra are sensitive to Gaussian noises and processes of symmetrical distribution. The phase information contained in bispectra can be useful [...] Read more.
A method for separating multisource partial discharges (PDs) in a substation is proposed based on selected bispectra of ultrahigh frequency (UHF) electromagnetic waves. Bispectra are sensitive to Gaussian noises and processes of symmetrical distribution. The phase information contained in bispectra can be useful and important for further signal processing. Bifrequencies where Fisher-like class separability measures between signals’ bispectra achieve their maximums are selected as characteristic parameters of the signals. Then, the selected bispectra are utilized for training the radial basis neural network to separate PD UHF signals in a substation. The method is used to analyze simulated UHF signals mixed with Gaussian white noise and frequency-fixed interference, and to separate PD UHF signals that are collected in a 500 kV substation. In order to prove the validity of the proposed separation method, the localization results are compared with the results calculated by time delay sequence, and the proposed separating algorithm is verified in the interference circumstances of a substation. However, the exact location of PD sources cannot be calculated according to the time delay sequence when the PD sources in a substation are close to each other or there are fewer than four antennas for receiving signals. Full article
(This article belongs to the Section Electrical, Electronics and Communications Engineering)
Show Figures

Figure 1

18 pages, 31792 KB  
Article
A Method of Abnormal States Detection Based on Adaptive Extraction of Transformer Vibro-Acoustic Signals
by Liang Zou, Yongkang Guo, Han Liu, Li Zhang and Tong Zhao
Energies 2017, 10(12), 2076; https://doi.org/10.3390/en10122076 - 7 Dec 2017
Cited by 20 | Viewed by 3975
Abstract
State monitoring is very important for the safe operation of high-voltage transformers. A non-contact vibro-acoustic detection method based on the Blind Source Separation (BSS) was proposed in this paper to promote the development of transformer on-line monitoring technology. Firstly, the algorithm of Sparse [...] Read more.
State monitoring is very important for the safe operation of high-voltage transformers. A non-contact vibro-acoustic detection method based on the Blind Source Separation (BSS) was proposed in this paper to promote the development of transformer on-line monitoring technology. Firstly, the algorithm of Sparse Component Analysis (SCA) was applied for the adaptive extraction of vibro-acoustic signals, which utilizes the sorted local maximum values of the potential function. Then, the operating states of the transformer were detected by analyzing the vibro-acoustic signal eigenvectors. Different conditions including running normally, increasing of transformer vibro-acoustic amplitude and changing of frequency component of transformer vibro-acoustic were simulated. Moreover, experiments were carried out in a 220 kV substation. The research results show that the number of mixed noise sources can be estimated and the transformer vibro-acoustic signal was always ranked first in the separation signals. The source signals were effectively separated from the mixed signals while all of the correlation coefficients are more than 0.98 and the quadratic residuals are less than −32 dB. As for the experiments, the vibro-acoustic signal was separated out successfully from two voice signals and two interference signals. The acoustic signal reflection is considered as the main cause of the signal interference, and the transformer volume source model is considered as the main reason of unstable vibro-acoustic signal amplitude. Finally, the simulated abnormal states of the transformer were well recognized and the state of the tested transformer was judged to be normal. Full article
Show Figures

Figure 1

15 pages, 4808 KB  
Article
A Novel Method for Separating and Locating Multiple Partial Discharge Sources in a Substation
by Pengfei Li, Wenjun Zhou, Shuai Yang, Yushun Liu, Yan Tian and Yong Wang
Sensors 2017, 17(2), 247; https://doi.org/10.3390/s17020247 - 27 Jan 2017
Cited by 12 | Viewed by 4599
Abstract
To separate and locate multi-partial discharge (PD) sources in a substation, the use of spectrum differences of ultra-high frequency signals radiated from various sources as characteristic parameters has been previously reported. However, the separation success rate was poor when signal-to-noise ratio was low, [...] Read more.
To separate and locate multi-partial discharge (PD) sources in a substation, the use of spectrum differences of ultra-high frequency signals radiated from various sources as characteristic parameters has been previously reported. However, the separation success rate was poor when signal-to-noise ratio was low, and the localization result was a coordinate on two-dimensional plane. In this paper, a novel method is proposed to improve the separation rate and the localization accuracy. A directional measuring platform is built using two directional antennas. The time delay (TD) of the signals captured by the antennas is calculated, and TD sequences are obtained by rotating the platform at different angles. The sequences are separated with the TD distribution feature, and the directions of the multi-PD sources are calculated. The PD sources are located by directions using the error probability method. To verify the method, a simulated model with three PD sources was established by XFdtd. Simulation results show that the separation rate is increased from 71% to 95% compared with the previous method, and an accurate three-dimensional localization result was obtained. A field test with two PD sources was carried out, and the sources were separated and located accurately by the proposed method. Full article
(This article belongs to the Section Physical Sensors)
Show Figures

Figure 1

17 pages, 1287 KB  
Article
Separation of Radio-Frequency Sources and Localization of Partial Discharges in Noisy Environments
by Guillermo Robles, José Manuel Fresno and Juan Manuel Martínez-Tarifa
Sensors 2015, 15(5), 9882-9898; https://doi.org/10.3390/s150509882 - 27 Apr 2015
Cited by 46 | Viewed by 6622
Abstract
The detection of partial discharges (PD) can help in early-warning detection systems to protect critical assets in power systems. The radio-frequency emission of these events can be measured with antennas even when the equipment is in service which reduces dramatically the maintenance costs [...] Read more.
The detection of partial discharges (PD) can help in early-warning detection systems to protect critical assets in power systems. The radio-frequency emission of these events can be measured with antennas even when the equipment is in service which reduces dramatically the maintenance costs and favours the implementation of condition-based monitoring systems. The drawback of these type of measurements is the difficulty of having a reference signal to study the events in a classical phase-resolved partial discharge pattern (PRPD). Therefore, in open-air substations and overhead lines where interferences from radio and TV broadcasting and mobile communications are important sources of noise and other pulsed interferences from rectifiers or inverters can be present, it is difficult to identify whether there is partial discharges activity or not. This paper proposes a robust method to separate the events captured with the antennas, identify which of them are partial discharges and localize the piece of equipment that is having problems. The separation is done with power ratio (PR) maps based on the spectral characteristics of the signal and the identification of the type of event is done localizing the source with an array of four antennas. Several classical methods to calculate the time differences of arrival (TDOA) of the emission to the antennas have been tested, and the localization is done using particle swarm optimization (PSO) to minimize a distance function. Full article
(This article belongs to the Section Physical Sensors)
Show Figures

Back to TopTop