Sign in to use this feature.

Years

Between: -

Subjects

remove_circle_outline
remove_circle_outline
remove_circle_outline
remove_circle_outline
remove_circle_outline
remove_circle_outline
remove_circle_outline
remove_circle_outline
remove_circle_outline

Journals

remove_circle_outline
remove_circle_outline
remove_circle_outline
remove_circle_outline
remove_circle_outline
remove_circle_outline
remove_circle_outline
remove_circle_outline
remove_circle_outline
remove_circle_outline
remove_circle_outline
remove_circle_outline
remove_circle_outline
remove_circle_outline
remove_circle_outline
remove_circle_outline

Article Types

Countries / Regions

remove_circle_outline
remove_circle_outline
remove_circle_outline
remove_circle_outline

Search Results (1,746)

Search Parameters:
Keywords = structural annotation

Order results
Result details
Results per page
Select all
Export citation of selected articles as:
22 pages, 2412 KB  
Article
Dual-Branch Point Cloud Semantic Segmentation: An EMA-Based Teacher–Student Collaborative Learning Framework
by Xiaoying Zhang, Yu Hu, Yuzhuo Li, Zhoucan Nan and Qian Yu
Sensors 2026, 26(2), 450; https://doi.org/10.3390/s26020450 - 9 Jan 2026
Abstract
Point cloud semantic segmentation remains challenging under extremely low annotation budgets due to inefficient utilization of sparse labels and sensitivity to data augmentation noise. To address this, we propose a dual-branch consistency learning (DBCL) framework featuring an EMA teacher for semi-supervised point cloud [...] Read more.
Point cloud semantic segmentation remains challenging under extremely low annotation budgets due to inefficient utilization of sparse labels and sensitivity to data augmentation noise. To address this, we propose a dual-branch consistency learning (DBCL) framework featuring an EMA teacher for semi-supervised point cloud segmentation. Our core innovation lies in a unified consistency regularization scheme that enforces prediction-level alignment via JS divergence and feature-level contrastive learning, while a geometry-aware Laplacian smoothing term preserves local structural consistency. Extensive experiments demonstrate that DBCL achieves 68.56% mIoU on S3DIS with only 0.1% labels, outperforming existing semi-supervised methods and even matching some fully supervised baselines. Full article
(This article belongs to the Section Sensing and Imaging)
Show Figures

Figure 1

33 pages, 4219 KB  
Review
Recent Progress in Deep Learning for Chest X-Ray Report Generation
by Mounir Salhi and Moulay A. Akhloufi
BioMedInformatics 2026, 6(1), 3; https://doi.org/10.3390/biomedinformatics6010003 - 9 Jan 2026
Abstract
Chest X-ray radiology report generation is a challenging task that involves techniques from medical natural language processing and computer vision. This paper provides a comprehensive overview of recent progress. The annotation protocols, structure, linguistic characteristics, and size of the main public datasets are [...] Read more.
Chest X-ray radiology report generation is a challenging task that involves techniques from medical natural language processing and computer vision. This paper provides a comprehensive overview of recent progress. The annotation protocols, structure, linguistic characteristics, and size of the main public datasets are presented and compared. Understanding their properties is necessary for benchmarking and generalization. Both clinically oriented and natural language generation metrics are included in the model evaluation strategies to assess their performance. Their respective strengths and limitations are discussed in the context of radiology applications. Recent deep learning approaches for report generation and their different architectures are also reviewed. Common trends such as instruction tuning and the integration of clinical knowledge are also considered. Recent works show that current models still have limited factual accuracy, with a score of 72% reported with expert evaluations, and poor performance on rare pathologies and lateral views. The most important challenges are the limited dataset diversity, weak cross-institution generalization, and the lack of clinically validated benchmarks for evaluating factual reliability. Finally, we discuss open challenges related to data quality, clinical factuality, and interpretability. This review aims to support researchers by synthesizing the current literature and identifying key directions for developing more clinically reliable report generation systems. Full article
Show Figures

Graphical abstract

20 pages, 23779 KB  
Article
Unveiling the Genomic Landscape of Yan Goose (Anser cygnoides): Insights into Population History and Selection Signatures for Growth and Adaptation
by Shangzong Qi, Zhenkang Ai, Yuchun Cai, Yang Zhang, Wenming Zhao and Guohong Chen
Animals 2026, 16(2), 194; https://doi.org/10.3390/ani16020194 - 8 Jan 2026
Abstract
The Yan goose (YE, Anser cygnoides) is a valuable indigenous poultry genetic resource, renowned for its superior meat quality and environmental adaptability. Despite its economic importance, the genetic basis underlying these adaptive traits remains unclear. In this study, we employed whole-genome resequencing [...] Read more.
The Yan goose (YE, Anser cygnoides) is a valuable indigenous poultry genetic resource, renowned for its superior meat quality and environmental adaptability. Despite its economic importance, the genetic basis underlying these adaptive traits remains unclear. In this study, we employed whole-genome resequencing (WGS) to perform high-throughput sequencing on a conserved population of 15 samples. Bioinformatic analyses were conducted to systematically evaluate the population’s genetic structure, and a genome-wide scan for selection signals related to economically significant traits was performed using the integrated haplotype score (iHS) method. An average of 4.43 million high-quality SNPs were identified, which were predominantly located in intergenic and intronic regions. Population structure analysis revealed a close genetic relationship within the conserved population of YE, with no significant lineage stratification observed. Pairwise sequentially Markovian coalescent (PSMC) analysis indicated that the YE underwent a severe genetic bottleneck during the Last Glacial Maximum (LGM), followed by gradual population recovery in the early Neolithic period. Genome-wide selection signal scanning identified multiple genomic regions under strong selection, annotating key genes associated with growth and development (e.g., GHRL, AKT1, and MAPK3), lipid deposition (e.g., PLPP4, SAMD8, and LPIN1), and disease resistance and stress resilience (e.g., TP53, STAT3). Functional enrichment analysis revealed significant enrichment of these genes in pathways related to glycerophospholipid metabolism (p < 0.01), purine metabolism (p < 0.01), and immune response (p < 0.01). This study not only provides a theoretical foundation for the scientific conservation of the YE germplasm resources but also offers valuable genomic resources for identifying functional genes underlying important economic traits and advancing molecular breeding strategies. Full article
(This article belongs to the Special Issue Genetic Diversity and Conservation of Local Poultry Breeds)
Show Figures

Figure 1

25 pages, 3776 KB  
Article
Multi-Season Genome-Wide Association Study Reveals Loci and Candidate Genes for Fruit Quality and Maturity Traits in Peach
by María Osorio, Arnau Fiol, Paulina Ballesta, Sebastián Ahumada, Pilar Marambio, Pamela Martínez-Carrasco, Rodrigo Infante and Igor Pacheco
Plants 2026, 15(2), 189; https://doi.org/10.3390/plants15020189 - 7 Jan 2026
Viewed by 94
Abstract
Peaches are a fruit crop with global importance due to their economic value. Fruit quality (e.g., weight, soluble solids content (SSC)) and phenology traits (e.g., maturity date) are essential for generating novel varieties. Nevertheless, modern germplasm’s narrow genetic diversity hampers breeding efforts to [...] Read more.
Peaches are a fruit crop with global importance due to their economic value. Fruit quality (e.g., weight, soluble solids content (SSC)) and phenology traits (e.g., maturity date) are essential for generating novel varieties. Nevertheless, modern germplasm’s narrow genetic diversity hampers breeding efforts to enhance these traits. To identify genetic markers helpful for marker-assisted breeding, this work leveraged a diverse panel of 140 peach commercial cultivars and advanced breeding lines phenotyped across three harvest seasons for the maturity date (MD), chlorophyll absorbance (IAD), SSC, and fruit weight (FW). Genotypic data were generated via ddRADseq, identifying 5861 SNPs. A rapid linkage disequilibrium decay (critical r2 = 0.308 at 950 kb) was determined, and a population structure analysis revealed two admixed genetic clusters, with phenotypic distributions influenced by seasonal environmental factors. A total of 599 marker–trait associations were detected by using single and multi-year analysis, and for each trait the surrounding genomic regions explored to identify potential candidate genes annotated with functions related to the trait under study, and expressed in peach fruits. This study highlights multiple loci potentially responsible for phenotypic variations in plant phenology and fruit quality, and provides molecular markers to assist peach breeding for fruit quality. Full article
(This article belongs to the Special Issue Advances in Rosaceae Fruit Genomics and Breeding)
Show Figures

Figure 1

17 pages, 1246 KB  
Article
Optimising Vaginal Microbiome Profiling for Clinical Translation: A Comparative Assessment of Sample Storage Methods and a Vagina-Specific 16S rRNA Gene Database
by Alishum Ali, Jeffrey A. Keelan, Blagica Penova-Veselinovic, Morten E. Allentoft, Michael Bunce and Claus T. Christophersen
Microorganisms 2026, 14(1), 128; https://doi.org/10.3390/microorganisms14010128 - 7 Jan 2026
Viewed by 144
Abstract
Vaginal microbiome composition has been linked to risk of preterm birth (PTB), a persistent global health challenge. 16S rRNA microbial profiling has identified specific vaginal community state types (CSTs) that have been associated with PTB risk. Diagnostic profiling requires standardised pre-analytical protocols. We [...] Read more.
Vaginal microbiome composition has been linked to risk of preterm birth (PTB), a persistent global health challenge. 16S rRNA microbial profiling has identified specific vaginal community state types (CSTs) that have been associated with PTB risk. Diagnostic profiling requires standardised pre-analytical protocols. We evaluated two storage methods and validated a curated, vagina-specific 16S rRNA gene database (VagDB) to enhance annotation. Paired Copan FLOQ swabs from 22 women at high PTB risk were processed for either (a) dry/immediate freezing or (b) Amies-stabilisation/refrigeration. Amplicon sequence variants were generated via 16S rRNA gene (V4) PCR and Illumina sequencing. We assessed diversity, composition, and community state type (CST) allocation. Amies-stabilised samples yielded significantly higher DNA (p = 0.003), but this did not alter species richness, evenness, or community structure. VagDB enhanced species-level resolution. PCoA showed robust clustering by participant and CST (p < 0.001), irrespective of storage; CST concordance exceeded 90%. Routinely collected vaginal swabs in stabilisation medium with an 8–72 h refrigeration window yield reliable data, supporting the integration of vaginal microbiome profiling into clinical PTB risk assessment. Full article
(This article belongs to the Section Microbiomes)
Show Figures

Figure 1

26 pages, 4735 KB  
Article
Leveraging a Repetitive Filtering Framework for Robust Pulse Stream Extraction in Distributed Optical Fiber Sensing Signals
by Shixin Wang and Wei Wang
Photonics 2026, 13(1), 55; https://doi.org/10.3390/photonics13010055 - 7 Jan 2026
Viewed by 117
Abstract
Pulse streams in signals sensing multiple objects exhibit flexible features and complex patterns that pose detection challenges from a statistical perspective. We propose a repetitive filtering framework and establish its fundamental properties. By leveraging the resulting peak pillar stripe-based data structure, our approach [...] Read more.
Pulse streams in signals sensing multiple objects exhibit flexible features and complex patterns that pose detection challenges from a statistical perspective. We propose a repetitive filtering framework and establish its fundamental properties. By leveraging the resulting peak pillar stripe-based data structure, our approach controllably captures highly erratic pulse streams, transforming an otherwise unmanageable process into a deterministic framework. Through clustering and analysis of these stripes, we derive stripe intervals. Subsequent splitting and merging operations yield the final pulse stream intervals. This framework serves not as a real-time prediction model constrained by algorithmic time complexity, but as a preparatory stage for generating annotations to facilitate supervised learning. This enables concentrated focus on precision enhancement and extraction of finer signal details. We establish and label a dataset to evaluate our method. Results demonstrate that all pulses, whether weak or strong, are well-represented in the stripe patterns. Experiments confirm precise estimation of labeled pulses across varying ranges and amplitudes, with the majority corresponding to strong, deterministic pulses. Unlabeled weak pulses also exhibit clear reflections in the peak pillar stripes. Full article
(This article belongs to the Section Data-Science Based Techniques in Photonics)
Show Figures

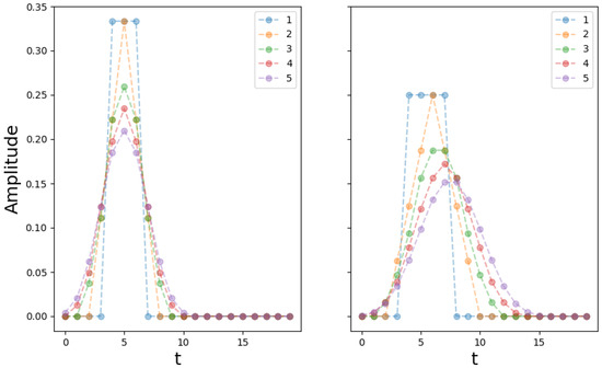
Figure 1

24 pages, 3401 KB  
Article
Ground to Altitude: Weakly-Supervised Cross-Platform Domain Generalization for LiDAR Semantic Segmentation
by Jingyi Wang, Xiaojia Xiang, Jun Lai, Yu Liu, Qi Li and Chen Chen
Remote Sens. 2026, 18(2), 192; https://doi.org/10.3390/rs18020192 - 6 Jan 2026
Viewed by 98
Abstract
Collaborative sensing between low-altitude remote sensing and ground-based mobile mapping lays the theoretical foundation for multi-platform 3D data fusion. However, point clouds collected from Airborne Laser Scanners (ALSs) remain scarce due to high acquisition and annotation costs. In contrast, while autonomous driving datasets [...] Read more.
Collaborative sensing between low-altitude remote sensing and ground-based mobile mapping lays the theoretical foundation for multi-platform 3D data fusion. However, point clouds collected from Airborne Laser Scanners (ALSs) remain scarce due to high acquisition and annotation costs. In contrast, while autonomous driving datasets are more accessible, dense annotation remains a significant bottleneck. To address this, we propose Ground to Altitude (GTA), a weakly supervised domain generalization (DG) framework. GTA leverages sparse autonomous driving data to learn robust representations, enabling reliable segmentation on airborne point clouds under zero-label conditions. Specifically, we tackle cross-platform discrepancies through progressive domain-aware augmentation (PDA) and cross-scale semantic alignment (CSA). For PDA, we design a distance-guided dynamic upsampling strategy to approximate airborne point density and a cross-view augmentation scheme to model viewpoint variations. For CSA, we impose cross-domain feature consistency and contrastive regularization to enhance robustness against perturbations. A progressive training pipeline is further employed to maximize the utility of limited annotations and abundant unlabeled data. Our study reveals the limitations of existing DG methods in cross-platform scenarios. Extensive experiments demonstrate that GTA achieves state-of-the-art (SOTA) performance. Notably, under the challenging 0.1% supervision setting, our method achieves a 6.36% improvement in mIoU over the baseline on the SemanticKITTI → DALES benchmark, demonstrating significant gains across diverse categories beyond just structural objects. Full article
(This article belongs to the Special Issue New Perspectives on 3D Point Cloud (Fourth Edition))
Show Figures

Figure 1

29 pages, 5843 KB  
Article
A Multi-Level Hybrid Architecture for Structured Sentiment Analysis
by Altanbek Zulkhazhav, Gulmira Bekmanova, Banu Yergesh, Aizhan Nazyrova, Zhanar Lamasheva and Gaukhar Aimicheva
Electronics 2026, 15(2), 249; https://doi.org/10.3390/electronics15020249 - 6 Jan 2026
Viewed by 190
Abstract
This paper presents a hybrid architecture for automatic sentiment analysis of Kazakh-language political discourse. The Kazakh language is characterized by an agglutinative structure, a complex word-formation system, and the limited availability of digital resources, which significantly complicates the application of standard neural network [...] Read more.
This paper presents a hybrid architecture for automatic sentiment analysis of Kazakh-language political discourse. The Kazakh language is characterized by an agglutinative structure, a complex word-formation system, and the limited availability of digital resources, which significantly complicates the application of standard neural network approaches. To account for these characteristics, a multi-level system was developed that combines morphological and syntactic analysis rules, ontological relationships between political concepts, and multilingual representations of the XLM-R model, used in zero-shot mode. A corpus of 12,000 sentences was annotated for sentiment polarity and used for training and evaluation, while Universal Dependencies annotation was applied for morpho-syntactic analysis. Rule-based components compensate for errors related to affixation variability, modality, and directive constructions. An ontology comprising over 300 domain concepts ensures the correct interpretation of set expressions, terms, and political actors. Experimental results show that the proposed hybrid architecture outperforms both neural network baseline models and purely rule-based solutions, achieving Macro-F1 = 0.81. Ablation revealed that the contribution of modules is unevenly distributed: the ontology provides +0.04 to Macro-F1, the UD syntax +0.08, and the rule-based module +0.11. The developed system forms an interpretable and robust assessment of tonality, emotions, and discursive strategies in political discourse, and also creates a basis for further expansion of the corpus, additional training of models, and the application of hybrid methods to other tasks of analyzing low-resource languages. Full article
Show Figures

Figure 1

25 pages, 1673 KB  
Article
Comparative Analysis of Clustering Algorithms for Unsupervised Segmentation of Dental Radiographs
by Priscilla T. Awosina, Peter O. Olukanmi and Pitshou N. Bokoro
Appl. Sci. 2026, 16(1), 540; https://doi.org/10.3390/app16010540 - 5 Jan 2026
Viewed by 133
Abstract
In medical diagnostics and decision-making, particularly in dentistry where structural interpretation of radiographs plays a crucial role, accurate image segmentation is a fundamental step. One established approach to segmentation is the use of clustering techniques. This study evaluates the performance of five clustering [...] Read more.
In medical diagnostics and decision-making, particularly in dentistry where structural interpretation of radiographs plays a crucial role, accurate image segmentation is a fundamental step. One established approach to segmentation is the use of clustering techniques. This study evaluates the performance of five clustering algorithms, namely, K-Means, Fuzzy C-Means, DBSCAN, Gaussian Mixture Models (GMM), and Agglomerative Hierarchical Clustering for image segmentation. Our study uses two sets of real-world dental data comprising 140 adult tooth images and 70 children’s tooth images, including professionally annotated ground truth masks. Preprocessing involved grayscale conversion, normalization, and image downscaling to accommodate computational constraints for complex algorithms. The algorithms were accessed using a variety of metrics including Rand Index, Fowlkes-Mallows Index, Recall, Precision, F1-Score, and Jaccard Index. DBSCAN achieved the highest performance on adult data in terms of structural fidelity and cluster compactness, while Fuzzy C-Means excelled on the children dataset, capturing soft tissue boundaries more effectively. The results highlight distinct performance behaviours tied to morphological differences between adult and pediatric dental anatomy. This study offers practical insights for selecting clustering algorithms tailored to dental imaging challenges, advancing efforts in automated, label-free medical image analysis. Full article
Show Figures

Figure 1

24 pages, 5920 KB  
Article
Genome- and Transcriptome-Wide Characterization of AP2/ERF Transcription Factor Superfamily Reveals Their Relevance in Stylosanthes scabra Vogel Under Water Deficit Stress
by Cínthia Carla Claudino Grangeiro Nunes, Agnes Angélica Guedes de Barros, Jéssica Barboza da Silva, Wilson Dias de Oliveira, Flávia Layse Belém Medeiros, José Ribamar Costa Ferreira-Neto, Roberta Lane de Oliveira-Silva, Eliseu Binneck, Reginaldo de Carvalho and Ana Maria Benko-Iseppon
Plants 2026, 15(1), 158; https://doi.org/10.3390/plants15010158 - 4 Jan 2026
Viewed by 317
Abstract
Stylosanthes scabra, a legume native to the Brazilian semiarid region, exhibits remarkable drought tolerance and represents a valuable model for studying molecular adaptation in legumes. Transcription factors of the AP2/ERF superfamily play central roles in plant development and stress response. This study [...] Read more.
Stylosanthes scabra, a legume native to the Brazilian semiarid region, exhibits remarkable drought tolerance and represents a valuable model for studying molecular adaptation in legumes. Transcription factors of the AP2/ERF superfamily play central roles in plant development and stress response. This study aimed to identify and characterize AP2/ERF genes in Stylosanthes scabra and to analyze their transcriptional response to root dehydration. Candidate genes were identified through a Hidden Markov Model (HMM) search using the AP2 domain profile (PF00847), followed by validation of conserved domains, physicochemical characterization, prediction of subcellular localization, phylogenetic and structural analyses, and functional annotation. A total of 295 AP2/ERF proteins were identified and designated as SscAP2/ERF, most of which were predicted to be localized in the nucleus. These proteins exhibited a wide range of molecular weights and isoelectric points, reflecting structural diversity, and were classified into four subfamilies: AP2, ERF, DREB, and RAV. Functional annotation revealed predominant roles in DNA binding and transcriptional regulation, while promoter analysis identified numerous stress-related cis-elements. A total of 32 transcripts were differentially expressed under 24 h of water deficit, and four selected genes had their expression patterns validated by qPCR. These findings provide new insights into the AP2/ERF gene subfamily in Stylosanthes scabra and lay the groundwork for future biotechnological approaches to enhance stress tolerance in legumes. Full article
Show Figures

Graphical abstract

15 pages, 2247 KB  
Article
Transcriptome Sequencing and Differential Analysis of Testes of 1-Year-Old and 3-Year-Old Kazakh Horses
by Jiahao Liu, Yuting Yang, Liuxiang Wen, Mingyue Wen, Yaqi Zeng, Wanlu Ren and Xinkui Yao
Biology 2026, 15(1), 100; https://doi.org/10.3390/biology15010100 - 4 Jan 2026
Viewed by 220
Abstract
The Kazakh horse is an outstanding dual-purpose dairy and meat breed in China, characterized by early maturity, tolerance to coarse feed, and strong stress resistance. Previous studies have examined gene expression patterns in the testicular tissues of Kazakh horses at different age stages, [...] Read more.
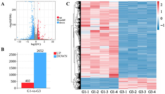
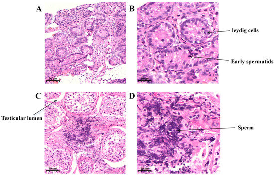
The Kazakh horse is an outstanding dual-purpose dairy and meat breed in China, characterized by early maturity, tolerance to coarse feed, and strong stress resistance. Previous studies have examined gene expression patterns in the testicular tissues of Kazakh horses at different age stages, but the molecular mechanisms regulating testicular sexual maturation remain unclear. To address this gap, this study conducted HE staining and in-depth transcriptome sequencing analysis of Kazakh horse testicular tissue before and after sexual maturity. HE staining showed that the G3 group had well-formed seminiferous tubule lumens, dense interstitial cells, and visible early spermatocytes and spermatozoa, indicating structural maturation. (G1 group: pre-sexual maturity; G3 group: post-sexual maturity), with four biological replicates per group (n = 4). Differentially expressed genes (DEGs) were called using the criteria of |log2(fold change)| ≥ 1.5 and adjusted p-value ≤ 0.05. A total of 3054 differentially expressed genes (DEGs), including CABS1, RPL10, PGAM2, TMSB4X, and CYP17A1, were identified in the G1 and G3 groups. Among these, 402 genes showed upregulation and 2652 genes showed downregulation. GO annotation and KEGG enrichment analysis of DEGs revealed their predominant enrichment in the following categories: signaling pathways such as Focal adhesion, Pathways in cancer, and the PI3K-Akt signaling pathway. RT-qPCR validation confirmed the accuracy of the transcriptomic sequencing data. This study further elucidates the differentially expressed genes and associated signaling pathways in Kazakh stallion testes tissue before and after sexual maturity, providing a theoretical foundation and data reference for enhancing reproductive efficiency in equids and promoting biological processes such as testes development and spermatogenesis. Full article
Show Figures

Graphical abstract

16 pages, 1981 KB  
Article
Microbial Metagenomics Evidence Reveals Forest Soil Amendment Contributes to Increased Sugarcane Yields in Long-Term Cropping Systems
by Rudan Li, Ruli Zhang, Zhongfu Zhang, Guolei Tang, Peifang Zhao and Jun Deng
Agronomy 2026, 16(1), 122; https://doi.org/10.3390/agronomy16010122 - 4 Jan 2026
Viewed by 172
Abstract
Long-term continuous cropping is a prevalent agricultural practice aimed at maximizing land use efficiency and crop yields, yet it often leads to severe soil degradation, nutrient imbalance, and microbial community disruption. Effective soil remediation strategies are urgently needed to restore soil health and [...] Read more.
Long-term continuous cropping is a prevalent agricultural practice aimed at maximizing land use efficiency and crop yields, yet it often leads to severe soil degradation, nutrient imbalance, and microbial community disruption. Effective soil remediation strategies are urgently needed to restore soil health and ensure sustainable agricultural production. In this study, we investigated the impact of forest soil amendment on microbial community structure, diversity, and functional potential in long-term continuous cropping soils. Using metagenomic sequencing, we analyzed soils from natural forest (BK), forest soil-amended soils (BCP), and fields under continuous cropping for 15 years (CP15) and 30 years (CP30). Forest soil amendment significantly mitigated microbial diversity loss and structural degradation caused by prolonged monoculture. Alpha diversity analysis revealed that BCP restored microbial diversity to levels comparable to BK, while beta diversity and NMDS analyses showed that microbial community composition in BCP closely resembled that of forest soil. Taxonomic profiling indicated that forest soil amendment enriched beneficial taxa such as Actinobacterota and Acidobacteriota, reversing shifts observed in CP15 and CP30. Functionally, COG and KEGG annotations revealed that BCP soils exhibited higher abundances of genes involved in carbohydrate metabolism, energy production, and nutrient cycling. Notably, the amendment reduced antibiotic resistance genes and virulence factors, potentially improving the microbial risk profile of soil communities. These findings demonstrate that forest soil amendment effectively restores microbial community structure and functionality in degraded soils, providing a nature-based solution for sustainable agriculture. Full article
Show Figures

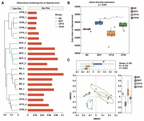
Figure 1

21 pages, 507 KB  
Article
KGEval: Evaluating Scientific Knowledge Graphs with Large Language Models
by Vladyslav Nechakhin, Jennifer D’Souza, Steffen Eger and Sören Auer
Information 2026, 17(1), 35; https://doi.org/10.3390/info17010035 - 3 Jan 2026
Viewed by 293
Abstract
This paper explores the novel application of large language models (LLMs) as evaluators for structured scientific summaries—a task where traditional natural language evaluation metrics may not readily apply. Leveraging the Open Research Knowledge Graph (ORKG) as a repository of human-curated properties, we augment [...] Read more.
This paper explores the novel application of large language models (LLMs) as evaluators for structured scientific summaries—a task where traditional natural language evaluation metrics may not readily apply. Leveraging the Open Research Knowledge Graph (ORKG) as a repository of human-curated properties, we augment a gold-standard dataset by generating corresponding properties using three distinct LLMs—Llama, Mistral, and Qwen—under three contextual settings: context-lean (research problem only), context-rich (research problem with title and abstract), and context-dense (research problem with multiple similar papers). To assess the quality of these properties, we employ LLM evaluators (Deepseek, Mistral, and Qwen) to rate them on criteria, including similarity, relevance, factuality, informativeness, coherence, and specificity. This study addresses key research questions: How do LLM-as-a-judge rubrics transfer to the evaluation of structured summaries? How do LLM-generated properties compare to human-annotated ones? What are the performance differences among various LLMs? How does the amount of contextual input affect the generation quality? The resulting evaluation framework, KGEval, offers a customizable approach that can be extended to diverse knowledge graphs and application domains. Our experimental findings reveal distinct patterns in evaluator biases, contextual sensitivity, and inter-model performance, thereby highlighting both the promise and the challenges of integrating LLMs into structured science evaluation. Full article
(This article belongs to the Special Issue Feature Papers in Information in 2024–2025)
Show Figures

Figure 1

29 pages, 10006 KB  
Article
A BIM-Guided Virtual-to-Real Framework for Component-Level Semantic Segmentation of Construction Site Point Clouds
by Yiquan Zou, Tianxiang Liang, Jafri Syed Riaz un Nabi, Zhendong Xu, Liang Zhou and Biao Xiong
Sensors 2026, 26(1), 308; https://doi.org/10.3390/s26010308 - 3 Jan 2026
Viewed by 346
Abstract
LiDAR point cloud semantic segmentation is pivotal for scan-to-BIM workflows; however, contemporary deep learning approaches remain constrained by their reliance on extensive annotated datasets, which are challenging to acquire in actual construction environments due to prohibitive labeling costs, structural occlusion, and sensor noise. [...] Read more.
LiDAR point cloud semantic segmentation is pivotal for scan-to-BIM workflows; however, contemporary deep learning approaches remain constrained by their reliance on extensive annotated datasets, which are challenging to acquire in actual construction environments due to prohibitive labeling costs, structural occlusion, and sensor noise. This study proposes a BIM-guided Virtual-to-Real (V2R) framework that requires no real annotations. The method is trained entirely on a large synthetic point cloud (SPC) dataset consisting of 132 scans and approximately 8.75×109 points, generated directly from BIM models with component-level labels. A multi-feature fusion network combines the global contextual modeling of PCT with the local geometric encoding of PointNet++, producing robust representations across scales. A learnable point cloud augmentation module and multi-level domain adaptation strategies are incorporated to mitigate differences in noise, density, occlusion, and structural variation between synthetic and real scans. Experiments on real construction floors from high-rise residential buildings, together with the BIM-Net benchmark, show that the proposed method achieves 70.89% overall accuracy, 53.14% mean IoU, 69.67% mean accuracy, 54.75% FWIoU, and 59.66% Cohen’s κ, consistently outperforming baseline models. The Fusion model achieves 73 of 80 best scene–metric results and 31 of 70 best component-level scores, demonstrating stable performance across the evaluated scenes and floors. These results confirm the effectiveness of BIM-generated SPC and indicate the potential of the V2R framework for BIM–reality updates and automated site monitoring within similar building contexts. Full article
(This article belongs to the Section Intelligent Sensors)
Show Figures

Figure 1

15 pages, 1361 KB  
Article
Detecting and Grouping In-Source Fragments with Low-Energy Stepped HCD, Together with MS3, Increases Identification Confidence in Untargeted LC–Orbitrap Metabolomics of Plantago lanceolata Leaves and P. ovata Husk
by Vilmantas Pedišius, Tim Stratton, Lukas Taujenis, Valdas Jakštas and Vytautas Tamošiūnas
Metabolites 2026, 16(1), 42; https://doi.org/10.3390/metabo16010042 - 2 Jan 2026
Viewed by 243
Abstract
Background: Comprehensive and accurate compound composition characterization in natural sources has high relevance in food and nutrition, health and medicine, environmental and agriculture research areas, though profiling of plant metabolites is a challenging task due to the structural complexity of natural products. This [...] Read more.
Background: Comprehensive and accurate compound composition characterization in natural sources has high relevance in food and nutrition, health and medicine, environmental and agriculture research areas, though profiling of plant metabolites is a challenging task due to the structural complexity of natural products. This study delves into the identification and characterization of compounds within the Plantago genus, leveraging state-of-the-art analytical techniques. Methods: Utilizing an ultra-high-performance liquid chromatography (UHPLC) system in conjunction with Orbitrap™ IQ-X™ Tribrid™ mass spectrometer (MS), we employed a Phenyl-Hexyl HPLC column alongside optimized extraction protocols to analyze both husk and leaf samples. To maximize compound identification, we implemented data-dependent acquisition (DDA) methods including MS2 (ddMS2), MS3 (ddMS3), AcquireX™ deep scan, and real-time library search (RTLS). Results: Our results demonstrate a significant increase in the number of putatively yet confidently assigned compounds, with 472 matches in P. lanceolata leaves and 233 in P. ovata husk identified through combined acquisition methods. The inclusion of an additional fragmentation level (MS3) noticeably enhanced the confidence in compound annotation, facilitating the differentiation of isomeric compounds. Furthermore, the application of low-energy fragmentation (10 normalized collision energy (NCE) for higher-energy collisional dissociation (HCD)) improved the detection and grouping of MS1 fragments by 55% in positive mode and by 16% in negative mode, contributing to a more comprehensive analysis with minimal loss in compound identification. Conclusions: These advancements underscore the potential of our methodologies in expanding the chemical profile of plant materials, offering valuable insights into natural product analysis and dereplication of untargeted data. Full article
(This article belongs to the Section Advances in Metabolomics)
Show Figures

Graphical abstract

Back to TopTop